Integrating Transcriptomics and Gut Microbiota Analysis Reveals Adaptive Mechanisms of Alkaline Stress on the Molting and Intestinal Immune Responses in Pacific White Shrimp, Litopenaeus vannamei
Abstract
1. Introduction
2. Materials and Methods
2.1. Shrimp Husbandry, Acclimation, and Carbonate Alkalinity Exposure
2.2. Histological and Histochemical Analysis
2.2.1. Sample Preparation and H&E Staining
2.2.2. Alcian Blue Staining
2.2.3. Wheat Germ Agglutinin Immunofluorescence
2.3. Basic Immunological Parameters
2.4. Enzyme Activity Assays
2.5. Gene Expression Analysis
2.6. Transcriptome Sequencing and Analysis
2.7. Intestinal Microbiota Sequencing and Analysis
2.8. Statistical Analysis
3. Results
3.1. High-Alkalinity Stress Suppresses Antioxidant Defenses and Hemocyte Immune Functions in L. vannamei
3.2. Alkalinity Stress Differentially Modulates Immune-Related Gene Expression in L. vannamei
3.3. Histological and Histochemical Analyses
3.4. Alkaline Stress Induced Transcriptomic Changes in L. vannamei
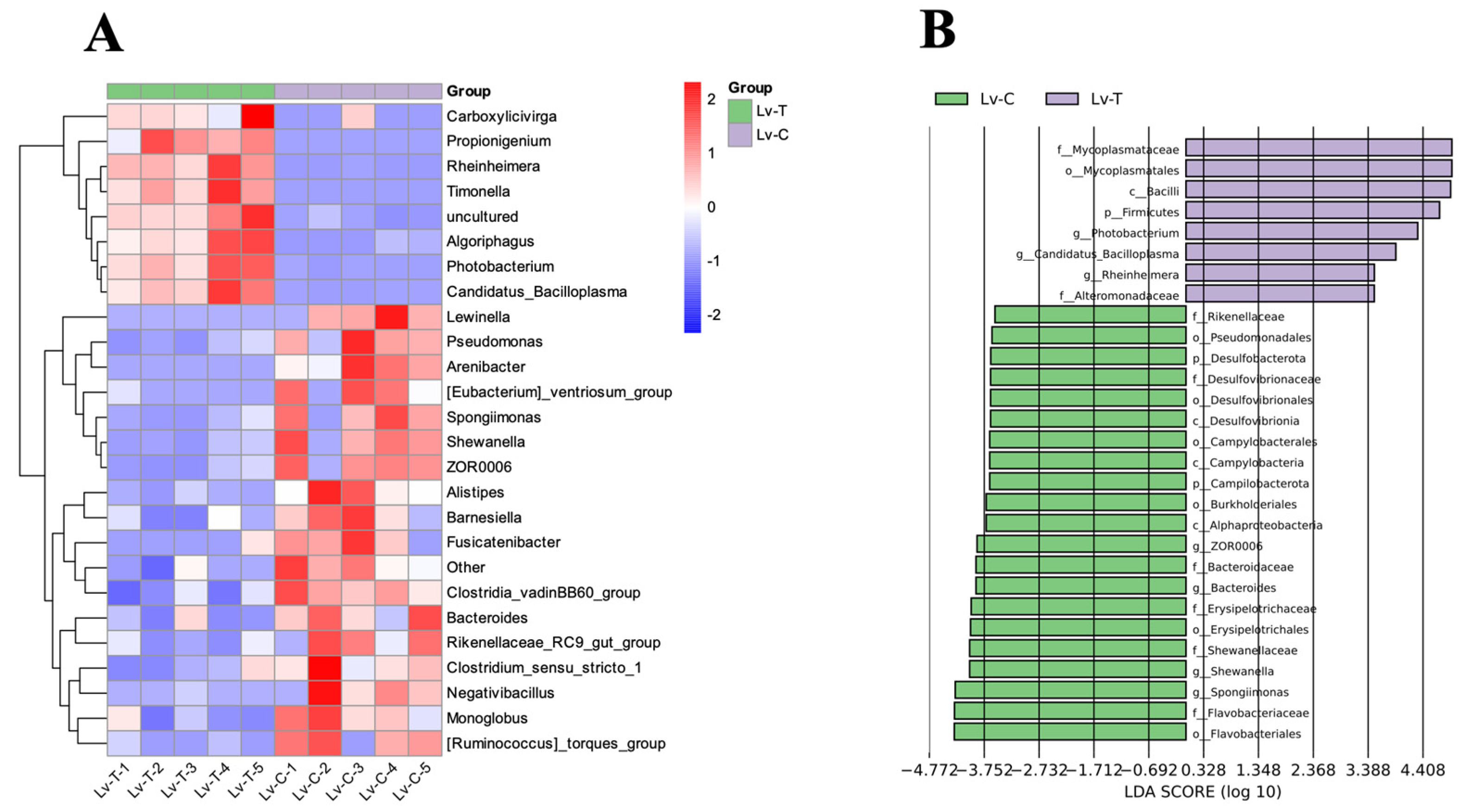
3.5. Intestinal Microbial Diversity in L. vannamei
4. Discussion
5. Conclusions
Author Contributions
Funding
Institutional Review Board Statement
Informed Consent Statement
Data Availability Statement
Conflicts of Interest
References
- Wang, X.; Fang, W.; Liu, L.; Fu, Y.; Zhou, Y.; Zhou, D.; Huang, X.; Mu, C.; Wang, C. Molecular characterization and DNA methylation analysis of carbonic anhydrase (Sp-CA) in the mud crab Scylla paramamosain: Its potential osmoregulation role under carbonate alkalinity stress. Aquac. Rep. 2023, 30, 101591. [Google Scholar] [CrossRef]
- Zhang, R.; Shi, X.; Guo, J.; Mao, X.; Fan, B. Acute stress response in hepatopancreas of Pacific white shrimp Litopenaeus vannamei to high alkalinity. Aquac. Rep. 2024, 35, 101981. [Google Scholar] [CrossRef]
- Wang, P.; Liu, J.; Me, Z.; Lai, Q.; Yang, P.; Wang, H.; Wu, G. Advances in saline-alkali adaptation physiology of aquatic animals. Yangtze Univ. 2015, 12, 4. [Google Scholar]
- Li, M.; Wang, S.; Zhao, Z.; Luo, L.; Zhang, R.; Guo, K.; Zhang, L.; Yang, Y. Effects of Alkalinity on the Antioxidant Capacity, Nonspecific Immune Response and Tissue Structure of Chinese Mitten Crab Eriocheir sinensis. Fishes 2022, 7, 206. [Google Scholar] [CrossRef]
- Zhang, R.; Shi, X.; Guo, J.; Mao, X.; Fan, B. Acute stress response in gill of Pacific white shrimp Litopenaeus vannamei to high alkalinity. Aquaculture 2024, 586, 740766. [Google Scholar] [CrossRef]
- Kim, J.H.; Kim, S.R.; Kim, S.K.; Kang, H.W. Effects of pH changes on blood physiology, antioxidant responses and Ig M of juvenile olive flounder, Paralichthys olivaceus. Aquac. Rep. 2021, 21, 100790. [Google Scholar] [CrossRef]
- Ding, L.; Liu, Y.J.; Wei, X.F.; Geng, C.Y.; Liu, W.Z.; Han, L.; Yuan, F.Y.; Wang, P.; Sun, Y.C. Effects of Saline-Alkaline Stress on Metabolome, Biochemical Parameters, and Histopathology in the Kidney of Crucian Carp (Carassius auratus). Metabolites 2023, 13, 159. [Google Scholar] [CrossRef]
- Gao, Y.; Zhang, X.; Wei, J.; Sun, X.; Yuan, J.; Li, F.; Xiang, J. Whole Transcriptome Analysis Provides Insights into Molecular Mechanisms for Molting in Litopenaeus vannamei. PLoS ONE 2015, 10, e0144350. [Google Scholar] [CrossRef]
- Roer, R.; Dillaman, R. The Structure and Calcification of the Crustacean Cuticle. Am. Zool. 1984, 24, 893–909. [Google Scholar] [CrossRef]
- Nhut, T.M.; Mykles, D.L.; Elizur, A.; Ventura, T. Ecdysis triggering hormone modulates molt behaviour in the redclaw crayfish Cherax quadricarinatus, providing a mechanistic evidence for conserved function in molt regulation across Pancrustacea. Gen. Comp. Endocrinol. 2020, 298, 113556. [Google Scholar] [CrossRef] [PubMed]
- Oliver, W.C.; Pharr, G.M. Measurement of hardness and elastic modulus by instrumented indentation: Advances in understanding and refinements to methodology. J. Mater. Res. 2004, 19, 3–20. [Google Scholar] [CrossRef]
- Lee, D.W.; Choi, Y.U.; Park, H.S.; Park, Y.S.; Choi, C.Y. Effect of low pH and salinity conditions on the antioxidant response and hepatocyte damage in juvenile olive flounder Paralichthys olivaceus. Mar. Environ. Res. 2022, 175, 105562. [Google Scholar] [CrossRef]
- Liu, Y.; Yao, M.; Li, S.; Wei, X.; Ding, L.; Han, S.; Wang, P.; Lv, B.; Chen, Z.; Sun, Y. Integrated Application of Multi-Omics Approach and Biochemical Assays Provides Insights into Physiological Responses to Saline-Alkaline Stress in the Gills of Crucian Carp (Carassius Auratus). Sci. Total Environ. 2021, 822, 153622. [Google Scholar] [CrossRef]
- Li, Y.; Ye, Y.; Zhu, X.; Wei, Y.; Li, Y.; Sun, Z.; Zhou, K.; Gao, P.; Yao, Z.; Lai, Q. Transcriptional analysis reveals antioxidant, ion transport, and glycolysis mechanisms in Litopenaeus vannamei gills involved in the response to high alkali stress. Comp. Biochem. Physiol. Part A Mol. Integr. Physiol. 2025, 306, 111868. [Google Scholar] [CrossRef]
- Li, Y.; Ma, J.; Ye, Y.; Yao, Z.; Gao, P.; Zhou, K.; Zhao, Y.; Lai, Q. Acute Alkaline Stress Activates Glucose Metabolism for Energy Supply and Induces the Immune Response in the Oriental River Prawn, Macrobrachium nipponense. Mar. Biotechnol. 2025, 27, 141. [Google Scholar] [CrossRef]
- Huong, D.T.T.; Jasmani, S.; Jayasankar, V.; Wilder, M. Na/K-ATPase activity and osmo-ionic regulation in adult whiteleg shrimp Litopenaeus vannamei exposed to low salinities. Aquaculture 2010, 304, 88–94. [Google Scholar] [CrossRef]
- Li, Y.; Ye, Y.; Tang, Z.; Zhou, Z.; Yao, Z.; Gao, P.; Zhao, Y.; Lai, Q. Effects of high pH on molting and calcium absorption of Pacific white shrimp (Litopenaeus vannamei). Aquac. Rep. 2026, 46, 103274. [Google Scholar] [CrossRef]
- Ye, Y.; Liu, H.; Yuan, H.; Du, X.; Huang, J.; Zhou, Y.; Li, Y.; Zhao, Y. Comparative mechanisms of acute high-alkalinity stress on the normal and hybrid populations of pacific white shrimp (Litopenaeus vannamei). Front. Mar. Sci. 2025, 12, 1559292. [Google Scholar] [CrossRef]
- Faleiros, R.O.; Furriel, R.P.M.; McNamara, J.C. Transcriptional, translational and systemic alterations during the time course of osmoregulatory acclimation in two palaemonid shrimps from distinct osmotic niches. Comp. Biochem. Physiol. Part A Mol. Integr. Physiol. 2017, 212, 97–106. [Google Scholar] [CrossRef] [PubMed]
- Wilkie, M.P.; Wood, C.M. The adaptations of fish to extremely alkaline environments. Comp. Biochem. Physiol.—B Biochem. Mol. Biol. 1996, 113, 665–673. [Google Scholar] [CrossRef]
- Li, E.; Xu, C.; Wang, X.; Wang, S.; Zhao, Q.; Zhang, M.; Qin, J.G.; Chen, L. Gut Microbiota and its Modulation for Healthy Farming of Pacific White Shrimp Litopenaeus vannamei. Rev. Fish. Sci. Aquac. 2018, 26, 381–399. [Google Scholar] [CrossRef]
- Jin, S.; Zhou, R.; Gao, X.; Xiong, Y.; Zhang, W.; Qiao, H.; Wu, Y.; Jiang, S.; Fu, H. Identification of the effects of alkalinity exposure on the gills of oriental river prawns, Macrobrachium nipponense. BMC Genom. 2024, 25, 765. [Google Scholar] [CrossRef]
- Fung, T.C.; Olson, C.A.; Hsiao, E.Y. Interactions between the microbiota, immune and nervous systems in health and disease. Nat. Neurosci. 2017, 20, 145–155. [Google Scholar] [CrossRef] [PubMed]
- Sommer, F.; Bäckhed, F. The gut microbiota--masters of host development and physiology. Nat. Rev. Microbiol. 2013, 11, 227–238. [Google Scholar] [CrossRef]
- Donaldson, G.P.; Lee, S.M.; Mazmanian, S.K. Gut biogeography of the bacterial microbiota. Nat. Rev. Microbiol. 2016, 14, 20–32. [Google Scholar] [CrossRef]
- Shaani, Y.; Zehavi, T.; Eyal, S.; Miron, J.; Mizrahi, I. Microbiome niche modification drives diurnal rumen community assembly, overpowering individual variability and diet effects. ISME J. 2018, 12, 2446–2457. [Google Scholar] [CrossRef] [PubMed]
- Li, S. Effects of Carbonate Alkalinity on Antioxidants, Immunity and Intestinal Flora of Penaeusvannamei. Fishes 2024, 10, 12. [Google Scholar]
- Ouyang, H.; Deng, N.; Xu, J.; Huang, J.; Han, C.; Liu, D.; Liu, S.; Yan, B.; Han, L.; Li, S.; et al. Effects of hyperosmotic stress on the intestinal microbiota, transcriptome, and immune function of mandarin fish (Siniperca chuatsi). Aquaculture 2023, 563, 738901. [Google Scholar] [CrossRef]
- Sirirustananun, N.; Chen, J.-C.; Lin, Y.-C.; Yeh, S.-T.; Liou, C.-H.; Chen, L.-L.; Sim, S.S.; Chiew, S.L. Dietary administration of a Gracilaria tenuistipitata extract enhances the immune response and resistance against Vibrio alginolyticus and white spot syndrome virus in the white shrimp Litopenaeus vannamei. Fish Shellfish Immunol. 2011, 31, 848–855. [Google Scholar] [CrossRef]
- Hu, G.; Liu, Y.; Duo, T.; Zhao, B.; Cui, G.; Ji, J.; Kuang, X.; Ervin, E.H.; Zhang, X. Antioxidant metabolism variation associated with alkali-salt tolerance in thirty switchgrass (Panicum virgatum) lines. PLoS ONE 2018, 13, e0199681. [Google Scholar] [CrossRef]
- Lin, J.; Peng, X.; Hua, X.; Sun, S.; Wang, Y.; Yan, X. Effects of arbuscular mycorrhizal fungi on Leymus chinensis seedlings under salt-alkali stress and nitrogen deposition conditions: From osmotic adjustment and ion balance. RSC Adv. 2018, 8, 14500–14509. [Google Scholar] [CrossRef]
- Fu-Yi, Y. Adaptability of Whiteleg Shrimp Penaeus vannamei to Carbonate Saline-Alkali Inland Water Environment I. Adaptive Capacity of Desalinated Juvenile Shrimp to Alkalinity. Fish. Sci. Technol. Inf. 2004, 31, 99–101. [Google Scholar]
- Song, Y.L.; Hsieh, Y.T. Immunostimulation of tiger shrimp (Penaeus monodon) hemocytes for generation of microbicidal substances: Analysis of reactive oxygen species. Dev. Comp. Immunol. 1994, 18, 201–209. [Google Scholar] [CrossRef]
- Munoz, M.; Cedeño, R.; Rodríguez, J.; van der Knaap, W.P.; Mialhe, E.; Bachère, E. Measurement of reactive oxygen intermediate production in haemocytes of the penaeid shrimp, Penaeus vannamei. Aquaculture 2000, 191, 89–107. [Google Scholar] [CrossRef]
- Livak, K.J.; Schmittgen, T.D. Analysis of Relative Gene Expression Data Using Real-Time Quantitative PCR and the 2−ΔΔCT Method. Methods 2001, 25, 402–408. [Google Scholar] [CrossRef]
- Lawniczak, M.; Romestaing, C.; Roussel, D.; Maazouzi, C.; Renault, D.; Hervant, F. Preventive antioxidant responses to extreme oxygen level fluctuation in a subterranean crustacean. Comp. Biochem. Physiol. Part A Mol. Integr. Physiol. 2013, 165, 299–303. [Google Scholar] [CrossRef]
- Fridovich, I. Superoxide Radical and Superoxide Dismutases. Annu. Rev. Biochem. 1995, 64, 97–112. [Google Scholar] [CrossRef] [PubMed]
- Birben, E.; Sahiner, U.M.; Sackesen, C.; Erzurum, S.; Kalayci, O. Oxidative Stress and Antioxidant Defense. World Allergy Organ. J. 2012, 5, 9–19. [Google Scholar] [CrossRef]
- Weihrauch, D.; Joseph, G.; Allen, P. Ammonia excretion in aquatic invertebrates: New insights and questions. J. Exp. Biol. 2018, 221, jeb169219. [Google Scholar] [CrossRef] [PubMed]
- Ge, Q.; Wang, J.; Li, J.; Li, J. Effect of high alkalinity on shrimp gills: Histopathological alternations and cell specific responses. Ecotoxicol. Environ. Saf. 2023, 256, 114902. [Google Scholar] [CrossRef]
- Campa-Córdova, A.I.; Hernández-Saavedra, N.Y.; Ascencio, F. Superoxide dismutase as modulator of immune function in American white shrimp (Litopenaeus vannamei). Comp. Biochem. Physiol. Part C Toxicol. Pharmacol. 2002, 133, 557–565. [Google Scholar] [CrossRef]
- Lushchak, V.I. Free radicals, reactive oxygen species, oxidative stress and its classification. Chem.-Biol. Interact. 2014, 224, 164–175. [Google Scholar] [CrossRef]
- Kaur, S.; Kaur, G.; Kaur, A. Biochemical alteration in liver and kidney of Labeo rohita upon exposure to Basic violet-1 (BV-1) dye. In Proceedings of the National conference on Plant Sciences: Network in Health and Environment (PSNHE-2018); Khalsa College: Amritsar, India, 2020. [Google Scholar]
- Cheng, T.C.; Rodrick, G.E. Lysosomal and other enzymes in the hemolymph of Crassostrea virginica and Mercenaria mercenaria. Comp. Biochem. Physiol. 1975, 52, 443–447. [Google Scholar] [CrossRef]
- Meyran, J.C.; Graf, F. Ultrahistochemical localization of Na+K+ ATPase, Ca2+-ATPase and alkaline phosphatase activity in a calcium-transporting epithelium of a crustacean during moulting. Histochemistry 1986, 85, 313–320. [Google Scholar] [CrossRef] [PubMed]
- Ashida, M.; Söderhäll, K. The prophenoloxidase activating system in crayfish. Comp. Biochem. Physiol. Part B Comp. Biochem. 1984, 77, 21–26. [Google Scholar] [CrossRef]
- Moussian, B.; Schwarz, H.; Bartoszewski, S.; Nüsslein-Volhard, C. Involvement of chitin in exoskeleton morphogenesis in Drosophila melanogaster. J. Morphol. 2005, 264, 117–130. [Google Scholar] [CrossRef] [PubMed]
- Bowman, S.M.; Free, S.J. The structure and synthesis of the fungal cell wall. BioEssays 2006, 28, 799–808. [Google Scholar] [CrossRef]
- Koller, B.; Müller-Wiefel, A.S.; Rupec, R.; Korting, H.C.; Ruzicka, T. Chitin modulates innate immune responses of keratinocytes. PLoS ONE 2011, 6, e16594. [Google Scholar] [CrossRef]
- Daniel, E.A.K.; Sharma, L.; Dela Cruz, C.S. Chitin and Its Effects on Inflammatory and Immune Responses. Clin. Rev. Allergy Immunol. 2017, 54, 213–223. [Google Scholar] [CrossRef]
- Niu, S.; Yang, L.; Geng, R.; Zuo, H.; Guo, Z.; Weng, S.; He, J.; Xu, X. A double chitin catalytic domain-containing chitinase targeted by c-Jun is involved in immune responses in shrimp. Dev. Comp. Immunol. 2020, 113, 103808. [Google Scholar] [CrossRef]
- Greenaway, P. Calcium balance and moulting in the crustacea. Biol. Rev. 1985, 60, 425–454. [Google Scholar] [CrossRef]
- Ghosh, S.; Rao, K.H.; Sengupta, M.; Bhattacharya, S.K.; Datta, A. Two gene clusters co-ordinate for a functional N-acetylglucosamine catabolic pathway in Vibrio cholerae. Mol. Microbiol. 2011, 80, 1549–1560. [Google Scholar] [CrossRef]
- Ansari, S.; Kumar, V.; Bhatt, D.N.; Irfan, M.; Datta, A. N-Acetylglucosamine Sensing and Metabolic Engineering for Attenuating Human and Plant Pathogens. Bioengineering 2022, 9, 64. [Google Scholar] [CrossRef]
- Moremen, K.W.; Tiemeyer, M.; Nairn, A.V. Vertebrate protein glycosylation: Diversity, synthesis and function. Nat. Rev. Mol. Cell Biol. 2012, 13, 448–462. [Google Scholar] [CrossRef]
- Corfield, A.P.; Berry, M. Glycan variation and evolution in the eukaryotes. Trends Biochem. Sci. 2015, 40, 351–359. [Google Scholar] [CrossRef] [PubMed]
- Jin, S.; Zhang, Y.; Fu, H.; Zhang, W.; Qiao, H.; Xiong, Y.; Jiang, S. Transcriptome Profiling Analysis Reveals Changes in the Antioxidant Defense System, Morphology, and Gene Expression in the Gills of Macrobrachium nipponense Caused by Alkalinity Exposure. Int. J. Mol. Sci. 2025, 26, 4321. [Google Scholar] [CrossRef] [PubMed]
- Huang, M.; Gao, Q.; Yang, X.; Jiang, W.; Hao, L.; Yu, Y.; Tian, Y. Free amino acids in response to salinity changes in fishes: Relationships to osmoregulation. Fish Physiol. Biochem. 2023, 49, 1031–1042. [Google Scholar] [CrossRef] [PubMed]
- Mechetin, G.V.; Marszalek, P.E. Nanoluc oligoproteins as a model system for protein misfolding and refolding studies. Biophys. J. 2025, 124, 4335–4344. [Google Scholar] [CrossRef]
- Hughes, A.R.; Putney, J.W. Metabolism and functions of inositol phosphates. BioFactors 1988, 1, 117–121. [Google Scholar]
- Zhang, R.; Shi, X.; Liu, Z.; Sun, J.; Sun, T.; Lei, M. Histological, Physiological and Transcriptomic Analysis Reveal the Acute Alkalinity Stress of the Gill and Hepatopancreas of Litopenaeus vannamei. Mar. Biotechnol. 2023, 25, 588–602. [Google Scholar] [CrossRef]
- Wang, B.; Feng, L.; Chen, G.-F.; Jiang, W.-D.; Liu, Y.; Kuang, S.-Y.; Jiang, J.; Tang, L.; Wu, P.; Tang, W.-N.; et al. Jian carp (Cyprinus carpio var. Jian) intestinal immune responses, antioxidant status and tight junction protein mRNA expression are modulated via Nrf2 and PKC in response to dietary arginine deficiency. Fish Shellfish Immunol. 2016, 51, 116–124. [Google Scholar] [CrossRef] [PubMed]
- Dehler, C.E.; Secombes, C.J.; Martin, S.A.M. Environmental and physiological factors shape the gut microbiota of Atlantic salmon parr. Aquaculture 2017, 467, 149–157. [Google Scholar] [CrossRef] [PubMed]
- Brown, K. Diet-Induced Dysbiosis of the Intestinal Microbiota and the Effects on Immunity and Disease. Nutrients 2012, 4, 1552–1553. [Google Scholar] [CrossRef]
- Duan, Y.; Wang, Y.; Liu, Q.; Zhang, J.; Xiong, D. Changes in the intestine barrier function of Litopenaeus vannamei in response to pH stress. Fish Shellfish Immunol. 2019, 88, 142–149. [Google Scholar] [CrossRef] [PubMed]
- Gibiino, G.; Lopetuso, L.R.; Scaldaferri, F.; Rizzatti, G.; Binda, C.; Gasbarrini, A. Exploring Bacteroidetes: Metabolic key points and immunological tricks of our gut commensals. Dig. Liver Dis. 2018, 50, 635–639. [Google Scholar] [CrossRef]
- Vargas-Albores, F.; Martínez-Porchas, M.; Arvayo, M.A.; Villalpando-Canchola, E.; Gollas-Galván, T.; Porchas-Cornejo, M.A. Immunophysiological Response of Pacific White Shrimp Exposed to a Probiotic Mixture of Proteobacteria and Firmicutes in Farm Conditions. N. Am. J. Aquac. 2016, 78, 193–202. [Google Scholar] [CrossRef]










| Group | Survival Rate (%) | Initial Body Length (cm) | Initial Weight (g) | Terminal Body Length (cm) | Terminal Weight (g) |
|---|---|---|---|---|---|
| 2.5 mmol/L | 93.33 ± 9.43 a | 12.58 ± 0.81 | 12.9 ± 1.16 | 12.79 ± 0.43 a | 13.62 ± 0.86 a |
| 5 mmol/L | 80 ± 8.16 b | 12.58 ± 0.81 | 12.9 ± 1.16 | 12.69 ± 0.39 a | 13.27 ± 0.44 a |
| 10 mmol/L | 63.33 ± 9.43 c | 12.58 ± 0.81 | 12.9 ± 1.16 | 12.64 ± 0.16 b | 13.02 ± 0.12 a |
| 20 mmol/L | 53.33 ± 9.43 d | 12.58 ± 0.81 | 12.9 ± 1.16 | 12.61 ± 0.14 b | 13.07 ± 0.33 b |
| 40 mmol/L | 43.33 ± 4.71 d | 12.58 ± 0.81 | 12.9 ± 1.16 | 12.54 ± 0.59 b | 12.66 ± 0.4 b |
| Primer | Sequences (5′–3′) | GenBank No. |
|---|---|---|
| ACP-F | ACATCTGTTCGTGGTTGC | KR676449.1 |
| ACP-R | GGACTCGGATAATGCTCG | |
| AKP-F | GGCGGTCAGAGTGGAGAT | KR534873.1 |
| AKP-R | CGCAATGCTGTAGAAGGAC | |
| LZM-F | TGCTGTTGTAAGCCACCC | AY170126.2 |
| LZM-R | GTTCCGATCTGATGTCCG | |
| PO-F | AAGCCAGGCAGCAACCAC | XM_027381766.1 |
| PO-R | CAGAAGTTGAAACCCGTGGC | |
| β-actin-F | TCCATGCCCAGGAATGAG | AF300705.2 |
| β-actin-R | GAGCAGGAGATGACCACCG |
Disclaimer/Publisher’s Note: The statements, opinions and data contained in all publications are solely those of the individual author(s) and contributor(s) and not of MDPI and/or the editor(s). MDPI and/or the editor(s) disclaim responsibility for any injury to people or property resulting from any ideas, methods, instructions or products referred to in the content. |
© 2026 by the authors. Licensee MDPI, Basel, Switzerland. This article is an open access article distributed under the terms and conditions of the Creative Commons Attribution (CC BY) license.
Share and Cite
Li, Y.; Ye, Y.; Ma, J.; Yao, Z.; Li, Y.; Gao, P.; Wang, Y.; Cheng, Z.; Zhao, Y.; Lai, Q. Integrating Transcriptomics and Gut Microbiota Analysis Reveals Adaptive Mechanisms of Alkaline Stress on the Molting and Intestinal Immune Responses in Pacific White Shrimp, Litopenaeus vannamei. Life 2026, 16, 652. https://doi.org/10.3390/life16040652
Li Y, Ye Y, Ma J, Yao Z, Li Y, Gao P, Wang Y, Cheng Z, Zhao Y, Lai Q. Integrating Transcriptomics and Gut Microbiota Analysis Reveals Adaptive Mechanisms of Alkaline Stress on the Molting and Intestinal Immune Responses in Pacific White Shrimp, Litopenaeus vannamei. Life. 2026; 16(4):652. https://doi.org/10.3390/life16040652
Chicago/Turabian StyleLi, Yiming, Yucong Ye, Junling Ma, Zongli Yao, Yan Li, Pengcheng Gao, Yuxin Wang, Zihe Cheng, Yunlong Zhao, and Qifang Lai. 2026. "Integrating Transcriptomics and Gut Microbiota Analysis Reveals Adaptive Mechanisms of Alkaline Stress on the Molting and Intestinal Immune Responses in Pacific White Shrimp, Litopenaeus vannamei" Life 16, no. 4: 652. https://doi.org/10.3390/life16040652
APA StyleLi, Y., Ye, Y., Ma, J., Yao, Z., Li, Y., Gao, P., Wang, Y., Cheng, Z., Zhao, Y., & Lai, Q. (2026). Integrating Transcriptomics and Gut Microbiota Analysis Reveals Adaptive Mechanisms of Alkaline Stress on the Molting and Intestinal Immune Responses in Pacific White Shrimp, Litopenaeus vannamei. Life, 16(4), 652. https://doi.org/10.3390/life16040652

