Integrating Weighted Gene Co-Expression Network and Differential Expression Analyses to Unveil the Role of RNA m6A Methylation Regulators in Idiopathic Parkinson’s Disease in Latin America
Abstract
1. Introduction
2. Materials and Methods
2.1. Data Acquisition and Preprocessing
2.2. Differential Gene Expression Analysis
2.3. Gene Co-Expression Network and Hub Gene Identification
2.4. m6A-Related Genes and Overlapping Gene Analysis
2.5. Differential Co-Expression Among m6A RNA Methylation Regulatory Factors and Overlapping Genes
2.6. Ethics Statement
2.7. Sample Material and RNA Isolation
2.8. Quantitative Reverse Transcription PCR (RT-qPCR) of m6A Regulator Factors
2.9. MeRIP-qPCR Analysis
2.10. Receiver Operating Characteristic Analysis
3. Results
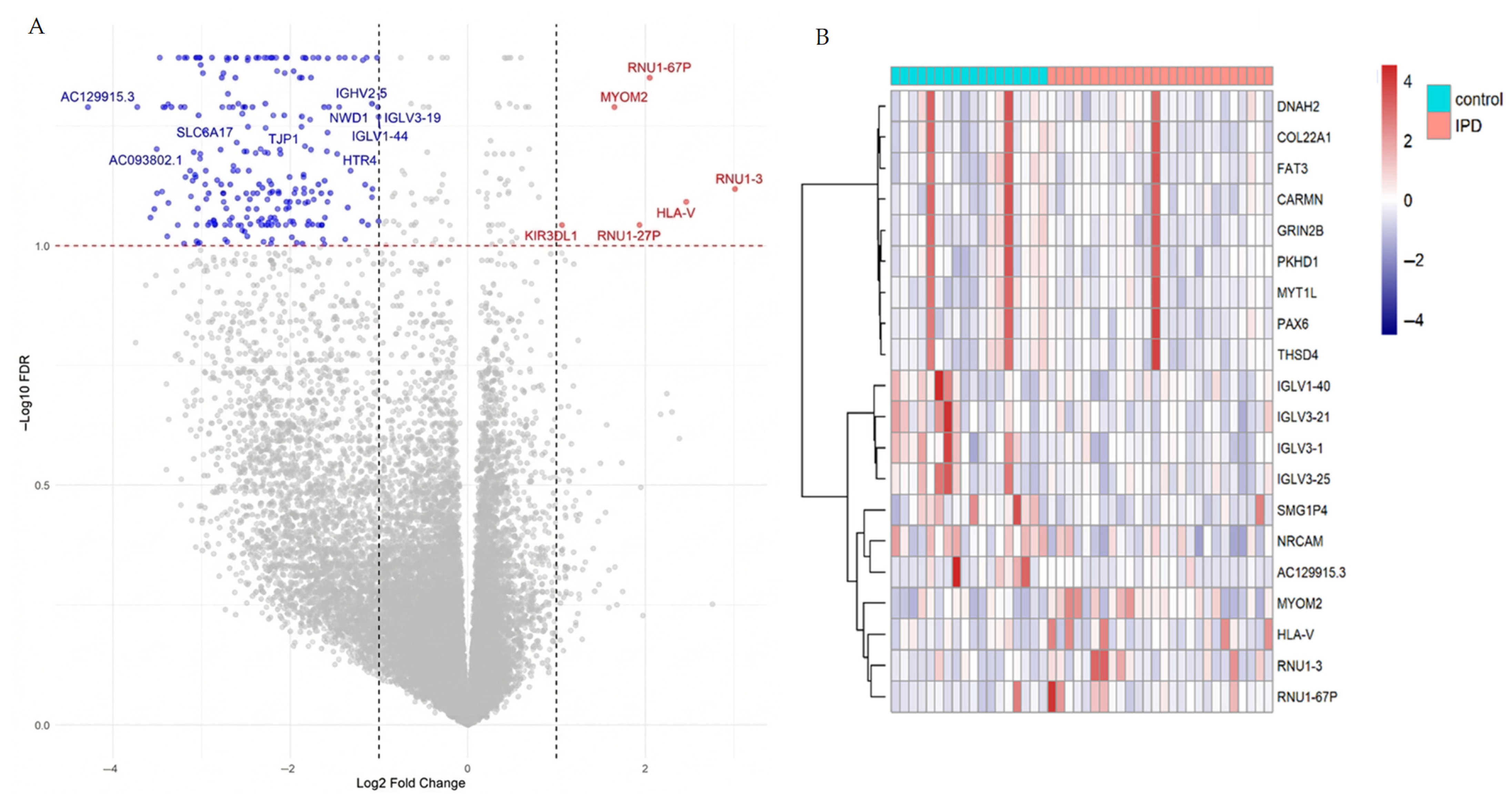
3.1. Differential Gene Expression Landscape
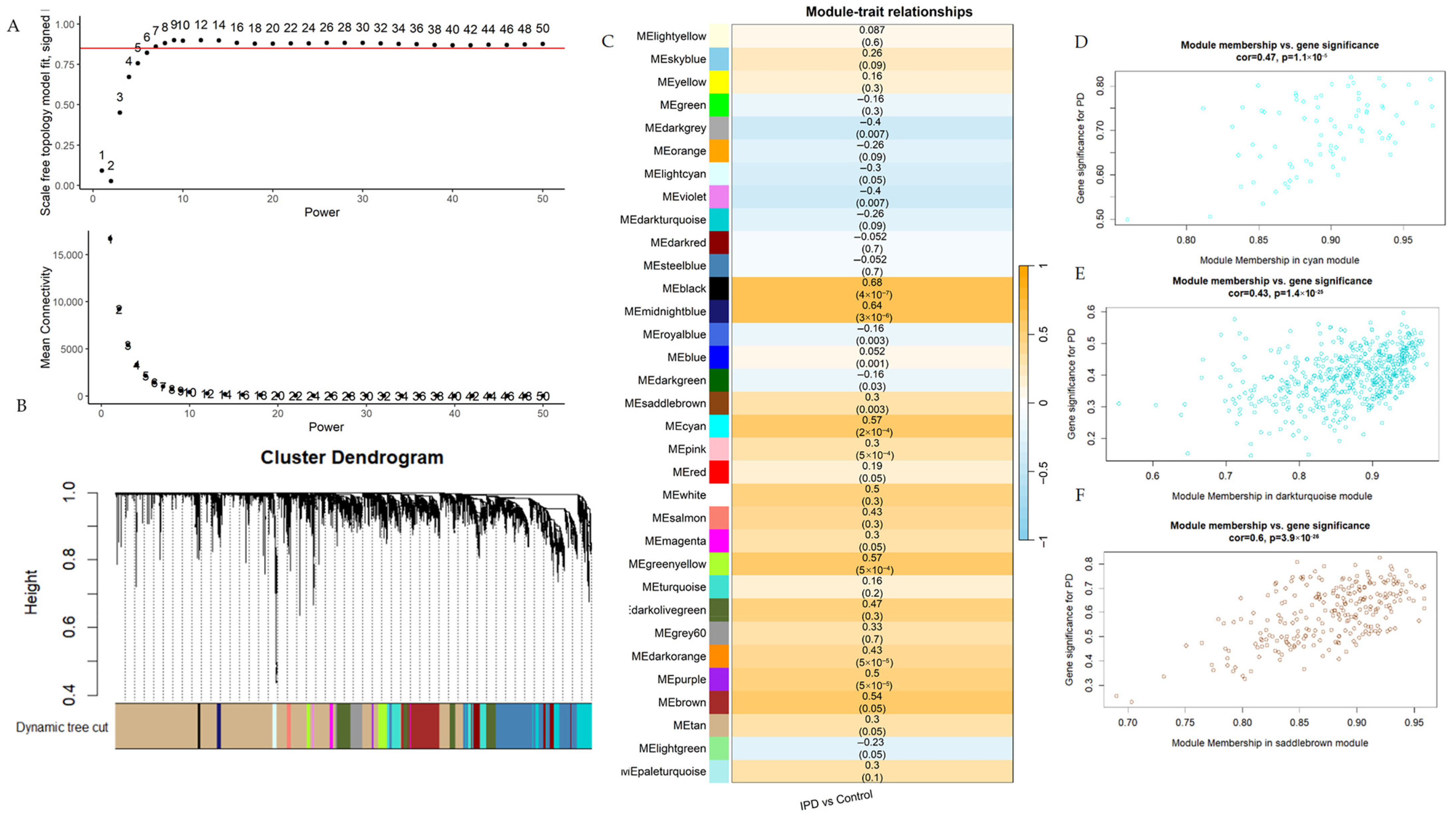
3.2. WGCNA and iPD Hub Gene Identification
3.3. iPD m6A-Related Genes
3.4. Differential Co-Expression Among m6ARFs and Overlapping Genes
3.5. Confirmation by RT-qPCR and MeRIP-qPCR
3.6. Diagnostic Performance of Key Network Genes
4. Discussion
5. Conclusions
Supplementary Materials
Author Contributions
Funding
Institutional Review Board Statement
Informed Consent Statement
Data Availability Statement
Acknowledgments
Conflicts of Interest
References
- Alieva, A.K.; Zyrin, V.S.; Rudenok, M.M.; Kolacheva, A.A.; Shulskaya, M.V.; Ugryumov, M.V.; Slominsky, P.A.; Shadrina, M.I. Whole-Transcriptome Analysis of Mouse Models with MPTP-Induced Early Stages of Parkinson’s Disease Reveals Stage-Specific Response of Transcriptome and a Possible Role of Myelin-Linked Genes in Neurodegeneration. Mol. Neurobiol. 2018, 55, 7229–7241. [Google Scholar] [CrossRef] [PubMed]
- Scholz, S.W.; Mhyre, T.; Ressom, H.; Shah, S.; Federoff, H.J. Genomics and Bioinformatics of Parkinson’s Disease. Cold Spring Harb. Perspect. Med. 2012, 2, a009449. [Google Scholar] [CrossRef]
- Dorsey, E.R.; Sherer, T.; Okun, M.S.; Bloemd, B.R. The Emerging Evidence of the Parkinson Pandemic. J. Park. Dis. 2018, 8, S3–S8. [Google Scholar] [CrossRef]
- Zhou, Z.D.; Yi, L.X.; Wang, D.Q.; Lim, T.M.; Tan, E.K. Role of Dopamine in the Pathophysiology of Parkinson’s Disease. Transl. Neurodegener. 2023, 12, 44. [Google Scholar] [CrossRef] [PubMed]
- Mahul-Mellier, A.-L.; Burtscher, J.; Maharjan, N.; Weerens, L.; Croisier, M.; Kuttler, F.; Leleu, M.; Knott, G.W.; Lashuel, H.A. The Process of Lewy Body Formation, Rather than Simply α-Synuclein Fibrillization, Is One of the Major Drivers of Neurodegeneration. Proc. Natl. Acad. Sci. USA 2020, 117, 4971–4982. [Google Scholar] [CrossRef]
- Ma, S.-X.; Lim, S. Single-Cell RNA Sequencing in Parkinson’s Disease. Biomedicines 2021, 9, 368. [Google Scholar] [CrossRef]
- Tran, J.; Anastacio, H.; Bardy, C. Genetic Predispositions of Parkinson’s Disease Revealed in Patient-Derived Brain Cells. npj Park. Dis. 2020, 6, 8. [Google Scholar] [CrossRef]
- Migliore, L.; Coppedè, F. Genetics, Environmental Factors and the Emerging Role of Epigenetics in Neurodegenerative Diseases. Mutat. Res. Fundam. Mol. Mech. Mutagen. 2009, 667, 82–97. [Google Scholar] [CrossRef]
- Angelopoulou, E.; Paudel, Y.N.; Papageorgiou, S.G.; Piperi, C. Environmental Impact on the Epigenetic Mechanisms Underlying Parkinson’s Disease Pathogenesis: A Narrative Review. Brain Sci. 2022, 12, 175. [Google Scholar] [CrossRef]
- Ben-Joseph, A.; Marshall, C.R.; Lees, A.J.; Noyce, A.J. Ethnic Variation in the Manifestation of Parkinson’s Disease: A Narrative Review. J. Park. Dis. 2019, 10, 31–45. [Google Scholar] [CrossRef] [PubMed]
- Bove, G.; Del Gaudio, N.; Altucci, L. Epitranscriptomics and Epigenetics: Two Sides of the Same Coin? Clin. Epigenet. 2024, 16, 121. [Google Scholar] [CrossRef]
- Kan, R.L.; Chen, J.; Sallam, T. Crosstalk between Epitranscriptomic and Epigenetic Mechanisms in Gene Regulation. Trends Genet. 2022, 38, 182–193. [Google Scholar] [CrossRef] [PubMed]
- Jiang, X.; Liu, B.; Nie, Z.; Duan, L.; Xiong, Q.; Jin, Z.; Yang, C.; Chen, Y. The Role m6A Modification in the Biological Functions and Diseases. Signal Transduct. Target. Ther. 2021, 6, 74. [Google Scholar] [CrossRef] [PubMed]
- Hong, J.; Xu, K.; Lee, J.H. Biological Roles of the RNA m6A Modification and Its Implications in Cancer. Exp. Mol. Med. 2022, 54, 1822–1832. [Google Scholar] [CrossRef]
- Lv, J.; Xing, L.; Zhong, X.; Li, K.; Liu, M.; Du, K. Role of N6-Methyladenosine Modification in Central Nervous System Diseases and Related Therapeutic Agents. Biomed. Pharmacother. 2023, 162, 114583. [Google Scholar] [CrossRef]
- Li, M.; Zhao, X.; Wang, W.; Shi, H.; Pan, Q.; Lu, Z.; Perez, S.P.; Suganthan, R.; He, C.; Bjørås, M.; et al. Ythdf2-Mediated m6A MRNA Clearance Modulates Neural Development in Mice. Genome Biol. 2018, 19, 69. [Google Scholar] [CrossRef]
- Sokpor, G.; Xie, Y.; Nguyen, H.P.; Tuoc, T. Emerging Role of m6A Methylome in Brain Development: Implications for Neurological Disorders and Potential Treatment. Front. Cell Dev. Biol. 2021, 9, 656849. [Google Scholar] [CrossRef]
- Livneh, I.; Moshitch-Moshkovitz, S.; Amariglio, N.; Rechavi, G.; Dominissini, D. The m6A Epitranscriptome: Transcriptome Plasticity in Brain Development and Function. Nat. Rev. Neurosci. 2020, 21, 36–51. [Google Scholar] [CrossRef]
- He, H.; Zhang, Q.; Liao, J.; Lei, J.; Luo, M.; Huang, J.; Chen, M.; Shen, Y.; Wang, J.; Xu, P.; et al. METTL14 Is Decreased and Regulates m6A Modification of α-Synuclein in Parkinson’s Disease. J. Neurochem. 2023, 166, 609–622. [Google Scholar] [CrossRef]
- Kim, J.; Park, H.-J.; Yoon, Y. RNA Sequences-Based Diagnosis of Parkinson’s Disease Using Various Feature Selection Methods and Machine Learning. Appl. Sci. 2023, 13, 2698. [Google Scholar] [CrossRef]
- Rosset, C.; Schuch, J.B.; Recamonde-Mendoza, M.; Kowalski, T.W. Editorial: Bioinformatics Applied to Neuroscience. Front. Neurosci. 2023, 17, 1276346. [Google Scholar] [CrossRef]
- Wu, Z.; Hu, Z.; Gao, Y.; Xia, Y.; Zhang, X.; Jiang, Z. A Computational Approach Based on Weighted Gene Co-Expression Network Analysis for Biomarkers Analysis of Parkinson’s Disease and Construction of Diagnostic Model. Front. Comput. Neurosci. 2023, 16, 1095676. [Google Scholar] [CrossRef] [PubMed]
- Iwaki, H.; Leonard, H.L.; Makarious, M.B.; Bookman, M.; Landin, B.; Vismer, D.; Casey, B.; Gibbs, J.R.; Hernandez, D.G.; Blauwendraat, C.; et al. Accelerating Medicines Partnership: Parkinson’s Disease. Genetic Resource. Mov. Disord. 2021, 36, 1795–1804. [Google Scholar] [CrossRef] [PubMed]
- Rau, A.; Gallopin, M.; Celeux, G.; Jaffrézic, F. Data-Based Filtering for Replicated High-Throughput Transcriptome Sequencing Experiments. Bioinformatics 2013, 29, 2146–2152. [Google Scholar] [CrossRef]
- Todorov, V.; Filzmoser, P. An Object-Oriented Framework for Robust Multivariate Analysis. J. Stat. Softw. 2009, 32, 1–47. [Google Scholar] [CrossRef]
- Love, M.I.; Huber, W.; Anders, S. Moderated Estimation of Fold Change and Dispersion for RNA-Seq Data with DESeq2. Genome Biol. 2014, 15, 550. [Google Scholar] [CrossRef]
- Blighe, K.; Rana, S.; Lewis, M. EnhancedVolcano: Publication-Ready Volcano Plots with Enhanced Colouring and Labeling. Available online: https://github.com/kevinblighe/EnhancedVolcano (accessed on 17 March 2025).
- Kolde, R. Pheatmap: Pretty Heatmaps. Available online: https://CRAN.R-project.org/package=pheatmap (accessed on 17 March 2025).
- Yu, G.; Wang, L.-G.; Han, Y.; He, Q.-Y. ClusterProfiler: An R Package for Comparing Biological Themes Among Gene Clusters. OMICS J. Integr. Biol. 2012, 16, 284–287. [Google Scholar] [CrossRef]
- Huang, Y.; Zhang, L.; Mu, W.; Zheng, M.; Bao, X.; Li, H.; Luo, X.; Ren, J.; Zuo, Z. RMVar 2.0: An Updated Database of Functional Variants in RNA Modifications. Nucleic Acids Res. 2025, 53, D275–D283. [Google Scholar] [CrossRef]
- Wei, W.; Amberkar, S.; Hide, W. Bioconductor—Diffcoexp: Differential Co-Expression Analysis. Available online: https://bioconductor.org/packages/diffcoexp/ (accessed on 17 March 2025).
- Alieva, A.K.; Filatova, E.V.; Rudenok, M.M.; Slominsky, P.A.; Shadrina, M.I. Housekeeping Genes for Parkinson’s Disease in Humans and Mice. Cells 2021, 10, 2252. [Google Scholar] [CrossRef]
- Livak, K.J.; Schmittgen, T.D. Analysis of Relative Gene Expression Data Using Real-Time Quantitative PCR and the 2−ΔΔCT Method. Methods 2001, 25, 402–408. [Google Scholar] [CrossRef]
- Goetz, C.G. The History of Parkinson’s Disease: Early Clinical Descriptions and Neurological Therapies. Cold Spring Harb. Perspect. Med. 2011, 1, a008862. [Google Scholar] [CrossRef]
- Sayyaed, A.; Saraswat, N.; Vyawahare, N.; Kulkarni, A. A Detailed Review of Pathophysiology, Epidemiology, Cellular and Molecular Pathways Involved in the Development and Prognosis of Parkinson’s Disease with Insights into Screening Models. Bull. Natl. Res. Cent. 2023, 47, 70. [Google Scholar] [CrossRef]
- Khan, M.S.; Nasiripour, S.; Bopassa, J.C. Parkinson Disease Signaling Pathways, Molecular Mechanisms, and Potential Therapeutic Strategies: A Comprehensive Review. Int. J. Mol. Sci. 2025, 26, 6416. [Google Scholar] [CrossRef]
- Jiang, L.; Li, X.; Wang, S.; Yuan, Z.; Cheng, J. The Role and Regulatory Mechanism of m6A Methylation in the Nervous System. Front. Genet. 2022, 13, 962774. [Google Scholar] [CrossRef] [PubMed]
- Xue, G.; Wang, G.; Shi, Q.; Wang, H.; Lv, B.-M.; Gao, M.; Niu, X.; Zhang, H.-Y. Exploring the Dynamic Pathogenesis of Parkinson’s Disease by Case-Control and Longitudinal Blood Transcriptome Analyses. Neurobiol. Dis. 2025, 209, 106891. [Google Scholar] [CrossRef]
- Agnello, L.; Gambino, C.M.; Ciaccio, A.M.; Masucci, A.; Vassallo, R.; Tamburello, M.; Scazzone, C.; Lo Sasso, B.; Ciaccio, M. Molecular Biomarkers of Neurodegenerative Disorders: A Practical Guide to Their Appropriate Use and Interpretation in Clinical Practice. Int. J. Mol. Sci. 2024, 25, 4323. [Google Scholar] [CrossRef] [PubMed]
- Soreq, L.; Guffanti, A.; Salomonis, N.; Simchovitz, A.; Israel, Z.; Bergman, H.; Soreq, H. Long Non-Coding RNA and Alternative Splicing Modulations in Parkinson’s Leukocytes Identified by RNA Sequencing. PLoS Comput. Biol. 2014, 10, e1003517. [Google Scholar] [CrossRef]
- Sullivan, P.F.; Fan, C.; Perou, C.M. Evaluating the Comparability of Gene Expression in Blood and Brain. Am. J. Med. Genet. B Neuropsychiatr. Genet. 2006, 141B, 261–268. [Google Scholar] [CrossRef]
- Salemi, M.; Ravo, M.; Lanza, G.; Schillaci, F.A.; Ventola, G.M.; Marchese, G.; Salluzzo, M.G.; Cappelletti, G.; Ferri, R. Gene Expression Profiling of Post Mortem Midbrain of Parkinson’s Disease Patients and Healthy Controls. Int. J. Mol. Sci. 2024, 25, 707. [Google Scholar] [CrossRef] [PubMed]
- Cossu, D.; Hatano, T.; Hattori, N. The Role of Immune Dysfunction in Parkinson’s Disease Development. Int. J. Mol. Sci. 2023, 24, 16766. [Google Scholar] [CrossRef]
- Martinez De La Cruz, B.; Gell, C.; Markus, R.; Macdonald, I.; Fray, R.; Knight, H.M. m6A MRNA Methylation in Human Brain Is Disrupted in Lewy Body Disorders. Neuropathol. Appl. Neurobiol. 2023, 49, e12885. [Google Scholar] [CrossRef]
- Tansey, M.G.; Wallings, R.L.; Houser, M.C.; Herrick, M.K.; Keating, C.E.; Joers, V. Inflammation and Immune Dysfunction in Parkinson Disease. Nat. Rev. Immunol. 2022, 22, 657–673. [Google Scholar] [CrossRef]
- Luo, J.; Xu, T.; Sun, K. N6-Methyladenosine RNA Modification in Inflammation: Roles, Mechanisms, and Applications. Front. Cell Dev. Biol. 2021, 9, 670711. [Google Scholar] [CrossRef] [PubMed]
- Abe, J.; Ko, K.A.; Kotla, S.; Wang, Y.; Paez-Mayorga, J.; Shin, I.J.; Imanishi, M.; Vu, H.T.; Tao, Y.; Leiva-Juarez, M.M.; et al. MAGI1 as a Link between Endothelial Activation and ER Stress Drives Atherosclerosis. JCI Insight 2019, 4, e125570. [Google Scholar] [CrossRef] [PubMed]
- Chen, C.; Bai, W.; Davies, R.H.; Bhuva, A.N.; Manisty, C.H.; Augusto, J.B.; Moon, J.C.; Aung, N.; Lee, A.M.; Sanghvi, M.M.; et al. Improving the Generalizability of Convolutional Neural Network-Based Segmentation on CMR Images. Front. Cardiovasc. Med. 2020, 7, 105. [Google Scholar] [CrossRef]
- Sileo, P.; Simonin, C.; Melnyk, P.; Chartier-Harlin, M.-C.; Cotelle, P. Crosstalk between the Hippo Pathway and the Wnt Pathway in Huntington’s Disease and Other Neurodegenerative Disorders. Cells 2022, 11, 3631. [Google Scholar] [CrossRef]
- Zheng, H.; Guo, Y.; Zhang, S.; Su, Y.; Cui, X.; Hu, Z.; Hao, X.; Li, M.; Shi, C.; Xu, Y.; et al. Insulin-Degrading Enzyme Confers Neuroprotection in Parkinson’s Disease by Inhibiting the Hippo Signaling Pathway. Cell Death Dis. 2025, 16, 758. [Google Scholar] [CrossRef]
- Parajulee, A.; Kim, K. Structural Studies of Serotonin Receptor Family. BMB Rep. 2023, 56, 527–536. [Google Scholar] [CrossRef]
- Imamdin, A.; van der Vorst, E.P.C. Exploring the Role of Serotonin as an Immune Modulatory Component in Cardiovascular Diseases. Int. J. Mol. Sci. 2023, 24, 1549. [Google Scholar] [CrossRef] [PubMed]
- Herr, N.; Bode, C.; Duerschmied, D. The Effects of Serotonin in Immune Cells. Front. Cardiovasc. Med. 2017, 4, 48. [Google Scholar] [CrossRef]
- Pajares, M.I.; Rojo, A.; Manda, G.; Boscá, L.; Cuadrado, A. Inflammation in Parkinson’s Disease: Mechanisms and Therapeutic Implications. Cells 2020, 9, 1687. [Google Scholar] [CrossRef]
- Palmer, J.E.; Wilson, N.; Son, S.M.; Obrocki, P.; Wrobel, L.; Rob, M.; Takla, M.; Korolchuk, V.I.; Rubinsztein, D.C. Autophagy, Aging, and Age-Related Neurodegeneration. Neuron 2025, 113, 29–48. [Google Scholar] [CrossRef] [PubMed]
- O’Connor, G.M.; McVicar, D.W. The Yin-Yang of KIR3DL1/S1: Molecular Mechanisms and Cellular Function. Crit. Rev. Immunol. 2013, 33, 203–218. [Google Scholar] [CrossRef] [PubMed]
- Anderson, K.M.; Augusto, D.G.; Dandekar, R.; Shams, H.; Zhao, C.; Yusufali, T.; Montero-Martín, G.; Marin, W.M.; Nemat-Gorgani, N.; Creary, L.E.; et al. Killer Cell Immunoglobulin-like Receptor Variants Are Associated with Protection from Symptoms Associated with More Severe Course in Parkinson Disease. J. Immunol. 2020, 205, 1323–1330. [Google Scholar] [CrossRef]
- Górka, B.; Skubis-Zegadło, J.; Mikula, M.; Bardadin, K.; Paliczka, E.; Czarnocka, B. NrCAM, a Neuronal System Cell-Adhesion Molecule, Is Induced in Papillary Thyroid Carcinomas. Br. J. Cancer 2007, 97, 531–538. [Google Scholar] [CrossRef]
- Jenner, P.; Olanow, C.W. The Pathogenesis of Cell Death in Parkinson’s Disease. Neurology 2006, 66, S24–S36. [Google Scholar] [CrossRef] [PubMed]
- Au, A.C.; Hernandez, P.A.; Lieber, E.; Nadroo, A.M.; Shen, Y.-M.; Kelley, K.A.; Gelb, B.D.; Diaz, G.A. Protein Tyrosine Phosphatase PTPN14 Is a Regulator of Lymphatic Function and Choanal Development in Humans. Am. J. Hum. Genet. 2010, 87, 436–444. [Google Scholar] [CrossRef]
- Yang, G.; Yang, G.; Wang, F.; Chu, Q. Deep Cervical Lymphovenous Bypass for Parkinson’s Disease: A Hypothesis. Med. Hypotheses 2025, 195, 111559. [Google Scholar] [CrossRef]
- Puder, S.; Fischer, T.; Mierke, C.T. The Transmembrane Protein Fibrocystin/Polyductin Regulates Cell Mechanics and Cell Motility. Phys. Biol. 2019, 16, 066006. [Google Scholar] [CrossRef]
- Lantinga-van Leeuwen, I.S.; Dauwerse, J.G.; Baelde, H.J.; Leonhard, W.N.; van de Wal, A.; Ward, C.J.; Verbeek, S.; Deruiter, M.C.; Breuning, M.H.; de Heer, E.; et al. Lowering of Pkd1 Expression Is Sufficient to Cause Polycystic Kidney Disease. Hum. Mol. Genet. 2004, 13, 3069–3077. [Google Scholar] [CrossRef]
- Ziegler, W.H.; Soetje, B.; Marten, L.P.; Wiese, J.; Burute, M.; Haffner, D. Fibrocystin Is Essential to Cellular Control of Adhesion and Epithelial Morphogenesis. Int. J. Mol. Sci. 2020, 21, 5140. [Google Scholar] [CrossRef]
- Yue, Y.; Liu, J.; Cui, X.; Cao, J.; Luo, G.; Zhang, Z.; Cheng, T.; Gao, M.; Shu, X.; Ma, H.; et al. VIRMA Mediates Preferential m6A MRNA Methylation in 3′UTR and near Stop Codon and Associates with Alternative Polyadenylation. Cell Discov. 2018, 4, 10. [Google Scholar] [CrossRef]
- Geng, Y.; Long, X.; Zhang, Y.; Wang, Y.; You, G.; Guo, W.; Zhuang, G.; Zhang, Y.; Cheng, X.; Yuan, Z.; et al. FTO-Targeted SiRNA Delivery by MSC-Derived Exosomes Synergistically Alleviates Dopaminergic Neuronal Death in Parkinson’s Disease via m6A-Dependent Regulation of ATM MRNA. J. Transl. Med. 2023, 21, 652. [Google Scholar] [CrossRef] [PubMed]
- Murillo-González, F.E.; García-Aguilar, R.; Vega, L.; Elizondo, G. Regulation of Parkin Expression as the Key Balance between Neural Survival and Cancer Cell Death. Biochem. Pharmacol. 2021, 190, 114650. [Google Scholar] [CrossRef] [PubMed]
- Chen, X.-Y.; Zhang, J.; Zhu, J.-S. The Role of m6A RNA Methylation in Human Cancer. Mol. Cancer 2019, 18, 103. [Google Scholar] [CrossRef]
- Shi, H.; Wang, X.; Lu, Z.; Zhao, B.S.; Ma, H.; Hsu, P.J.; Liu, C.; He, C. YTHDF3 Facilitates Translation and Decay of N6-Methyladenosine-Modified RNA. Cell Res. 2017, 27, 315–328. [Google Scholar] [CrossRef] [PubMed]
- Alarcón, C.R.; Goodarzi, H.; Lee, H.; Liu, X.; Tavazoie, S.; Tavazoie, S.F. HNRNPA2B1 Is a Mediator of m6A-Dependent Nuclear RNA Processing Events. Cell 2015, 162, 1299–1308. [Google Scholar] [CrossRef]
- Leventhal, M.J.; Zanella, C.A.; Kang, B.; Peng, J.; Gritsch, D.; Liao, Z.; Bukhari, H.; Wang, T.; Pao, P.-C.; Danquah, S.; et al. An Integrative Systems-Biology Approach Defines Mechanisms of Alzheimer’s Disease Neurodegeneration. Nat. Commun. 2025, 16, 4441. [Google Scholar] [CrossRef] [PubMed]
- Zhang, J.; Jin, J.; Su, D.; Feng, T.; Zhao, H. Tau-PET Imaging in Parkinson’s Disease: A Systematic Review and Meta-Analysis. Front. Neurol. 2023, 14, 1145939. [Google Scholar] [CrossRef]







| Gene A | Gene B | Correlation Control | Correlation iPD | |Correlation Change| | p_Value | FDR |
|---|---|---|---|---|---|---|
| NRCAM | VIRMA | −0.7684 | −0.1453 | 0.7231 | 0.0079 | 0.0143 |
| PKHD1 | HNRNPA2B1 | −0.7201 | −0.0331 | 0.7870 | 0.0062 | 0.0143 |
| NRCAM | YTHDF3 | −0.7756 | −0.2130 | 0.7627 | 0.02130 | 0.0317 |
Disclaimer/Publisher’s Note: The statements, opinions and data contained in all publications are solely those of the individual author(s) and contributor(s) and not of MDPI and/or the editor(s). MDPI and/or the editor(s) disclaim responsibility for any injury to people or property resulting from any ideas, methods, instructions or products referred to in the content. |
© 2026 by the authors. Licensee MDPI, Basel, Switzerland. This article is an open access article distributed under the terms and conditions of the Creative Commons Attribution (CC BY) license.
Share and Cite
Leiva, F.; Constandil, L.; Chana-Cuevas, P.; Vidal, R.L.; Morales, B.; Vidal, R. Integrating Weighted Gene Co-Expression Network and Differential Expression Analyses to Unveil the Role of RNA m6A Methylation Regulators in Idiopathic Parkinson’s Disease in Latin America. Life 2026, 16, 592. https://doi.org/10.3390/life16040592
Leiva F, Constandil L, Chana-Cuevas P, Vidal RL, Morales B, Vidal R. Integrating Weighted Gene Co-Expression Network and Differential Expression Analyses to Unveil the Role of RNA m6A Methylation Regulators in Idiopathic Parkinson’s Disease in Latin America. Life. 2026; 16(4):592. https://doi.org/10.3390/life16040592
Chicago/Turabian StyleLeiva, Francisco, Luis Constandil, Pedro Chana-Cuevas, Rene L. Vidal, Bernardo Morales, and Rodrigo Vidal. 2026. "Integrating Weighted Gene Co-Expression Network and Differential Expression Analyses to Unveil the Role of RNA m6A Methylation Regulators in Idiopathic Parkinson’s Disease in Latin America" Life 16, no. 4: 592. https://doi.org/10.3390/life16040592
APA StyleLeiva, F., Constandil, L., Chana-Cuevas, P., Vidal, R. L., Morales, B., & Vidal, R. (2026). Integrating Weighted Gene Co-Expression Network and Differential Expression Analyses to Unveil the Role of RNA m6A Methylation Regulators in Idiopathic Parkinson’s Disease in Latin America. Life, 16(4), 592. https://doi.org/10.3390/life16040592

