Mechanisms of Soil Microbial Community Adaptation in Cold-Region Wetlands Under Retrogressive Succession
Abstract
1. Introduction
2. Materials and Methods
2.1. Site Description
2.2. Sample Collection
2.3. Analysis of Soil Physicochemical Properties
2.4. DNA Extraction and High-Throughput 16S rRNA Gene Paired-End Sequencing
2.5. Sequencing Data Processing and Analysis
2.6. Statistical Analysis
3. Results
3.1. Soil Physicochemical Properties
3.2. Microbial Alpha Diversity
3.3. Species Venn Diagram and Unique OTU Analysis
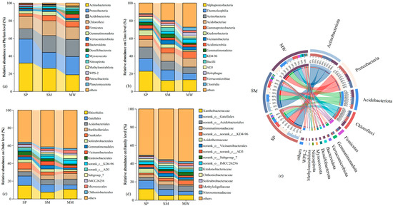
3.4. Soil Bacterial Structure Analysis
3.5. Microbial Beta Diversity
3.6. Correlation Between Soil Physical and Chemical Properties and the Relative Abundance of Microbial Communities
3.7. Phenotypic Prediction and Functional Analysis
4. Discussion
4.1. Relationship Between Soil Physicochemical Properties and Diversity
4.2. Environmental Factors Influencing Soil Microbial Community Structure
4.3. Functional Prediction Analysis of Soil Bacterial Communities in Succession Stages
5. Conclusions
Author Contributions
Funding
Institutional Review Board Statement
Informed Consent Statement
Data Availability Statement
Conflicts of Interest
References
- Xiong, Y.; Mo, S.H.; Wu, H.P.; Qu, X.Y.; Liu, Y.Y.; Zhou, L. Influence of human activities and climate change on wetland landscape pattern—A review. Sci. Total Environ. 2023, 879, 163112. [Google Scholar] [CrossRef] [PubMed]
- Brinson, M.M.; Malvárez, A.I. Temperate freshwater wetlands: Types, status, and threats. Environ. Conserv. 2002, 29, 115–133. [Google Scholar] [CrossRef]
- He, H.Q.; Li, X.Y.; Li, T.L. The sustainable development of wetlands and agriculture: A literature review. Agronomy 2025, 15, 746. [Google Scholar] [CrossRef]
- Wang, H.J.; Kong, X.D.; Jiao, C.C.; Li, H.; Peng, M.H.; Luo, J.; Phewnil, O.; Xue, R. Ecological Environmental Changes and the Impact on Alpine Wetland Spatiotemporal Differentiation in Western Sichuan. Wetlands 2025, 45, 26. [Google Scholar] [CrossRef]
- Wang, W.N.; Liu, H.J.; Chen, L.F.; Koorem, K.; Hu, Y.C.; Hu, L.J. Natural restoration alters soil microbial community structure, but has contrasting effects on the diversity of bacterial and fungal assemblages in salinized grasslands. Sci. Total Environ. 2023, 891, 164726. [Google Scholar] [CrossRef]
- Cutler, N.A.; Arróniz-Crespo, M.; Street, L.E.; Jones, D.L.; Chaput, D.L.; DeLuca, T.H. Long-term recovery of microbial communities in the boreal bryosphere following fire disturbance. Micro Ecol. 2017, 73, 75–90. [Google Scholar] [CrossRef]
- Wu, D.; Chi, Q.; Sui, X.; Zhang, M.M.; Jia, H.B.; Sun, G.Y. Metabolic diversity and seasonal variation of soil microbial communities in natural forested wetlands. J. For. Res. 2021, 32, 2619–2631. [Google Scholar] [CrossRef]
- Li, Y.F.; Wu, B.; Zhu, G.B.; Liu, Y.; Ng, W.J.; Appan, A.; Tan, S.K. High-throughput pyrosequencing analysis of bacteria relevant to cometabolic and metabolic degradation of ibuprofen in horizontal subsurface flow constructed wetlands. Sci. Total Environ. 2016, 562, 604–613. [Google Scholar] [CrossRef]
- Reed, C.C.; Berhe, A.A.; Moreland, K.C.; Wilcox, J.; Sullivan, B.W. Restoring function: Positive responses of carbon and nitrogen to 20 years of hydrologic restoration in montane meadows. Ecol. Appl. 2022, 32, e2677. [Google Scholar] [CrossRef]
- Bowe, A.; Simek, Z.; Dávalos, A.; Blossey, B. Legacy effects of Phragmites australis and herbicide treatments can reduce survival but do not prevent native plant establishment. Restor. Ecol. 2024, 32, 14267. [Google Scholar] [CrossRef]
- Ballut-Dajud, G.A.; Sandoval Herazo, L.C.; Fernández-Lambert, G.; Marín-Muñiz, J.L.; López Méndez, M.C.; Betanzo-Torres, E.A. Factors affecting wetland loss: A review. Land 2022, 11, 434. [Google Scholar] [CrossRef]
- Solly, E.F.; Weber, V.; Zimmermann, S.; Walthert, L.; Hagedorn, F.; Schmidt, M.W. A critical evaluation of the relationship between the effective cation exchange capacity and soil organic carbon content in Swiss forest soils. Front. For. Glob. Change 2020, 3, 98. [Google Scholar] [CrossRef]
- Rajpurohit, H.; Eiteman, M.A. Nutrient-limited operational strategies for the microbial production of biochemicals. Microorganisms 2022, 10, 2226. [Google Scholar] [CrossRef] [PubMed]
- Chang, X.G.; Wang, W.Y.; Zhou, H.K. Nitrogen Acquisition by Invasive Plants: Species Preferential N Uptake Matching with Soil N Dynamics Contribute to Its Fitness and Domination. Plants 2025, 14, 748. [Google Scholar] [CrossRef]
- Zhang, Z.Y.; Furman, A. Soil redox dynamics under dynamic hydrologic regimes-A review. Sci. Total Environ. 2021, 763, 143026. [Google Scholar] [CrossRef]
- Philippot, L.; Chenu, C.; Kappler, A.; Rillig, M.C.; Fierer, N. The interplay between microbial communities and soil properties. Nat. Rev. Microbiol. 2024, 22, 226–239. [Google Scholar] [CrossRef] [PubMed]
- Peralta, R.M.; Ahn, C.; Gillevet, P.M. Characterization of soil bacterial community structure and physicochemical properties in created and natural wetlands. Sci. Total Environ. 2013, 443, 725–732. [Google Scholar] [CrossRef]
- Silva, I.; Alves, M.; Malheiro, C.; Silva, A.R.R.; Loureiro, S.; Henriques, I.; González-Alcaraz, M.N. Short-term responses of soil microbial communities to changes in air temperature, soil moisture and UV radiation. Genes 2022, 13, 850. [Google Scholar] [CrossRef]
- Jie, Y.; Shiying, W.; Jie, Z.; Jing, Z.; Wenliu, Z. Optimisation of ecological security patterns in ecologically transition areas under the perspective of ecological resilience− a case of Taohe River. Ecol. Indic. 2024, 166, 112315. [Google Scholar] [CrossRef]
- Zhao, R.; Li, J.Y.; Wu, K.N.; Kang, L. Cultivated land use zoning based on soil function evaluation from the perspective of black soil protection. Land 2021, 10, 605. [Google Scholar] [CrossRef]
- Hao, G.C.; Dong, Z.L. Vegetation succession accelerated the accumulation of soil organic carbon on road-cut slopes by changing the structure of the bacterial community. Ecol. Eng. 2023, 197, 107118. [Google Scholar] [CrossRef]
- Pérez-Hernández, J.; Gavilán, R.G. Impacts of land-use changes on vegetation and ecosystem functioning: Old-field secondary succession. Plants 2021, 10, 990. [Google Scholar] [CrossRef]
- Song, C.X.; He, H.S.; Liu, K.; Du, H.B.; Krohn, J. Impact of historical pattern of human activities and natural environment on wetland in Heilongjiang River Basin. Front. Environ. Sci. Eng. 2023, 17, 151. [Google Scholar] [CrossRef]
- Xie, S.Y.; Yan, D.D.; Li, J.T.; Liu, Y.; Sheng, Y.F.; Luan, Z.Q. GEE-based spatial-temporal dynamics in a Ramsar wetland, Honghe National Nature Reserve, Northeast China from 1985 to 2021. Land 2022, 11, 2137. [Google Scholar] [CrossRef]
- Wang, H.; Zhang, X.; Li, M.; Chen, Y.; Wang, Y. The impact of exchange capacity on soil microbial diversity. J. Soil Biol. 2023, 45, 123–134. [Google Scholar]
- Sanchez, D.; Armas, C.; Pueyo, J.J.; Trasar-Cepeda, C.; Hernández, T. Soil total nitrogen and its relation to land use changes. Geoderma 2023, 411, 115699. [Google Scholar]
- Yuan, J.; Li, X.; Wang, H.; Zhang, Y.; Chen, L. Effects of land use on soil total phosphorus and potassium. Soil Syst. 2022, 6, 98–109. [Google Scholar]
- Chen, W.; Ma, J. Determination of total potassium in soil by ICP-OES following microwave-assisted acid digestion. J. Anal. Chem. 2021, 76, 1012–1017. [Google Scholar]
- Ding, J.N.; Xu, N. Variations of soil bacterial microbial community and functional structure under different land-uses. Rev. Bras. Cienc. Solo 2022, 46, e0220090. [Google Scholar] [CrossRef]
- Zhang, Y.; Liu, Z.; Zhao, Z. Improved Protocol for Measuring Soil Electrical Conductivity with a 1:5 Soil-Water Sus-pension. Geoderma 2020, 366, 114242. [Google Scholar]
- Ding, J.N. Soil nitrogen transformation and functional microbial abundance in an agricultural soil amended with biochar. Rev. Bras. Cienc. Solo 2023, 47, e0220156. [Google Scholar] [CrossRef]
- Corwin, D.L.; Plant, R.E. Applications of apparent soil electrical conductivity in precision agriculture. Comput. Electron. Agric. 2005, 46, 1–10. [Google Scholar] [CrossRef]
- Schloss, P.D.; Westcott, S.L.; Ryabin, T.; Hall, J.R.; Hartmann, M.; Hollister, E.B.; Weber, C.F. Introducing mothur: Open-source, platform-independent community analysis tools. Appl. Environ. Microbiol. 2009, 75, 7537–7541. [Google Scholar] [CrossRef]
- Nguyen, N.H.; Song, Z.W.; Bates, S.T.; Branco, S.; Tedersoo, L.; Menke, J.; Kennedy, P.G. Fun Guild: An open annotation tool for parsing fungal community datasets by ecological guild. Fungal Ecol. 2016, 20, 241–248. [Google Scholar] [CrossRef]
- Liang, S.C.; Deng, J.J.; Jiang, Y.; Wu, S.; Zhou, Y.; Zhu, W. Functional distribution of bacterial community under different land use patterns based on FaProTax function prediction. Pol. J. Environ. Stud. 2020, 29, 1245–1261. [Google Scholar] [CrossRef]
- Li, Y.X.; Wang, L.X.; Tian, L.; Zhang, H.F.; Ou, Y.; Yan, B.X.; Cui, H.; Bao, M.W.; Zhang, S.Q.; Guan, F.C. Dissolved organic carbon, an indicator of soil bacterial succession in restored wetland under freeze-thaw cycle. Ecol. Eng. 2022, 177, 106569. [Google Scholar] [CrossRef]
- Wang, C.Q.; Kuzyakov, Y. Mechanisms and implications of bacterial—Fungal competition for soil resources. ISME J. 2024, 18, wrae073. [Google Scholar] [CrossRef]
- Bhattacharyya, S.S.; Ros, G.H.; Furtak, K.; Iqbal, H.M.; Parra-Saldívar, R. Soil carbon sequestration–An interplay between soil microbial community and soil organic matter dynamics. Sci. Total Environ. 2022, 815, 152928. [Google Scholar] [CrossRef]
- Xu, M.P.; Wang, J.Y.; Zhu, Y.F.; Han, X.H.; Ren, C.J.; Yang, G.H. Plant biomass and soil nutrients mainly explain the variation of soil microbial communities during secondary succession on the Loess Plateau. Microbial Ecol. 2022, 83, 114–126. [Google Scholar] [CrossRef]
- Li, Y.N.; Wang, C.Y.; Wu, J.N.; Zhang, Y.M.; Li, Q.; Liu, S.X.; Gao, Y.H. The effects of localized plant–soil–microbe interactions on soil nitrogen cycle in maize rhizosphere soil under long-term fertilizers. Agronomy 2023, 13, 2114. [Google Scholar] [CrossRef]
- Liu, L.; Gao, Y.; Yang, W.J.; Liu, J.S.; Wang, Z.H. Community metagenomics reveals the processes of nutrient cycling regulated by microbial functions in soils with P fertilizer input. Plant Soil 2024, 499, 139–154. [Google Scholar] [CrossRef]
- Qin, P.Y.; Hu, L.; Liu, Y.D.; Hu, X.; Zhang, X.K.; Rosado, A.S.; Wei, G.H.; Chen, C. Responses of soil microbial communities and nutrient dynamics under continuous alfalfa (Medicago sativa L.) cultivation. Appl. Soil Ecol. 2024, 197, 105356. [Google Scholar] [CrossRef]
- Costa, O.Y.; Raaijmakers, J.M.; Kuramae, E.E. Microbial extracellular polymeric substances: Ecological function and impact on soil aggregation. Front. Microbiol. 2018, 9, 1636. [Google Scholar] [CrossRef] [PubMed]
- Shang, R.G.; Li, S.F.; Huang, X.B.; Liu, W.D.; Lang, X.D.; Su, J.R. Effects of soil properties and plant diversity on soil microbial community composition and diversity during secondary succession. Forests 2021, 12, 805. [Google Scholar] [CrossRef]
- Huang, P.M.; Wang, M.K.; Chiu, C.Y. Soil mineral—Organic matter—Microbe interactions: Impacts on biogeochemical processes and biodiversity in soils. Pedobiologia 2005, 49, 609–635. [Google Scholar] [CrossRef]
- Frene, J.P.; Pandey, B.K.; Castrillo, G. Under pressure: Elucidating soil compaction and its effect on soil functions. Plant Soil 2024, 502, 267–278. [Google Scholar] [CrossRef]
- Bakr, J.; Kompała-Bąba, A.; Bierza, W.; Chmura, D.; Hutniczak, A.; Kasztowski, J.; Jendrzejek, B.; Zarychta, A.; Woźniak, G. Borrow pit disposal of coal mining byproducts improves soil physicochemical properties and vegetation succession. Agronomy 2024, 14, 1638. [Google Scholar] [CrossRef]
- Qiu, J.; Zhang, Y.X.; Ma, J.W. Wetland habitats supporting waterbird diversity: Conservation perspective on biodiversity-ecosystem functioning relationship. J. Environ. Manag. 2024, 357, 120663. [Google Scholar] [CrossRef]
- Ding, J.N.; Xu, N.; Shi, C.Q.; Yu, S.P. Effect of reclamation and restoration on soil microbial community structures in cold region wetland. Appl. Ecol. Environ. Res. 2023, 21, 1007–1023. [Google Scholar] [CrossRef]
- Sveen, T.R.; Hannula, S.E.; Bahram, M. Microbial regulation of feedbacks to ecosystem change. Trends Microbiol. 2024, 32, 68–78. [Google Scholar] [CrossRef]
- Zhou, Z.H.; Wang, C.K.; Jiang, L.F.; Luo, Y.Q. Trends in soil microbial communities during secondary succession. Soil Biol. Biochem. 2017, 115, 92–99. [Google Scholar] [CrossRef]
- Li, J.Y.; Chen, Q.F.; Li, Q.; Zhao, C.S.; Feng, Y. Influence of plants and environmental variables on the diversity of soil microbial communities in the Yellow River Delta Wetland, China. Chemosphere 2021, 274, 129967. [Google Scholar] [CrossRef] [PubMed]
- Ranawat, P.; Rawat, S. Stress response physiology of thermophiles. Archives Microbiol. 2017, 199, 391–414. [Google Scholar] [CrossRef]
- Ding, J.N.; Yu, S.P. Impacts of Land Use on Soil Nitrogen-Cycling Microbial Communities: Insights from Community Structure, Functional Gene Abundance, and Network Complexity. Life 2025, 15, 466. [Google Scholar] [CrossRef]
- Bhattacharyya, S.S.; Furtak, K. Soil–Plant–Microbe interactions determine soil biological fertility by altering rhizospheric nutrient cycling and biocrust formation. Sustainability 2022, 15, 625. [Google Scholar] [CrossRef]
- Lagunas, B.; Richards, L.; Sergaki, C.; Burgess, J.; Pardal, A.J.; Hussain, R.M.; Richmond, B.L.; Baxter, L.; Roy, P.; Pakidi, A.; et al. Rhizobial nitrogen fixation efficiency shapes endosphere bacterial communities and Medicago truncatula host growth. Microbiome 2023, 11, 146. [Google Scholar] [CrossRef]
- Gufwan, L.A.; Peng, L.; Gufwan, N.M.; Lan, S.; Wu, L. Enhancing soil health through biocrusts: A microbial ecosystem approach for degradation control and restoration. Microbial. Ecol. 2025, 88, 8. [Google Scholar] [CrossRef]
- Liu, P.; Zhang, H.T.; Fan, Y.Q.; Xu, D.K. Microbially influenced corrosion of steel in marine environments: A review from mechanisms to prevention. Microorganisms 2023, 11, 2299. [Google Scholar] [CrossRef]
- Liu, G.D.; Sun, J.F.; Xie, P.; Guo, C.; Li, M.Q.; Tian, K. Mechanism of bacterial communities regulating litter decomposition under climate warming in temperate wetlands. Environ. Sci. Poll. Res. 2023, 30, 60663–60677. [Google Scholar] [CrossRef]
- Litchman, E.; Edwards, K.F.; Klausmeier, C.A. Microbial resource utilization traits and trade-offs: Implications for community structure, functioning, and biogeochemical impacts at present and in the future. Front. Microbiol. 2015, 6, 254. [Google Scholar] [CrossRef]
- Naylor, D.; McClure, R.; Jansson, J. Trends in microbial community composition and function by soil depth. Microorganisms 2022, 10, 540. [Google Scholar] [CrossRef]
- Hossain, M.I.; Paparini, A.; Cord-Ruwisch, R. Rapid adaptation of activated sludge bacteria into a glycogen accumulating biofilm enabling anaerobic BOD uptake. Bioresour. Technol. 2017, 228, 1–8. [Google Scholar] [CrossRef] [PubMed]
- Coban, O.; De Deyn, G.B.; van der Ploeg, M. Soil microbiota as game-changers in restoration of degraded lands. Science 2022, 375, abe0725. [Google Scholar] [CrossRef] [PubMed]
- Wang, H.; Yu, L.F.; Chen, L.T.; Zhang, Z.H.; Li, X.F.; Liang, N.S.; Peng, C.H.; He, J.S. Carbon fluxes and soil carbon dynamics along a gradient of biogeomorphic succession in alpine wetlands of Tibetan Plateau. Fundam. Res. 2023, 3, 151–159. [Google Scholar] [CrossRef]
- Hawkes, C.V.; Keitt, T.H. Resilience vs. historical contingency in microbial responses to environmental change. Ecol. Lett. 2015, 18, 612–625. [Google Scholar] [CrossRef]
- Jiao, C.C.; Zhao, D.Y.; Zhou, T.X.; Wu, Q.L.; Zeng, J. Habitat-specific regulation of bacterial community dynamics during phytoplankton bloom succession in a subtropical eutrophic lake. Water Res. 2023, 242, 120252. [Google Scholar] [CrossRef] [PubMed]
- Panikov, N.S. Understanding and prediction of soil microbial community dynamics under global change. Appl. Soil Ecol. 1999, 11, 161–176. [Google Scholar] [CrossRef]
- Zhang, L.X.; Gao, X.Z.; Shi, T.; Xu, Z.C.; Li, G.X.; Luo, W.H. Regulating aeration intensity to simultaneously improve humification and mitigate gaseous emissions in food waste digestate composting: Performance and bacterial dynamics. Sci. Total Environ. 2023, 889, 164239. [Google Scholar] [CrossRef]
- He, G.X.; Peng, T.S.; Guo, Y.; Wen, S.Z.; Ji, L.; Luo, Z. Forest succession improves the complexity of soil microbial interaction and ecological stochasticity of community assembly: Evidence from Phoebe bournei-dominated forests in subtropical regions. Front. Microbiol. 2022, 13, 1021258. [Google Scholar] [CrossRef]
- Mujakić, I.; Piwosz, K.; Koblížek, M. Phylum Gemmatimonadota and its role in the environment. Microorganisms 2022, 10, 151. [Google Scholar] [CrossRef]
- Ciccazzo, S.; Esposito, A.; Borruso, L.; Brusetti, L. Microbial communities and primary succession in high altitude mountain environments. Ann. Microbiol. 2016, 66, 43–60. [Google Scholar] [CrossRef]
- Yuan, M.Y.; Na, M.; Hicks, L.C.; Rousk, J. Will a legacy of enhanced resource availability accelerate the soil microbial response to future climate change? Soil Biol. Biochem. 2022, 165, 108492. [Google Scholar] [CrossRef]
- Conrad, R. Methane production in soil environments—Anaerobic biogeochemistry and microbial life between flooding and desiccation. Microorganisms 2020, 8, 881. [Google Scholar] [CrossRef] [PubMed]
- Velmourougane, K.; Thapa, S.; Prasanna, R. Prospecting microbial biofilms as climate smart strategies for improving plant and soil health: A review. Pedosphere 2023, 33, 129–152. [Google Scholar] [CrossRef]
- Madsen, E.L. Impacts of agricultural practices on subsurface microbial ecology. Adv. Agron. 1995, 54, 1–67. [Google Scholar]
- Etesami, H.; Beattie, G.A. Plant-microbe interactions in adaptation of agricultural crops to abiotic stress conditions. In Probiotics Plant Health; Springer: Singapore, 2017; pp. 163–200. [Google Scholar]
- Shen, L.; Liu, Y.Q.; Chen, L.Z.; Lei, T.T.; Ren, P.; Ji, M.K.; Song, W.Z.; Lin, H.; Su, W.; Wang, S.; et al. Genomic basis of environmental adaptation in the widespread poly-extremophilic Exiguobacterium group. ISME J. 2024, 18, wrad020. [Google Scholar] [CrossRef]
- Onet, A.; Grenni, P.; Onet, C.; Stoian, V.; Crisan, V. Forest Soil Microbiomes: A Review of Key Research from 2003 to 2023. Forests 2025, 16, 148. [Google Scholar] [CrossRef]
- Toor, M.D.; Ur Rehman, M.; Abid, J.; Nath, D.; Ullah, I.; Basit, A.; Ud Din, M.M.; Mohamed, H.I. Microbial ecosystems as guardians of food security and water resources in the era of climate change. Water Air Soil Poll. 2024, 235, 741. [Google Scholar] [CrossRef]







| Variables | SP | SM | MW |
|---|---|---|---|
| pH | 6.56 ± 0.30 a | 6.57 ± 0.18 a | 6.37 ± 0.24 a |
| SOC (g·kg−1) | 27.82 ± 1.64 b | 25.91 ± 2.69 b | 32.35 ± 1.16 a |
| SWC (%) | 91.57 ± 2.43 a | 65.22 ± 2.19 b | 53.59 ± 5.07 b |
| BD (g·cm−3) | 0.90 ± 0.05 b | 0.87 ± 0.13 b | 1.23 ± 0.07 a |
| TN (g·kg−1) | 3.43 ± 0.31 a | 2.65 ± 0.10 b | 3.71 ± 0.07 a |
| TP (g·kg−1) | 0.22 ± 0.13 c | 0.25 ± 0.01 b | 0.36 ± 0.03 a |
| TK (g·kg−1) | 2.53 ± 0.06 b | 1.89 ± 0.12 c | 3.03 ± 0.11 a |
| CEC (cmol·kg−1) | 6.59 ± 0.72 b | 10.13 ± 0.86 a | 7.71 ± 0.74 b |
Disclaimer/Publisher’s Note: The statements, opinions and data contained in all publications are solely those of the individual author(s) and contributor(s) and not of MDPI and/or the editor(s). MDPI and/or the editor(s) disclaim responsibility for any injury to people or property resulting from any ideas, methods, instructions or products referred to in the content. |
© 2025 by the authors. Licensee MDPI, Basel, Switzerland. This article is an open access article distributed under the terms and conditions of the Creative Commons Attribution (CC BY) license (https://creativecommons.org/licenses/by/4.0/).
Share and Cite
Ding, J.; Yu, S. Mechanisms of Soil Microbial Community Adaptation in Cold-Region Wetlands Under Retrogressive Succession. Life 2025, 15, 817. https://doi.org/10.3390/life15050817
Ding J, Yu S. Mechanisms of Soil Microbial Community Adaptation in Cold-Region Wetlands Under Retrogressive Succession. Life. 2025; 15(5):817. https://doi.org/10.3390/life15050817
Chicago/Turabian StyleDing, Junnan, and Shaopeng Yu. 2025. "Mechanisms of Soil Microbial Community Adaptation in Cold-Region Wetlands Under Retrogressive Succession" Life 15, no. 5: 817. https://doi.org/10.3390/life15050817
APA StyleDing, J., & Yu, S. (2025). Mechanisms of Soil Microbial Community Adaptation in Cold-Region Wetlands Under Retrogressive Succession. Life, 15(5), 817. https://doi.org/10.3390/life15050817

