Pathogenomic Insights into Xanthomonas oryzae pv. oryzae’s Resistome, Virulome, and Diversity for Improved Rice Blight Management
Abstract
1. Introduction
2. Materials and Methods
2.1. Data Collection
2.2. Data Preprocessing
2.3. Genome Annotation and Subsystem Classification
2.4. Antibiotic Resistance and Virulence Factor Genes Prediction
2.5. Identification and Characterization of Mobile Genetic Elements
2.6. Pangenome Analysis and Orthologous Group Identification
2.7. Average Nucleotide Identity (ANI) Analysis
2.8. Genomic Alignment and Unique CDS Detection
2.9. Phylogenetic Analysis
2.10. Statistical Analysis
3. Results
3.1. Genome Assembly Statistics
3.2. Functional Annotation
3.3. Comprehensive Genome Analysis and Subsystem Categorization
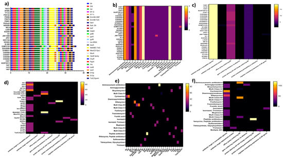
3.4. ARG and VF Abundance and Distribution
3.5. Distribution and Diversity of Transposable Elements Among X. oryzae Strains
3.6. Unique Coding Sequences Among the Strains
3.7. Pangenome Analysis and Phylogenetic Relationship
4. Discussion
5. Conclusions
Supplementary Materials
Author Contributions
Funding
Institutional Review Board Statement
Informed Consent Statement
Data Availability Statement
Conflicts of Interest
References
- Fukagawa, N.K.; Ziska, L.H. Rice: Importance for Global Nutrition. J. Nutr. Sci. Vitaminol. 2019, 65, S2–S3. [Google Scholar] [CrossRef] [PubMed]
- Alam, M.; Lou, G.; Abbas, W.; Osti, R.; Ahmad, A.; Bista, S.; Ahiakpa, J.K.; He, Y. Improving Rice Grain Quality Through Ecotype Breeding for Enhancing Food and Nutritional Security in Asia–Pacific Region. Rice 2024, 17, 47. [Google Scholar] [CrossRef] [PubMed]
- Muthayya, S.; Sugimoto, J.D.; Montgomery, S.; Maberly, G.F. An Overview of Global Rice Production, Supply, Trade, and Consumption. Ann. Acad. Sci. 2014, 1324, 7–14. [Google Scholar] [CrossRef] [PubMed]
- Mansfield, J.; Genin, S.; Magori, S.; Citovsky, V.; Sriariyanum, M.; Ronald, P.; Dow, M.; Verdier, V.; Beer, S.V.; Machado, M.A.; et al. Top 10 Plant Pathogenic Bacteria in Molecular Plant Pathology. Mol. Plant Pathol. 2012, 13, 614–629. [Google Scholar] [CrossRef] [PubMed]
- Büttner, D.; Bonas, U. Regulation and Secretion of Xanthomonas virulence Factors. FEMS Microbiol. Rev. 2010, 34, 107–133. [Google Scholar] [CrossRef]
- Liu, W.; Liu, J.; Triplett, L.; Leach, J.E.; Wang, G.-L. Novel Insights into Rice Innate Immunity Against Bacterial and Fungal Pathogens. Annu. Rev. Phytopathol. 2014, 52, 213–241. [Google Scholar] [CrossRef]
- Ogunyemi, S.O.; Zhang, M.; Abdallah, Y.; Ahmed, T.; Qiu, W.; Ali, M.d.A.; Yan, C.; Yang, Y.; Chen, J.; Li, B. The Bio-Synthesis of Three Metal Oxide Nanoparticles (ZnO, MnO2, and MgO) and Their Antibacterial Activity Against the Bacterial Leaf Blight Pathogen. Front. Microbiol. 2020, 11, 588326. [Google Scholar] [CrossRef] [PubMed]
- Ke, Y.; Hui, S.; Yuan, M. Xanthomonas Oryzae Pv. Oryzae Inoculation and Growth Rate on Rice by Leaf Clipping Method. Bio-Protocol 2017, 7, e2568. [Google Scholar] [CrossRef] [PubMed]
- Liu, X.; Chen, S.; Miao, C.; Ye, H.; Li, Q.; Jiang, H.; Chen, J. Transcriptome Analysis of Differentially Expressed Genes in Rice Seedling Leaves under Different Nitrate Treatments on Resistance to Bacterial Leaf Blight. Front. Plant Sci. 2024, 15, 1436912. [Google Scholar] [CrossRef]
- Tsuge, S. Studies on Virulence Mechanisms of Xanthomonas Oryzae Pv. Oryzae. J. Gen. Plant Pathol. 2024, 90, 365–368. [Google Scholar] [CrossRef]
- He, Y.-W.; Wu, J.; Cha, J.-S.; Zhang, L.-H. Rice Bacterial Blight Pathogen Xanthomonas Oryzae Pv. Oryzae Produces Multiple DSF-Family Signals in Regulation of Virulence Factor Production. BMC Microbiol. 2010, 10, 187. [Google Scholar] [CrossRef] [PubMed]
- Li, Y.; Yan, Y.; Deng, S.; Zhang, C.; Haq, F.; Chen, T.; Li, Y.; Li, S.; Yang, R.; Zou, L.; et al. The Xanthomonas Oryzae Pv. Oryzae Type IV Pilus Alignment Subcomplex Protein PilN Contributes to Regulation of Bacterial Surface-associated Behaviours and T3SS System. Plant Pathol. 2020, 69, 744–755. [Google Scholar] [CrossRef]
- An, S.-Q.; Potnis, N.; Dow, M.; Vorhölter, F.-J.; He, Y.-Q.; Becker, A.; Teper, D.; Li, Y.; Wang, N.; Bleris, L.; et al. Mechanistic Insights into Host Adaptation, Virulence and Epidemiology of the phytopathogenXanthomonas. FEMS Microbiol. Rev. 2019, 44, 1–32. [Google Scholar] [CrossRef]
- Quibod, I.L.; Atieza-Grande, G.; Oreiro, E.G.; Palmos, D.; Nguyen, M.H.; Coronejo, S.T.; Aung, E.E.; Nugroho, C.; Roman-Reyna, V.; Burgos, M.R.; et al. The Green Revolution Shaped the Population Structure of the Rice Pathogen Xanthomonas Oryzae Pv. Oryzae. ISME J. 2019, 14, 492–505. [Google Scholar] [CrossRef]
- Liang, W.; Zhou, Y.; Xu, Z.; Li, Y.; Chen, X.; Yu, C.; Hou, F.; Dai, B.; Zhong, L.; Bi, J.-A.; et al. Identification and Genome Sequencing of Novel Virulent Strains of Xanthomonas Oryzae Pv. Oryzae Causing Rice Bacterial Blight in Zhejiang, China. Pathogens 2024, 13, 1083. [Google Scholar] [CrossRef]
- Schepler-Luu, V.; Sciallano, C.; Stiebner, M.; Ji, C.; Boulard, G.; Diallo, A.; Auguy, F.; Char, S.N.; Arra, Y.; Schenstnyi, K.; et al. Genome Editing of an African Elite Rice Variety Confers Resistance against Endemic and Emerging Xanthomonas Oryzae Pv. Oryzae Strains. eLife 2023, 12, e84864. [Google Scholar] [CrossRef] [PubMed]
- Li, Z.; Shen, S.; Xia, K.; Zhang, M.; Zeng, X. Integrative Genomic and Transcriptomic Analysis of Xanthomonas Oryzae Pv. Oryzae Pathotype IV, V, and IX in China Reveals Rice Defense-Responsive Genes. Phytopathol. Res. 2024, 6, 1–14. [Google Scholar] [CrossRef]
- Koebnik, R.; Cesbron, S.; Chen, N.W.G.; Fischer-Le Saux, M.; Hutin, M.; Jacques, M.-A.; Noël, L.D.; Perez-Quintero, A.; Portier, P.; Pruvost, O.; et al. Celebrating the 20th Anniversary of the First Xanthomonas Genome Sequences—How Genomics Revolutionized Taxonomy, Provided Insight into the Emergence of Pathogenic Bacteria, Enabled New Fundamental Discoveries and Helped Developing Novel Control Measures-A Perspective from the French Network on Xanthomonads. Peer Community J. 2024, 4, e19. [Google Scholar] [CrossRef]
- Li, T.; Li, Y.; Ma, X.; Dan, X.; Huang, X.; Li, Q.; Lei, S.; Zhang, Z.; Huang, S.; Jiang, W.; et al. Comparative Genomic Analysis of Two Xanthomonas Oryzae Pv. Oryzae Strains Isolated From Low Land and High Mountain Paddies in Guangxi, China. Front. Microbiol. 2022, 13, 867633. [Google Scholar] [CrossRef]
- Kaur, A.; Bansal, K.; Patil, P.B. Extensive Genomic Rearrangements along with Distinct Mobilome and TALome Are Associated with Extreme Pathotypes of a Rice Pathogen. Genome Biol. Evol. 2020, 12, 3951–3956. [Google Scholar] [CrossRef]
- Fernandes, A.S.; Campos, K.F.; de Assis, J.C.S.; Gonçalves, O.S.; de Queiroz, M.V.; Bazzolli, D.M.S.; Santana, M.F. Investigating the Impact of Insertion Sequences and Transposons in the Genomes of the Most Significant Phytopathogenic Bacteria. Microb. Genom. 2024, 10, 001219. [Google Scholar] [CrossRef]
- Xu, Y.; Luo, Q.; Zhou, M. Identification and Characterization of Integron-Mediated Antibiotic Resistance in the Phytopathogen Xanthomonas Oryzae Pv. Oryzae. PLoS ONE 2013, 8, e55962. [Google Scholar] [CrossRef] [PubMed]
- Weisberg, A.J.; Pearce, E.; Kramer, C.G.; Chang, J.H.; Clarke, C.R. Diverse Mobile Genetic Elements Shaped the Evolution of Streptomyces Virulence. Microb. Genom. 2023, 9, 001127. [Google Scholar] [CrossRef]
- Song, Z.; Zheng, J.; Zhao, Y.; Yin, J.; Zheng, D.; Hu, H.; Liu, H.; Sun, M.; Ruan, L.; Liu, F. Population Genomics and Pathotypic Evaluation of the Bacterial Leaf Blight Pathogen of Rice Reveals Rapid Evolutionary Dynamics of a Plant Pathogen. Front. Cell. Infect. Microbiol. 2023, 13, 1183416. [Google Scholar] [CrossRef]
- Keen, E.C. Paradigms of Pathogenesis: Targeting the Mobile Genetic Elements of Disease. Front. Cell. Infect. Microbiol. 2012, 2, 40967. [Google Scholar] [CrossRef]
- Midha, S.; Bansal, K.; Kumar, S.; Girija, A.M.; Mishra, D.; Brahma, K.; Laha, G.S.; Sundaram, R.M.; Sonti, R.V.; Patil, P.B. Population Genomic Insights into Variation and Evolution of Xanthomonas Oryzae Pv. Oryzae. Sci. Rep. 2017, 7, 40694. [Google Scholar] [CrossRef]
- Roger, F.; Ducrot, C. Antimicrobials in Agriculture: Reducing Their Use While Limiting Health and Socioeconomic Risks in the Countries of the South. Perspective 2017, 39, 1–4. [Google Scholar] [CrossRef]
- O’Neill, J. Antimicrobials in Agriculture and the Environment: Reducing Unnecessary Use and Waste. Available online: https://wellcomecollection.org/works/x88ast2u (accessed on 15 November 2024).
- Sánchez, R.C. Oxytetracycline and Gentamicin: Two Clinically relevant Antimicrobials Widely Used by Costa Rican Farmers. Implications of Their Use Outside Clinical Settings and Request for Action. Rev. Médica La Univ. Costa Rica 2008, 2, 64–71. [Google Scholar] [CrossRef][Green Version]
- Taylor, P.; Reeder, R. Antibiotic Use on Crops in Low and Middle-Income Countries Based on Recommendations Made by Agricultural Advisors. CABI Agric. Biosci. 2020, 1, 1. [Google Scholar] [CrossRef]
- Jiang, N.; Yan, J.; Liang, Y.; Shi, Y.; He, Z.; Wu, Y.; Zeng, Q.; Liu, X.; Peng, J. Resistance Genes and Their Interactions with Bacterial Blight/Leaf Streak Pathogens (Xanthomonas oryzae) in Rice (Oryza sativa L.)-An Updated Review. Rice 2020, 13, 1–12. [Google Scholar] [CrossRef]
- Zhang, F.; Cheng, W. The Mechanism of Bacterial Resistance and Potential Bacteriostatic Strategies. Antibiotics 2022, 11, 1215. [Google Scholar] [CrossRef]
- Davis, J.J.; Wattam, A.R.; Aziz, R.K.; Brettin, T.; Butler, R.; Butler, R.M.; Chlenski, P.; Conrad, N.; Dickerman, A.; Dietrich, E.M.; et al. The PATRIC Bioinformatics Resource Center: Expanding Data and Analysis Capabilities. Nucleic Acids Res. 2019, 48, D606–D612. [Google Scholar] [CrossRef]
- Wick, R.R.; Judd, L.M.; Gorrie, C.L.; Holt, K.E. Unicycler: Resolving Bacterial Genome Assemblies from Short and Long Sequencing Reads. PLOS Comput. Biol. 2017, 13, e1005595. [Google Scholar] [CrossRef] [PubMed]
- Walker, B.J.; Abeel, T.; Shea, T.; Priest, M.; Abouelliel, A.; Sakthikumar, S.; Cuomo, C.A.; Zeng, Q.; Wortman, J.; Young, S.K.; et al. Pilon: An Integrated Tool for Comprehensive Microbial Variant Detection and Genome Assembly Improvement. PLoS ONE 2014, 9, e112963. [Google Scholar] [CrossRef]
- Gurevich, A.; Saveliev, V.; Vyahhi, N.; Tesler, G. QUAST: Quality Assessment Tool for Genome Assemblies. Bioinformatics 2013, 29, 1072–1075. [Google Scholar] [CrossRef]
- Seemann, T. Prokka: Rapid Prokaryotic Genome Annotation. Bioinformatics 2014, 30, 2068–2069. [Google Scholar] [CrossRef]
- Olson, R.D.; Assaf, R.; Brettin, T.; Conrad, N.; Cucinell, C.; Davis, J.J.; Dempsey, D.M.; Dickerman, A.; Dietrich, E.M.; Kenyon, R.W.; et al. Introducing the Bacterial and Viral Bioinformatics Resource Center (BV-BRC): A Resource Combining PATRIC, IRD and ViPR. Nucleic Acids Res. 2022, 51, D678–D689. [Google Scholar] [CrossRef] [PubMed]
- Overbeek, R.; Olson, R.; Pusch, G.D.; Olsen, G.J.; Davis, J.J.; Disz, T.; Edwards, R.A.; Gerdes, S.; Parrello, B.; Shukla, M.; et al. The SEED and the Rapid Annotation of Microbial Genomes Using Subsystems Technology (RAST). Nucleic Acids Res. 2013, 42, D206–D214. [Google Scholar] [CrossRef] [PubMed]
- Brettin, T.; Davis, J.J.; Disz, T.; Edwards, R.A.; Gerdes, S.; Olsen, G.J.; Olson, R.; Overbeek, R.; Parrello, B.; Pusch, G.D.; et al. RASTtk: A Modular and Extensible Implementation of the RAST Algorithm for Building Custom Annotation Pipelines and Annotating Batches of Genomes. Sci. Rep. 2015, 5, 8365. [Google Scholar] [CrossRef] [PubMed]
- Davis, J.J.; Boisvert, S.; Brettin, T.; Kenyon, R.W.; Mao, C.; Olson, R.; Overbeek, R.; Santerre, J.; Shukla, M.; Wattam, A.R.; et al. Antimicrobial Resistance Prediction in PATRIC and RAST. Sci. Rep. 2016, 6, 27930. [Google Scholar] [CrossRef] [PubMed]
- Antonopoulos, D.A.; Assaf, R.; Aziz, R.K.; Brettin, T.; Bun, C.; Conrad, N.; Davis, J.J.; Dietrich, E.M.; Disz, T.; Gerdes, S.; et al. PATRIC as a Unique Resource for Studying Antimicrobial Resistance. Brief. Bioinform. 2017, 20, 1094–1102. [Google Scholar] [CrossRef] [PubMed]
- Lakin, S.M.; Kuhnle, A.; Alipanahi, B.; Noyes, N.R.; Dean, C.; Muggli, M.; Raymond, R.; Abdo, Z.; Prosperi, M.; Belk, K.E.; et al. Hierarchical Hidden Markov Models Enable Accurate and Diverse Detection of Antimicrobial Resistance Sequences. Commun. Biol. 2019, 2, 294. [Google Scholar] [CrossRef] [PubMed]
- Chen, L. VFDB: A Reference Database for Bacterial Virulence Factors. Nucleic Acids Res. 2004, 33, D325–D328. [Google Scholar] [CrossRef]
- Seemann, T. Mass Screening of Contigs for Antiobiotic Resistance Genes; GitHub: San Francisco, CA, USA, 2016; Available online: https://doi.org/2016 (accessed on 15 September 2024).
- Abueg, L.A.L.; Afgan, E.; Allart, O.; Awan, A.H.; Bacon, W.A.; Baker, D.; Bassetti, M.; Batut, B.; Bernt, M.; Blankenberg, D.; et al. The Galaxy Platform for Accessible, Reproducible, and Collaborative Data Analyses: 2024 Update. Nucleic Acids Res. 2024, 52, W83–W94. [Google Scholar] [CrossRef]
- Siguier, P.; Varani, A.; Perochon, J.; Chandler, M. Exploring Bacterial Insertion Sequences with ISfinder: Objectives, Uses, and Future Developments. In Methods in Molecular Biology; Humana Press: Totowa, NJ, USA, 2012; pp. 91–103. [Google Scholar]
- Ross, K.; Varani, A.M.; Snesrud, E.; Huang, H.; Alvarenga, D.O.; Zhang, J.; Wu, C.; McGann, P.; Chandler, M. TnCentral: A Prokaryotic Transposable Element Database and Web Portal for Transposon Analysis. mBio 2021, 12, e0206021. [Google Scholar] [CrossRef]
- Altschul, S. Gapped BLAST and PSI-BLAST: A New Generation of Protein Database Search Programs. Nucleic Acids Res. 1997, 25, 3389–3402. [Google Scholar] [CrossRef] [PubMed]
- Alikhan, N.-F.; Petty, N.K.; Ben Zakour, N.L.; Beatson, S.A. BLAST Ring Image Generator (BRIG): Simple Prokaryote Genome Comparisons. BMC Genom. 2011, 12, 402. [Google Scholar] [CrossRef]
- Richter, M.; Rosselló-Móra, R.; Oliver Glöckner, F.; Peplies, J.J.; Species, W.S. A Web Server for Prokaryotic Species Circumscription Based on Pairwise Genome Comparison. Bioinformatics 2015, 32, 929–931. [Google Scholar] [CrossRef] [PubMed]
- Richter, M.; Rosselló-Móra, R. Shifting the Genomic Gold Standard for the Prokaryotic Species Definition. Proc. Natl. Acad. Sci. USA 2009, 106, 19126–19131. [Google Scholar] [CrossRef] [PubMed]
- Schwartz, S.; Kent, W.J.; Smit, A.; Zhang, Z.; Baertsch, R.; Hardison, R.C.; Haussler, D.; Miller, W. Human–Mouse Alignments with BLASTZ. Genome Res. 2002, 13, 103–107. [Google Scholar] [CrossRef]
- Harris, R.S. Improved Pairwise Alignment of Genomic DNA. Ph.D. Thesis, The Pennsylvania State University, University Park, PA, USA, 2007. [Google Scholar]
- Edgar, R.C. MUSCLE: Multiple Sequence Alignment with High Accuracy and High Throughput. Nucleic Acids Res. 2004, 32, 1792–1797. [Google Scholar] [CrossRef] [PubMed]
- Katoh, K.; Standley, D.M. MAFFT Multiple Sequence Alignment Software Version 7: Improvements in Performance and Usability. Mol. Biol. Evol. 2013, 30, 772–780. [Google Scholar] [CrossRef] [PubMed]
- Stamatakis, A. RAxML Version 8: A Tool for Phylogenetic Analysis and Post-Analysis of Large Phylogenies. Bioinformatics 2014, 30, 1312–1313. [Google Scholar] [CrossRef]
- Letunic, I.; Bork, P. Interactive Tree of Life (iTOL) v6: Recent Updates to the Phylogenetic Tree Display and Annotation Tool. Nucleic Acids Res. 2024, 52, W78–W82. [Google Scholar] [CrossRef]
- AlJindan, R.; AlEraky, D.M.; Farhat, M.; Almandil, N.B.; AbdulAzeez, S.; Borgio, J.F. Genomic Insights into Virulence Factors and Multi-Drug Resistance in Clostridium Perfringens IRMC2505A. Toxins 2023, 15, 359. [Google Scholar] [CrossRef]
- Sundin, G.W.; Wang, N. Antibiotic Resistance in Plant-Pathogenic Bacteria. Annu. Rev. Phytopathol. 2018, 56, 161–180. [Google Scholar] [CrossRef]
- Alcock, B.P.; Huynh, W.; Chalil, R.; Smith, K.W.; Raphenya, A.R.; Wlodarski, M.A.; Edalatmand, A.; Petkau, A.; Syed, S.A.; Tsang, K.K.; et al. CARD 2023: Expanded Curation, Support for Machine Learning, and Resistome Prediction at the Comprehensive Antibiotic Resistance Database. Nucleic Acids Res. 2022, 51, D690–D699. [Google Scholar] [CrossRef]
- Bruchmann, S.; Dötsch, A.; Nouri, B.; Chaberny, I.F.; Häussler, S. Quantitative Contributions of Target Alteration and Decreased Drug Accumulation to Pseudomonas Aeruginosa Fluoroquinolone Resistance. Antimicrob. Agents Chemother. 2013, 57, 1361–1368. [Google Scholar] [CrossRef] [PubMed]
- Gaurav, A.; Bakht, P.; Saini, M.; Pandey, S.; Pathania, R. Role of Bacterial Efflux Pumps in Antibiotic Resistance, Virulence, and Strategies to Discover Novel Efflux Pump Inhibitors. Microbiology 2023, 169, 001333. [Google Scholar] [CrossRef]
- Rahman, T.; Yarnall, B.; Doyle, D.A. Efflux Drug Transporters at the Forefront of Antimicrobial Resistance. Eur. Biophys. J. 2017, 46, 647–653. [Google Scholar] [CrossRef] [PubMed]
- Wang, Q.; Lin, M.; Shen, P.; Guan, Y. Elevation of Fatty Acid Biosynthesis Metabolism Contributes to Zhongshengmycin Resistance in Xanthomonas oryzae. Antibiotics 2021, 10, 1166. [Google Scholar] [CrossRef] [PubMed]
- Xu, Y.; Zhu, X.-F.; Zhou, M.-G.; Kuang, J.; Zhang, Y.; Shang, Y.; Wang, J.-X. Status of Streptomycin Resistance Development in Xanthomonas oryzae pv. oryzae and Xanthomonas oryzae pv. oryzicolain China and Their Resistance Characters. J. Phytopathol. 2010, 158, 601–608. [Google Scholar] [CrossRef]
- Bhatt, S.; Chatterjee, S. Fluoroquinolone Antibiotics: Occurrence, Mode of Action, Resistance, Environmental Detection, and Remediation—A Comprehensive Review. Environ. Pollut. 2022, 315, 120440. [Google Scholar] [CrossRef]
- McManus, P.S.; Stockwell, V.O.; Sundin, G.W.; Jones, A.L. Antibiotic use in plant agriculture. Annu. Rev. Phytopathol. 2002, 40, 443–465. [Google Scholar] [CrossRef] [PubMed]
- Bayiyana, I.; Okello, J.J.; Mayanja, S.L.; Nakitto, M.; Namazzi, S.; Osaru, F.; Ojwang, S.; Shikuku, K.M.; Lagerkvist, C.-J. Barriers and Enablers of Crop Varietal Replacement and Adoption among Smallholder Farmers as Influenced by Gender: The Case of Sweetpotato in Katakwi District, Uganda. Front. Sustain. Food Syst. 2024, 8, 1333056. [Google Scholar] [CrossRef]
- Animasaun, D.A.; Adedibu, P.A.; Shkryl, Y.; Emmanuel, F.O.; Tekutyeva, L.; Balabanova, L. Modern Plant Biotechnology: An Antidote against Global Food Insecurity. Agronomy 2023, 13, 2038. [Google Scholar] [CrossRef]
- Wolinsky, H. The Mystery of an Unprecedented Plant Disease in Africa. EMBO Rep. 2023, 24, e57596. [Google Scholar] [CrossRef] [PubMed]
- Sanya, D.R.A.; Syed-Ab-Rahman, S.F.; Jia, A.; Onésime, D.; Kim, K.-M.; Ahohuendo, B.C.; Rohr, J.R. A Review of Approaches to Control Bacterial Leaf Blight in Rice. World J. Microbiol. Biotechnol. 2022, 38, 113. [Google Scholar] [CrossRef] [PubMed]
- Cao, Y.; Zhang, Y.; Chen, Y.; Yu, N.; Liaqat, S.; Wu, W.; Chen, D.; Cheng, S.; Wei, X.; Cao, L.; et al. OsPG1 Encodes a Polygalacturonase That Determines Cell Wall Architecture and Affects Resistance to Bacterial Blight Pathogen in Rice. Rice 2021, 14, 36. [Google Scholar] [CrossRef]
- Tall, H.; Tékété, C.; Comte, A.; Noba, K.; Hutin, M.; Szurek, B.; Verdier, V.; Cunnac, S. Characterization of Senegalese Races of Xanthomonas oryzae PV. Oryzae to Identify Resistance Genes to Use. J. Plant Sci. Phytopathol. 2022, 6, 135–145. [Google Scholar] [CrossRef]
- Medina, C.A.; Reyes, P.A.; Trujillo, C.A.; Gonzalez, J.L.; Bejarano, D.A.; Montenegro, N.A.; Jacobs, J.M.; Joe, A.; Restrepo, S.; Alfano, J.R.; et al. The Role of Type III Effectors from Xanthomonas Axonopodis Pv. Manihotis in Virulence and Suppression of Plant Immunity. Mol. Plant Pathol. 2017, 19, 593–606. [Google Scholar] [CrossRef]
- Shen, Y.; Ronald, P. Molecular Determinants of Disease and Resistance in Interactions of Xanthomonas oryzae Pv. Oryzae and Rice. Microbes Infect. 2002, 4, 1361–1367. [Google Scholar] [CrossRef] [PubMed]
- Huang, Z.; Pan, X.; Xu, N.; Guo, M. Bacterial Chemotaxis Coupling Protein: Structure, Function and Diversity. Microbiol. Res. 2019, 219, 40–48. [Google Scholar] [CrossRef]
- Davies, D.G.; Geesey, G.G. Regulation of the Alginate Biosynthesis Gene algC in Pseudomonas Aeruginosa during Biofilm Development in Continuous Culture. Appl. Environ. Microbiol. 1995, 61, 860–867. [Google Scholar] [CrossRef] [PubMed]
- Saijo, Y.; Schulze-Lefert, P. Manipulation of the Eukaryotic Transcriptional Machinery by Bacterial Pathogens. Cell Host Microbe 2008, 4, 96–99. [Google Scholar] [CrossRef][Green Version]
- Sharma, A.; Gautam, S.; Wadhawan, S. Xanthomonas. In Encyclopedia of Food Microbiology; Elsevier: Amsterdam, The Netherlands, 2014; pp. 811–817. [Google Scholar]
- Crépin, S.; Ottosen, E.N.; Peters, K.; Smith, S.N.; Himpsl, S.D.; Vollmer, W.; Mobley, H.L.T. The Lytic Transglycosylase MltB Connects Membrane Homeostasis and in Vivo Fitness of Acinetobacter Baumannii. Mol. Microbiol. 2018, 109, 745–762. [Google Scholar] [CrossRef]
- Gürlebeck, D.; Jahn, S.; Gürlebeck, N.; Szczesny, R.; Szurek, B.; Hahn, S.; Hause, G.; Bonas, U. Visualization of Novel Virulence Activities of the Xanthomonas Type III Effectors AvrBs1, AvrBs3 and AvrBs4. Mol. Plant Pathol. 2009, 10, 175–188. [Google Scholar] [CrossRef]
- Selisana, S.M.; Yanoria, M.J.; Quime, B.; Chaipanya, C.; Lu, G.; Opulencia, R.; Wang, G.-L.; Mitchell, T.; Correll, J.; Talbot, N.J.; et al. Avirulence (AVR) Gene-Based Diagnosis Complements Existing Pathogen Surveillance Tools for Effective Deployment of Resistance (R) Genes against Rice Blast Disease. Phytopathology 2017, 107, 711–720. [Google Scholar] [CrossRef]
- Alibayov, B.; Baba-Moussa, L.; Sina, H.; Zdeňková, K.; Demnerová, K. Staphylococcus Aureus Mobile Genetic Elements. Mol. Biol. Rep. 2014, 41, 5005–5018. [Google Scholar] [CrossRef]
- Naqvi, S.A.H. Bacterial Leaf Blight of Rice: An Overview of Epidemiology and Management with Special Reference to-Indian-Sub-Continent. Pak. J. Agric. Res. 2019, 32, 359. [Google Scholar] [CrossRef]









| Genes | Classification | Product |
| algC | Alginate Biosynthesis; LPS biosynthesis | phosphomannomutase AlgC [Alginate biosynthesis (CVF522)] |
| cheW | Chemotaxis | chemotaxis protein CheW [Flagella (VF0430)] |
| clpV1 | Type VI Secretion System (T6SS) | type VI secretion system AAA+ family ATPase [HSI-I (VF0334)] |
| flgG | Motility and Chemotaxis; Host Invasion; | flagellar basal-body rod protein FlgG [Flagella (VF0273)] |
| flgI | Motility and Chemotaxis; Host Invasion; | flagellar P-ring protein precursor FlgI [Flagella (VF0273)] |
| flhA | Type III Secretion System (T3SS); Motility and Host Invasion | flagellar biosynthesis protein FlhA [Flagella (VF0273)] |
| fliG | Motility and Chemotaxis; Host Invasion; | flagellar motor switch protein G [Flagella (VF0273)] |
| fliM | Motility and Chemotaxis; Host Invasion; | flagellar motor switch protein FliM [Flagella (VF0273)] |
| fliP | Motility and Chemotaxis; Host Invasion; | flagellar biosynthetic protein FliP [Flagella (VF0273)] |
| hsiB1/vipA | Type III Secretion System (T3SS) | (hsiB1/vipA) type VI secretion system tubule-forming protein VipA [HSI-I (VF0334)] |
| hsiC1/vipB | Type III Secretion System (T3SS) | (hsiC1/vipB) type VI secretion system tubule-forming protein VipB [HSI-I (VF0334)] |
| motC | Motility and Chemotaxis; Host Invasion; | flagellar motor protein [Deoxyhexose linking sugar 209 Da capping structure (AI138)] |
| pilG | Adherence, Twitching motility; Biofilm Formation | twitching motility protein PilG [Type IV pili (VF0082)] |
| pilR | Adherence, Twitching motility; Biofilm Formation | two-component response regulator PilR [Type IV pili (VF0082)] |
| pilT | Adherence, Twitching motility; Biofilm Formation | twitching motility protein PilT [Type IV pili (VF0082)] |
| pilU | Adherence, Twitching motility; Biofilm Formation | twitching motility protein PilU [Type IV pili (VF0082)] |
Disclaimer/Publisher’s Note: The statements, opinions and data contained in all publications are solely those of the individual author(s) and contributor(s) and not of MDPI and/or the editor(s). MDPI and/or the editor(s) disclaim responsibility for any injury to people or property resulting from any ideas, methods, instructions or products referred to in the content. |
© 2024 by the authors. Licensee MDPI, Basel, Switzerland. This article is an open access article distributed under the terms and conditions of the Creative Commons Attribution (CC BY) license (https://creativecommons.org/licenses/by/4.0/).
Share and Cite
Adedibu, P.A.; Son, O.; Tekutyeva, L.; Balabanova, L. Pathogenomic Insights into Xanthomonas oryzae pv. oryzae’s Resistome, Virulome, and Diversity for Improved Rice Blight Management. Life 2024, 14, 1690. https://doi.org/10.3390/life14121690
Adedibu PA, Son O, Tekutyeva L, Balabanova L. Pathogenomic Insights into Xanthomonas oryzae pv. oryzae’s Resistome, Virulome, and Diversity for Improved Rice Blight Management. Life. 2024; 14(12):1690. https://doi.org/10.3390/life14121690
Chicago/Turabian StyleAdedibu, Peter Adeolu, Oksana Son, Liudmila Tekutyeva, and Larissa Balabanova. 2024. "Pathogenomic Insights into Xanthomonas oryzae pv. oryzae’s Resistome, Virulome, and Diversity for Improved Rice Blight Management" Life 14, no. 12: 1690. https://doi.org/10.3390/life14121690
APA StyleAdedibu, P. A., Son, O., Tekutyeva, L., & Balabanova, L. (2024). Pathogenomic Insights into Xanthomonas oryzae pv. oryzae’s Resistome, Virulome, and Diversity for Improved Rice Blight Management. Life, 14(12), 1690. https://doi.org/10.3390/life14121690

