Genome-Wide Identification and Characterization of OSC Gene Family in Gynostemma pentaphyllum (Cucurbitaceae)
Abstract
1. Introduction
2. Materials and Methods
2.1. Genome-Wide Identification and Chromosomal Distribution of OSC Gene Family in G. pentaphyllum
2.2. Physicochemical Property and Subcellular Localization Analysis of GpOSC Family
2.3. Phylogenetic Analysis
2.4. Protein Domain, Conserved Motifs, and Gene Structure Analyses
2.5. Cis-Element Analysis
2.6. Transcriptome Sequencing and Analyses
2.7. Quantitative Real-Time PCR
3. Results and Discussion
3.1. Genome-Wide Identification and Chromosomal Distribution of GpOSC Family
3.2. Physicochemical Property and Subcellular Localization Analysis of GpOSC Family
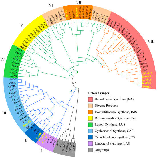
3.3. Phylogenetic Analysis and Classification of OSC Gene Family
3.4. Protein Domain, Conserved Motifs, and Gene Structure of GpOSC Proteins
3.5. Cis-Element Prediction of GpOSCs
3.6. Expression Level of GpOSCs Among Different Populations
4. Conclusions
Supplementary Materials
Author Contributions
Funding
Institutional Review Board Statement
Informed Consent Statement
Data Availability Statement
Conflicts of Interest
References
- Chen, S.; Lu, A.; Charles, J. Flora of China; Missouri Botanical Garden Press: Beijing, China, 2011; Volume 19. [Google Scholar]
- Ahmed, A.; Saleem, M.; Saeed, F.; Afzaal, M.; Imran, A.; Nadeem, M.; Ambreen, S.; Imran, M.; Hussain, M.; Jbawi, A. Gynostemma pentaphyllum an immortal herb with promising therapeutic potential: A comprehensive review on its phytochemistry and pharmacological perspective. Int. J. Food Prop. 2023, 26, 808–832. [Google Scholar] [CrossRef]
- Fan, D.; Kuang, Y.; Xiang, S.; Zhang, D.; Li, C. Research progress in chemical constituents and pharmacological activities of Gynostemma pentaphyllum. Chin. Pharm. J. 2017, 52, 342–352. [Google Scholar] [CrossRef]
- Lin, C.; Huang, P.; Lin, J. Antioxidant and hepatoprotective effects of Anoectochilus formosanus and Gynostemma pentaphyllum. Am. J. Chin. Med. 2000, 28, 87–96. [Google Scholar] [CrossRef] [PubMed]
- Li, Y.; Lin, W.; Huang, J.; Xie, Y.; Ma, W. Anti-cancer effects of Gynostemma pentaphyllum (Thunb.) Makino (Jiaogulan). Chin. Med. 2016, 11, 43. [Google Scholar] [CrossRef]
- Wang, M.; Wang, F.; Wang, Y.; Ma, X.; Zhao, M.; Zhao, C. Metabonomics study of the therapeutic mechanism of Gynostemma pentaphyllum and atorvastatin for hyperlipidemia in rats. PLoS ONE 2013, 8, e78731. [Google Scholar] [CrossRef]
- Zhang, X.; Tian, G.; Liu, C. Progress in Researches on Gynostemma Pentaphyllum Polysaccharides and Their Bioactivities. Beverage Ind. 2014, 17, 43–45. [Google Scholar]
- Nagai, M.; Izawa, K.; Nagumo, S.; Sakurai, N.; Inoue, T. Two glycosides of a novel dammarane alcohol from Gynostemma pentaphyllum. Chem. Pharm. Bull. 1981, 29, 779–783. [Google Scholar] [CrossRef]
- Zhang, Z.; Li, P.; Yang, Y. The summarize of Gynostemma pentaphyllum (thumb.) Makino. Food Res. Dev. 2011, 32, 193–196. [Google Scholar] [CrossRef]
- Su, C.; Li, N.; Ren, R.; Wang, Y.; Su, X.; Lu, F.; Zong, R.; Yang, L.; Ma, X. Progress in the Medicinal Value, Bioactive Compounds, and Pharmacological Activities of Gynostemma pentaphyllum. Molecules 2021, 26, 6249. [Google Scholar] [CrossRef]
- Chen, Q.; Ma, C.; Qian, J.; Lan, X.; Wu, Y. Transcriptome sequencing of Gynostemma pentaphyllum to identify genes and enzymes involved in triterpenoid biosynthesis. Int. J. Genom. 2016, 10, 7840914. [Google Scholar] [CrossRef]
- Choi, K. Botanical characteristics, pharmacological effects and medicinal components of Korean Panax ginseng C.A. Meyer. Acta Pharmacol. Sin. 2008, 29, 1109–1118. [Google Scholar] [CrossRef]
- Liang, T.; Zou, L.; Sun, S.; Kuang, X.; Wei, J.; Wang, L.; Li, Y.; Sun, C. Hybrid sequencing of the Gynostemma pentaphyllum transcriptome provides new insights into gypenoside biosynthesis. BMC Genom. 2019, 20, 632. [Google Scholar] [CrossRef] [PubMed]
- Zhang, T.; Zhang, Y.; Zhang, S.; Lai, C.; Li, C.; Yuan, D. Content Analysis of Gypenosides of Gynostemma pentaphyllum from 10 provinces in China. Chin. J. Trop. Crops 2008, 29, 814–817. [Google Scholar] [CrossRef]
- Haralampidis, K.; Trojanowska, M.; Osbourn, A. Biosynthesis of triterpenoid saponins in plants. Adv. Biochem. Eng. Biotechnol. 2002, 75, 31–49. [Google Scholar] [CrossRef]
- Phillips, D.; Rasbery, J.; Bartel, B.; Matsuda, S. Biosynthetic diversity in plant triterpene cyclization. Curr. Opin. Plant Biol. 2006, 9, 305–314. [Google Scholar] [CrossRef]
- Wang, J.; Wang, P.; Xu, M.; Chen, Y.; Feng, L. Systematic Identification and Analysis of OSC Gene Family of Rosa rugosa Thunb. Int. J. Mol. Sci. 2022, 23, 13884. [Google Scholar] [CrossRef]
- Han, Y.; Yang, Y.; Li, Y.; Yin, X.; Chen, Z.; Yang, D.; Yang, Y.; Yang, Y.; Yang, X. Genome-Wide Identification of OSC Gene Family and Potential Function in the Synthesis of Ursane- and Oleanane-Type Triterpene in Momordica charantia. Int. J. Mol. Sci. 2021, 23, 196. [Google Scholar] [CrossRef]
- Shibuya, M.; Katsube, Y.; Otsuka, M.; Zhang, H.; Tansakul, P.; Xiang, T.; Ebizuka, Y. Identification of a product specific beta-amyrin synthase from Arabidopsis thaliana. Plant Physiol. Biochem. 2009, 47, 26–30. [Google Scholar] [CrossRef]
- Tansakul, P.; Shibuya, M.; Kushiro, T.; Ebizuka, Y. Dammarenediol-II synthase, the first dedicated enzyme for ginsenoside biosynthesis in Panax ginseng. FEBS Lett. 2006, 580, 5143–5149. [Google Scholar] [CrossRef] [PubMed]
- Suzuki, M.; Xiang, T.; Ohyama, K.; Seki, H.; Saito, K.; Muranaka, T.; Hayashi, H.; Katsube, Y.; Kushiro, T.; Shibuya, M.; et al. Lanosterol synthase in dicotyledonous plants. Plant Cell Physiol. 2006, 47, 565–571. [Google Scholar] [CrossRef] [PubMed]
- Chen, H.; Liu, Y.; Zhang, X.; Zhan, X.; Liu, C. Cloning and characterization of the gene encoding β-amyrin synthase in the glycyrrhizic acid biosynthetic pathway in Glycyrrhiza uralensis. Acta Pharm. Sin. B 2013, 3, 416–424. [Google Scholar] [CrossRef]
- Yan, Y.; Wang, Y.; Wang, K.; Yue, Z.; Zhang, M. Research Process of OSC genefamily. Ginseng Res. 2015, 27, 49–53. [Google Scholar] [CrossRef]
- Zhou, H.; Zhang, X.; Liu, T.; Yu, F. Data Processing and Gene Discovery of High-throughput Transcriptome Sequencing. Jiangxi Sci. 2012, 30, 607–611. [Google Scholar] [CrossRef]
- Wang, Y.; Liu, Z.; Zhao, A.; Su, M.; Xie, G.; Jia, W. Functional genomic approaches to explore secondary metabolites in medicinal plants. China J. Chin. Mater. Medica 2009, 34, 6–10. [Google Scholar] [CrossRef]
- Chen, S.; Luo, H.; Li, Y.; Sun, Y.; Wu, Q.; Niu, Y.; Song, J.; Lv, A.; Zhu, Y.; Sun, C. 454 est analysis detects genes putatively involved in ginsenoside biosynthesis in Panax ginseng. Plant Cell Rep. 2011, 30, 1593–1601. [Google Scholar] [CrossRef] [PubMed]
- Sun, C.; Li, Y.; Wu, Q.; Luo, H.; Sun, Y.; Song, J.; Liu, E.; Chen, S. De novo sequencing and analysis of the American ginseng root transcriptome using a GS FLX Titanium platform to discover putative genes involved in ginsenoside biosynthesis. BMC Genom. 2010, 11, 262. [Google Scholar] [CrossRef] [PubMed]
- Luo, H.; Sun, C.; Sun, Y.; Wu, Q.; Chen, S. Analysis of the transcriptome of panax notoginseng root uncovers putative triterpene saponin-biosynthetic genes and genetic markers. BMC Genom. 2011, 12, S5. [Google Scholar] [CrossRef]
- Rensink, W.; Buell, C. Microarray expression profiling resources for plant genomics. Trends Plant Sci. 2006, 10, 603–609. [Google Scholar] [CrossRef]
- Zhang, X.; Zhao, Y.; Kou, Y.; Chen, X.; Yang, J.; Zhang, H.; Zhao, Z.; Zhao, Y.; Zhao, G.; Li, Z. Diploid chromosome-level reference genome and population genomic analyses provide insights into Gypenoside biosynthesis and demographic evolution of Gynostemma pentaphyllum (Cucurbitaceae). Hortic. Res. 2023, 10, uhac231. [Google Scholar] [CrossRef]
- Emms, D.; Kelly, S. OrthoFinder: Phylogenetic orthology inference for comparative genomics. Genome Biol. 2019, 20, 238. [Google Scholar] [CrossRef]
- Ghahramani, Z. An introduction to hidden Markov models and Bayesian networks. Int. J. Pattern Recognit. Artif. Intell. 2001, 15, 9–42. [Google Scholar] [CrossRef]
- Marchler-Bauer, A.; Derbyshire, M.K.; Gonzales, N.R.; Lu, S.; Chitsaz, F.; Geer, L.Y. CDD: NCBI’s conserved domain database. Nucleic Acids Res. 2015, 43, D222–D226. [Google Scholar] [CrossRef] [PubMed]
- Chen, C.; Chen, H.; Zhang, Y.; Thomas, H.; Frank, M.; He, Y.; Xia, R. TBtools: An Integrative Toolkit Developed for Interactive Analyses of Big Biological Data. Mol. Plant 2020, 13, 1194–1202. [Google Scholar] [CrossRef]
- Bailey, T.; Boden, M.; Buske, F.; Frith, M.; Grant, C.; Clementi, L.; Ren, J.; Li, W.; Noble, W. MEME SUITE: Tools for motif discovery and searching. Nucleic Acids Res. 2009, 37, W202–W208. [Google Scholar] [CrossRef]
- Chen, Y.; Chen, Y.; Shi, C.; Huang, Z.; Zhang, Y.; Li, S.; Li, Y.; Ye, J.; Yu, C.; Li, Z. SOAPnuke: A MapReduce acceleration-supported software for integrated quality control and preprocessing of high-throughput sequencing data. GigaScience 2018, 7, gix120. [Google Scholar] [CrossRef]
- Kim, D.; Langmead, B.; Salzberg, S. HISAT: A fast spliced aligner with low memory requirements. Nat. Methods 2015, 12, 357–360. [Google Scholar] [CrossRef] [PubMed]
- Trapnell, C.; Williams, B.; Pertea, G.; Mortazavi, A.; Kwan, G.; Baren, M.; Salzberg, S.; Wold, B.; Pachter, L. Transcript assembly and quantification by RNA-seq reveals unannotated transcripts and isoform switching during cell differentiation. Nat. Biotechnol. 2010, 28, 511–515. [Google Scholar] [CrossRef] [PubMed]
- Lodeiro, S.; Xiong, Q.; Wilson, W.; Kolesnikova, M.; Onak, C.; Matsuda, S. An oxidosqualene cyclase makes numerous products by diverse mechanisms: A challenge to prevailing concepts of triterpene biosynthesis. J. Am. Chem. Soc. 2007, 129, 11213–11222. [Google Scholar] [CrossRef]
- Inagaki, Y.; Etherington, G.; Geisler, K.; Field, B.; Dokarry, M.; Ikeda, K.; Mutsukado, Y.; Dicks, J.; Osbourn, A. Investigation of the potential for triterpene synthesis in rice through genome mining and metabolic engineering. New Phytol. 2011, 191, 432–448. [Google Scholar] [CrossRef]
- Lu, J. Genome-wide comparative profiles of triterpenoid biosynthesis genes in ginseng and pseudo ginseng medicinal plants. Life 2023, 13, 2227. [Google Scholar] [CrossRef]
- Zhang, S.; Meng, F.; Pan, X.; Qiu, X.; Li, C.; Lu, S. Chromosome-level genome assembly of Prunella vulgaris L. provides insights into pentacyclic triterpenoid biosynthesis. Plant J. 2024, 118, 731–752. [Google Scholar] [CrossRef]
- Kushiro, T.; Shibuya, M.; Ebizuka, Y. Beta-amyrin synthase: Cloning of oxidosqualene cyclase that catalyzes the formation of the most popular triterpene among higher plants. Eur. J. Biochem. 1998, 256, 238–244. [Google Scholar] [CrossRef]
- Wang, B.; Song, S.; Guo, X.; Shi, Z.; Niu, J.; Liang, J. Identification and expression analysis of OSC super-gene family in Astragalus membranaceus. Mol. Plant Breed. 2023, 1–15. Available online: https://kns.cnki.net/kcms/detail/46.1068.s.20230328.1454.024.html (accessed on 17 October 2024).
- Yang, B.; Ding, H.; Chen, F.; Guo, S.; Chen, S. Genome-wide Identification and Analysis of 2,3-Oxidosqualene Cyclases Gene (CqOSC) Family in Quinoa (Chenopodium quinoa L.). J. Yantai Univ. 2023, 37, 46–53. [Google Scholar] [CrossRef]
- Xue, Z.; Duan, L.; Liu, D.; Guo, J.; Ge, S.; Dicks, J.; ÓMáille, P.; Osbourn, A.; Qi, X. Divergent evolution of oxidosqualene cyclases in plants. New Phytol. 2012, 193, 1022–1038. [Google Scholar] [CrossRef]
- Desmond, E.; Gribaldo, S. Phylogenomics of sterol synthesis: Insights into the origin, evolution, and diversity of a key eukaryotic feature. Genome Biol. Evol. 2009, 1, 364–381. [Google Scholar] [CrossRef]
- Yun, L.; Zhang, C.; Liang, T.; Tian, Y.; Ma, G.; Courdavault, V.; Sun, S.; Ma, B.; Li, Z.; Li, R.; et al. Insights into dammarane-type triterpenoid saponin biosynthesis from the telomere-to-telomere genome of Gynostemma pentaphyllum. Plant Commun. 2024, 5, 100932. [Google Scholar] [CrossRef]
- Zhou, J.; Hu, T.; Gao, L.; Su, P.; Zhang, Y.; Zhao, Y.; Chen, S.; Tu, L.; Song, Y.; Wang, X.; et al. Friedelane-type triterpene cyclase in celastrol biosynthesis from Tripterygium wilfordii and its application for triterpenes biosynthesis in yeast. New Phytol. 2019, 223, 722–735. [Google Scholar] [CrossRef]
- Srisawat, P.; Fukushima, E.; Yasumoto, S.; Robertlee, J.; Suzuki, H.; Seki, H.; Muranaka, T. Identification of oxidosqualene cyclases from the medicinal legume tree Bauhinia forficata: A step toward discovering preponderant α-amyrin-producing activity. New Phytol. 2019, 224, 352–366. [Google Scholar] [CrossRef]
- Poralla, K.; Hewelt, A.; Prestwich, G.; Abe, I.; Reipen, I.; Sprenger, G. A specific amino acid repeat in squalene and oxidosqualene cyclases. Trends Biochem. Sci. 1994, 19, 157–158. [Google Scholar] [CrossRef]
- Abe, I.; Prestwich, G. Molecular cloning, characterization, and functional expression of rat oxidosqualene cyclase cDNA. Proc. Natl. Acad. Sci. USA 1995, 92, 9274–9278. [Google Scholar] [CrossRef]
- Liu, Y.; Zhou, J.; Hu, T.; Lu, Y.; Gao, W. Identification and functional characterization of squalene epoxidases and oxidosqualene cyclases from Tripterygium wilfordii. Plant Cell Rep. 2020, 39, 409–418. [Google Scholar] [CrossRef] [PubMed]
- Wang, Y.; Zhang, H.; Ri, H.; An, Z.; Wang, X.; Zhou, J.; Zheng, D.; Wu, H.; Wang, P.; Yang, J.; et al. Deletion and tandem duplications of biosynthetic genes drive the diversity of triterpenoids in Aralia elata. Nat. Commun. 2022, 13, 2224. [Google Scholar] [CrossRef] [PubMed]
- Chen, S.; Deng, J.; Cheng, P.; Zhang, Z.; Wang, Y.; Chen, S.; Tang, Y.; Wang, T.; Yang, G. Transcriptome-wide identification of walnut PP2C family genes in response to external stimulus. BMC Genom. 2022, 23, 640. [Google Scholar] [CrossRef]
- Zhou, H.; Ma, J.; Liu, H.; Zhao, P. Genome-wide identification of the CBF gene family and ICE transcription factors in walnuts and expression profiles under cold conditions. Int. J. Mol. Sci. 2024, 25, 25. [Google Scholar] [CrossRef]
- Fiallos-Jurado, J.; Pollier, J.; Moses, T.; Arendt, P.; Barriga-Medina, N.; Morillo, E.; Arahana, V.; de Lourdes Torres, M.; Goossens, A.; Leon-Reyes, A. Saponin determination, expression analysis and functional characterization of saponin biosynthetic genes in Chenopodium quinoa leaves. Plant Sci. 2016, 250, 188–197. [Google Scholar] [CrossRef]
- Xian, L.; Sahu, S.; Huang, L.; Fan, Y.; Lin, J.; Su, J.; Bai, M.; Chen, Y.; Wang, S.; Ye, P.; et al. The draft genome and multi-omics analyses reveal new insights into geo-herbalism properties of Citrus grandis ‘Tomentosa’. Plant Sci. 2022, 325, 111489. [Google Scholar] [CrossRef]
- Su, J.; Wang, Y.; Bai, M.; Peng, T.; Li, H.; Xu, H.; Guo, G.; Bai, H.; Rong, N.; Sahu, S.; et al. Soil conditions and the plant microbiome boost the accumulation of monoterpenes in the fruit of Citrus reticulata ‘Chachi’. Microbiome 2023, 11, 61. [Google Scholar] [CrossRef]


| Gene Name | Sequence ID | Number of Amino Acids | Molecular Weight | Theoretical pI | Instability Index | Aliphatic Index | Grand Average of Hydropathicity | Subcellular Localization Prediction |
|---|---|---|---|---|---|---|---|---|
| GpOSC1 | Gype02G0020.1 | 745.00 | 84,682.54 | 5.90 | 40.50 | 84.62 | −0.27 | Peroxisomal |
| GpOSC2 | Gype02G0431.1 | 760.00 | 87,741.97 | 6.75 | 47.81 | 78.68 | −0.31 | Cytoplasmic |
| GpOSC3 | Gype02G0505.1 | 750.00 | 86,268.80 | 8.08 | 45.64 | 81.81 | −0.26 | Cytoplasmic |
| GpOSC4 | Gype04G0170.1 | 741.00 | 85,668.05 | 6.23 | 49.61 | 76.36 | −0.35 | Plasma Membrane |
| GpOSC5 | Gype04G1624.1 | 729.00 | 83,516.29 | 6.48 | 47.25 | 83.61 | −0.33 | Lysosomal |
| GpOSC6 | Gype07G1533.1 | 356.00 | 40,133.93 | 6.46 | 42.66 | 87.33 | −0.24 | Lysosomal |
| GpOSC7 | Gype07G1535.1 | 506.00 | 57,889.42 | 7.55 | 40.11 | 83.24 | −0.26 | Lysosomal |
| GpOSC8 | Gype07G2694.1 | 714.00 | 82,651.78 | 6.40 | 43.24 | 75.28 | −0.35 | Lysosomal |
| GpOSC9 | Gype08G0091.1 | 629.00 | 72,210.32 | 5.91 | 42.17 | 81.29 | −0.32 | Cytoplasmic |
| GpOSC10 | Gype09G0155.1 | 749.00 | 86,355.59 | 6.61 | 47.20 | 77.86 | −0.37 | Plasma Membrane |
| GpOSC11 | Gype10G1930.1 | 767.00 | 88,595.63 | 6.36 | 50.30 | 75.70 | −0.37 | Cytoplasmic |
Disclaimer/Publisher’s Note: The statements, opinions and data contained in all publications are solely those of the individual author(s) and contributor(s) and not of MDPI and/or the editor(s). MDPI and/or the editor(s) disclaim responsibility for any injury to people or property resulting from any ideas, methods, instructions or products referred to in the content. |
© 2024 by the authors. Licensee MDPI, Basel, Switzerland. This article is an open access article distributed under the terms and conditions of the Creative Commons Attribution (CC BY) license (https://creativecommons.org/licenses/by/4.0/).
Share and Cite
Zhang, X.; Yang, H.; Wang, X.; Wang, X.; Chen, C. Genome-Wide Identification and Characterization of OSC Gene Family in Gynostemma pentaphyllum (Cucurbitaceae). Life 2024, 14, 1599. https://doi.org/10.3390/life14121599
Zhang X, Yang H, Wang X, Wang X, Chen C. Genome-Wide Identification and Characterization of OSC Gene Family in Gynostemma pentaphyllum (Cucurbitaceae). Life. 2024; 14(12):1599. https://doi.org/10.3390/life14121599
Chicago/Turabian StyleZhang, Xiao, Huan Yang, Xuan Wang, Xiaoting Wang, and Chen Chen. 2024. "Genome-Wide Identification and Characterization of OSC Gene Family in Gynostemma pentaphyllum (Cucurbitaceae)" Life 14, no. 12: 1599. https://doi.org/10.3390/life14121599
APA StyleZhang, X., Yang, H., Wang, X., Wang, X., & Chen, C. (2024). Genome-Wide Identification and Characterization of OSC Gene Family in Gynostemma pentaphyllum (Cucurbitaceae). Life, 14(12), 1599. https://doi.org/10.3390/life14121599

