Osteogenic CpG Oligodeoxynucleotide, iSN40, Inhibits Osteoclastogenesis in a TLR9-Dependent Manner
Abstract
1. Introduction
2. Materials and Methods
2.1. Chemicals
2.2. Culture and Osteoclastogenesis of RAW264.7 Cells
2.3. Tartrate-Resistant Acid Phosphatase (TRAP) Staining
2.4. Bone Matrix Resorption Assay
2.5. Quantitative Real-Time RT-PCR (qPCR)
2.6. ODN Incorporation Assay
2.7. Multicanonical Molecular Dynamics (McMD) Simulation
2.8. Principal Component Analysis (PCA)
2.9. Coculture of RAW264.7 and MC3T3-E1 Cells
2.10. Statistical Analysis
3. Results
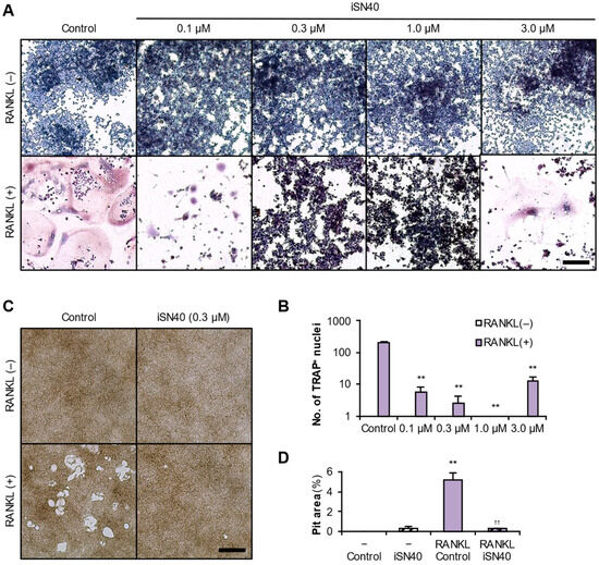
3.1. iSN40 Inhibits RANKL-Induced Osteoclastogenesis of RAW264.7 Cells
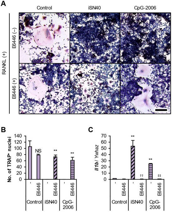
3.2. iSN40 Inhibits Osteoclastogenesis in a TLR9-Dependent Manner
3.3. The CpG Motif Within iSN40 Is Essential for Its Anti-Osteoclastogenic Effect
3.4. The CpG Motif of iSN40 Is Important for Intracellular Incorporation
3.5. The Location of the CpG Motif Is Essential for iSN40 Activity
3.6. Molecular Simulation of the iSN40 Structure
3.7. iSN40 Exerts an Anti-Osteoclastogenic Effect in the Presence of Osteoblasts
4. Discussion
5. Conclusions
Author Contributions
Funding
Institutional Review Board Statement
Informed Consent Statement
Data Availability Statement
Acknowledgments
Conflicts of Interest
References
- Udagawa, N.; Koide, M.; Nakamura, M.; Nakamichi, Y.; Yamashita, T.; Uehara, S.; Kobayashi, Y.; Furuya, Y.; Yasuda, H.; Fukuda, C.; et al. Osteoclast differentiation by RANKL and OPG signaling pathways. J. Bone Miner. Metab. 2021, 39, 19–26. [Google Scholar] [CrossRef] [PubMed]
- Souza, P.P.C.; Lerner, U.H. Finding a Toll on the route: The fate of osteoclast progenitors after Toll-like receptor activation. Front. Immunol. 2019, 10, 1663. [Google Scholar] [CrossRef] [PubMed]
- Boros, K.; Freemont, T. Physiology of ageing of the musculoskeletal system. Best Prac. Res. Clin. Rheumatol. 2017, 31, 203–217. [Google Scholar] [CrossRef] [PubMed]
- Marie, P.J.; Kassem, M. Extrinsic mechanisms involved in age-related defective bone formation. J. Clin. Endocrinol. Metab. 2011, 96, 600–609. [Google Scholar] [CrossRef]
- Roforth, M.M.; Fujita, K.; McGregor, U.I.; Kirmani, S.; McCready, L.K.; Peterson, J.M.; Drake, M.T.; Monroe, D.G.; Khosla, S. Effects of age on bone mRNA levels of sclerostin and other genes relevant to bone metabolism in humans. Bone 2014, 59, 1–6. [Google Scholar] [CrossRef] [PubMed]
- Pigeaud, K.E.; Rietveld, M.L.; Witvliet, A.F.; Hogervorst, J.M.A.; Zhang, C.; Forouzanfar, T.; Bravenboer, N.; Schoenmaker, T.; de Vries, T.J. The effect of sclerostin and monoclonal sclerostin antibody romosozumab on osteogenesis and osteoclastogenesis mediated by periodontal ligament fibroblasts. Int. J. Mol. Sci. 2023, 24, 7574. [Google Scholar] [CrossRef]
- Miller, S.A.; St Onge, E.L.; Whalen, K.L. Romosozumab: A novel agent in the treatment for postmenopausal osteoporosis. J. Pharm. Technol. 2021, 37, 45–52. [Google Scholar] [CrossRef]
- Egli, M.; Manoharan, M. Chemistry, structure and function of approved oligonucleotide therapeutics. Nucleic Acid Res. 2023, 51, 2529–2573. [Google Scholar] [CrossRef] [PubMed]
- Zhang, Z.; Kuo, J.C.; Yao, S.; Zhang, C.; Khan, H.; Lee, R.J. CpG oligodeoxynucleotides for anticancer monotherapy from preclinical stages to clinical trials. Pharmaceutics 2022, 14, 73. [Google Scholar] [CrossRef]
- Shinji, S.; Umezawa, K.; Nihashi, Y.; Nakamura, S.; Shimosato, T.; Takaya, T. Identification of the myogenetic oligodeoxynucleotides (myoDNs) that promote differentiation of skeletal muscle myoblasts by targeting nucleolin. Front. Cell Dev. Biol. 2021, 8, 616706. [Google Scholar] [CrossRef]
- Nakamura, S.; Yonekura, S.; Shimosato, T.; Takaya, T. Myogenetic oligodeoxynucleotide (myoDN) recovers the differentiation of skeletal muscle myoblasts deteriorated by diabetes mellitus. Front. Physiol. 2021, 12, 679152. [Google Scholar] [CrossRef] [PubMed]
- Nohira, N.; Shinji, S.; Nakamura, S.; Nihashi, Y.; Shimosato, T.; Takaya, T. Myogenetic oligodeoxynucleotides as anti-nucleolin aptamers inhibit the growth of embryonal rhabdomyosarcoma cells. Biomedicines 2022, 10, 2691. [Google Scholar] [CrossRef]
- Yamamoto, M.; Miyoshi, M.; Morioka, K.; Mitani, T.; Takaya, T. Anti-nucleolin aptamer, iSN04, inhibits the inflammatory responses in C2C12 myoblasts by modulating the β-catenin/NF-κB signaling pathway. Biochem. Biophys. Res. Commun. 2023, 664, 1–8. [Google Scholar] [CrossRef]
- Ishioka, M.; Nihashi, Y.; Sunagawa, Y.; Umezawa, K.; Shimosato, T.; Kagami, H.; Morimoto, T.; Takaya, T. Myogenetic oligodeoxynucleotide induces myocardial differentiation of murine pluripotent stem cells. Int. J. Mol. Sci. 2023, 24, 14380. [Google Scholar] [CrossRef]
- Miyoshi, M.; Shimosato, T.; Takaya, T. Myogenic anti-nucleolin aptamer iSN04 inhibits proliferation and promotes differentiation of vascular smooth muscle cells. Biomolecules 2024, 14, 709. [Google Scholar] [CrossRef] [PubMed]
- Feng, Z.; Shen, Y.; Wang, L.; Cheng, L.; Wang, J.; Li, Q.; Shi, W.; Sun, X. An oligodeoxynucleotide with promising modulation activity for the proliferation and activation of osteoblast. Int. J. Mol. Sci. 2011, 12, 2543–2555. [Google Scholar] [CrossRef]
- Hou, X.; Shen, Y.; Zhang, C.; Zhang, L.; Qin, Y.; Yu, Y.; Wang, L.; Sun, X. A specific oligodeoxynucleotide promotes the differentiation of osteoblasts via ERK and p38 MAPK pathways. Int. J. Mol. Sci. 2012, 13, 7902–7914. [Google Scholar] [CrossRef]
- Shen, Y.; Feng, Z.; Lin, C.; Hou, X.; Wang, X.; Wang, J.; Yu, Y.; Wang, L.; Sun, X. An oligodeoxynucleotide that induces differentiation of bone marrow mesenchymal stem cells to osteoblasts in vitro and reduces alveolar bone loss in rats with periodontitis. Int. J. Mol. Sci. 2012, 13, 2877–2892. [Google Scholar] [CrossRef] [PubMed]
- Yu, W.; Zheng, Y.; Li, H.; Lin, H.; Chen, Z.; Tian, Y.; Chen, H.; Zhang, P.; Xu, X.; Shen, Y. The Toll-like receptor ligand, CpG oligodeoxynucleotides, regulate proliferation and osteogenic differentiation of osteoblast. J. Orthop. Surg. Res. 2020, 15, 327. [Google Scholar] [CrossRef]
- Norgaard, N.N.; Holien, T.; Jonsson, S.; Hella, H.; Espevik, T.; Sundan, A.; Standal, T. CpG-oligodeoxynucleotide inhibits Smad-dependent bone morphogenetic protein signaling: Effects on myeloma cell apoptosis and in vitro osteoblastogenesis. J. Immunol. 2010, 185, 3131–3139. [Google Scholar] [CrossRef]
- Nihashi, Y.; Miyoshi, M.; Umezawa, K.; Shimosato, T.; Takaya, T. Identification of a novel osteogenetic oligodeoxynucleotide (osteoDN) that promotes osteoblast differentiation in a TLR9-independent manner. Nanomaterials 2022, 12, 1680. [Google Scholar] [CrossRef] [PubMed]
- Kim, S.K.; Choe, J.Y.; Park, K.Y.; Nilsen, N. CpG oligodeoxynucleotides inhibit RANKL-induced osteoclast formation by upregulating A20 deubiquitinase in RAW 264.7 cells. Mediat. Inflamm. 2022, 2022, 5255935. [Google Scholar] [CrossRef]
- Amcheslavsky, A.; Hemmi, H.; Akira, S.; Bar-Shavit, Z. Differential contribution of osteoclast- and osteoblast-lineage cells to CpG-oligodeoxynucleotide (CpG-ODN) modulation of osteoclastogenesis. J. Bone Miner. Res. 2005, 20, 1692–1699. [Google Scholar] [CrossRef]
- Pohar, J.; Lainscek, D.; Fukui, R.; Yamamoto, C.; Miyake, K.; Jerala, R.; Bencina, M. Species-specific minimal sequence motif for oligodeoxyribonucleotides activating mouse TLR9. J. Immunol. 2015, 195, 4396–4405. [Google Scholar] [CrossRef]
- Chang, J.H.; Chang, E.J.; Kim, H.H.; Kim, S.K. Enhanced inhibitory effects of a novel CpG motif on osteoclast differentiation via TREM-2 down-regulation. Biochem. Biophys. Res. Commun. 2009, 389, 28–33. [Google Scholar] [CrossRef]
- Zou, W.; Amcheslavsky, A.; Bar-Shavit, Z. CpG oligodeoxynucleotides modulate the osteoclastogenic activity of osteoblasts via Toll-like receptor 9. J. Biol. Chem. 2003, 278, 16732–16740. [Google Scholar] [CrossRef] [PubMed]
- Amcheslavsky, A.; Bar-Shavit, Z. Toll-like receptor 9 ligand blocks osteoclast differentiation through induction of phosphatase. J. Bone Miner. Res. 2007, 22, 1301–1310. [Google Scholar] [CrossRef] [PubMed]
- Zheng, Y.; Yu, W.; Li, H.; Lin, H.; Chen, Z.; Chen, H.; Zhang, P.; Tian, Y.; Xu, X.; Shen, Y. CpG oligodeoxynucleotides inhibit the proliferation and osteoclastic differentiation of RAW264.7 cells. RSC Adv. 2020, 10, 14885–14891. [Google Scholar] [CrossRef]
- Nguyen, J.; Nohe, A. Factors that affect the osteoclastogenesis of RAW264.7 cells. J. Biochem. Anal. Stud. 2017, 2. [Google Scholar] [CrossRef]
- Song, C.; Yang, X.; Lei, Y.; Zhang, Z.; Smith, W.; Yan, J.; Kong, L. Evaluation of efficacy on RANKL induced osteoclast from RAW264.7 cells. J. Cell. Physiol. 2019, 234, 11969. [Google Scholar] [CrossRef]
- Rahman, M.M.; Kukita, A.; Kukita, T.; Shobuike, T.; Nakamura, T.; Kohashi, O. Two histone deacetylase inhibitors, trichostatin A and sodium butyrate, suppress differentiation into osteoclasts but not into macrophages. Blood 2003, 9, 3451–3459. [Google Scholar] [CrossRef] [PubMed]
- Miyauchi, Y.; Ninomiya, K.; Miyamoto, H.; Sakamoto, A.; Iwasaki, R.; Hoshi, H.; Miyamoto, K.; Hao, W.; Yoshida, S.; Morioka, H.; et al. The Blimp1-Bcl6 axis is critical to regulate osteoclast differentiation and bone homeostasis. J. Exp. Med. 2010, 207, 751–762. [Google Scholar] [CrossRef] [PubMed]
- Ballegeer, M.; Van Looveren, K.; Timmermans, S.; Eggermont, M.; Vandevyver, S.; Thery, F.; Dendoncker, K.; Souffriau, J.; Vandewalle, J.; Van Wyngene, L.; et al. Glucocorticoid receptor dimers control intestinal STAT1 and TNF-induced inflammation in mice. J. Clin. Investig. 2018, 128, 3265–3279. [Google Scholar] [CrossRef]
- Veazey, K.J.; Colding, M.C. Selection of stable reference genes for quantitative rt-PCR comparisons of mouse embryonic and extra-embryonic stem cells. PLoS ONE 2011, 6, e27592. [Google Scholar] [CrossRef]
- Ikebe, J.; Umezawa, K.; Kamiya, N.; Sugihara, T.; Yonezawa, Y.; Takano, Y.; Nakamura, H.; Higo, J. Theory for trivial trajectory parallelization of multicanonical molecular dynamics and application to a polypeptide in water. J. Comput. Chem. 2011, 32, 1286–1297. [Google Scholar] [CrossRef] [PubMed]
- Umezawa, K.; Ikeda, R.; Sakamoto, T.; Enomoto, Y.; Nihashi, Y.; Shinji, S.; Shimosato, T.; Kagami, H.; Takaya, T. Development of the 12-base short dimeric myogenetic oligodeoxynucleotide that induces myogenic differentiation. BioTech 2024, 13, 11. [Google Scholar] [CrossRef]
- Macke, T.J.; Case, D.A. Modeling unusual nucleic acid structures. In Molecular Modeling of Nucleic Acids; Leontis, N.B., SantaLucia, J., Eds.; American Chemical Society: Washington, DC, USA, 1998; pp. 379–393. [Google Scholar]
- Perez, A.; Marchan, I.; Svozil, D.; Sponer, J.; Cheatham, T.E., 3rd; Laughton, C.A.; Orozco, M. Refinement of the AMBER force field for nucleic acids: Improving the description of α/γ conformers. Biophys. J. 2007, 92, 3817–3829. [Google Scholar] [CrossRef]
- Case, D.A.; Aktulga, H.M.; Belfon, K.; Ben-Shalom, I.Y.; Berryman, J.T.; Brozell, S.R.; Cerutti, D.S.; Cheatham, T.E., 3rd; Cisneros, G.A.; Cruzeiro, V.W.D.; et al. Amber 2023. In Amber 2023 Reference Manual; University of California: San Francisco, CA, USA, 2023. [Google Scholar]
- Pettersen, E.F.; Goddard, T.D.; Huang, C.C.; Couch, G.S.; Greenblatt, D.M.; Meng, E.C.; Ferrin, T.E. UCSF Chimera—A visualization system for exploratory research and analysis. J. Comput. Chem. 2004, 25, 1605–1612. [Google Scholar] [CrossRef] [PubMed]
- Remmers, S.J.A.; de Wildt, B.W.M.; Vis, M.A.M.; Spaander, E.S.R.; de Vries, R.B.M.; Ito, K.; Hofmann, S. Osteoblast-osteoclast co-cultures: A systematic review and map of available literature. PLoS ONE 2021, 16, e0257724. [Google Scholar] [CrossRef]
- Zhang, Y.; Kou, Y.; Yang, P.; Rong, X.; Tang, R.; Liu, H.; Li, M. ED-71 inhibited osteoclastogenesis by enhancing EphrinB2-EphB4 signaling between osteoclasts and osteoblasts in osteoporosis. Cell Signal. 2022, 96, 110376. [Google Scholar] [CrossRef]
- Kurotaki, D.; Yoshida, H.; Tamura, T. Epigenetic and transcriptional regulation of osteoclast differentiation. Bone 2020, 138, 115471. [Google Scholar] [CrossRef] [PubMed]
- Gupta, G.K.; Agrawal, D.K. CpG oligodeoxynucleotides as TLR9 agonists: Therapeutic application in allergy and asthma. BioDrugs 2010, 24, 225–235. [Google Scholar] [CrossRef] [PubMed]
- Takeshita, F.; Gursel, I.; Ishii, K.J.; Suzuki, K.; Gursel, M.; Klinman, D.M. Signal transduction pathways mediated by the interaction of CpG DNA with Toll-like receptor 9. Semin. Immunol. 2004, 16, 17–22. [Google Scholar] [CrossRef] [PubMed]
- Pollak, A.J.; Zhao, L.; Vickers, T.A.; Huggins, I.J.; Liang, X.H.; Crooke, S.T. Insights into innate immune activation via PS-ASO-protein-TLR9 interactions. Nucleic Acids Res. 2022, 50, 8107–8126. [Google Scholar] [CrossRef]
- Skalny, A.V.; Aschner, M.; Tsatsakis, A.; Rocha, J.B.T.; Santamaria, A.; Spandidos, D.A.; Martins, A.C. Role of vitamins beyond vitamin D3 in bone health and osteoporosis. Int. J. Mol. Med. 2024, 53, 9. [Google Scholar] [CrossRef]
- Xiao, X.H.; Liao, E.Y.; Zhou, H.D.; Dai, R.C.; Yuan, L.Q.; Wu, X.P. Ascorbic acid inhibits osteoclastogenesis of RAW264.7 cells induced by receptor activated nuclear factor kappaB ligand (RANKL) in vitro. J. Endocrinol. Investig. 2005, 28, 253–260. [Google Scholar] [CrossRef]
- Choi, H.K.; Kim, G.J.; Yoo, H.S.; Song, D.H.; Chung, K.H.; Lee, K.J.; Koo, Y.T.; An, J.H. Vitamin C activates osteoblastogenesis and inhibits osteoclastogenesis via Wnt/β-catenin/ATF4 signaling pathways. Nutrients 2019, 11, 506. [Google Scholar] [CrossRef]
- Sakai, T. Fracture risks and their mechanisms in atopic dermatitis, focusing on receptor activator of nuclear factor kappa-B ligand. Clin. Exp. Dermatol. 2023, 48, 1209–1213. [Google Scholar] [CrossRef]
- Li, T.; Wu, J.; Zhu, S.; Zang, G.; Li, S.; Lv, X.; Yue, W.; Qiao, Y.; Cui, J.; Shao, Y.; et al. A novel C type CpG oligodeoxynucleotide exhibits immunostimulatory activity in vitro and enhances antitumor effect in vivo. Front. Pharmacol. 2020, 11, 8. [Google Scholar]
- Ravindran, C.; Cheng, Y.C.; Liang, S.M. CpG-ODNs induces up-regulated expression of chemokine CCL9 in mouse macrophages and microglia. Cell Immunol. 2010, 260, 113–118. [Google Scholar] [CrossRef]
- Shi, S.; Zhu, H.; Xia, X.; Liang, Z.; Ma, X.; Sun, B. Vaccine adjuvants: Understanding the structure and mechanism of adjuvanticity. Vaccine 2019, 37, 3167–3178. [Google Scholar] [CrossRef] [PubMed]
- Ferron, M.; Wei, J.; Yoshizawa, T.; Del Fattore, A.; DePinho, R.A.; Teti, A.; Ducy, P.; Karsenty, G. Insulin signaling in osteoblasts integrates bone remodeling and energy metabolism. Cell 2010, 142, 296–308. [Google Scholar] [CrossRef]
- Fawzy El-Sayed, K.M.; Boeckler, J.; Dorfer, C.E. TLR expression profile of human alveolar bone proper-derived stem/progenitor cells and osteoblasts. J. Craniomaxillofac. Surg. 2017, 45, 2054–2060. [Google Scholar] [CrossRef]
- Santarpia, G.; Carnes, E. Therapeutic applications of aptamers. Int. J. Mol. Sci. 2024, 25, 6742. [Google Scholar] [CrossRef] [PubMed]
- Pisani, P.; Renna, M.D.; Conversano, F.; Casciaro, E.; Di Paola, M.; Quarta, E.; Muratore, M.; Casciaro, S. Major osteoporotic fragility fractures: Risk factor updates and societal impact. World J. Orthop. 2016, 7, 171–181. [Google Scholar] [CrossRef] [PubMed]
- McClung, M.R.; Lewiecki, E.M.; Cohen, S.B.; Bolognese, M.A.; Woodson, G.C.; Moffett, A.H.; Peacock, M.; Miller, P.D.; Lederman, S.N.; Chesnut, C.H.; et al. The AMG 162 Bone Loss Study Group. Denosumab in postmenopausal women with low bone mineral density. N. Engl. J. Med. 2006, 354, 821–831. [Google Scholar] [CrossRef]
- Diedhiou, D.; Cuny, T.; Sarr, A.; Norou Diop, S.; Klein, M.; Weryha, G. Efficacy and safety of denosumab for the treatment of osteoporosis: A systematic review. Ann. Endocrinol. 2015, 76, 650–657. [Google Scholar] [CrossRef]
- Wang, T.; Chen, C.; Larcher, L.M.; Barrero, R.A.; Veedu, R.N. Three decades of nucleic acid aptamer technologies: Lessons learned, progress and opportunities on aptamer development. Biotechnol. Adv. 2019, 37, 28–50. [Google Scholar] [CrossRef]










| ODN | Sequence (5′-3′) | Reference |
|---|---|---|
| iSN04 | AGATTAGGGTGAGGGTGA | [10] |
| iSN40 | GGAACGATCCTCAAGCTT | [10] |
| iSN40-GC | GGAAGCATCCTCAAGCTT | [21] |
| iSN41 | GAACGATCCTCAAGCTTA | [10] |
| iSN42 | AACGATCCTCAAGCTTAG | [10] |
| iSN43 | ACGATCCTCAAGCTTAGG | [10] |
| iSN44 | CGATCCTCAAGCTTAGGT | [10] |
| iSN45 | GATCCTCAAGCTTAGGTC | [10] |
| iSN46 | TCCTCAAGCTTAGGTCCG | [10] |
| iSN47 | CCTCAAGCTTAGGTCCGC | [10] |
| BW001 | TCGTCGGGTGCGACGTCGCAGGGGGG | [16] |
| BW006 | TCGACGTTCGTCGTTCGTCGTTC | [16] |
| CpG-1585 | GGGGTCAACGTTGAGGGGGG | [22] |
| CpG-1826 | TCCATGACGTTCCTGACGTT | [23] |
| CpG-2006 | TCGTCGTTTTGTCGTTTTGTCGTT | [24] |
| CpG-KSK13 | TCGTCGTTTTCGTCGTCGTTTT | [25] |
| FC001 | TCGGGGACGATCGTCGGGGAC | [16] |
| FC004 | TCGCGTTCGATCGCGATCGACGGTA | [16] |
| MT01 | ACCCCCTCTACCCCCTCTACCCCCTCT | [16] |
| YW001 | TCGCGACGTTCGCCCGACGTTCGGTA | [16] |
| YW002 | TCGCGAACGTTCGCCGCGTTCGAACGCGG | [16] |
| Gene | Primer Sequence (5′-3′) | Product | Reference |
|---|---|---|---|
| Adgre1 | GAATCTTGGCCAAGAAGAGAC GAATTCTCCTTGTATATCATCAGC | 157 bp | [31] |
| Ctsk | ACGGAGGCATTGACTCTGAAGATG GGAAGCACCAACGAGAGGAGAAAT | 565 bp | [32] |
| Dcstamp | TCCTCCATGAACAAACAGTTCCAA AGACGTGGTTTAGGAATGCAGCTC | 149 bp | [32] |
| Il1b | TTGACGGACCCCAAAAGATG CAGGACAGCCCAGGTCAAA | 57 bp | [11] |
| Irf8 | AGACCATGTTCCGTATCCCCT CACAGCGTAACCTCGTCTTCC | 156 bp | [33] |
| Nfatc1 | CAAGTCTCACCACAGGGCTCACTA GCGTGAGAGGTTCATTCTCCAAGT | 119 bp | [32] |
| Tlr1 | TCTCTGAAGGCTTTGTCGATACA GACAGAGCCTGTAAGCATATTCG | 212 bp | [10] |
| Tlr2 | TCTAAAGTCGATCCGCGACAT TACCCAGCTCGCTCACTACGT | 344 bp | [10] |
| Tlr3 | TTGTCTTCTGCACGAACCTG CGCAACGCAAGGATTTTATT | 205 bp | [10] |
| Tlr4 | CAAGAACATAGATCTGAGCTTCAACCC GCTGTCCAATAGGGAAGCTTTCTAGAG | 278 bp | [10] |
| Tlr5 | ACTGAATTCCTTAAGCGACGTA AGAAGATAAAGCCGTGCGAAA | 401 bp | [10] |
| Tlr6 | AACAGGATACGGAGCCTTGA CCAGGAAAGTCAGCTTCGTC | 199 bp | [10] |
| Tlr7 | TTCCGATACGATGAATATGCACG TGAGTTTGTCCAGAAGCCGTAAT | 412 bp | [10] |
| Tlr8 | GGCACAACTCCCTTGTGATT CATTTGGGTGCTGTTGTTTG | 195 bp | [10] |
| Tlr9 | TGCAATTGGCTGTTCCTGAA GGTGGTGGATACGGTTGGAG | 100 bp | [10] |
| Tlr11 | CCAGGACTGCACCTTTTGG GTGACACTGGTTGTACGCAAT | 185 bp | [10] |
| Tlr12 | AGAGCTGGCTGGTATGTTCC GTGTTCTTGTCAGGTCCAGAATC | 161 bp | [10] |
| Tlr13 | GGAGCGCCTTGATCTAACTAACA TCAGGTGGGTCAGAGAAACCA | 80 bp | [10] |
| Tnfsf11 | TCGGGTTCCCATAAAGTCAC TAGGTACGCTTCCCGATGTT | 169 bp | This study |
| Tnfrsf11b | CGGAGACACAGCTCACAAGA GCTCGATTTGCAGGTCTTTC | 243 bp | This study |
| Ywhaz | TTGATCCCCAATGCTTCGC CAGCAACCTCGGCCAAGTAA | 88 bp | [34] |
Disclaimer/Publisher’s Note: The statements, opinions and data contained in all publications are solely those of the individual author(s) and contributor(s) and not of MDPI and/or the editor(s). MDPI and/or the editor(s) disclaim responsibility for any injury to people or property resulting from any ideas, methods, instructions or products referred to in the content. |
© 2024 by the authors. Licensee MDPI, Basel, Switzerland. This article is an open access article distributed under the terms and conditions of the Creative Commons Attribution (CC BY) license (https://creativecommons.org/licenses/by/4.0/).
Share and Cite
Ikeda, R.; Kimura, C.; Nihashi, Y.; Umezawa, K.; Shimosato, T.; Takaya, T. Osteogenic CpG Oligodeoxynucleotide, iSN40, Inhibits Osteoclastogenesis in a TLR9-Dependent Manner. Life 2024, 14, 1572. https://doi.org/10.3390/life14121572
Ikeda R, Kimura C, Nihashi Y, Umezawa K, Shimosato T, Takaya T. Osteogenic CpG Oligodeoxynucleotide, iSN40, Inhibits Osteoclastogenesis in a TLR9-Dependent Manner. Life. 2024; 14(12):1572. https://doi.org/10.3390/life14121572
Chicago/Turabian StyleIkeda, Rena, Chihaya Kimura, Yuma Nihashi, Koji Umezawa, Takeshi Shimosato, and Tomohide Takaya. 2024. "Osteogenic CpG Oligodeoxynucleotide, iSN40, Inhibits Osteoclastogenesis in a TLR9-Dependent Manner" Life 14, no. 12: 1572. https://doi.org/10.3390/life14121572
APA StyleIkeda, R., Kimura, C., Nihashi, Y., Umezawa, K., Shimosato, T., & Takaya, T. (2024). Osteogenic CpG Oligodeoxynucleotide, iSN40, Inhibits Osteoclastogenesis in a TLR9-Dependent Manner. Life, 14(12), 1572. https://doi.org/10.3390/life14121572

