Self-Nanoemulsifying Drug Delivery System of 2-Methoxyestradiol Exhibits Enhanced Anti-Proliferative and Pro-Apoptotic Activities in MCF-7 Breast Cancer Cells
Abstract
:1. Introduction
2. Materials and Methods
2.1. Chemicals and Media
2.2. Solubility Study
2.2.1. D-Optimal Mixture Experimental Design for Formulation and Optimization of 2ME-SNEDDS
2.2.2. Droplet Size Measurement
2.2.3. Optimization of 2ME-SNEDDS
2.2.4. 2-ME-SNEDDS Release Assay
2.3. Cell Culture
2.4. Cell Viability Assay
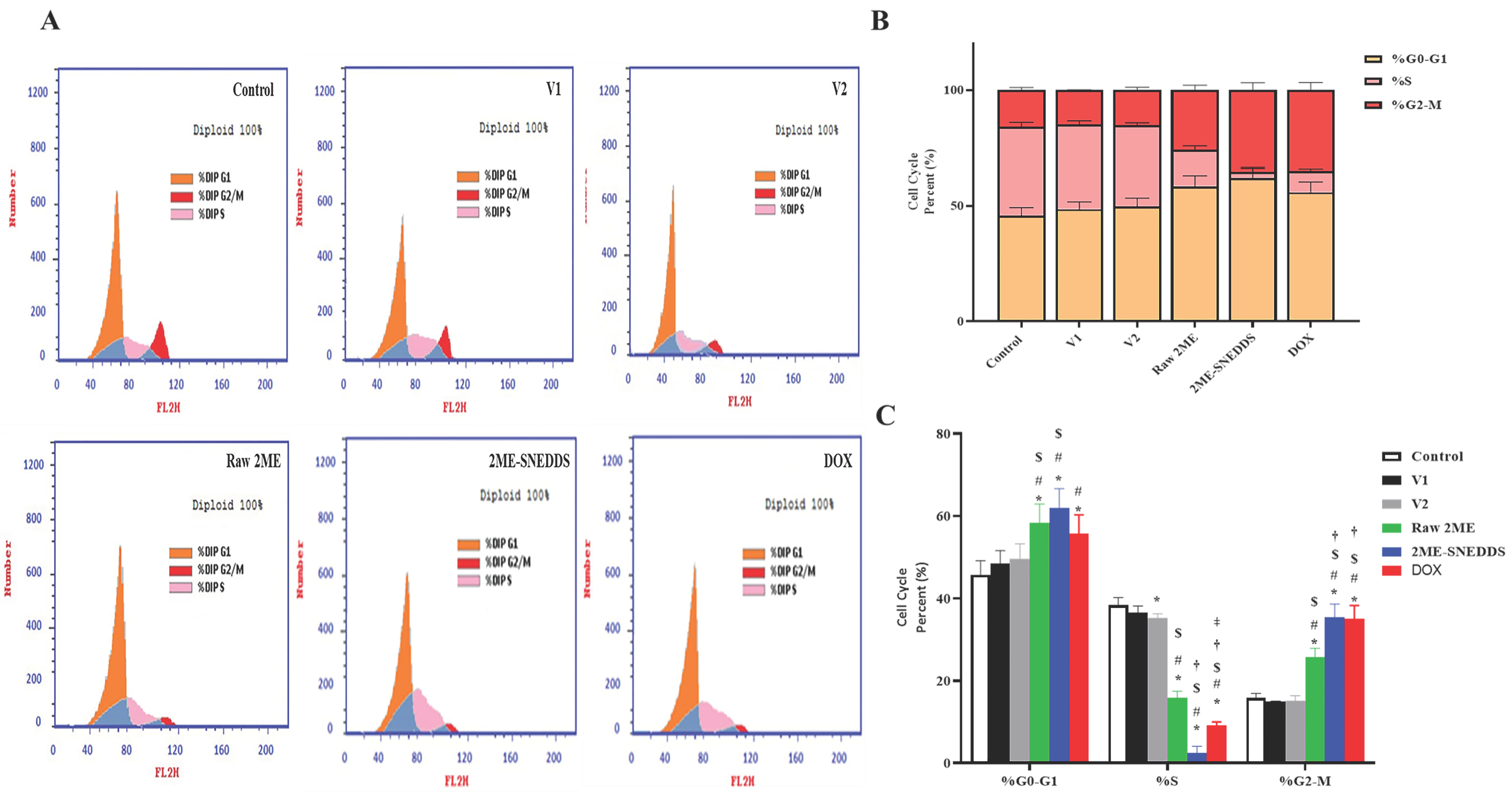
2.5. Cell Cycle Distribution Assessment
2.6. Assessment of Annexin V Staining
2.7. Measurement of Active Caspase-3
2.8. Real-Time Polymerase Chain Reaction (RT-PCR)
2.9. Measurement of ROS Generation
2.10. Statistical Analysis
3. Results
3.1. Model Fit Statistics and Diagnostic Analysis
3.2. Statistical Analysis of Droplet Size Data
3.2.1. Optimization of 2ME-SNEDDS
3.2.2. Release of 2ME from the SNEDDS
3.3. Assessment of Cytotoxicity
3.4. mRNA Expression of Cyclin D
3.5. Analysis of Cell Cycle
3.6. Annexin V Staining
3.7. Assessment of mRNA Expression of Bax, and Bcl-2
3.8. Assessment of Active Caspase-3
3.9. Effect of Raw 2ME and 2ME-SNEDDS on ROS Generation
4. Discussion
5. Conclusions
Author Contributions
Funding
Institutional Review Board Statement
Informed Consent Statement
Data Availability Statement
Acknowledgments
Conflicts of Interest
References
- DeSantis, C.E.; Ma, J.; Gaudet, M.M.; Newman, L.A.; Miller, K.D.; Goding Sauer, A.; Jemal, A.; Siegel, R.L. Breast Cancer Statistics. CA A Cancer J. Clin. 2019, 69, 438–451. [Google Scholar] [CrossRef]
- Feuer, E.J.; Wun, L.M.; Boring, C.C.; Flanders, W.D.; Timmel, M.J.; Tong, T. The Lifetime Risk of Developing Breast Cancer. J. Natl. Cancer Inst. 1993, 85, 892–897. [Google Scholar] [CrossRef]
- Levi, F.; Bosetti, C.; Lucchini, F.; Negri, E.; La Vecchia, C. Monitoring the Decrease in Breast Cancer Mortality in Europe. Eur. J. Cancer Prev. 2005, 14, 497–502. [Google Scholar] [CrossRef]
- Myers, E.R.; Moorman, P.; Gierisch, J.M.; Havrilesky, L.J.; Grimm, L.J.; Ghate, S.; Davidson, B.; Mongtomery, R.C.; Crowley, M.J.; McCrory, D.C.; et al. Benefits and Harms of Breast Cancer Screening: A Systematic Review. JAMA 2015, 314, 1615–1634. [Google Scholar] [CrossRef]
- Yazbeck, V.; Alesi, E.; Myers, J.; Hackney, M.H.; Cuttino, L.; Gewirtz, D.A. An Overview of Chemotoxicity and Radiation Toxicity in Cancer Therapy. Adv. Cancer Res. 2022, 155, 1–27. [Google Scholar] [CrossRef]
- Vijayanathan, V.; Venkiteswaran, S.; Nair, S.K.; Verma, A.; Thomas, T.J.; Zhu, B.T.; Thomas, T. Physiologic Levels of 2-Methoxyestradiol Interfere with Nongenomic Signaling of 17beta-Estradiol in Human Breast Cancer Cells. Clin. Cancer Res. 2006, 12, 2038–2048. [Google Scholar] [CrossRef]
- Kulke, M.H.; Chan, J.A.; Meyerhardt, J.A.; Zhu, A.X.; Abrams, T.A.; Blaszkowsky, L.S.; Regan, E.; Sidor, C.; Fuchs, C.S. A Prospective Phase II Study of 2-Methoxyestradiol Administered in Combination with Bevacizumab in Patients with Metastatic Carcinoid Tumors. Cancer Chemother. Pharmacol. 2011, 68, 293–300. [Google Scholar] [CrossRef]
- Kim, S.J.; Kim, H.S.; Seo, Y.R. Understanding of ROS-inducing strategy in anticancer therapy. Oxidative Med. Cell. Longev. 2019, 2019, 5381692. [Google Scholar] [CrossRef]
- Kumar, B.S.; Raghuvanshi, D.S.; Hasanain, M.; Alam, S.; Sarkar, J.; Mitra, K.; Khan, F.; Negi, A.S. Recent Advances in Chemistry and Pharmacology of 2-Methoxyestradiol: An Anticancer Investigational Drug. Steroids 2016, 110, 9–34. [Google Scholar] [CrossRef]
- Harrison, M.R.; Hahn, N.M.; Pili, R.; Oh, W.K.; Hammers, H.; Sweeney, C.; Kim, K.; Perlman, S.; Arnott, J.; Sidor, C.; et al. A Phase II Study of 2-Methoxyestradiol (2ME2) NanoCrystal® Dispersion (NCD) in Patients with Taxane-Refractory, Metastatic Castrate-Resistant Prostate Cancer (CRPC). Investig. New Drugs 2011, 29, 1465–1474. [Google Scholar] [CrossRef]
- Bruce, J.Y.; Eickhoff, J.; Pili, R.; Logan, T.; Carducci, M.; Arnott, J.; Treston, A.; Wilding, G.; Liu, G. A Phase II Study of 2-Methoxyestradiol Nanocrystal Colloidal Dispersion Alone and in Combination with Sunitinib Malate in Patients with Metastatic Renal Cell Carcinoma Progressing on Sunitinib Malate. Investig. New Drugs 2012, 30, 794–802. [Google Scholar] [CrossRef] [PubMed]
- Ba, M.; Duan, Y. Advance of 2-Methoxyestradiol as a Promising Anticancer Agent for Cancer Therapy. Futur. Med. Chem. 2020, 12, 273–275. [Google Scholar] [CrossRef]
- Mueck, A.O.; Seeger, H. 2-Methoxyestradiol—Biology and Mechanism of Action. Steroids 2010, 75, 625–631. [Google Scholar] [CrossRef] [PubMed]
- Ireson, C.R.; Chander, S.K.; Purohit, A.; Perera, S.; Newman, S.P.; Parish, D.; Leese, M.P.; Smith, A.C.; Potter, B.V.L.; Reed, M.J. Pharmacokinetics and Efficacy of 2-Methoxyoestradiol and 2-Methoxyoestradiol-Bis-Sulphamate in Vivo in Rodents. Br. J. Cancer 2004, 90, 932–937. [Google Scholar] [CrossRef] [PubMed]
- James, J.; Murry, D.J.; Treston, A.M.; Storniolo, A.M.; Sledge, G.W.; Sidor, C.; Miller, K.D. Phase I Safety, Pharmacokinetic and Pharmacodynamic Studies of 2-Methoxyestradiol Alone or in Combination with Docetaxel in Patients with Locally Recurrent or Metastatic Breast Cancer. Investig. New Drugs 2007, 25, 41–48. [Google Scholar] [CrossRef] [PubMed]
- Sheoran, S.; Arora, S.; Samsonraj, R.; Govindaiah, P.; Vuree, S. Lipid-Based Nanoparticles for Treatment of Cancer. Heliyon 2022, 8, e09403. [Google Scholar] [CrossRef]
- Dhaval, M.; Vaghela, P.; Patel, K.; Sojitra, K.; Patel, M.; Patel, S.; Dudhat, K.; Shah, S.; Manek, R.; Parmar, R. Lipid-Based Emulsion Drug Delivery Systems—A Comprehensive Review. Drug Deliv. Transl. Res. 2022, 12, 1616–1639. [Google Scholar] [CrossRef]
- Verma, R.; Mittal, V.; Pandey, P.; Bhatia, S.; Bhatia, M.; Karavasili, C.; Behl, T.; Al-Harrasi, A.; Tagde, P.; Kumar, M.; et al. Exploring the Role of Self-Nanoemulsifying Systems in Drug Delivery: Challenges, Issues, Applications and Recent Advances. Curr. Drug Deliv. 2022. Online ahead of print. [Google Scholar] [CrossRef]
- Mohd Izham, M.N.; Hussin, Y.; Aziz, M.N.M.; Yeap, S.K.; Rahman, H.S.; Masarudin, M.J.; Mohamad, N.E.; Abdullah, R.; Alitheen, N.B. Preparation and Characterization of Self Nano-Emulsifying Drug Delivery System Loaded with Citraland Its Antiproliferative Effect on Colorectal Cells In Vitro. Nanomaterials 2019, 9, 1028. [Google Scholar] [CrossRef]
- Bhagwat, D.A.; Swami, P.A.; Nadaf, S.J.; Choudhari, P.B.; Kumbar, V.M.; More, H.N.; Killedar, S.G.; Kawtikwar, P.S. Capsaicin Loaded Solid SNEDDS for Enhanced Bioavailability and Anticancer Activity: In-Vitro, In-Silico, and In-Vivo Characterization. J. Pharm. Sci. 2021, 110, 280–291. [Google Scholar] [CrossRef]
- Binmahfouz, L.S.; Eid, B.G.; Bagher, A.M.; Shaik, R.A.; Binmahfouz, N.S.; Abdel-Naim, A.B. Piceatannol SNEDDS Attenuates Estradiol-Induced Endometrial Hyperplasia in Rats by Modulation of NF-ΚB and Nrf2/HO-1 Axes. Nutrients 2022, 14, 1891. [Google Scholar] [CrossRef] [PubMed]
- Ashfaq, M.; Shah, S.; Rasul, A.; Hanif, M.; Khan, H.U.; Khames, A.; Abdelgawad, M.A.; Ghoneim, M.M.; Ali, M.Y.; Abourehab, M.A.S.; et al. Enhancement of the Solubility and Bioavailability of Pitavastatin through a Self-Nanoemulsifying Drug Delivery System (SNEDDS). Pharmaceutics 2022, 14, 482. [Google Scholar] [CrossRef] [PubMed]
- Alhakamy, N.A.; Badr-Eldin, S.M.; Ahmed, O.A.A.; Asfour, H.Z.; Aldawsari, H.M.; Algandaby, M.M.; Eid, B.G.; Abdel-Naim, A.B.; Awan, Z.A.; Alghaith, A.F.; et al. Piceatannol-Loaded Emulsomes Exhibit Enhanced Cytostatic and Apoptotic Activities in Colon Cancer Cells. Antioxidants 2020, 9, 419. [Google Scholar] [CrossRef]
- Alhakamy, N.A.; Ahmed, O.A.A.; Fahmy, U.A.; Md, S. Apamin-Conjugated Alendronate Sodium Nanocomplex for Management of Pancreatic Cancer. Pharmaceuticals 2021, 14, 729. [Google Scholar] [CrossRef]
- Badr-Eldin, S.M.; Aldawsari, H.M.; Ahmed, O.A.A.; Alhakamy, N.A.; Neamatallah, T.; Okbazghi, S.Z.; Fahmy, U.A. Optimized Semisolid Self-Nanoemulsifying System Based on Glyceryl Behenate: A Potential Nanoplatform for Enhancing Antitumor Activity of Raloxifene Hydrochloride in MCF-7 Human Breast Cancer Cells. Int. J. Pharm. 2021, 600, 120493. [Google Scholar] [CrossRef] [PubMed]
- Sung, H.; Ferlay, J.; Siegel, R.L.; Laversanne, M.; Soerjomataram, I.; Jemal, A.; Bray, F. Global Cancer Statistics 2020: GLOBOCAN Estimates of Incidence and Mortality Worldwide for 36 Cancers in 185 Countries. CA Cancer J. Clin. 2021, 71, 209–249. [Google Scholar] [CrossRef] [PubMed]
- Fukui, M.; Zhu, B.T. Mechanism of 2-Methoxyestradiol-Induced Apoptosis and Growth Arrest in Human Breast Cancer Cells. Mol. Carcinog. 2009, 48, 66–78. [Google Scholar] [CrossRef]
- Sweeney, C.; Liu, G.; Yiannoutsos, C.; Kolesar, J.; Horvath, D.; Staab, M.J.; Fife, K.; Armstrong, V.; Treston, A.; Sidor, C.; et al. A Phase II Multicenter, Randomized, Double-Blind, Safety Trial Assessing the Pharmacokinetics, Pharmacodynamics, and Efficacy of Oral 2-Methoxyestradiol Capsules in Hormone-Refractory Prostate Cancer. Clin. Cancer Res. 2005, 11, 6625–6633. [Google Scholar] [CrossRef]
- Shen, G.; Wang, Q.; Zhang, Q.; Sun, H.; Zhao, Y.; Zhang, Z.; Du, B. Tissue Distribution of 2-Methoxyestradiol Nanosuspension in Rats and Its Antitumor Activity in C57BL/6 Mice Bearing Lewis Lung Carcinoma. Drug Deliv. 2012, 19, 327–333. [Google Scholar] [CrossRef]
- Sharma, S.; Shukla, P.; Misra, A.; Mishra, P. Interfacial and Colloidal Properties of Emulsified Systems. In Colloid and Interface Science in Pharmaceutical Research and Development; Elsevier: Amsterdam, The Netherlands, 2014; pp. 149–172. ISBN 978-0-444-62614-1. [Google Scholar]
- Zoubine, M.N.; Weston, A.P.; Johnson, D.C.; Campbell, D.R.; Banerjee, S.K. 2-Methoxyestradiol-Induced Growth Suppression and Lethality in Estrogen-Responsive MCF-7 Cells May Be Mediated by down Regulation of P34cdc2 and Cyclin B1 Expression. Int. J. Oncol. 1999, 15, 639–646. [Google Scholar] [CrossRef]
- Seeger, H.; Diesing, D.; Gückel, B.; Wallwiener, D.; Mueck, A.O.; Huober, J. Effect of Tamoxifen and 2-Methoxyestradiol Alone and in Combination on Human Breast Cancer Cell Proliferation. J. Steroid Biochem. Mol. Biol. 2003, 84, 255–257. [Google Scholar] [CrossRef]
- Van Zijl, C.; Lottering, M.-L.; Steffens, F.; Joubert, A. In Vitro Effects of 2-Methoxyestradiol on MCF-12A and MCF-7 Cell Growth, Morphology and Mitotic Spindle Formation. Cell Biochem. Funct. 2008, 26, 632–642. [Google Scholar] [CrossRef] [PubMed]
- Azab, S.S.; Salama, S.A.; Abdel-Naim, A.B.; Khalifa, A.E.; El-Demerdash, E.; Al-Hendy, A. 2-Methoxyestradiol and Multidrug Resistance: Can 2-Methoxyestradiol Chemosensitize Resistant Breast Cancer Cells? Breast Cancer Res. Treat. 2009, 113, 9–19. [Google Scholar] [CrossRef]
- El-Zein, R.; Thaiparambil, J.; Abdel-Rahman, S.Z. 2-Methoxyestradiol Sensitizes Breast Cancer Cells to Taxanes by Targeting Centrosomes. Oncotarget 2020, 11, 4479–4489. [Google Scholar] [CrossRef]
- Amorino, G.P.; Freeman, M.L.; Choy, H. Enhancement of Radiation Effects in Vitro by the Estrogen Metabolite 2-Methoxyestradiol. Radiat. Res. 2000, 153, 384–391. [Google Scholar] [CrossRef]
- Alhakamy, N.A.; Al-Rabia, M.W.; Asfour, H.Z.; Alshehri, S.; Alharbi, W.S.; Halawani, A.; Alamoudi, A.J.; Noor, A.O.; Bannan, D.F.; Fahmy, U.A.; et al. 2-Methoxy-Estradiol Loaded Alpha Lipoic Acid Nanoparticles Augment Cytotoxicity in MCF-7 Breast Cancer Cells. Dose Response 2021, 19, 15593258211055024. [Google Scholar] [CrossRef]
- Kazi, M.; A Nasr, F.; Noman, O.; Alharbi, A.; Alqahtani, M.S.; Alanazi, F.K. Development, Characterization Optimization, and Assessment of Curcumin-Loaded Bioactive Self-Nanoemulsifying Formulations and Their Inhibitory Effects on Human Breast Cancer MCF-7 Cells. Pharmaceutics 2020, 12, 1107. [Google Scholar] [CrossRef]
- Batool, A.; Arshad, R.; Razzaq, S.; Nousheen, K.; Kiani, M.H.; Shahnaz, G. Formulation and Evaluation of Hyaluronic Acid-Based Mucoadhesive Self Nanoemulsifying Drug Delivery System (SNEDDS) of Tamoxifen for Targeting Breast Cancer. Int. J. Biol. Macromol. 2020, 152, 503–515. [Google Scholar] [CrossRef]
- Akhtartavan, S.; Karimi, M.; Karimian, K.; Azarpira, N.; Khatami, M.; Heli, H. Evaluation of a Self-Nanoemulsifying Docetaxel Delivery System. Biomed. Pharm. 2019, 109, 2427–2433. [Google Scholar] [CrossRef]
- Jain, A.K.; Thanki, K.; Jain, S. Novel Self-Nanoemulsifying Formulation of Quercetin: Implications of pro-Oxidant Activity on the Anticancer Efficacy. Nanomedicine 2014, 10, 959–969. [Google Scholar] [CrossRef]
- Nazari-Vanani, R.; Azarpira, N.; Heli, H.; Karimian, K.; Sattarahmady, N. A Novel Self-Nanoemulsifying Formulation for Sunitinib: Evaluation of Anticancer Efficacy. Colloids Surf. B Biointerfaces 2017, 160, 65–72. [Google Scholar] [CrossRef] [PubMed]
- Yu, C.; Li, C.; Pan, H.; Li, T.; He, S. Preparation of 2-Methoxyestradiol Self-Emulsified Drug Delivery System and the Effect on Combination Therapy with Doxorubicin Against MCF-7/ADM Cells. AAPS PharmSciTech 2022, 23, 147. [Google Scholar] [CrossRef] [PubMed]
- Thanki, K.; Gangwal, R.P.; Sangamwar, A.T.; Jain, S. Oral Delivery of Anticancer Drugs: Challenges and Opportunities. J. Control. Release 2013, 170, 15–40. [Google Scholar] [CrossRef] [PubMed]
- Topacio, B.R.; Zatulovskiy, E.; Cristea, S.; Xie, S.; Tambo, C.S.; Rubin, S.M.; Sage, J.; Kõivomägi, M.; Skotheim, J.M. Cyclin D-Cdk4,6 Drives Cell-Cycle Progression via the Retinoblastoma Protein’s C-Terminal Helix. Mol. Cell 2019, 74, 758–770.e4. [Google Scholar] [CrossRef] [PubMed]
- Jeffreys, S.A.; Becker, T.M.; Khan, S.; Soon, P.; Neubauer, H.; de Souza, P.; Powter, B. Prognostic and Predictive Value of CCND1/Cyclin D1 Amplification in Breast Cancer with a Focus on Postmenopausal Patients: A Systematic Review and Meta-Analysis. Front. Endocrinol. 2022, 13, 895729. [Google Scholar] [CrossRef]
- Lewis, J.S.; Thomas, T.J.; Pestell, R.G.; Albanese, C.; Gallo, M.A.; Thomas, T. Differential Effects of 16alpha-Hydroxyestrone and 2-Methoxyestradiol on Cyclin D1 Involving the Transcription Factor ATF-2 in MCF-7 Breast Cancer Cells. J. Mol. Endocrinol. 2005, 34, 91–105. [Google Scholar] [CrossRef]
- Salama, S.A.; Nasr, A.B.; Dubey, R.K.; Al-Hendy, A. Estrogen Metabolite 2-Methoxyestradiol Induces Apoptosis and Inhibits Cell Proliferation and Collagen Production in Rat and Human Leiomyoma Cells: A Potential Medicinal Treatment for Uterine Fibroids. J. Soc. Gynecol. Investig. 2006, 13, 542–550. [Google Scholar] [CrossRef]
- Van Veldhuizen, P.J.; Ray, G.; Banerjee, S.; Dhar, G.; Kambhampati, S.; Dhar, A.; Banerjee, S.K. 2-Methoxyestradiol Modulates Beta-Catenin in Prostate Cancer Cells: A Possible Mediator of 2-Methoxyestradiol-Induced Inhibition of Cell Growth. Int. J. Cancer 2008, 122, 567–571. [Google Scholar] [CrossRef]
- Barchiesi, F.; Jackson, E.K.; Fingerle, J.; Gillespie, D.G.; Odermatt, B.; Dubey, R.K. 2-Methoxyestradiol, an Estradiol Metabolite, Inhibits Neointima Formation and Smooth Muscle Cell Growth via Double Blockade of the Cell Cycle. Circ. Res. 2006, 99, 266–274. [Google Scholar] [CrossRef]
- Yang, Q.; Guo, X.; Xu, Y.; Duan, C.; Wang, H.; Feng, Q.; Zhang, N. Involvement of DNA Methyltransferase 1 (DNMT1) and Multidrug Resistance-Associated Proteins in 2-Methoxyestradiol-Induced Cytotoxicity in EC109/Taxol Cells. Transl. Cancer Res. 2021, 10, 10–21. [Google Scholar] [CrossRef]
- Salama, S.; Diaz-Arrastia, C.; Patel, D.; Botting, S.; Hatch, S. 2-Methoxyestradiol, an Endogenous Estrogen Metabolite, Sensitizes Radioresistant MCF-7/FIR Breast Cancer Cells through Multiple Mechanisms. Int. J. Radiat. Oncol. Biol. Phys. 2011, 80, 231–239. [Google Scholar] [CrossRef] [PubMed]
- Bhati, R.; Gökmen-Polar, Y.; Sledge, G.W.; Fan, C.; Nakshatri, H.; Ketelsen, D.; Borchers, C.H.; Dial, M.J.; Patterson, C.; Klauber-DeMore, N. 2-Methoxyestradiol Inhibits the Anaphase-Promoting Complex and Protein Translation in Human Breast Cancer Cells. Cancer Res. 2007, 67, 702–708. [Google Scholar] [CrossRef] [PubMed]
- Gołebiewska, J.; Rozwadowski, P.; Spodnik, J.H.; Knap, N.; Wakabayashi, T.; Woźniak, M. Dual Effect of 2-Methoxyestradiol on Cell Cycle Events in Human Osteosarcoma 143B Cells. Acta Biochim. Pol. 2002, 49, 59–65. [Google Scholar] [CrossRef]
- Alhakamy, N.A.; Ahmed, O.A.A.; Aldawsari, H.M.; Alfaifi, M.Y.; Eid, B.G.; Abdel-Naim, A.B.; Fahmy, U.A. Encapsulation of Lovastatin in Zein Nanoparticles Exhibits Enhanced Apoptotic Activity in HepG2 Cells. Int. J. Mol. Sci. 2019, 20, 5788. [Google Scholar] [CrossRef] [PubMed]
- Stander, B.A.; Marais, S.; Vorster, C.J.J.; Joubert, A.M. In Vitro Effects of 2-Methoxyestradiol on Morphology, Cell Cycle Progression, Cell Death and Gene Expression Changes in the Tumorigenic MCF-7 Breast Epithelial Cell Line. J. Steroid Biochem. Mol. Biol. 2010, 119, 149–160. [Google Scholar] [CrossRef]
- Sheng, L.-X.; Zhang, J.-Y.; Li, L.; Xie, X.; Wen, X.-A.; Cheng, K.-G. Design, Synthesis, and Evaluation of Novel 2-Methoxyestradiol Derivatives as Apoptotic Inducers Through an Intrinsic Apoptosis Pathway. Biomolecules 2020, 10, 123. [Google Scholar] [CrossRef]
- Oscilowska, I.; Huynh, T.Y.L.; Baszanowska, W.; Prokop, I.; Surazynski, A.; Galli, M.; Zabielski, P.; Palka, J. Proline Oxidase Silencing Inhibits P53-Dependent Apoptosis in MCF-7 Breast Cancer Cells. Amino Acids 2021, 53, 1943–1956. [Google Scholar] [CrossRef]
- Reiner, T.; de las Pozas, A.; Gomez, L.A.; Perez-Stable, C. Low Dose Combinations of 2-Methoxyestradiol and Docetaxel Block Prostate Cancer Cells in Mitosis and Increase Apoptosis. Cancer Lett. 2009, 276, 21–31. [Google Scholar] [CrossRef]
- Zhe, N.; Chen, S.; Zhou, Z.; Liu, P.; Lin, X.; Yu, M.; Cheng, B.; Zhang, Y.; Wang, J. HIF-1α Inhibition by 2-Methoxyestradiol Induces Cell Death via Activation of the Mitochondrial Apoptotic Pathway in Acute Myeloid Leukemia. Cancer Biol. Ther. 2016, 17, 625–634. [Google Scholar] [CrossRef]
- LaVallee, T.M.; Zhan, X.H.; Johnson, M.S.; Herbstritt, C.J.; Swartz, G.; Williams, M.S.; Hembrough, W.A.; Green, S.J.; Pribluda, V.S. 2-Methoxyestradiol up-Regulates Death Receptor 5 and Induces Apoptosis through Activation of the Extrinsic Pathway. Cancer Res. 2003, 63, 468–475. [Google Scholar]
- Strange, R.; Metcalfe, T.; Thackray, L.; Dang, M. Apoptosis in Normal and Neoplastic Mammary Gland Development. Microsc. Res. Tech. 2001, 52, 171–181. [Google Scholar] [CrossRef]
- Joubert, A.; Marais, S.; Maritz, C. Influence of 2-Methoxyestradiol on MCF-7 Cells: An Improved Differential Interference Contrasting Technique and Bcl-2 and Bax Protein Expression Levels. Biocell 2009, 33, 67–70. [Google Scholar] [CrossRef] [PubMed]
- Alhakamy, N.A.; Ahmed, O.A.; Fahmy, U.A.; Asfour, H.Z.; Alghaith, A.F.; Mahdi, W.A.; Alshehri, S.; Md, S. Development, Optimization and Evaluation of 2-Methoxy-Estradiol Loaded Nanocarrier for Prostate Cancer. Front. Pharmacol. 2021, 12, 682337. [Google Scholar] [CrossRef]
- Awan, Z.A.; AlGhamdi, S.A.; Alhakamy, N.A.; Okbazghi, S.Z.; Alfaleh, M.A.; Badr-Eldin, S.M.; Aldawsari, H.M.; Abourehab, M.A.S.; Asfour, H.Z.; Zakai, S.A.; et al. Optimized 2-Methoxyestradiol Invasomes Fortified with Apamin: A Promising Approach for Suppression of A549 Lung Cancer Cells. Drug Deliv. 2022, 29, 1536–1548. [Google Scholar] [CrossRef]
- Abdel-Naim, A.B.; Neamatallah, T.; Eid, B.G.; Esmat, A.; Alamoudi, A.J.; Abd El-Aziz, G.S.; Ashour, O.M. 2-Methoxyestradiol Attenuates Testosterone-Induced Benign Prostate Hyperplasia in Rats through Inhibition of HIF-1α/TGF-β/Smad2 Axis. Available online: https://www.hindawi.com/journals/omcl/2018/4389484/ (accessed on 4 June 2020).
- Abu-Qare, A.W.; Abou-Donia, M.B. Biomarkers of Apoptosis: Release of Cytochrome c, Activation of Caspase-3, Induction of 8-Hydroxy-2′-Deoxyguanosine, Increased 3-Nitrotyrosine, and Alteration of P53 Gene. J. Toxicol. Environ. Health Part B 2001, 4, 313–332. [Google Scholar] [CrossRef]
- Zhang, X.-Y.; Guo, X.-Z.; Wu, S.-X. Up-Regulation of Bax/BCL-2 Ratio by 2-Methoxyestradiol Induces Apoptosis in Lymphoma Raji Cells. Zhongguo Shi Yan Xue Ye Xue Za Zhi 2021, 29, 489–493. [Google Scholar] [CrossRef]
- Pal, P.; Hales, K.; Hales, D.B. The Pro-Apoptotic Actions of 2-Methoxyestradiol against Ovarian Cancer Involve Catalytic Activation of PKCδ Signaling. Oncotarget 2020, 11, 3646–3659. [Google Scholar] [CrossRef]
- Rizg, W.Y.; Hosny, K.M.; Mahmoud, S.S.; Kammoun, A.K.; Alamoudi, A.J.; Tayeb, H.H.; Bukhary, H.A.; Badr, M.Y.; Murshid, S.S.A.; Alfayez, E.; et al. Repurposing Lovastatin Cytotoxicity against the Tongue Carcinoma HSC3 Cell Line Using a Eucalyptus Oil-Based Nanoemulgel Carrier. Gels 2022, 8, 176. [Google Scholar] [CrossRef]
- Gao, N.; Rahmani, M.; Dent, P.; Grant, S. 2-Methoxyestradiol-Induced Apoptosis in Human Leukemia Cells Proceeds through a Reactive Oxygen Species and Akt-Dependent Process. Oncogene 2005, 24, 3797–3809. [Google Scholar] [CrossRef]
- Lambert, C.; Thews, O.; Biesalski, H.K.; Vaupel, P.; Kelleher, D.K.; Frank, J. 2-Methoxyestradiol Enhances Reactive Oxygen Species Formation and Increases the Efficacy of Oxygen Radical Generating Tumor Treatment. Eur. J. Med. Res. 2002, 7, 404–414. [Google Scholar]
- Zhang, Q.; Ma, Y.; Cheng, Y.-F.; Li, W.-J.; Zhang, Z.; Chen, S.-Y. Involvement of Reactive Oxygen Species in 2-Methoxyestradiol-Induced Apoptosis in Human Neuroblastoma Cells. Cancer Lett. 2011, 313, 201–210. [Google Scholar] [CrossRef] [PubMed]
- Mooberry, S.L. Mechanism of Action of 2-Methoxyestradiol: New Developments. Drug Resist. Updat. 2003, 6, 355–361. [Google Scholar] [CrossRef] [PubMed]










| Run # | Mixture Components’ Proportions * | Droplet Size (nm) | ||
|---|---|---|---|---|
| Cumin Oil; X1 | Tween 80; X2 | PG; X3 | ||
| 1 | 30 | 35 | 35 | 428 |
| 2 | 20 | 40 | 40 | 313 |
| 3 | 21.5 | 31.5 | 47 | 660.4 |
| 4 | 30 | 40 | 30 | 1268 |
| 5 | 30 | 40 | 30 | 1268 |
| 6 | 30 | 25 | 45 | 283 |
| 7 | 25 | 40 | 35 | 261.9 |
| 8 | 15 | 35 | 50 | 409 |
| 9 | 15 | 35 | 50 | 410 |
| 10 | 25 | 25 | 50 | 659 |
| 11 | 30 | 25 | 45 | 280.7 |
| 12 | 26.5 | 32.75 | 40.75 | 345.9 |
| 13 | 25 | 25 | 50 | 657 |
| 14 | 15 | 40 | 45 | 240 |
| 15 | 19 | 36.5 | 44.5 | 278.5 |
| 16 | 15 | 40 | 45 | 455.3 |
| mRNA Target | Accession Number | Primer Direction | Sequence (5’->3’) |
|---|---|---|---|
| Bax | NM_001291430.2 | Forward | ATGGACGGGTCCGGGGAG |
| Reverse | ATCCAGCCCAACAGCCGC | ||
| Bcl-2 | XM_047437734.1 | Forward | AAGCCGGCGACGACTTCT |
| Reverse | GGTGCCGGTTCAGGTACTCA | ||
| Cyclin D1 (CCND1) | NM_053056.3 | Forward | CCGTCCATGCGGAAGATC |
| Reverse | GAAGACCTCCTCCTCGCACT | ||
| Reverse | CCCTCAGAGAATCGCCAGTACT | ||
| β-actin | NM_001101.5 | Forward | ATCGTGGGGCGCCCCAGGCAC |
| Reverse | CTCCTTAATGTCACGCACGATTTC |
| Sequential p-Value | Lack of Fit p-Value | SD | R2 | Adjusted R2 | Predicted R2 | PRESS |
|---|---|---|---|---|---|---|
| 0.0036 | 0.4628 | 104.55 | 0.9515 | 0.8961 | 0.7341 | 4.195 × 105 |
| Source | Sum of Squares | Degrees of Freedom | Mean Square | F-Value | p-Value |
|---|---|---|---|---|---|
| Model | 1.566 × 106 | 8 | 1.958 × 105 | 37.01 | <0.0001 |
| Linear Mixture | 4.285 × 105 | 2 | 2.142 × 105 | 40.51 | 0.0001 |
| X1X2 | 20,982.46 | 1 | 20,982.46 | 3.97 | 0.0867 |
| X1X3 | 27,114.11 | 1 | 27,114.11 | 5.13 | 0.0580 |
| X2X3 | 39,600.87 | 1 | 39,600.87 | 7.49 | 0.0291 |
| X12X2X3 | 21,375.14 | 1 | 21,375.14 | 4.04 | 0.0843 |
| X1X22X3 | 15,821.30 | 1 | 15,821.30 | 2.99 | 0.1273 |
| X1X2X32 | 48,768.06 | 1 | 48,768.06 | 9.22 | 0.0189 |
| Residual | 37,024.11 | 7 | 5289.16 | ||
| Lack of Fit | 13,841.92 | 2 | 6920.96 | 1.49 | 0.3102 |
| Pure Error | 23,182.19 | 5 | 4636.44 | ||
| Cor Total | 1.603 × 106 | 15 |
Publisher’s Note: MDPI stays neutral with regard to jurisdictional claims in published maps and institutional affiliations. |
© 2022 by the authors. Licensee MDPI, Basel, Switzerland. This article is an open access article distributed under the terms and conditions of the Creative Commons Attribution (CC BY) license (https://creativecommons.org/licenses/by/4.0/).
Share and Cite
Al-Qahtani, S.D.; Bin-Melaih, H.H.; Atiya, E.M.; Fahmy, U.A.; Binmahfouz, L.S.; Neamatallah, T.; Al-Abbasi, F.A.; Abdel-Naim, A.B. Self-Nanoemulsifying Drug Delivery System of 2-Methoxyestradiol Exhibits Enhanced Anti-Proliferative and Pro-Apoptotic Activities in MCF-7 Breast Cancer Cells. Life 2022, 12, 1369. https://doi.org/10.3390/life12091369
Al-Qahtani SD, Bin-Melaih HH, Atiya EM, Fahmy UA, Binmahfouz LS, Neamatallah T, Al-Abbasi FA, Abdel-Naim AB. Self-Nanoemulsifying Drug Delivery System of 2-Methoxyestradiol Exhibits Enhanced Anti-Proliferative and Pro-Apoptotic Activities in MCF-7 Breast Cancer Cells. Life. 2022; 12(9):1369. https://doi.org/10.3390/life12091369
Chicago/Turabian StyleAl-Qahtani, Salwa D., Hawazen H. Bin-Melaih, Eman M. Atiya, Usama A. Fahmy, Lenah S. Binmahfouz, Thikryat Neamatallah, Fahad A. Al-Abbasi, and Ashraf B. Abdel-Naim. 2022. "Self-Nanoemulsifying Drug Delivery System of 2-Methoxyestradiol Exhibits Enhanced Anti-Proliferative and Pro-Apoptotic Activities in MCF-7 Breast Cancer Cells" Life 12, no. 9: 1369. https://doi.org/10.3390/life12091369
APA StyleAl-Qahtani, S. D., Bin-Melaih, H. H., Atiya, E. M., Fahmy, U. A., Binmahfouz, L. S., Neamatallah, T., Al-Abbasi, F. A., & Abdel-Naim, A. B. (2022). Self-Nanoemulsifying Drug Delivery System of 2-Methoxyestradiol Exhibits Enhanced Anti-Proliferative and Pro-Apoptotic Activities in MCF-7 Breast Cancer Cells. Life, 12(9), 1369. https://doi.org/10.3390/life12091369

