Next Article in Journal
Frontal Fibrosing Alopecia: An Observational Single-Center Study of 306 Cases
Previous Article in Journal
Biochemical and Microbiological Aspects of the Oral Cavity of Children and Young People with Neurological Impairment and Oropharyngeal Dysphagia
Previous Article in Special Issue
Discovery of Potential SARS-CoV-2 Papain-like Protease Natural Inhibitors Employing a Multi-Phase In Silico Approach
 
 
Correction to Life 2022, 12(9), 1369.
Font Type:
Arial Georgia Verdana
Font Size:
Aa Aa Aa
Line Spacing:
Column Width:
Background:
Correction

Correction: Al-Qahtani et al. Self-Nanoemulsifying Drug Delivery System of 2-Methoxyestradiol Exhibits Enhanced Anti-Proliferative and Pro-Apoptotic Activities in MCF-7 Breast Cancer Cells. Life 2022, 12, 1369

by
Salwa D. Al-Qahtani
1,2,
Hawazen H. Bin-Melaih
3,
Eman M. Atiya
2,
Usama A. Fahmy
4,
Lenah S. Binmahfouz
5,
Thikryat Neamatallah
5,
Fahad A. Al-Abbasi
2 and
Ashraf B. Abdel-Naim
5,*
1
Department of Medical Laboratory Sciences, Faculty of Applied Medical Science, Majmaah University, Majmaah 11952, Saudi Arabia
2
Department of Biochemistry, Faculty of Science, King Abdulaziz University, Jeddah 21589, Saudi Arabia
3
Department of Biological Sciences, Faculty of Sciences, King Abdulaziz University, Jeddah 21589, Saudi Arabia
4
Department of Pharmaceutics, Faculty of Pharmacy, King Abdulaziz University, Jeddah 21589, Saudi Arabia
5
Department of Pharmacology and Toxicology, Faculty of Pharmacy, King Abdulaziz University, Jeddah 21589, Saudi Arabia
*
Author to whom correspondence should be addressed.
Life 2023, 13(6), 1343; https://doi.org/10.3390/life13061343
Submission received: 10 May 2023 / Accepted: 24 May 2023 / Published: 8 June 2023
(This article belongs to the Special Issue Pharmaceutical Biotechnology)

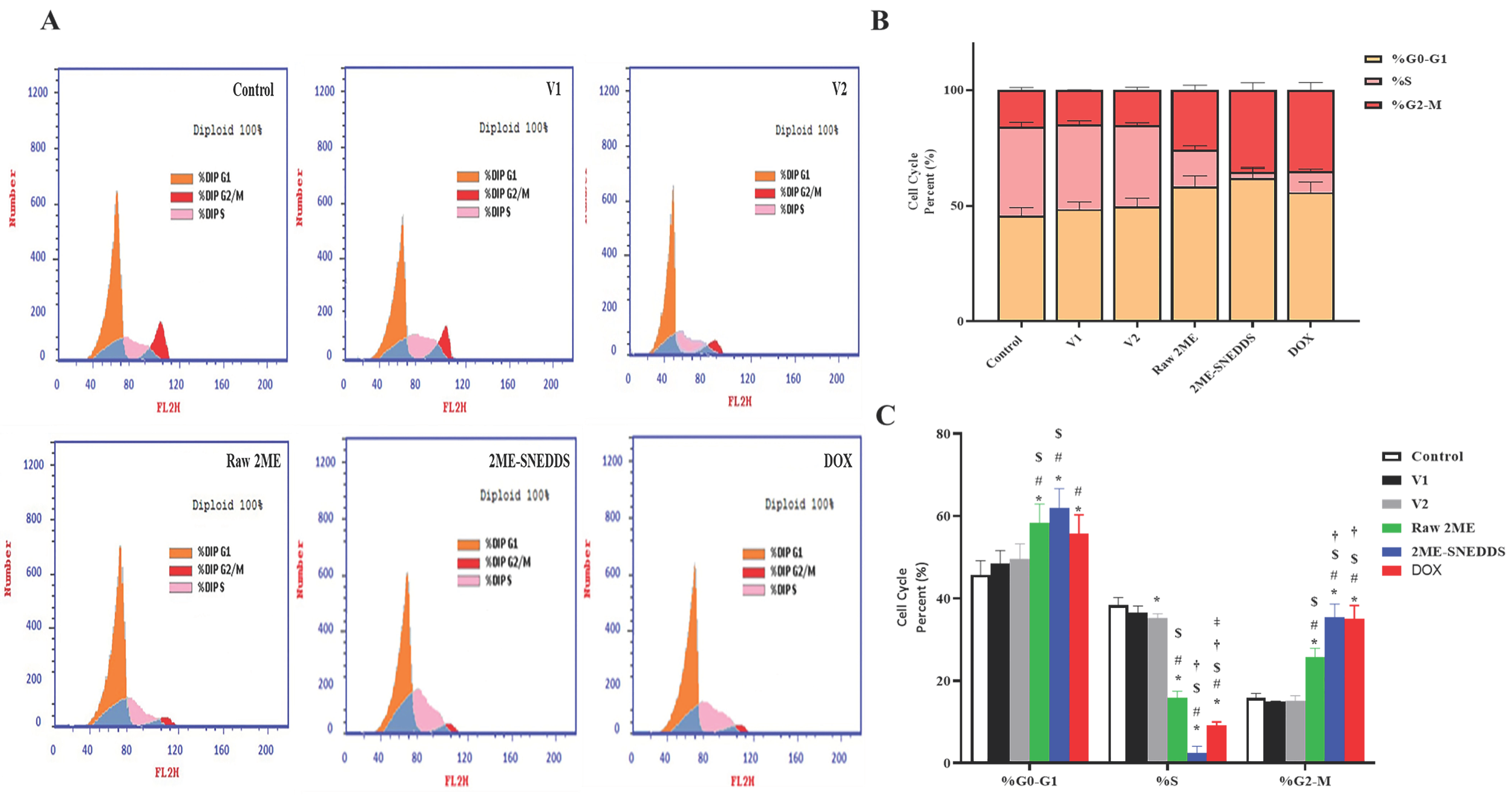
Error in Figure

In the original publication [1], there was a mistake in Figure 6A and Figure 7A as published. One sub-image in the replicates of negative control V1 was uploaded instead of V2. The corrected Figure 6 and Figure 7 appear below. The authors state that the scientific conclusions are unaffected. This correction was approved by the Academic Editor. The original publication has also been updated.

Reference

  1. Al-Qahtani, S.D.; Bin-Melaih, H.H.; Atiya, E.M.; Fahmy, U.A.; Binmahfouz, L.S.; Neamatallah, T.; Al-Abbasi, F.A.; Abdel-Naim, A.B. Self-Nanoemulsifying Drug Delivery System of 2-Methoxyestradiol Exhibits Enhanced Anti-Proliferative and Pro-Apoptotic Activities in MCF-7 Breast Cancer Cells. Life 2022, 12, 1369. [Google Scholar] [CrossRef] [PubMed]
Figure 6. Flow cytometric analysis of cell cycle distribution of PI-stained MCF-7 cells. (A) Representative flow cytometry histograms after treatment with V1, V2, raw 2ME, 2ME-SNEDDS, and DOX. (B) Cumulative bar chart showing the percentage of cells in the G0/G1, S, and G2/M phases of the cell cycle. (C) Graphic presentation of the percentages of cell cycle phases. Results are presented as mean ± SD (n = 6). * Significantly different from control at p < 0.05, # significantly different from V1 at p < 0.05, $ significantly different from V2 at p < 0.05, † significantly different from raw 2ME at p < 0.05, ‡ significantly different from 2ME-SNEDDS at p < 0.05.
Figure 6. Flow cytometric analysis of cell cycle distribution of PI-stained MCF-7 cells. (A) Representative flow cytometry histograms after treatment with V1, V2, raw 2ME, 2ME-SNEDDS, and DOX. (B) Cumulative bar chart showing the percentage of cells in the G0/G1, S, and G2/M phases of the cell cycle. (C) Graphic presentation of the percentages of cell cycle phases. Results are presented as mean ± SD (n = 6). * Significantly different from control at p < 0.05, # significantly different from V1 at p < 0.05, $ significantly different from V2 at p < 0.05, † significantly different from raw 2ME at p < 0.05, ‡ significantly different from 2ME-SNEDDS at p < 0.05.
Life 13 01343 g001
Figure 7. Flow cytometric analysis of early (lower left quadrant) and late apoptosis (lower right quadrant) and necrosis (upper right quadrant) using annexin V-FITC/PI double staining in MCF-7 cells following challenge with V1, V2, raw 2ME, 2ME-SNEDDS, and DOX. (A) Representative flow cytometric dot plots, (B) graphic presentation of early apoptosis, late apoptosis, necrosis, and total MCF-7 cells death. Results are presented as mean ± SD (n = 6). * Significantly different from control at p < 0.05, # significantly different from V1 at p < 0.05, $ significantly different from V2 at p < 0.05, † significantly different from raw 2ME at p < 0.05, ‡ significantly different from 2ME-SNEDDS at p < 0.05.
Figure 7. Flow cytometric analysis of early (lower left quadrant) and late apoptosis (lower right quadrant) and necrosis (upper right quadrant) using annexin V-FITC/PI double staining in MCF-7 cells following challenge with V1, V2, raw 2ME, 2ME-SNEDDS, and DOX. (A) Representative flow cytometric dot plots, (B) graphic presentation of early apoptosis, late apoptosis, necrosis, and total MCF-7 cells death. Results are presented as mean ± SD (n = 6). * Significantly different from control at p < 0.05, # significantly different from V1 at p < 0.05, $ significantly different from V2 at p < 0.05, † significantly different from raw 2ME at p < 0.05, ‡ significantly different from 2ME-SNEDDS at p < 0.05.
Life 13 01343 g002
Disclaimer/Publisher’s Note: The statements, opinions and data contained in all publications are solely those of the individual author(s) and contributor(s) and not of MDPI and/or the editor(s). MDPI and/or the editor(s) disclaim responsibility for any injury to people or property resulting from any ideas, methods, instructions or products referred to in the content.

Share and Cite

MDPI and ACS Style

Al-Qahtani, S.D.; Bin-Melaih, H.H.; Atiya, E.M.; Fahmy, U.A.; Binmahfouz, L.S.; Neamatallah, T.; Al-Abbasi, F.A.; Abdel-Naim, A.B. Correction: Al-Qahtani et al. Self-Nanoemulsifying Drug Delivery System of 2-Methoxyestradiol Exhibits Enhanced Anti-Proliferative and Pro-Apoptotic Activities in MCF-7 Breast Cancer Cells. Life 2022, 12, 1369. Life 2023, 13, 1343. https://doi.org/10.3390/life13061343

AMA Style

Al-Qahtani SD, Bin-Melaih HH, Atiya EM, Fahmy UA, Binmahfouz LS, Neamatallah T, Al-Abbasi FA, Abdel-Naim AB. Correction: Al-Qahtani et al. Self-Nanoemulsifying Drug Delivery System of 2-Methoxyestradiol Exhibits Enhanced Anti-Proliferative and Pro-Apoptotic Activities in MCF-7 Breast Cancer Cells. Life 2022, 12, 1369. Life. 2023; 13(6):1343. https://doi.org/10.3390/life13061343

Chicago/Turabian Style

Al-Qahtani, Salwa D., Hawazen H. Bin-Melaih, Eman M. Atiya, Usama A. Fahmy, Lenah S. Binmahfouz, Thikryat Neamatallah, Fahad A. Al-Abbasi, and Ashraf B. Abdel-Naim. 2023. "Correction: Al-Qahtani et al. Self-Nanoemulsifying Drug Delivery System of 2-Methoxyestradiol Exhibits Enhanced Anti-Proliferative and Pro-Apoptotic Activities in MCF-7 Breast Cancer Cells. Life 2022, 12, 1369" Life 13, no. 6: 1343. https://doi.org/10.3390/life13061343

APA Style

Al-Qahtani, S. D., Bin-Melaih, H. H., Atiya, E. M., Fahmy, U. A., Binmahfouz, L. S., Neamatallah, T., Al-Abbasi, F. A., & Abdel-Naim, A. B. (2023). Correction: Al-Qahtani et al. Self-Nanoemulsifying Drug Delivery System of 2-Methoxyestradiol Exhibits Enhanced Anti-Proliferative and Pro-Apoptotic Activities in MCF-7 Breast Cancer Cells. Life 2022, 12, 1369. Life, 13(6), 1343. https://doi.org/10.3390/life13061343

Note that from the first issue of 2016, this journal uses article numbers instead of page numbers. See further details here.

Article Metrics

Back to TopTop