Targeting Ca2+ and Mitochondrial Homeostasis by Antipsychotic Thioridazine in Leukemia Cells
Abstract
1. Introduction
2. Materials and Methods
2.1. Cell Culture
2.2. Cell Death Pathway Finder RT2 Profiler PCR Array
2.3. Cell Viability
2.4. Annexin V-FITC/PI
2.5. Caspase-9
2.6. Immunodetection of Active Caspase-3
2.7. Mitochondrial Membrane Potential
2.8. Cytosolic and Mitochondrial Ca2+ Levels
2.9. Reactive Oxygen Species (ROS)
2.10. Glutathione and Reduced Protein Thiol Groups
2.11. MOMP Assay
2.12. Detection of Intracellular Phosphorylated Proteins
2.13. Western Blotting
2.14. shRNA-Mediated Knockdown of CHOP Gene
2.15. Statistical Analyses
3. Results
3.1. Thioridazine Modulates the Expression of Apoptosis-Related Genes and Induces Apoptotic Cell Death in Human Leukemia K562 Cells
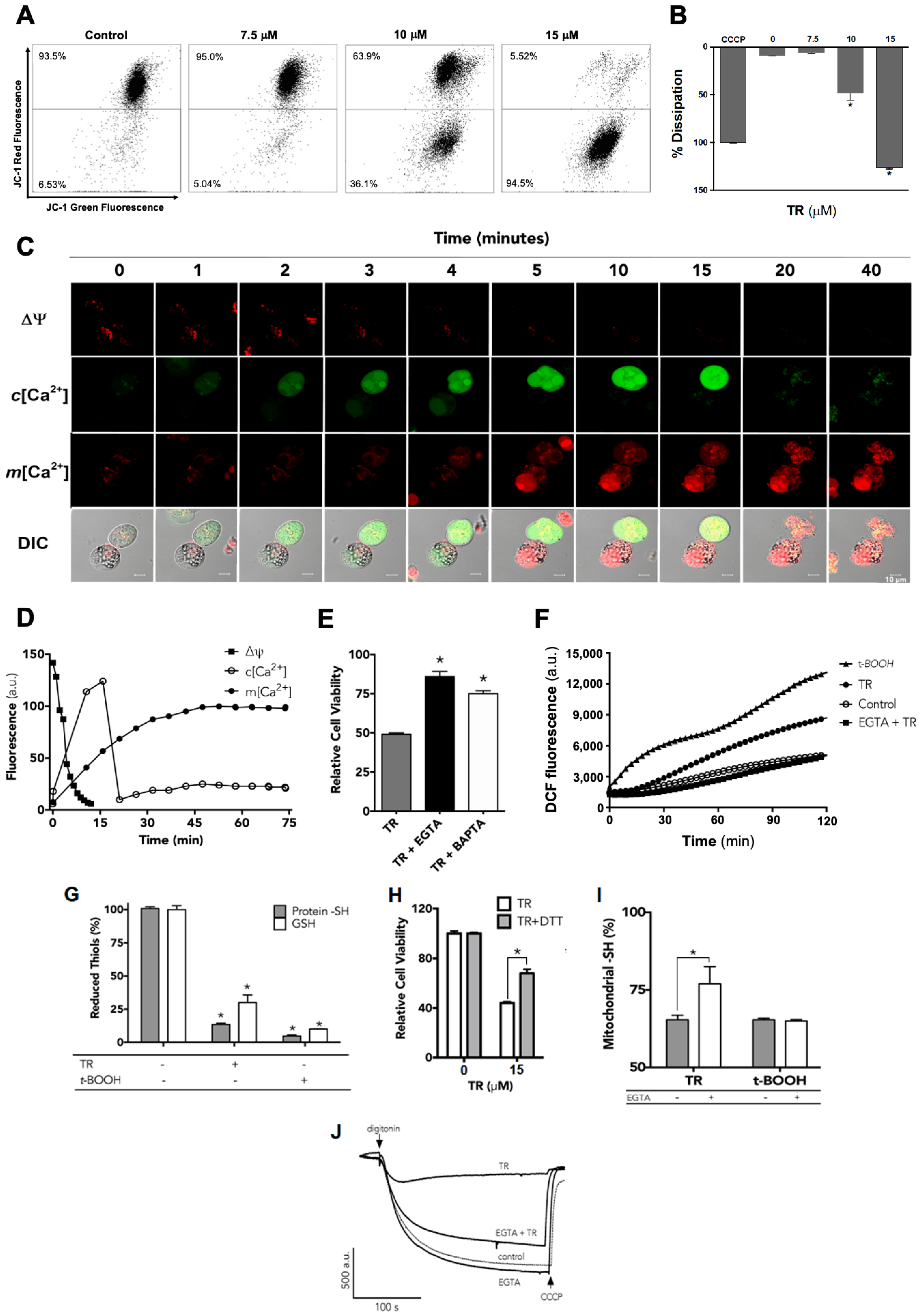
3.2. TR Disrupts Cellular Ca2+ Homeostasis in K562 Cells, Leading to Apoptosis
3.3. Increased Ca2+ Levels Resulted in ROS Production and Thiol Oxidation in TR-Treated K562 Cells
3.4. Assessment of the Role of Mitochondrial Permeabilization via Bcl-2 Proteins in TR-Induced Cell Death
3.5. ER Stress Is Involved in TR-Induced Cell Death
4. Discussion
Supplementary Materials
Author Contributions
Funding
Institutional Review Board Statement
Informed Consent Statement
Data Availability Statement
Acknowledgments
Conflicts of Interest
References
- Arber, D.A.; Orazi, A.; Hasserjian, R.; Thiele, J.; Borowitz, M.J.; Le Beau, M.M.; Bloomfield, C.D.; Cazzola, M.; Vardiman, J.W. The 2016 Revision to the World Health Organization Classification of Myeloid Neoplasms and Acute Leukemia. Blood 2016, 127, 2391–2405. [Google Scholar] [CrossRef]
- Pizzi, M.; Croci, G.A.; Ruggeri, M.; Tabano, S.; Dei Tos, A.P.; Sabattini, E.; Gianelli, U. The Classification of Myeloproliferative Neoplasms: Rationale, Historical Background and Future Perspectives with Focus on Unclassifiable Cases. Cancers 2021, 13, 5666. [Google Scholar] [CrossRef]
- Dunbar, A.J.; Rampal, R.K.; Levine, R. Leukemia Secondary to Myeloproliferative Neoplasms. Blood 2020, 136, 61–70. [Google Scholar] [CrossRef] [PubMed]
- Scherber, R.M.; Mesa, R.A. Management of Challenging Myelofibrosis after JAK Inhibitor Failure and/or Progression. Blood Rev. 2020, 42, 100716. [Google Scholar] [CrossRef]
- Jayavelu, A.K.; Wolf, S.; Buettner, F.; Alexe, G.; Häupl, B.; Comoglio, F.; Schneider, C.; Doebele, C.; Fuhrmann, D.C.; Wagner, S.; et al. The Proteogenomic Subtypes of Acute Myeloid Leukemia. Cancer Cell 2022, 40, 301–317.e12. [Google Scholar] [CrossRef]
- Egan, G.; Khan, D.H.; Lee, J.B.; Mirali, S.; Zhang, L.; Schimmer, A.D. Mitochondrial and Metabolic Pathways Regulate Nuclear Gene Expression to Control Differentiation, Stem Cell Function, and Immune Response in Leukemia. Cancer Discov. 2021, 11, 1052–1066. [Google Scholar] [CrossRef]
- Olivas-Aguirre, M.; Pottosin, I.; Dobrovinskaya, O. Mitochondria as Emerging Targets for Therapies against T Cell Acute Lymphoblastic Leukemia. J. Leukoc. Biol. 2019, 105, 935–946. [Google Scholar] [CrossRef]
- Grasso, D.; Zampieri, L.X.; Capelôa, T.; Van De Velde, J.A.; Sonveaux, P. Mitochondria in Cancer. Cell Stress 2020, 4, 114–146. [Google Scholar] [CrossRef]
- Rodrigues, T.; Ferraz, L.S. Therapeutic Potential of Targeting Mitochondrial Dynamics in Cancer. Biochem. Pharmacol. 2020, 182, 114282. [Google Scholar] [CrossRef] [PubMed]
- Lagadinou, E.D.; Sach, A.; Callahan, K.; Rossi, R.M.; Neering, S.J.; Minhajuddin, M.; Ashton, J.M.; Pei, S.; Grose, V.; O’Dwyer, K.M.; et al. BCL-2 Inhibition Targets Oxidative Phosphorylation and Selectively Eradicates Quiescent Human Leukemia Stem Cells. Cell Stem Cell 2013, 12, 329–341. [Google Scholar] [CrossRef]
- Pollyea, D.A.; Stevens, B.M.; Jones, C.L.; Winters, A.; Pei, S.; Minhajuddin, M.; D’Alessandro, A.; Culp-Hill, R.; Riemondy, K.A.; Gillen, A.E.; et al. Venetoclax with Azacitidine Disrupts Energy Metabolism and Targets Leukemia Stem Cells in Patients with Acute Myeloid Leukemia. Nat. Med. 2018, 24, 1859–1866. [Google Scholar] [CrossRef]
- Jones, C.L.; Stevens, B.M.; D’Alessandro, A.; Reisz, J.A.; Culp-Hill, R.; Nemkov, T.; Pei, S.; Khan, N.; Adane, B.; Ye, H.; et al. Inhibition of Amino Acid Metabolism Selectively Targets Human Leukemia Stem Cells. Cancer Cell 2018, 34, 724–740.e4. [Google Scholar] [CrossRef]
- Fenton, M.; Rathbone, J.; Reilly, J.; Sultana, A. Thioridazine for Schizophrenia. Cochrane Database Syst. Rev. 2007, 2007, CD001944. [Google Scholar] [CrossRef]
- Mortensen, P.B. The Incidence of Cancer in Schizophrenic Patients. J. Epidemiol. Community Health 1989, 43, 43–47. [Google Scholar] [CrossRef] [PubMed]
- Strobl, J.S.; Kirkwood, K.L.; Lantz, T.K.; Lewine, M.A.; Peterson, V.A.; Worley, J.F. Inhibition of Human Breast Cancer Cell Proliferation in Tissue Culture by the Neuroleptic Agents Pimozide and Thioridazine. Cancer Res. 1990, 50, 5399–5405. [Google Scholar] [PubMed]
- De Mello, J.C.; Moraes, V.W.R.; Watashi, C.M.; Da Silva, D.C.; Cavalcanti, L.P.; Franco, M.K.K.D.; Yokaichiya, F.; De Araujo, D.R.; Rodrigues, T. Enhancement of Chlorpromazine Antitumor Activity by Pluronics F127/L81 Nanostructured System against Human Multidrug Resistant Leukemia. Pharmacol. Res. 2016, 111, 102–112. [Google Scholar] [CrossRef]
- de Faria, P.A.; Bettanin, F.; Cunha, R.L.O.R.; Paredes-Gamero, E.J.; Homem-de-Mello, P.; Nantes, I.L.; Rodrigues, T. Cytotoxicity of Phenothiazine Derivatives Associated with Mitochondrial Dysfunction: A Structure-Activity Investigation. Toxicology 2015, 330, 44–54. [Google Scholar] [CrossRef]
- Min, K.J.; Seo, B.R.; Bae, Y.C.; Yoo, Y.H.; Kwon, T.K. Antipsychotic Agent Thioridazine Sensitizes Renal Carcinoma Caki Cells to TRAIL-Induced Apoptosis through Reactive Oxygen Species-Mediated Inhibition of Akt Signaling and Downregulation of Mcl-1 and c-FLIP(L). Cell Death Dis. 2014, 5, e1063. [Google Scholar] [CrossRef]
- Sachlos, E.; Risueño, R.M.; Laronde, S.; Shapovalova, Z.; Lee, J.H.; Russell, J.; Malig, M.; McNicol, J.D.; Fiebig-Comyn, A.; Graham, M.; et al. Identification of Drugs Including a Dopamine Receptor Antagonist That Selectively Target Cancer Stem Cells. Cell 2012, 149, 1284–1297. [Google Scholar] [CrossRef]
- Gutierrez, A.; Pan, L.; Groen, R.W.J.; Baleydier, F.; Kentsis, A.; Marineau, J.; Grebliunaite, R.; Kozakewich, E.; Reed, C.; Pflumio, F.; et al. Phenothiazines Induce PP2A-Mediated Apoptosis in T Cell Acute Lymphoblastic Leukemia. J. Clin. Investig. 2014, 124, 644–655. [Google Scholar] [CrossRef]
- Rodrigues, T.; Dos Santos, C.G.; Riposati, A.; Barbosa, L.R.S.; Di Mascio, P.; Itri, R.; Baptista, M.S.; Nascimento, O.R.; Nantes, I.I. Photochemically Generated Stable Cation Radical of Phenothiazine Aggregates in Mildly Acid Buffered Solutions. J. Phys. Chem. B 2006, 110, 12257–12265. [Google Scholar] [CrossRef]
- Rodrigues, T.; Santos, A.C.; Pigoso, A.A.; Mingatto, F.E.; Uyemura, S.A.; Curti, C. Thioridazine Interacts with the Membrane of Mitochondria Acquiring Antioxidant Activity toward Apoptosis—Potentially Implicated Mechanisms. Br. J. Pharmacol. 2002, 136, 136–142. [Google Scholar] [CrossRef]
- Singh, V.; Gera, R.; Purohit, M.; Patnaik, S.; Ghosh, D. Fluorometric Estimation of Glutathione in Cultured Microglial Cell Lysate. Bio. Protoc. 2017, 7, e2304. [Google Scholar] [CrossRef]
- Llambi, F.; Moldoveanu, T.; Tait, S.W.G.; Bouchier-Hayes, L.; Temirov, J.; McCormick, L.L.; Dillon, C.P.; Green, D.R. A Unified Model of Mammalian BCL-2 Protein Family Interactions at the Mitochondria. Mol. Cell 2011, 44, 517–531. [Google Scholar] [CrossRef]
- Colturato-Kido, C.; Lopes, R.M.; Medeiros, H.C.D.; Costa, C.A.; Prado-Souza, L.F.L.; Ferraz, L.S.; Rodrigues, T. Inhibition of Autophagy Enhances the Antitumor Effect of Thioridazine in Acute Lymphoblastic Leukemia Cells. Life 2021, 11, 365. [Google Scholar] [CrossRef]
- Han, J.; Goldstein, L.A.; Gastman, B.R.; Rabinovitz, A.; Wang, G.Q.; Fang, B.; Rabinowich, H. Differential Involvement of Bax and Bak in TRAIL-Mediated Apoptosis of Leukemic T Cells. Leukemia 2004, 18, 1671–1680. [Google Scholar] [CrossRef][Green Version]
- Eilam, Y. Membrane Effects of Phenothiazines in Yeasts. I. Stimulation of Calcium and Potassium Fluxes. Biochim. Biophys. Acta 1983, 733, 242–248. [Google Scholar] [CrossRef]
- Cruz, T.S.; Faria, P.A.; Santana, D.P.; Ferreira, J.C.; Oliveira, V.; Nascimento, O.R.; Cerchiaro, G.; Curti, C.; Nantes, I.L.; Rodrigues, T. On the Mechanisms of Phenothiazine-Induced Mitochondrial Permeability Transition: Thiol Oxidation, Strict Ca2+ Dependence, and Cyt c Release. Biochem. Pharmacol. 2010, 80, 1284–1295. [Google Scholar] [CrossRef]
- Tait, S.W.G.; Green, D.R. Mitochondria and Cell Death: Outer Membrane Permeabilization and Beyond. Nat. Rev. Mol. Cell Biol. 2010, 11, 621–632. [Google Scholar] [CrossRef]
- Brookes, P.S.; Darley-Usmar, V.M. Role of Calcium and Superoxide Dismutase in Sensitizing Mitochondria to Peroxynitrite-Induced Permeability Transition. Am. J. Physiol. Heart Circ. Physiol. 2004, 286, H39–H46. [Google Scholar] [CrossRef]
- Pessoto, F.S.; Faria, P.A.; Cunha, R.L.O.R.; Comasseto, J.V.; Rodrigues, T.; Nantes, I.L. Organotellurane-Promoted Mitochondrial Permeability Transition Concomitant with Membrane Lipid Protection against Oxidation. Chem. Res. Toxicol. 2007, 20, 1453–1461. [Google Scholar] [CrossRef]
- Moraes, V.W.R.; Caires, A.C.F.; Paredes-Gamero, E.J.; Rodrigues, T. Organopalladium Compound 7b Targets Mitochondrial Thiols and Induces Caspase-Dependent Apoptosis in Human Myeloid Leukemia Cells. Cell Death Dis. 2013, 4, e658. [Google Scholar] [CrossRef]
- Amarante-Mendes, G.P.; McGahon, A.J.; Nishioka, W.K.; Afar, D.E.H.; Witte, O.N.; Green, D.R. Bcl-2-Independent Bcr-Abl-Mediated Resistance to Apoptosis: Protection Is Correlated with up Regulation of Bcl-XL. Oncogene 1998, 16, 1383–1390. [Google Scholar] [CrossRef]
- Brumatti, G.; Weinlich, R.; Chehab, C.F.; Yon, M.; Amarante-Mendes, G.P. Comparison of the Anti-Apoptotic Effects of Bcr-Abl, Bcl-2 and Bcl-x(L) Following Diverse Apoptogenic Stimuli. FEBS Lett. 2003, 541, 57–63. [Google Scholar] [CrossRef]
- Breckenridge, D.G.; Germain, M.; Mathai, J.P.; Nguyen, M.; Shore, G.C. Regulation of Apoptosis by Endoplasmic Reticulum Pathways. Oncogene 2003, 22, 8608–8618. [Google Scholar] [CrossRef] [PubMed]
- Varadarajan, S.; Bampton, E.T.W.; Smalley, J.L.; Tanaka, K.; Caves, R.E.; Butterworth, M.; Wei, J.; Pellecchia, M.; Mitcheson, J.; Gant, T.W.; et al. A Novel Cellular Stress Response Characterised by a Rapid Reorganisation of Membranes of the Endoplasmic Reticulum. Cell Death Differ. 2012, 19, 1896–1907. [Google Scholar] [CrossRef]
- Tabas, I.; Ron, D. Integrating the Mechanisms of Apoptosis Induced by Endoplasmic Reticulum Stress. Nat. Cell Biol. 2011, 13, 184–190. [Google Scholar] [CrossRef]
- Gil-Ad, I.; Shtaif, B.; Levkovitz, Y.; Dayag, M.; Zeldich, E.; Weizman, A. Characterization of Phenothiazine-Induced Apoptosis in Neuroblastoma and Glioma Cell Lines: Clinical Relevance and Possible Application for Brain-Derived Tumors. J. Mol. Neurosci. 2004, 22, 189–198. [Google Scholar] [CrossRef]
- Pinheiro, T.; Otrocka, M.; Seashore-Ludlow, B.; Rraklli, V.; Holmberg, J.; Forsberg-Nilsson, K.; Simon, A.; Kirkham, M. A Chemical Screen Identifies Trifluoperazine as an Inhibitor of Glioblastoma Growth. Biochem. Biophys. Res. Commun. 2017, 494, 477–483. [Google Scholar] [CrossRef]
- Spengler, G.; Molnar, J.; Viveiros, M.; Amaral, L. Thioridazine Induces Apoptosis of Multidrug-Resistant Mouse Lymphoma Cells Transfected with the Human ABCB1 and Inhibits the Expression of P-Glycoprotein. Anticancer Res. 2011, 31, 4201–4205. [Google Scholar] [PubMed]
- Zhelev, Z.; Ohba, H.; Bakalova, R.; Hadjimitova, V.; Ishikawa, M.; Shinohara, Y.; Baba, Y. Phenothiazines Suppress Proliferation and Induce Apoptosis in Cultured Leukemic Cells without Any Influence on the Viability of Normal Lymphocytes. Phenothiazines and Leukemia. Cancer Chemother. Pharmacol. 2004, 53, 267–275. [Google Scholar] [CrossRef]
- Csonka, A.; Spengler, G.; Martins, A.; Ocsovszki, I.; Christensen, J.B.; Hendricks, O.; Kristiansen, J.E.; Amaral, L.; Molnar, J. Effect of Thioridazine Stereoisomers on the Drug Accumulation of Mouse Lymphoma and Human Prostate Cancer Cell Lines in Vitro. In Vivo 2013, 27, 815–820. [Google Scholar]
- Aslostovar, L.; Boyd, A.L.; Almakadi, M.; Collins, T.J.; Leong, D.P.; Tirona, R.G.; Kim, R.B.; Julian, J.A.; Xenocostas, A.; Leber, B.; et al. A Phase 1 Trial Evaluating Thioridazine in Combination with Cytarabine in Patients with Acute Myeloid Leukemia. Blood Adv. 2018, 2, 1935–1945. [Google Scholar] [CrossRef]
- Medeiros, H.C.D.; Colturato-Kido, C.; Ferraz, L.S.; Costa, C.A.; Moraes, V.W.R.; Paredes-Gamero, E.J.; Tersariol, I.L.S.; Rodrigues, T. AMPK Activation Induced by Promethazine Increases NOXA Expression and Beclin-1 Phosphorylation and Drives Autophagy-Associated Apoptosis in Chronic Myeloid Leukemia. Chem. Biol. Interact. 2020, 315, 108888. [Google Scholar] [CrossRef]
- Otręba, M.; Kośmider, L. In Vitro Anticancer Activity of Fluphenazine, Perphenazine and Prochlorperazine. A Review. J. Appl. Toxicol. 2021, 41, 82–94. [Google Scholar] [CrossRef]
- Jiang, X.; Chen, Z.; Shen, G.; Jiang, Y.; Wu, L.; Li, X.; Wang, G.; Yin, T. Psychotropic Agent Thioridazine Elicits Potent in Vitro and in Vivo Anti-Melanoma Effects. Biomed. Pharmacother. 2018, 97, 833–837. [Google Scholar] [CrossRef]
- Porta, L.C.; Campeiro, J.D.; Papa, G.B.; Oliveira, E.B.; Godinho, R.O.; Rodrigues, T.; Hayashi, M.A.F. In Vivo Effects of the Association of the Psychoactive Phenotiazine Thioridazine on Antitumor Activity and Hind Limb Paralysis Induced by the Native Polypeptide Crotamine. Toxicon 2020, 185, 64–71. [Google Scholar] [CrossRef]
- Cheng, H.W.; Liang, Y.H.; Kuo, Y.L.; Chuu, C.P.; Lin, C.Y.; Lee, M.H.; Wu, A.T.H.; Yeh, C.T.; Chen, E.T.; Whang-Peng, J.; et al. Identification of Thioridazine, an Antipsychotic Drug, as an Antiglioblastoma and Anticancer Stem Cell Agent Using Public Gene Expression Data. Cell Death Dis. 2015, 6, e1753. [Google Scholar] [CrossRef]
- Johannessen, T.C.; Hasan-Olive, M.M.; Zhu, H.; Denisova, O.; Grudic, A.; Latif, M.A.; Saed, H.; Varughese, J.K.; Røsland, G.V.; Yang, N.; et al. Thioridazine Inhibits Autophagy and Sensitizes Glioblastoma Cells to Temozolomide. Int. J. Cancer 2019, 144, 1735–1745. [Google Scholar] [CrossRef]
- Crowle, A.J.; Douvas, G.S.; May, M.H. Chlorpromazine: A Drug Potentially Useful for Treating Mycobacterial Infections. Chemotherapy 1992, 38, 410–419. [Google Scholar] [CrossRef]
- Ordway, D.; Viveiros, M.; Leandro, C.; Bettencourt, R.; Almeida, J.; Martins, M.; Kristiansen, J.E.; Molnar, J.; Amaral, L. Clinical Concentrations of Thioridazine Kill Intracellular Multidrug-Resistant Mycobacterium Tuberculosis. Antimicrob. Agents Chemother. 2003, 47, 917–922. [Google Scholar] [CrossRef]
- Tregnago, C.; Da Ros, A.; PorcùPorc, E.; Benetton, M.; Simonato, M.; Simula, L.; Borella, G.; Polato, K.; Minuzzo, S.; Borile, G.; et al. Thioridazine Requires Calcium Influx to Induce MLL-AF6-Rearranged AML Cell Death. Blood Adv. 2020, 4, 4417–4429. [Google Scholar] [CrossRef]
- Teske, B.F.; Fusakio, M.E.; Zhou, D.; Shan, J.; McClintick, J.N.; Kilberg, M.S.; Wek, R.C. CHOP Induces Activating Transcription Factor 5 (ATF5) to Trigger Apoptosis in Response to Perturbations in Protein Homeostasis. Mol. Biol. Cell 2013, 24, 2477–2490. [Google Scholar] [CrossRef]
- Nordenberg, J.; Fenig, E.; Landau, M.; Weizman, R.; Weizman, A. Effects of Psychotropic Drugs on Cell Proliferation and Differentiation. Biochem. Pharmacol. 1999, 58, 1229–1236. [Google Scholar] [CrossRef]
- Otręba, M.; Sjölander, J.J.; Grøtli, M.; Sunnerhagen, P. A Small Molecule Targeting Human MEK1/2 Enhances ERK and P38 Phosphorylation under Oxidative Stress or with Phenothiazines. Life 2021, 11, 297. [Google Scholar] [CrossRef]
- Matteoni, S.; Matarrese, P.; Ascione, B.; Ricci-Vitiani, L.; Pallini, R.; Villani, V.; Pace, A.; Paggi, M.G.; Abbruzzese, C. Chlorpromazine Induces Cytotoxic Autophagy in Glioblastoma Cells via Endoplasmic Reticulum Stress and Unfolded Protein Response. J. Exp. Clin. Cancer Res. 2021, 40, 347. [Google Scholar] [CrossRef]
- Rodriguez, D.; Rojas-Rivera, D.; Hetz, C. Integrating Stress Signals at the Endoplasmic Reticulum: The BCL-2 Protein Family Rheostat. Biochim. Biophys. Acta 2011, 1813, 564–574. [Google Scholar] [CrossRef]
- McCullough, K.D.; Martindale, J.L.; Klotz, L.-O.; Aw, T.-Y.; Holbrook, N.J. Gadd153 Sensitizes Cells to Endoplasmic Reticulum Stress by Down-Regulating Bcl2 and Perturbing the Cellular Redox State. Mol. Cell Biol. 2001, 21, 1249–1259. [Google Scholar] [CrossRef] [PubMed]
- Puthalakath, H.; O’Reilly, L.A.; Gunn, P.; Lee, L.; Kelly, P.N.; Huntington, N.D.; Hughes, P.D.; Michalak, E.M.; McKimm-Breschkin, J.; Motoyama, N.; et al. ER Stress Triggers Apoptosis by Activating BH3-Only Protein Bim. Cell 2007, 129, 1337–1349. [Google Scholar] [CrossRef]
- Zong, W.X.; Li, C.; Hatzivassiliou, G.; Lindsten, T.; Yu, Q.C.; Yuan, J.; Thompson, C.B. Bax and Bak Can Localize to the Endoplasmic Reticulum to Initiate Apoptosis. J. Cell Biol. 2003, 162, 59–69. [Google Scholar] [CrossRef]
- Hetz, C.; Bernasconi, P.; Fisher, J.; Lee, A.H.; Bassik, M.C.; Antonsson, B.; Brandt, G.S.; Iwakoshi, N.N.; Schrinzel, A.; Glimcher, L.H.; et al. Proapoptotic BAX and BAK Modulate the Unfolded Protein Response by a Direct Interaction with IRE1alpha. Science 2006, 312, 572–576. [Google Scholar] [CrossRef] [PubMed]
- Vogler, M.; Butterworth, M.; Majid, A.; Walewska, R.J.; Sun, X.M.; Dyer, M.J.S.; Cohen, G.M. Concurrent Up-Regulation of BCL-XL and BCL2A1 Induces Approximately 1000-Fold Resistance to ABT-737 in Chronic Lymphocytic Leukemia. Blood 2009, 113, 4403–4413. [Google Scholar] [CrossRef]
- Perini, G.F.; Ribeiro, G.N.; Pinto Neto, J.V.; Campos, L.T.; Hamerschlak, N. BCL-2 as Therapeutic Target for Hematological Malignancies. J. Hematol. Oncol. 2018, 11, 65. [Google Scholar] [CrossRef]
- Ruefli-Brasse, A.; Reed, J.C. Therapeutics Targeting Bcl-2 in Hematological Malignancies. Biochem. J. 2017, 474, 3643–3657. [Google Scholar] [CrossRef]
- DiNardo, C.D.; Pratz, K.W.; Letai, A.; Jonas, B.A.; Wei, A.H.; Thirman, M.; Arellano, M.; Frattini, M.G.; Kantarjian, H.; Popovic, R.; et al. Safety and Preliminary Efficacy of Venetoclax with Decitabine or Azacitidine in Elderly Patients with Previously Untreated Acute Myeloid Leukaemia: A Non-Randomised, Open-Label, Phase 1b Study. Lancet Oncol. 2018, 19, 216–228. [Google Scholar] [CrossRef]
- Mehta, S.V.; Shukla, S.N.; Vora, H.H. Overexpression of Bcl2 Protein Predicts Chemoresistance in Acute Myeloid Leukemia: Its Correlation with FLT3. Neoplasma 2013, 60, 666–675. [Google Scholar] [CrossRef] [PubMed]
- Zhou, J.D.; Zhang, T.J.; Xu, Z.J.; Gu, Y.; Ma, J.C.; Li, X.X.; Guo, H.; Wen, X.M.; Zhang, W.; Yang, L.; et al. BCL2 Overexpression: Clinical Implication and Biological Insights in Acute Myeloid Leukemia. Diagn. Pathol. 2019, 14, 68. [Google Scholar] [CrossRef]
- Ball, S.; Borthakur, G. Apoptosis Targeted Therapies in Acute Myeloid Leukemia: An Update. Expert Rev. Hematol. 2020, 13, 1373–1386. [Google Scholar] [CrossRef] [PubMed]






| Cell Line | EC50 (μM) |
|---|---|
| HL60 | 7.50 ± 0.02 |
| HL60/BCL-2 | 13.40 ± 0.02 |
| HL60/BCL-xL | 11.60 ± 0.01 |
Publisher’s Note: MDPI stays neutral with regard to jurisdictional claims in published maps and institutional affiliations. |
© 2022 by the authors. Licensee MDPI, Basel, Switzerland. This article is an open access article distributed under the terms and conditions of the Creative Commons Attribution (CC BY) license (https://creativecommons.org/licenses/by/4.0/).
Share and Cite
Moraes, V.W.R.; Santos, V.M.; Suarez, E.R.; Ferraz, L.S.; Lopes, R.d.M.; Mognol, G.P.; Campeiro, J.D.; Machado-Neto, J.A.; Nascimento, F.D.; Hayashi, M.A.F.; et al. Targeting Ca2+ and Mitochondrial Homeostasis by Antipsychotic Thioridazine in Leukemia Cells. Life 2022, 12, 1477. https://doi.org/10.3390/life12101477
Moraes VWR, Santos VM, Suarez ER, Ferraz LS, Lopes RdM, Mognol GP, Campeiro JD, Machado-Neto JA, Nascimento FD, Hayashi MAF, et al. Targeting Ca2+ and Mitochondrial Homeostasis by Antipsychotic Thioridazine in Leukemia Cells. Life. 2022; 12(10):1477. https://doi.org/10.3390/life12101477
Chicago/Turabian StyleMoraes, Vivian W. R., Vivian M. Santos, Eloah R. Suarez, Letícia S. Ferraz, Rayssa de Mello Lopes, Giuliana P. Mognol, Joana D. Campeiro, João A. Machado-Neto, Fabio D. Nascimento, Mirian A. F. Hayashi, and et al. 2022. "Targeting Ca2+ and Mitochondrial Homeostasis by Antipsychotic Thioridazine in Leukemia Cells" Life 12, no. 10: 1477. https://doi.org/10.3390/life12101477
APA StyleMoraes, V. W. R., Santos, V. M., Suarez, E. R., Ferraz, L. S., Lopes, R. d. M., Mognol, G. P., Campeiro, J. D., Machado-Neto, J. A., Nascimento, F. D., Hayashi, M. A. F., Tersariol, I. L. S., Newmeyer, D. D., & Rodrigues, T. (2022). Targeting Ca2+ and Mitochondrial Homeostasis by Antipsychotic Thioridazine in Leukemia Cells. Life, 12(10), 1477. https://doi.org/10.3390/life12101477

