Novel Therapies for Tongue Squamous Cell Carcinoma Patients with High-Grade Tumors
Abstract
:1. Introduction
2. Material and Methods
2.1. Data Processing and Differential Expression Analysis
2.2. Selection of Grade-Associated Genes
2.3. Functional Enrichment Analysis
2.4. Identification of Survival Analysis of Hub Genes
2.5. Enrichment Scores of Immune Cell Types
2.6. Structure-Based Virtual Screening
2.7. ADMET (Adsorption, Distribution, Metabolism, Excretion, and Toxicity) Prediction
2.8. Statistical Analysis and Ethics Statement
3. Results
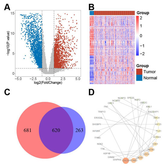
3.1. Identification of DEGs and Grade-Associated Genes
3.2. Enrichment Analysis on Grade-Associated Genes
3.3. Protein–Protein Interaction (PPI) and Hub Proteins
3.4. Validation of Hub Genes in Independent Data Sets
3.5. Correlation of Hub Genes with Immune Cell Enrichment Scores
3.6. Virtual Screening of Compounds
3.7. Pharmacologic Properties of Compounds
4. Discussion
5. Conclusions
Supplementary Materials
Author Contributions
Funding
Institutional Review Board Statement
Informed Consent Statement
Data Availability Statement
Acknowledgments
Conflicts of Interest
Abbreviations
| TSCC | Tongue squamous cell carcinoma |
| OSCC | oral squamous cell carcinoma |
| TCGA | The Cancer Genome Atlas |
| CDKs | cyclin-dependent kinases |
| DEGs | differentially expressed genes |
| PPI | protein–protein interaction |
| ORR | objective response rate |
| KEGG | Kyoto Encyclopedia of genes and Genomes |
| GO | Gene Ontology |
| BP | biological process |
| CC | cellular component |
| MF | molecular function |
| OS | overall survival |
| ssGSEA | single sample gene set enrichment analysis |
| PDB | Protein Data Bank |
| ADMET | adsorption, distribution, metabolism, excretion, and toxicity |
| DTP | developmental toxicity potential |
| BUB1 | budding uninhibited by benzimidazoles 1 |
| CCNB2 | cyclin B2 |
| CDC6 | cell division cycle 6 |
| CDC20 | cell division cycle 20 |
| CDK1 | cyclin dependent kinase 1 |
| MCM2 | minichromosome maintenance complex component 2 |
| TMB | tumor mutational burden |
| EMT | epithelial-to-mesenchymal transition |
| HIV | human immunodeficiency virus |
References
- Siegel, R.; Ward, E.; Brawley, O.; Jemal, A. Cancer statistics, 2011: The impact of eliminating socioeconomic and racial disparities on premature cancer deaths. CA Cancer J. Clin. 2011, 61, 212–236. [Google Scholar] [CrossRef]
- Sung, H.; Ferlay, J.; Siegel, R.L.; Laversanne, M.; Soerjomataram, I.; Jemal, A.; Bray, F. Global Cancer Statistics 2020: GLOBOCAN Estimates of Incidence and Mortality Worldwide for 36 Cancers in 185 Countries. CA Cancer J. Clin. 2021, 71, 209–249. [Google Scholar] [CrossRef]
- Chai, A.; Lim, K.P.; Cheong, S.C. Translational genomics and recent advances in oral squamous cell carcinoma. Semin. Cancer Biol 2020, 61, 71–83. [Google Scholar] [CrossRef] [PubMed]
- Listl, S.; Jansen, L.; Stenzinger, A.; Freier, K.; Emrich, K.; Holleczek, B.; Katalinic, A.; Gondos, A.; Brenner, H. Survival of patients with oral cavity cancer in Germany. PLoS ONE 2013, 8, e53415. [Google Scholar] [CrossRef] [PubMed]
- Ketabat, F.; Pundir, M.; Mohabatpour, F.; Lobanova, L.; Koutsopoulos, S.; Hadjiiski, L.; Chen, X.; Papagerakis, P.; Papagerakis, S. Controlled Drug Delivery Systems for Oral Cancer Treatment-Current Status and Future Perspectives. Pharmaceutics 2019, 11, 302. [Google Scholar] [CrossRef]
- Zumsteg, Z.S.; Cook-Wiens, G.; Yoshida, E.; Shiao, S.L.; Lee, N.Y.; Mita, A.; Jeon, C.; Goodman, M.T.; Ho, A.S. Incidence of Oropharyngeal Cancer Among Elderly Patients in the United States. JAMA Oncol. 2016, 2, 1617–1623. [Google Scholar] [CrossRef] [PubMed]
- Sun, J.Y.; Zhang, D.; Wu, S.; Xu, M.; Zhou, X.; Lu, X.J.; Ji, J. Resistance to PD-1/PD-L1 blockade cancer immunotherapy: Mechanisms, predictive factors, and future perspectives. Biomark. Res. 2020, 8, 35. [Google Scholar] [CrossRef]
- Vaddepally, R.K.; Kharel, P.; Pandey, R.; Garje, R.; Chandra, A.B. Review of Indications of FDA-Approved Immune Checkpoint Inhibitors per NCCN Guidelines with the Level of Evidence. Cancers 2020, 12, 738. [Google Scholar] [CrossRef]
- Yu, G.T.; Bu, L.L.; Huang, C.F.; Zhang, W.F.; Chen, W.J.; Gutkind, J.S.; Kulkarni, A.B.; Sun, Z.J. PD-1 blockade attenuates immunosuppressive myeloid cells due to inhibition of CD47/SIRPalpha axis in HPV negative head and neck squamous cell carcinoma. Oncotarget 2015, 6, 42067–42080. [Google Scholar] [CrossRef] [PubMed]
- Yagyuu, T.; Hatakeyama, K.; Imada, M.; Kurihara, M.; Matsusue, Y.; Yamamoto, K.; Obayashi, C.; Kirita, T. Programmed death ligand 1 (PD-L1) expression and tumor microenvironment: Implications for patients with oral precancerous lesions. Oral Oncol. 2017, 68, 36–43. [Google Scholar] [CrossRef]
- Lubek, J.E. Head and Neck Cancer Research and Support Foundations. Oral Maxillofac. Surg Clin. N. Am. 2018, 30, 459–469. [Google Scholar] [CrossRef]
- Baxi, S.; Yang, A.; Gennarelli, R.L.; Khan, N.; Wang, Z.; Boyce, L.; Korenstein, D. Immune-related adverse events for anti-PD-1 and anti-PD-L1 drugs: Systematic review and meta-analysis. BMJ 2018, 360, k793. [Google Scholar] [CrossRef]
- Choi, J.; Lee, H.J.; Yoon, S.; Ryu, H.M.; Lee, E.; Jo, Y.; Seo, S.; Kim, D.; Lee, C.H.; Kim, W.; et al. Blockade of CCL2 expression overcomes intrinsic PD-1/PD-L1 inhibitor-resistance in transglutaminase 2-induced PD-L1 positive triple negative breast cancer. Am. J. Cancer Res. 2020, 10, 2878–2894. [Google Scholar]
- Ion, C.M.F.; Marasescu, P.C.; Matei, M.; Florescu, A.M.; Margaritescu, C.; Petrescu, S.; Dumitrescu, C.I. Epidemiological and Histopathological Aspects of Tongue Squamous Cell Carcinomas-Retrospective Study. Curr. Health Sci. J. 2018, 44, 211–224. [Google Scholar]
- Lin, N.C.; Hsu, J.T.; Tsai, K.Y. Survival and clinicopathological characteristics of different histological grades of oral cavity squamous cell carcinoma: A single-center retrospective study. PLoS ONE 2020, 15, e0238103. [Google Scholar] [CrossRef] [PubMed]
- Otto, T.; Sicinski, P. Cell cycle proteins as promising targets in cancer therapy. Nat. Rev. Cancer 2017, 17, 93–115. [Google Scholar] [CrossRef] [PubMed]
- Tokes, T.; Tokes, A.M.; Szentmartoni, G.; Kiszner, G.; Muhl, D.; Molnar, B.A.; Kulka, J.; Krenacs, T.; Dank, M. Prognostic and Clinicopathological Correlations of Cell Cycle Marker Expressions before and after the Primary Systemic Therapy of Breast Cancer. Pathol. Oncol. Res. 2020, 26, 1499–1510. [Google Scholar] [CrossRef]
- Wang, C.; Yu, L.; Ren, X.; Wu, T.; Chen, X.; Huang, Y.; Cheng, B. The oncogenic potential of PRR11 gene in Tongue Squamous Cell Carcinoma cells. J. Cancer 2019, 10, 2541–2551. [Google Scholar] [CrossRef]
- Ye, H.; Yu, T.; Temam, S.; Ziober, B.L.; Wang, J.; Schwartz, J.L.; Mao, L.; Wong, D.T.; Zhou, X. Transcriptomic dissection of tongue squamous cell carcinoma. BMC Genom. 2008, 9, 69. [Google Scholar] [CrossRef]
- Chen, C.; Mendez, E.; Houck, J.; Fan, W.; Lohavanichbutr, P.; Doody, D.; Yueh, B.; Futran, N.D.; Upton, M.; Farwell, D.G.; et al. Gene expression profiling identifies genes predictive of oral squamous cell carcinoma. Cancer Epidemiol. Biomark. Prev. 2008, 17, 2152–2162. [Google Scholar] [CrossRef]
- Estilo, C.L.; O-charoenrat, P.; Talbot, S.; Socci, N.D.; Carlson, D.L.; Ghossein, R.; Williams, T.; Yonekawa, Y.; Ramanathan, Y.; Boyle, J.O.; et al. Oral tongue cancer gene expression profiling: Identification of novel potential prognosticators by oligonucleotide microarray analysis. BMC Cancer 2009, 9, 11. [Google Scholar] [CrossRef]
- Balar, A.V.; Galsky, M.D.; Rosenberg, J.E.; Powles, T.; Petrylak, D.P.; Bellmunt, J.; Loriot, Y.; Necchi, A.; Hoffman-Censits, J.; Perez-Gracia, J.L.; et al. Atezolizumab as first-line treatment in cisplatin-ineligible patients with locally advanced and metastatic urothelial carcinoma: A single-arm, multicentre, phase 2 trial (vol 389, pg 67, 2017). Lancet 2017, 390, 848. [Google Scholar]
- Robinson, M.D.; McCarthy, D.J.; Smyth, G.K. edgeR: A Bioconductor package for differential expression analysis of digital gene expression data. Bioinformatics 2010, 26, 139–140. [Google Scholar] [CrossRef] [PubMed]
- Hänzelmann, S.; Castelo, R.; Guinney, J. GSVA: Gene set variation analysis for microarray and RNA-Seq data. BMC Bioinform. 2013, 14, 7. [Google Scholar] [CrossRef]
- Zhou, X.; Yu, S.; Su, J.; Sun, L. Computational Study on New Natural Compound Inhibitors of Pyruvate Dehydrogenase Kinases. Int. J. Mol. Sci. 2016, 17, 340. [Google Scholar] [CrossRef] [PubMed]
- Lin, H.; Zelterman, D. Modeling Survival Data: Extending the Cox Model. Technometrics 2000, 44, 85–86. [Google Scholar] [CrossRef]
- Dun, B.; Sharma, A.; Xu, H.; Liu, H.; Bai, S.; Zeng, L.; She, J.X. Transcriptomic changes induced by mycophenolic acid in gastric cancer cells. Am. J. Transl. Res. 2013, 6, 28–42. [Google Scholar] [PubMed]
- Ricke, R.M.; Jeganathan, K.B.; van Deursen, J.M. Bub1 overexpression induces aneuploidy and tumor formation through Aurora B kinase hyperactivation. J. Cell Biol. 2011, 193, 1049–1064. [Google Scholar] [CrossRef]
- Shaikh, I.; Ansari, A.; Ayachit, G.; Gandhi, M.; Sharma, P.; Bhairappanavar, S.; Joshi, C.G.; Das, J. Differential gene expression analysis of HNSCC tumors deciphered tobacco dependent and independent molecular signatures. Oncotarget 2019, 10, 6168–6183. [Google Scholar] [CrossRef]
- Borlado, L.R.; Mendez, J. CDC6: From DNA replication to cell cycle checkpoints and oncogenesis. Carcinogenesis 2008, 29, 237–243. [Google Scholar] [CrossRef]
- Feng, C.J.; Lu, X.W.; Luo, D.Y.; Li, H.J.; Guo, J.B. Knockdown of Cdc6 inhibits proliferation of tongue squamous cell carcinoma Tca8113 cells. Technol. Cancer Res. Treat. 2013, 12, 173–181. [Google Scholar] [CrossRef]
- Moura, I.M.; Delgado, M.L.; Silva, P.M.; Lopes, C.A.; Do, A.J.; Monteiro, L.S.; Bousbaa, H. High CDC20 expression is associated with poor prognosis in oral squamous cell carcinoma. J. Oral Pathol. Med. 2014, 43, 225–231. [Google Scholar] [CrossRef]
- Wang, L.; Zhang, J.; Wan, L.; Zhou, X.; Wang, Z.; Wei, W. Targeting Cdc20 as a novel cancer therapeutic strategy. Pharm. Ther. 2015, 151, 141–151. [Google Scholar] [CrossRef] [PubMed]
- Chen, X.; Zhang, F.H.; Chen, Q.E.; Wang, Y.Y.; Wang, Y.L.; He, J.C.; Zhou, J. The clinical significance of CDK1 expression in oral squamous cell carcinoma. Med. Oral Patol. Oral Cir. Bucal. 2015, 20, e7–e12. [Google Scholar] [CrossRef] [PubMed]
- Li, J.N.; Feng, C.J.; Lu, Y.J.; Li, H.J.; Tu, Z.; Liao, G.Q.; Liang, C. mRNA expression of the DNA replication-initiation proteins in epithelial dysplasia and squamous cell carcinoma of the tongue. BMC Cancer 2008, 8, 395. [Google Scholar] [CrossRef] [PubMed]
- Deng, M.; Sun, J.; Xie, S.; Zhen, H.; Wang, Y.; Zhong, A.; Zhang, H.; Lu, R.; Guo, L. Inhibition of MCM2 enhances the sensitivity of ovarian cancer cell to carboplatin. Mol. Med. Rep. 2019, 20, 2258–2266. [Google Scholar] [CrossRef] [PubMed]
- Twomey, J.D.; Zhang, B. Cancer Immunotherapy Update: FDA-Approved Checkpoint Inhibitors and Companion Diagnostics. AAPS J. 2021, 23, 39. [Google Scholar] [CrossRef] [PubMed]
- Makuku, R.; Khalili, N.; Razi, S.; Keshavarz-Fathi, M.; Rezaei, N. Current and Future Perspectives of PD-1/PDL-1 Blockade in Cancer Immunotherapy. J. Immunol. Res. 2021, 2021, 6661406. [Google Scholar] [CrossRef]
- Melendez, B.; Van Campenhout, C.; Rorive, S.; Remmelink, M.; Salmon, I.; D’Haene, N. Methods of measurement for tumor mutational burden in tumor tissue. Transl. Lung Cancer Res. 2018, 7, 661–667. [Google Scholar] [CrossRef]
- Chen, Z.; Liu, G.; Liu, G.; Bolkov, M.A.; Shinwari, K.; Tuzankina, I.A.; Chereshnev, V.A.; Wang, Z. Defining muscle-invasive bladder cancer immunotypes by introducing tumor mutation burden, CD8+ T cells, and molecular subtypes. Hereditas 2021, 158, 1. [Google Scholar] [CrossRef]
- Orzechowska, M.; Anusewicz, D.; Bednarek, A.K. Functional Gene Expression Differentiation of the Notch Signaling Pathway in Female Reproductive Tract Tissues-A Comprehensive Review With Analysis. Front. Cell Dev. Biol. 2020, 8, 592616. [Google Scholar] [CrossRef]
- Wang, L.; Saci, A.; Szabo, P.M.; Chasalow, S.D.; Galsky, M.D. EMT- and stroma-related gene expression and resistance to PD-1 blockade in urothelial cancer. Nat. Commun. 2018, 9, 3503. [Google Scholar] [CrossRef] [PubMed]
- Zhang, T.; Pabla, S.; Lenzo, F.L.; Conroy, J.M.; Nesline, M.K.; Glenn, S.T.; Papanicolau-Sengos, A.; Burgher, B.; Giamo, V.; Andreas, J.; et al. Proliferative potential and response to nivolumab in clear cell renal cell carcinoma patients. Oncoimmunology 2020, 9, 1773200. [Google Scholar] [CrossRef] [PubMed]
- Zou, Y.; Ruan, S.; Jin, L.; Chen, Z.; Han, H.; Zhang, Y.; Jian, Z.; Lin, Y.; Shi, N.; Jin, H. CDK1, CCNB1, and CCNB2 are Prognostic Biomarkers and Correlated with Immune Infiltration in Hepatocellular Carcinoma. Med. Sci. Monit. 2020, 26, e925289. [Google Scholar] [CrossRef] [PubMed]
- Hill, N.S.; Preston, I.R.; Roberts, K.E. Inhaled Therapies for Pulmonary Hypertension. Respir. Care 2015, 60, 794–802; discussion 802–805. [Google Scholar] [CrossRef]
- Ahn, J.H.; Lee, K.T.; Choi, Y.S.; Choi, J.H. Iloprost, a prostacyclin analog, inhibits the invasion of ovarian cancer cells by downregulating matrix metallopeptidase-2 (MMP-2) through the IP-dependent pathway. Prostaglandins Other Lipid Mediat. 2018, 134, 47–56. [Google Scholar] [CrossRef]
- Fung, D.S.; Whitson, J.T. An evidence-based review of unoprostone isopropyl ophthalmic solution 0.15% for glaucoma: Place in therapy. Clin. Ophthalmol. 2014, 8, 543–554. [Google Scholar]
- von Hentig, N. Clinical use of cobicistat as a pharmacoenhancer of human immunodeficiency virus therapy. HIV AIDS (Auckl) 2016, 8, 1–16. [Google Scholar] [CrossRef]
- Hohmann, N.; Bozorgmehr, F.; Christopoulos, P.; Mikus, G.; Blank, A.; Burhenne, J.; Thomas, M.; Haefeli, W.E. Pharmacoenhancement of Low Crizotinib Plasma Concentrations in Patients with Anaplastic Lymphoma Kinase-Positive Non-Small Cell Lung Cancer using the CYP3A Inhibitor Cobicistat. Clin. Transl. Sci. 2020, 14, 487–491. [Google Scholar] [CrossRef] [PubMed]
- Keith, R.L.; Blatchford, P.J.; Kittelson, J.; Minna, J.D.; Kelly, K.; Massion, P.P.; Franklin, W.A.; Mao, J.; Wilson, D.O.; Merrick, D.T.; et al. Oral Iloprost Improves Endobronchial Dysplasia in Former Smokers. Cancer Prev. Res. 2011, 4, 793–802. [Google Scholar] [CrossRef]






| ID | Term | p-Value | Count |
|---|---|---|---|
| KEGG:hsa04110 | Cell Cycle | <0.01 | 15 |
| KEGG:hsa04810 | Regulation of Actin Cytoskeleton | <0.01 | 14 |
| KEGG:hsa04510 | Focal Adhesion | <0.01 | 13 |
| KEGG:hsa04512 | ECM-Receptor Interaction | <0.01 | 11 |
| KEGG:hsa04914 | Progesterone-mediated Oocyte Maturation | <0.01 | 11 |
| GO_BP:0048285 | Organelle Fission | <0.01 | 48 |
| GO_BP:0000280 | Nuclear Division | <0.01 | 47 |
| GO_BP:0007059 | Chromosome Segregation | <0.01 | 45 |
| GO_BP:0140014 | Mitotic Nuclear Division | <0.01 | 42 |
| GO_BP:0043062 | Extracellular Structure Organization | <0.01 | 40 |
| GO_CC:0031012 | Extracellular Matrix | <0.01 | 41 |
| GO_CC:0005819 | Spindle | <0.01 | 38 |
| GO_CC:0062023 | Collagen-containing Extracellular Matrix | <0.01 | 38 |
| GO_CC:0098687 | Chromosomal Region | <0.01 | 33 |
| GO_CC:0000775 | Chromosome, Centromeric Region | <0.01 | 28 |
| GO_MF:0048037 | Cofactor Binding | <0.01 | 28 |
| GO_MF:0003779 | Actin Binding | <0.01 | 24 |
| GO_MF:0050662 | Coenzyme Binding | <0.01 | 22 |
| GO_MF:0005201 | Extracellular Matrix Structural Constituent | <0.01 | 19 |
| GO_MF:1901681 | Sulfur Compound Binding | <0.01 | 18 |
| Datasets\Genes | BUB1 | CCNB2 | CDC6 | CDC20 | CDK1 | MCM2 |
|---|---|---|---|---|---|---|
| TSCC (TCGA) | p < 0.01 | p < 0.01 | p < 0.01 | p < 0.01 | p < 0.01 | p < 0.01 |
| GSE30784 | p < 0.01 | p < 0.01 | p < 0.01 | p < 0.01 | p < 0.01 | p < 0.01 |
| GSE9844 | 0.23 | 0.019 | p < 0.01 | p < 0.01 | 0.033 | p < 0.01 |
| GSE13601 | p < 0.01 | p < 0.01 | 0.14 | p < 0.01 | p < 0.01 | p < 0.01 |
| Protein | ZincID | Libdock Score |
|---|---|---|
| CDC20 | ZINC3799072 | 116.1 |
| CDC20 | ZINC100052685 | 105.9 |
| CDC20 | ZINC3785268 | 105.6 |
| CDK1 | ZINC8214703 | 126.7 |
| CDK1 | ZINC21297660 | 113.4 |
| CDK1 | ZINC601250 | 111.8 |
| MCM2 | ZINC28232755 | 171.2 |
| MCM2 | ZINC85537014 | 166.8 |
| MCM2 | ZINC28639340 | 161.7 |
| Compounds | Solubility Level | BBB Level | CYP2D6 | Hepatotoxicity | Absorption Level | PPB Level |
|---|---|---|---|---|---|---|
| ZINC3799072 | 3 | 2 | 1 | 0 | 0 | 1 |
| ZINC100052685 | 2 | 4 | 0 | 0 | 1 | 1 |
| ZINC3785268 | 3 | 2 | 1 | 0 | 0 | 1 |
| ZINC8214703 | 3 | 4 | 0 | 0 | 0 | 1 |
| ZINC21297660 | 3 | 3 | 0 | 0 | 0 | 1 |
| ZINC601250 | 1 | 0 | 1 | 1 | 1 | 1 |
| ZINC28232755 | 1 | 4 | 0 | 0 | 3 | 0 |
| ZINC85537014 | 3 | 4 | 1 | 1 | 2 | 0 |
| ZINC28639340 | 3 | 4 | 0 | 1 | 2 | 1 |
| Compounds | Mouse NTP (Female) | Mouse NTP (Male) | Rat NTP (Female) | Rat NTP (Male) | Ames | DTP |
|---|---|---|---|---|---|---|
| ZINC3799072 | 0 | 0 | 0 | 0 | 0 | 1 |
| ZINC100052685 | 0 | 0 | 0 | 0 | 0 | 0 |
| ZINC3785268 | 0 | 0 | 0 | 0 | 0 | 1 |
| ZINC8214703 | 0 | 0 | 0 | 0 | 0 | 0 |
| ZINC21297660 | 0 | 1 | 0 | 1 | 0 | 1 |
| ZINC601250 | 0 | 1 | 0 | 0 | 0 | 1 |
| ZINC28232755 | 0 | 0 | 0 | 0 | 0 | 1 |
| ZINC85537014 | 0 | 0 | 0 | 0 | 0 | 0 |
| ZINC28639340 | 0 | 0 | 0 | 0 | 0 | 1 |
Publisher’s Note: MDPI stays neutral with regard to jurisdictional claims in published maps and institutional affiliations. |
© 2021 by the authors. Licensee MDPI, Basel, Switzerland. This article is an open access article distributed under the terms and conditions of the Creative Commons Attribution (CC BY) license (https://creativecommons.org/licenses/by/4.0/).
Share and Cite
Li, Y.; Lin, H.; Chen, L.; Chen, Z.; Li, W. Novel Therapies for Tongue Squamous Cell Carcinoma Patients with High-Grade Tumors. Life 2021, 11, 813. https://doi.org/10.3390/life11080813
Li Y, Lin H, Chen L, Chen Z, Li W. Novel Therapies for Tongue Squamous Cell Carcinoma Patients with High-Grade Tumors. Life. 2021; 11(8):813. https://doi.org/10.3390/life11080813
Chicago/Turabian StyleLi, Yinghua, Hao Lin, Lu Chen, Zihao Chen, and Weizhong Li. 2021. "Novel Therapies for Tongue Squamous Cell Carcinoma Patients with High-Grade Tumors" Life 11, no. 8: 813. https://doi.org/10.3390/life11080813
APA StyleLi, Y., Lin, H., Chen, L., Chen, Z., & Li, W. (2021). Novel Therapies for Tongue Squamous Cell Carcinoma Patients with High-Grade Tumors. Life, 11(8), 813. https://doi.org/10.3390/life11080813

