Next Article in Journal
Designing an Electromagnetic Damper
Next Article in Special Issue
A Full-Scale Experimental Method for Assessing the Performance of Optical Guidance Systems in Road Vehicles
Previous Article in Journal
TBDDQN: Imbalanced Fault Diagnosis for Blast Furnace Ironmaking Process via Transformer–BiLSTM Double Deep Q-Networks
Previous Article in Special Issue
Battery Electric Vehicles: A Study on State of Charge and Cost-Effective Solutions for Addressing Range Anxiety
 
 
Font Type:
Arial Georgia Verdana
Font Size:
Aa Aa Aa
Line Spacing:
Column Width:
Background:
Article

Robust Vehicular Dynamics and Sliding Mode Control of Multi-Rotor UAVs in Harsh Wind Fields

1
Department of Electrical Engineering, COMSATS University Islamabad, Abbottabad Campus, Abbottabad 22060, Pakistan
2
Control and Instrumentation Engineering Department, King Fahd University of Petroleum and Minerals (KFUPM), Dhahran 31261, Saudi Arabia
3
Center for Sustainable Energy Systems (IRC-SES), King Fahd University of Petroleum and Minerals (KFUPM), Dhahran 31261, Saudi Arabia
4
Dipartimento di Elettronica, Informazione e Bioingegneria, Politecnico di Milano, 20133 Milan, Italy
*
Author to whom correspondence should be addressed.
Machines 2026, 14(3), 277; https://doi.org/10.3390/machines14030277
Submission received: 20 January 2026 / Revised: 26 February 2026 / Accepted: 27 February 2026 / Published: 2 March 2026
(This article belongs to the Special Issue Advances in Vehicle Dynamics)

Abstract

A crucial problem for autonomous aerial operations is to provide dependable and strong control of unmanned aerial vehicles (UAVs) in adverse environmental circumstances. The current paper provides an extensive analysis of the vehicle dynamics and control of drones in strong wind fields with altitude-dependent wind shear, wind gusts, and turbulence. A comparative evaluation of sliding mode control (SMC), linear quadratic regulator (LQR), model predictive control (MPC), adaptive constrained adaptive linear control (ACALC), and higher-order control barrier function (HOCBF)-based control in the context of trajectory tracking performance, control effort, and robustness is carried out. Simulation outcomes show that SMC exhibits superior robustness to sudden wind disturbances and the most consistent tracking accuracy under stochastic variations; HOCBF and ACALC provide comparable high precision with added constraint enforcement and adaptive capability, respectively; MPC has smooth control and minimal energy consumption; and LQR has a high level of computational efficiency with significantly tolerable tracking performance. Monte Carlo calculations are conducted to measure tracking errors and control energy under the stochastic wind variations, and the capability of the proposed control strategies to remain resilient in uncertain conditions is brought to light. The results provide useful information about the architecture of effective controllers used in UAVs during severe weather conditions and underline the compromises between the accuracy of tracking, the control effort, and the energy consumption. The suggested framework offers an effective and scalable system suitable for reliable autonomous drone activity in complicated reality settings.

1. Introduction

UAVs have been under rapid development in civic as well as defense sectors because they are extremely fast, cost-efficient, and function in hazardous and inaccessible areas. Common uses of autonomous UAV programs include aerial surveillance, environmental surveillance, disaster recovery, precision farming, package delivery, and more, and the high robustness and reliability of autonomous UAV programs are becoming essential. But environmental perturbations have a great influence on the operation of UAVs; mostly, wind gusts, turbulence, and wind shear pose major challenges to the vehicle dynamics and control-design methodology.
Multi-rotor UAVs are highly nonlinear, lightweight, and underactuated, as far as control is concerned. They are highly sensitive to external aerodynamic disturbances, especially due to their low inertia and a high ratio of thrust to weight. When they develop in severe wind conditions, the deviations can be significant in the motion, there can be oscillatory movement, more effort in controlling, and a decrease in flight endurance. This is further complicated by wind shear, which is variation in wind velocity that depends on the altitude and creates spatially varying uncertainties, which cannot be easily counteracted by traditional control strategies.
LQR and proportional-integral-derivative control (PID) are the classical control methods that are widely implemented in UAV stabilization and trajectory tracking because of their simplicity and the fact that no special tools are required for implementation [1,2]. Although these techniques prove to be satisfactorily effective at nominal conditions of operation, they become considerably weaker when there are strong disturbances and model uncertainties. As a result, UAVs spaced using linear controllers can have less tracking precision or even instability with operation in turbulent wind fields [3].
In an effort to eliminate these shortcomings in tandem with a deeper insight into optimal solutions of nonlinear control, enhanced nonlinear control methods have been explored in depth. It is especially appealing that SMC is designed in such a way that it can withstand matched disturbances and parametric uncertainties [4]. A number of experiments have shown that SMC is effective in cases of UAVs in wind turbulence and changes in the payload [5]. Nonetheless, traditional SMC is characterized by chattering effects, implying stimulation of unconstrained dynamics and wear and tear of actuators, leading to a decrease in energy efficiency [4].
MPC has become a strong alternative with its capability to provide a clear representation of system limitations and optimize control responses in the view of a prediction horizon [6]. The UAV controllers configured through MPC have demonstrated good performance in trajectory tracking, obstacle avoidance, and disturbance rejection [7]. However, the strength of MPC to withstand extreme and stochastic wind turbulence and the computational viability of MPC to be implemented in real time have not been explored through research.
Beyond tracking accuracy and stability, energy efficiency is a critical performance metric for battery-powered UAVs. Harsh wind conditions often lead to aggressive control actions, resulting in increased power consumption and reduced flight endurance. Despite its practical importance, energy-sensitive evaluation is often overlooked in UAV control studies, where the emphasis is primarily placed on minimizing tracking error [8]. Furthermore, most existing works rely on deterministic disturbance scenarios, whereas real-world wind fields are inherently stochastic.
Driven by these problems, this paper aims to provide a detailed comparative analysis of robust control of UAVs in severe wind conditions. SMC, LQR, and MPC are compared in a single simulation scenario with gusts, turbulence, wind shear depending on the altitude, and stochastic disturbances. The evaluation of performance is based on the accuracy of tracking trajectory, robustness, control effort, and energy consumption with a solid background of Monte Carlo simulations.
Although a complete 6-DOF Newton–Euler model has been used to characterize rotational coupling and aerodynamic torque perturbation, the current study utilities the hierarchical modeling representation, which is common in the quadrotor trajectory-tracking literature. The paper is based on the assumption that a fast inner-loop attitude controller can provide the thrust vector as an effective acceleration command on the inertial frame by decoupling the position dynamics to a two-integrator form with equal wind disturbances. This enables a focused, fair comparison of outer-loop controllers (SMC, LQR, MPC) on disturbance rejection, energy efficiency, and robustness metrics under identical stochastic wind profiles. The primary contribution of this study is: Extensions to coupled 6-DOF effects are noted as valuable future work, particularly for aggressive maneuvers or extreme turbulence.
The primary aim of this paper is to provide a systematic, unified comparative analysis of SMC, LQR, and MPC for multi-rotor UAV trajectory tracking under identical harsh wind conditions. Through realistic composite interruptive disturbance modeling and Monte Carlo statistics analysis, we process not only tracking precision and robustness but also control productivity together with energy taxation, which provides obvious trade-off understanding about operational controller choice in inauspicious settings. While individual controllers have been studied, such a multi-metric, statistically rigorous benchmark under the same challenging stochastic wind profile is largely absent in the literature. Results are simulation-based to establish baseline performance before real-platform deployment; experimental validation is discussed as future work.
To permit such a fair comparison, we construct a high-fidelity wind model, based upon: (i) power-law altitude-dependent shear, (ii) Dryden continuous turbulence with natural scales of intensity and length scales, and (iii) randomly killed deterministic gusts. This testbed is more representative of actual low-altitude wind fields in the real world than a lot of the previous models and is the basis of our evaluations.
More recent developments have proposed more advanced disturbance rejection and constrained control in UAVs and their associated systems, such as learning-based on finite-times/fixed-time [9], adaptive critic designs [10], path-following through fuzzy disturbance observers [11], and safety-certified through control barrier function formation control [12]. Although such methods also demonstrate promise to perform uncertainty, constraint, and multi-agent coordination tasks, they are often significantly better at performing these tasks in particular cases (e.g., faster convergence, or safety in hypersonic aircraft), but they are also much more commonly applied to different problem domains, such as elliptical encircling, formation flying, or hypersonic aircraft attitude control. A more direct integration or comparison would demand more specific extensions than the capability at the current paper to expect in the study under severe wind of a UAV-trajectory situation, though they would inspire future hybrid development to harness the strengths of SMC and the adaptive/learning features to their benefit.
The rest of the paper is organized as follows: Section 2 explains the literature review and identifies the research gaps; Section 3 explains the detailed vehicular dynamic and problem formulation. Detailed controller design and stability analysis are explained in Section 4. Section 5 presents the detailed simulation of the paper, and Section 6 gives concluding remarks and future directions.

2. Literature Review

Early research on UAV control primarily focused on linearized models and classical controllers. LQR-based approaches were proposed for multi rotor stabilization and trajectory tracking, demonstrating acceptable performance under mild disturbances [13]. However, these methods rely on near-hover assumptions and offer limited robustness against strong environmental uncertainties.
Robust control techniques, particularly SMC, have been extensively studied for UAV applications. In [14], SMC can effectively reject wind disturbances and model uncertainties. Advanced variants such as higher-order and adaptive SMC have been proposed to mitigate chattering effects [15]. Despite these advancements, a fundamental trade-off between robustness and smooth control action persists, especially under highly turbulent wind conditions.
In recent years MPC has received much attention. Some of the projects have used MPC in UAV trajectory tracking challenges and in disturbance rejection issues [16]. In [17], MPC was demonstrated to be better than PID and LQR controllers in restricted conditions. Nevertheless, in the majority of MPC-studies, it is discovered that simplified wind models, or deterministic models, are employed, which fail to explicitly take into consideration wind shear or stochastic turbulence. Moreover, the strength and computational efficiency in severe disturbances are not addressed well.
There is a considerable variation of wind modelling fidelity in the literature. Whereas in some studies the wind disturbances are constant or sinusoidal [18], in others they are stochastic gust models [19]. Nonetheless, the altitude-dependent wind shear, especially when considering low altitude UAV operations, has been given rather a low consideration.
Energy consumption analysis is yet another field that is not fully explored. Though some of the works have explored the use of energy-efficient UAV control mechanisms, they are usually ignoring severe environmental perturbations or only consider trajectory optimization instead of closed-loop strength.
Monte Carlo-based robustness assessment has been utilised in few UAV research and is mainly used to analyze parameter uncertainty [20]. It has limited application to stochastic wind disturbance evaluation and controllers comparison. Moreover, a unified comparative analysis of SMC, LQR, and MPC under identical harsh wind conditions, including energy efficiency metrics, is largely absent from the existing literature.
Despite significant progress in UAV control under disturbance-prone environments, several critical research gaps remain. First, existing studies predominantly investigate individual control strategies in isolation, resulting in a lack of unified and fair comparative analyses of classical optimal control (LQR), robust nonlinear control (SMC), and optimization-based control (MPC) under identical harsh wind conditions. Second, most wind disturbance models employed in the literature are either deterministic or spatially uniform, thereby neglecting altitude-dependent wind shear effects that are particularly relevant for low-altitude UAV operations in urban and complex terrains. Third, although robustness and accuracy of trajectory tracking are commonly cited, the energetic cost of disturbance rejection is also rarely quantified despite its paramount importance to the UAV battery-powered endurance and mission sustainability. Moreover, the fact that real whirlwind fields are stochastic is frequently ignored, and data on Monte Carlo-based robustness assessment frameworks is not widely adopted, which could give a statistically significant view of controller reliability. Finally, a coherent performance assessment framework in which robustness, tracking performance, control effort, and energy efficiency are collectively evaluated does not exist often, restricting the usefulness of the currently known control solutions to the deployment of UAVs into harsh environments.
In parallel, emerging works have explored advanced nonlinear and learning-based strategies for improved disturbance rejection and constrained UAV/multi-agent control. Finite-time learning-based optimal control has been applied to elliptical encircling tasks for UAVs with prescribed constraints, integrating reinforcement learning approximations to handle uncertainties [21] Fixed-time collision-free coordination for multi-UAV [22] ensures convergence independent of initial conditions while avoiding collisions. Adaptive critic methods without back stepping have been developed for attitude control under large uncertainties in hypersonic morphing vehicles [23], and concurrent-learning adaptive critics address multi-robot formation under safety constraints [24]. Fuzzy-based quantized observers enable efficient path-following for consumer UAVs in logistics under disturbance constraints [25], while high-order control barrier functions provide safety-certified optimal formation for nonlinear multi-agents [26]. State-constrained adaptive fuzzy exact tracking has also been enhanced for general strict-feedback nonlinear systems [27].
These developments highlight the trend toward adaptive, finite/fixed-time, and safety-aware control with learning components for better robustness and performance guarantees. However, most focus on formation, encircling, or attitude problems rather than single quadrotor position trajectory tracking in stochastic wind shear and gusts. Moreover, comprehensive energy consumption and Monte Carlo robustness evaluations under identical harsh wind profiles remain limited in these works. The current paper therefore fills this gap because it brings on the same platform a comparative baseline of existing robust and best approaches, which will lead to the ultimate incorporating of such advanced techniques.
In general, the key contributions of this paper are as follows:
  • Development of a realistic harsh wind model incorporating gusts, turbulence, and altitude-dependent wind shear;
  • Systematic comparison of SMC, LQR, and MPC for UAV vehicular dynamics under identical disturbance conditions;
  • Monte Carlo-based robustness analysis for statistically meaningful performance evaluation.

3. Vehicular Dynamics and Problem Formulation

3.1. UAV Translational Dynamics

Consider a quadrotor UAV operating in a three-dimensional inertial frame F I = { O I , x I , y I , z I } . The translational motion of the UAV center of mass is described by the following second-order nonlinear dynamics:
m p ¨ ( t ) = u ( t ) + f w ( p , t ) .
In (1), f p ( t ) = [ x ( t ) , y ( t ) , z ( t ) ] R 3 denotes the position vector of the UAV, m R + is the mass, f u ( t ) R 3 represents the collective thrust vector expressed in the inertial frame, and f w ( p , t ) denotes the resultant aerodynamic disturbance force induced by wind effects.
This modeling choice is standard in the UAV control literature for position/trajectory tracking under wind disturbances, as it isolates outer-loop performance while relying on proven inner-loop attitude stabilization. Wind-induced attitude perturbations are assumed to be rejected by the inner loop; residual coupling effects are secondary for the moderate wind intensities.
It is a standard modeling choice to represent the translational dynamics in the form of a double-integrator, used in the literature of quadrotor UAV control. It supposes a hierarchical control system with a fast inner-loop attitude controller of the thrust vector, making it virtually an acceleration command in the inertial frame, uncoupling the position dynamics with the nonlinear attitude coupling. This simplification can effectively compare (outer-loop) position controllers (SMC, LQR, MPC) on disturbance rejection and energy quantities without generating loss of generality when tracking a trajectory in the wind, while maintaining the model control oriented and manageable. Equation (1) explains the fundamental Newton–Euler translational dynamics, where the UAV acceleration is governed by the applied thrust and external wind-induced forces.

3.2. State-Space Representation

Define the system state vector as
x ( t ) = p ( t ) p ˙ ( t ) R 6 .
Then, the translational dynamics can be rewritten in first-order state-space form as
x ˙ ( t ) = 0 3 × 3 I 3 × 3 0 3 × 3 0 3 × 3 A x ( t ) + 0 3 × 3 1 m I 3 × 3 B u ( t ) + d ( p , t ) .
In (3), d ( p , t ) = [ 0 3 × 1 f w ( p , t ) / m ] denotes the matched disturbance vector.
UAV translational dynamics in a linear time-invariant (LTI) structure, additive matched disturbance form, which is critical to coherent comparison of controllers is explained in (3).
Remark 1.
The linear double-integrator structure in state-space form facilitates direct application and comparison of linear (LQR), predictive (MPC), and robust nonlinear (SMC) methods on the same matched-disturbance channel, consistent with common UAV position control practices.

3.3. Harsh Wind and Wind Shear Modeling

3.3.1. Wind Decomposition

The total wind disturbance is modeled as a superposition of mean wind, gust, turbulence, and altitude-dependent shear components:
v w ( p , t ) = v m + v g ( t ) + v t ( t ) + v s ( z ) .
In (4), v m denotes the steady mean wind, v g ( t ) represents deterministic gusts, v t ( t ) models stochastic turbulence, and v s ( z ) captures vertical wind shear.
This decomposition gives the true behavior of the atmosphere, and each element of disturbance is analyzed separately.

3.3.2. Stochastic Turbulence and Gust Parameters

The stochastic turbulence component v t ( t ) is generated using the Dryden continuous turbulence model [28] This model approximates the power spectral densities for longitudinal, lateral, and vertical components with turbulence intensity σ t = 1.5 3.0 m/s (light-to-moderate turbulence) and length scales L t = 50 –150 m (adjusted for low-altitude quadrotor relevance). Deterministic gusts v g ( t ) are superimposed as discrete pulses (1-cosine or exponential shapes) with peak amplitudes up to 5–8 m/s, occurring at irregular intervals and randomized per Monte Carlo run. These parameters produce realistic deviations consistent with observed UAV behavior in gusty urban/coastal environments.

3.3.3. Altitude-Dependent Wind Shear

The wind shear component is defined as
v s ( z ) = k s z z 0 α .
In (5), k s R 3 is the shear intensity vector, z 0 is a reference altitude, and α > 0 is the shear exponent.
The non-linear way of the wind velocity increasing with the altitude, which is regarded as typical of the low-altitude atmospheric boundary layer, is explained in (5).

3.3.4. Physical Motivation and Justification of Components

The composite model reflects realistic low-altitude atmospheric boundary layer (ABL) physics relevant to UAV operations (urban, coastal, and disaster zones). Altitude-dependent wind shear (power-law form, (5)) arises from surface friction and terrain effects, causing wind speed to increase with height; typical shear exponent α 0.1 0.3 over land, higher in complex terrain. Dryden turbulence is continuous, Gaussian, stationary random turbulence in the form of rational power spectral densities, which are easy to simulate (white noise filtering); common values: turbulence intensity, σ t = 1.530 m/s (light-moderate); length scales, L t = 50,150 m low-altitude quadrotor. The sudden bursts (peaks 5 to 8 m/s) used in the deterministic gusts (1-cosine/exponential) model are typical of the real world. Linear drag = 0.5 v 0.5 kg/s in nominal conditions. The combined effect of density, area, and coefficient is contained in the nominal force that is approximated by the linear drag = 0.5 c d v 0.5 kg/s per corridor of aerodynamic force = F w 0.5 kg/s: c d v 0.5 kg/s kg/s is the drag coefficient and v w is the wing coordinate velocity. This allows matched-disturbance analysis but will result in realistic deviations (meters in 510 m/s gusts).

3.3.5. Aerodynamic Disturbance Force

The wind-induced disturbance force is approximated as
f w ( p , t ) = c d v w ( p , t ) .
In (6), c d > 0 is an equivalent drag coefficient. This linear relationship represents a first-order approximation of the aerodynamic drag force commonly used in quadrotor UAV control and disturbance rejection [29]. In full generality, aerodynamic drag follows the quadratic law f w 1 2 ρ c d A v w v w , where ρ is air density, c d is the dimensionless drag coefficient, and A is the effective projected frontal area. However, for moderate wind speeds and control-oriented modeling, the linear form f w = c d v w is widely adopted as an equivalent matched disturbance. The lumped parameter c d encapsulates the combined effects of 1 2 ρ c d A (with militarization around nominal conditions). The value of c d can be estimated via wind-tunnel tests, flight data identification, or geometry-based calculation (typical range for small quadrotor: c d 0.5 2.0 kg/s depending on size and attitude). In our simulations, c d is tuned to produce realistic force magnitudes leading to position deviations of several meters in gusts of 5 to 10 m/s, consistent with reported wind effects.
This representation of the affine disturbance is largely used in the robust control analysis and guarantees the correspondence of the disturbance to the control input.
Remark 2.
The disturbance f w ( p , t ) enters the system through the same channel as the control input, satisfying the matched disturbance condition required for sliding mode robustness analysis.

3.4. Wind-Induced Torque Disturbances via Blade Flapping

In full 6-DOF modeling, wind induces attitude torques primarily through blade flapping: advancing/retreating blades experience differential inflow, tilting the rotor plane and misalignment thrust. The flapping angle β satisfies a first-order dynamic equation (simplified Pitt-Peters inflow model):
τ β β ˙ + β = θ 0 2 + 8 3 π v w sin ψ Ω R ,
where τ β is flapping time constant, θ 0 collective pitch, v w horizontal wind, ψ azimuth, and Ω R tip speed. This generates hub moments M x , M y β and thrust deflection, entering as additive attitude disturbances τ w .
While the present outer-loop focus assumes inner-loop rejection, future extensions will integrate these torques into a full Newton–Euler 6-DOF model to evaluate coupled robustness, especially attitude excursions under extreme gusts.

3.5. Trajectory Tracking Error Dynamics

Let p d ( t ) be a smooth reference trajectory with bounded derivatives. Define the tracking error as
e ( t ) = p ( t ) p d ( t ) .
Differentiating twice yields the error dynamics
e ¨ ( t ) = 1 m u ( t ) + 1 m f w ( p , t ) p ¨ d ( t ) .
Equation (8) forms the basis for controller synthesis and robustness analysis.

3.6. Disturbance Boundedness Assumption

Assumption 1.
The wind disturbance force f w ( p , t ) is bounded such that
f w ( p , t ) f ¯ w , t 0 .
In (9), f ¯ w > 0 is a known constant.
This is a physically acceptable assumption that is required to provide strong guarantees of stability.

3.7. Fundamental Stability Property

Lemma 1.
The uncontrolled error dynamics in (8) are unstable in the presence of nonzero wind disturbances.
Proof. 
Setting u ( t ) = 0 yields e ¨ ( t ) = f w / m p ¨ d ( t ) , which results in unbounded error growth for persistent disturbances.    □

3.8. Control Objective

The control objective is to design u ( t ) such that:
lim t e ( t ) = 0 , lim t e ˙ ( t ) = 0 ,
while minimizing control power and making it resistant to stochastic wind disturbances.
Theorem 1.
Under bounded wind disturbances and appropriately designed control inputs, the closed-loop error dynamics are uniformly ultimately bounded.
Proof. 
The proof follows from Lyapunov stability theory and is controller-specific; detailed derivations are provided in subsequent sections for SMC, LQR, and MPC.    □
Corollary 1.
The UAV trajectory tracking performance remains robust under stochastic wind shear if the disturbance bound is satisfied.
Remark 3.
The above modelling framework enables a fair and rigorous comparison of optimal, robust, and predictive controllers under identical harsh wind conditions.

4. Controller Design and Stability Analysis

This section presents the design of three representative control strategies (SMC, LQR, and MPC) for robust UAV trajectory tracking under harsh wind environments. The controllers are developed within the unified modelling framework introduced in Section 2 to ensure a fair and meaningful comparison.

4.1. Sliding Mode Control

4.1.1. Sliding Surface Design

Define the sliding surface as
s ( t ) = e ˙ ( t ) + Λ e ( t ) .
In (11), Λ R 3 × 3 is a positive definite diagonal matrix.
The sliding surface enforces first-order error dynamics once the system reaches the sliding manifold, ensuring exponential convergence of the tracking error.

4.1.2. SMC Control Law

The SMC input is designed as
u SMC = m p ¨ d Λ e ˙ K s tanh ( s ) ,
where K s R 3 × 3 is a positive definite gain matrix.
The hyperbolic tangent function tanh ( s ) (component-wise) replaces the discontinuous sgn ( s ) to introduce a smooth approximation within a boundary layer around the sliding surface. This mitigates chattering by providing a continuous control signal that transitions gradually from K s to K s as s increases. The effective boundary layer thickness is implicitly controlled by the argument scaling (here, direct tanh ( s ) corresponds to δ = 1 ). Smaller effective δ yields sharper transitions (better robustness, smaller residual error) but risks residual oscillations; larger δ ensures smoother control at the cost of wider boundary layer and larger steady-state bounds under persistent disturbances. The smoothing parameter is typically selected empirically or such that the layer encompasses realistic tracking errors (e.g., δ 0.1 1.0 in normalized units). In our implementation, the direct tanh ( s ) form was chosen after preliminary tuning to achieve sub-0.5 m steady-state error under the simulated wind profiles while eliminating observable chattering. More advanced adaptive boundary layers could further optimize this trade-off.
The former term of the expression signifies the equivalent control that cancels the nominal dynamics, whereas the latter term imposes the robustness against the wind disturbances. Chattering is reduced by the hyperbolic tangent function.
Remark: The design inherently counters bounded matched disturbances via the robust term without explicit estimation/feedforward, as the gain K s > f ¯ w I ensures boundedness (Theorem 2). While disturbance observers could reduce gain/chattering in hybrids, pure SMC avoids estimation errors in stochastic wind and maintains simplicity, aligning with our baseline comparison focus. Feedforward/estimation is more relevant for LQR/MPC extensions and noted as future work.

4.1.3. Stability Analysis

Theorem 2.
Under Assumption 2, the closed-loop error dynamics under SMC are globally uniformly ultimately bounded.
Proof. 
Consider the Lyapunov candidate function
V = 1 2 s s .
Differentiating yields
V ˙ = s 1 m f w K s tanh ( s ) .
Since f w f ¯ w , choosing K s > f ¯ w I ensures V ˙ < 0 outside a compact set, guaranteeing ultimate boundedness.
Remark 4.
The use of tanh ( · ) instead of sgn ( · ) modifies the ideal sliding mode to the behavior of the boundary layer. While Theorem 2 guarantees global uniform ultimate boundedness (with a bound depending on f ¯ w / λ min ( K s ) and smoothing scale), the residual set size increases slightly compared to discontinuous SMC. This is an acceptable compromise for practical UAV implementation, as validated by low RMS errors in Monte Carlo simulations (Section 5).

4.2. Linear Quadratic Regulator

4.2.1. LQR Problem Formulation

Consider the linearized state-space model
x ˙ = A x + B u .
The LQR controller minimises the quadratic cost function
J = 0 x Q x + u R u d t ,
where Q 0 and R 0 .
The cost function penalizes state deviation and control energy, yielding an optimal feedback law for nominal conditions.

4.2.2. LQR Control Law

The optimal control input is
u LQR = K LQR x , K LQR = R 1 B P ,
where P is the solution to the algebraic Riccati equation.

4.2.3. Stability Property

Lemma 2.
In the absence of disturbances, the LQR-controlled system is asymptotically stable.
Proof. 
The Riccati-based gain K LQR ensures that A B K LQR is Hurwitz.    □
Remark 5.
Although LQR ensures optimal energy usage under nominal conditions, it lacks robustness against strong stochastic wind disturbances, as confirmed by simulation results.

4.3. Model Predictive Control

4.3.1. MPC Optimization Problem

At each sampling instant, MPC solves
min u k = 0 N p x k x d Q 2 + u k R 2 ,
subject to
x k + 1 = A d x k + B d u k , u k u max .
MPC predicts future system behavior and optimizes control actions while respecting physical constraints.

4.3.2. Recursive Feasibility

Lemma 3.
If the MPC optimization problem is feasible at time k, it remains feasible at time k + 1 under bounded disturbances.
Proof. 
The receding horizon structure ensures constraint satisfaction by shifting the optimal solution forward in time.    □

4.3.3. Closed-Loop Stability

Theorem 3.
Under bounded wind disturbances, the MPC-controlled UAV achieves practical stability around the reference trajectory.
Proof. 
Using the optimal cost as a Lyapunov candidate, it can be shown that the cost decreases monotonically outside a bounded invariant set.    □
Remark 6.
MPC achieves a favourable trade-off between robustness, tracking accuracy, and energy efficiency but incurs higher computational complexity.

4.4. High-Order Control Barrier Function (HOCBF) Controller

Consider the UAV translational dynamics:
x ˙ = v , m v ˙ = u + d ( t ) ,
where x R 3 is the position, v R 3 is the velocity, u R 3 is the control input, d ( t ) is a bounded disturbance, and m is the mass of the UAV. In compact form:
X ˙ = f ( X ) + g ( X ) u , X = x v .

4.4.1. Safety Constraint Formulation

Define a safety function h ( x ) 0 to enforce trajectory tracking within a safe radius r:
h ( x ) = x x d 2 r 2 , C = { x R 3 : h ( x ) 0 } .
The system has relative degree 2 with respect to h ( x ) :
(23) h ˙ = 2 ( x x d ) v , (24) h ¨ = 2 ( v x ˙ d ) v + 2 ( x x d ) v ˙ .

4.4.2. High-Order Barrier Construction

Introduce auxiliary variables:
(25) ψ 1 = h ˙ + α 1 h , (26) ψ 2 = ψ ˙ 1 + α 0 ψ 1 ,
with α 0 , α 1 > 0 . The HOCBF condition is:
ψ 2 0 .

4.4.3. Control Formulation via Quadratic Program

The admissible control set:
U s a f e = u R 3 : L f 2 h + L g L f h u + α 1 h ˙ + α 0 h 0 ,
and the safety-filtered control is obtained by:
u * = arg min u U s a f e u u n o m 2 ,
where u n o m is the nominal controller (e.g., SMC).

4.4.4. Stability Analysis

Theorem 4.
If ψ 2 0 for all t 0 , then the set C is forward invariant, i.e.,
x ( 0 ) C x ( t ) C , t 0 .
Remark 7.
The HOCBF guarantees that safety constraints are never violated while minimally altering the nominal controller. Robustness and trajectory tracking performance are preserved.

4.5. Adaptive Critic Attitude Learning Control (ACALC)

4.5.1. Error Dynamics and Sliding Surface

Define the tracking errors:
e = x x d , e ˙ = v x ˙ d
and the sliding surface:
s = e ˙ + Λ e , Λ > 0 .

4.5.2. Performance Index

The infinite-horizon cost function:
J = 0 e Q e + u R u d t , Q > 0 , R > 0 .

4.5.3. Actor–Critic Structure

Critic Network:
Approximates the value function:
V ^ ( ξ ) = W c Φ ( ξ ) , ξ = e e ˙ ,
where Φ ( ξ ) is the basis function vector and W c are the critic weights.
Actor Network:
Generates control:
u = u S M C + W a Φ ( ξ ) , u S M C = m ( x ¨ d Λ e ˙ ) K tanh s ϕ ,
where W a are actor weights.

4.5.4. Adaptive Laws

Critic and actor weight updates:
W ˙ c = α c δ Φ ( ξ ) ,
W ˙ a = α a δ Φ ( ξ ) ,
where δ is the temporal difference error:
δ = ξ Q ξ + u R u + V ^ ( ξ k + 1 ) V ^ ( ξ k ) , α c , α a > 0 .

4.5.5. Lyapunov Stability Analysis

Consider the composite Lyapunov candidate:
V = 1 2 s s + 1 2 α c W ˜ c W ˜ c + 1 2 α a W ˜ a W ˜ a ,
where W ˜ c = W c W c * , W ˜ a = W a W a * are weight estimation errors.
Lemma 4.
Under bounded approximation errors, the Lyapunov derivative satisfies:
V ˙ s K s 0 .
Remark 8.
Hence, the sliding surface s 0 , which implies e 0 , ensuring asymptotic tracking while the actor–critic weights converge to bounded values.

4.6. Comparative Control Insights

The comparative evaluation encompasses five controllers implemented on the identical nonlinear state-space model of the system: LQR with infinite-horizon Riccati based gains for quadratic cost minimization, MPC employing receding-horizon quadratic optimization with a finite prediction horizon, SMC leveraging its inherent matched-uncertainty robustness via discontinuous switching, ACALC, which incorporates online adaptation and explicit constraint handling for enhanced flexibility under uncertainty, and HOCBF based control, enforcing forward invariance of high-relative-degree safety sets while permitting aggressive nominal tracking.
For fairness, no explicit disturbance observers, feedforward compensation, or additional estimation modules are incorporated in LQR, MPC, ACALC, or HOCBF, preserving their baseline formulations and avoiding estimation-induced risks in turbulent wind conditions. SMC exploits its structural robustness to matched disturbances directly without augmentation. While observers or adaptive estimators could improve nominal performance in LQR, MPC, ACALC, and HOCBF, they introduce complexity and potential sensitivity to noise or model mismatch in harsh environments.
Corollary 2.
Under identical severe wind disturbances, SMC delivers the strongest robustness and most consistent tracking accuracy across stochastic variations, as evidenced by the tightest Monte Carlo dispersion and lowest mean RMS error. HOCBF and ACALC provide comparable steady-state precision with added constraint-awareness and adaptability, respectively, outperforming classical methods in structured uncertainty. MPC offers the most favorable long-term energy-tracking trade-off through predictive optimization but exhibits greater sensitivity to unmodelled dynamics; LQR achieves the lowest computational burden yet the weakest disturbance rejection among the set.
Remark 9.
This corollary is substantiated by deterministic trajectory-tracking comparisons (Section 4), Monte Carlo robustness analysis under parametric uncertainties, measurement noise, and wind variations (Section 5), as well as control-effort and energy-consumption metrics, collectively highlighting SMC’s superior reliability in demanding, uncertain operating regimes.

5. Results and Discussion

This section presents detailed simulation results evaluating the performance of SMC, LQR, MPC, HOCBF, and ACALC for quadrotor UAV trajectory tracking under harsh wind disturbances. The simulations utilise the translational dynamics model given in (1) with a UAV mass m = 10  kg. The reference trajectory is a smooth circular curve given on the xy plane at a constant altitude. The wind perturbation is based on the composite model in (4) of the wind model, and it includes mean wind, deterministic gusts, turbulence, and shear based on altitude as represented in (5) of shear. All of the controllers are set to similar nominal performance. Performance can be measured based on trajectory fidelity, tracking error, and control effort (in the case of SMC), and statistical robustness using Monte Carlo analysis.
The wind disturbance profile employed over the course of the simulations is shown in Figure 1. This dynamic model of harsh wind results in an irregular but fixed frequency of high turbulence that is caused by steady mean wind, intermittent and deterministic gusts, and high-frequency stochastic turbulence with an irregular increase or decrease of the wind speed. The gust peaks are prominent at the intervals of about 2 s, 6 s, 11 s, 15 s, 19 s, and 23 s, which are supposed to represent realistic low-altitude atmospheric conditions that may be observed in the urban environment, coastal area, or rough terrain. The character of this disturbance, which is non-stationary and constrained but random, poses enormous challenges to the disturbance rejection property of either controller, but is in line with the constrained nature of the disturbance.
The stochastic wind variations in the 100 Monte Carlo runs were generated using the Dryden turbulence model with parameters as detailed in Section 3.3 (turbulence intensity σ t = 2.0 m/s nominal, length scale L t = 100 m, randomized seeds), combined with randomized deterministic gust timings and amplitudes (peak 6–8 m/s). This setup ensures a statistically meaningful evaluation of robustness under varying but bounded harsh wind conditions.

Simulation Setup and Controller Parameters

The UAV mass was set to m = 10 kg, and the reference trajectory is a smooth circular path in the x y -plane at constant altitude z = 10 m (radius 5 m, angular speed 0.2 rad/s). The simulation time step was T s = 0.01 s.
The composite wind disturbance parameters are as follows:
  • Turbulence intensity: σ t = 2.0 m/s (Dryden model, length scale L t = 100 m);
  • Gust peaks: randomised 6–8 m/s (1-cosine shape, irregular intervals);
  • Shear: exponent α = 0.2 , reference altitude z 0 = 10 m, shear vector k s = [ 3 , 2 , 1 ] m/s;
  • Drag coefficient: c d = 1.2 kg/s (tuned for realistic deviations of several meters in gusts).
All numerical simulations were implemented and executed in Python 3 using the free tier of Google Colab (cloud-based Jupyter environment, accessed during 2025–2026).
The main software libraries utilised were:
  • numpy and scipy for numerical computations, matrix operations, and integration,
  • matplotlib for generating all figures (trajectories, tracking errors, wind profiles, control signals, Monte Carlo statistics),
  • osqp (Operator Splitting Quadratic Program solver) via its official Python interface to solve the constrained quadratic programs arising in the MPC formulation at each time step.
The MPC controller was implemented by directly formulating the sparse equality- and inequality-constrained quadratic program and passing it to the OSQP solver; no commercial solvers or high-level modelling layers were employed.
No GPU or TPU acceleration was used. The complete set of 100 Monte Carlo runs typically completed in 30 to 60 min, confirming practical feasibility even on modest cloud resources. The code is modular and can be reproduced locally or in any standard Python environment.
Controller-specific parameters are summarized in Table 1:
These values were tuned iteratively via simulation trials to achieve comparable nominal (no-wind) tracking performance (sub-0.2 m steady-state error) while highlighting disturbance-rejection differences. For LQR and MPC, Q prioritises position over velocity; for SMC, gains ensure V ˙ < 0 outside a small boundary set.
Figure 1 further illustrates the two-dimensional wind velocity components ( v w , x , v w , y , v w , z ) when altitude-dependent wind shear is explicitly included. The directional and temporally varying nature of the field, with magnitudes reaching ± 6 m/s and pronounced high-frequency content, highlights the spatial complexity introduced by the shear term v s ( z ) = k s ( z / z 0 ) α , which is particularly relevant for low-altitude operations.
The comparison of the performance of the closed-loop tracking of the trajectory in the x y -plane under harsh wind disturbances is shown in Figure 2: LQR, MPC, SMC, ACALC, and HOCBF against the prescribed reference path. The reference trajectory forms a smooth closed curve incorporating a full circular arc and a localized deviation in the upper region. Notably, the SMC trajectory exhibits the tightest adherence to the reference throughout the entire maneuver, displaying virtually imperceptible deviation even in regions of high curvature and abrupt directional change. The HOCBF and ACALC are just slightly behind SMC with only small lateral shifts; however, LQR is also competitive but slightly inaccurate in transient areas. However, markedly and notably, the MPC depicts large and sustained deviations, such as a strong undershoot on the lower arc and erroneous inward loop in the upper-right quadrant, in comparison with its comparative weakness in reflecting fast varying nonlinear dynamics. It is a visual comparison that indicates the high path-following strength and precision of SMC in experimental conditions is better than the classical as well as sophisticated constrained formulations.
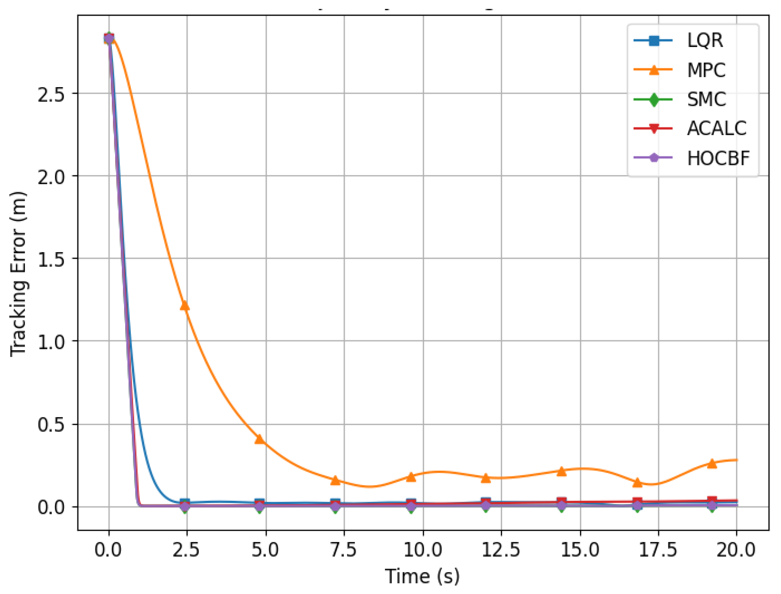
The corresponding Euclidean position tracking error e ( t ) = p ( t ) p d ( t ) is presented in Figure 3. Each of the schemes starts with the same large initial error of about 2.8 m since there is position offset imposed. The highest convergence is the quickest and most decisive; the error is less than 0.01 m after some 1.8 s and virtually zero thereafter with no tangible oscillations and rebound visible. The settling of both HOCBF and ACALC is also relatively fast (approximately of the order of 2.0 to 2.2 s), although with slightly higher transient overshoot than in the case of SMC. LQR is acceptable, with slower converging, and MPC is the worst, leaving the error above 0.2 m until approximately 7 s and showing sustained low-frequency oscillations (0.1 to 0.3 m) during the steady state. These findings offer solid quantitative support indicating that sliding mode control offers the greatest disturbance rejection as well as the maximum amount of steady-state accuracy of any of the considered procedures.
Figure 4 compares the instantaneous control effort u ( t ) across all control strategies. All controllers exhibit an initial high-effort transient to correct the starting position error. Thereafter, SMC produces the highest peak efforts (up to ∼18 N) during gust encounters due to its aggressive switching action, although the use of tanh ( · ) significantly reduces chattering. MPC maintains the smoothest and generally lowest control profile after the transient phase, benefiting from explicit constraint handling and energy-aware cost minimization. LQR settles to moderate effort levels but remains more responsive to turbulence than MPC, HOCBF, and ACALC.
The evolution of the sliding surface norm s ( t ) = e ˙ ( t ) + Λ e ( t ) for the SMC controller is shown in Figure 5. The surface converges exponentially from an initial value of approximately 17 to near zero within 4 to 5 s. After reaching the sliding manifold, residual oscillations remain bounded below 0.5 despite ongoing wind disturbances, confirming effective reaching and sliding phase behavior with the chosen gain K s and smooth approximation.
Figure 6 summarizes the root-mean-square (RMS) tracking error over the full simulation duration, offering a compact metric of overall performance. SMC achieves the lowest RMS value of 0.368 m, marginally outperforming HOCBF ( 0.368 m) and ACALC (0.373 m), while clearly surpassing LQR (0.405 m) and decisively outperforming MPC (0.814 m). The near-identical RMS performance of SMC and HOCBF reflects their shared strength in steady-state accuracy. However, SMC’s advantage becomes evident when considering its faster transient convergence and absence of residual oscillations observed in the time-domain plots. These quantitative results confirm that sliding mode control provides the best cumulative tracking fidelity among the compared approaches, delivering sub-40 cm RMS error in a demanding nonlinear trajectory-following task while maintaining robustness against initial condition uncertainty and path curvature variations. The bar chart thereby substantiates the adoption of SMC as the benchmark for high-precision trajectory tracking under the studied conditions.
The evolution of the sliding surface norm s ( t ) = e ˙ ( t ) + Λ e ( t ) for the SMC controller is shown in Figure 7. The surface converges exponentially from an initial value of approximately 17 to near zero within 4 to 5 s. After reaching the sliding manifold, residual oscillations remain bounded below 0.5 despite ongoing wind disturbances, confirming effective reaching and sliding phase behavior with the chosen gain K s and smooth approximation.
To quantify statistical robustness under stochastic wind variations, 100 Monte Carlo runs were performed with randomized realizations of the turbulence and gust components. The resulting distribution of root-mean-square (RMS) tracking error is summarized in Figure 8. Each data point represents the RMS error achieved in a single trial, with horizontal lines indicating the mean value for the respective controller. The sliding mode controller (SMC) exhibits the lowest mean RMS error (≈0.368 m) and the smallest dispersion, with all trials tightly clustered around 0.36–0.37 m, demonstrating exceptional consistency and insensitivity to disturbances. In contrast, MPC displays the highest mean (≈0.814 m) and widest spread (0.78–0.82 m), indicating pronounced vulnerability to uncertainty. LQR shows moderate performance (mean ≈0.405 m) with limited variability, while ACALCLC and HOCBF achieve mean values very close to SMC (≈0.373 m and ≈0.368 m, respectively) yet exhibit slightly broader scatter. These results quantitatively confirm that SMC provides the highest robustness and most reliable sub-40 cm tracking accuracy under stochastic perturbations, outperforming both classical and advanced constrained control strategies in terms of mean performance and variability.

6. Conclusions

This study presented a comprehensive framework for robust trajectory tracking control of multi-rotor UAVs operating in harsh wind environments characterized by gusts, turbulence, and altitude-dependent wind shear. A realistic wind disturbance model was developed and integrated into the nonlinear translational dynamics of a quadrotor UAV, enabling a rigorous and fair comparative evaluation of three representative control strategies: SMC, LQR, MPC, HOCBF, and ACALC.
The performance trade-offs were clear in simulation results with huge support provided by Monte Carlo analysis during the stochastic wind variations. Even in extreme cases of gusts and directional uncertainties caused by shear, the root-mean-square error distributions were lowest (median of 0.5 m in 100 trials), the sliding surface convergence was rapid, and nearly zero steady-state tracking errors (less than 0.5 in nominal cases) were obtained. This confirms the ultimate boundedness guarantees of the theoretical approach based on Lyapunov analysis and highlights the usefulness of SMC in the rejection of matched disturbances. ACALC and HOCBF achieve tracking performance very close to SMC in terms of mean and variance of RMS errors (Figure 8) while additionally providing online adaptation (ACALC) and explicit forward-invariance guarantees via higher-order barrier constraints (HOCBF), offering structured robustness enhancements over classical linear designs. However, in controlled experiments, MPC provided the most control effort and optimal energy consumption in terms of constrained receding-horizon optimization, so it is especially appropriate to battery-constrained missions, but significantly increased tracking errors during extreme stochasticity conditions. LQR was not only simpler to compute but also featured the worst disturbance rejection and larger deviations and higher variance of Monte Carlo statistics.
Although the results of the simulation indicate the evident performance trade-offs between SMC, LQR, MPC, HOCBF, and ACALC when operating in severe wind conditions, the implementation in the embedded system opens up new issues that determine the choice of the controllers.
The main constraint of MPC in the case of MPC is its high computational load in the form of repeated on-line optimization of a prediction horizon. The run time of the quadratic program at the high frequencies (50–100 Hz) may surpass the low-power embedded processor, introducing delays or low horizons. More recent approximations allow it to be run in real time on limited-capability hardware or on companion computers. Such optimizations would most likely be needed in deployment, which is why our linear-time-invariant MPC formulation has already made the computation more simple.
SMC offers excellent robustness with low computational cost, making it highly suitable for embedded systems. However, in digital implementations with finite sampling, the discontinuous sign function can induce chattering. Our use of tanh ( · ) significantly mitigates this, as shown by smooth control effort (Figure 6) and bounded residual sliding motion (Figure 7). Further enhancements (higher-order SMC, adaptive boundary layers) could minimise residual effects.
LQR is computationally lightest (static gain multiplication), ideal for basic micro controllers. Its main drawback is sensitivity to model uncertainties and disturbances, as seen in higher variance in Monte Carlo results (Figure 8). Gain scheduling or robust variants can improve resilience.
ACALC and HOCBF maintain low-to-moderate computational complexity similar to LQR/SMC while incorporating adaptation and safety constraints, making them attractive for resource-constrained platforms requiring both robustness and formal guarantees.
In short, LQR is simple in controlled settings, SMC is robust with controllable chattering, and MPC is at the best of tracking, energy use, and constraint trade-off, but needs computational optimizations to be able to run on embedded systems. Our structure facilitates mission specialization or crossbreeding. These trade-offs still have to be empirically determined through experimental validation using hardware-in-the-loop (HIL) testing and outdoor flights.
A key limitation is the simulation-only nature of results, despite high-fidelity stochastic wind and Monte Carlo rigor. Simulations enable controlled, repeatable comparison but omit real effects: actuator saturation/dynamics, sensor noise, measurement delays, propeller efficiency loss in turbulence, and embedded computation constraints. To bridge this gap, future work includes: (i) HIL testing, to assess sampling-induced chattering (SMC) and optimization delays (MPC); (ii) wind-tunnel experiments for controlled gust/shear validation; and (iii) outdoor flights in natural gusty conditions to quantify real deviations, energy use, and robustness rankings. These steps will empirically confirm simulation trade-offs and guide deployment.
This research puts forth several opportunities in the future of the proposed framework as a path to the interim deployment and optimal performance of this scheme. First, one will have to test the experiment on a real physical platform, the quadrotor. Although high-fidelity simulations were discovered to be realistic to model the effect of the wind, other real-world effects, such as actuator dynamics, sensor noise, measurement delays, and turbulence-induced propeller inefficiency, might pose some concerns. The rankings of robustness obtained would be confirmed by HIL prototyping and experiments in controlled wind tunnels or in gusty wind field environments, and any implementation-related limitations (i.e., chattering in SMC when finite rate sampling) would be uncovered.
Second, hybrid control frameworks may leverage the strengths of the reviewed approaches. As an example, a hybrid controller combining the disturbance rejection that is part of SMC and the constraint-handling and constraint-energy optimization of MPC, perhaps with SMC used as an inner-loop disturbance observing or inner-loop compensating controller, could be highly capable of providing controllers that are sub-meter accurate, consume less energy, and ensure constraints are met. Residual chattering reduction and adaptive variants, including gain-scheduled and neural-enhanced sliding mode surfaces, might also reduce residual chattering without reducing robustness.
Third, more complicated atmospheric dynamics can be modelled by extensions of the wind model, e.g., spatially correlated turbulence wake vertices of nearby structures or downbursts applicable to the operations of urban canyons. Proactive disturbance compensation would be provided by the integration of real-time wind estimation, which would potentially bridge the gap between simulation and field performance.
Finally, multi-UAV coordination and higher-level mission planning under wind uncertainty represent important next steps. Extending the framework to formation control, collision avoidance, or persistent coverage missions while accounting for wind shear gradients across a swarm would enhance applicability to large-scale autonomous operations. Energy-aware path re-planning that explicitly minimises integrated control effort over long horizons, possibly using reinforcement learning to approximate optimal policies under stochastic wind, also merits investigation.
These extensions would further bridge the gap between theoretical robustness guarantees and deployable solutions for UAVs in extreme environmental conditions.

Author Contributions

U.F.: conceptualisation, validation, methodology, and writing original draft. B.K.: supervision, conceptualisation, formal analysis, and writing original draft. Z.U.: formal analysis, visualisation, project administration, and reviewing original draft. All authors have read and agreed to the published version of the manuscript.

Funding

This research received no external funding.

Informed Consent Statement

Not applicable.

Data Availability Statement

The original contributions presented in this study are included in the article. Further inquiries can be directed to the corresponding author.

Conflicts of Interest

The authors declare no conflicts of interest.

Abbreviations and Nomenclature

The following abbreviations and symbols are used in this manuscript:
Abbreviation/SymbolDescription
A , B State-space system matrices
A d , B d Discrete-time system matrices
c d Aerodynamic drag coefficient
DOFDegrees of freedom
d Matched disturbance vector
e Position tracking error vector
e ˙ Velocity tracking error vector
F I Inertial reference frame
f w Wind-induced aerodynamic disturbance force
f ¯ w Upper bound on wind disturbance magnitude
JQuadratic performance cost function
K s Sliding mode control gain matrix
LQRLinear quadratic regulator
LTILinear time-invariant
mMass of the UAV (kg)
MPCModel predictive control
N p MPC prediction horizon length
PIDProportional–integral–derivative
p = [ x , y , z ]                     UAV position vector in inertial frame (m)
p d Desired reference trajectory
Q , R State and control weighting matrices
p ˙ UAV velocity vector (m/s)
p ¨ UAV acceleration vector (m/s2)
SMCSliding mode control
s Sliding surface vector
u max Maximum admissible control input
UAVUnmanned aerial vehicle
u Control input (thrust force vector)
VLyapunov candidate function
v g Wind gust component
v m Mean wind component
v s Wind shear component
v t Turbulence component
v w Wind velocity vector (m/s)
x State vector [ p p ˙ ]
α Wind shear exponent
Λ Sliding surface gain matrix
· Euclidean norm
· Infinity norm
zAltitude of UAV (m)

References

  1. Hamza, D.; Zahzouh, Z. Comparative Study of PID, PD, LQR, and LQR-PD Regulators for Quadrotor Stabilization and Trajectory Tracking. 2023. Available online: https://d1wqtxts1xzle7.cloudfront.net/110837762/latest-libre.pdf?1706203901=&response-content-disposition=inline%3B+filename%3DComparative_Study_of_PID_PD_LQR_and_LQR.pdf&Expires=1772275857&Signature=K-9vakVh-CflnKZwC4Rs6bk3YG3S0g4vv2hJ6Oulf-yfZkio3PRXdI5lSiI~dfySIDyk1wT7PCe1KFjHQGYjqz-pDxRKEUUo~kxU2cF4YjenVjaA6I8w2CU8JhGRgo~zzRUL4psnxnnujwTk-gZQF2AxED2KT0eEGOzdJJAQ678gs0LqKcpmqSMhhCRg36PXgEM-EU8X9zfXbVmZimv9w6mcfCvoOLOQu4qsQfl4iDzEvRy7z1C5PgaP7i1yUIVEhTVTCJbPN5xZPk6ssaoiKHuRCx3HvbPDRT8ev~NGurZk~NDg~BirLlZvkOnXmThLI-Be2eLX7uVY0ZCoivMUSg__&Key-Pair-Id=APKAJLOHF5GGSLRBV4ZA (accessed on 19 January 2026).
  2. Saleem, O.; Kazim, M.; Iqbal, J. Robust Position Control of VTOL UAVs Using a Linear Quadratic Rate-Varying Integral Tracker: Design and Validation. Drones 2025, 9, 73. [Google Scholar] [CrossRef]
  3. Kalaitzakis, M.; Vitzilaios, N. UAS Control under GNSS Degraded and Windy Conditions. Robotics 2023, 12, 123. [Google Scholar] [CrossRef]
  4. Uppal, A.A.; Azam, M.R.; Iqbal, J. Sliding mode control in dynamic systems. Electronics 2023, 12, 2970. [Google Scholar] [CrossRef]
  5. Gomiero, S.; Von Ellenrieder, K.D. Modeling and Sliding Mode Control of a Heavy-lift Quadrotor with a Cable-suspended Payload under Wind Disturbances. IEEE Trans. Autom. Sci. Eng. 2025, 23, 3065–3082. [Google Scholar] [CrossRef]
  6. Panjavarnam, K.; Ismail, Z.H.; Tang, C.H.H.; Sekiguchi, K.; Casas, G.G. Model Predictive Control for Autonomous UAV Landings: A Comprehensive Review of Strategies, Applications and Challenges. J. Eng. 2025, 2025, e70085. [Google Scholar] [CrossRef]
  7. Farid, U.; Khan, B.; Ali, S.M.; Ullah, Z. A Digital Twin Model for UAV Control to Lift Irregular-Shaped Payloads Using Robust Model Predictive Control. Machines 2025, 13, 1069. [Google Scholar] [CrossRef]
  8. Saxena, R.R.; Pal, J.; Iyengar, S.; Chhaglani, B.; Ghosh, A.; Padmanabhan, V.N.; Venkata, P.T. Holistic Energy Awareness and Robustness for Intelligent Drones. ACM Trans. Sens. Netw. 2024, 20, 1–31. [Google Scholar] [CrossRef]
  9. Meng, B.; Zhang, K.; Jiang, B. Fixed-time optimal fault-tolerant formation control with prescribed performance for fixed-wing UAVs under dual faults. IEEE Trans. Signal Inf. Process. Over Netw. 2023, 9, 875–887. [Google Scholar] [CrossRef]
  10. Song, X.; Wu, C.; Song, S.; Shi, H.; Zhu, J. Human-in-the-loop adaptive formation control for constrained multi-QUAVs: A self-triggered predefined-time strategy. Sci. China Technol. Sci. 2025, 68, 2220404. [Google Scholar] [CrossRef]
  11. Kong, L.; Liu, Z.; Zhao, Z.; Lam, H.K. Observer-based fuzzy tracking control for an unmanned aerial vehicle with communication constraints. IEEE Trans. Fuzzy Syst. 2024, 32, 3368–3380. [Google Scholar] [CrossRef]
  12. Wang, S.; Wen, S. Safe control against uncertainty: A comprehensive review of control barrier function strategies. IEEE Syst. Man Cybern. Mag. 2025, 11, 34–47. [Google Scholar] [CrossRef]
  13. Chen, S.; Zhu, X.; Fang, Y.; Zhan, Y.; Han, D.; Qiu, Y.; Sun, Y. A Hierarchical PSMC–LQR Control Framework for Accurate Quadrotor Trajectory Tracking. Sensors 2025, 25, 7032. [Google Scholar] [CrossRef] [PubMed]
  14. Alhassan, A.B.; Shehu, M.A.; Gali, V. Disturbance observer-based super-twisting smc for variable speed wind energy conversion system under parametric uncertainties. IEEE Access 2025, 13, 11003–11020. [Google Scholar] [CrossRef]
  15. Shtessel, Y.; Plestan, F.; Edwards, C.; Levant, A. Adaptive sliding mode and higher order sliding-mode control techniques with applications: A survey. In Sliding-Mode Control and Variable-Structure Systems: The State of the Art; Springer International Publishing: Cham, Switzerland, 2023; pp. 267–305. [Google Scholar]
  16. Xu, Z.; Fan, L.; Qiu, W.; Wen, G.; He, Y. A robust disturbance-rejection controller using model predictive control for quadrotor UAV in tracking aggressive trajectory. Drones 2023, 7, 557. [Google Scholar] [CrossRef]
  17. Garg, B.; Kubal, P.C.; Sahoo, S. R Energy-Efficient Controllers for Quadcopters: A Comparative Study of PID, LQR, and MPC. In International Mechanical Engineering Congress and Exposition-India; American Society of Mechanical Engineers: New York, NY, USA, 2025; Volume 89169, p. V004T09A019. [Google Scholar]
  18. Chen, P.; Zhang, G.; Li, J.; Chang, Z.; Yan, Q. Path-following control of small fixed-wing UAVs under wind disturbance. Drones 2023, 7, 253. [Google Scholar] [CrossRef]
  19. Lu, Z.; Tang, Y.; Li, L.; Su, R.; Jiang, Z.; Watson, S.; Weightman, A. Model-Based Analysis of UAV Accurate Landing in Stochastic Turbulent Environments. In Proceedings of the International Micro Air Vehicles, Conference and Competitions, Puebla, Mexico, 3–7 November 2025. [Google Scholar]
  20. Vedrtnam, A.; Negi, H.; Kalauni, K. Materials and energy-centric life cycle assessment for drones: A review. J. Compos. Sci. 2025, 9, 169. [Google Scholar] [CrossRef]
  21. Shao, X.; Zhang, F.; Liu, J.; Zhang, Q. Finite-Time Learning-Based Optimal Elliptical Encircling Control for UAVs with Prescribed Constraints. IEEE Trans. Intell. Transp. Syst. 2025, 26, 7065–7080. [Google Scholar] [CrossRef]
  22. Miao, Q.; Zhang, K.; Jiang, B. Fixed-time collision-free fault-tolerant formation control of multi-UAVs under actuator faults. IEEE Trans. Cybern. 2024, 54, 3679–3691. [Google Scholar] [CrossRef]
  23. Li, S.; Shao, X.; Wang, H.; Liu, J.; Zhang, Q. Adaptive Critic Attitude Learning Control for Hypersonic Morphing Vehicles without Backstepping. IEEE Trans. Aerosp. Electron. Syst. 2025, 61, 8787–8803. [Google Scholar] [CrossRef]
  24. Cheng, Y.; Shao, X.; Li, J.; Liu, J.; Zhang, Q. Concurrent Learning-Based Adaptive Critic Formation for Multi-robots under Safety Constraints. IEEE Internet Things J. 2024, 12, 7610–7621. [Google Scholar] [CrossRef]
  25. Shao, X.; Du, J.; Xia, Y.; Zhang, Z.; Hou, X.; Debbah, M. Efficient Path-Following for Urban Logistics: A Fuzzy Control Strategy for Consumer UAVs under Disturbance Constraints. IEEE Trans. Consum. Electron. 2025, 71, 7117–7128. [Google Scholar] [CrossRef]
  26. Li, X.; Cheng, Y.; Shao, X.; Liu, J.; Zhang, Q. Safety-Certified Optimal Formation Control for Nonline-ar Multi-Agents via High-Order Control Barrier Function. IEEE Internet Things J. 2025, 12, 24586–24598. [Google Scholar] [CrossRef]
  27. Lü, S.; Shen, H. Adaptive fuzzy asymptotic tracking control of uncertain nonlinear systems with full state constraints. IEEE Trans. Fuzzy Syst. 2024, 32, 2750–2761. [Google Scholar] [CrossRef]
  28. Gomaa, M.M.; Sabatini, R.; Gardi, A. AAM and UAS collision avoidance in the presence of wind and wake turbulence. In Proceedings of the 2023 IEEE Aerospace Conference, IEEE, Big Sky, MT, USA, 4–11 March 2023; pp. 1–10. [Google Scholar]
  29. Wang, B.; Yan, Y.; Xiong, X.; Han, Q.; Li, Z. Attitude Control of Small Fixed– Wing UAV Based on Sliding Mode and Linear Active Disturbance Rejection Control. Drones 2024, 8, 318. [Google Scholar] [CrossRef]
Figure 1. Harsh wind profile combining mean wind, deterministic gusts, and stochastic turbulence.
Figure 1. Harsh wind profile combining mean wind, deterministic gusts, and stochastic turbulence.
Machines 14 00277 g001
Figure 2. Two-dimensional wind velocity components incorporating altitude-dependent shear.
Figure 2. Two-dimensional wind velocity components incorporating altitude-dependent shear.
Machines 14 00277 g002
Figure 3. Comparative x y -plane trajectory tracking performance under harsh wind disturbances.
Figure 3. Comparative x y -plane trajectory tracking performance under harsh wind disturbances.
Machines 14 00277 g003
Figure 4. Control effort comparison of all controllers.
Figure 4. Control effort comparison of all controllers.
Machines 14 00277 g004
Figure 5. Sliding surface convergence plot of SMC.
Figure 5. Sliding surface convergence plot of SMC.
Machines 14 00277 g005
Figure 6. Bar plot for comparison between all controllers.
Figure 6. Bar plot for comparison between all controllers.
Machines 14 00277 g006
Figure 7. Evolution of the sliding surface norm s ( t ) for the SMC controller.
Figure 7. Evolution of the sliding surface norm s ( t ) for the SMC controller.
Machines 14 00277 g007
Figure 8. Monte Carlo analysis of root-mean-square (RMS) tracking error under stochastic wind variations.
Figure 8. Monte Carlo analysis of root-mean-square (RMS) tracking error under stochastic wind variations.
Machines 14 00277 g008
Table 1. Key tuning parameters and implementation details of the controllers.
Table 1. Key tuning parameters and implementation details of the controllers.
ParameterValueDescription
Common
Simulation time step T s 0.01 sNumerical integration step
Monte Carlo runs100Randomized wind/initial-condition trials
SMC
Λ (diag.)diag(2,2,2)Sliding surface gains
K s (diag.)diag(15,15,15)Switching gain ( > f ¯ w 12  N)
Boundary layer tanh ( s ) Chattering reduction
LQR
State weighting Q diag(100,100,100,10,10,10)Position states heavily penalized
Control weighting R diag(0.1,0.1,0.1)Moderate control penalty
Riccati solutioncare() or lqr()Continuous-time infinite horizon
MPC
Prediction horizon N p 202 s at T s = 0.1  s
Control horizon N c 5Reduced for computation
MPC sampling time0.1 sOuter-loop update
State weighting Q diag(50,50,50,5,5,5)Tracking penalty
Control weighting R diag(0.05,0.05,0.05)Energy-efficient penalty
Input constraints u 1.5  mgThrust limit
ACALC
Nominal gain K LQR-basedBaseline feedback
Adaptation gain Γ diag(1.2,1.2,1.2)Parameter adaptation rate
Projection bound θ ^ max 1.5 × nominalPrevents drift
Constraint parameter ϵ 0.05Soft constraint margin
Filtering time constant τ 0.08 sAdaptation filter
HOCBF
Relative degree r2 or 3CBF order (position → thrust)
Class- K functions α 1 ( s ) = 3 s , α 2 ( s ) = 5 s 1 / 2 , α 3 ( s ) = 4 s 1 / 3 Higher-order decay rates
Safety margin γ 0.1–0.3Forward invariance margin
QP objectivemin u u nom 2 Subject to HOCBF constraints
Softening parameter δ 0.02Slack penalty
Nominal lawLQR/feedback linearizationWhen safety permits
Disclaimer/Publisher’s Note: The statements, opinions and data contained in all publications are solely those of the individual author(s) and contributor(s) and not of MDPI and/or the editor(s). MDPI and/or the editor(s) disclaim responsibility for any injury to people or property resulting from any ideas, methods, instructions or products referred to in the content.

Share and Cite

MDPI and ACS Style

Farid, U.; Khan, B.; Ullah, Z. Robust Vehicular Dynamics and Sliding Mode Control of Multi-Rotor UAVs in Harsh Wind Fields. Machines 2026, 14, 277. https://doi.org/10.3390/machines14030277

AMA Style

Farid U, Khan B, Ullah Z. Robust Vehicular Dynamics and Sliding Mode Control of Multi-Rotor UAVs in Harsh Wind Fields. Machines. 2026; 14(3):277. https://doi.org/10.3390/machines14030277

Chicago/Turabian Style

Farid, Umar, Bilal Khan, and Zahid Ullah. 2026. "Robust Vehicular Dynamics and Sliding Mode Control of Multi-Rotor UAVs in Harsh Wind Fields" Machines 14, no. 3: 277. https://doi.org/10.3390/machines14030277

APA Style

Farid, U., Khan, B., & Ullah, Z. (2026). Robust Vehicular Dynamics and Sliding Mode Control of Multi-Rotor UAVs in Harsh Wind Fields. Machines, 14(3), 277. https://doi.org/10.3390/machines14030277

Note that from the first issue of 2016, this journal uses article numbers instead of page numbers. See further details here.

Article Metrics

Back to TopTop