Next Article in Journal
Encoding Multivariate Time Series of Gas Turbine Data as Images to Improve Fault Detection Reliability
Previous Article in Journal
Integration of Industrial Internet of Things (IIoT) and Digital Twin Technology for Intelligent Multi-Loop Oil-and-Gas Process Control
 
 
Font Type:
Arial Georgia Verdana
Font Size:
Aa Aa Aa
Line Spacing:
Column Width:
Background:
Article

A Comprehensive Tooth Surface Modification Method for Harmonic Drive by Changing the Radial Deformation Coefficient

1
State Key Laboratory of Precision Manufacturing for Extreme Service Performance, Central South University, Lushan South Road, Changsha 410083, China
2
China Aviation Industry Corporation (AVC) Hunan Power Mechanics Research Institute Dongjiaduan High Tech Park, Zhuzhou 412000, China
3
College of Mechanical and Electrical Engineering, Central South University, Lushan South Road, Changsha 410083, China
*
Author to whom correspondence should be addressed.
Machines 2025, 13(10), 942; https://doi.org/10.3390/machines13100942
Submission received: 17 August 2025 / Revised: 12 September 2025 / Accepted: 18 September 2025 / Published: 13 October 2025
(This article belongs to the Section Machine Design and Theory)

Abstract

The tooth surface geometry of harmonic gears directly affects the transmission accuracy and service life. Traditional design methods may cause tooth profile distortion when changing the radial deformation coefficient, which limits their application. This paper proposes a comprehensive tooth surface modification method that changes the radial deformation coefficient on the basis of traditional design methods. Firstly, the meshing trajectories and corresponding tooth profiles of gear teeth under different radial deformation coefficients are calculated and analyzed based on the rack approximation method. Secondly, a calculation method is proposed to eliminate the tooth profile distortion caused by changing the radial deformation coefficient, which not only expands the application of the rack approximation method but also eliminates interference during the meshing process. Subsequently, a comprehensive tooth surface modification method is proposed with the aim of increasing contact area and contact ratio, as well as reducing contact stress. Compared to traditional modification, it requires less material removal, which is beneficial for increasing the tooth strength. Furthermore, a finite element simulation model of a harmonic drive is established, and the tooth surface and contact performance of harmonic gears under three different radial deformation coefficients are designed and analyzed, verifying the effectiveness of the proposed tooth surface design method.

1. Introduction

As a key transmission component of industrial robots, harmonic reducers have increasingly high requirements for their transmission accuracy, service life, and load-bearing capacity in the context of continuous improvement in industrial automation and intelligence [1,2,3,4,5,6]. Tooth profile design is the key to ensuring the performance of gear transmission. For harmonic gear transmission, the quality of tooth profile design directly affects its transmission accuracy and service life. Therefore, this article focuses on the tooth profile design of harmonic gears, with the goal of improving the meshing performance of harmonic gears and enhancing their service life. Combining the basic principles of harmonic gear design, it is of great significance to explore tooth design methods suitable for different radial deformations.
The transmission mechanism of harmonic gears is unique and exquisite, and its core lies in the precise fit of misaligned teeth between the flexible and rigid wheels [7]. The rack approximation method simplifies the motion of a flexible wheel and a rigid wheel into the relative motion of two racks and ultimately eliminates tooth profile interference through modification [8]. Straight tooth profile, as the initial design of harmonic gear transmission, was first proposed by American scientist Walton C.M. [9,10]. With the development of technology, involute profiles are gradually replacing straight profiles [11]. Sahoo et al. [12,13,14] analyzed and verified the secondary contact caused by the tooth profile interference of the involute profile by analyzing the stress distribution of the flexible wheel cup under load. Kayabasi et al. [15] studied the optimization problem of involute tooth profile using the finite element method with the goal of improving gear fatigue life. Cheng et al. [16] studied the effect of tooth slot width on the assembly stress of involute profile harmonic gears and verified that a wide tooth slot design can effectively reduce the assembly stress of the flexible wheel rim. In 1989, Japanese scholar Ishikawa first proposed the S-shaped tooth profile [8]. Based on the rack motion model proposed by Musser, he directly obtained the S-shaped tooth profile by mapping and geometrically transforming the motion trajectory of the gear teeth. Experimental results showed that this tooth profile can achieve continuous meshing under no-load conditions. Subsequently, considering the deviation between the approximate motion trajectory and the actual situation, as well as the deflection of the gear teeth, the S-shaped tooth profile was modified with tooth thickness, effectively eliminating interference [17,18].
For the deformation calculation of the flexible wheel, Dong et al. [19,20] further considered the influence of the cup on the tooth profile based on in-depth research on the planar meshing kinematics of the annular flexible wheel model and proposed that the tooth surface of the harmonic gear should be a three-dimensional surface. The proposal of this viewpoint provides a new perspective for us to understand the tooth profile design of harmonic gears. Ishikawa [21] designed non-interference three-dimensional tooth profiles based on the rack approximation method and envelope lines of different cross-sectional trajectories. In order to further optimize the tooth profile design, Ishikawa et al. [22,23] proposed a radial wall thickness reduction modification method based on the main section, which effectively eliminates the meshing interference of the tooth profile in space based on the convenience of machining. Zhou et al. [24] proposed a modification design method for the conjugate tooth profiles, aiming at the issue of cusp meshing between the movable tooth and ring gear during the meshing process. He et al. [25] proposed a tooth longitudinal modification method for the circular spline with a double circular arc common-tangent tooth profile, aiming at the small meshing areas and severe stress concentration caused by large cone angles when a harmonic drive with short flexspline is assembled and loaded. Yuan et al. [26] studied the modification and optimization of the spatial tooth profile for a harmonic drive, especially considering the machining fillet feature in the hobbing process. Song [27] proposed a three-dimensional conjugate tooth surface design method for a harmonic drive with a double circular arc tooth profile. Huang et al. [28,29] proposed a novel mixed spatial tooth profile modification method combining circumferential modification, aiming to improve transmission accuracy. Yang et al. [30] adopted the improved kinematics method to design the non-common tangent double arc tooth profile, aiming at investigating the problem that the main section of the harmonic gear transmission tooth profile is completely meshed while others have interference. Xie et al. [31] studied a novel tooth profile of harmonic drives, which is composed of two curves, hypocycloid and epicycloid, generated by the rolling circles with appropriate radii. Li et al. [32] analyzed the deformation difference between the inner and outer surfaces of the flexspline and modified the profile of the flexspline based on the deformation difference to improve the transmission accuracy and operating life of the harmonic drive.
For the study of harmonic gear transmission errors, Chen et al. [33] investigated the meshing state of gears with a double circular tooth profile, proposed the tooth gap as an index for evaluating transmission error, and then optimized the design parameters using the finite element method. Ma et al. [34] established a model for calculating the transmission error under free load. In addition, they proposed a transmission error model from the perspective of elastic deformation under different working loads and experimentally validated the model. Hu et al. [35] modeled the static transmission error (caused by manufacturing and assembly error) and dynamic transmission error (generated by static transmission error and dynamic parameters) of a harmonic drive
Generally, when using the rack approximation method to design tooth profiles, the tooth profile derivation is carried out under the condition that the radial deformation coefficient is assumed to be 1. However, in actual harmonic gear design, the radial deformation coefficient is not a fixed value, which makes the rack approximation method have significant limitations. Therefore, how to use the rack approximation method to design tooth profiles based on different radial deformation coefficients is the focus of this paper. In addition, the traditional modification method [22,23] only achieves longitudinal modification by changing the feed amount of the hobber along the longitudinal direction. Although this method can avoid interference, it requires the removal of more material. Therefore, the contribution of this paper to the research on the tooth profile of harmonic reducers mainly lies in
  • The method of designing the tooth profile in this paper is based on the rack approximation method. When using this method to design the tooth profile, the radial deformation coefficient is assumed to be 1, but in reality, its value is not 1. For cases where the coefficient is not 1, there is distortion in the tooth profile designed by the rack approximation method. Therefore, this paper proposes an improved method to eliminate distortion and expand the application scope of the rack approximation method.
  • The tooth profile designed by the rack approximation method may cause interference or disengagement locally during meshing. This paper proposes a parabolic modification of the tooth profile to avoid this problem.
  • This paper aims to achieve uniform backlash in the longitudinal direction and fine-tune multiple sections of the flexible wheel to ensure that there is no interference or disengagement throughout the entire longitudinal direction.
The traditional modification method [22,23] only achieves longitudinal modification by changing the feed amount of the hobber along the longitudinal direction. Although this method can avoid interference, it requires the removal of more material. In order to reduce material removal and increase tooth strength, this paper will propose a comprehensive modification method that combines tooth profile modification and longitudinal modification.
This paper establishes a harmonic gear transmission model and studies the basic principles of harmonic transmission and related theories of flexible wheel deformation. Based on this, starting from the tooth profile design principle of the harmonic gear transmission rack approximation method, the radial deformation coefficient is introduced as its design variable to solve the problem of tooth profile distortion caused by the rack approximation method under different radial deformation coefficients. A parabolic modification method for two-dimensional tooth profiles is proposed to solve the problem of tooth profile interference during meshing. Further consideration was given to the deformation of flexible gear teeth in three-dimensional space, and a longitudinal spline modification method is proposed. Combined with the three-dimensional deformation theory of the flexible gear cup, the meshing characteristics of the tooth profile were analyzed. Finally, the meshing analysis of the harmonic reducer under the designed tooth profile was carried out using the finite element method, verifying the effectiveness of the tooth surface design method proposed in this paper.

2. Tooth Profile Design Based on the Rack Approximation Method

The rack approximation method is a method that assumes that the rigid and flexible gears have an infinite number of teeth, simplifies them into two racks that move in translation with each other, and obtains the tooth profile by performing a 1/2 proportional mapping based on the trajectory of the rack movement, as shown in Figure 1a.
As shown in Figure 1b, curve AB is the approximate motion trajectory of the tooth tip of the flexible gear relative to the rigid gear. Point A is the base point for curve mapping, and a similar coordinate transformation is performed at a ratio of 1/2 to obtain a new curve AC. Curve BC is obtained by rotating AC 180° around C as the base point. For approximate rack transmission, the two racks have the same tooth profile shape; that is, AC and BC form both the convex and concave tooth profiles of the rigid gear and the concave and convex tooth profiles of the flexible gear.
The equation for the approximate motion trajectory curve AB under the action of an elliptical wave generator can be derived based on the neutral layer theory and the angular relationship between various components.
x A B = X 0 cos γ + Y 0 sin γ + ρ sin γ y A B = X 0 sin γ + Y 0 cos γ + ρ cos γ
where X0 and Y0 represent the coordinates of a point on the neutral layer, ρ represents the length of the vector after deformation of the point, and γ represents the angle between the vector and the major axis of the point after deformation in the neutral layer, and they are both related to the rotation angle φ of the wave generator, which can be expressed as
ρ = a b a 2 sin 2 φ + b 2 cos 2 φ γ = z g z r z g φ + v r m ( 0.5 π φ 0.5 π )
According to the mapping relationship of the rack approximation method, the equation of the concave tooth profile segment of the rack can be obtained as
x A C = 0.5 ( X A + X 0 cos γ + Y 0 sin γ + ρ sin γ ) y A C = 0.5 ( Y A X 0 sin γ + Y 0 cos γ + ρ cos γ )
The equation of the convex tooth profile segment is
x C B = 2 X C ( X A + X 0 cos γ + Y 0 sin γ + ρ sin γ ) y C B = 2 Y C ( Y A X 0 sin γ + Y 0 cos γ + ρ cos γ )
where XA and YA represent the coordinates of point A, which can be obtained by substituting φ = −0.5 π into the equation of the AC segment, and XC and YC represent the coordinates of point C, which can be obtained by substituting φ = π into the equation of the AC segment.
During the meshing process of the flexible gear teeth relative to the rigid gear teeth along the trajectory, due to the similar mapping relationship of the curves, BC will maintain continuous contact with AC; that is, the convex tooth profile of the flexible gear will always maintain continuous meshing contact with the convex tooth profile of the rigid gear. The tooth profile constructed by the rack approximation method, under the premise of approximating an infinite number of teeth, allows the flexible gear to translate along the tooth profile curve relative to the rigid gear, thereby achieving continuous contact meshing between the flexible and rigid tooth profiles, as shown in Figure 2.

3. Comprehensive Modification of Tooth Surface Based on the Variable Radial Deformation Coefficient

3.1. Tooth Profile Design and Parabolic Modification with the Variable Radial Deformation Coefficient

The shape of the wave generator greatly affects the meshing of the gear teeth, and the radial deformation coefficient is one of the key parameters determining the shape of the wave generator. It is defined as the ratio of the radial deformation w of the wave generator to the normal modulus mn of the flexible wheel.
k = w m n
For an elliptical cam wave generator, the difference between the length of the major semi-axis a and the minor semi-axis b is referred to as the radial deformation.
w = a b
Usually, the default radial deformation coefficient is 1, which makes the rack approximation method have significant limitations. Therefore, in order to expand the application scope of the rack approximation method, an improved tooth profile design method is proposed, and through parabolic modification, the problems of meshing interference and disengagement are avoided, improving the meshing area of the tooth profile.

3.1.1. Distortion Control of Tooth Profile

There are significant differences in the trajectory of gear teeth under different radial deformation coefficients. Based on the rack approximation method, the tooth profile was constructed under the conditions of k = 1.2 and k = 0.8, as shown in Figure 3.
As illustrated in Figure 3a,b, the middle of the tooth profile is twisted, which obviously cannot be applied to harmonic gears. This will cause serious tooth profile interference during the meshing process, as shown in Figure 3c,d. The reason for the distortion of the tooth profile is due to the appearance of a roundabout or gentle slope at the top of the trace, which can be explained from the perspective of the change in the slope of the curve.
As shown in Figure 4a, the slope of the curve gradually increases from point E to point F to infinity and gradually decreases from point F to point G to 0, while the curve GF becomes a part of the twisted tooth profile after being mapped by the rack approximation method. Similarly, the slope of the curve gradually increases from point M to point N and gradually decreases to 0 from point N to point P, while the curve NP becomes a part of the twisted tooth profile after being mapped. Therefore, in order to eliminate the distortion, it is not necessary to map the roundabout or the gentle slope but rather to calculate the positions of critical points F and N and avoid mapping the trace curves of FG and NP.
The slope of point F and point N on the trace curve is the highest, so the position of point F and point N can be determined by calculating the maximum slope of the trace curve. According to Equation (1), the maximum slope of the trace curve is
k A B = max ( d x A B / d φ d y A B / d φ )
After determining the critical point F or N, the curve before point F or N on the trace can be mapped, and the resulting mapped tooth profile is shown in Figure 5. It can be seen that by avoiding the mapping of the FG and NP curves, the resulting tooth profile effectively eliminates the distortion.

3.1.2. Parabolic Modification of the Tooth Profile

When the tooth profile designed by the rack approximation method is applied to both the rigid and flexible gears, conjugate motion occurs between the two gears. However, this direct method of constructing the tooth profile mainly has two issues.
(i) Even if the number of teeth reaches hundreds, simplifying it into a rack will still result in motion errors, as shown in Figure 6. The rack approximation method simplifies the relative motion between the teeth of the rigid wheel and the flexible wheel into translational motion, while in practice, the relative motion between the flexible wheel and the rigid wheel also includes rotation; that is, the flexible wheel will undergo normal deflection.
(ii) The method of directly constructing conjugate tooth profiles based on point symmetry is relatively accurate for obtaining the same radial displacement (equal in magnitude and opposite in direction) of flexible gear teeth on the long and short axes. However, except for cosine deformation, other flexible gear deformations under the action of elliptical wave generators do not have this result at the long and short axes, and the tooth profile is not conjugate at this time.
These two issues result in varying degrees of tooth profile interference or disengagement between flexible and rigid gear teeth at different positions in practical operation, as shown in Figure 7. Therefore, further modification design is required for the initial tooth profile constructed based on the rack approximation method to ensure that there is no excessive interference or disengagement between the teeth of the rigid and flexible wheels during the meshing process.
This paper adopts the method of parabolic tooth profile modification to solve the two issues aforementioned—tooth profile interference and tooth profile disengagement.
(i) For interference, it generally occurs during the meshing process between the convex tooth profile of the flexible tooth tip and the convex tooth profile of the rigid tooth tip. Therefore, it is necessary to consider whether to modify the flexible tooth tip or the rigid tooth tip.
Figure 8a shows the modification of the convex tooth profile of the flexible wheel, and Figure 8b shows the modification of the convex tooth profile of the rigid wheel. Curve APB is the initial tooth profile before modification, and curve APC is the tooth profile after parabolic modification, where h is the distance between the modification starting point P and the tooth tip and a represents the maximum modification amount of parabolic modification.
The meshing process of two types of modified tooth profiles is shown in Figure 9. It can be seen that both types of modified tooth profiles can avoid the problem of tooth profile interference during meshing, but the meshing effect after modification is significantly different. As shown in Figure 9a, after the flexible wheel fully meshes into the tooth slot of the rigid wheel, the convex tooth profile of the flexible wheel disengages from the concave tooth profile of the rigid wheel due to the removal of the material at the tooth tip of the flexible wheel. However, if the tooth tip of the rigid wheel is modified, it can eliminate the interference between the convex tooth profile of the flexible wheel and the convex tooth profile of the rigid wheel when they are engaged, and after the flexible wheel fully meshes into the tooth slot of the rigid wheel, the convex tooth profile of the flexible wheel can also mesh well with the concave tooth profile of the rigid wheel, as shown in Figure 9b. Therefore, in order to avoid interference, parabolic modification should be applied to the tooth tip of the rigid wheel.
Combining with Equation (4), the modified tooth profile equation is
x P C = x P B ( φ ) + a ( y Y P h ) 2 y P C = y P B ( φ )
(ii) For disengagement, it generally occurs during the meshing process between the convex tooth profile of the flexible tooth tip and the concave tooth profile of the rigid tooth root. Therefore, it is necessary to consider whether to modify the flexible tooth tip or the rigid tooth root.
Figure 10a shows the modification of the convex tooth profile of the flexible wheel, and Figure 10b shows the modification of the concave tooth profile of the rigid wheel. Curve APB is the initial tooth profile before modification, and curve APC is the tooth profile after parabolic modification, where h is the distance between the modification starting point P and the tooth tip or the tooth root and a represents the maximum modification amount of parabolic modification.
The meshing process of two types of modified tooth profiles is shown in Figure 11. It can be seen that both types of modified tooth profiles can avoid the problem of tooth profile disengagement during meshing, but the meshing effect after modification is significantly different. As shown in Figure 11a, after the flexible wheel fully meshes into the tooth slot of the rigid wheel, the convex tooth profile of the flexible wheel interferes with the convex tooth profile of the rigid wheel due to the increase in the material at the tooth tip of the flexible wheel. However, if the tooth root of the rigid wheel is modified, it can eliminate the interference between the convex tooth profile of the flexible wheel and the convex tooth profile of the rigid wheel when they are engaged, and after the flexible wheel fully meshes into the tooth slot of the rigid wheel, the convex tooth profile of the flexible wheel can also mesh well with the concave tooth profile of the rigid wheel, as shown in Figure 11b. Therefore, in order to avoid disengagement, parabolic modification should be applied to the tooth root of the rigid wheel.
Combining with Equation (3), the modified tooth profile equation is
x P C = x P B ( φ ) a ( y Y P h ) 2 y P C = y P B ( φ )
In summary, priority should be given to profile modification of the rigid wheel, followed by profile modification of the flexible wheel in practical operation. Because the convex tooth profile of the flexible wheel is the main meshing area during the entire meshing process, it needs to mesh with both the convex and concave tooth profiles of the rigid wheel. After modifying the convex tooth profile of the flexible wheel, it is difficult to ensure good meshing conditions with both tooth profile segments of the rigid wheel at the same time.

3.2. Longitudinal Spline Modification Method Based on Backlash

The cross-section of the assembled harmonic reducer is shown in Figure 12. The designed tooth profile is located on Section 2, and due to the outward expansion of the flexible wheel under the action of the wave generator, the closer it is to the front end face, the greater the radial deformation, as shown in Figure 12b. As a result, the radial deformation coefficients of the front and rear end faces of the flexible wheel are different, and there are significant changes in the trace curve. The tooth profiles that could normally mesh in the main section have undergone varying degrees of interference.
At the front end face, due to the large radial deformation, the highest point of the flexible wheel has exceeded the designed tooth profile of the rigid wheel, resulting in serious interference, as shown in Figure 13a. On the rear end face, due to the small radial deformation, the flexible tooth tip interferes with the rigid tooth tip at the meshing and disengagement positions. Therefore, for the longitudinal modification of harmonic gear transmission, its spatiality must be fully considered, and the modification design of the spatial tooth profile must be carried out.
In order to facilitate the processing of flexible wheel teeth, radial modification is often used to modify the longitudinal profile of the flexible wheel. It can ensure that the tooth profile of the flexible wheel is consistent on various cross-sections, making it easier to perform gear hobbing on the flexible wheel.
The traditional longitudinal modification method for harmonic gears usually adopts linear radial modification. As shown in Figure 14, generally, only the radial modification amounts of the front end face, rear end face, and intermediate face are designed, and the modification amounts of the remaining sections are determined using a linear discretization method. Obviously, the linear modification method can only ensure that there is no interference in the meshing of the tooth profiles at the front, middle, and rear three sections. However, since the modification amount of the remaining sections is linearly discrete, it is difficult to guarantee that there will be no tooth profile interference or disengagement in the remaining sections.
In order to ensure good meshing conditions between the flexible wheel and the rigid wheel (with a large meshing area and a large number of teeth involved in meshing), it is necessary to make the backlash small and uniform. Therefore, this paper proposes a longitudinal spline modification method based on backlash, as shown in Figure 15, which mainly includes four steps.
i.
Discretize the flexible wheel teeth into n sections along the longitudinal direction.
ii.
Calculate the radial deformation coefficient of each section based on the straight generatrix theorem.
iii.
Analyze the meshing motion under various sections.
iv.
Determine the amount of modification for this section.
By polynomial fitting the modification amount δ of n cross-sections, the fitted modification curve equation can be obtained. The highest degree of the curve equation fitted by an n-point polynomial is (n − 1), considering that the more discrete cross-sections there are, the higher the degree of the curve equation, which can lead to the occurrence of the Runge phenomenon. Therefore, the polynomial fitting of the modified curve equation using the least squares method is adopted, with the highest order not exceeding 4.
In step (ii), based on the known radial deformation coefficient k0 of the main section, the distance l0 from the main section to the bottom of the flexible wheel cup, and the distance li from section i to the bottom of the flexible wheel cup, ki can be obtained according to the straight generatrix theorem as
k i = k 0 l i l 0
The meshing trace between the flexible wheel and the rigid wheel in section i can be calculated according to ki. In order to ensure that the modified flexible tooth profile does not interfere with the tooth profile on this section and to ensure good meshing conditions of the tooth profile, the radial modification amount should be minimized as much as possible. To determine the minimum radial modification amount, a critical backlash x0 can be set. When the radial modification amount δi is such that the minimum backlash xmin between the modified flexible wheel and the rigid wheel is less than x0, δi can be considered as the appropriate radial modification amount for section i.

4. Finite Element Modeling of Harmonic Gear Transmission

This paper uses ABAQUS for finite element simulation to compare the contact stress levels and distributions of designed tooth profiles under different radial deformation coefficients, analyze their contact performance, and verify the effectiveness of the improved rack approximation method for tooth profile design and the proposed modification method.
i.
Establish entity and mesh models and assign material properties
Establish three-dimensional models of various components of the harmonic reducer using CATIA, as shown in Figure 16.
Import the entity model into ABAQUS for mesh partitioning. In order to ensure the accuracy of the deformation and stress results, C3D8R hexahedral elements are selected for the mesh, the maximum aspect ratio of the mesh is controlled not to exceed 5, and part of the mesh model is shown in Figure 17. The material properties of each component are shown in Table 1. The contact algorithm adopts the finite sliding formulation, and the contact property includes tangential behavior (frictionless) and normal behavior (‘hard contact’).
(i)
Assembly simulation
Due to the fact that the diameter of the tooth tip circle of the rigid wheel is generally smaller than that of the flexible wheel, the assembly of the rigid wheel and the flexible wheel can only be carried out after the wave generator has stretched and deformed the flexible wheel. When conducting an assembly simulation, the cam is first divided along the short axis and then placed in the correct circumferential position inside the flexible wheel. By controlling the rigid reference points RP1 and RP2, the two parts of the cam are moved in the long axis direction to achieve the deformation state of the flexible wheel after assembly. After the elliptical wave generator fully expands the flexible wheel, fit the rigid wheel onto the flexible wheel, as shown in Figure 18.
(ii)
Mesh simulation
After completing the assembly simulation, it is necessary to conduct a meshing simulation to verify the meshing performance of the designed tooth profile.
The boundary conditions of this process are as follows. Release the rotation of the wave generator around the axis and constrain the other five degrees of freedom. After completing the loading, rotate the cam around the axis by θ = 0.1 rad. Apply a rated torque to the coupling reference point of the flexible wheel cup, with the load direction aligned with the cam rotation direction, and constrain other degrees of freedom of the reference point.

5. Discussion

This section takes a harmonic reducer model HG-25-50 as an example for tooth profile design. The flexible wheel serves as the output, the flange of the flexible wheel is connected to the load, the wave generator serves as the input, the camshaft hole is connected to the driving component, and the rigid wheel is fixed to the casing as a fixed component.
After installing the wave generator, the flexible wheel teeth will move upward. In order to avoid interference between the tooth tip circle of the rigid wheel and the root circle of the flexible wheel, the diameter da2 of the rigid wheel tooth tip circle should be greater than the sum of the diameter da1 of the flexible wheel tooth tip circle and the radial deformation w0 of the design section. In addition, when the gear teeth are fully engaged, in order to reduce impact and store lubricating grease, there should be a suitable clearance between the top of the flexible gear teeth and the root of the rigid gear teeth. In this paper, the clearance coefficient is c = 0.15.
Three examples will be used to illustrate the effectiveness of the tooth surface design method proposed in this paper, with radial deformation coefficients of 1, 1.2, and 0.8, respectively. To illustrate the effectiveness of the modification, a comparison of tooth surface contact stress before and after modification is conducted in the case where k = 1. According to Figure 12, the middle section of the flexible wheel is set as the main section, with a radial deformation coefficient of k2. The deformation coefficient of the front end face is k1, and the deformation coefficient of the rear end face is k3. Discretize the flexible tooth surface along the longitudinal direction into 16 sections, with a critical backlash value x0 = 2 μm.

5.1. Design and Analysis of the Tooth Surface with a Radial Deformation Coefficient of k = 1

The basic tooth profile parameters of the flexible and rigid wheels with a radial deformation coefficient of k = 1 are shown in Table 2.
Through iteration, it was found that when the modification height of the rigid tooth tip is 0.45 mm and the maximum modification amount is 0.045 mm, a better modification effect is obtained. The tooth profile and meshing process before and after modification are shown in Figure 19 and Figure 20, respectively.
From Figure 20, it can be seen that the rigid tooth tip interferes with the flexible wheel before modification, but the interference disappears after modification.
When the radial deformation coefficient of the main section is k2 = 1, according to the straight generatrix theorem, the deformation coefficient of the front section is k1 = 1.233, and the deformation coefficient of the rear section is k3 = 0.7982. Therefore, the modification amount of each discrete section is obtained as shown in Table 3. The fitted longitudinal modification curve is shown in Figure 21.
The contact pattern is shown in Figure 22 (the frame with the highest number of teeth involved in meshing). The maximum number of teeth involved in meshing on one side is 11. The maximum contact stress before modification is 741.9 MPa, and the maximum contact stress after modification is 541.4 MPa. According to Figure 22a, it can be seen that the unmodified flexible wheel has contact near the tooth tip on both the front and rear end faces, while there is almost no contact in the middle of the tooth width. According to Figure 22b, it can be seen that the meshing area is uniformly distributed along the longitudinal direction. The contact stress on the front and rear end faces is greater than that in the middle of the tooth width.

5.2. Design and Analysis of the Tooth Surface with a Radial Deformation Coefficient of k = 1.2

The basic tooth profile parameters of the flexible and rigid wheels with a radial deformation coefficient of k = 1.2 are shown in Table 4.
Through iteration, it was found that when the modification height of the rigid tooth tip is 0.375 mm and the maximum modification amount is 0.015 mm, a better modification effect is obtained. The tooth profile and meshing process before and after modification are shown in Figure 23 and Figure 24, respectively.
From Figure 24, it can be seen that the rigid wheel and the flexible wheel disengaged from each other before modification, but the disengagement disappears after modification.
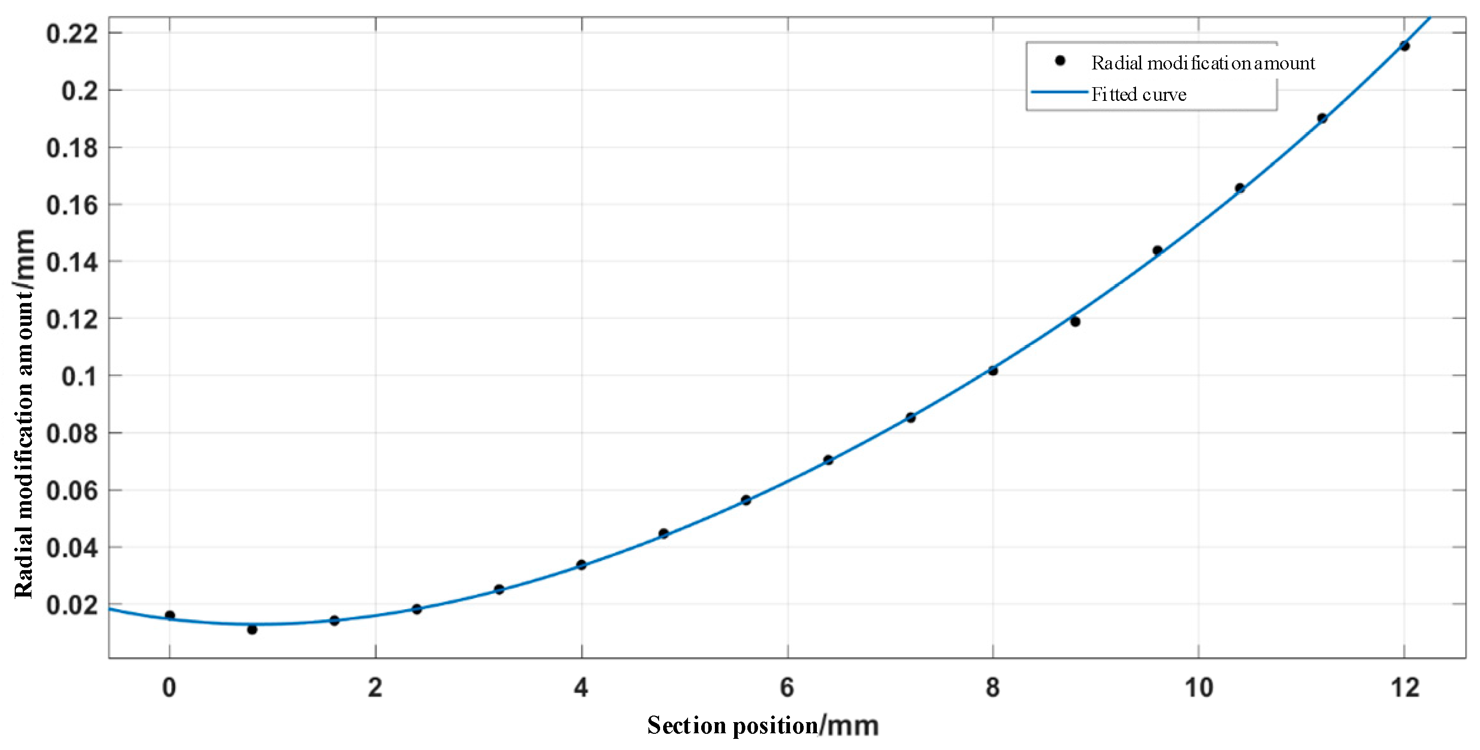
When the radial deformation coefficient of the main section is k2 = 1.2, according to the straight generatrix theorem, the deformation coefficient of the front section is k1 = 1.4568, and the deformation coefficient of the rear section is k3 = 0.9428. Therefore, the modification amount of each discrete section is obtained as shown in Table 5. The fitted longitudinal modification curve is shown in Figure 25.
The contact pattern is shown in Figure 26. The maximum number of teeth involved in meshing on one side is 16, and the maximum contact stress is 398.2 MPa. The meshing area is uniformly distributed along the longitudinal direction. The contact stress on the front and rear end faces is greater than that in the middle of the tooth width.

5.3. Design and Analysis of the Tooth Surface with a Radial Deformation Coefficient of k = 0.8

The basic tooth profile parameters of the flexible and rigid wheels with a radial deformation coefficient of k = 0.8 are shown in Table 6.
Through iteration, it was found that when the modification height of the rigid tooth tip is 0.375 mm and the maximum modification amount is 0.015 mm, a better modification effect is obtained. The tooth profile and meshing process before and after modification are shown in Figure 27 and Figure 28, respectively.
From Figure 28, it can be seen that the rigid tooth root and the flexible wheel disengaged from each other before modification, but the disengagement disappears after modification.
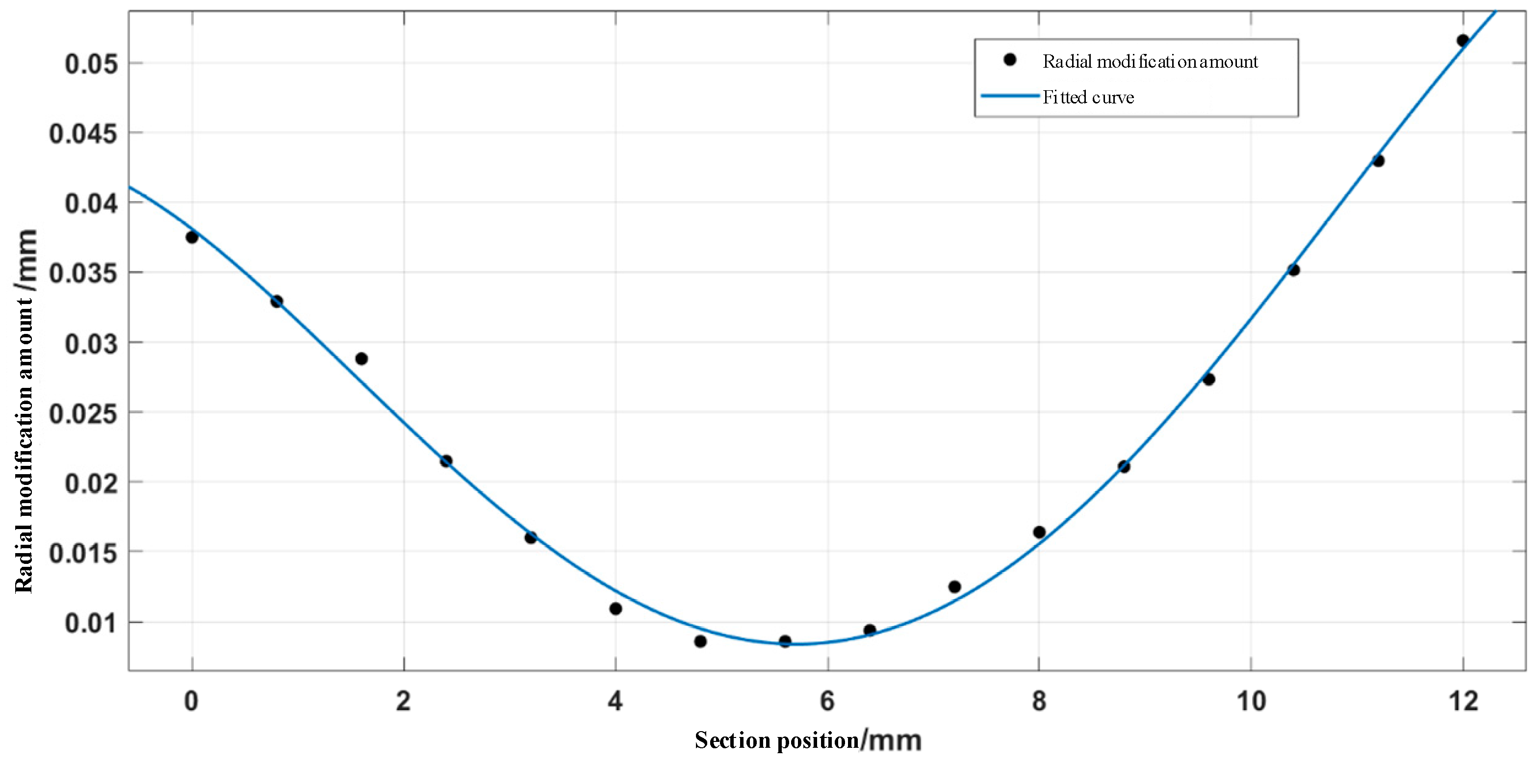
When the radial deformation coefficient of the main section is k2 = 0.8, according to the straight generatrix theorem, the deformation coefficient of the front section is k1 = 0.9712, and the deformation coefficient of the rear section is k3 = 0.6285. Therefore, the modification amount of each discrete section is obtained as shown in Table 7. The fitted longitudinal modification curve is shown in Figure 29.
The contact pattern is shown in Figure 30. The maximum number of teeth involved in meshing on one side is 10, and the maximum contact stress is 587.3 MPa. There is a partial disengagement in the front end face, and the meshing area is evenly distributed from the middle to the rear end of the tooth width. The contact stress on the rear end face is greater than that in the middle of the tooth width.
According to the distribution of contact stress and the number of meshing teeth for three types of tooth profiles, the tooth profile with a radial deformation coefficient of k = 1.2 has the highest number of meshing teeth, reaching 16, the optimal tooth contact stress level, with a maximum contact stress of 398.2 Mpa and a distribution of a contact pattern located in the middle area of the tooth width.

5.4. Rolling Test

Based on the aforementioned analysis, the tooth profile with k = 1 for the main section was selected as the tooth profile for machining. Both unmodified and modified tooth surfaces were machined. The basic parameters are shown in Table 2. The experimental prototype of the harmonic gear reducer is shown in Figure 31, and the harmonic reducer performance test bench is shown in Figure 32. The load torque is 31 N·m, and the output speed of the servo motor is 2000 r/min. The lubricating grease is PTG-209A, and the tooth surface is coated with Prussian blue.
The contact pattern on the tooth surface after 800 h of operation is shown in Figure 33. It can be seen that the meshing area of the unmodified flexible wheel is located at the top of the teeth at the front and rear ends, and there is almost no contact in the middle of the gear teeth. However, the meshing area of the modified flexible wheel is distributed throughout the entire tooth width and also participates in meshing in the root area near the front end. The contact pattern area accounts for approximately 43.8% of the entire tooth surface.
Compared with Figure 22, the contact patterns on the unmodified tooth surface are mainly located at the tooth tips of the front and rear ends. The contact patterns on the modified tooth surface are distributed in the tooth width direction from the front end to the rear end. In the tooth height direction, the contact area is mainly in the middle and upper part of the tooth height. The closer it is to the front end of the tooth surface, the closer the contact pattern is to the middle of the tooth height, and the closer it is to the rear end of the tooth surface, the closer the contact pattern is to the tooth tip. In summary, the experimental and simulation results are basically consistent, which also verifies the effectiveness of the proposed modification method.

6. Conclusions

In order to expand the application of the rack approximation method for designing tooth profiles and enable harmonic reducers to better adapt to different working conditions, a comprehensive tooth surface modification method based on a variable radial deformation coefficient is proposed. Based on the above research, the following conclusions can be drawn:
(1)
Based on the rack approximation method and the meshing process of harmonic gear transmission, an improved tooth surface design method is proposed by introducing the radial deformation coefficient as the design variable. The meshing characteristics of harmonic gears under different radial deformation coefficients are analyzed. Compared with the traditional rack approximation method, this method has stronger universality and stability.
(2)
A parabolic tooth profile modification method and a longitudinal spline modification method suitable for harmonic gears were proposed. By combining these two modification methods, the problem of tooth interference and disengagement under complex deformation conditions of flexible wheels was effectively solved, improving the transmission performance of harmonic reducers.
(3)
Taking the HG25-50 harmonic reducer as an example, the transmission characteristics of the designed tooth profile under three radial deformation coefficients were analyzed using finite element software. Among them, the design tooth profile with a radial deformation coefficient k = 1.2 has the best comprehensive performance, low tooth surface contact stress level, and the highest number of teeth involved in meshing.
(4)
This paper mainly focuses on the gear tooth design of the double wave harmonic reducer of the elliptical wave generator. There is currently no research on the applicability of other forms of wave generators, such as cosine wave generators and three-wave generators. In addition, this paper only validated a single reducer, without considering the effects of temperature and friction in the finite element model, and it lacks dynamic and acoustic analysis, which are future research directions.

Author Contributions

Conceptualization, Y.Z. and S.W.; methodology, B.L. and S.W.; validation, F.Y.; formal analysis, B.L. and S.W.; investigation, F.Y., Z.C., B.L. and S.W.; resources, J.T.; data curation, Y.Z.; writing—original draft, S.W.; writing—review and editing, B.L., Y.Z. and S.W.; visualization, Z.C.; supervision, Y.Z. and S.W.; project administration, Y.Z.; funding acquisition, Y.Z. All authors have read and agreed to the published version of the manuscript.

Funding

This research was funded by AECC, grant number KY-1044-2024-0622, the National Key R&D Program of China grant number 2024YFB3410402 ,the Industry University Research Cooperation Project of China Aviation Engine Group Co., Ltd., grant number HFZL2024CXY020, the National Natural Science Foundation of China, grant number 52075558, the Science and Technology Innovation Program of Hunan Province, grant number 2021RC3012, the Central South University Innovation-Driven Research Program, grant number 2023CXQD050, the Fundamental Research Funds for the Central Universities of Central South University, grant number CX20230255, AECC, grant number KY-1044-2023-0461, and The Project of State Key Laboratory of Precision Manufacturing for Extreme Service Performance, grant number ZZYJKT2025-07.

Data Availability Statement

The original contributions presented in this study are included in the article. Further inquiries can be directed to the corresponding author.

Conflicts of Interest

Author Feng Yin was employed by the company China Aviation Industry Corporation (AVC) Hunan Power Mechanics Research Institute. The remaining authors declare that the research was conducted in the absence of any commercial or financial relationships that could be construed as a potential conflict of interest.

References

  1. Liu, X.; Zhang, J.; Wang, H.; Wang, X.; Ding, J. A Novel Rapid Design Framework for Tooth Profile of Double-Circular-Arc Common-Tangent Flexspline in Harmonic Reducers. Machines 2025, 13, 535. [Google Scholar] [CrossRef]
  2. Wang, G.; Fang, S. The Precision Improvement of Robot Integrated Joint Module Based on a New ADRC Algorithm. Machines 2024, 12, 712. [Google Scholar] [CrossRef]
  3. Wang, S.; Chen, H.; Zhang, X.; Guo, S.; Lin, Z.; Chen, B. Investigation on steady-state temperature field by a novel laminated tooth for multi-tooth in harmonic gear drive. Case Stud. Therm. Eng. 2025, 65, 105649. [Google Scholar]
  4. Wang, X.; Zheng, K.; Xiao, L.; Zhao, C.; Liu, M.; Zhu, D.; Yao, T.; Shi, Z. Flexspline Pitch Deviation Rapid Measurement Method Using Offset Point Laser Sensors. Machines 2024, 12, 381. [Google Scholar] [CrossRef]
  5. Zhang, H.; Liu, Y.; Guo, J. A Study on the Heat Dissipation Effects During the Meshing Process of Involute Gears with Variable Tooth Thickness. Machines 2025, 13, 686. [Google Scholar] [CrossRef]
  6. Zhao, W.; Li, L.; Zheng, G. A Study on the Influence Mechanism of the Oil Injection Distance on the Oil Film Distribution Characteristics of the Gear Meshing Zone. Machines 2025, 13, 606. [Google Scholar] [CrossRef]
  7. Routh, B. Design aspects of harmonic drive gear and performance improvement of its by problems identification: A review. In Proceedings of the Advances in Mechanical Design, Materials and Manufacture: Proceedings of the First International Conference on Design, Materials and Manufacture (ICDEM 2018), Karnataka, India, 29–31 January 2018; American Institute of Physics Conference Series. AIP Conference Proceedings 1943. AIP Publishing: Melville, NY, USA, 2018; pp. 020016.1–020016.10. [Google Scholar]
  8. Ishikawa, S. Tooth Profile of Spline of Strain Wave Gearing. US4823638, 25 April 1989. [Google Scholar]
  9. Kondo, K.; Takada, J. Study on tooth profiles of the harmonic drive. J. Mech. Des. 1990, 112, 131–137. [Google Scholar] [CrossRef]
  10. Harachová, D.; Tóth, T. Deformation analysis of flexible wheel in the harmonic drive. AD ALTA-J. Interdiscip. Res. 2016, 6, 93–96. [Google Scholar]
  11. Routh, B.; Maiti, R.; Ray, A.; Sobczyk, A. An investigation on secondary force contacts of tooth pairs in conventional harmonic drives with involute toothed gear set. Proc. Inst. Mech. Eng. Part C—J. Mech. Eng. Sci. 2016, 230, 622–638. [Google Scholar] [CrossRef]
  12. Sahoo, V.; Maiti, R. Evidence of secondary tooth contact in harmonic drive, with involute toothed gear pair, through experimental and finite element analyses of stresses in flex-gear cup. Proc. Inst. Mech. Eng. Part C—J. Mech. Eng. Sci. 2018, 232, 341–357. [Google Scholar] [CrossRef]
  13. Sahoo, V.; Maiti, R. Load sharing by tooth pairs in involute toothed harmonic drive with conventional wave generator cam. Meccanica 2018, 53, 373–394. [Google Scholar] [CrossRef]
  14. Sahoo, V.; Maiti, R. Static load sharing by tooth pairs in contact in internal involute spur gearing with thin rimmed pinion. Proc. Inst. Mech. Eng. Part C—J. Mech. Eng. Sci. 2016, 230, 485–499. [Google Scholar] [CrossRef]
  15. Kayabasi, O.; Erzincanli, F. Shape optimization of tooth profile of a flexspline for a harmonic drive by finite element modelling. Mater. Des. 2007, 28, 441–447. [Google Scholar] [CrossRef]
  16. Cheng, K.; Chen, X.; Yao, Y.; Xing, J.; Liu, Y. Solid modeling and finite element analysis of harmonic drive with wide slot involute tooth profile. In Proceedings of the 2015 Conference on Advanced Design Concepts and Practice (ADCP 2015); Destech Publications: Lancaster, UK, 2016; pp. 76–81. [Google Scholar]
  17. Ishikawa, S.; Kiyosawa, Y. Flexing Contact Type Gear Drive of None-Profileshifted Two-Circular-Arc Composite Tooth Profile. US5458023 17 October 1995. [Google Scholar]
  18. Ishikawa, S. Strain wave Gearing Having a None-Interfering Wide Mesh Range Tooth Profile. US5918508, 6 July 1999. [Google Scholar]
  19. Dong, H.M.; Ting, K.L.; Wang, D.L. Kinematic fundamentals of planar harmonic drives. J. Mech. Des. 2011, 133, 011007.1–011007.8. [Google Scholar] [CrossRef]
  20. Dong, H.M.; Wang, D.L.; Ting, K.L. Kinematic effect of the compliant cup in harmonic drives. J. Mech. Des. 2011, 133, 051004.1–051004.7. [Google Scholar] [CrossRef]
  21. Ishikawa, S. Flexible Meshing Type Gearing Having Three-Dimensional, None-Interactive Wide Area Intermeshing Tooth Profile. US6167783B1, 2 January 2001. [Google Scholar]
  22. Ishikawa, S.; Takizawa, N. Wave Gear Drive with Continuous Meshing, High Ratcheting Torque Tooth Profile. US7694607B2, 13 April 2010. [Google Scholar]
  23. Ishikawa, S. Wave Gear Drive Having Three-Dimensionally Contactable Shifted Tooth Profile. US8776638B2, 15 July 2014. [Google Scholar]
  24. Zhou, G.; Yang, Y.; Xie, R.; Chang, L.; Gao, B. A novel harmonic movable tooth drive with almost surface contact conjugate tooth profiles: Parametric design, modification and analysis. Proc. Inst. Mech. Eng. Part C J. Mech. Eng. Sci. 2024, 238, 9032–9048. [Google Scholar] [CrossRef]
  25. He, X.; Feng, H.; Zhang, M.; Shen, Z.; Liu, B.; Su, P.; Liu, H.; Guan, Y. Circular Spline Tooth Longitudinal Modification Design and Contact Analysis for Harmonic Drives with Short Flexspline. Machines 2024, 12, 777. [Google Scholar] [CrossRef]
  26. Yuan, F.; Xiao, K.; Li, L.; Han, Y.; Wang, C.; Xiang, G.; Chen, X. Modification and optimization of spatial tooth profile for harmonic drive considering machining fillet feature in the hobbing process. Precis. Eng. 2025, 96, 418–433. [Google Scholar] [CrossRef]
  27. Song, C.; Zhu, F.; Li, X.; Du, X. Three-dimensional conjugate tooth surface design and contact analysis of harmonic drive with double-circular-arc tooth profile. Chin. J. Mech. Eng. 2023, 36, 83. [Google Scholar] [CrossRef]
  28. Huang, J.; Xu, J.; Qian, N.; Ding, W.; Wei, S. Design and manufacture of flexspline for harmonic drive with a novel mixed spatial modification method. Int. J. Adv. Manuf. Technol. 2024, 131, 2951–2965. [Google Scholar] [CrossRef]
  29. Huang, J.; Qian, N.; Wei, S.; Ding, W.-F.; Xu, J. Circumferential spatial tooth profile modification of flexspline for harmonic drive: A novel method and a case study. J. Adv. Mech. Des. Syst. Manuf. 2022, 17, JAMDSM0077. [Google Scholar] [CrossRef]
  30. Yang, Y.; Li, J.; Wang, J.; Zeng, F. Analysis of tooth profile modification and meshing characteristics of double arc harmonic drive. In Proceedings of the 2021 4th International Conference on Electron Device and Mechanical Engineering (ICEDME), Guangzhou, China, 19–21 March 2021; IEEE: Piscataway, NJ, USA, 2021; pp. 268–273. [Google Scholar]
  31. Xie, R.; Yang, Y.; Zhou, G.; Gao, B.; Jiao, Y.; Yu, R. A novel harmonic drive with the full conjugate tooth profile. Proc. Inst. Mech. Eng. Part C J. Mech. Eng. Sci. 2024, 238, 9748–9760. [Google Scholar] [CrossRef]
  32. Li, Y.; Zhang, Y.; Zhang, N.; Xu, B. Three-dimensional tooth profile design method of harmonic drive considering the deformation difference of the flexspline. Eng. Comput. 2021, 38, 3351–3367. [Google Scholar] [CrossRef]
  33. Chen, X.; Liu, Y.; Xing, J.; Lin, S.; Xu, W. The parametric design of double-circular-arc tooth profile and its influence on the functional backlash of harmonic drive. Mech. Mach. Theory 2014, 73, 1–24. [Google Scholar] [CrossRef]
  34. Ma, S.; Cai, W.; Wu, L.; Liu, G.; Peng, C. Modelling of transmission accuracy of a planetary roller screw mechanism considering errors and elastic deformations. Mech. Mach. Theory 2019, 134, 151–168. [Google Scholar] [CrossRef]
  35. Hu, Q.; Liu, Z.; Yang, C.; Xie, F. Research on dynamic transmission error of harmonic drive with uncertain parameters by an interval method. Precis. Eng. 2021, 68, 285–300. [Google Scholar] [CrossRef]
Figure 1. Rack approximation method: (a) meshing principle; (b) tooth trace mapping.
Figure 1. Rack approximation method: (a) meshing principle; (b) tooth trace mapping.
Machines 13 00942 g001
Figure 2. Continuous meshing between flexible and rigid gears.
Figure 2. Continuous meshing between flexible and rigid gears.
Machines 13 00942 g002
Figure 3. Tooth profile and meshing process under different radial deformations: (a) the tooth profile with k = 1.2; (b) the tooth profile with k = 0.8; (c) the meshing process with k = 1.2; (d) the meshing process with k = 0.8.
Figure 3. Tooth profile and meshing process under different radial deformations: (a) the tooth profile with k = 1.2; (b) the tooth profile with k = 0.8; (c) the meshing process with k = 1.2; (d) the meshing process with k = 0.8.
Machines 13 00942 g003
Figure 4. The top of the trace curve: (a) k = 1.2; (b) k = 0.8.
Figure 4. The top of the trace curve: (a) k = 1.2; (b) k = 0.8.
Machines 13 00942 g004
Figure 5. Improved non-twisted tooth profile: (a) k = 1.2; (b) k = 0.8.
Figure 5. Improved non-twisted tooth profile: (a) k = 1.2; (b) k = 0.8.
Machines 13 00942 g005aMachines 13 00942 g005b
Figure 6. Comparison between the approximate trace curve and the actual trace curve.
Figure 6. Comparison between the approximate trace curve and the actual trace curve.
Machines 13 00942 g006
Figure 7. Tooth profile interference and disengagement.
Figure 7. Tooth profile interference and disengagement.
Machines 13 00942 g007
Figure 8. Parabolic modification of tooth profile for interference: (a) parabolic modification of the flexible wheel; (b) parabolic modification of the rigid wheel.
Figure 8. Parabolic modification of tooth profile for interference: (a) parabolic modification of the flexible wheel; (b) parabolic modification of the rigid wheel.
Machines 13 00942 g008
Figure 9. The meshing process for interference after parabolic modification: (a) parabolic modification of the flexible wheel; (b) parabolic modification of the rigid wheel.
Figure 9. The meshing process for interference after parabolic modification: (a) parabolic modification of the flexible wheel; (b) parabolic modification of the rigid wheel.
Machines 13 00942 g009
Figure 10. Parabolic modification of tooth profile for disengagement: (a) parabolic modification of the flexible wheel; (b) parabolic modification of the rigid wheel.
Figure 10. Parabolic modification of tooth profile for disengagement: (a) parabolic modification of the flexible wheel; (b) parabolic modification of the rigid wheel.
Machines 13 00942 g010
Figure 11. The meshing process for disengagement after parabolic modification: (a) parabolic modification of the flexible wheel; (b) parabolic modification of the rigid wheel.
Figure 11. The meshing process for disengagement after parabolic modification: (a) parabolic modification of the flexible wheel; (b) parabolic modification of the rigid wheel.
Machines 13 00942 g011
Figure 12. The cross-section of the harmonic reducer: (a) front end face; (b) Y-axis cross-section; (c) X-axis cross-section.
Figure 12. The cross-section of the harmonic reducer: (a) front end face; (b) Y-axis cross-section; (c) X-axis cross-section.
Machines 13 00942 g012
Figure 13. The meshing process on the front and rear end faces: (a) front end face; (b) rear end face.
Figure 13. The meshing process on the front and rear end faces: (a) front end face; (b) rear end face.
Machines 13 00942 g013
Figure 14. Traditional linear modification.
Figure 14. Traditional linear modification.
Machines 13 00942 g014
Figure 15. Longitudinal spline modification.
Figure 15. Longitudinal spline modification.
Machines 13 00942 g015
Figure 16. Entity model of the reducer.
Figure 16. Entity model of the reducer.
Machines 13 00942 g016
Figure 17. Mesh model.
Figure 17. Mesh model.
Machines 13 00942 g017
Figure 18. Assembly simulation.
Figure 18. Assembly simulation.
Machines 13 00942 g018
Figure 19. Tooth profiles of the flexible and rigid wheel (k = 1): (a) tooth profile of the flexible wheel; (b) tooth profile of the rigid wheel.
Figure 19. Tooth profiles of the flexible and rigid wheel (k = 1): (a) tooth profile of the flexible wheel; (b) tooth profile of the rigid wheel.
Machines 13 00942 g019
Figure 20. The meshing process before and after modification: (k = 1) (a) before modification; (b) after modification.
Figure 20. The meshing process before and after modification: (k = 1) (a) before modification; (b) after modification.
Machines 13 00942 g020
Figure 21. The fitted longitudinal modification curve (k = 1).
Figure 21. The fitted longitudinal modification curve (k = 1).
Machines 13 00942 g021
Figure 22. Contact pattern on the flexible wheel: (k = 1) (a) before modification; (b) after modification.
Figure 22. Contact pattern on the flexible wheel: (k = 1) (a) before modification; (b) after modification.
Machines 13 00942 g022
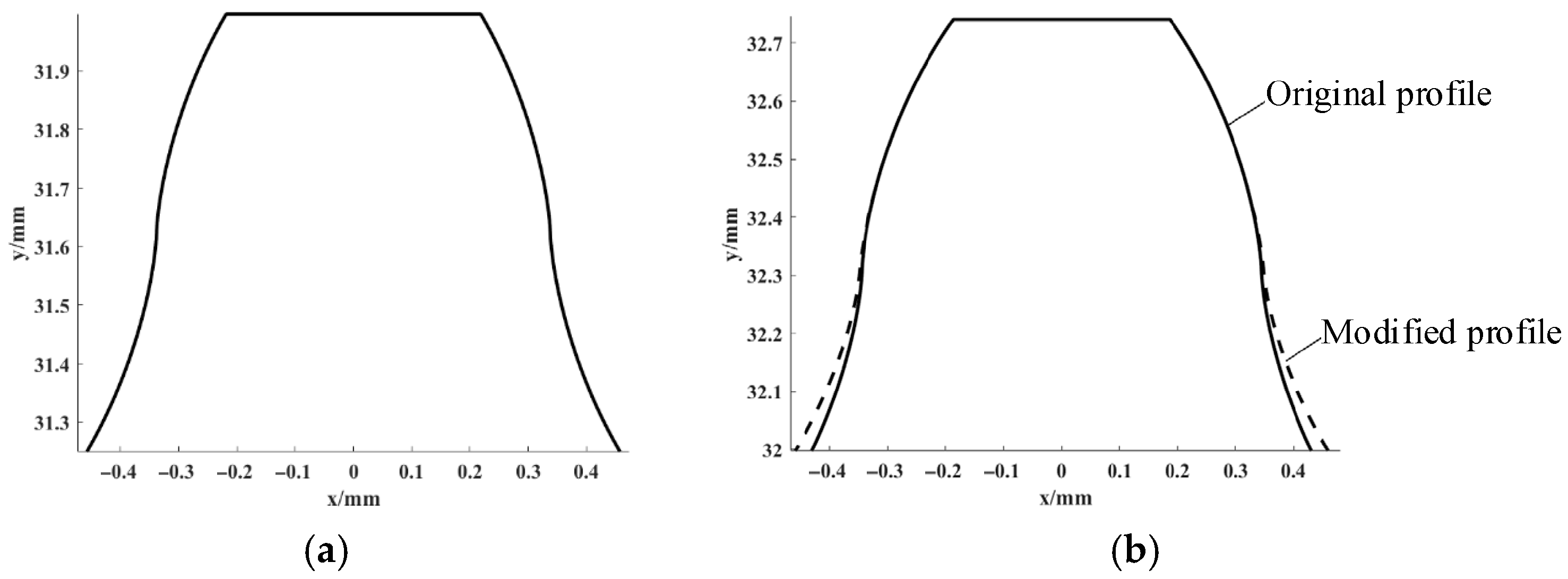
Figure 23. Tooth profiles of the flexible and rigid wheel (k = 1.2): (a) tooth profile of the flexible wheel; (b) tooth profile of the rigid wheel. (Solid line: original profile; dashed line: modified profile).
Figure 23. Tooth profiles of the flexible and rigid wheel (k = 1.2): (a) tooth profile of the flexible wheel; (b) tooth profile of the rigid wheel. (Solid line: original profile; dashed line: modified profile).
Machines 13 00942 g023
Figure 24. The meshing process before and after modification (k = 1.2): (a) before modification; (b) after modification.
Figure 24. The meshing process before and after modification (k = 1.2): (a) before modification; (b) after modification.
Machines 13 00942 g024
Figure 25. The fitted longitudinal modification curve (k = 1.2).
Figure 25. The fitted longitudinal modification curve (k = 1.2).
Machines 13 00942 g025
Figure 26. Contact pattern on the flexible wheel (k = 1.2).
Figure 26. Contact pattern on the flexible wheel (k = 1.2).
Machines 13 00942 g026
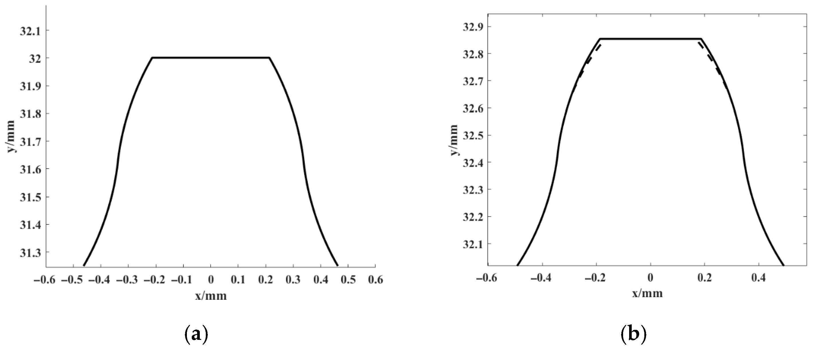
Figure 27. Tooth profiles of the flexible and rigid wheel (k = 0.8): (a) tooth profile of the flexible wheel; (b) tooth profile of the rigid wheel.
Figure 27. Tooth profiles of the flexible and rigid wheel (k = 0.8): (a) tooth profile of the flexible wheel; (b) tooth profile of the rigid wheel.
Machines 13 00942 g027
Figure 28. The meshing process before and after modification (k = 0.8): (a) before modification; (b) after modification.
Figure 28. The meshing process before and after modification (k = 0.8): (a) before modification; (b) after modification.
Machines 13 00942 g028
Figure 29. The fitted longitudinal modification curve (k = 0.8).
Figure 29. The fitted longitudinal modification curve (k = 0.8).
Machines 13 00942 g029
Figure 30. Contact pattern on the flexible wheel (k = 0.8).
Figure 30. Contact pattern on the flexible wheel (k = 0.8).
Machines 13 00942 g030
Figure 31. Experimental prototype of the harmonic gear reducer.
Figure 31. Experimental prototype of the harmonic gear reducer.
Machines 13 00942 g031
Figure 32. Harmonic reducer performance test bench.
Figure 32. Harmonic reducer performance test bench.
Machines 13 00942 g032
Figure 33. Contact pattern on the flexible wheel tooth surface: (a) unmodified tooth surface; (b) modified tooth surface; (c) proportion of contact pattern.
Figure 33. Contact pattern on the flexible wheel tooth surface: (a) unmodified tooth surface; (b) modified tooth surface; (c) proportion of contact pattern.
Machines 13 00942 g033
Table 1. Material properties.
Table 1. Material properties.
ComponentsMaterialElastic Modulus (Gpa)Poisson’s Ratio
Flexible wheel30CrMnSiA1960.31
Rigid wheel452090.29
Cam452090.29
Flexible bearingsGCrl52070.30
Table 2. Basic parameters of flexible and rigid wheels (k = 1).
Table 2. Basic parameters of flexible and rigid wheels (k = 1).
Basic ParametersFlexible WheelRigid Wheel
Number of teeth100102
Modulus/mm0.63250.6346
Diameter of pitch circle/mm63.2563.25
Diameter of tip circle/mm64.0063.975
Diameter of root circle/mm62.5065.475
Tooth height/mm0.750.75
Tooth thickness of pitch circle/mm0.6760.680
Table 3. Radial modification amount of each section (k = 1).
Table 3. Radial modification amount of each section (k = 1).
Section NumberRadial Modification Amount/μmFitted Value/μmFitting Error/μm
182.980.8−2.1
275.077.42.4
369.470.81.4
460.562.31.8
554.753.0−1.7
646.943.9−3.0
737.535.9−1.6
829.729.70
924.225.91.7
1022.725.02.3
1125.827.11.3
1232.832.5−0.3
1342.241.1−1.1
1454.752.9−1.8
1567.267.50.3
1683.684.50.9
Table 4. Basic parameters of flexible and rigid wheels (k = 1.2).
Table 4. Basic parameters of flexible and rigid wheels (k = 1.2).
Basic ParametersFlexible WheelRigid Wheel
Number of teeth100102
Modulus/mm0.63250.6368
Diameter of pitch circle/mm63.2564.958
Diameter of tip circle/mm64.0064.208
Diameter of root circle/mm62.5065.708
Tooth height/mm0.750.75
Tooth thickness of pitch circle/mm0.6760.680
Table 5. Radial modification amount of each section (k = 1.2).
Table 5. Radial modification amount of each section (k = 1.2).
Section NumberRadial Modification Amount/μmFitted Value/μmFitting Error/μm
115.814.6−1.2
210.912.81.9
314.114.10
418.118.20.1
525.024.6−0.4
633.633.2−0.4
744.543.8−0.7
856.356.0−0.3
970.369.9−0.4
1085.285.50.3
11101.6102.61
12118.8121.42.6
13143.6142.0−1.6
14165.5164.5−1.0
15190.0189.2−0.8
16215.3216.41.1
Table 6. Basic parameters of the flexible and rigid wheels (k = 0.8).
Table 6. Basic parameters of the flexible and rigid wheels (k = 0.8).
Basic ParametersFlexible WheelRigid Wheel
Number of teeth100102
Modulus/mm0.63250.6319
Diameter of pitch circle/mm63.2564.452
Diameter of tip circle/mm64.0063.702
Diameter of root circle/mm62.5065.202
Tooth height/mm0.750.75
Tooth thickness of pitch circle/mm0.6760.680
Table 7. Radial modification amount of each section (k = 0.8).
Table 7. Radial modification amount of each section (k = 0.8).
Section NumberRadial Modification Amount/μmFitted Value/μmFitting Error/μm
137.538.10.6
232.932.90
328.827.1−1.7
421.521.4−0.1
516.016.30.3
610.912.21.3
78.69.50.9
88.68.4−0.2
99.49.1−0.3
1012.511.5−1.0
1116.415.6−0.8
1221.121.10
1327.327.90.6
1435.235.50.3
1543.043.40.4
1651.650.9−0.7
Disclaimer/Publisher’s Note: The statements, opinions and data contained in all publications are solely those of the individual author(s) and contributor(s) and not of MDPI and/or the editor(s). MDPI and/or the editor(s) disclaim responsibility for any injury to people or property resulting from any ideas, methods, instructions or products referred to in the content.

Share and Cite

MDPI and ACS Style

Yin, F.; Cao, Z.; Lu, B.; Zhou, Y.; Wang, S.; Tang, J. A Comprehensive Tooth Surface Modification Method for Harmonic Drive by Changing the Radial Deformation Coefficient. Machines 2025, 13, 942. https://doi.org/10.3390/machines13100942

AMA Style

Yin F, Cao Z, Lu B, Zhou Y, Wang S, Tang J. A Comprehensive Tooth Surface Modification Method for Harmonic Drive by Changing the Radial Deformation Coefficient. Machines. 2025; 13(10):942. https://doi.org/10.3390/machines13100942

Chicago/Turabian Style

Yin, Feng, Zhezhen Cao, Bingquan Lu, Yuansheng Zhou, Shenghui Wang, and Jinyuan Tang. 2025. "A Comprehensive Tooth Surface Modification Method for Harmonic Drive by Changing the Radial Deformation Coefficient" Machines 13, no. 10: 942. https://doi.org/10.3390/machines13100942

APA Style

Yin, F., Cao, Z., Lu, B., Zhou, Y., Wang, S., & Tang, J. (2025). A Comprehensive Tooth Surface Modification Method for Harmonic Drive by Changing the Radial Deformation Coefficient. Machines, 13(10), 942. https://doi.org/10.3390/machines13100942

Note that from the first issue of 2016, this journal uses article numbers instead of page numbers. See further details here.

Article Metrics

Back to TopTop