Conventional, Heuristic and Learning-Based Robot Motion Planning: Reviewing Frameworks of Current Practical Significance
Abstract
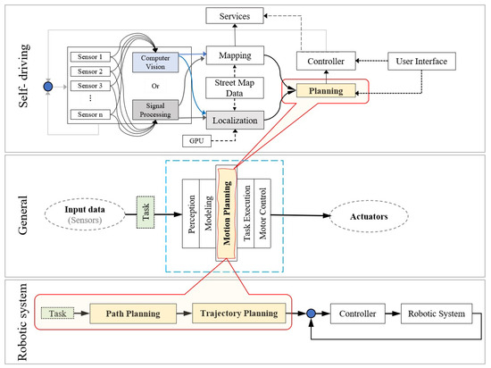
1. Introduction
- By analyzing the frequency of use of conventional, heuristic, and learning-based algorithms, we demonstrate the current transition, whereby more and more studies have recently embraced learning-based models instead of older heuristic approaches, while the conventional techniques are still being utilized at a similar ratio as before;
- We provide two different categorizations of these algorithms, one based on being conventional or heuristic, and the other based on being global or local. To the authors’ knowledge, our categorizations are the most comprehensive proposed in the literature to date, thereby enabling a sound and quick judgment of the role, importance, and relevance of each technique for a given application;
- By identifying and studying the most common motion planning pipelines of current practical significance, we exclude algorithms that are no longer being actively employed as of the time of writing or that have not yet proven useful in real-world applications. Considering the large amount of literature being published on the topic of motion planning every year, the materials presented throughout this survey are of essential value for readers whose purpose is to grasp an overall understanding of the field, as opposed to deeply analyzing the mathematical and theoretical backbones.
2. Related Work and Taxonomy
| Algorithm 1: Basic RRT construction. This algorithm was taken from [38]. |
![]() |
| Algorithm 2: The RRT-Connect algorithm, which was taken from [38]. |
![]() |
3. Motion Planning Pipelines
3.1. SBMP
3.2. Trajectory Optimization
3.3. Bio-Inspired Algorithms
3.4. Online Replanning
3.5. DBL
3.6. Deep Learning
3.7. Reinforcement Learning
3.8. Scene Uncertainties and Dynamics
3.9. Stability
3.10. Computational Feasibility
4. Applications
4.1. Social Robots
4.2. Self-Driving Cars
4.3. Humanoid Robots
4.4. Object Manipulation
4.5. Cooperation and Multi-Robot Motion Planning
5. Discussion and Future Work
5.1. Categorizations
5.2. Categories Excluded from the Review
5.3. Future Work
Funding
Institutional Review Board Statement
Informed Consent Statement
Data Availability Statement
Conflicts of Interest
Correction Statement
Acronyms
| ACE | Approximate Clearance Evaluation |
| AGV | Autonomous Guided Vehicle |
| AI | Artificial Intelligence |
| ANN | Artificial Neural Network |
| APF | Artificial Potential Field |
| AQP | Alternating Quadratic Programming |
| ARA* | Anytime Repairing A* |
| ATA | Aggressive Turn-Around |
| BBO | Biogeography-Based Optimization |
| BIT | Batch-Informed Trees |
| B-spline | Basis spline |
| BTT | BoTtleneck Tree |
| BVP | Boundary Value Problem |
| CAM | Computer Aided Manufacturing |
| CBF | Control Barrier Function |
| CCP | Complete Coverage Planning |
| CGTC | Circle Grid Trajectory Cell |
| CIO | Contact-Invariant Optimization |
| CNC | Computer Numerical Control |
| CNN | Convolutional Neural Network |
| CoMPNetX | Constrained Motion planning Networks x |
| CP | Collision Probability |
| CPU | Central Processing Unit |
| CRISP | Continuum Reconfigurable Incisionless Surgical Parallel |
| CV | Control Variates |
| CVE | Curvature Variation Energy |
| DBL | Demonstration-Based Learning |
| DDPG | Deep Deterministic Policy Gradient |
| DeepSMP | Deep Sampling-based Motion Planner |
| DGMP | Demonstration-Guided Motion Planning |
| DL | Deep Learning |
| DMPs | Dynamic Movement Primitives |
| DNN | Deep Neural Network |
| DoF | Degrees of Freedom |
| DP | Dynamic Programming |
| DRL | Deep Reinforcement Learning |
| EAS | Extended Action Specification |
| EASE | Exploitation of Abstract Symmetry of Environments |
| EE | End-Effector |
| EKF | Extended Kalman Filter |
| EM | Expectation-Maximization |
| ETA | Estimated Time of Arrival |
| FaSTrack | Fast and Safe Tracking |
| FCN | Fully Convolutional neural Network |
| FEA | Finite Element Analysis |
| FF | FastForward |
| FMT | Fast Marching Tree |
| GA | Genetic Algorithm |
| GAN | Generative Adversarial Network |
| GP | Gaussian Process |
| GPM | Gauss Pseudospectral Method |
| GPR | Gaussian Process Regression |
| GPU | Graphics Processing Unit |
| HER | Hindsight Experience Replay |
| HFR | High-Frequency Replanning |
| HHI | Human-Human Interaction |
| HRC | Human-Robot Collaboration |
| HRI | Human-Robot Interaction |
| HZD | Hybrid Zero Dynamics |
| ICS | Inevitable Collision State |
| IDTMP | Iteratively Deepened Task and Motion Planning |
| i.i.d. | independently and identically distributed |
| INVM | Infinity-Norm Velocity Minimization |
| IRL | Inverse Reinforcement Learning |
| I-RRT | Improved Rapidly-exploring Random Trees |
| IS | Importance Sampling |
| KF | Kalman Filter |
| kNN | k-Nearest-Neighbor |
| KP | Kinodynamic motion Planning |
| KPIECE | Kinodynamic motion Planning by Interior-Exterior Cell Exploration |
| LBT | Lower Bound Tree |
| LPV | Linear Parameter Varying |
| LRPP | Learned Reactive Planning Problem |
| LSPI | Least Squares Policy Iteration |
| LSTM | Long Short-Term Memory |
| LTI | Linear Time-Invariant |
| LTL | Linear Temporal Logic |
| MC | Monte Carlo |
| MC-RRM | Multi-Component Rapidly-exploring RoadMap |
| MCVI | Monte Carlo Value Iteration |
| MICP | Mixed-Integer Convex Programming |
| MITL | Metric Interval Temporal Logic |
| MLOP | Minimum Linear Ordering Problem |
| MPC | Model Predictive Control |
| MPNet | Motion Planning Networks |
| MPT | Motion Planning Templates |
| MR | Multi-Robot |
| MRMP | Multi-Robot Motion Planning |
| MSTTMR | Multi-Steering Tractor-Trailer Mobile Robot |
| NLP | NonLinear Programming |
| NN | Neural Network |
| NSC | Normalized Step Cost |
| PER | Prioritized Experience Replay |
| PDMPs | Parametric Dynamic Movement Primitives |
| POMDP | Partially Observable Markov Decision Process |
| pose | position and orientation |
| PPO | Proximal Policy Optimization |
| PSO | Particle Swarm Optimization |
| QP | Quadratic Programming |
| RBF | Radial Basis Function |
| RKHSs | Reproducing Kernel Hilbert Spaces |
| RL | Reinforcement Learning |
| RM | RoadMap |
| RMP | Repetitive Motion Planning |
| RRG | Rapidly-exploring Random Graph |
| PRM | Probabilistic RoadMap |
| RNN | Recurrent Neural Network |
| RRT | Rapidly-exploring Random Trees |
| SAC | Soft Actor Critic |
| SLAM | Simultaneous Localization And Mapping |
| SBMP | Sampling-Based Motion Planning |
| SMC | Satisfiability Modulo Convex |
| SMT | Satisfiability Modulo Theories |
| SQP | Sequential Quadratic Programming |
| STOMP | Stochastic Trajectory Optimizer for Motion Planning |
| SyCLoP | Synergistic Combination of Layers of Planning |
| TD | Temporal-Difference |
| TMP | Task and Motion Planning |
| UAV | Unmanned Aerial Vehicle |
| V2I | Vehicle-to-Infrastructure |
| V2V | Vehicle-to-Vehicle |
| VRU | Vulnerable Road User |
References
- Kala, R. On-Road Intelligent Vehicles: Motion Planning for Intelligent Transportation Systems; Butterworth-Heinemann: Oxford, UK, 2016. [Google Scholar]
- Liu, C.; Atkeson, C.G.; Feng, S.; Xinjilefu, X. Full-body motion planning and control for the car egress task of the DARPA robotics challenge. In Proceedings of the 2015 IEEE-RAS 15th International Conference on Humanoid Robots (Humanoids), Seoul, South Korea, 3–5 November 2015; pp. 527–532. [Google Scholar]
- Halperin, D.; Salzman, O.; Sharir, M. Algorithmic motion planning. In Handbook of Discrete and Computational Geometry; Chapman and Hall/CRC: Boca Raton, FL, USA, 2017; pp. 1311–1342. [Google Scholar]
- Mac, T.T.; Copot, C.; Tran, D.T.; De Keyser, R. Heuristic approaches in robot path planning: A survey. Robot. Auton. Syst. 2016, 86, 13–28. [Google Scholar] [CrossRef]
- Tamizi, M.G.; Yaghoubi, M.; Najjaran, H. A review of recent trend in motion planning of industrial robots. Int. J. Intell. Robot. Appl. 2023, 7, 253–274. [Google Scholar] [CrossRef]
- Sun, W.; Torres, L.G.; Van Den Berg, J.; Alterovitz, R. Safe motion planning for imprecise robotic manipulators by minimizing probability of collision. In Robotics Research; Springer: Cham, Switzerland, 2016; pp. 685–701. [Google Scholar]
- Roozegar, M.; Mahjoob, M.; Jahromi, M. Optimal motion planning and control of a nonholonomic spherical robot using dynamic programming approach: Simulation and experimental results. Mechatronics 2016, 39, 174–184. [Google Scholar] [CrossRef]
- Nguyen, Q.V.; Colas, F.; Vincent, E.; Charpillet, F. Motion planning for robot audition. Auton. Robot. 2019, 43, 2293–2317. [Google Scholar] [CrossRef]
- Mccrackin, D.C.; Johnson, S.W. Syntactic Inferential Motion Planning Method for Robotic Systems. U.S. Patent 9,855,657, 2 January 2018. [Google Scholar]
- Yang, L.; Qi, J.; Song, D.; Xiao, J.; Han, J.; Xia, Y. Survey of robot 3D path planning algorithms. J. Control Sci. Eng. 2016, 2016, 7426913. [Google Scholar] [CrossRef]
- Gillani, M.; Akbari, A.; Rosell, J. Physics-based motion planning: Evaluation criteria and benchmarking. In Proceedings of the Robot 2015: Second Iberian Robotics Conference, Lisbon, Portugal, 19–21 November 2015; pp. 43–55. [Google Scholar]
- Gasparetto, A.; Boscariol, P.; Lanzutti, A.; Vidoni, R. Path planning and trajectory planning algorithms: A general overview. In Motion and Operation Planning of Robotic Systems; Springer: Cham, Switzerland, 2015; pp. 3–27. [Google Scholar]
- Contreras-Cruz, M.A.; Ayala-Ramirez, V.; Hernandez-Belmonte, U.H. Mobile robot path planning using artificial bee colony and evolutionary programming. Appl. Soft Comput. 2015, 30, 319–328. [Google Scholar] [CrossRef]
- Holladay, R.; Lozano-Pérez, T.; Rodriguez, A. Force-and-Motion Constrained Planning for Tool Use. In Proceedings of the International Conference on Intelligent Robots and Systems (IROS), Macau, China, 3–8 November 2019. [Google Scholar]
- Schmerling, E.; Janson, L.; Pavone, M. Optimal sampling-based motion planning under differential constraints: The driftless case. In Proceedings of the 2015 IEEE International Conference on Robotics and Automation (ICRA), Seattle, WA, USA, 26–30 May 2015; pp. 2368–2375. [Google Scholar]
- Sivaramakrishnan, A.; Littlefield, Z.; Bekris, K.E. Towards Learning Efficient Maneuver Sets for Kinodynamic Motion Planning. arXiv 2019, arXiv:1907.07876. [Google Scholar]
- Elbanhawi, M. Randomised Parameterisation Motion Planning for Autonomous Cars. Ph.D. Thesis, RMIT University, Melbourne, Australia, 2016. [Google Scholar]
- Simon, B.; Riegl, P.; Gaull, A. Motion Planning With Flexible Trajectory Chains. In Proceedings of the 2018 IEEE International Conference on Vehicular Electronics and Safety (ICVES), Madrid, Spain, 12–14 September 2018; pp. 1–8. [Google Scholar]
- Geng, J.; Arakelian, V. Design of Partially Balanced Planar 5R Symmetrical Parallel Manipulators via an Optimal Motion Planning. In Proceedings of the IFToMM World Congress on Mechanism and Machine Science, Krakow, Poland, 15–18 July 2019; pp. 2211–2220. [Google Scholar]
- Ferri, F. Computing Fast Search Heuristics for Physics-based Mobile Robot Motion Planning. 2018. Available online: https://iris.uniroma1.it/handle/11573/1137741 (accessed on 3 April 2023).
- Vidal, E.; Moll, M.; Palomeras, N.; Hernández, J.D.; Carreras, M.; Kavraki, L.E. Online multilayered motion planning with dynamic constraints for autonomous underwater vehicles. In Proceedings of the 2019 International Conference on Robotics and Automation (ICRA), Montreal, QC, Canada, 20–24 May 2019; pp. 8936–8942. [Google Scholar]
- Choudhury, S.; Srinivasa, S.S. A Bayesian Active Learning Approach to Adaptive Motion Planning. In Proceedings of the International Symposium on Robotics Research, Puerto Varas, Chile, 11–14 December 2017. [Google Scholar]
- Bhardwaj, M.; Boots, B.; Mukadam, M. Differentiable Gaussian process motion planning. arXiv 2019, arXiv:1907.09591. [Google Scholar]
- Nguyen, P.D.; Hoffmann, M.; Pattacini, U.; Metta, G. A fast heuristic Cartesian space motion planning algorithm for many-DoF robotic manipulators in dynamic environments. In Proceedings of the 2016 IEEE-RAS 16th International Conference on Humanoid Robots (Humanoids), Cancun, Mexico, 15–17 November 2016; pp. 884–891. [Google Scholar]
- Naumann, M.; Konigshof, H.; Lauer, M.; Stiller, C. Safe but not Overcautious Motion Planning under Occlusions and Limited Sensor Range. In Proceedings of the 2019 IEEE Intelligent Vehicles Symposium (IV), Paris, France, 9–12 June 2019; pp. 140–145. [Google Scholar]
- Ravanbakhsh, H.; Laine, F.; Seshia, S.A. Real-time Funnel Generation for Restricted Motion Planning. arXiv 2019, arXiv:1911.01532. [Google Scholar]
- Minguez, J.; Lamiraux, F.; Laumond, J.P. Motion planning and obstacle avoidance. In Springer Handbook of Robotics; Springer: Cham, Switzerland, 2016; pp. 1177–1202. [Google Scholar]
- Janson, L.; Schmerling, E.; Clark, A.; Pavone, M. Fast marching tree: A fast marching sampling-based method for optimal motion planning in many dimensions. Int. J. Robot. Res. 2015, 34, 883–921. [Google Scholar] [CrossRef]
- Rehan, M.; Reyhanoglu, M.; McClamroch, H. Motion planning for a knife-edge on the surface of a hyperboloid. In Proceedings of the 2017 11th Asian Control Conference (ASCC), Gold Coast, QLD, Australia, 17–20 December 2017; pp. 1326–1330. [Google Scholar]
- Marin-Plaza, P.; Hussein, A.; Martin, D.; Escalera, A.D.L. Global and local path planning study in a ros-based research platform for autonomous vehicles. J. Adv. Transp. 2018, 2018, 6392697. [Google Scholar] [CrossRef]
- Ye, G.; Alterovitz, R. Guided motion planning. In Robotics Research; Springer: Cham, Switzerland, 2017; pp. 291–307. [Google Scholar]
- Palmieri, L.; Arras, K.O. Distance metric learning for RRT-based motion planning with constant-time inference. In Proceedings of the 2015 IEEE International Conference on Robotics and Automation (ICRA), Seattle, WA, USA, 26–30 May 2015; pp. 637–643. [Google Scholar]
- Ramanagopal, M.S.; Phu-Van Nguyen, A.; Le Ny, J. A motion planning strategy for the active vision-based mapping of ground-level structures. IEEE Trans. Autom. Sci. Eng. 2017, 15, 356–368. [Google Scholar] [CrossRef]
- Francis, G.; Ott, L.; Ramos, F. Stochastic functional gradient for motion planning in continuous occupancy maps. In Proceedings of the 2017 IEEE International Conference on Robotics and Automation (ICRA), Singapore, 29 May–3 June 2017; pp. 3778–3785. [Google Scholar]
- Paden, B.; Čáp, M.; Yong, S.Z.; Yershov, D.; Frazzoli, E. A survey of motion planning and control techniques for self-driving urban vehicles. IEEE Trans. Intell. Veh. 2016, 1, 33–55. [Google Scholar] [CrossRef]
- González, D.; Pérez, J.; Milanés, V.; Nashashibi, F. A review of motion planning techniques for automated vehicles. IEEE Trans. Intell. Transp. Syst. 2015, 17, 1135–1145. [Google Scholar] [CrossRef]
- Katrakazas, C.; Quddus, M.; Chen, W.H.; Deka, L. Real-time motion planning methods for autonomous on-road driving: State-of-the-art and future research directions. Transp. Res. Part C Emerg. Technol. 2015, 60, 416–442. [Google Scholar] [CrossRef]
- Kuffner, J.J.; LaValle, S.M. RRT-connect: An efficient approach to single-query path planning. In Proceedings of the Proceedings 2000 ICRA, Millennium Conference, IEEE International Conference on Robotics and Automation, Symposia Proceedings (Cat. No. 00CH37065), San Francisco, CA, USA, 24–28 April 2000; Volume 2, pp. 995–1001. [Google Scholar]
- Boscariol, P.; Gasparetto, A.; Scalera, L. Path Planning for Special Robotic Operations. In Robot Design: From Theory to Service Applications; Carbone, G., Laribi, M.A., Eds.; Springer International Publishing: Cham, Switzerland, 2023; Volume 123, pp. 69–95. [Google Scholar]
- Karaman, S.; Frazzoli, E. Sampling-based algorithms for optimal motion planning. Int. J. Robot. Res. 2011, 30, 846–894. [Google Scholar] [CrossRef]
- Otte, M.; Frazzoli, E. RRTX: Asymptotically optimal single-query sampling-based motion planning with quick replanning. Int. J. Robot. Res. 2016, 35, 797–822. [Google Scholar] [CrossRef]
- Okadome, Y.; Nakamura, Y.; Ishiguro, H. Sampling-Based Motion Planning with a Prediction Model using Fast Gaussian Process Regression. Electron. Commun. Jpn. 2017, 100, 24–34. [Google Scholar] [CrossRef]
- Ma, L.; Xue, J.; Kawabata, K.; Zhu, J.; Ma, C.; Zheng, N. Efficient sampling-based motion planning for on-road autonomous driving. IEEE Trans. Intell. Transp. Syst. 2015, 16, 1961–1976. [Google Scholar] [CrossRef]
- Knepper, R.A.; Mason, M.T. Realtime informed path sampling for motion planning search. In Robotics Research; Springer: Cham, Switzerland, 2017; pp. 401–417. [Google Scholar]
- Salzman, O.; Halperin, D. Asymptotically near-optimal RRT for fast, high-quality motion planning. IEEE Trans. Robot. 2016, 32, 473–483. [Google Scholar] [CrossRef]
- Xie, C.; van den Berg, J.; Patil, S.; Abbeel, P. Toward asymptotically optimal motion planning for kinodynamic systems using a two-point boundary value problem solver. In Proceedings of the 2015 IEEE International Conference on Robotics and Automation (ICRA), Seattle, WA, USA, 26–30 May 2015; pp. 4187–4194. [Google Scholar]
- Tang, Y.; You, R.; Kan, H.; Tithi, J.J.; Ganapathi, P.; Chowdhury, R.A. Cache-oblivious wavefront: Improving parallelism of recursive dynamic programming algorithms without losing cache-efficiency. In Proceedings of the ACM SIGPLAN Notices, San Francisco, CA, USA, 7–11 February 2015; Volume 50, pp. 205–214. [Google Scholar]
- Janson, L.; Ichter, B.; Pavone, M. Deterministic sampling-based motion planning: Optimality, complexity, and performance. Int. J. Robot. Res. 2018, 37, 46–61. [Google Scholar] [CrossRef]
- Klemm, S.; Oberländer, J.; Hermann, A.; Roennau, A.; Schamm, T.; Zollner, J.M.; Dillmann, R. RRT*-Connect: Faster, asymptotically optimal motion planning. In Proceedings of the 2015 IEEE International Conference on Robotics and Biomimetics (ROBIO), Zhuhai, China, 6–9 December 2015; pp. 1670–1677. [Google Scholar]
- Kleinbort, M.; Salzman, O.; Halperin, D. Collision detection or nearest-neighbor search? On the computational bottleneck in sampling-based motion planning. arXiv 2016, arXiv:1607.04800. [Google Scholar]
- Kleinbort, M.; Solovey, K.; Bonalli, R.; Bekris, K.E.; Halperin, D. RRT2.0 for Fast and Optimal Kinodynamic Sampling-Based Motion Planning. arXiv 2019, arXiv:1909.05569. [Google Scholar]
- Solovey, K.; Kleinbort, M. The critical radius in sampling-based motion planning. Int. J. Robot. Res. 2020, 39, 266–285. [Google Scholar] [CrossRef]
- Joshi, S.S.; Tsiotras, P. Relevant Region Exploration On General Cost-maps For Sampling-Based Motion Planning. arXiv 2019, arXiv:1910.05361. [Google Scholar]
- Harper, M.Y.; Ordonez, C.; Collins, E.G.; Erlebacher, G. Parallel approach to motion planning in uncertain environments. In Proceedings of the Unmanned Systems Technology XX International Society for Optics and Photonics, Orlando, FL, USA, 15–19 April 2018; Volume 10640, p. 106400H. [Google Scholar]
- Sun, W.; Patil, S.; Alterovitz, R. High-frequency replanning under uncertainty using parallel sampling-based motion planning. IEEE Trans. Robot. 2015, 31, 104–116. [Google Scholar] [CrossRef]
- Vonásek, V.; Saska, M.; Winkler, L.; Přeučil, L. High-level motion planning for CPG-driven modular robots. Robot. Auton. Syst. 2015, 68, 116–128. [Google Scholar] [CrossRef]
- Reist, P.; Preiswerk, P.; Tedrake, R. Feedback-motion-planning with simulation-based LQR-trees. Int. J. Robot. Res. 2016, 35, 1393–1416. [Google Scholar] [CrossRef]
- Janson, L.; Schmerling, E.; Pavone, M. Monte Carlo motion planning for robot trajectory optimization under uncertainty. In Robotics Research; Springer: Cham, Switzerland, 2018; pp. 343–361. [Google Scholar]
- Yang, G.; Vang, B.; Serlin, Z.; Belta, C.; Tron, R. Sampling-based Motion Planning via Control Barrier Functions. arXiv 2019, arXiv:1907.06722. [Google Scholar]
- Pendleton, S.D.; Liu, W.; Andersen, H.; Eng, Y.H.; Frazzoli, E.; Rus, D.; Ang, M.H. Numerical approach to reachability-guided sampling-based motion planning under differential constraints. IEEE Robot. Autom. Lett. 2017, 2, 1232–1239. [Google Scholar] [CrossRef]
- Jaillet, L.; Porta, J.M. Path planning with loop closure constraints using an atlas-based RRT. In Robotics Research; Springer: Cham, Switzerland, 2017; pp. 345–362. [Google Scholar]
- Yang, Y.; Ivan, V.; Merkt, W.; Vijayakumar, S. Scaling sampling-based motion planning to humanoid robots. In Proceedings of the 2016 IEEE International Conference on Robotics and Biomimetics (ROBIO), Qingdao, China, 3–7 December 2016; pp. 1448–1454. [Google Scholar]
- Sucan, I.A.; Kavraki, L.E. A sampling-based tree planner for systems with complex dynamics. IEEE Trans. Robot. 2011, 28, 116–131. [Google Scholar] [CrossRef]
- Muhayyuddin; Moll, M.; Kavraki, L.; Rosell, J. Randomized physics-based motion planning for grasping in cluttered and uncertain environments. IEEE Robot. Autom. Lett. 2017, 3, 712–719. [Google Scholar] [CrossRef]
- Solovey, K.; Salzman, O.; Halperin, D. Finding a needle in an exponential haystack: Discrete RRT for exploration of implicit roadmaps in multi-robot motion planning. Int. J. Robot. Res. 2016, 35, 501–513. [Google Scholar] [CrossRef]
- Kim, H.; Lee, H.; Choi, S.; Noh, Y.K.; Kim, H.J. Motion planning with movement primitives for cooperative aerial transportation in obstacle environment. In Proceedings of the 2017 IEEE International Conference on Robotics and Automation (ICRA), Singapore, 29 May–3 June 2017; pp. 2328–2334. [Google Scholar]
- Spurny, V.; Petrlik, M.; Vonasek, V.; Saska, M. Cooperative transport of large objects by a pair of unmanned aerial systems using sampling-based motion planning. In Proceedings of the 2019 24th IEEE International Conference on Emerging Technologies and Factory Automation (ETFA), Zaragoza, Spain, 10–13 September 2019; pp. 955–962. [Google Scholar]
- Valencia, R.; Andrade-Cetto, J. Path planning in belief space with pose SLAM. In Mapping, Planning and Exploration with Pose SLAM; Springer: Cham, Switzerland, 2018; pp. 53–87. [Google Scholar]
- Marble, J.D.; Bekris, K.E. Asymptotically near-optimal is good enough for motion planning. In Robotics Research; Springer: Cham, Switzerland, 2017; pp. 419–436. [Google Scholar]
- Murray, S.; Floyd-Jones, W.; Qi, Y.; Sorin, D.J.; Konidaris, G. Robot Motion Planning on a Chip. In Proceedings of the Robotics: Science and Systems, Ann Arbor, MI, USA, 18–22 June 2016. [Google Scholar]
- Garrett, C.R.; Lozano-Pérez, T.; Kaelbling, L.P. Ffrob: An efficient heuristic for task and motion planning. In Algorithmic Foundations of Robotics XI; Springer: Cham, Switzerland, 2015; pp. 179–195. [Google Scholar]
- Kovács, B.; Szayer, G.; Tajti, F.; Burdelis, M.; Korondi, P. A novel potential field method for path planning of mobile robots by adapting animal motion attributes. Robot. Auton. Syst. 2016, 82, 24–34. [Google Scholar] [CrossRef]
- Di, B.; Zhou, R.; Duan, H. Potential field based receding horizon motion planning for centrality-aware multiple UAV cooperative surveillance. Aerosp. Sci. Technol. 2015, 46, 386–397. [Google Scholar] [CrossRef]
- Roy, A.G.; Rakshit, P. Motion planning of non-holonomic wheeled robots using modified bat algorithm. In Nature-Inspired Algorithms for Big Data Frameworks; IGI Global: Hershey, PA, USA, 2019; pp. 94–123. [Google Scholar]
- Meng, K.; Jia, Y.; Yang, H.; Niu, F.; Wang, Y.; Sun, D. Motion Planning and Robust Control for the Endovascular Navigation of a Microrobot. IEEE Trans. Ind. Inform. 2019, 16, 4557–4566. [Google Scholar] [CrossRef]
- Kim, J.J.; Lee, J.J. Trajectory optimization with particle swarm optimization for manipulator motion planning. IEEE Trans. Ind. Inform. 2015, 11, 620–631. [Google Scholar] [CrossRef]
- Mo, H.; Xu, L. Research of biogeography particle swarm optimization for robot path planning. Neurocomputing 2015, 148, 91–99. [Google Scholar] [CrossRef]
- Campbell, S.; O’Mahony, N.; Carvalho, A.; Krpalkova, L.; Riordan, D.; Walsh, J. Path planning techniques for mobile robots a review. In Proceedings of the 2020 6th International Conference on Mechatronics and Robotics Engineering (ICMRE), Barcelona, Spain, 12–15 February 2020. [Google Scholar]
- Ghorbani, A.; Shiry, S.; Nodehi, A. Using genetic algorithm for a mobile robot path planning. In Proceedings of the 2009 International Conference on Future Computer and Communication, Kuala Lumpar, Malaysia, 3–5 April 2009. [Google Scholar]
- Gerke, M. Genetic path planning for mobile robots. In Proceedings of the 1999 American Control Conference (Cat. No. 99CH36251), San Diego, CA, USA, 2–4 June 1999; Volume 4. [Google Scholar]
- Nonoyama, K.; Liu, Z.; Fujiwara, T.; Alam, M.; Nishi, T. Energy-efficient robot configuration and motion planning using genetic algorithm and particle swarm optimization. Energies 2022, 15, 2074. [Google Scholar] [CrossRef]
- Pamosoaji, A.K.; Piao, M.; Hong, K.-S. PSO-based minimum-time motion planning for multiple vehicles under acceleration and velocity limitations. Int. J. Control Autom. Syst. 2019, 17, 2610–2623. [Google Scholar] [CrossRef]
- Ordonez, C.; Gupta, N.; Reese, B.; Seegmiller, N.; Kelly, A.; Collins, E.G., Jr. Learning of skid-steered kinematic and dynamic models for motion planning. Robot. Auton. Syst. 2017, 95, 207–221. [Google Scholar] [CrossRef]
- Li, Y.; Cui, R.; Li, Z.; Xu, D. Neural network approximation based near-optimal motion planning with kinodynamic constraints using RRT. IEEE Trans. Ind. Electron. 2018, 65, 8718–8729. [Google Scholar] [CrossRef]
- Lindemann, L.; Dimarogonas, D.V. Robust motion planning employing signal temporal logic. In Proceedings of the 2017 American Control Conference (ACC), Seattle, WA, USA, 24–26 May 2017; pp. 2950–2955. [Google Scholar]
- Paxton, C.; Raman, V.; Hager, G.D.; Kobilarov, M. Combining neural networks and tree search for task and motion planning in challenging environments. In Proceedings of the 2017 IEEE/RSJ International Conference on Intelligent Robots and Systems (IROS), Vancouver, BC, Canada, 24–28 September 2017; pp. 6059–6066. [Google Scholar]
- Abbeel, P.; Ng, A.Y. Apprenticeship learning via inverse reinforcement learning. In Proceedings of the Twenty-First International Conference on Machine Learning, Banff, AB, Canada, 4–8 July 2004; p. 1. [Google Scholar]
- Wulfmeier, M.; Wang, D.Z.; Posner, I. Watch this: Scalable cost-function learning for path planning in urban environments. In Proceedings of the 2016 IEEE/RSJ International Conference on Intelligent Robots and Systems (IROS), Daejeon, South Korea, 9–14 October 2016; pp. 2089–2095. [Google Scholar]
- Pfeiffer, M.; Schaeuble, M.; Nieto, J.; Siegwart, R.; Cadena, C. From perception to decision: A data-driven approach to end-to-end motion planning for autonomous ground robots. In Proceedings of the 2017 IEEE International Conference on Robotics and Automation (ICRA), Singapore, 29 May–3 June 2017; pp. 1527–1533. [Google Scholar]
- Mainprice, J.; Hayne, R.; Berenson, D. Predicting human reaching motion in collaborative tasks using inverse optimal control and iterative replanning. In Proceedings of the 2015 IEEE International Conference on Robotics and Automation (ICRA), Seattle, WA, USA, 26-30 May 2015; pp. 885–892. [Google Scholar]
- Park, J.S.; Park, C.; Manocha, D. Intention-Aware Motion Planning Using Learning Based Human Motion Prediction. In Proceedings of the Robotics: Science and Systems, Cambridge, MA, USA, 12–16 July 2017. [Google Scholar]
- Hernández, J.D.; Moll, M.; Kavraki, L.E. Lazy Evaluation of Goal Specifications Guided by Motion Planning. In Proceedings of the 2019 International Conference on Robotics and Automation (ICRA), Montreal, QC, Canada, 20–24 May 2019. [Google Scholar]
- Wilde, N.; Kulić, D.; Smith, S.L. Learning user preferences in robot motion planning through interaction. In Proceedings of the 2018 IEEE International Conference on Robotics and Automation (ICRA), Brisbane, QLD, Australia, 21–25 May 2018; pp. 619–626. [Google Scholar]
- Qureshi, A.H.; Simeonov, A.; Bency, M.J.; Yip, M.C. Motion planning networks. In Proceedings of the 2019 International Conference on Robotics and Automation (ICRA), Montreal, QC, Canada, 20–24 May 2019; pp. 2118–2124. [Google Scholar]
- Lenz, D. Motion Planning for Highly-Automated Vehicles under Uncertainties and Interactions with Human Drivers. Ph.D. Thesis, Technische Universität München, München, Germany, 2018. [Google Scholar]
- Tian, Y.; Chang, Q. Motion Planning for Human-Robot Collaboration based on Reinforcement Learning. In Proceedings of the 2022 IEEE 18th International Conference on Automation Science and Engineering (CASE), Mexico City, Mexico, 20–24 August 2022. [Google Scholar]
- Qureshi, A.H.; Yip, M.C. Deeply informed neural sampling for robot motion planning. In Proceedings of the 2018 IEEE/RSJ International Conference on Intelligent Robots and Systems (IROS), Madrid, Spain, 1–5 October 2018. [Google Scholar]
- Qureshi, A.H.; Miao, Y.; Simeonov, A.; Yip, M.C. Motion planning networks: Bridging the gap between learning-based and classical motion planners. IEEE Trans. Robot. 2020, 37, 48–66. [Google Scholar] [CrossRef]
- Bency, M.J.; Qureshi, A.H.; Yip, M.C. Neural path planning: Fixed time, near-optimal path generation via oracle imitation. In Proceedings of the 2019 IEEE/RSJ International Conference on Intelligent Robots and Systems (IROS), Macau, China, 3–8 November 2019. [Google Scholar]
- Lembono, T.S.; Pignat, E.; Jankowski, J.; Calinon, S. Learning constrained distributions of robot configurations with generative adversarial network. IEEE Robot. Autom. Lett. 2021, 6, 4233–4240. [Google Scholar] [CrossRef]
- Qureshi, A.H.; Dong, J.; Baig, A.; Yip, M.C. Constrained motion planning networks x. IEEE Trans. Robot. 2021, 38, 868–886. [Google Scholar] [CrossRef]
- Everett, M.; Chen, Y.F.; How, J.P. Motion planning among dynamic, decision-making agents with deep reinforcement learning. In Proceedings of the 2018 IEEE/RSJ International Conference on Intelligent Robots and Systems (IROS), Madrid, Spain, 1–5 October 2018; pp. 3052–3059. [Google Scholar]
- Chen, Y.F.; Everett, M.; Liu, M.; How, J.P. Socially aware motion planning with deep reinforcement learning. In Proceedings of the 2017 IEEE/RSJ International Conference on Intelligent Robots and Systems (IROS), Vancouver, BC, Canada, 24–28 September 2017; pp. 1343–1350. [Google Scholar]
- Sangiovanni, B.; Incremona, G.P.; Piastra, M.; Ferrara, A. Self-configuring robot path planning with obstacle avoidance via deep reinforcement learning. IEEE Control Syst. Lett. 2020, 5, 397–402. [Google Scholar] [CrossRef]
- Zhou, D.; Jia, R.; Yao, H.; Xie, M. Robotic arm motion planning based on residual reinforcement learning. In Proceedings of the 2021 13th International Conference on Computer and Automation Engineering (ICCAE), Melbourne, Australia, 20–22 March 2021. [Google Scholar]
- Prianto, E.; Park, J.-H.; Bae, J.-H.; Kim, J.-S. Deep reinforcement learning-based path planning for multi-arm manipulators with periodically moving obstacles. Appl. Sci. 2021, 11, 2587. [Google Scholar] [CrossRef]
- Guo, M.; Wang, Y.; Liang, B.; Chen, Z.; Lin, J.; Huang, K. Robot Path Planning via Deep Reinforcement Learning with Improved Reward Function. In Proceedings of 2021 Chinese Intelligent Systems Conference: Volume III; Springer: Singapore, 2022. [Google Scholar]
- Gupta, K.; Najjaran, H. Exploiting Abstract Symmetries in Reinforcement Learning for Complex Environments. In Proceedings of the 2022 International Conference on Robotics and Automation (ICRA), Philadelphia, PA, USA, 23–27 May 2022. [Google Scholar]
- Incremona, G.P.; Sacchi, N.; Sangiovanni, B.; Ferrara, A. Experimental Assessment of Deep Reinforcement Learning for Robot Obstacle Avoidance: A LPV Control Perspective. IFAC-PapersOnLine 2021, 54, 89–94. [Google Scholar] [CrossRef]
- Wang, S.; Cao, Y.; Zheng, X.; Zhang, T. An end-to-end trajectory planning strategy for free-floating space robots. In Proceedings of the 2021 40th Chinese Control Conference (CCC), Shanghai, China, 26–28 July 2021. [Google Scholar]
- Yang, J.; Peng, G. DDPG with Meta-Learning-Based Experience Replay Separation for Robot Trajectory Planning. In Proceedings of the 2021 7th International Conference on Control, Automation and Robotics (ICCAR), Singapore, 23–26 April 2021. [Google Scholar]
- Jurgenson, T.; Tamar, A. Harnessing reinforcement learning for neural motion planning. arXiv 2019, arXiv:1906.00214. [Google Scholar]
- Chen, P.; Pei, J.; Lu, W.; Li, M. A deep reinforcement learning based method for real-time path planning and dynamic obstacle avoidance. Neurocomputing 2022, 497, 64–75. [Google Scholar] [CrossRef]
- Hockman, B.; Pavone, M. Stochastic motion planning for hopping rovers on small solar system bodies. In Proceedings of the International Symposium on Robotics Research (ISRR), Puerto Varas, Chile, 11–14 December 2017. [Google Scholar]
- Phiquepal, C.; Toussaint, M. Combined task and motion planning under partial observability: An optimization-based approach. In Proceedings of the 2019 International Conference on Robotics and Automation (ICRA), Montreal, QC, Canada, 20–24 May 2019; pp. 9000–9006. [Google Scholar]
- Dantam, N.T.; Chaudhuri, S.; Kavraki, L.E. The Task-Motion Kit: An Open Source, General-Purpose Task and Motion-Planning Framework. IEEE Robot. Autom. Mag. 2018, 25, 61–70. [Google Scholar] [CrossRef]
- Farber, M. Configuration spaces and robot motion planning algorithms. arXiv 2017, arXiv:1701.02083. [Google Scholar]
- Elhafsi, A.; Ivanovic, B.; Janson, L.; Pavone, M. Map-Predictive Motion Planning in Unknown Environments. arXiv 2019, arXiv:1910.08184. [Google Scholar]
- Dong, J.; Mukadam, M.; Dellaert, F.; Boots, B. Motion Planning as Probabilistic Inference using Gaussian Processes and Factor Graphs. In Proceedings of the Robotics: Science and Systems, Ann Arbor, MI, USA, 18–22 June 2016; Volume 12, p. 4. [Google Scholar]
- Marinho, Z.; Dragan, A.; Byravan, A.; Boots, B.; Srinivasa, S.; Gordon, G. Functional gradient motion planning in reproducing kernel hilbert spaces. arXiv 2016, arXiv:1601.03648. [Google Scholar]
- Mercy, T.; Van Loock, W.; Pipeleers, G. Real-time motion planning in the presence of moving obstacles. In Proceedings of the 2016 European Control Conference (ECC), Aalborg, Denmark, 29 June–1 July 2016; pp. 1586–1591. [Google Scholar]
- Mukadam, M.; Yan, X.; Boots, B. Gaussian process motion planning. In Proceedings of the 2016 IEEE International Conference on Robotics and Automation (ICRA), Stockholm, Sweden, 16–21 May 2016; pp. 9–15. [Google Scholar]
- Bitar, G.; Martinsen, A.B.; Lekkas, A.M.; Breivik, M. Two-Stage Optimized Trajectory Planning for ASVs Under Polygonal Obstacle Constraints: Theory and Experiments. IEEE Access 2020, 8, 199953–199969. [Google Scholar] [CrossRef]
- Fan, W.; Lee, C.H.; Chen, J.H. A realtime curvature-smooth interpolation scheme and motion planning for CNC machining of short line segments. Int. J. Mach. Tools Manuf. 2015, 96, 27–46. [Google Scholar] [CrossRef]
- LeCun, Y.; Bengio, Y.; Hinton, G. Deep learning. Nature 2015, 521, 436–444. [Google Scholar] [CrossRef]
- Guo, D.; Xu, F.; Yan, L.; Nie, Z.; Shao, H. A new noise-tolerant obstacle avoidance scheme for motion planning of redundant robot manipulators. Front. Neurorobot. 2018, 12, 51. [Google Scholar] [CrossRef] [PubMed]
- Majumdar, A.; Tedrake, R. Funnel libraries for real-time robust feedback motion planning. Int. J. Robot. Res. 2017, 36, 947–982. [Google Scholar] [CrossRef]
- Cohen, D.C.; Vandembroucq, L. Motion planning in connected sums of real projective spaces. arXiv 2018, arXiv:1807.09947. [Google Scholar]
- Hubicki, C.M.; Aguilar, J.J.; Goldman, D.I.; Ames, A.D. Tractable terrain-aware motion planning on granular media: An impulsive jumping study. In Proceedings of the 2016 IEEE/RSJ International Conference on Intelligent Robots and Systems (IROS), Daejeon, South Korea, 9–14 October 2016; pp. 3887–3892. [Google Scholar]
- Mastalli, C.; Havoutis, I.; Focchi, M.; Caldwell, D.; Semini, C. Motion planning for challenging locomotion: A study of decoupled and coupled approaches. 2017. Available online: https://cmastalli.github.io/publications/locomotion20tro.pdf (accessed on 3 April 2023).
- Ghosh, S.; Otsu, K.; Ono, M. Probabilistic Kinematic State Estimation for Motion Planning of Planetary Rovers. In Proceedings of the 2018 IEEE/RSJ International Conference on Intelligent Robots and Systems (IROS), Madrid, Spain, 1–5 October 2018; pp. 5148–5154. [Google Scholar]
- Aceituno-Cabezas, B.; Mastalli, C.; Dai, H.; Focchi, M.; Radulescu, A.; Caldwell, D.G.; Cappelletto, J.; Grieco, J.C.; Fernández-López, G.; Semini, C. Simultaneous contact, gait, and motion planning for robust multilegged locomotion via mixed-integer convex optimization. IEEE Robot. Autom. Lett. 2017, 3, 2531–2538. [Google Scholar]
- Sieverling, A.; Eppner, C.; Wolff, F.; Brock, O. Interleaving motion in contact and in free space for planning under uncertainty. In Proceedings of the 2017 IEEE/RSJ International Conference on Intelligent Robots and Systems (IROS), Vancouver, BC, Canada, 24–28 September 2017; pp. 4011–4073. [Google Scholar]
- Akbari, A.; Diab, M.; Rosell, J. Contingent task and motion planning under uncertainty for human–robot interactions. Appl. Sci. 2020, 10, 1665. [Google Scholar] [CrossRef]
- Xu, X.; Yang, Y.; Pan, S. Motion Planning for Mobile Robots. In Advanced Path Planning for Mobile Entities; IntechOpen: Rijeka, Croatia, 2018; p. 145. [Google Scholar]
- Wang, H.; Huang, Y.; Khajepour, A.; Zhang, Y.; Rasekhipour, Y.; Cao, D. Crash mitigation in motion planning for autonomous vehicles. IEEE Trans. Intell. Transp. Syst. 2019, 20, 3313–3323. [Google Scholar] [CrossRef]
- Simon, B.; Franke, F.; Riegl, P.; Gaull, A. Motion Planning for Collision Mitigation via FEM–Based Crash Severity Maps. In Proceedings of the 2019 IEEE Intelligent Vehicles Symposium (IV), Paris, France, 9–12 June 2019; pp. 2187–2194. [Google Scholar]
- Zhao, Y.; Wang, Y.; Zhou, M.; Wu, J. Energy-Optimal Collision-Free Motion Planning for Multiaxis Motion Systems: An Alternating Quadratic Programming Approach. IEEE Trans. Autom. Sci. Eng. 2018, 16, 327–338. [Google Scholar] [CrossRef]
- Herbert, S.L.; Chen, M.; Han, S.; Bansal, S.; Fisac, J.F.; Tomlin, C.J. FaSTrack: A modular framework for fast and guaranteed safe motion planning. In Proceedings of the 2017 IEEE 56th Annual Conference on Decision and Control (CDC), Melbourne, VIC, Australia, 12–15 December 2017; pp. 1517–1522. [Google Scholar]
- Dantam, N.T.; Kingston, Z.K.; Chaudhuri, S.; Kavraki, L.E. Incremental Task and Motion Planning: A Constraint-Based Approach. In Proceedings of the Robotics: Science and Systems, Ann Arbor, MI, USA, 18–22 June 2016; Volume 12, p. 00052. [Google Scholar]
- Becker, A.T.; Fekete, S.P.; Keldenich, P.; Konitzny, M.; Lin, L.; Scheffer, C. Coordinated Motion Planning: The Video (Multimedia Exposition). In Proceedings of the 34th International Symposium on Computational Geometry (SoCG 2018), Schloss Dagstuhl-Leibniz-Zentrum fuer Informatik, Budapest, Hungary, 11–14 June 2018. [Google Scholar]
- Sayre-McCord, T.; Karaman, S. Perception-driven sparse graphs for optimal motion planning. In Proceedings of the 2018 IEEE/RSJ International Conference on Intelligent Robots and Systems (IROS), Madrid, Spain, 1–5 October 2018; pp. 8110–8117. [Google Scholar]
- Vasquez, D. Novel planning-based algorithms for human motion prediction. In Proceedings of the 2016 IEEE International Conference on Robotics and Automation (ICRA), Stockholm, Sweden, 16–21 May 2016; pp. 3317–3322. [Google Scholar]
- Shoukry, Y.; Nuzzo, P.; Saha, I.; Sangiovanni-Vincentelli, A.L.; Seshia, S.A.; Pappas, G.J.; Tabuada, P. Scalable motion planning using lazy smt-based solving. In Proceedings of the 55th IEEE Conference on Decision and Control (IEEE CDC), Las Vegas, NV, USA, 12–14 December 2016; pp. 6683–6688. [Google Scholar]
- Ichnowski, J.; Alterovitz, R. Motion Planning Templates: A Motion Planning Framework for Robots with Low-power CPUs. In Proceedings of the 2019 International Conference on Robotics and Automation (ICRA), Montreal, QC, Canada, 20–24 May 2019. [Google Scholar]
- Kim, B.; Kaelbling, L.P.; Lozano-Pérez, T. Learning to guide task and motion planning using score-space representation. In Proceedings of the 2017 IEEE International Conference on Robotics and Automation (ICRA), Singapore, 29 May–3 June 2017; pp. 2810–2817. [Google Scholar]
- Ferrer-Mestres, J.; Frances, G.; Geffner, H. Combined task and motion planning as classical AI planning. arXiv 2017, arXiv:1706.06927. [Google Scholar]
- Lin, C.J.; Chen, C.S.; Yu, S. A GPU-based evolution algorithm for motion planning of a redundant robot. Int. Robot. Autom. J. 2017, 2, 1–14. [Google Scholar] [CrossRef]
- Chretien, B.; Escande, A.; Kheddar, A. GPU robot motion planning using semi-infinite nonlinear programming. IEEE Trans. Parallel Distrib. Syst. 2016, 27, 2926–2939. [Google Scholar] [CrossRef]
- Lee, T.; Kim, Y.J. Massively parallel motion planning algorithms under uncertainty using POMDP. Int. J. Robot. Res. 2016, 35, 928–942. [Google Scholar] [CrossRef]
- Fragoso, A.T.; Matthies, L.H.; Murray, R.M. A fast motion planning representation for configuration flat robots with applications to micro air vehicles. In Proceedings of the 2017 American Control Conference (ACC), Seattle, WA, USA, 24–26 May 2017; pp. 4195–4202. [Google Scholar]
- Kitagawa, R.; Liu, Y.; Kanda, T. Human-inspired Motion Planning for Omni-Directional Social Robots. In Proceedings of the 2021 ACM/IEEE International Conference on Human-Robot Interaction, New York, NY, USA, 8–11 March 2021; pp. 34–42. [Google Scholar]
- Jung, J.; Kanda, T.; Kim, M.S. Guidelines for contextual motion design of a humanoid robot. Int. J. Soc. Robot. 2013, 5, 153–169. [Google Scholar] [CrossRef]
- Saiki, L.Y.M.; Kanda, T. Social Group Motion in Robots. In Social Robotics: 9th International Conference, ICSR 2017, Tsukuba, 22–24 Japan, November 2017, Proceedings; Springer: Cham, Switzerland, 2017; Volume 10652, p. 474. [Google Scholar]
- Zanlungo, F.; Chigodo, Y.; Ikeda, T.; Kanda, T. Experimental study and modelling of pedestrian space occupation and motion pattern in a real world environment. In Pedestrian and Evacuation Dynamics 2012; Springer: Cham, Switzerland, 2014; pp. 289–304. [Google Scholar]
- Pfeiffer, M.; Schwesinger, U.; Sommer, H.; Galceran, E.; Siegwart, R. Predicting actions to act predictably: Cooperative partial motion planning with maximum entropy models. In Proceedings of the 2016 IEEE/RSJ International Conference on Intelligent Robots and Systems (IROS), Daejeon, South Korea, 9–14 October 2016; pp. 2096–2101. [Google Scholar]
- Li, X.A.; Florendo, M.; Miller, E.L.; Ishiguro, H.; Saygin, P.A. Robot form and motion influences social attention. In Proceedings of the 2015 10th ACM/IEEE International Conference on Human-Robot Interaction (HRI), New York, NY, USA, 2–5 March 2015; pp. 43–50. [Google Scholar]
- Yagi, S.; Ise, N.; Yu, S.; Nakata, Y.; Nakamura, Y.; Ishiguro, H. Perception of emotional gait-like motion of mobile humanoid robot using vertical oscillation. In Proceedings of the Companion of the 2020 ACM/IEEE International Conference on Human-Robot Interaction, New York, NY, USA, 23–26 March 2020; pp. 529–531. [Google Scholar]
- Minato, T.; Ishiguro, H. Construction and evaluation of a model of natural human motion based on motion diversity. In Proceedings of the 3rd ACM/IEEE International Conference on Human Robot Interaction, New York, NY, USA, 12–15 March 2008; pp. 65–72. [Google Scholar]
- Masayuki, K.; Takahiro, M.; Noriaki, M.; Hiroshi, I.; Norihiro, H. How does a Balancing Motion of a Humanoid Robots Affect a Human Motion and Impression? In Proceedings of the 2006 6th IEEE-RAS International Conference on Humanoid Robots, Genova, Italy, 4–6 December 2006; pp. 252–257. [Google Scholar]
- Thornton, S.M.; Lewis, F.E.; Zhang, V.; Kochenderfer, M.J.; Gerdes, J.C. Value sensitive design for autonomous vehicle motion planning. In Proceedings of the 2018 IEEE Intelligent Vehicles Symposium (IV), Changshu, China, 26–30 June 2018; pp. 1157–1162. [Google Scholar]
- Althoff, M.; Koschi, M.; Manzinger, S. CommonRoad: Composable benchmarks for motion planning on roads. In Proceedings of the 2017 IEEE Intelligent Vehicles Symposium (IV), Los Angeles, CA, USA, 11–14 June 2017; pp. 719–726. [Google Scholar]
- Li, B.; Shao, Z. A unified motion planning method for parking an autonomous vehicle in the presence of irregularly placed obstacles. Knowl.-Based Syst. 2015, 86, 11–20. [Google Scholar] [CrossRef]
- Wang, B.; Gong, J.; Chen, H. Motion Primitives Representation, Extraction and Connection for Automated Vehicle Motion Planning Applications. IEEE Trans. Intell. Transp. Syst. 2019, 21, 3931–3945. [Google Scholar] [CrossRef]
- Yoshida, E.; Kanehiro, F.; Laumond, J.P. Whole-body Motion Planning. In Humanoid Robotics: A Reference; Springer: Dordrecht, The Netherlands, 2017. [Google Scholar]
- Mordatch, I.; Lowrey, K.; Todorov, E. Ensemble-cio: Full-body dynamic motion planning that transfers to physical humanoids. In Proceedings of the 2015 IEEE/RSJ International Conference on Intelligent Robots and Systems (IROS), Hamburg, Germany, 28 September–2 October 2015; pp. 5307–5314. [Google Scholar]
- Motahar, M.S.; Veer, S.; Poulakakis, I. Composing limit cycles for motion planning of 3D bipedal walkers. In Proceedings of the 2016 IEEE 55th Conference on Decision and Control (CDC), Las Vegas, NV, USA, 12–14 December 2016; pp. 6368–6374. [Google Scholar]
- Zielinska, T.; Zimin, L.; Szumowski, M.; Ge, W. Motion Planning for a Humanoid Robot with Task Dependent Constraints. In Proceedings of the IFToMM World Congress on Mechanism and Machine Science, Krakow, Poland, 15–18 July 2019; pp. 1681–1690. [Google Scholar]
- Yang, Y.; Merkt, W.; Ferrolho, H.; Ivan, V.; Vijayakumar, S. Efficient humanoid motion planning on uneven terrain using paired forward-inverse dynamic reachability maps. IEEE Robot. Autom. Lett. 2017, 2, 2279–2286. [Google Scholar] [CrossRef]
- Tajika, T.; Miyashita, T.; Ishiguro, H.; Hagita, N. Reducing influence of robot’s motion on tactile sensor based on partially linear model. In Proceedings of the 2008 IEEE/RSJ International Conference on Intelligent Robots and Systems, Nice, France, 22–26 September 2008; pp. 512–517. [Google Scholar]
- Rosenstrauch, M.J.; Krüger, J. Safe human-robot-collaboration-introduction and experiment using ISO/TS 15066. In Proceedings of the 2017 3rd International Conference on Control, Automation and Robotics (ICCAR), Nagoya, Japan, 24–26 April 2017; pp. 740–744. [Google Scholar]
- Vysockỳ, A.; Wada, H.; Kinugawa, J.; Kosuge, K. Motion Planning Analysis According to ISO/TS 15066 in Human–Robot Collaboration Environment. In Proceedings of the 2019 IEEE/ASME International Conference on Advanced Intelligent Mechatronics (AIM), Hong Kong, China, 8–12 July 2019; pp. 151–156. [Google Scholar]
- Lin, X.; Zhang, J.; Shen, J.; Fernandez, G.; Hong, D.W. Optimization Based Motion Planning for Multi-Limbed Vertical Climbing Robots. arXiv 2019, arXiv:1909.06339. [Google Scholar]
- Mirrazavi Salehian, S.S.; Figueroa, N.; Billard, A. A unified framework for coordinated multi-arm motion planning. Int. J. Robot. Res. 2018, 37, 1205–1232. [Google Scholar] [CrossRef]
- Garrett, C.R.; Lozano-Perez, T.; Kaelbling, L.P. FFRob: Leveraging symbolic planning for efficient task and motion planning. Int. J. Robot. Res. 2018, 37, 104–136. [Google Scholar] [CrossRef]
- Liu, S.; Atanasov, N.; Mohta, K.; Kumar, V. Search-based motion planning for quadrotors using linear quadratic minimum time control. In Proceedings of the 2017 IEEE/RSJ International Conference on Intelligent Robots and Systems (IROS), Vancouver, BC, Canada, 24–28 September 2017; pp. 2872–2879. [Google Scholar]
- Singhal, A.; Aharony, N.; Liang, A.T.; Muralidhar, G. Adaptive Route and Motion Planning Based on Learned External and Internal Vehicle Environment. U.S. Patent 10,234,302, 19 March 2019. [Google Scholar]
- Dragan, A.D.; Bauman, S.; Forlizzi, J.; Srinivasa, S.S. Effects of robot motion on human-robot collaboration. In Proceedings of the Tenth Annual ACM/IEEE International Conference on Human-Robot Interaction, New York, NY, USA, 2–5 March 2015; pp. 51–58. [Google Scholar]
- Sina Mirrazavi Salehian, S.; Figueroa, N.; Billard, A. Coordinated multi-arm motion planning: Reaching for moving objects in the face of uncertainty. In Proceedings of the Robotics: Science and Systems, Ann Arbor, MI, USA, 18–22 June 2016. [Google Scholar]
- Alonso-Mora, J.; DeCastro, J.A.; Raman, V.; Rus, D.; Kress-Gazit, H. Reactive mission and motion planning with deadlock resolution avoiding dynamic obstacles. Auton. Robot. 2018, 42, 801–824. [Google Scholar] [CrossRef]
- Shoukry, Y.; Nuzzo, P.; Balkan, A.; Saha, I.; Sangiovanni-Vincentelli, A.L.; Seshia, S.A.; Pappas, G.J.; Tabuada, P. Linear temporal logic motion planning for teams of underactuated robots using satisfiability modulo convex programming. In Proceedings of the 2017 IEEE 56th Annual Conference on Decision and Control (CDC), Melbourne, VIC, Australia, 12–15 December 2017; pp. 1132–1137. [Google Scholar]
- Alonso-Mora, J.; Knepper, R.; Siegwart, R.; Rus, D. Local motion planning for collaborative multi-robot manipulation of deformable objects. In Proceedings of the 2015 IEEE International Conference on Robotics and Automation (ICRA), Seattle, WA, USA, 26–30 May 2015; pp. 5495–5502. [Google Scholar]
- Ma, X.; Jiao, Z.; Wang, Z.; Panagou, D. Decentralized prioritized motion planning for multiple autonomous UAVs in 3D polygonal obstacle environments. In Proceedings of the 2016 International Conference on Unmanned Aircraft Systems (ICUAS), Arlington, VA, USA, 7–10 June 2016; pp. 292–300. [Google Scholar]
- Li, B.; Liu, H.; Xiao, D.; Yu, G.; Zhang, Y. Centralized and optimal motion planning for large-scale AGV systems: A generic approach. Adv. Eng. Softw. 2017, 106, 33–46. [Google Scholar] [CrossRef]
- Solovey, K.; Halperin, D. On the hardness of unlabeled multi-robot motion planning. Int. J. Robot. Res. 2016, 35, 1750–1759. [Google Scholar] [CrossRef]
- Liu, Y.; Zhao, Y.; Chen, G. Finite-time formation tracking control for multiple vehicles: A motion planning approach. Int. J. Robust Nonlinear Control 2016, 26, 3130–3149. [Google Scholar] [CrossRef]
- Liu, Y.; Geng, Z. Finite-time formation control for linear multi-agent systems: A motion planning approach. Syst. Control Lett. 2015, 85, 54–60. [Google Scholar] [CrossRef]
- Saha, I.; Ramaithitima, R.; Kumar, V.; Pappas, G.J.; Seshia, S.A. Implan: Scalable incremental motion planning for multi-robot systems. In Proceedings of the 2016 ACM/IEEE 7th International Conference on Cyber-Physical Systems (ICCPS), Vienna, Austria, 11–14 April 2016; pp. 1–10. [Google Scholar]
- Solovey, K.; Yu, J.; Zamir, O.; Halperin, D. Motion planning for unlabeled discs with optimality guarantees. arXiv 2015, arXiv:1504.05218. [Google Scholar]
- Atias, A.; Solovey, K.; Salzman, O.; Halperin, D. Effective metrics for multi-robot motion-planning. Int. J. Robot. Res. 2018, 37, 1741–1759. [Google Scholar] [CrossRef]
- Sydney, N.; Paley, D.A.; Sofge, D. Physics-inspired motion planning for information-theoretic target detection using multiple aerial robots. Auton. Robot. 2017, 41, 231–241. [Google Scholar] [CrossRef]
- Liu, Y.; Zhao, Y.; Chen, G. Sampled-data-based consensus and containment control of multiple harmonic oscillators: A motion-planning approach. Chaos Interdiscip. J. Nonlinear Sci. 2016, 26, 116303. [Google Scholar] [CrossRef]
- Mohanty, P.K.; Singh, A.K.; Kumar, A.; Mahto, M.K.; Kundu, S. Path Planning Techniques for Mobile Robots: A Review. In Proceedings of the International Conference on Soft Computing and Pattern Recognition, 2021; Springer International Publishing: Cham, Switzerland, 15–17 December 2021. [Google Scholar]
- Lu, Y.; Xue, Z.; Xia, G.-S.; Zhang, L. A survey on vision-based UAV navigation. Geo-Spat. Inf. Sci. 2018, 21, 21–32. [Google Scholar] [CrossRef]
- Wang, Q.; Wieghardt, C.S.; Jiang, Y.; Gong, J.; Wagner, B. Generalized path corridor-based local path planning for nonholonomic mobile robot. In Proceedings of the 2015 IEEE 18th International Conference on Intelligent Transportation Systems, Gran Canaria, Spain, 15–18 September 2015. [Google Scholar]
- Huy, Q.; Mita, S.; Nejad, H.T.N.; Han, L. Dynamic and safe path planning based on support vector machine among multi moving obstacles for autonomous vehicles. IEICE Trans. Inf. Syst. 2013, 96, 314–328. [Google Scholar]
- Liu, L.; Wang, X.; Yang, X.; Liu, H.; Li, J.; Wang, P. Path planning techniques for mobile robots: Review and prospect. Expert Syst. Appl. 2023, 227, 120254. [Google Scholar] [CrossRef]
- Tang, S.H.; Khaksar, W.; Ismail, N.; Ariffin, M. A review on robot motion planning approaches. Pertanika J. Sci. Technol. 2012, 20, 15–29. [Google Scholar]
- Xiao, X.; Liu, B.; Warnell, G.; Stone, P. Motion planning and control for mobile robot navigation using machine learning: A survey. Auton. Robot. 2022, 46, 569–597. [Google Scholar] [CrossRef]
- Najjaran, H.; Goldenberg, A. Real-time motion planning of an autonomous mobile manipulator using a fuzzy adaptive Kalman filter. Robot. Auton. Syst. 2007, 55, 96–106. [Google Scholar] [CrossRef]
- Aydemir, H.; Tekerek, M.; Gök, M. Complete coverage planning with clustering method for autonomous mobile robots. Concurr. Comput. Pract. Exp. 2023, e7830. [Google Scholar] [CrossRef]
- Hwang, J.Y.; Kim, J.S.; Lim, S.S.; Park, K.H. A fast path planning by path graph optimization. IEEE Trans. Syst. Man Cybern.-Part A Syst. Hum. 2003, 33, 121–128. [Google Scholar] [CrossRef]
- Zhu, M.; Xiao, C.; Gu, S.; Du, Z.; Wen, Y. A circle grid-based approach for obstacle avoidance motion planning of unmanned surface vehicles. Proc. Inst. Mech. Eng. Part J. Eng. Marit. Environ. 2023, 237, 132–152. [Google Scholar] [CrossRef]
- Song, R.; Liu, Y.; Bucknall, R. Smoothed A* algorithm for practical unmanned surface vehicle path planning. Appl. Ocean Res. 2018, 83, 9–20. [Google Scholar] [CrossRef]
- Likhachev, M.; Gordon, G.J.; Thrun, S. ARA*: Anytime A* with provable bounds on sub-optimality. Adv. Neural Inf. Process. Syst. 2003, 16, 767–774. [Google Scholar]
- Zhang, Y.; Wang, H.; Yin, M.; Wang, J.; Hua, C. Bi-AM-RRT*: A Fast and Efficient Sampling-Based Motion Planning Algorithm in Dynamic Environments. arXiv 2023, arXiv:2301.11816. [Google Scholar]
- Stentz, A. The focussed d* algorithm for real-time replanning. In Proceedings of the International Joint Conference on Artificial Intelligence (IJCAI), Montreal, QC, Canada, 20–25 August 1995; Volume 95. [Google Scholar]
- Balan, K.; Luo, C. Optimal trajectory planning for multiple waypoint path planning using tabu search. In Proceedings of the 2018 9th IEEE Annual Ubiquitous Computing, Electronics & Mobile Communication Conference (UEMCON), New York, NY, USA, 8–10 November 2018. [Google Scholar]
- Liu, H.; Wang, L. Collision-free human-robot collaboration based on context awareness. Robot. Comput.-Integr. Manuf. 2021, 67, 101997. [Google Scholar] [CrossRef]
- Scalera, L.; Vidoni, R.; Giusti, A. Optimal scaling of dynamic safety zones for collaborative robotics. In Proceedings of the 2021 IEEE International Conference on Robotics and Automation (ICRA), Xi’an, China, 30 May–5 June 2021. [Google Scholar]
- Scalera, L.; Giusti, A.; Vidoni, R.; Gasparetto, A. Enhancing fluency and productivity in human-robot collaboration through online scaling of dynamic safety zones. Int. J. Adv. Manuf. Technol. 2022, 121, 6783–6798. [Google Scholar] [CrossRef]
- Taylor, O.; Rodriguez, A. Optimal shape and motion planning for dynamic planar manipulation. Auton. Robot. 2019, 43, 327–344. [Google Scholar] [CrossRef]












| Category | Description | Advantages | Disadvantages | Selected References | ||||||
|---|---|---|---|---|---|---|---|---|---|---|
| Converntional | ||||||||||
| SBMP | Analyzing alternative trajectories based on path length, by low-dispersion or random sampling, using, e.g., RRT, RMP, FMT, FMT*, RRT*, RRT#, RRTX, RRT-Connect, RRT*-Connect, RRG, CBF-RRT, LBT-RRT, RRT2.0, BTT, BIT*, or MC-RRM | Not requiring a model of the environment, high reliability in avoiding obstacles, as well as inferring and satisfying dynamic constraints, the possibility of achieving asymptotic optimality and probabilistic completeness, simplicity, and quick performance | Slow convergence, unreliability in cases involving complex motions or environments, runtime computational heaviness and intractability, especially in the presence of obstacles, and poor safety because of randomness | [6,8,15,17,28,32,38,40,41,42,43,44,45,46,47,48,49,50,51,52,53,54,55,56,57,58,59,60,61,62,63,64,65,66,67] | ||||||
| RM | Multi-query search using a pose graph to find feasible motions based on path length or accumulated pose uncertainty, using, e.g., cell decomposition, a sub-goal network, PRM, PRM*, visibility graph, or spanners | Simplicity, probabilistic completeness, asymptotic optimality, the possibility of parallelization of collision detection over the RM edges, and reliability in tackling dynamic obstacles and constraints | Poor performance for complex motions or in unstructured environments, high runtime computational cost and intractability, weak safety due to randomness, and the possibility of excessive growth or failure in the presence of uncertainties | [68,69,70,71] | ||||||
| Potential field | Guiding the motion based on repulsion from obstacles and attraction toward the goal, with respect to the distances, thereby handling dynamics, as well as utilizing velocity and orientation information | Real-time performance, simplicity, high safety, asymptotic optimally | Probabilistic incompleteness, high computational cost and intractability, unreliability against uncertainties, narrow paths, and dynamic environments, and the possibility of local minima | [72,73] | ||||||
| Heuristic | ||||||||||
| Bio-inspired | Using multi-query search algorithms, such as bee colony, GA, PSO, BBO, or the bat algorithm | Handling discrete functions and achieving convergence for complex problems, and ease of combining with other methods | Probabilistic incompleteness, high computation cost, slowness, weakness against dynamics and probabilities, and the possibility of local minima | [13,74,75,76,77,78,79,80,81,82] | ||||||
| NN | Making search trees by predicting the cost, based on dynamics, heuristics, and obstacles, using ANNs, or LSTM | High generalizability | Challenging dataset preparation and the possibility of becoming stuck in local minima | [16,83,84,85,86] | ||||||
| Learning-based | ||||||||||
| DBL | Using human requests based on a kinetic model to learn near-optimal heuristics representing the operator’s choice from path planning, and making cost maps and features, possibly combined with RL or IRL | Handling unseen or unstructured environments by generalizing from primitive motions to more sophisticated ones, without explicit task constraints, and predicting human motions for improved speed | Requiring large datasets and powerful online adaptation | [31,87,88,89,90,91,92,93,94,95,96] | ||||||
| DL | Automatic selective sampling using, e.g., OracleNet, DeepSMP, MPNet, GANs, or CoMPNetX | Theoretical worst-case guarantees, real-time performance, and handling higher dimensionalities, as well as cluttered or unfamiliar environments | Challenging requirements for training datasets | [97,98,99,100,101] | ||||||
| RL | Sequential decision-making through LPV state-space representations, using, e.g., PPO, TD3, EASE, SAC-based methods, DDPG, or other dual architectures | Actively exploring the domain, handling unfamiliar environments and high-dimensionalities, and tackling dynamic obstacles accurately by identifying their boundaries and distances to the robot | Requiring high numbers of samples, training difficulties due to convergence and robustness issues caused by ambiguities between Cartesian and joint spaces, continuous workspaces, and redundant DoF | [102,103,104,105,106,107,108,109,110,111,112,113,114] | ||||||
| Frequency by year | ||||||||||
| <2015 | 2015 | 2016 | 2017 | 2018 | 2019 | 2020 | 2021 | 2022 | 2023 | Total |
| 17 | 29 | 37 | 40 | 28 | 31 | 7 | 11 | 8 | 5 | 213 |
Disclaimer/Publisher’s Note: The statements, opinions and data contained in all publications are solely those of the individual author(s) and contributor(s) and not of MDPI and/or the editor(s). MDPI and/or the editor(s) disclaim responsibility for any injury to people or property resulting from any ideas, methods, instructions or products referred to in the content. |
© 2023 by the authors. Licensee MDPI, Basel, Switzerland. This article is an open access article distributed under the terms and conditions of the Creative Commons Attribution (CC BY) license (https://creativecommons.org/licenses/by/4.0/).
Share and Cite
Noroozi, F.; Daneshmand, M.; Fiorini, P. Conventional, Heuristic and Learning-Based Robot Motion Planning: Reviewing Frameworks of Current Practical Significance. Machines 2023, 11, 722. https://doi.org/10.3390/machines11070722
Noroozi F, Daneshmand M, Fiorini P. Conventional, Heuristic and Learning-Based Robot Motion Planning: Reviewing Frameworks of Current Practical Significance. Machines. 2023; 11(7):722. https://doi.org/10.3390/machines11070722
Chicago/Turabian StyleNoroozi, Fatemeh, Morteza Daneshmand, and Paolo Fiorini. 2023. "Conventional, Heuristic and Learning-Based Robot Motion Planning: Reviewing Frameworks of Current Practical Significance" Machines 11, no. 7: 722. https://doi.org/10.3390/machines11070722
APA StyleNoroozi, F., Daneshmand, M., & Fiorini, P. (2023). Conventional, Heuristic and Learning-Based Robot Motion Planning: Reviewing Frameworks of Current Practical Significance. Machines, 11(7), 722. https://doi.org/10.3390/machines11070722



