Effect of Penetration Levels for Vehicle-to-Grid Integration on a Power Distribution Network †
Abstract
1. Introduction
1.1. Literature Review
1.2. Contents of This Article
2. Materials and Methods
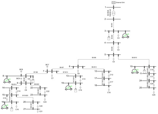
Medium-Voltage Network
3. Case Studies
3.1. Baseline Scenario with DG Integration
3.2. EV Scenarios with V2G Connection
- From 01:00 h to 07:00 h, all vehicles are being charged, both those with and without V2G technology, based on Equation (7). To calculate the amount of power that needs to be supplied during this period, the normal discharge of EVs due to driving, according to Equation (5), and the additional discharge of EVs with V2G when injecting energy into the grid (in another time period), according to Equation (6), are assumed.
- From 18:00 h to 23:00 h, negative load values are presented, which implies that energy is being injected into the electrical system from the EV batteries. In this period, only those EVs with a V2G connection are considered, based on Equation (8). EVs incorporating V2G technology have been proven to have enough energy to inject into the grid. Considering the average capacity of current EVs, the SOC of the batteries, calculated based on Equation (2), is 87.35%. This represents the amount of available energy ( kWh) that can be injected into the electric system from the batteries in case of V2G capacity. The authors have considered that V2G-capable vehicles will have power limitations imposed by the charger. Thus, since the EV charging station has a power of kW, it will be able to inject that amount of power in the period of 5 h, i.e., an energy of kWh, which is below the energy capable of being injected into the grid.
4. Results and Analysis
4.1. Voltage Profiles of the System Nodes
4.2. Active Power Flow Profiles and Losses of the System
5. Discussion and Conclusions
Author Contributions
Funding
Institutional Review Board Statement
Informed Consent Statement
Data Availability Statement
Acknowledgments
Conflicts of Interest
Abbreviations
| DG | Distributed Generation |
| DSO | Distribution System Operator |
| EEA | European Environmental Agency |
| ENTSO-E | European Network of Transmission System Operators for Electricity |
| EU | European Union |
| EV | Electric Vehicle |
| GHG | Greenhouse Gas |
| HV | High Voltage |
| LEZ | Low-Emission Zones |
| LV | Low-Voltage |
| MDPI | Multidisciplinary Digital Publishing Institute |
| MV | Medium-Voltage |
| PV | Photovoltaic |
| RES | Renewable Energy Source |
| UCLM | University of Castilla–La Mancha |
| V2G | Vehicle-to-Grid |
References
- Transport—European Environment Agency. Available online: https://www.eea.europa.eu/themes/transport (accessed on 6 February 2023).
- Colmenar-Santos, A.; Muñoz Gómez, A.M.; Rosales-Asensio, E.; López-Rey, A. Electric vehicle charging strategy to support renewable energy sources in Europe 2050 low-carbon scenario. Energy 2019, 183, 61–74. [Google Scholar] [CrossRef]
- EU Deal to End Sale of New CO2 Emitting Cars by 2035—European Commission Oficial Website. Available online: https://ec.europa.eu/commission/presscorner/detail/en/ip_22_6462 (accessed on 7 February 2023).
- Low Emissions Zones—Urban Access Regulations in Europe. Available online: https://urbanaccessregulations.eu/low-emission-zones-main (accessed on 7 February 2023).
- Hatziargyriou, N.; Karfopoulos, E.; Tsatsakis, K. The Impact of EV Charging on the System Demand. In Electric Vehicle Integration into Modern Power Networks; Garcia-Valle, R., Peças Lopes, J., Eds.; Springer: New York, NY, USA, 2013; pp. 57–85. [Google Scholar] [CrossRef]
- Documento Básico HE Ahorro de Energía—Sección HE6: Dotaciones Mínimas para la Infraestructura de Recarga de Vehículos Eléctricos. Available online: https://www.mitma.gob.es/recursos_mfom/audienciainfopublica/recursos/anejo_de_real_decreto.pdf (accessed on 8 March 2023).
- European Network of Transmission System Operators for Electricity (ENTSO-E). Electric Vehicle Integration into Power Grids; Technical Report, ENTSO-E; European Network of Transmission System Operators for Electricity (ENTSO-E): Brussels, Belgium, 2021.
- CIRCE. Deliberable (D) No: 6.1: Identification of the Scenarios and Distributed Intelligence Solutions. In Distributed Intelligence for Cost-Effective and Reliable Distribution Network Operation (DISCERN); Technical Report, DISCERN: Project coordinated by RWE; Germany Corporation: Essen, Germany, 2014. Available online: https://cordis.europa.eu/project/id/308913 (accessed on 8 February 2023).
- Verband der Netzbetreiber (VDN) (‘German Association of Electricity Network Operators’ in German). Daten und Fakten, Stromnetze in Deutschland 2007 (‘Data and Figures, Electricity Networks in Germany 2007’); Technical Report; German Association of Electricity Network Operators(VDN): Bonn, Germany, 2007; Available online: https://www.bundesnetzagentur.de/SharedDocs/Mediathek/Berichte/2007/Monitoringbericht2007Id12086pdf.html (accessed on 8 February 2023). (In German)
- Anastasiadis, A.G.; Kondylis, G.P.; Vokas, G.A. Effect of augmented distributed generation in distribution networks. Energy Rep. 2020, 6, 177–187. [Google Scholar] [CrossRef]
- Himabindu, N.; Hampannavar, S.; Deepa, B.; Swapna, M. Analysis of microgrid integrated Photovoltaic (PV) Powered Electric Vehicle Charging Stations (EVCS) under different solar irradiation conditions in India: A way towards sustainable development and growth. Energy Rep. 2021, 7, 8534–8547. [Google Scholar] [CrossRef]
- Honrubia-Escribano, A.; Villena-Ruiz, R.; Artigao, E.; Gómez-Lázaro, E.; Morales, A. Advanced teaching method for learning power system operation based on load flow simulations. Comput. Appl. Eng. Educ. 2021, 29, 1743–1756. [Google Scholar] [CrossRef]
- Proedrou, E. A Comprehensive Review of Residential Electricity Load Profile Models. IEEE Access 2021, 9, 12114–12133. [Google Scholar] [CrossRef]
- Gottwalt, S.; Ketter, W.; Block, C.; Collins, J.; Weinhardt, C. Demand side management-A simulation of household behavior under variable prices. Energy Policy 2011, 39, 8163–8174. [Google Scholar] [CrossRef]
- Road Transport, Vehicle Fleet Statistisc—Hellenic Statistical Authority. Available online: https://www.statistics.gr/en/statistics/-/publication/SME18/- (accessed on 8 February 2023).
- Km Medios Recorridos al año por los Vehículos pasa uso Personal, por Relación con la Actividad Económica de la Persona de Referencia y Antigüedad del Vehículo—Instituto Nacional de Estadística. Available online: https://www.ine.es/jaxi/Tabla.htm?path=/t25/p500/2008/p10/l0/&file=10020.px&L=0 (accessed on 8 February 2023).
- Murnane, M.; Ghazel, A. A Closer Look at State of Charge (SOC) and State of Health (SOH) Estimation Techniques for Batteries. Analog Devices 2017. Technical Article. Available online: https://www.analog.com/media/en/technical-documentation/technical-articles/acloser-look-at-state-of-charge-and-state-health-estimation-techniques.pdf (accessed on 8 February 2023).
- Klayklueng, T.; Dechanupaprittha, S.; Kongthong, P. Analysis of unbalance Plug-in Electric Vehicle home charging in PEA distribution network by stochastic load model. In Proceedings of the 2015 International Symposium on Smart Electric Distribution Systems and Technologies, EDST, Vienna, Austria, 8–11 September 2015. [Google Scholar] [CrossRef]
- LugEnergy2020ESP. Modos de Recarga Coches Eléctricos|Modo 1, 2, 3 y 4 —LuGenerGy. Available online: https://www.lugenergy.com/modos-de-recarga-vehiculos-electricos/ (accessed on 8 February 2023).
- Balsells Canals, J.F. Guía de Diseño de Aparcamientos Urbanos; Universitat Politècnica de Catalunya: Barcelona, Spain, 2004. [Google Scholar]
- Park, W.J.; Song, K.B.; Park, J.W. Impact of electric vehicle penetration-based charging demand on load profile. J. Electr. Eng. Technol. 2013, 8, 244–251. [Google Scholar] [CrossRef]
- Holland, S.P.; Mansur, E.T.; Muller, N.Z.; Yates, A.J. Are there environmental benefits from driving electric vehicles? The importance of local factors. Am. Econ. Rev. 2016, 106, 3700–3729. [Google Scholar] [CrossRef]
- Mwasilu, F.; Justo, J.J.; Kim, E.K.; Do, T.D.; Jung, J.W. Electric vehicles and smart grid interaction: A review on vehicle to grid and renewable energy sources integration. Renew. Sustain. Energy Rev. 2014, 34, 501–516. [Google Scholar] [CrossRef]
- Ma, C.T. System Planning of Grid-Connected Electric Vehicle Charging Stations and Key Technologies: A Review. Energies 2019, 12, 4201. [Google Scholar] [CrossRef]
- Khalid, M.R.; Alam, M.S.; Sarwar, A.; Jamil Asghar, M.S. A Comprehensive review on electric vehicles charging infrastructures and their impacts on power-quality of the utility grid. eTransportation 2019, 1, 100006. [Google Scholar] [CrossRef]
- Mancini, E.; Longo, M.; Yaici, W.; Zaninelli, D. Assessment of the Impact of Electric Vehicles on the Design and Effectiveness of Electric Distribution Grid with Distributed Generation. Appl. Sci. 2020, 10, 5125. [Google Scholar] [CrossRef]
- Lee, Z.J.; Lee, G.; Lee, T.; Jin, C.; Lee, R.; Low, Z.; Chang, D.; Ortega, C.; Low, S.H. Adaptive Charging Networks: A Framework for Smart Electric Vehicle Charging. IEEE Trans. Smart Grid 2021, 12, 4339–4350. [Google Scholar] [CrossRef]
- Yang, Y.; Tan, Z.; Ren, Y. Research on factors that influence the fast charging behavior of private battery electric vehicles. Sustainability 2020, 12, 3439. [Google Scholar] [CrossRef]
- Zhou, C.; Xiang, Y.; Huang, Y.; Wei, X.; Liu, Y.; Liu, J. Economic analysis of auxiliary service by V2G: City comparison cases. Energy Rep. 2020, 6, 509–514. [Google Scholar] [CrossRef]
- Aguilar-Dominguez, D.; Dunbar, A.; Brown, S. The electricity demand of an EV providing power via vehicle-to-home and its potential impact on the grid with different electricity price tariffs. In Proceedings of the 4th Annual CDT Conference in Energy Storage and Its Applications, Southampton, UK, 7–19 July 2019; Volume 6. [Google Scholar] [CrossRef]
- Aguilar-Dominguez, D.; Ejeh, J.; Dunbar, A.D.F.; Brown, S.F. Machine learning approach for electric vehicle availability forecast to provide vehicle-to-home services. Energy Rep. 2021, 7, 71–80. [Google Scholar] [CrossRef]
- Guo, S.; Qiu, Z.; Xiao, C.; Liao, H.; Huang, Y.; Lei, T.; Wu, D.; Jiang, Q. A multi-level vehicle-to-grid optimal scheduling approach with EV economic dispatching model. Energy Rep. 2021, 7, 22–37. [Google Scholar] [CrossRef]
- Luo, L.; Gu, W.; Zhou, S.; Huang, H.; Gao, S.; Han, J.; Wu, Z.; Dou, X. Optimal planning of electric vehicle charging stations comprising multi-types of charging facilities. Appl. Energy 2018, 226, 1087–1099. [Google Scholar] [CrossRef]
- Diaz-Londono, C.; Colangelo, L.; Ruiz, F.; Patino, D.; Novara, C.; Chicco, G. Optimal strategy to exploit the flexibility of an electric vehicle charging station. Energies 2019, 12, 3834. [Google Scholar] [CrossRef]
- Ahmad, F.; Iqbal, A.; Ashraf, I.; Marzband, M.; khan, I. Optimal location of electric vehicle charging station and its impact on distribution network: A review. Energy Rep. 2022, 8, 2314–2333. [Google Scholar] [CrossRef]
- Simarro-García, A.; Villena-Ruiz, R.; Honrubia-Escribano, A.; Gómez-Lázaro, E. Impacts of electric vehicle charging stations on a greek distribution network. In Proceedings of the CIRED Porto Workshop 2022: E-Mobility and Power Distribution Systems, Porto, Portugal, 2–3 June 2022. [Google Scholar]
- Actual Generation per Generation Unit—ENTSO-E. Available online: https://transparency.entsoe.eu/ (accessed on 8 February 2023).





| EVs on the distribution network | 2000 EVs |
| Discharge of EV batteries | kWh |
| SOC | % |
| kWh | |
| 2 h |
| 400 EVs per node | |
| in this scenario | |
| 6 h | |
| 5 h | |
| kWh | |
| kW | |
| kW | |
| kW |
| Scenario | Charging Period (from 01:00 h to 07:00 h) | Injection Period (from 18:00 h to 23:00 h) |
|---|---|---|
| 10% of EVs with V2G | kW ( pu) | kW ( pu) |
| 20% of EVs with V2G | kW ( pu) | kW ( pu) |
| 30% of EVs with V2G | kW ( pu) | kW ( pu) |
| 40% of EVs with V2G | kW ( pu) | kW ( pu) |
| 50% of EVs with V2G | kW ( pu) | kW ( pu) |
| Baseline Scenario | 10% EVs | 20% EVs | 30% EVs | 40% EVs | 50% EVs |
|---|---|---|---|---|---|
| MW | MW | MW | MW | MW | MW |
Disclaimer/Publisher’s Note: The statements, opinions and data contained in all publications are solely those of the individual author(s) and contributor(s) and not of MDPI and/or the editor(s). MDPI and/or the editor(s) disclaim responsibility for any injury to people or property resulting from any ideas, methods, instructions or products referred to in the content. |
© 2023 by the authors. Licensee MDPI, Basel, Switzerland. This article is an open access article distributed under the terms and conditions of the Creative Commons Attribution (CC BY) license (https://creativecommons.org/licenses/by/4.0/).
Share and Cite
Simarro-García, A.; Villena-Ruiz, R.; Honrubia-Escribano, A.; Gómez-Lázaro, E. Effect of Penetration Levels for Vehicle-to-Grid Integration on a Power Distribution Network. Machines 2023, 11, 416. https://doi.org/10.3390/machines11040416
Simarro-García A, Villena-Ruiz R, Honrubia-Escribano A, Gómez-Lázaro E. Effect of Penetration Levels for Vehicle-to-Grid Integration on a Power Distribution Network. Machines. 2023; 11(4):416. https://doi.org/10.3390/machines11040416
Chicago/Turabian StyleSimarro-García, Ana, Raquel Villena-Ruiz, Andrés Honrubia-Escribano, and Emilio Gómez-Lázaro. 2023. "Effect of Penetration Levels for Vehicle-to-Grid Integration on a Power Distribution Network" Machines 11, no. 4: 416. https://doi.org/10.3390/machines11040416
APA StyleSimarro-García, A., Villena-Ruiz, R., Honrubia-Escribano, A., & Gómez-Lázaro, E. (2023). Effect of Penetration Levels for Vehicle-to-Grid Integration on a Power Distribution Network. Machines, 11(4), 416. https://doi.org/10.3390/machines11040416

