Abstract
The electrohydraulic equipment of the coal gangue belt conveyor has been widely studied in recent years, but studies have been limited to the traditional hydraulic system with proportional valve and servo valve as control elements. Because of their own structural characteristics, proportional valves and servo valves have inherent defects such as low reliability, high cost and a long debugging cycle. It is necessary to carry out technological innovation and upgrading. This paper presents a hydraulic system scheme which uses digital valves instead of proportional valves and servo valves to control the belt conveyor propulsion system. Firstly, the system scheme is described in detail. Secondly, the simulation model of the control element digital valve is established, and its dynamic characteristics are analyzed in detail. Finally, the displacement tracking control of the new system is carried out to verify the feasibility of the proposed control scheme. The results show that the new digital hydraulic control system can effectively achieve the displacement control function of the belt conveyor propulsion system.
1. Introduction
The belt conveyor is an important piece of energy mining and transportation equipment. It is a type of high-efficiency continuous conveying equipment. It has the advantages of being able to bear heavy loads, span long distances and continuously convey, and allows for easy automation and centralized control. Belt conveyor equipment is also used for the transportation of coal gangue, as shown in Figure 1 and Figure 2. In the process of conveying coal gangue, the belt conveyor needs to move the frame to the next horizontal target position through the propulsion system and raise the frame height to the vertical target position through the jacking system. The propulsion system and jacking system are the key devices of the belt conveyor, whose performance directly affects the horizontal position and vertical height of the belt conveyor frame.
Figure 1.
Three-dimensional model of coal gangue conveyor.
Figure 2.
Coal gangue conveyor equipment.
The traditional lifting and propulsion systems of conveying equipment adopt a hydraulic drive scheme, in which the propulsion system adopts four oil cylinders. In the working process, the four oil cylinders are divided into two groups, and two oil cylinders coordinate the pushing movement. In the process of pushing, a group of oil cylinders need to be synchronized to avoid uneven force on the left and right sides of the steel frame structure of the whole belt conveyor, which will lead to the deformation and damage of structural parts due to unilateral overload. Therefore, synchronization research of the hydraulic actuator is very important.
Xuan’s research was aimed at a radar antenna trailer and four-point support, wherein a learning algorithm of adaptive adjusting neural network weights was proposed, which realizes synchronous motion under disturbance conditions [1]. Yan introduced the new concept of pressure coupling in the dual hydraulic motor synchronous driving system, and established the system’s mathematical model under the common drive mode of two hydraulic motors driving a load together, and two motors driving a load, respectively [2]. Dong designed a model-free cross-coupling controller for a multi-axis motion system [3]. Guo adopted a discontinuous control technology for the synchronous movement of the push rods and variable loads of the hydraulic double cylinder system, which proved that the discontinuous control method is an effective way to realize digital control [4]. Lu designed an adaptive synchronization controller for the planar parallel mechanism, which overcame the parameter uncertainty and improved the tracking accuracy of the system [5]. Zhou designed an adaptive nonlinear synchronization controller for dual gyroscopes, and effectively achieved good synchronization control. Due to the inherent coupling, parameter time-variance and nonlinear characteristics of a synchronous control system, it is difficult for traditional control methods to achieve high-precision synchronization requirements [6]. In recent years, many scholars have applied decoupling control [7,8], fuzzy control and compound control to synchronous control systems [9,10]. Chen proposed a fuzzy coordinated synchronous control algorithm [11]. Li studied the electrohydraulic proportional synchronous control system, and proposed a pseudo-derivative feedback (PDF) control algorithm, which solved the synchronous lifting problem of the double hydraulic cylinder elevator [12]. Sun used a nonlinear control algorithm to control the pressure of each hydraulic cylinder and solved the problem of synchronous movement of two cylinders [13,14]. Pasolli proposed a hybrid position force control method using a unified state feedback controller and feedforward dead time compensation. The dead time compensator is constructed via reciprocal static mapping, and the state feedback gain is obtained with a numerical optimization equation [15]. Christoph innovatively proposed a kind of linear hydraulic stepping driver, which converts the pulse command sent to the switching valve into a very accurate movement step. The driver controls the flow by controlling the stroke of the piston, without the need for sensors [16]. Koivumaki, in the process of studying the high-precision control of the manipulator driven by hydraulic cylinder, converted the linear motion of the hydraulic cylinder into the rotary joint motion between two connecting rods and realized the high-precision control of the manipulator [17]. Lasse and Shen proposed a state coupling analysis and state decoupling control strategy based on input-output transition synthesis, and achieved effective control [18,19]. Henrik and Shen proposed a variable speed-switching differential pump to directly drive the hydraulic cylinder to avoid the interference of the proportional valve on the displacement control of the hydraulic cylinder [20,21]. Yamada developed a high-speed on/off digital valve used in a hydraulic control system. The device basically consists of a poppet valve acting as the main valve and a multilayered piezoelectric (PZT) actuator for driving the poppet valve [22]. Markus explained numerous benefits in comparison to the state-of-the-art analogue technology [23]. Foschum optimized the current signal by multi-objective genetic optimization, integrating a physical valve in the optimization loop [24].
In the traditional two-cylinder synchronization problem, researchers use the proportional valve or servo valve as the control element. The control precision is high and the control effect is good, but there are some shortcomings, such as low reliability, high cost, low safety redundancy, etc. Therefore, this research develops a micro high-speed digital valve to replace the traditional proportional valve and servo valve for digital and intelligent control.
2. General Scheme Design
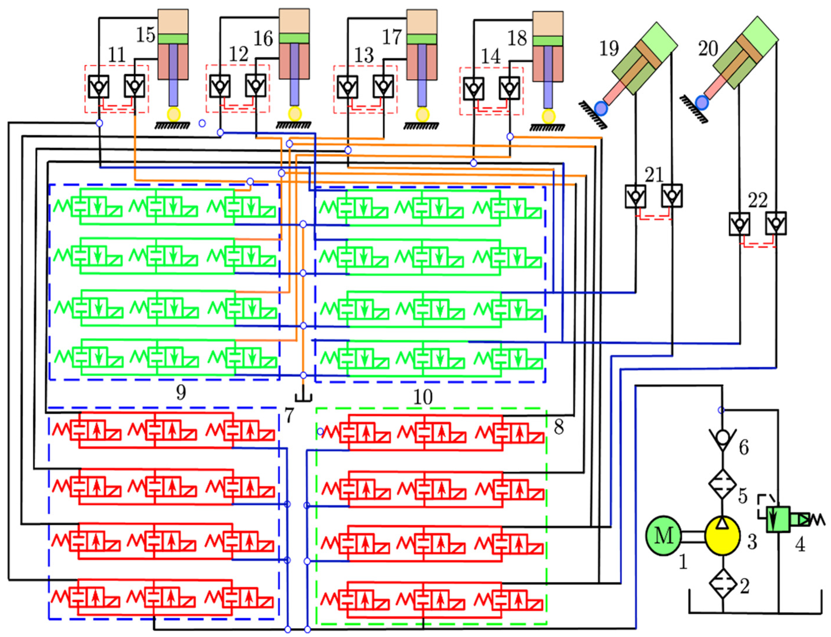
The traditional hydraulic system of coal gangue conveying equipment is shown in Figure 3. The system includes six actuators, of which four hydraulic cylinders (16, 17, 24, 26) are used as support cylinders; hydraulic cylinders 16 and 17 are arranged at the front of the conveying equipment and hydraulic cylinders 24 and 26 are arranged at the back end of the conveying equipment; these cylinders work in pairs. Two hydraulic cylinders (27, 28) are propulsion cylinders, arranged on either side of the belt conveyor propulsion mechanism. The reversing action of the propulsion cylinder and the support cylinder is realized by five solenoid directional valves (7, 8, 9, 19, 20). The action speed of the propulsion cylinder and the support cylinder is set by the one-way throttle valve (13, 14, 15, 23, 25). The moving speed of propulsion cylinders 27 and 28 must be synchronous; otherwise, the forces on both sides of the propulsion mechanism are not uniform and one side is overloaded, which can cause the mechanism to be damaged. In a traditional hydraulic system, diverter-collector valve 18 is used to ensure that the flow rates of propulsion cylinder 27 and propulsion cylinder 28 are consistent. The accuracy of the diverter-collector valve directly affects the synchronous accuracy of the propulsion cylinder. After the propulsion cylinder and the support cylinder are completed, hydraulic locks 10, 11, 12, 21 and 22 are used to lock the hydraulic circuit.
Figure 3.
Hydraulic system of traditional gangue conveyor equipment. 1. Electric motor. 2. Filter. 3. Hydraulic pump. 4. Proportional relief valve. 5. Filter. 6. Check valve. 7~9. Electromagnetic directional valve. 10~12. Hydraulic lock. 13~15. One-way throttle valve. 16, 17. Supported hydraulic cylinder. 18. Dividing-combing valve. 19, 20. Electromagnetic directional valve. 21, 22. Hydraulic lock. 23. One-way throttle valve. 24, 26. Supported hydraulic cylinder. 25. One-way throttle valve. 27, 28. Propulsion cylinder.
In the traditional belt conveyor hydraulic driving system, the speed of the actuator is regulated by the one-way throttle valve and the shunt valve ensures the synchronous action of the two hydraulic cylinders, so it is difficult to guarantee the speed accuracy and synchronization accuracy of the system. Once the one-way throttle valve is set, it will rarely change. Under the conditions of coal mining and transportation, long-time work will lead to inaccurate movement speed of the hydraulic cylinder. Therefore, it is necessary to optimize the overall structure of the system.
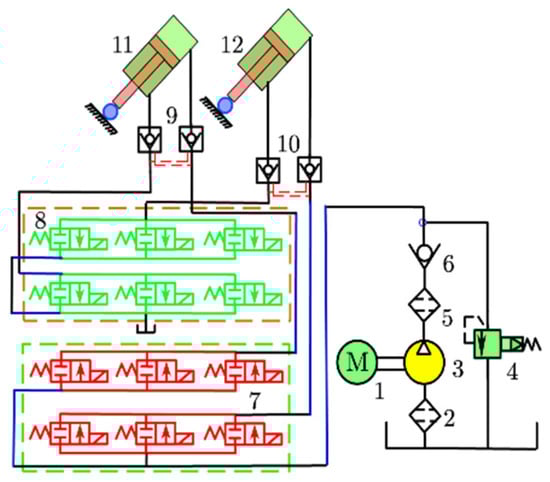
In view of the above problems, this paper studies a new type of hydraulic driving system applied to the belt conveyor, and its overall system structure is shown in Figure 4. The digital valve is used to replace the one-way throttle valve for position control. Because the propulsive cylinder and the supporting cylinder work independently, the system can first use four groups of digital valves to control the four supporting hydraulic cylinders and then use two of them to control propulsive cylinders 19 and 20 after the supporting hydraulic cylinder completes its action. Hydraulic locks 11, 12, 13, 14, 21 and 22 are used to prevent the hydraulic cylinder from falling.
Figure 4.
Hydraulic system of new coal gangue conveying equipment. 1. Electric motor. 2. Filter. 3. Hydraulic pump. 4. Proportional relief valve. 5. Filter. 6. Check valve. 7, 8. High-pressure oil control valve group. 9, 10. Low-pressure oil control valve group. 11~14. Hydraulic lock. 15~18. Supported hydraulic cylinder. 19, 20. Propulsion cylinder. 21, 22. Hydraulic lock.
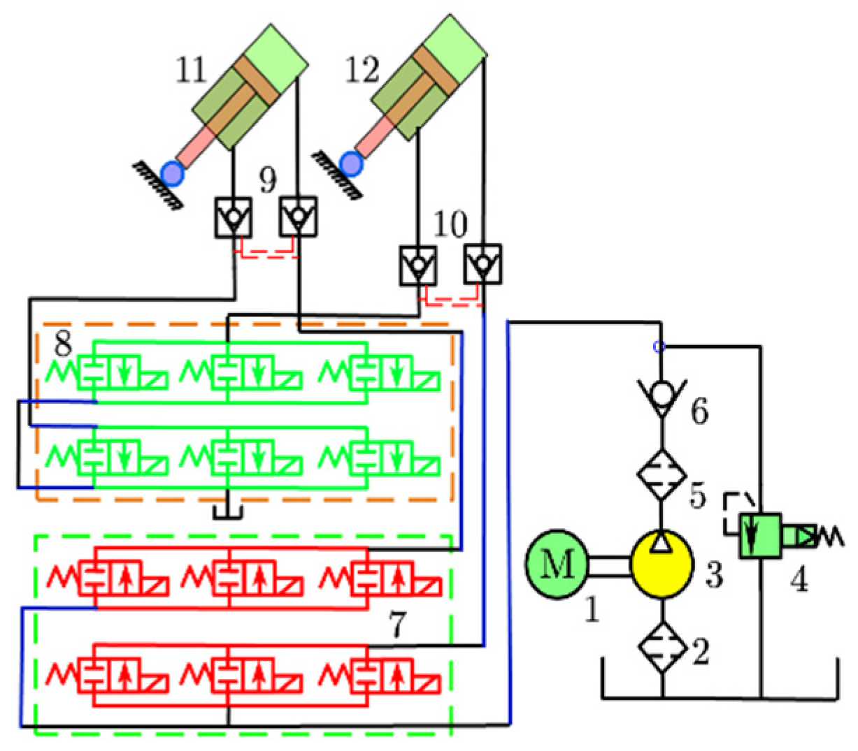
This paper focuses on the action of the propulsion cylinder, so the system is simplified as the system structure shown in Figure 5. The movement speed of the two propulsion cylinders is precisely controlled by the oil of digital control valve group 7 into the rodless chamber, and the oil of the rodless chamber is controlled by digital control valve group 8.
Figure 5.
Optimized structure of new hydraulic system of the coal gangue conveying equipment. 1. Electric motor. 2. Filter. 3. Hydraulic pump. 4. Proportional relief valve. 5. Filter. 6. Check valve. 7. High-pressure oil control valve group. 8. Low-pressure oil control valve group. 9, 10. Hydraulic lock. 11, 12. Propulsion cylinder.
Coal gangue conveying equipment is shown in Figure 6. The main structure includes a hydraulic station, control cabinet, frame and actuator. Because the system processing, debugging and remark work has not been completed, and this will take a long time, the research of this paper mainly focuses on the simulation of the system’s characteristics.
Figure 6.
Coal gangue conveying equipment.
3. Analysis of Digital Hydraulic Driving Characteristics
3.1. Modeling and Simulation of Digital Valve
As a control element, the establishment of a digital valve model is very important. Its accurate modeling directly affects the system’s characteristics. Based on the author’s previous research on digital valves [25,26,27,28], this paper adopts two positions on normally closed high-speed digital valves, uses Maxwell electromagnetic simulation software to carry out accurate modeling, dynamic and static simulation analysis of electromagnets and imports electromagnetic simulation results into AMESim hydraulic simulation software for interactive calculation. The overall simulation architecture is shown in Figure 7, and the main parameter settings are shown in Table 1.
Figure 7.
Digital valve model.
Table 1.
Parameter setting of main components of the digital valve model.
In the simulation, the oil pressure is set to 35 bar, the duty cycle of the PWM control signal is 0.3, the frequency is 10 Hz, the control signal works ten cycles in 1 s and the control voltage is 12 V; the voltage current displacement response curve of the digital valve is shown in Figure 8. The current is divided into the rising edge and the falling edge. In the rising edge stage, the voltage rises without delay and the current rises rapidly. In the falling edge stage, the voltage decreases without delay and the current decreases rapidly. The detailed response curves of voltage, current and displacement at the rising edge can be seen in Figure 9. At 0.2 s, the electronic circuit outputs a signal, the voltage rises rapidly to 12 V and the current rises accordingly. At this time, because it is difficult for the electromagnetic force to overcome the resistance of the spring preload, friction and so on, the valve core cannot move. After 0.2 ms, the current continues to rise and the electric energy is converted into magnetic energy; the magnetic energy is converted into mechanical energy, the electromagnetic force rises to overcome the resistance and the valve core starts to move. After that, the current continues rising and the valve core continues moving. At the moment of 1.7 ms, the displacement reaches point B (0.3 mm). At this time, the displacement of the valve core is at its largest; the valve core collides with the valve seat, the current in the circuit produces a shock and the current appears as an inflection point (point A). As the electric pressure continues to be maintained at the high level, the current continues to rise and the valve core displacement remains unchanged. The dynamic response curve of the current’s falling edge is shown in Figure 10. The voltage drops at 0.23 s, the control signal is in the power-off state, the electromagnetic coil loses power, the magnetic field loses power, the current drops instantaneously and the magnetic field gradually weakens. After 1.8 ms, the electromagnetic force is not enough to overcome resistance such as spring force and friction force. The spool then starts to move in the reverse direction. The spool starts to move in the reverse direction at point C, and the current corresponds to the inflection point at point D. The whole process of reverse movement of the valve core takes 8 ms, and the valve core moves to the original position.
Figure 8.
Voltage-current-displacement response curve.
Figure 9.
Response curve of current rising edge.
Figure 10.
Response curve of current falling edge.
Through the simulation analysis of the dynamic characteristics of the digital valve, it can be seen that the digital valve is a fast-response on-off valve. Through the PWM control signal, the control voltage can be adjusted in the high-level stage or the low-level stage time, the spool movement is stimulated, the opening and closing of the valve port is realized and the flow of hydraulic oil can be connected or stopped. Because the digital valve and the proportional and servo valves have different control signal inputs, control modes and flow output forms, it is necessary to verify the control function of the digital valve.
The single valve flow closed-loop simulation model is established as shown in Figure 11, controlling the closed-loop flow and averaging the digital valve switch flow through the average module. The frequency and duty cycle of the control signal are the factors that determine the control characteristics of the digital valve. Because of the on-off control, the control frequency determines the valve opening and closing characteristics and pressure fluctuation. In the simulation setting, the inlet pressure is 35 bar, the input voltage is 12 V and the PWM control signal frequency is set to 50 Hz, 100 Hz and 200 Hz, respectively, for simulation comparison.
Figure 11.
Single valve closed-loop control model.
The flow control simulation curves under different frequencies are shown in Figure 12. The target flow is 0.5 L/min. When the control signal of 50 Hz is input, the overshoot is the largest, reaching 46%. When the control signal is set at 0.25 s, the flow fluctuation is small and tends to gradually balance. When the control signal is 200 Hz, the overshoot is the smallest, at 36%. When the control signal is set at 0.1 s, the flow fluctuation is small and tends to be stable. Larger frequency can reduce the overshoot, reduce the flow fluctuation and quickly reach a stable state. However, if the frequency is too large, the cycle time of a single control cycle will be very small, the magnetic field cannot acquire enough electric energy, the valve core cannot achieve a larger driving force, the spring preload and friction cannot be overcome, the valve core cannot act, the valve port cannot be opened and closed and the flow cannot be controlled. In order to reduce the flow fluctuation and take into account the response time, the digital valve in this paper is studied with the control frequency of 200 Hz.
Figure 12.
Flow response curve of single valve closed-loop control.
3.2. Simulation Research on Digital Hydraulic Propulsion System of the Belt Conveyor
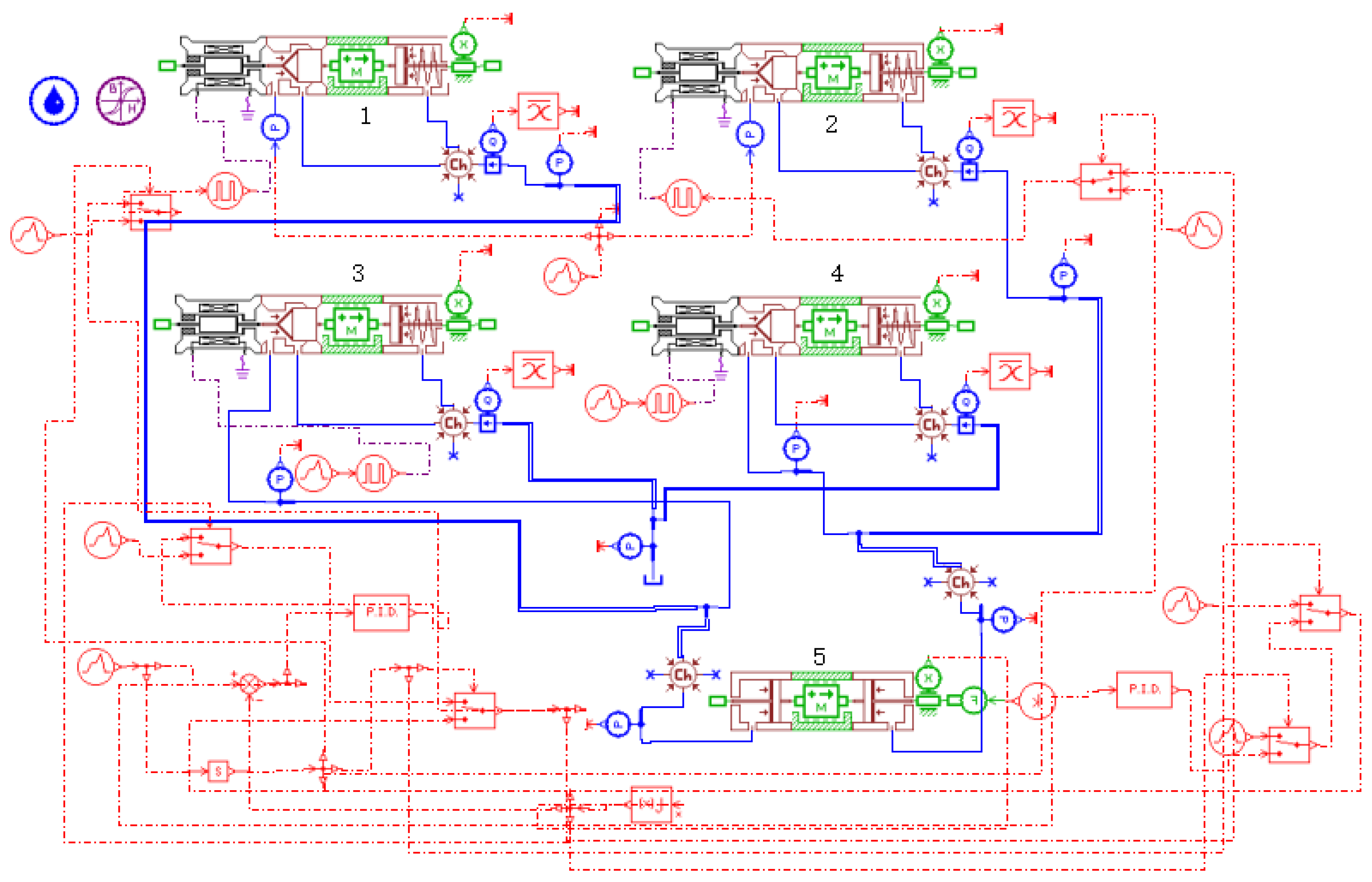
This paper takes the belt conveyor propulsion system as the research object, uses the digital valve as the control element and simulates the control characteristics. In the simulation process, in order to save on simulation time and cost, the simulation model as shown in Figure 13 is established. In the model, the hydraulic system is represented by a pressure oil source. In order to simplify the model and reduce the amount of calculation required, the flow rate of single valve and the size of the propulsion cylinder are scaled to a certain proportion. Among them, 1, 2, 3 and 4 are high-speed digital valves and 5 is a propulsion cylinder. In the simulation study, a single propulsion cylinder is taken as the research object to simulate the propulsion process. During the working process, the No. 1 valve and No. 4 valve are used together to make the propulsion cylinder move to the right. The No. 2 valve and No. 3 valve are used together to move the propulsion cylinder to the left.
Figure 13.
Simulation model of the belt conveyor digital hydraulic propulsion system. 1~4. Digital valve. 5. Propulsion cylinder.
The pressure of the system oil source is set to a constant value of 70 bar. In the process of propulsion, the conveyor belt stops running. At this time, it can be considered that the propulsion system has a constant load. In the simulation, the load is set to 20,000 kg. The target displacement of the propulsion cylinder is a slope signal. From the start to 1.0 s, the displacement increases from 0 to 3 mm and the displacement remains unchanged after 1 s. The current response curve of the No.1 valve is shown in Figure 14. The control current rises rapidly at the initial stage, and the current reaches 2.5 A. At this time, the electric energy is quickly converted into mechanical energy, and the valve core reaches enough driving force in a short time. After overcoming the spring force and friction, the valve core moves, the current drops rapidly and the current enters the rapid response stage. The current increases and decreases in a short time to promote the reciprocating motion of the valve core. The whole current dynamic adjustment process mainly presents as a zigzag curve.
Figure 14.
Current curve of No.1 valve.
The acceleration response curve of the No.1 valve core is shown in Figure 15. The maximum acceleration of the valve core is reached at 800 m/s2. Within 0.1 s, the acceleration is mainly positive, and the time of negative acceleration is short. After 0.1 s, the acceleration is mainly negative. The speed response curve of the No.1 valve core is shown in Figure 16. The maximum speed is 0.24 m/s. Within 0.1 s, the speed is mainly in the forward direction, and the reverse speed is about 0.12 m/s. After 0.1 s, the velocity was mainly reversed. The valve core air gap response curve is shown in Figure 17. After the valve core quickly moves to the limit position of 0.3 mm, it can adjust dynamically to meet the flow demand.
Figure 15.
Acceleration curve of No.1 valve.
Figure 16.
Speed curve of No.1 valve spool.
Figure 17.
Air gap distance curve of No.1 valve.
The simulation result curve of the propulsion cylinder displacement is shown in Figure 18; at the beginning, the displacement deviation of the propulsion cylinder from the target is large. After a 0.1 s adjustment, the difference between the displacement of the propulsion cylinder and the target value gradually decreases. Because the digital valve is controlled by the on-off value, there is a certain fluctuation in the control process, so the displacement always fluctuates up and down in the target value, and the whole process can be regarded as a dynamic balance process. At 1.0 s, the displacement basically reaches the target value. The whole process of displacement, fluctuation, amplitude and adjustment time are controlled in a reasonable range, and the system has a fast response speed and good steady-state characteristics.
Figure 18.
Displacement response curve of propulsion cylinder.
4. Conclusions
Hydraulic servo systems are often used as power systems of the belt conveyor, but digital hydraulic systems are rarely used. However, digital hydraulic systems have their own advantages, such as a short commissioning cycle, low cost and high anti-pollution performance. By paralleling multiple digital valves, the function of the traditional servo system can be realized. Because there are multiple digital valves in a hydraulic circuit, the system has a certain degree of safety redundancy and this further improves the reliability of the system. Through scheme formulation, component modeling and system simulation, it can be seen that the control performance of the digital hydraulic system is good and the functions of traditional servo hydraulic systems can be realized in future technical upgrading.
Nowadays, as a new development direction of hydraulic technology, digital technology is being paid more and more attention. The reliability, safety redundancy and low cost of coal mining and transportation equipment are also the main problems to be considered in engineering practice. Although the mechatronic hydraulic integration system of the belt conveyor has been studied in the early stages, most research is basically based on the traditional proportional and servo valves. This paper proposes a new propulsion system using the digital valve as the electrohydraulic control valve component. The main contributions of this study are as follows:
- (1)
- It is feasible to replace the proportional and servo valves with a digital valve. A digital valve can realize closed-loop flow control. The frequency of the digital valve control signal has a great influence on the closed-loop control results. The smaller and larger control frequencies are not conducive to the flow control. In this paper, 200 Hz is selected as the control frequency.
- (2)
- The dynamic working process of the digital valve is a fast opening and closing process. The current and spool displacement change rapidly and dynamically with the change of the voltage control signal.
- (3)
- The results of the displacement tracking research show that it can achieve effective displacement control. In the initial stages, the digital valve is adjusted quickly. After a short adjustment process, the displacement tracking effect is good. After that, because of the dynamic switch of the digital valve, the displacement is adjusted dynamically with the target displacement.
Some future works may be done from the following: (1) Considering more uncertain factors, such as load mutation, friction and leakage, the complex control algorithm should be studied to improve the accuracy of the displacement tracking control. (2) Digital valves with better dynamic and static performance should be researched and developed and the reliability and safety redundancy of single valve systems should be further studied.
Author Contributions
Conceptualization, M.Y.; software, M.Y.; investigation, M.Y.; resources, M.Y.; writing—original draft preparation, M.Y.; writing—review and editing, M.Y.; project administration, M.Y.; funding acquisition, M.Y. All authors have read and agreed to the published version of the manuscript.
Funding
This work is supported by National Natural Science Foundation of China (52105041), Open Foundation of the State Key Laboratory of Fluid Power and Mechatronic Systems (GZKF-202018), the University Natural Science Research Project of Anhui Province (KJ2020A0258), and Opening Fund of Engineering Research Center of Hydraulic Vibration and Control, Ministry of Education (HVC202002).
Institutional Review Board Statement
Not applicable.
Informed Consent Statement
Not applicable.
Data Availability Statement
Not applicable.
Acknowledgments
The author would like to thank the referees for their helpful comments and suggestions.
Conflicts of Interest
The author declared no potential conflict of interest with respect to the research, authorship, and/or publication of this article.
References
- Zhong, W.L.; Ying, J.D. The Design of the Giant Die Forging Hydraulic Press Synchronous Control System and its Dynamic Simulation. Appl. Mech. Mat. 2012, 1923, 836–841. [Google Scholar]
- Yan, L.D.; Zhan, S.Q. A Research on Dual Hydraulic Motor Synchronizing Driving System with Pressure Coupling. Appl. Mech. Mat. 2015, 3867, 175–181. [Google Scholar]
- Dong, S.; Shao, X.Y.; Feng, G. A Model-Free Cross-Coupled Control for Position Synchronization of Multi-Axis Motions: Theory and Experiments. IEEE Trans. Control Syst. Technol. 2007, 15, 306–314. [Google Scholar]
- Guo, H.Z. Bang-Bang Control of the Multi-Cylinder Synchronization Hydraulic System of Pusher. Adv. Mat. Res. 2014, 2880, 33–40. [Google Scholar]
- Lu, R.; James, K.; Mills Dong, S. Adaptive Synchronized Control for a Planar Parallel Manipulator: Theory and Experiments. J. Dyn. Syst. Meas. Control 2006, 128, 976–979. [Google Scholar]
- Zhou, D.; Shen, T.L.; Tamura, K. Adaptive Nonlinear Synchronization Control of Twin-Gyro Precession. J. Dyn. Syst. Meas. Control 2006, 128, 592–599. [Google Scholar] [CrossRef]
- Jarczyk, J.C.; Alt, B.; Blath, J.P.; Svaricek, F.; Schultalbers, M. Decoupling control for the speed synchronization task in the powertrain of a hybrid electric vehicle. In Proceedings of the IEEE International Conference on Control and Automation, Christchurch, New Zealand, 9–11 December 2009. [Google Scholar]
- Guo, Y.; Fang, K.; Zhou, H. Design of Fuzzy Feed-forward Decoupling System based on FPGA. In Proceedings of the 2008 International Conference on Embedded Software and Systems, Chengdu, China, 29–31 July 2008. [Google Scholar]
- Xu, J.; Hang, C.; Liu, C. Parallel structure and tuning of a fuzzy PID controller. Automatica 2000, 36, 673–684. [Google Scholar] [CrossRef]
- Jurdiang, Z.; Li, L. Synchronization Motion Control for Electro-hydraulic System of Tensioner for Pipelaying Vessel. In Proceedings of the 2009 Fifth International Conference on Natural Computation, Tianjian, China, 14–16 August 2009. [Google Scholar]
- Chen, C.; Liu, L.; Cheng, C.; Chiu, G.T.C. Fuzzy controller design for synchronous motion in a dual-cylinder electro-hydraulic system. Control Eng. Pract. 2008, 16, 658–673. [Google Scholar] [CrossRef]
- Li, K.; Marman, M.A.; Xu, M.; Xiao, Z. Electro-hydraulic proportional control of twin-cylinder hydraulic elevators. Control Eng. Pract. 2001, 9, 367–373. [Google Scholar] [CrossRef]
- Sun, H.; Chiu, G. Motion synchronization for multi-cylinder electro-hydraulic system. IEEE/ASME Trans. Mechatron. 2001, 7, 171–181. [Google Scholar]
- Sun, H.; Chiu, G. Equalization of multi-cylinder electrohydraulic systems. In Proceedings of the 2000 American Control Conference, Chicago, IL, USA, 28–30 June 2000. [Google Scholar]
- Pasolli, P.; Ruderman, M. Hybrid State Feedback Position-Force Control of Hydraulic Cylinder. In Proceedings of the 2009 IEEE International Conference on Mechatronics, Ilmenau, Germany, 18–20 March 2019. [Google Scholar]
- Gradl, C.; Plockinger, A.; Scheidl, R. Sensorless position control with a hydraulic stepper drive—Concept, compression modeling and experimental investigation. Mechatronics 2016, 35, 91–101. [Google Scholar] [CrossRef]
- Koivumik, J.; Zhu, W.H.; Mattila, J. Addressing Closed-Chain Dynamics for High-Precision Control of Hydraulic Cylinder Actuated Manipulators. In Proceedings of the Bath/ASME Symposium on Fluid Power and Motion Control, Bath, UK, 12–14 September 2018; Available online: https://asmedigitalcollection.asme.org/FPST/proceedings-abstract/FPMC2018/51968/V001T01A018/271083 (accessed on 3 May 2022).
- Lasse, S.; Morten, G.; Henrik, C.; Andersen, T.O. Andersen Position Control of an Over-Actuated Direct Hydraulic Cylinder Drive. Control Eng. Pract. 2017, 64, 1–14. [Google Scholar]
- Shen, W.; Wang, J.H.; Huang, H.L.; He, J.Y. Fuzzy sliding mode control with state estimation for velocity control system of hydraulic cylinder using a new hydraulic transformer. Eur. J. Control 2019, 48, 104–114. [Google Scholar] [CrossRef]
- Pedersen, H.C.; Andersen, T.O. Pressure Feedback in Fluid Power Systems-Active Damping Explained and Exemplified. IEEE Trans. Control Syst. Technol. 2018, 26, 102–113. [Google Scholar] [CrossRef]
- Shen, W.; Mai, Y.F.; Su, X.Y.; Zhao, J.; Jiang, J. A new electric hydraulic actuator adopted the variable displacement pump. Asian J. Control 2016, 18, 178–191. [Google Scholar] [CrossRef]
- Yamada, H.; Wennmacher, G.; Muto, T.; Suematsu, Y. Development of a high-speed on/off digital valve for hydraulic control systems using a multilayered PZT actuator. Int. J. Fluid Pow. 2000, 2, 5–10. [Google Scholar] [CrossRef]
- Flor, M.; Scheller, S.; Heidenfelder, R. Digital hydraulics at bosch rexroth—A trend evolves to real applications. In Proceedings of the Fifth Workshop on Digital Fluid Power, Tampere, Finland, 24–25 October 2012. [Google Scholar]
- Foschum, P.; Plöckinger, A.; Scheidl, R. Hardware in the loop multi objective genetic optimization for efficient valve control. In Proceedings of the Fifth Workshop on Digital Fluid Power, Tampere, Finland, 24–25 October 2012. [Google Scholar]
- Zhang, J.H.; Yang, M.S.; Xu, B.; Ding, R.; Cheng, M.; Dong, P. A novel intelligent sliding sleeve for shale oil and gas mining equipment. J. Pet. Sci. Eng. 2017, 158, 1–10. [Google Scholar] [CrossRef]
- Zhang, J.H.; Yang, M.S.; Xu, B. Design and Experimental Research of a Miniature Digital Hydraulic Valve. Micromachines 2018, 9, 283. [Google Scholar] [CrossRef] [PubMed] [Green Version]
- Yang, M.S.; Zhang, J.H.; Xu, B.; Wang, W. Study on electromagnetic force of the new micro digital valve. Microsyst. Technol. 2019, 25, 2399–2409. [Google Scholar] [CrossRef]
- Yang, M.S.; Zhang, J.H.; Xu, B. Experimental Study and Simulation Analysis on Electromagnetic Characteristics and Dynamic Response of a New Miniature Digital Valve. Adv. Mat. Sci. Eng. 2018, 2018, 2378576. [Google Scholar] [CrossRef] [Green Version]
Publisher’s Note: MDPI stays neutral with regard to jurisdictional claims in published maps and institutional affiliations. |
© 2022 by the author. Licensee MDPI, Basel, Switzerland. This article is an open access article distributed under the terms and conditions of the Creative Commons Attribution (CC BY) license (https://creativecommons.org/licenses/by/4.0/).






















