Abstract
This research work envisages addressing fuzzy adjustment of parameters into a hybrid optimization algorithm for solving mathematical benchmark function problems. The problem of benchmark mathematical functions consists of finding the minimal values. In this study, we considered function optimization. We are presenting an enhanced Fuzzy Hybrid Algorithm, which is called Enhanced Fuzzy Hybrid Fireworks and Grey Wolf Metaheuristic Algorithm, and denoted as EF-FWA-GWO. The fuzzy adjustment of parameters is achieved using Fuzzy Inference Systems. For this work, we implemented two variants of the Fuzzy Systems. The first variant utilizes Triangular membership functions, and the second variant employs Gaussian membership functions. Both variants are of a Mamdani Fuzzy Inference Type. The proposed method was applied to 22 mathematical benchmark functions, divided into two parts: the first part consists of 13 functions that can be classified as unimodal and multimodal, and the second part consists of the 9 fixed-dimension multimodal benchmark functions. The proposed method presents better performance with 60 and 90 dimensions, averaging 51% and 58% improvement in the benchmark functions, respectively. And then, a statistical comparison between the conventional hybrid algorithm and the Fuzzy Enhanced Hybrid Algorithm is presented to complement the conclusions of this research. Finally, we also applied the Fuzzy Hybrid Algorithm in a control problem to test its performance in designing a Fuzzy controller for a mobile robot.
Keywords:
GWO; FWA; hybridization; metaheuristics; packs; wolves; explosion amplitude; fuzzy logic; interval type 2 fuzzy inference system MSC:
03B52
1. Introduction
Evolutionary Computation (EC), Artificial Neural Networks (ANN), and Fuzzy Logic (FL) are three powerful branches of the computer sciences. Computational intelligence focuses on the study of adaptive mechanisms to allow the performance of complex and dynamic systems, and, as we already know, there are computational systems that imitate nature and human linguistic reasoning.
For this research work, we focus on the Optimization Algorithms [1,2,3], which are a branch of Evolutionary Computation. Over the years, research scientists have contributed to a wide variety of Optimization Algorithms, especially in the algorithms based on swarm intelligence [4], such as the Grey Wolf Optimizer (GWO) [5] and Fireworks Algorithm (FWA) [6,7]; the previously mentioned algorithms are the basis for the present investigation, in which we added the use of Fuzzy Logic.
Computational Intelligence is a very broad field in the Computational Sciences, but one specific branch is Fuzzy Logic [8], which is a highly researched branch, and this is reflected in different recent applications. One of the applications of Fuzzy Logic is controlling variables, parameters, or processes. In this case, we are using Fuzzy Logic to dynamically adjust parameters in the Optimization Algorithms.
On the other hand, hybridization has gained strength in the field of computer sciences. We could divide the hybridization into two parts: soft and strong. Soft hybridization is the combination of two or more similar computing systems. On the contrary, the combination of two or more different computing systems can be called strong hybridization [9].
The impact of utilizing Fuzzy Logic in the Optimization Algorithms is shown and detailed in this paper, which is the key contribution of the research. In this work, we are improving the performance of FWA-GWA [10] by introducing a Fuzzy Inference System (FIS) of a Mamdani Type. This is done with the objective of dynamically adjusting the amplitude coefficient, and then, the equilibrium between the exploration and exploitation during the execution of the Hybrid Algorithm is achieved.
Also, it is important to highlight that the present research work is a continuation of previous work, i.e., the hybridization between FWA and GWO algorithms was a novel model that unleashed the development of similar hybridization works. Therefore, the main goal and contribution mentioned in the above paragraph is that the improvement to the hybrid method is by using Fuzzy Logic, in this case, in order to adjust the parameters in the hybrid method (to combine the advantages of both analyzed methods: FWA and GWO). The conventional hybrid has better performance only in the mathematical models of the algorithms and in this case, we are introducing Fuzzy Logic in the mathematical model proposed previously in order to improve even more the performance of the hybrid method.
2. Conventional FWA-GWO Hybrid Algorithm
It is relevant to mention that in the conventional FWA-GWO (that is, the hybridization of the Fireworks Algorithm and Grey Wolf Optimization), the idea was to mathematically incorporate the best equations into one optimization algorithm, and we briefly review these ideas in the following lines.
The first method is the Fireworks Algorithm (FWA), which was implemented in 2010 by Ying Tan [11,12]. This method is based on the behavior of the fireworks when it explodes generating sparks that are represented in equations. In the hybridization, the authors take advantage of the following features:
- The way the algorithm initialization occurs;
- Explosion amplitude that in the algorithm we can note as the exploration and exploitation modes;
- Finally, the different locations that the sparks can localize in the search range of the optimization problem.
The second algorithm that was selected is the Grey Wolf Optimizer (GWO) that Mirjalili published in 2014 and has thousands of citations around the world; the main inspiration was in the research of Muro [13] about the behavior of Canis lupus and the advantages that the hybridization take are the following:
- The feature that the algorithm has to select the best solutions in one hierarchical pyramid;
- The interaction among the population in relationship with the leaders of the algorithm or best solutions;
- The way that the population can move to the next location in the search space based on the hierarchical pyramid.
In order to show the general flow chart and behavior of the conventional FWA-GWO method [14], presented in Figure 1, it is important to mention that the red blocks represent the features mentioned above about the FWA method, and the blue blocks used the methodology of the GWO algorithm [15].
Figure 1.
Flow chart of conventional FWA-GWO.
In order to describe mathematically the hybrid method, we are presenting the main equations:
The first step into the algorithm is to determine the number of iterations that the algorithm has based on the function evaluations (O), the number of packs in the algorithm (n), and finally, the number of wolves for each pack at the beginning of the algorithm (m), we can then note these features in Equation (1).
It is important to consider the search space that the problem has in order to initialize it in a correct way; in this case, Equations (2)–(4) represent these important features in the hybridization method to determine the locations of each wolf pack (n).
where ub is the upper boundary of the problem, lb represents the lower boundary, and finally, TS denotes the total search space in the algorithm.
With the value of TS, the algorithm selects the total number of subspaces that it needs according to the number of packs at the beginning (Equation (3)).
With the value of SS, the algorithm can select different subspaces for each wolf pack, and we can note it as a linear function in Equation (4).
With the value of SS, the algorithm can select different subspaces for each wolf pack, and we can note it as a general linear function in Equation (4). Finally, in Figure 2, we can find an example of this mathematical model.
Figure 2.
Example of initialization with 4 packs.
Figure 2 shows the example of the initialization of four packs with six wolves for each pack; each pack has an independent search space in order to initialize in different spaces, respectively; in this case, the first pack has initialized space between −100 and −50, the second pack have initialized space between −50 and 0, in the third pack wolves have a range space between 0 and 50, and finally, the last pack (for this example) initialize between 0 and 50. The figure also represents a problem with 30 dimensions that are the circles for each possible solution; the x-axis represents the number of wolves in the total population, and the y-axis represents the total search space in this example, which is between −100 and 100.
It is very relevant to highlight that one of the features that performs the hybridization is that the number of packs decreases during iterations of the algorithm; the main goal is to finish with only one bigger pack. Also, the FWA-GWO has the equation to determine the number of packs according to its three phases; we can note the feature in Equation (5) and the graphical way in Table 1.
Table 1.
Number of packs during different phases.
These are the features that the FWA-GWO algorithm used in order to analyze the optimization problem. We applied the hierarchical pyramid and its inspiration to take advantage of both great algorithms. In the next equations, the authors mathematically represent the model and parameters used in the hybridization algorithm.
The first important behavior of the hybridization is the ability to specifically have a search space for each pack of wolves; in this case, it is represented by Equation (6):
This is an important and determinant equation in order to have exploration and exploitation in the algorithm; in order to apply different metaheuristics, the author normalized the mathematical model, as we can note in Equation (7):
With these amplitudes, we can calculate the distance between the leader wolves and the rest of the wolves in the same pack; we can note this feature in Equation (8).
This distance is needed to update the position of each wolf in the next iteration using Equation (9).
where En represents the randomness in the algorithm that can be used with any method (Gaussian, levy flights, sine wave, etc.) and is represented in Equation (10).
Finally, it is important to recall that in this method, we used the hierarchy in the best solutions, so these equations applied for the best three solutions in each pack (alpha, beta, and delta), as can be noted in Equations (11), (12), and (13), respectively.
where Equation (13) is the average of the results among the alpha, beta, and delta solutions, respectively, and C represents the weight that each solution has over iterations that we can denote in Equation (14).
In order to represent the mathematical model described above in a graphical way, we can note the pseudocode of the hybridization method in Figure 3.
Figure 3.
Pseudocode of conventional FWA-GWO.
3. Proposed Fuzzy Enhanced Hybrid Algorithm
An improvement to the conventional FWA-GWO is presented in this section, which we have named Enhanced Hybrid Fuzzy Fireworks and Grey Wolf Metaheuristic Algorithm (EF-FWA-GWO).
We have implemented a dynamical adjustment of parameters using a Mamdani-type Fuzzy Inference System [16,17] into the Hybrid Algorithm (FWA-GWO). The goal of the FIS is to control the exploration and exploitation during the execution of the algorithm.
The four general steps of the proposed EF-FWA-GWO are enlisted as follows:
- Select initial locations and wolves;
- Set initial packs with wolves at search space;
- Update the positions for each search agent based on its packs;
- a.
- Dynamically adjustment parameter with Fuzzy Inference System of a Mamdani type;
- Calculate the fitness of all search agents.
As we can see, the improvement mentioned in the above paragraph is described in step 3. For a detailed explanation, we have added a flow chart and an algorithm. Figure 4 shows it step by step in a graphic way, and Algorithm 1 shows the logical sequence of the EF-FWA-GWO algorithm.
| Algorithm 1: Enhanced Fuzzy Hybrid FWA-GWO |
| Initialize n and m |
| Initialize the grey wolf population Xni (i = 1, 2 … n) |
| Initialize a, En and |
| Calculate the fitness of each search agent |
| Xnα = the best search agent of n pack |
| Xnβ = the second-best agent of n pack |
| Xnδ = the third best search agent of n pack |
| while (t < Max number of iterations) |
| for each search agent |
| Update the position of the current search agent by Equation (14) |
| end for |
| Update or |
| Update n and m |
| Calculate the fitness of all search agents |
| Update Xnα, Xnβ and Xnδ |
| t = t + 1 |
| end while |
| return best (X1α, X2α … Xnα) |
Figure 4.
Flow chart of the EF-FWA-GWO.
The EF-FWA-GWO algorithm is a variant of an original work (FWA-GWO), which we have called the Conventional Hybrid Algorithm in this paper. In the original work, we can find a detailed explanation of steps 1, 2, and 4.
Consequently, as we described in step 3, we focus on explaining the dynamical adjustment of parameters with the Fuzzy Inference Systems of a Mamdani Type in this section.
We designed two different Fuzzy Inference Systems (FISs) to implement under a conditional decision. If the conditional was fulfilled, we implemented a Fuzzy Inference System named “FisPacks”; on the contrary, the “FisAmplitude” Fuzzy Inference System [18] was implemented.
The conditional decision to implement the FISs is shown in Figure 5.
Figure 5.
Conditional decision for implementation.
We decided to use the conditional described in Figure 5 depending on the phase of the execution algorithm, i.e., in the initial and initial-medium phase, the Fuzzy Inference System [19] called “FisPacks” is executed, which has the objective of adjusting the Coefficient Amplitude with a decreasing value from 45 to 0. The FIS called “FisAmplitude” is executed in the medium-final and the final phase of the Fuzzy Hybrid Algorithm work. The main objective of this Fuzzy Inference System is to adjust the fuzzy exploitation amplitude with a decreasing normalized value from 2 to 0. The above-mentioned FISs allow the adjustment of parameters into the hybrid FWA-GWO algorithm to achieve the main goal of controlling the exploration and exploitation of the algorithm.
3.1. “FisPacks” Fuzzy Inference Systems
If the “FisPacks” is activated, the principal parameter to control the explosion amplitude of the agents based on its packs is the Amplitude Coefficient; therefore, the parameter that we modify into the Conventional Algorithm is the Amplitude Coefficient. For parameter modification, we are implementing a fuzzy adjustment with the goal of achieving a balance between exploration and exploitation.
The mathematical modification is presented in Equation (15):
where () will be in an increased range between 45 and 0.
As we mentioned above, we have used the FIS of a Mamdani Type [20] to dynamically adjust the parameters. We have decided to implement two variants in the Fuzzy Inference Systems, i.e., we have varied MFs in the input and output variables. The variants are Triangular and Gaussian membership functions.
Figure 6 depicts a Triangular representation of the “FisPacks” Fuzzy Inference System that was used.
Figure 6.
Triangular FIS “FisPacks”.
All Fuzzy Inference Systems [21] variants are conformed by one input and two output variables, as can be observed in Figure 6.
In Figure 7, we are showing the “FisPacks” Gaussian Fuzzy Inference System.
Figure 7.
Gaussian FIS “FisPacks”.
The Phase input variable was normalized with values in the range between 0 and 1; the variable has three partitions: low, medium, and high, with the values range depending on the variant of the FIS. This input variable is used for both Fuzzy Inference implementations.
On the contrary, we have implemented two output variables in the Fuzzy Inference System; the first output variable is named ca (amplitude coefficient) with a range of values from 45 to 2, and a (amplitude) is the second output variable, with a normalized value from 2 to 0. Both output variables have three partitions: low, medium, and high, and, as we mentioned above, the ranges depend on the variant of the Fuzzy Inference System. Below, we show the variants in the membership functions (MFs).
3.1.1. Triangular Membership Functions
The input variable with Triangular MFs is shown in Figure 8.
Figure 8.
Triangular Input Variable “Phase” in the FIS “FisPacks”.
The range of each membership function in the Phase is listed in Table 2.
Table 2.
Triangular Input Variable “Phase” parameters.
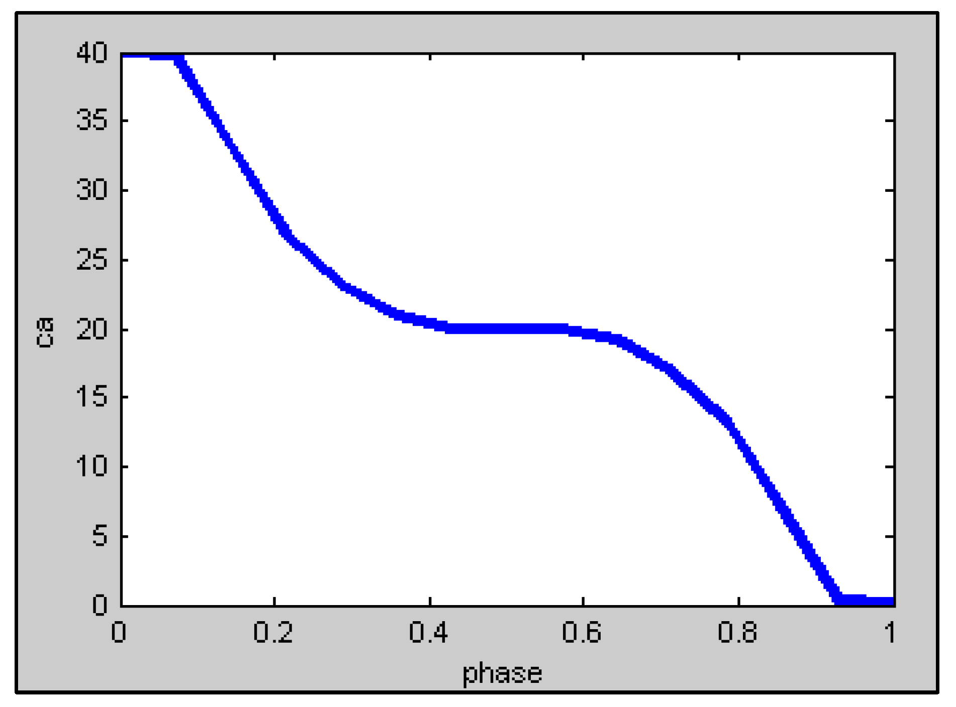
In Figure 9, we show the first output variable (ca) with Triangular membership functions.
Figure 9.
Triangular Output Variable “ca” in the FIS “FisPacks”.
The range of each membership function in the ca is listed in Table 3 below.
Table 3.
Triangular Output Variable “ca” parameters.
The second output variable (a) with Triangular MFs is shown in Figure 10.
Figure 10.
Triangular Output Variable “a” in the FIS “FisPacks”.
The range of each MF in the “a” variable is listed in Table 4.
Table 4.
Triangular Output Variable “a” parameters for first FIS.
3.1.2. Gaussian Membership Functions
The input variable “Phase” with Gaussian membership functions is shown in Figure 11.
Figure 11.
Gaussian Input Variable “Phase” in the FIS “FisPacks”.
The range of each membership function in the Phase is listed in Table 5.
Table 5.
Gaussian Output Variable “phase” parameters.
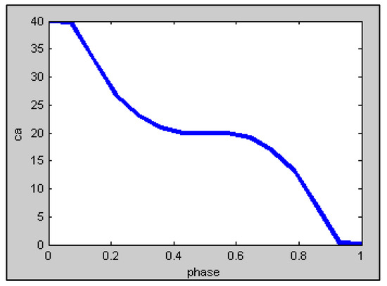
Figure 12.
Gaussian Input Variable “ca” in the FIS “FisPacks”.
Figure 13.
Gaussian Input Variable “a” in the FIS “FisPacks”.
The range of each membership function in the ca is listed in Table 6 below.
Table 6.
Gaussian Output Variable “ca” parameters.
In Table 7, the range of each membership function in the a is listed.
Table 7.
Gaussian Output Variable “a” parameters.
3.1.3. Fuzzy Rules
To apply a dynamical adjustment with the Fuzzy Inference System, we are using three Fuzzy rules with the goal of obtaining a decrease in control of the parameters. The Fuzzy rules are shown in Figure 14.
Figure 14.
Fuzzy rules in FIS “FisPacks”.
3.1.4. Surfaces
Finally, to verify the optimal performance of the FIS, we added the surfaces of the Fuzzy model showing the behavior of the parameters during algorithm execution. The surfaces are presented in Figure 15 and Figure 16.
Figure 15.
Surface of “ca” parameter of the first FIS.
Figure 16.
Surface of “a” parameter of the first FIS.
3.2. “FisAmplitude” FIS
For the second implemented FIS (FisAmplitude), the differences in reference to the first FIS (FisPacks) are the output variables. For this case, the output variables are amplitude and a, and both variables have a normalized value from 2 to 0.
Figure 17.
Triangular FIS “FisAmplitude”.
Figure 18.
Gaussian FIS “FisAmplitude”.
3.2.1. Triangular Membership Functions
In Figure 19 and Figure 20, we show the output variables in the “FispAmplitude” of the implemented FIS.
Figure 19.
Triangular Output Variable “amplitude” in the FIS “FispAmplitude”.
Figure 20.
Triangular Output Variable “a” in the FIS “FispAmplitude”.
The range of the MFs in the amplitude variable are listed in Table 8.
Table 8.
Triangular Output Variable “amplitude” parameters.
The range for the membership functions in the a variable are listed in Table 9.
Table 9.
Triangular Output Variable “a” parameter in second FIS.
3.2.2. Gaussian Membership Functions
Figure 21.
Gaussian Output Variable “amplitude” in the FIS “FispAmplitude”.
Figure 22.
Gaussian Output Variable “a” in the FIS “FispAmplitude”.
In Table 10, the ranges of the Gaussian membership functions in the amplitude are listed.
Table 10.
Gaussian Output Variable “amplitude” parameters.
The range of membership functions in a are listed in Table 11.
Table 11.
Gaussian Output Variable “a” parameters.
3.2.3. Fuzzy Rules
Figure 23 lists the rules used in the “FisAmplitude” FIS.
Figure 23.
Fuzzy Rules of “FisAmplitude”.
3.2.4. Surfaces
Figure 24.
Surface of “amplitude” parameter of the second FIS.
Figure 25.
Surface of “a” parameter of the second FIS.
4. Simulation Results and Discussion
In this section, we present the benchmark functions [22,23,24] that are used in this work in order to verify the improvement of the performance of the hybridization when we used Fuzzy Logic. We also present a statistical summary and a comparison to show the performance of the algorithms and the proposed method.
The first 13 mathematical benchmark functions and their equations are shown in Table 12, which are used for testing the algorithms (Conventional hybridization [25,26] and Fuzzy hybridization [27]). In Figure 26, we are showing the graphical representations in 3D versions of the recently mentioned functions. We can recall that we are not using soft hybridization [28,29], but strong hybridization [30,31].
Table 12.
Features of benchmark functions.
Figure 26.
Graphical representations of benchmark functions.
Another set of mathematical benchmark functions is used, which is called fixed-dimension multimodal and contains nine different functions. The equations of the fixed-dimension multimodal are shown in Table 13, and we also show 3D versions of the graphical representations of the mentioned functions in Figure 27.
Table 13.
Fixed-dimension multimodal functions.
Figure 27.
Fixed-dimension multimodal mathematical functions in 3D versions.
The experimentation was realized with the three different configurations that the authors proposed in the conventional hybridization and are the following:
- Version 1: four packs, six wolves for each pack;
- Version 2: five packs, six wolves for each pack;
- Version 3: eight packs, five wolves for each pack.
It is important to mention that in each version, the function evaluations are the same (15,000) in order for the conditions of the methods to be equal. Each algorithm is executed in 32 independent runs to obtain the media and standard deviation. Finally, for comparing the performance of the algorithms, we realized hypothesis tests (Z-test) that we can find in the next tables.
4.1. Comparison between Conventional FWAGWO and F-FWAGWO
In this section, we are summarizing the results that were obtained according to the specifications that we mentioned above. In Table 14, we show the average standard deviation and, finally, the z-value of the hypothesis tests for each function that we analyzed; in this case, for 30 dimensions and version 1, we note that the proposed method is better than the conventional in 3 out of 12 functions, and for the last function, both have the same performance.
Table 14.
Comparison of version 1 between conventional FWA GWO and the Fuzzy FWA-GWO in 30 dimensions.
In Table 15, we note that in version 2, the Fuzzy method has a better performance in 7 of the 12 benchmarks analyzed.
Table 15.
Comparison of version 2 between conventional FWA GWO and the Fuzzy FWA-GWO in 30 dimensions.
Finally, for version 3 (Table 16), which has 30 dimensions, the proposed method is better than the conventional method in 8 of the 13 analyzed functions.
Table 16.
Comparison of version 3 between conventional FWA GWO and the Fuzzy FWA-GWO in 30 dimensions.
In the tables below, we show the three versions presented above, but in this case, the functions have 60 dimensions (the problem is more complex). We note that for 90 dimensions, the proposed method in version 1 has better performance than the conventional method in 6 of the 13 analyzed problems, and the results are presented in Table 17.
Table 17.
Comparison of version 1 between conventional FWA GWO and the Fuzzy FWA-GWO in 60 dimensions.
In Table 18, we note that for version 2, the FFWAGWO is better than the FWAGWO in 6 of the 13 functions that we analyzed in this work.
Table 18.
Comparison of version 2 between conventional FWA GWO and the Fuzzy FWA-GWO in 60 dimensions.
Finally, Table 19 shows the z-value of the benchmark functions in 60 dimensions with version 3 of the configuration algorithms, and we note that the proposed method has better performance in 7 of the 13 functions analyzed.
Table 19.
Comparison of version 3 between conventional FWA GWO and the Fuzzy FWA-GWO in 60 dimensions.
The benchmark functions, according to the mathematical model, have the option of the problem having “n” dimensions or variables among functions 1 and 13 of the benchmark functions. In order to test the proposal, we increased the number of variables in the problem, and in the following tables, we present the functions with 90 dimensions in order to compare the algorithms when the problems are complex.
In Table 20, we note that in version 1, the Fuzzy method has better performance than the conventional method in 4 out of the 13 benchmarks analyzed.
Table 20.
Comparison of version 1 between conventional FWA GWO and the Fuzzy FWA-GWO in 90 dimensions.
The proposed method in version 2 has a better performance than the conventional method in 8 out of the 13 functions analyzed in this work, as shown in Table 21. Finally, for version 3, the FFWAGWO is better than FWAGWO in 6 out of the 13 functions as we can note in Table 22.
Table 21.
Comparison of version 2 between conventional FWA GWO and the Fuzzy FWA-GWO in 90 dimensions.
Table 22.
Comparison of version 3 between conventional FWA GWO and the Fuzzy FWA-GWO in 90 dimensions.
The tests realized when the problem had the flexibility to increase and decrease the number of variables; hence, we analyzed these results and represented them in a graphical way in Figure 28.
Figure 28.
Results analysis.
The blue bars represent the number of benchmark functions that have better performance than Fuzzy hybridization, and the red bars represent the best performance of the proposed method according to the version or configuration of packs, wolves per pack, and evaluation functions. It is very important to remember that these configurations are the same as proposed in the original work and that we can improve these results with change parameters such as packs and wolves that we can select at the beginning of the algorithm. For this work and according to the Fuzzy proposed method, in general tests, the best versions that improve the results are versions 2 and 3.
Finally, in Table 23, Table 24 and Table 25, we note the results of the proposed Fuzzy method in the functions that we presented in Table 3 to test and prove that the Fuzzy proposed method works with low dimensions.
Table 23.
Comparison of version 1 between conventional FWA-GWO and Fuzzy FWAGWO with fixed dimensions multimodal functions.
Table 24.
Comparison of version 2 between conventional FWA-GWO and Fuzzy FWAGWO with fixed dimensions multimodal functions.
Table 25.
Comparison of version 3 between conventional FWA-GWO and Fuzzy FWAGWO with fixed dimensions multimodal functions.
In order to compare with other recent metaheuristics and hybrid methods, we analyzed the hybrid method that used the same algorithms [32] (Fireworks Algorithm and Grey Wolf Optimizer), and the results are shown in Table 26, Table 27 and Table 28, respectively. We present the comparative results with the mean and standard deviation of the benchmark functions of both proposed methods.
Table 26.
Comparison of version 1 between conventional FWGWO and Fuzzy FWAGWO Version 1 with 60 dimensions in benchmark functions.
Table 27.
Comparison of version 2 between conventional FWGWO and Fuzzy FWAGWO Version 2 with 60 dimensions in benchmark functions.
Table 28.
Comparison of version 3 between conventional FWGWO and Fuzzy FWAGWO Version 2 with 60 dimensions in benchmark functions.
4.2. Control Problem with EF-FWAGWO
In this subsection, we present and apply the Enhanced Hybrid Fuzzy Fireworks and Grey Wolf Metaheuristic Algorithm to a control problem. The results of this case study were obtained using version 3 of the EF-FWAGWO.
The control problem consists of designing a Fuzzy controller for an autonomous mobile robot system using the proposed method (EF-FWAGWO).
We expect to obtain a good performance of the proposed method in achieving the minimization of the error with respect to a pre-established trajectory in the robot. The Fuzzy Hybrid Algorithm is used to obtain the optimal Fuzzy controller that will be able to provide the control actions to the motors.
In Figure 29, we can find the configuration of the robot.
Figure 29.
Autonomous mobile robot model.
The mobile robot has two wheels with motors and a passive wheel for the stabilization of the system, and their operation is represented by the two following equations:
where is the coordinate vector, which describes the position of the robot, is the linear and angular velocity vector, is the torque vector applied to the wheels of the robot, where and represent the right and left wheels, is the uniform disturbance vector, is a symmetric and positive matrix, is the vector of centripetal and Coriolis forces, and is a diagonal positive-defined damping matrix.
In addition, the FIS of the mobile robot controller is formed by two input variables and two output variables, respectively. In Figure 30, the FIS is illustrated.
Figure 30.
FIS for the Fuzzy controller.
In addition, the FIS of the mobile robot controller is formed by two input variables and two output variables, respectively. In Figure 30, the FIS is shown. The points of the input and output variables are shown in Figure 31 and Figure 32, respectively.
Figure 31.
Input variable of the FIS in EF-FWAGWO.
Figure 32.
Output variable of the FIS in EF-FWAGWO.
In Figure 31 we are presenting the eleven points to optimizing in the input variable of the FIS.
For the output variable of the FIS was optimized eight points, which are shown in Figure 32.
In this case, to measure the performance of EF-FWA Algorithm in the control problem mentioned above, we are using the mean squared error (MSE), which is represented by the following equation:
Finally, Figure 33 shows the results of the simulations of the robot behavior according to the desired trajectory and the result of the best obtained MSE.
Figure 33.
Best experiment obtained by EF-FWAGWO with a 0.3254 MSE.
To finish this section, it is important to mention that we can find detailed information on this mobile robot problem in the following paper [33].
5. Conclusions
In this paper, we have presented an enhancement of conventional hybridization between two great algorithms that we can find in the literature and these algorithms are the Fireworks Algorithm and the Grey Wolf Algorithm. In this work, we introduced the utilization of Fuzzy Logic in order to improve the hybridization of the two metaheuristics. We presented the Fuzzy Inference System [32], membership functions, rules, and justification of why this produces the enhancement.
In order to compare the proposed method, we presented the benchmark functions that the conventional hybridization used previously. The benchmarks are classified as unimodal and multimodal; also, we presented the results of the hypothesis tests in order to prove that Fuzzy Logic enhances the performance of the FWA-GWO. In addition, we used the same three versions that were used in the original paper, and, in this case, we noted that according to statistical tests, the versions that have better performance than the conventional ones are versions 2 and 3, respectively. In these versions, the hybridization uses the proposed method with Fuzzy Logic, which means that the enhanced version is better when the number of packs is higher, and the number of wolves is lower for each pack. This behavior is interesting because it proves that the proposed hybridization, in which the main inspiration is to divide the problem into packs, has leaders in these packs, and, finally, the rest of the solutions move according to the leaders of each pack. In addition, we showed the results with multimodal benchmarks, and we noted that the proposed method works with remarkable performance.
On the other hand, comparing methods that are similar or not similar is very complicated because the parameters or data are fuzzy. However, we have made a comparison using a similar hybridization method, and we obtained satisfactory results. The results mentioned above are presented in Table 26, Table 27 and Table 28, which show better precision.
Additionally, we applied the Fuzzy Hybrid Algorithm in a control problem; the results of the control problem using a mobile robot were satisfactory, i.e., we achieved a design of an optimal Fuzzy controller using the EF-FWAGWO algorithm with the goal of providing the control actions to the motors to minimize the error with respect to a pre-established trajectory.
In future work, we plan to consider Interval Type 2 Fuzzy Logic in the Fuzzy Hybrid Algorithm, i.e., we can use an Interval Type 2 FIS to adjust parameters in the mentioned algorithm, as this could enhance uncertainty handling in real problems. Other work could be to adjust the conventional and Fuzzy Hybrid algorithms in clustering or classification problems.
Author Contributions
Conceptualization, J.B. and L.R.; methodology, F.V. and O.C.; software, L.R.; validation, J.B. and L.R.; formal analysis, P.M. and O.C.; investigation, F.V. and P.M.; writing—original draft preparation, J.B. and L.R. All authors have read and agreed to the published version of the manuscript.
Funding
This research received no external funding.
Institutional Review Board Statement
Not applicable.
Data Availability Statement
No new data were created or analyzed in this study. Data sharing is not applicable to this article.
Acknowledgments
We acknowledge the support given by TecNM.
Conflicts of Interest
The authors declare no conflicts of interest.
References
- Aladwan, F.; Alshraideh, M.; Rasol, M. A Genetic Algorithm Approach for Breaking of Simplified Data Encryption Standard. Int. J. Secur. Its Appl. 2015, 9, 295–304. [Google Scholar]
- Can, U.; Alatas, B. Physics based metaheuristic algorithms for global optimization. Am. J. Inf. Sci. Comput. Eng. 2015, 1, 94–106. [Google Scholar]
- Melián, B.; Moreno, J. Metaheurísticas: Una visión global. Rev. Iberoam. De Intel. Artif. 2003, 19, 7–28. [Google Scholar]
- Bonabeau, E.; Dorigo, M.; Theraulaz, G. Swarm Intelligence: From Natural to Artificial Systems; Oxford University: Oxford, UK, 1999. [Google Scholar]
- Mirjalili, S.; Mirjalili, M.; Lewis, A. Grey Wolf Optimizer. Adv. Eng. Softw. 2014, 69, 46–61. [Google Scholar] [CrossRef]
- Tan, Y. Fireworks Algorithm; Springer: Berlin/Heidelberg, Germany, 2015; pp. 355–364. [Google Scholar]
- Tan, Y.; Zhu, Y. Fireworks Algorithm for Optimization; Springer: Berlin/Heidelberg, Germany, 2010; pp. 355–364. [Google Scholar]
- Zadeh, L.A. Knowledge Representation in Fuzzy Logic. IEEE Trans. Knowl. Data Eng. 1989, I, 89–100. [Google Scholar] [CrossRef]
- Gavrilescu, M.; Floria, S.-A.; Leon, F.; Curteanu, S. A Hybrid Competitive Evolutionary Neural Network Optimization Algorithm for a Regression Problem in Chemical Engineering. Mathematics 2022, 10, 3581. [Google Scholar] [CrossRef]
- Barraza, J.; Rodríguez, L.; Castillo, O.; Melin, P.; Valdez, F. A New Hybridization Approach between the Fireworks Algorithm and Grey Wolf Optimizer Algorithm. J. Optim. Res. 2018, 2018, 6495362. [Google Scholar] [CrossRef]
- Abdulmajeed, N.H.; Ayob, M. A Firework Algorithm for Solving Capacitated Vehicle Routing Problem. Int. J. Adv. Comput. Technol. 2014, 6, 79–86. [Google Scholar]
- Barraza, J.; Valdez, F.; Melin, P.; Gonzalez, C. Fireworks Algorithm (FWA) with Adaptation of Parameters Using Fuzzy Logic. Nat. -Inspired Des. Hybrid Intell. Syst. 2017, 667, 313–327. [Google Scholar]
- Muro, C.; Escobedo, R.; Spector, L.; Coppinger, R. Wolf-pack (Canis lupus) hunting strategies emerge from simple rules. Computational simulations. Behav. Process. 2011, 88, 192–197. [Google Scholar] [CrossRef]
- Toolbox FWAGWO, Hybridization between the FWA and GWO Algorithms (2017). Available online: http://www.hafsamx.org/melin/ToolFWAGWO/ (accessed on 18 November 2017).
- Wolpert, D.H.; Macready, W.G. No free lunch theorems for optimization. Evolut. Comput. IEEE Trans. 1997, 1, 67–82. [Google Scholar] [CrossRef]
- Rodríguez, L.; Castillo, O.; Soria, J. A Study of Parameters of the Grey Wolf Optimizer Algorithm for Dynamic Adaptation with Fuzzy Logic. Nat. -Inspired Des. Hybrid Intell. Syst. 2017, 667, 371–390. [Google Scholar]
- Rodriguez, L.; Castillo, O.; Soria, J.; Melin, P.; Valdez, F.; Gonzalez, C.; Martinez, G.; Soto, J. A fuzzy hierarchical operator in the grey wolf optimizer algorithm. Appl. Soft Comput. 2017, 57, 315–328. [Google Scholar] [CrossRef]
- Mai, D.S. Interval type-2 fuzzy logic systems optimization with swarm algorithms for data classification. In Proceedings of the 2021 13th International Conference on Knowledge and Systems Engineering (KSE), Bangkok, Thailand, 10–12 November 2021; pp. 1–5. [Google Scholar]
- Abdul-Jaleel, M.; Ali, Y.H.; Ibrahim, N.J. Fuzzy logic and Genetic Algorithm based Text Classification Twitter. In Proceedings of the 2019 2nd Scientific Conference of Computer Sciences (SCCS), Baghdad, Iraq, 27–28 March 2019; pp. 93–98. [Google Scholar]
- Precup, R.E.; David, R.C.; Petriu, E.M. Grey wolf optimizer algorithm-based tuning of fuzzy control systems with reduced parametric sensitivity. IEEE Trans. Ind. Electroncs 2017, 64, 527–534. [Google Scholar] [CrossRef]
- Simoes, M.; Bose, K.; Spiegel, J. Fuzzy Logic Based Intelligent Control of a Variable Speed Cage Machine Wind Generation System. IEEE Trans. Power Electron. 1997, 12, 87–95. [Google Scholar] [CrossRef]
- Digalakis, J.; Margaritis, K. On benchmarking functions for genetic algorithms. Int. J. Comput. Math. 2001, 77, 481–506. [Google Scholar] [CrossRef]
- Larson, R.; Farber, B. Elementary Statistics Picturing the World; Pearson Education Inc.: London, UK, 2003; pp. 428–433. [Google Scholar]
- Molga, M.; Smutnicki, C. Test Functions for Optimization Needs. 2005, pp. 1–43. Available online: https://robertmarks.org/Classes/ENGR5358/Papers/functions.pdf (accessed on 25 April 2024).
- Saremi, S.; Mirjalili, S.Z.; Mirjalili, S.M. Evolutionary population dynamics and grey wolf optimizer. Neural Comput. Appl. 2015, 26, 1257–1263. [Google Scholar] [CrossRef]
- Zheng, Y.; Song, Q.; Chen, S.-Y. Multiobjective fireworks optimization for variable-rate fertilization in oil crop production. Appl. Soft Comput. 2013, 13, 4253–4263. [Google Scholar] [CrossRef]
- Guillaume, S. Designing fuzzy inference systems from data: An interpretability-oriented review. IEEE Trans. Fuzzy Syst. 2001, 9, 426–443. [Google Scholar] [CrossRef]
- Trojovsky, P.; Dehghani, M. Hybrid leader based optimization: A new stochastic optimization algorithm for solving optimization applications. Sci Rep 2022, 12, 5549. [Google Scholar] [CrossRef]
- Coma, M.; Tousi, N.M.; Pons-Prats, J.; Bugeda, G.; Bergada, J.M. A New Hybrid Optimization Method, Application to a Single Objective Active Flow Control Test Case. Appl. Sci. 2022, 12, 3894. [Google Scholar] [CrossRef]
- Knypiński, Ł.; Devarapalli, R.; Gillon, F. The hybrid algorithms in constrained optimization of the permanent magnet motors. IET Sci. Meas. Technol. 2024. [Google Scholar] [CrossRef]
- Yu, X.; Aouari, A.; Mansour, R.F.; Su, S. A hybrid algorithm based on PSO and GA for feature selection. J. Cybersecur. 2021, 3, 117. [Google Scholar] [CrossRef]
- Yue, Z.; Zhang, S.; Xiao, W. A Novel Hybrid Algorithm Based on Grey Wolf Optimizer and Fireworks Algorithm. Sensors 2020, 20, 2147. [Google Scholar] [CrossRef]
- Kanayama, Y.; Kimura, Y.; Miyazaki, F.; Noguchi, T. A stable tracking control method for an autonomous mobile robot. J. Robot. Syst. 1997, 14, 697–709. [Google Scholar]
Disclaimer/Publisher’s Note: The statements, opinions and data contained in all publications are solely those of the individual author(s) and contributor(s) and not of MDPI and/or the editor(s). MDPI and/or the editor(s) disclaim responsibility for any injury to people or property resulting from any ideas, methods, instructions or products referred to in the content. |
© 2024 by the authors. Licensee MDPI, Basel, Switzerland. This article is an open access article distributed under the terms and conditions of the Creative Commons Attribution (CC BY) license (https://creativecommons.org/licenses/by/4.0/).
































