Sinc Collocation Method to Simulate the Fractional Partial Integro-Differential Equation with a Weakly Singular Kernel
Abstract
:1. Introduction
2. Definitions and Preliminaries
3. Derivation of the Numerical Scheme
3.1. The Time Semi-Discretization
3.2. The Sinc Collocation Method for Spatial Discretization
4. Convergence Analysis
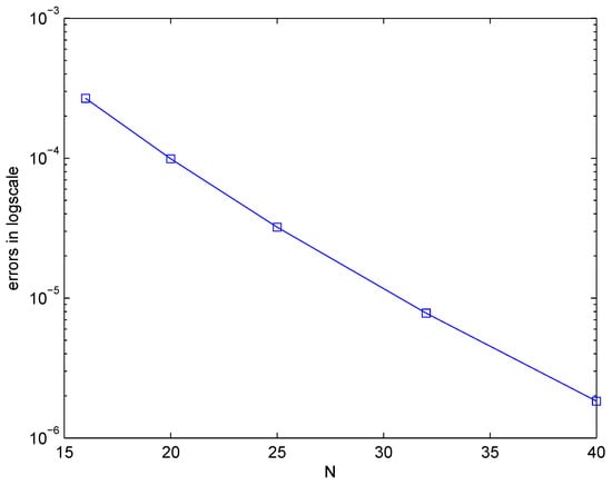
5. Numerical Results
6. Conclusions
Author Contributions
Funding
Data Availability Statement
Conflicts of Interest
References
- Hilfer, R. Applications of Fractional Calculus in Physics; World Scientific: Singapore, 2000. [Google Scholar]
- Podlubny, I. Fractional Differential Equations; Academic Press: San Diego, CA, USA, 1999. [Google Scholar]
- Povstenko, Y. Fractional Thermoelasticity; Springer: New York, NY, USA, 2015. [Google Scholar]
- Cheng, X.; Duan, J.; Li, D. A novel compact ADI scheme for two-dimensional Riesz space fractional nonlinear reaction-diffusion equations. Appl. Math. Comput. 2019, 346, 452–464. [Google Scholar] [CrossRef]
- Yousuf, M.; Furati, K.M.; Khaliq, A.Q.M. High-order time-stepping methods for two-dimensional Riesz fractional nonlinear reaction-diffusion equations. Comput. Math. Appl. 2020, 80, 204–226. [Google Scholar] [CrossRef]
- Yousuf, M. A second-order efficient L-stable numerical method for space fractional reaction-diffusion equations. Int. J. Comput. Math 2018, 95, 1408–1422. [Google Scholar] [CrossRef]
- El-Danaf, T.S.; Hadhoud, A.R. Parametric spline functions for the solution of the one time fractional Burgers’ equation. Appl. Math. Model. 2012, 36, 4557–4564. [Google Scholar] [CrossRef]
- El-Danaf, T.S.; Hadhoud, A.R. Computational method for solving space fractional Fisher’s nonlinear equation. Math. Methods Appl. Sci. 2014, 37, 657–662. [Google Scholar] [CrossRef]
- Panda, R.; Dash, M. Fractional generalized splines and signal processing. Signal Process. 2006, 86, 2340–2350. [Google Scholar] [CrossRef]
- Torvik, P.J.; Bagley, R.L. On the appearance of the fractional derivative in the behavior of real materials. J. Appl. Mech. 1984, 51, 294–298. [Google Scholar] [CrossRef]
- Giona, M.; Cerbelli, S.; Roman, H.E. Fractional diffusion equation and relaxation in complex viscoelastic material. Phys. A 1992, 191, 449–453. [Google Scholar] [CrossRef]
- Jiang, X.; Xu, M.; Qi, H. The fractional diffusion model with an absorption term and modified Fick’s law for non-local transport processes. Nonlinear Anal. 2010, 11, 262–269. [Google Scholar] [CrossRef]
- Monami, S.; Odibat, Z. Analytical approach to linear fractional partial differential equations arising in fluid mechanics. Phys. Lett. A 2006, 355, 271–279. [Google Scholar]
- He, J.H. Some applications of nonlinear fractional differential equations and their approximations. Bull. Sci. Technol. 1999, 15, 86–90. [Google Scholar]
- Chow, T. Fractional dynamics of interfaces between soft-nanoparticles and rough substrates. Phys. Lett. 2005, 342, 148–155. [Google Scholar] [CrossRef]
- Yildirim, A.; Sezer, S.A.; Kaplan, Y. Numerical methods for fourth-order fractional integro-differential equations. Z. Naturforsch. A 2011, 65, 1027–1032. [Google Scholar] [CrossRef]
- Abbasbandy, S.; Hashemi, M.S.; Hashim, I. On convergence of homotopy analysis method and its application to fractional integro-differetnial equations. Quaest. Math. 2013, 36, 93–105. [Google Scholar] [CrossRef]
- Ma, X.; Huang, C. Spectral collocation method for linear fractional integro-differetnial equations. Appl. Math. Model. 2014, 38, 1434–1448. [Google Scholar] [CrossRef]
- Mohebbi, A. Compact finite difference shceme for the solution of a time fractional partial integro-differential equation with a weakly singular kernel. Math. Methods Appl. Sci. 2017, 40, 7627–7639. [Google Scholar] [CrossRef]
- Qiao, L.; Xu, D.; Wang, Z. An ADI difference scheme based on fractional trapezoidal rule for fractional integro-differential equation with a weakly singular kernel. Appl. Math. Comput. 2019, 354, 103–114. [Google Scholar] [CrossRef]
- Nemati, S.; Lima, P.M.; Sedaghat, S. Legendre wavelet collocation method combined with the Gauss-Jacobi quadrature for solving fractional delay-type integro-differential equations. Appl. Numer. Math. 2020, 149, 99–112. [Google Scholar] [CrossRef]
- Dehestani, H.; Ordokhani, Y.; Razzaghi, M. Pseudo-operational matrix method for the solution of variable-order fractional partial integro-differential equation. Eng. Comput. 2021, 37, 1791–1806. [Google Scholar] [CrossRef]
- Kamran, K.; Shah, Z.; Kumam, P.; Alreshidi, N.A. A meshless method based on the Laplace transform for the 2D multi-term time fractional partial integro-differential equation. Mathematics 2020, 8, 1972. [Google Scholar] [CrossRef]
- Dehghan, M.; Abbaszadeh, M. Error estimate of finite element/finite difference technique for solution of two-dimensional weakly singular integro-partial differential equation with space and time fractional derivative. Appl. Numer. Math. 2019, 356, 314–328. [Google Scholar] [CrossRef]
- Fakhar-Izadi, F. Fully spectral-Galerkin method for the one and two dimensional fourth order time factional partial integro-differential equaitons with a weakly singular kernel. J. Numer. Methods Partial Differ. Equ. 2022, 38, 160–176. [Google Scholar] [CrossRef]
- Panda, A.; Santra, S.; Mohapatra, J. Adomian decomposition and homotopy perturbation method for the solution of time fractional partial integro-differential equations. J. Appl. Math. Comput. 2022, 68, 2065–2082. [Google Scholar] [CrossRef]
- Liu, T.; Ouyang, D.; Guo, L.; Qiu, R.; Qi, Y.; Xie, W.; Ma, Q.; Liu, C. Combination of multigrid with constraint data for inverse problem of nonlinear diffusion equation. Mathematics 2023, 11, 2887. [Google Scholar] [CrossRef]
- Liu, T. Parameter estimation with the multigrid-homotopy method for a nonlinear diffusion equation. J. Comput. Appl. Math. 2022, 413, 114393. [Google Scholar] [CrossRef]
- Liu, T. Porosity reconstruction based on Biot elastic model of porous media by homotopy perturbation method. Chaos Solitons Fractals 2022, 158, 112007. [Google Scholar] [CrossRef]
- Liu, T.; Ding, Z.; Yu, J.; Zhang, W. Parameter estimation for nonlinear diffusion problems by the constrained homotopy method. Mathematics 2023, 11, 2642. [Google Scholar] [CrossRef]
- Liu, T.; Xia, K.; Zheng, Y.; Yang, Y.; Qiu, R.; Qi, Y.; Liu, C. A homotopy method for the constrained inverse problem in the multiphase porous media flow. Processes 2022, 10, 1143. [Google Scholar] [CrossRef]
- Tuan, V.K. Fractional partial integro-differential equation in wiener spaces. Fract. Calc. Appl. Anal. 2020, 23, 1300–1328. [Google Scholar] [CrossRef]
- Zhu, B.; Han, B.Y. Existence and uniqueness of mild solutions for fractional partial integro-differential equations. Mediterr. J. Math. 2020, 17, 113. [Google Scholar] [CrossRef]
- Maji, S.; Natesan, S. Analytical and numerical solution techniques for a class of time-fractional integro-partial differential equations. Numer. Algorithms 2023, 94, 229–256. [Google Scholar] [CrossRef]
- Stenger, B.F. Numerical methods based on the Whittaker cardinal or Sinc functions. SIAM Rev. 1981, 23, 165–224. [Google Scholar] [CrossRef]
- Stenger, B.F. Sinc Methods for Quadrature and Differential Equations. SIAM Rev. 1993, 35, 682–683. [Google Scholar] [CrossRef]
- Stenger, B.F. Numerical Methods Based on Sinc and Analytic Functions; Springer: New York, NY, USA, 1993. [Google Scholar]
- Rashidinia, J.; Nabati, M.; Barati, A. Sinc-Galerkin method for solving nonlinear weakly singular two point boundary value problems. Int. J. Comput. Math. 2017, 94, 79–94. [Google Scholar] [CrossRef]
- Parand, K.; Dehghan, M.; Pirkhedri, A. Sinc-collocation method for solving the Blasius equation. Phys. Lett. A 2009, 373, 4060–4065. [Google Scholar] [CrossRef]
- Winter, D.F.; Bowers, K.; Lund, J. Wind-driven currents in a sea with a variable Eddy viscosity calculated via a Sinc–Galerkin technique. Int. J. Numer. Methods Fluids 2000, 33, 1041–1073. [Google Scholar] [CrossRef]
- Qiu, W.; Xu, D.; Guo, J. The Crank-Nicolson-type Sinc-Galerkin method for the fourth-order partial integro-differential equation with a weakly singular kernel. Appl. Numer. Math. 2021, 159, 239–258. [Google Scholar] [CrossRef]
- Okayama, K. Theoretical analysis of a Sinc-Nyström method for Volterra integro-differential equations and its improvement. Appl. Math. Comput. 2018, 324, 1–15. [Google Scholar] [CrossRef]
- AI-Khaled, K.; Darweesh, A.; Yousef, M.H. Covergence of numerical scheme for the solution of partial integro-differential equations used in heat transfer. J. Appl. Math. Comput. 2019, 61, 657–675. [Google Scholar] [CrossRef]
- Nagy, A.M. Numerical solution of time fractional nonlinear Klein–Gordon equation using Sinc-Chebyshev collocation method. Appl. Math. Comput. 2017, 310, 139–148. [Google Scholar] [CrossRef]
- Saadatmandi, A.; Dehghan, M.; Azizi, M. The Sinc-Legendre collocation method for a class of fractional convection-diffusion equations with variable coefficients. Commun. Nonlinear Sci. Numer. Simul. 2012, 17, 4125–4136. [Google Scholar] [CrossRef]
- Pirkhedri, A.; Javadi, H.H.S. Solving the time-fractional diffusion equation via Sinc-Haar collocation method. Appl. Math. Comput. 2015, 257, 317–326. [Google Scholar] [CrossRef]
- Chen, L.; Li, M.; Xu, Q. Sinc-Galerkin method for solving the time fractional convection–diffusion equation with variable coefficients. Adv. Differ. Equ. 2020, 2020, 504. [Google Scholar] [CrossRef]
- Lund, J.; Bowers, K. Sinc Method for Quadrature and Differential Equations; SIAM: Philadelphia, PA, USA, 1992. [Google Scholar]
- Meerschaert, M.M.; Tadjeran, C. Finite difference approxiamtions for fractional advection dispersion flow equations. J. Comput. Appl. Math. 2004, 172, 65–77. [Google Scholar] [CrossRef]
- Tian, W.Y.; Zhou, H.; Deng, W.H. A class of second order difference approximations for solving space fractional diffusion equations. Math. Comput. 2015, 84, 1703–1727. [Google Scholar] [CrossRef]
- Fahim, A.; Araghi, M.A.F.; Rashidinia, J.; Jalalvand, M. Numerical solution of Volterra paritial integro-differential equations based on Sinc-collocation method. Adv. Differ. Equ. 2017, 2017, 362. [Google Scholar] [CrossRef]



| 0.1 | 1/10 | 2.71422 | ∗ |
| 1/20 | 6.89322 | 1.97729 | |
| 1/40 | 1.74371 | 1.98507 | |
| 1/80 | 4.40355 | 1.98542 | |
| 0.3 | 1/10 | 2.71798 | ∗ |
| 1/20 | 6.90718 | 1.97637 | |
| 1/40 | 1.74383 | 1.98584 | |
| 1/80 | 4.41692 | 1.98115 | |
| 0.5 | 1/10 | 2.78117 | ∗ |
| 1/20 | 7.06728 | 1.97647 | |
| 1/40 | 1.78836 | 1.98252 | |
| 1/80 | 4.51750 | 1.98504 | |
| 0.7 | 1/10 | 2.90936 | ∗ |
| 1/20 | 7.37990 | 1.97903 | |
| 1/40 | 1.86602 | 1.98365 | |
| 1/80 | 4.71342 | 1.98512 |
| [19] | [19] | ||||
|---|---|---|---|---|---|
| 0.6 | 1/10 | 2.7821 | ∗ | 2.4541 | ∗ |
| 1/20 | 7.0565 | 1.9791 | 9.4738 | 1.3732 | |
| 1/40 | 1.7991 | 1.9717 | 3.8919 | 1.2835 | |
| 1/80 | 4.5933 | 1.9696 | 1.6656 | 1.2244 | |
| 1/160 | 1.1502 | 1.9976 | 7.3463 | 1.1810 | |
| 1/320 | 2.8781 | 1.9987 | 3.3191 | 1.1462 |
| 0.2 | 1/10 | 1.4168 | ∗ |
| 1/20 | 3.5892 | 1.9809 | |
| 1/40 | 9.0501 | 1.9877 | |
| 1/80 | 2.2729 | 1.9934 | |
| 0.4 | 1/10 | 6.0618 | ∗ |
| 1/20 | 1.5345 | 1.9819 | |
| 1/40 | 3.8691 | 1.9877 | |
| 1/80 | 9.7218 | 1.9918 | |
| 0.6 | 1/10 | 2.1210 | ∗ |
| 1/20 | 5.3633 | 1.9836 | |
| 1/40 | 1.3508 | 1.9894 | |
| 1/80 | 3.3889 | 1.9949 | |
| 0.8 | 1/10 | 6.8883 | ∗ |
| 1/20 | 1.7426 | 1.9829 | |
| 1/40 | 4.3913 | 1.9885 | |
| 1/80 | 1.1017 | 1.9949 |
Disclaimer/Publisher’s Note: The statements, opinions and data contained in all publications are solely those of the individual author(s) and contributor(s) and not of MDPI and/or the editor(s). MDPI and/or the editor(s) disclaim responsibility for any injury to people or property resulting from any ideas, methods, instructions or products referred to in the content. |
© 2023 by the authors. Licensee MDPI, Basel, Switzerland. This article is an open access article distributed under the terms and conditions of the Creative Commons Attribution (CC BY) license (https://creativecommons.org/licenses/by/4.0/).
Share and Cite
Li, M.; Chen, L.; Zhou, Y. Sinc Collocation Method to Simulate the Fractional Partial Integro-Differential Equation with a Weakly Singular Kernel. Axioms 2023, 12, 898. https://doi.org/10.3390/axioms12090898
Li M, Chen L, Zhou Y. Sinc Collocation Method to Simulate the Fractional Partial Integro-Differential Equation with a Weakly Singular Kernel. Axioms. 2023; 12(9):898. https://doi.org/10.3390/axioms12090898
Chicago/Turabian StyleLi, Mingzhu, Lijuan Chen, and Yongtao Zhou. 2023. "Sinc Collocation Method to Simulate the Fractional Partial Integro-Differential Equation with a Weakly Singular Kernel" Axioms 12, no. 9: 898. https://doi.org/10.3390/axioms12090898
APA StyleLi, M., Chen, L., & Zhou, Y. (2023). Sinc Collocation Method to Simulate the Fractional Partial Integro-Differential Equation with a Weakly Singular Kernel. Axioms, 12(9), 898. https://doi.org/10.3390/axioms12090898

