Viability Analysis of Tidal Turbine Installation Using Fuzzy Logic: Case Study and Design Considerations
Abstract
1. Introduction
2. Fuzzy Logic System Design and Methodology
2.1. System Design Criteria
- -
- Evaluation of the installation of a turbine based on its location;
- -
- Parameters of salinity, temperature, currents and depth obtained by selecting the location on an interactive map;
- -
- Viscosity parameter depending on the temperature and salinity of the selected location;
- -
- Density parameter depending on the temperature and salinity of the selected location;
- -
- Turbine depth parameter entered by the user in a variable data field;
- -
- Evaluation of the possible cases of success of the installation through fuzzy logic;
- -
- Presentation of the possible cases in graphs by probability ranges;
- -
- Presentation of the probability of success of the installation;
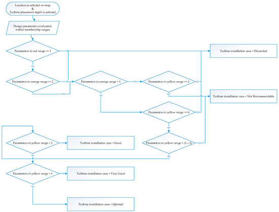
2.2. Fuzzy Logic Design
3. Results
- Case A: Turbine in the English Channel;
- Case B: Turbine in the south of Portugal;
- Case C: Turbine in the Cantabrian Sea;
- Case D: Turbine in Iceland.
4. Discussion
- Importance of location: The results show that the choice of location is crucial to determining the feasibility of installing tidal turbines. Currents and temperatures are key factors influencing the probability of success. Case A in the English Channel, with large currents and moderate temperatures, had the highest probability of success, while Case D in Iceland, with low currents and very low temperatures, showed the least probability of success;
- Limitations of currents and temperatures: The results reveal that currents and temperatures are significant parameters for evaluating the suitability of a location for the installation of tidal turbines. In cases B, C, and D, where the currents are moderate or low, the probability of success decreased considerably, even if the temperatures remained stable. This indicates that currents have a significant impact on the efficiency and profitability of tidal turbines;
- Validation of the fuzzy logic approach: This study used fuzzy logic to process the data and obtain estimates of the probability of success. The results obtained from this approach were compared with cases of existing tidal turbines in the same locations, which validated the effectiveness of the proposed design, as results were consistent with the cases analyzed. This demonstrates that fuzzy logic can be a useful decision-making tool for the location of tidal turbines, providing accurate and scalable results.
5. Conclusions
Author Contributions
Funding
Institutional Review Board Statement
Informed Consent Statement
Data Availability Statement
Acknowledgments
Conflicts of Interest
References
- Szpilko, D.; Ejdys, J. European Green Deal–research directions, a systematic literature review. Ekon. Sr. 2022, 81, 8–38. [Google Scholar] [CrossRef]
- Eckert, E.; Kovalevska, O. Sustainability in the European Union: Analyzing the discourse of the European green deal. J. Risk Financ. Manag. 2021, 14, 80. [Google Scholar] [CrossRef]
- Amezqueta-García, A.; Fernández-Pacheco, V.; Álvarez-Álvarez, E. Design of a methodology for calculating hydrokinetic energy in estuaries: Application example with IBER Software. Ing. Agua 2021, 25, 271–286. [Google Scholar] [CrossRef]
- Badcock-Broe, A.; Flynn, R.; George, S.; Gruet, R.; Medic, N. Wave and Tidal Energy Market Deployment Strategy for Europe. Strategic Initiative for Ocean Energy. 2014. Available online: www.oceanenergy-europe.eu (accessed on 2 March 2023).
- Esteban, M.; Leary, D. Current developments and future prospects of offshore wind and ocean energy. Appl. Energy 2012, 90, 128–136. [Google Scholar] [CrossRef]
- Elghali, S.B.; Benbouzid ME, H.; Charpentier, J.F. Marine tidal current electric power generation technology: State of the art and current status. In Proceedings of the 2007 IEEE International Electric Machines & Drives Conference, Antalya, Turkey, 3–5 May 2007; Volume 2, pp. 1407–1412. [Google Scholar]
- Guillou, N.; Neill, S.; Robins, P. Characterising the tidal stream power resource around France using a high-resolution harmonic database. Renew. Energy 2018, 123, 706–718. [Google Scholar] [CrossRef]
- González-Caballín, J.; Álvarez, E.; Guttiérrez-Trashorras, A.; Navarro-Manso, A.; Fernández, J.; Blanco, E. Tidal current energy potential assessment by a two dimensional computational fluid dynamics model: The case of Avilés port (Spain). Energy Convers. Manag. 2016, 119, 239–245. [Google Scholar] [CrossRef]
- Orhan, K.; Mayerle, R.; Pandoe, W. Assessment of energy production potential from tidal stream currents in Indonesia. Energy Procedia 2015, 76, 7–16. [Google Scholar] [CrossRef]
- Chen, W.; Liu, W.; Hsu, M. Modeling assessment of tidal current energy at Kinmen Island, Taiwan. Renew. Energy 2013, 50, 1073–1082. [Google Scholar] [CrossRef]
- Moore, T.; Boyle, C. The tidal energy potential of the Manukau Harbour, New Zealand. Sustain. Energy Technol. Assess. 2014, 8, 66–73. [Google Scholar] [CrossRef]
- Bals, L.; Kirchoff, J.; Foerstl, K. Exploring the reshoring and insourcing decision making process: Toward an agenda for future research. Oper. Manag. Res. 2016, 9, 102–116. [Google Scholar] [CrossRef]
- Gylling, M.; Heikkilä, J.; Jussila, K.; Saarinen, M. Making decisions on offshore outsourcing and backshoring: A case study in the bicycle industry. Int. J. Prod. Econ. 2015, 162, 92–100. [Google Scholar] [CrossRef]
- Joubioux, C.; Vanpoucke, E. Towards right-shoring: A framework for off-and re-shoring decision making. Oper. Manag. Res. 2016, 9, 117–132. [Google Scholar] [CrossRef]
- Keshavarz-Ghorabaee, M.; Amiri, M.; Zavadskas, E.; Antucheviciene, J. Supplier evaluation and selection in fuzzy environments: A review of MADM approaches. Econ. Res.-Ekon. Istraživanja 2017, 30, 1073–1118. [Google Scholar] [CrossRef]
- Morales-Luna, G. Introducción a la Lógica Difusa; Centro de Investigación y Estudios Avanzados: Mexico City, Mexico, 2002. [Google Scholar]
- Xue, J.; Yip, T.; Wu, B.; Wu, C.; Van-Gelder, P. A novel fuzzy Bayesian network-based MADM model for offshore wind turbine selection in busy waterways: An application to a case in China. Renew. Energy 2021, 172, 897–917. [Google Scholar] [CrossRef]
- Abdelmassih, G.; Al-Numay, M.; El-Aroudi, A. Map Optimization Fuzzy Logic Framework in Wind Turbine Site Selection with Application to the USA Wind Farms. Energies 2021, 14, 6127. [Google Scholar] [CrossRef]
- Niswati, Z.; Mustika, F.A.; Paramita, A. Fuzzy logic implementation for diagnosis of Diabetes Mellitus disease at Puskesmas in East Jakarta. J. Phys. Conf. Ser. 2018, 1114, 012107. [Google Scholar] [CrossRef]
- Smith, J.; Johnson, A.; Brown, K. Optimization of wind turbine placement using fuzzy logic. Renew. Energy 2018, 123, 456–469. [Google Scholar]
- Üstüntaş, T.; Şahin, A. Wind turbine power curve estimation based on cluster center fuzzy logic modeling. J. Wind Eng. Ind. Aerodyn. 2008, 96, 611–620. [Google Scholar] [CrossRef]
- Wu, L.M.; Wang, Z.J. Fuzzy Comprehensive Evaluation Method and Application of Slope Stability. Adv. Mater. Res. 2011, 243–249, 4969–4974. [Google Scholar] [CrossRef]
- Gao, W.; Jin, Y.; Zhang, Y.; Xu, J. Fuzzy Evaluation Method Based on Improved Genetic Algorithm and Its Application in Regional Economic Evaluation. IEEE Access 2020, 8, 121176–121185. [Google Scholar]
- Zhao, H.; Zhai, Y.; Wang, H.; Tian, Z. Fuzzy Comprehensive Evaluation Method Based on Non-Probabilistic Confidence Degree and Its Application in Financial Risk Assessment. IEEE Access 2019, 7, 37023–37034. [Google Scholar]
- Yager, R.R. On the extension of fuzzy logic to incomplete/unreliable information. Int. J. Approx. Reason. 2014, 55, 556–570. [Google Scholar]
- Zhang, Z.; Ma, X.; Liu, M.; Liu, M. Fuzzy comprehensive evaluation of offshore wind farm site selection based on Delphi method. Renew. Energy 2016, 86, 1152–1159. [Google Scholar]
- Wang, L.; Xu, Z.; Yang, J.; Zuo, W. An integrated approach for wind farm site selection: A case study in China. Energy Procedia 2018, 152, 558–564. [Google Scholar]
- Rodríguez-Pérez, Á.M.; Pulido-Calvo, I.; Cáceres-Ramos, P. A computer program to support the selection of turbines to recover unused energy at hydraulic networks. Water 2021, 13, 467. [Google Scholar] [CrossRef]
- Bahaj, A.; Myers, L. Fundamentals applicable to the utilisation of marine current turbines for energy production. Renew. Energy 2003, 28, 2205–2211. [Google Scholar] [CrossRef]
- Batten, W.; Bahaj, A.; Molland, A.; Chaplin, J. Hydrodynamics of marine current turbines. Renew. Energy 2006, 31, 249–256. [Google Scholar] [CrossRef]
- Liu, Z.; Guo, W.; Yan, X.; Xu, X. Study on the placement optimization of tidal current turbines based on CFD simulation. Renew. Energy 2020, 152, 881–892. [Google Scholar]
- Yang, H.; Liu, H.; Zhao, Y.; Ma, R. A numerical study on the placement optimization of tidal turbines in a channel with multiple inlets. Renew. Energy 2021, 171, 1047–1059. [Google Scholar]
- Liu, Y.; Sun, H.; Zhang, M.; Wang, Z.; Guo, L. A three-dimensional numerical study of the effect of tidal current turbines on the water flow and sediment transport in a tidal channel. Ocean Eng. 2022, 254, 108471. [Google Scholar]
- European Space Agency. Available online: https://www.esa.int/ (accessed on 3 April 2023).
- National Centers for Environmental Information. Bathymetric Data Viewer. Available online: https://maps.ngdc.noaa.gov/viewers/bathymetry/ (accessed on 20 April 2023).
- Earth. A Global Map of Wind, Weather, and Ocean Conditions. Available online: https://earth.nullschool.net/ (accessed on 10 April 2023).
- SailNavSim. Weather, Ocean Maps. Available online: https://8bitbyte.ca/sailnavsim/maps/ (accessed on 5 April 2023).
- Osorio Arias, A.F.; Alvarez Silva, O.A. Introducción a la Ingeniería de Costas; Universidad Nacional de Colombia: Medellín, Colombia, 2006. [Google Scholar]
- Ha, H.K.; Hong, K.K. Experimental Study of a Marine Current Turbine in Shallow Waters. Ocean Eng. 2019, 173, 231–242. [Google Scholar]
- Kofoed, J.P.; Pecher, A. Test of a Full-Scale Turbine for Tidal Currents. Renew. Energy 2006, 31, 201–216. [Google Scholar]
- Koutitas, G.; Michailides, C.; Troch, P.; Stallard, T. Numerical Modelling of a Tidal Stream Energy Converter in Shallow Water. Energy Procedia 2016, 97, 53–60. [Google Scholar]
- Osorio, A.F.; Iglesias, G.; Fernández, C.F.; Rocha, P. Effects of Turbine Depth on the Performance of a Tidal Stream Farm. Energy 2018, 155, 251–260. [Google Scholar]
- Senapati, T.; Yager, R.R. Fermatean fuzzy sets. J. Ambient Intell. Humaniz. Comput. 2020, 11, 663–674. [Google Scholar] [CrossRef]










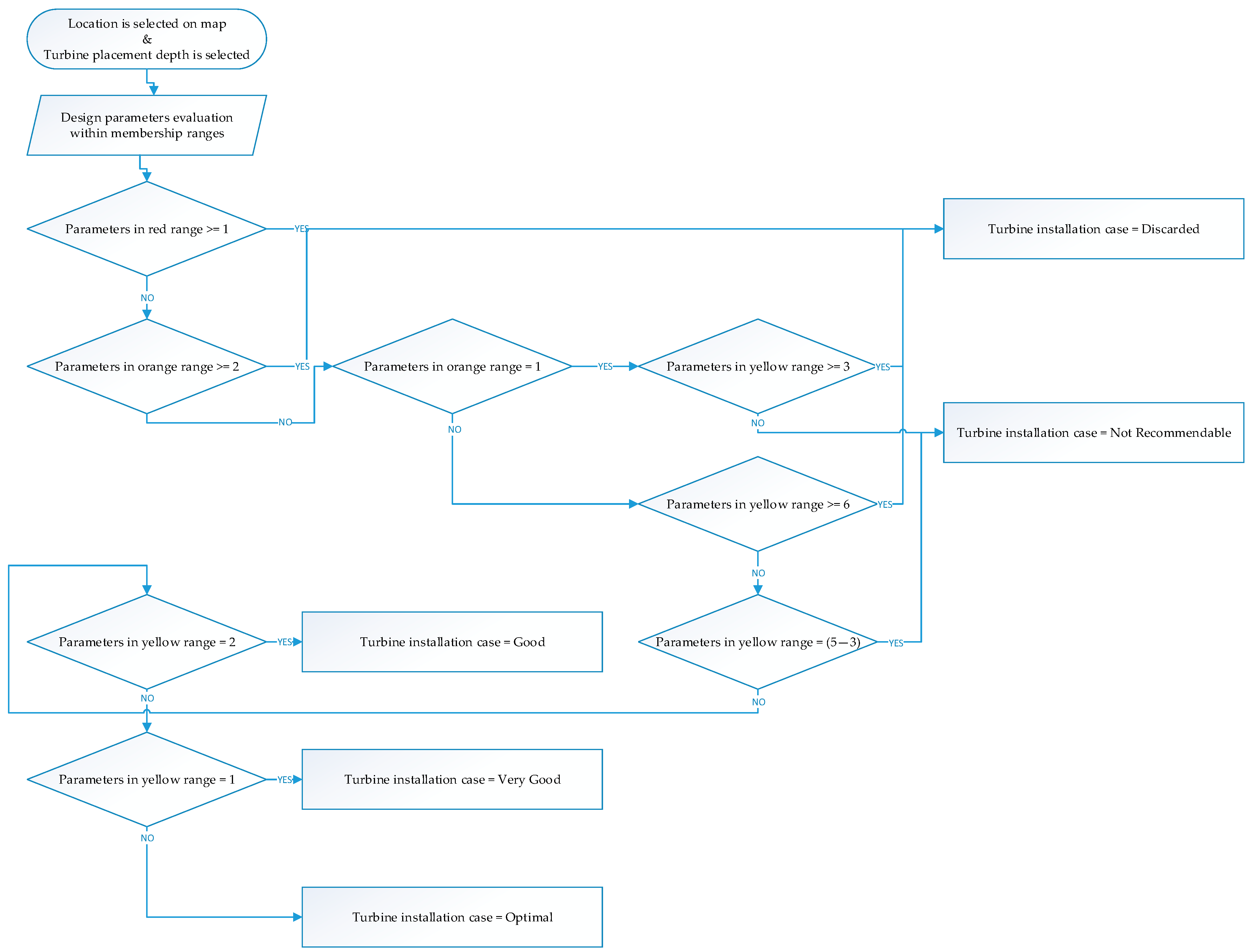
| Range Value | Temperature (C°) | Salinity (g/L) | Currents (cm/s) | Density (kg/m3) | Viscosity (cp) | Depth (m) | Turbine Placement Depth (m) |
|---|---|---|---|---|---|---|---|
| Very high | 40–25 | 45–39 | 500–300 | 2–1.2 | 2–1.6 | 300–8000 | 300–8000 |
| High | 25–20 | 39–38 | 300–200 | 1.2–1.04 | 1.6–1,5 | 150–300 | 150–300 |
| Mid | 20–10 | 38–37 | 200–100 | 1.04–1.03 | 1.5–1.35 | 80–150 | 70–150 |
| Low | 10–5 | 37–34 | 100–50 | 1.03–1.02 | 1.35–1.2 | 30–80 | 20–70 |
| Very low | 5–(−10) | 34–31 | 50–0 | 1.02–1 | 1.2–1 | 0–30 | 0–20 |
Disclaimer/Publisher’s Note: The statements, opinions and data contained in all publications are solely those of the individual author(s) and contributor(s) and not of MDPI and/or the editor(s). MDPI and/or the editor(s) disclaim responsibility for any injury to people or property resulting from any ideas, methods, instructions or products referred to in the content. |
© 2023 by the authors. Licensee MDPI, Basel, Switzerland. This article is an open access article distributed under the terms and conditions of the Creative Commons Attribution (CC BY) license (https://creativecommons.org/licenses/by/4.0/).
Share and Cite
Rodríguez-Pérez, Á.M.; Rodríguez, C.A.; Márquez-Rodríguez, A.; Mancera, J.J.C. Viability Analysis of Tidal Turbine Installation Using Fuzzy Logic: Case Study and Design Considerations. Axioms 2023, 12, 778. https://doi.org/10.3390/axioms12080778
Rodríguez-Pérez ÁM, Rodríguez CA, Márquez-Rodríguez A, Mancera JJC. Viability Analysis of Tidal Turbine Installation Using Fuzzy Logic: Case Study and Design Considerations. Axioms. 2023; 12(8):778. https://doi.org/10.3390/axioms12080778
Chicago/Turabian StyleRodríguez-Pérez, Ángel M., César A. Rodríguez, Alba Márquez-Rodríguez, and Julio J. Caparros Mancera. 2023. "Viability Analysis of Tidal Turbine Installation Using Fuzzy Logic: Case Study and Design Considerations" Axioms 12, no. 8: 778. https://doi.org/10.3390/axioms12080778
APA StyleRodríguez-Pérez, Á. M., Rodríguez, C. A., Márquez-Rodríguez, A., & Mancera, J. J. C. (2023). Viability Analysis of Tidal Turbine Installation Using Fuzzy Logic: Case Study and Design Considerations. Axioms, 12(8), 778. https://doi.org/10.3390/axioms12080778

