Abstract
Feldspars are essential components in the ceramic industry, and the increasing demand for high-grade fluxes has recently elevated their status as critical raw materials for the European Union. This survey aims to evaluate, for the first time, Italy’s mining potential for the production of ceramic fluxes through a methodological approach that considers lithology, technological value, degree of alteration and potential for mining exploitation. The most promising resources are identified in the Alps, the Apennines, Sardinia and the Calabro–Peloritan Arc, based on the chemical composition of rocks without any beneficiation. Key parameters include the equivalent feldspar content and the sum of Fe2O3 + TiO2. Factors that may influence the feasibility of exploitation are critically discussed for granitoids and syenites, acidic volcanics, aplites and pegmatites, albitites, felsic metamorphics, silica-saturated and silica-undersaturated volcanics, arkosic sandstones and rocks that have undergone epithermal alteration. All resources are compared with deposits currently under extraction and assessed against benchmarks or well-recognized raw materials used as market proxies. This review lays the groundwork for operational mining exploration by clearly defining Italy’s potential for feldspathic fluxes. The exploratory assessment approach to feldspathic resources can also be applied in other countries.
1. Introduction
The ceramic industry manufactures a diverse array of products (e.g., floor tiles, sanitaryware, tableware and related glazes) which rely on feldspathic fluxes as fundamental ingredients [1,2,3,4]. These fluxes are crucial for providing the appropriate amount of liquid phase during firing, which is necessary for viscous flow sintering [5,6,7]. It is estimated that the production of these vitrified ceramics consumes between 300 and 400 million tons of raw materials annually, with a significant portion consisting of feldspathic fluxes [8].
The global production of feldspathic materials is estimated to be approximately 39 million tons per year [4]. However, this figure is likely underestimated, as the demand from the ceramic industry is undoubtedly much higher [8]. This demand is covered by various geological sources of feldspathic materials and their substitutes, whose composition and properties vary based on the characteristics of the different deposits being exploited [2,9,10]. They include magmatic rocks (granitoids and syenites) and relative differentiates (pegmatite and aplite); volcanic and subvolcanic rocks (e.g., rhyolite, phonolite, porphyry dykes); sedimentary rocks (arkosic sandstone) and metamorphic/metasomatic rocks (albitite, orthogneiss, metapegmatite, phyllite, metavolcanics, quartzite, etc.). There are also alternative fluxes, where the low-melting point mineral can be a feldspathoid (nepheline, leucite), mica (sericite), lithian silicates (lepidolite, spodumene), magnesian and/or calcian silicates (talc, chlorite, diopside, wollastonite) and zeolites [11].
Feldspars, despite being the most abundant minerals in the Earth’s crust, are infrequently found as world-class deposits. Instead, they are typically encountered in medium- to small-sized deposits of quartz–feldspathic rocks, which generally exhibit a low to intermediate feldspar grade, often below 70% [4,11]. Consequently, there exists a significant disparity between resources, characterized by abundant and widespread feldspathic rocks, and reserves, which are limited to a few economically viable deposits, particularly in the case of sodium feldspar. This situation is largely influenced by the demand of the ceramic industry, which predominantly seeks high-grade feldspar, primarily sodium feldspar and secondarily potassium feldspar. While the market does accept intermediate and/or low-grade flux compositions, these are regarded as second options at considerably lower prices. It is therefore not surprising that feldspar has recently been included in the list of critical raw materials by the European Union [12].
In addition, high-grade feldspars are challenging to replace, as they act in ceramic bodies as enablers (i.e., permitting the use of low-grade quartz–feldspathic materials, which otherwise could not be the only flux in the batch). In fact, high-grade feldspathic feedstocks (e.g., albitite, nepheline syenite) can compensate for the poor technological properties of low-grade fluxes, particularly fusibility. In addition, high-grade feldspars are difficult to substitute because they function as enablers in ceramic bodies. They allow for the use of low-grade quartz–feldspathic materials, which could not serve as the sole flux in the batch otherwise. In fact, high-grade feldspathic feedstocks, such as albitite and nepheline syenite, can offset the inferior technological properties of low-grade fluxes, particularly in terms of fusibility [13].
It is essential to identify which resources of feldspathic materials can be economically exploited under current market conditions and with the mineralurgical technologies available today [14,15,16]. A prime case study is Italy, not only because it was historically the world’s leading producer of feldspar [9] but also because it remains the largest consumer of ceramic fluxes globally [4,13]. Over several decades, the Italian ceramic industry has utilized an impressive variety of feldspathic sources and has amassed a significant amount of technological knowledge [17,18]. Unfortunately, much of this information is unpublished, is restricted-access, or is difficult to obtain, and it is primarily in Italian.
The present work aims to critically review the information regarding the geological resources of feldspathic raw materials to provide a comprehensive overview of Italy’s mining potential for the industrial production of ceramic fluxes. This review will guide operational mining exploration toward the most promising areas and resources. Additionally, the study outlines a method for the exploratory assessment of feldspathic resources that can be applied in other countries.
2. Methodological Approach
The present survey considered all known types of feldspathic resources in Italy, including those already explored as ceramic raw materials and others that have not previously been regarded as fluxes. A comprehensive database was created, containing information on the geographical location, geology of the deposits, mining activities, composition (as found in nature, prior to any beneficiation treatment) and bibliographic sources. A total of 3492 metadata entries were collected (Table S1, Supplementary Material), of which 1702 were sourced from published papers (accessible online through publishers or libraries); 451 were obtained from books or papers that are not readily accessible (due to their unavailability online and their publication in now-discontinued journals); and 1339 were derived from unpublished reports or those with restricted access. Currently, 51% of the metadata in this survey are unavailable through bibliographic search engines and is specifically related to feldspar exploration. Overall, this data can be considered highly representative of the compositional characteristics of the surveyed resources, although they are not exhaustive (i.e., not all possible publications reporting chemical analyses of Italian feldspathic rocks have been examined).
Chemical composition is the most important concern for ceramic fluxes and was collected for all metadata. This is because the technological properties of feldspathic raw materials, especially fusibility, are highly correlated with chemical composition [11,19]. The mineralogical composition is not always available in bibliographic sources; moreover, the available mineralogical data are not uniform, as they are obtained on a case-by-case basis by microscopic investigation (thin section), norm calculation (e.g., CIPW) or qualitative and quantitative mineral identification by X-ray diffraction (XRD). Alternatively, a good part of the relevant mineralogical information (e.g., amount of feldspars) can be estimated based on chemical composition, as has long been the case in the industrial practice of the ceramic sector (e.g., rational analysis).
The methodological approach to assessing the prospects of feldspathic raw materials consists of four interpretative schemes, which provide information, at a glance, about the lithology of resources; technological value of fluxes; degree of alteration; and potential for mining exploitation (Figure 1).
Figure 1.
Potential of feldspathic raw materials: (a) lithological classification (intrusive/extrusive rocks) using the Total Alkali-Silica diagram [20,21]; (b) technological classification of fluxes using the alkali ratio versus equivalent feldspar amount diagram (codes, e.g., NNK, define classes of given composition and technological value; see Figure S1 for details) [11,22]; (c) degree of alteration by the Chemical Index of Alteration [23,24]; (d) prospect for exploitation by the equivalent feldspar amount versus chromophores diagram (highlighting fields of raw resources that may be successfully beneficiated to obtain different feldspathic fluxes).
The lithological nomenclature is based on the Total Alkali-Silica (TAS) diagram for extrusive igneous rocks [20] integrated with the corresponding intrusive lithotypes, as proposed by Middlemost [21]. The TAS diagram was used also with igneous-derived metamorphics (and feldspathic sedimentary rocks) just for comparative purposes and not for classification (Figure 1a).
The commodity nomenclature of ceramic fluxes is based on the alkali ratio versus equivalent feldspar amount diagram [11]. It distinguishes thirteen classes by a code and name, which represent commercial types with different technological value and geological sources (Figure S1). This classification relies on the chemical composition only, since any mineral providing alkali and/or alkali-earths is intended to serve as flux in vitrified silicate ceramics (Figure 1b). In other words, it is the contributions of Na2O, K2O, CaO and SiO2 that are important, irrespective of the mineral that supplied these elements. The alkali ratio (AR) is expressed as the fraction of the equivalent amount of K-feldspar with respect to the sum of Orthoclase + Albite in equivalent amounts: AR = Oreq/(Oreq + Abeq). The equivalent feldspar amount (Fdeq) is the percentage of feldspars corresponding to the Na, K and Ca oxides, expressed as: Fdeq = (Oreq + Abeq + Aneq). The equivalent amounts of K-feldspar (Oreq), Na-feldspar (Abeq) and Ca-feldspar (Aneq) were calculated from the weight percent of K2O, Na2O and CaO, respectively, in the chemical composition of a given flux [11,25]. In detail, Oreq = %K2O × 5.91 (i.e., 100/16.92%wt. K2O in the nominal Orthoclase, KAlSi3O8); Abeq = %Na2O × 8.46 (i.e., 100/11.82%wt. Na2O in the nominal Albite, NaAlSi3O8); Aneq = %CaO × 4.96 (i.e., 100/20.16%wt. CaO in the nominal Anorthite, CaAl2Si2O8).
The degree of weathering was assessed by the Chemical Index of Alteration, CIA [23,24], calculated as CIA (mol%) = Al2O3/(Al2O3 + CaO + Na2O + K2O) × 100. The CIA value of unaltered albite, anorthite and orthoclase is 50; for weathering or transformation products, the CIA is 75 (sericite), 75–85 (illite, smectite) or 100 (kaolinite, pyrophyllite) [24]. Expected paths of feldspar (or granite) kaolinization and sericitization are shown in Figure 1c. Alteration is defined with reference to depletion of equivalent feldspar content: very strong (over 40% of feldspar lost), strong (20%–40%), moderate (5%–20%) and incipient (up to 5%).
The potential for mining exploitation was assessed based on two parameters for each raw resource: the equivalent feldspar amount (Fdeq, as previously defined) and the total concentration of chromophores (Fe2O3 + TiO2). The underlying principle of this assessment is that any beneficiation process is technically feasible and economically viable as long as the chromophore fraction remains relatively low compared to the feldspar content. By analyzing these parameters for deposits currently being exploited (serving as references for low-grade and high-grade feldspar, as well as nepheline syenite), we were able to establish critical values for Fe2O3 + TiO2 at any given Fdeq percentage. It is important to note that compositional fields of raw materials that can be successfully beneficiated were identified and considered indicative of high mining potential (Figure 1d).
3. Results
The survey conducted in the present study includes 3496 samples: 789 granitoids (65% granite, then granodiorite, tonalite and diorite); 715 acidic differentiates, in some cases metasomatized (70% pegmatite, then aplite and albitite); 702 metamorphics (64% orthogneiss and paragneiss, then various schists, metavolcanics, quartzite and epithermal alterations); 564 silica-saturated and silica-undersaturated volcanics (phonolite, trachyte, tephrite, etc.); 547 acidic volcanics and porphyries (rhyolite predominant over rhyodacite and dacite); and 179 sands and sandstones (mostly arkose). The term epithermal alteration refers to peculiar rock types utilized as ceramic flux, which are originated by low-temperature hydrothermal alteration, usually at the expense of acidic volcanics or subvolcanic bodies. Such processes can lead to extensive sericitization and/or chloritization, as in the rocks named pottery stone, eurite, pinite and agalmatolite [25,26]. These feldspar resources are distributed in four major areas (the Alps, the Apennines, the Calabro–Peloritan Arc and Sardinia) that will be considered separately.
3.1. Feldspar Resources in the Italian Alps
Resources of feldspathic materials are present, with different frequency and relevance, in the Austridic, Pennidic and Helvetic domains of the Italian Alps. These potential deposits occur in a range of geological units, from Paleozoic to Pliocene, with the majority pertaining to Variscan terrains [17,27]. A general picture of the extension of these domains in the Alps and the location of the main geological units considered in the present survey is shown in Figure 2.
Figure 2.
Map of the main feldspar resources in the Italian Alps and units considered in the present survey (redrawn from [28]). Helvetic Domain: (a) Argentera–Malinvern massif. Pennidic Domain: (b) Ligurian Alps, (c) Dora–Maira massif, (d) Col d’Ambin and Gran Paradiso massifs, (e) Monte Rosa massif, Ossola (g) and Valchiavenna (h) lower Pennidic nappes. Australpine Domain: (f) Sesia–Lanzo Zone, (i) Tonale–Ulten-Meran basement, (j) Pustertal–Ahrntal basement. South Alpine Domain: (k) Ivrea–Verbano Zone, (l) Serie dei Laghi, (m) Lugano volcanic platform, (n) Dervio–Olgiasca–Morbegno basement, (o) Athesian volcanic platform, (p) Valsugana Variscan granitoids and basement, (q) Periadriatic Variscan granitoids, (r) Cenozoic granitoids (Adamello, Masino-Bergell, Rieserferner, Biella, Traversella), (s) Cenozoic volcanics (Euganean–Lessini–Berici-Marosticano), (t) Triassic volcanics (Pasubio–Dolomites).
Feldspar sources are hereafter outlined separately for the Paleozoic units of the Western and Central–Eastern Alps (i.e., west and east of Lake Maggiore, respectively) and the Mesozoic and Cenozoic units.
3.1.1. Paleozoic Units of Western Alps
Paleozoic units in the Western Alps host several feldspar occurrences, essentially within Variscan terrains (mostly Carboniferous to Permian). These occurrences pertain to:
- Aplites and pegmatites (87 occurrences) which are present in all geological domains, but much more frequently in the South Alpine and secondarily in Pennidic units.
- Granitoids (80 samples) are dominant in the South Alpine sector (65 samples), plus some occurrences in the Helvetian and Pennidic Briançonnais units.
- Rhyolites and porphyries (70 occurrences) are known essentially in the South Alpine domain.
- Metamorphics (204 samples, gneisses and minor migmatites) are present in all domains.
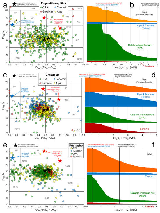
Aplites and pegmatites in South Alpine units are found essentially in the Ivrea–Verbano Zone [29,30,31,32] with few deposits known in the Serie dei Laghi [33,34]. In the Pennidic terrains, aplites and pegmatites occur more frequently in the Moncucco–Isorno–Orselina unit [33,34,35,36,37] with some in the Monte Rosa–Antrona–Camughera units and the Briançonnais Dora–Maira massif [38,39]. Only one pegmatite occurrence is known in the Australpine (Sesia–Lanzo Zone) and the Helvetian (Argentera) terrains [33]. The composition of pegmatites and aplites in the Western Alps is substantially granitic (Figure 3a and Table 1) with a wide range of alkali ratio, that leads to quartz–feldspathic fluxes, mostly NKQ and KNQ (Figure 3b). Some deposits exhibit a more accentuated sodic character and are plotted in the NQ field or are classified, as in the case of albitized terms, as syenites and NN. The degree of alteration is generally incipient to moderate (Figure 3c), with a few samples characterized by a strong alteration (plotting in the QKN field). Most aplites and pegmatites have contents of Fe2O3 and TiO2 low enough to be potentially high-grade fluxes. The remaining samples have potential as low-grade fluxes, as their chromophore content is not too high (Figure 3d).

Figure 3.
Potential of feldspathic raw materials in the Paleozoic units of Western Alps: metamorphics (gneisses) and Variscan granitoids, acidic volcanics and subvolcanics and aplite–pegmatites. Black dots are resource deposits already exploited for ceramic fluxes. (a) Classification by the TAS diagram; (b) technological classification of ceramic fluxes; (c) degree of alteration by the Chemical Index of Alteration; (d) prospect for exploitation. For the interpretation of these schemes, see explanation given in Section 2 and Figure 1 and Figure S1.
The main occurrences of granitoids are in the South Alpine sector, mostly in the Serie dei Laghi [33,34,40,41,42,43,44,45,46,47,48,49,50] with some samples from the Ivrea–Verbano Zone, Canavese and Ligurian Alps [33,51]. Granitoids in the Helvetian domain mainly occur in the Argentera massif [52,53,54,55]. The composition spans from granite to granodiorite in the Serie dei Laghi and is granitic in the other cases (Figure 3a). Occurrences of episyenite (Serie dei Laghi) and alkaligranite (Argentera) fall within the syenite field (Figure 3). Overall, granitoids in the Western Alps are classified as NKQ to KNQ fluxes, when alteration is minor to moderate (Figure 3b) or as QKN when the degree of weathering is strong (Figure 3c). Most granites have chromophore and feldspar contents that provide the potential for low-grade fluxes. In addition, there are leucogranites that exhibit sufficiently low percentages of iron and titanium for high-grade potential. On the other hand, granodiorites have chromophore contents too high to be candidates for ceramic fluxes (Figure 3d).
Table 1.
Examples of chemical composition of aplites 1 and pegmatites 2 (prior to any beneficiation) in various geological units of the Alps.
Table 1.
Examples of chemical composition of aplites 1 and pegmatites 2 (prior to any beneficiation) in various geological units of the Alps.
| Unit | Helvetian Argentera | Pennidic MIO * | Pennidic MRAC * | Pennidic Dora–Maira | South Alpine IVZ * | South Alpine SdL * | SouthAlpine Cima d’Asta | Australpine Tonale | Australpine Sondalo | Australpine Ulten |
|---|---|---|---|---|---|---|---|---|---|---|
| Site rock | Pianche di Vinadio 1 | Piano dei Lavonchi 2 | Mud di Mezzo 1 | Martiniana Po 2 | Torrente Bagnone 2 | Lentrée 2 | Al Lago 1 | Scarpa 2 | Stavello 2 | Monte Stalla Rossa 2 |
| %wt | ★ | ★★ | ★★★★★ | ★★ | ★ | ★★★★★ | ★★ | ★★ | ★★ | ★★ |
| SiO2 | 73.21 | 76.50 | 77.82 | 75.30 | 73.65 | 74.50 | 74.08 | 76.16 | 75.27 | 74.02 |
| TiO2 | 0.06 | 0.03 | 0.07 | 0.03 | 0.09 | 0.10 | 0.07 | 0.02 | 0.01 | 0.01 |
| Al2O3 | 13.53 | 14.12 | 13.93 | 14.20 | 15.46 | 14.80 | 16.46 | 14.11 | 15.08 | 14.79 |
| Fe2O3t | 1.16 | 0.51 | 0.25 | 0.79 | 0.70 | 0.40 | 0.33 | 0.25 | 0.25 | 0.94 |
| MgO | 0.25 | 0.29 | 0.25 | 0.17 | 0.14 | 0.20 | 0.35 | 0.25 | 0.25 | 0.09 |
| CaO | 0.50 | 1.07 | 5.47 | 0.18 | 0.68 | 0.60 | 0.90 | 1.09 | 1.16 | 0.56 |
| Na2O | 3.99 | 3.55 | 2.60 | 2.16 | 3.41 | 5.80 | 3.86 | 3.35 | 4.90 | 4.62 |
| K2O | 4.34 | 3.79 | 0.68 | 5.62 | 4.90 | 2.80 | 2.50 | 5.51 | 4.02 | 3.85 |
| L.o.I. | n.d. | 0.54 | 0.30 | 1.50 | 0.82 | 0.80 | 1.41 | 0.28 | 0.25 | 0.55 |
| Ref. | [33] | [34] | [33] | [38] | [31,32] | [56] | [57] | [33] | [33] | [58] |
* MIO: Moncucco–Isorno–Orselina Unit; MRAC: Monte Rosa–Antrona–Camughera Units; IVZ: Ivrea–Verbano Zone; SdL: Serie dei Laghi. Importance of deposit: from prospect (★) to extensive mining, overall below 104 t (★★), over 106 t (★★★★★). Fe2O3t is total iron oxide.
Acidic volcanics are present in the South Alpine domain, as lava flows, ignimbrites, coarse volcanic breccia and tuffs of the Serie dei Laghi unit [33,34,59,60,61,62,63,64,65]. Furthermore, in the Ligurian Alps, various porphyries and metarhyolites (locally known as porphyroids) occur [33,66,67,68]. The composition is mainly rhyolitic, with minor rhyodacite–dacite (Figure 3a). These rocks suffer from significant alteration, often strong to very strong (Figure 3c), that has brought about low equivalent feldspar contents and a marked potassium character, along with moderate amounts of chromophore oxides (Table 2). For this reason, volcanic occurrences in the Western Alps pertain to the KNQ and QKN classes, even QQF in cases of very strong alteration (Figure 3b), and present good potential for low-grade ceramic fluxes (Figure 3d).
Metamorphic rocks as possible sources of feldspathic fluxes have been sought in all geological domains of the Western Alps. Occurrences of orthogneiss, minor paragneiss and other felsic metamorphics (leptynite) have been evaluated in the South Alpine sector, primarily in the Serie dei Laghi and occasionally in the Ivrea–Verbano Zone [33,34,69]. In addition, orthogneisses have drawn attention in Lower Pennidic units, such as the Monte Leone, Antigorio, Verampio and Lebendun nappes [33,34,70], as well as in Middle–Upper Pennidic units: Moncucco–Isorno–Orselina [33,71] and Monte Rosa–Antrona–Camughera [33,34]. Pennidic Briançonnais terrains include orthogneisses from the Mallare–Barbassiria and Calizzano units [51,66,72,73] along with gneisses from the Dora–Maira, Gran Paradiso, Gran San Bernardo and Ambin massifs [33,74]. Various Australpine units have been considered: Fobello–Rimella orthogneisses and porphyroids [33,34]; orthogneisses of the Sesia–Lanzo Zone; and further units, such as Arolla and Mount Mary [33,34]. Regarding the Helvetian domain, occurrences of orthogneisses and migmatites have been evaluated in the Argentera massif [33,52,53,54]. All of the previously mentioned felsic metamorphics seem derived from granite–granodiorite–tonalite parent rocks (Figure 3a) and are plotted in the NKQ and KNQ classes or sometimes QNK-QKN (Figure 3b). They exhibit an incipient to strong alteration (Figure 3c) and potential for low-grade fluxes, in force of moderate amounts of Fe2O3 and TiO2 (Figure 3d). In contrast, paragneisses and several migmatites are not eligible as ceramic fluxes since they have too-high percentages of chromophore oxides.
Table 2.
Examples of chemical composition of acidic volcanics (prior to any beneficiation) in the various geological units of the Alps.
Table 2.
Examples of chemical composition of acidic volcanics (prior to any beneficiation) in the various geological units of the Alps.
| Unit | Serie dei Laghi Permian | Serie dei Laghi Permian | Serie dei Laghi Permian | Serie dei Laghi Permian | Lugano Platform Permian | Athesian Platform Permian | Athesian Platform Permian | Pasubio Valleys Triassic | Euganean Hills Oligocene |
|---|---|---|---|---|---|---|---|---|---|
| Site rock | Boca rhyolite | Maggiora porphyry | Lozzolo porphyry | Melogno porphyroid | La Rasa porphyry | Ora Fm porphyry | Mt Zaccon porphyry | Pianegonda rhyolite | average (n = 8) rhyolite |
| %wt | ★★★★ | ★★★ | ★★★ | ★ | ★ | ★ | ★★ | ★★ | ★★ |
| SiO2 | 75.90 | 74.69 | 76.79 | 76.58 | 78.05 | 75.23 | 68.65 | 71.78 | 72.40 |
| TiO2 | 0.10 | 0.15 | 0.10 | 0.18 | 0.06 | 0.21 | 0.31 | 0.36 | 0.28 |
| Al2O3 | 13.30 | 15.05 | 13.18 | 13.05 | 12.05 | 13.67 | 13.70 | 16.70 | 14.52 |
| Fe2O3t | 0.90 | 1.34 | 1.52 | 1.71 | 1.36 | 1.80 | 2.78 | 0.82 | 1.46 |
| MnO | 0.04 | 0.02 | 0.04 | 0.02 | 0.01 | 0.07 | n.d. | 0.01 | 0.04 |
| MgO | 0.10 | 0.32 | 0.32 | 0.70 | 0.25 | 0.47 | 2.59 | 0.33 | 0.19 |
| CaO | 0.10 | 0.10 | 0.07 | 0.50 | 0.50 | 0.56 | 2.57 | 0.24 | 0.53 |
| Na2O | 0.50 | 1.23 | 1.11 | 0.43 | 2.40 | 2.55 | 3.25 | 0.63 | 4.18 |
| K2O | 7.30 | 4.63 | 5.79 | 5.43 | 5.50 | 5.40 | 3.89 | 4.55 | 5.74 |
| P2O5 | 0.03 | 0.01 | 0.02 | 0.03 | 0.01 | 0.04 | n.d. | 0.16 | 0.05 |
| L.o.I. | 1.70 | 2.47 | 1.06 | 1.60 | 1.19 | 1.61 | 2.17 | 4.41 | 0.63 |
| Ref. | [38] | [60] | [61] | [33] | [33] | [75] | [76] | [77] | [78,79] |
Importance of deposit: from prospect (★) to extraction, overall below 104 t (★★), between 104 and 105 t (★★★), or 105 and 106 t (★★★★). Fe2O3t is total iron oxide.
3.1.2. Paleozoic Units of Central and Eastern Alps
Various feldspathic materials occur in the Paleozoic units of the Central and Eastern Alps, basically in Variscan terrains (Carboniferous to Permian):
- Aplites and pegmatites (63 occurrences) are present in both South Alpine and Australpine units.
- Granitoids (103 samples) are dominantly in the South Alpine sector, plus some occurrences in the Australpine units.
- Rhyolites and porphyries (38 samples) occur exclusively in the South Alpine domain.
- Metamorphics (70 occurrences) are mostly known in the Australpine domain and some in the South Alpine and Lower Pennidic units.
Aplites and pegmatites are well known within the South Alpine units, both in the metamorphic basement—especially in the Dervio–Olgiasca–Morbegno and Valsugana units [33,56,80,81,82,83,84,85]—and granitic intrusions of Cima d’Asta [57,86,87] and Bressanone–Ivigna–Monte Croce [88,89,90]. Albitites have been found close to Periadric intrusions at Giustino and Monte Sabion [91,92]. In the Australpine domain, pegmatites occur in the metamorphic basement, within the Tonale, Untertal, Meran–Mules and Vinschgau units [33,58,93,94,95] as well as in the Sondalo gabbro [33,96]. These differentiates typically have a granitic composition (Figure 4a) with incipient to moderate alteration (Figure 4c) and variability of the alkali ratio, which results in NQ-NKQ-KNQ classes (Figure 4b). Partially or fully albitized bodies are plotted as NN or NK fluxes. The amount of Fe2O3 and TiO2 is always low to very low, and these differentiates are candidates for high-grade feldspar (Figure 4d).
Figure 4.
Potential of feldspathic raw materials in the Paleozoic units of the Central and Eastern Alps: Variscan granitoids, acidic volcanics, aplite–pegmatites and metamorphics (orthogneisses). Black dots are deposits already exploited for ceramic fluxes. (a) Classification by the TAS diagram; (b) technological classification of ceramic fluxes; (c) degree of alteration by the Chemical Index of Alteration; (d) prospect for exploitation. For the interpretation of these schemes, see explanation given in Section 2 and Figure 1 and Figure S1.
Granitoids are dominantly in the South Alpine sector [97,98], including the Cima d’Asta and Caoria [57,87,99,100], Val Biandino [33,101], Bressanone–Ivigna–Monte Croce [88,89,90,102,103] and Dazio intrusions [33]. Further granitoids were evaluated in the Australpine domain, among the Monte Rolla, Monte Capra, Pizzo Bianco and Pizzo Canciano units [33]. Although the overall composition extends over the granite–granodiorite-tonalite–diorite and syenite fields (Figure 4a), the limited fluctuations of the alkali ratio make most samples fall within the NKQ and KNQ classes (Figure 4b). The degree of alteration is scarce to moderate (Figure 4c). However, the content of Fe2O3 plus TiO2 is too high for any ceramic application in the cases of granodiorites, tonalites and diorites. Amongst granites, only a few leucocratic terms (from Pizzo Bianco, Cima d’Asta and Monte Sabion) meet the requirements for high-grade fluxes; the remainder have some potential for low-grade fluxes (Figure 4d). Syenites in the Monte Croce pluton [89] have a high feldspar content (86%) but contextually a rather large amount of chromophore oxides (4.4%).
Intermediate to acidic volcanic rocks are present exclusively in the South Alpine Variscan units, mainly as so-called porphyry. Most occurrences are in the Athesian platform [33,75,76,88,104,105,106,107]; further samples come from the Lugano platform [33] and the Orobic Alps [67]. Overall, the composition of these porphyries extends over a wide range, including rhyolite, dacite, trachydacite and andesite (Figure 4a). Alteration, usually going from moderate to strong (Figure 4c), has induced a distinctive potassic character to many porphyries (Table 2), which fall mainly in the KNQ, KQ and QKN classes (Figure 4b). Nevertheless, only rhyolitic compositions have Fe2O3 and TiO2 concentrations low enough for low-grade fluxes (Figure 4d).
Felsic metamorphic rocks assessed as ceramic raw materials occur mainly in the Australpine domain [108]: orthogneisses of the Untertal, Anterselva and Gran Veneziano units [33] as well as orthogneisses, migmatites and leucogneisses of the Tonale unit [33,109]. In the South Alpine sector [110], the Morbegno and Monte Pedena gneisses have been studied [33] as well as gneisses in the Tambò, Suretta and Monte Gruf units of the Lower Pennidic domain [33]. The composition of all these gneisses is coherent with granite (and minor granodiorite) parent rocks (Figure 4a). In many cases, the points fall within the NKQ and KNQ classes (Figure 4b). However, highly altered gneisses are depleted in feldspars (Figure 4c) and therefore are classified as QNK and QQF. On the other hand, leucocratic gneiss veins, mainly found in the Tonale unit, may exhibit a sodic character and are plotted in and close to the NQ field. These leucocratic terms meet the requirements for high-grade fluxes, while most granitic orthogneisses exhibit some potential for low-grade fluxes (Figure 4d). This is not the case of orthogneisses derived from granodiorites and tonalites, which contain too-high percentages of chromophores for ceramic applications.
3.1.3. Cenozoic and Mezosoic Units in the Italian Alps
This section describes the post-Palezoic occurrences of feldspathic raw materials in the Italian Alps, which are all comprised in the Austridic domain and mainly in its South Alpine sector. These resources consist of:
- Triassic intrusives (34 occurrences) in the Predazzo area, Trento province.
- Triassic volcanics (40 occurrences) in the Pasubio valleys, Vicenza province.
- Paleocene–Oligocene volcanics (17 occurrences) outcropping in the Lessini, Berici and Euganean Hills and in the Marosticano area in Veneto.
- Cenozoic Alpine intrusives, essentially Oligocene in age: Cervo Valley (24 samples) in Piedmont; Masino–Bergell (32 samples) and Adamello–Presanella (77 samples) in Lombardy; Riesenferner (34 samples) in the Bozen province.
- Pliocene lacustrine sediments in Piedmont (7 samples).
Triassic intrusives outcrop in a limited area of the Dolomites (Predazzo and Monzoni) as distinct stocks of granitoids and syenites, together with aplite–pegmatite differentiates [111,112,113,114,115,116]. From the compositional point of view, it is a suite of granites, syenites, monzonites and monzodiorites (Figure 5a). Granites and aplite–pegmatites are classified as NKQ and KNQ fluxes (Figure 5b) apart from two samples with strong alteration (Figure 5c) that are plotted within the QKN field. Syenites contain more feldspars and are therefore NK and KN fluxes. Most aplites and pegmatites have a mining prospect for high-grade fluxes, while granites and the remaining differentiates’ prospect is for low-grade fluxes (Figure 5d).
Figure 5.
Potential of feldspathic raw materials in the Cenozoic and Triassic units of the Italian Alps. Black dots are deposits already exploited for ceramic fluxes. (a) Classification by the TAS diagram; (b) technological classification of ceramic fluxes; (c) degree of alteration by the Chemical Index of Alteration; (d) prospect for exploitation. For the interpretation of these schemes, see explanation given in Section 2 and Figure 1 and Figure S1.
Predazzo monzonites and monzodiorites have too-high levels of chromophores for ceramic applications, while syenites—usually containing 3%–5% Fe2O3 + TiO2—have better potential, considering equivalent feldspar amounts in the 80%–90% range.
Triassic volcanics occur as lava flows, ignimbrites, breccias, subvolcanic bodies and dykes in the Pasubio Valleys [117]. The composition of the samples taken into account (Figure 5a) includes rhyolites, dacites and trachytes, with minor andesites [77,117,118]. There is a duality between rocks affected by strong to very strong alteration and terms with incipient to moderate weathering (Figure 5c). The former exhibit a marked potassic character (Table 2) and therefore are classified as KQ and KNQ as well as QKN and QQF (Figure 5b). They have some potential as low-grade fluxes, often with rather low feldspar content [77]. The latter are plotted across the NKQ-KNQ fields and have little mining interest for ceramics due to the quite high percentages of chromophore oxides (Figure 5d).
Paleocene–Oligocene volcanics were put in place as lava flows, subvolcanic bodies, volcaniclastics and hyaloclastites [119]. The only lithotypes of interest for the ceramic industry are currently acidic to intermediate terms. Nonetheless, in the past basalts were also used in the manufacture of tiles with a red-coloured body [38,120]. They are mainly trachytes and rhyolites (Figure 5a) with some latite [78,79,121,122], with an incipient degree of alteration (Figure 5c). These occurrences are mainly sodic and therefore classified as NKQ and NK fluxes or sometimes as KNQ (Figure 5b). Rhyolites have a prospect for high-grade fluxes, while those trachytes with a not excessive amount of chromophores have some potential for low-grade fluxes (Figure 5d).
Cenozoic intrusions drew attention as ceramic fluxes (Figure 5a): granites and syenites of the Cervo valley [33,34,44,123,124,125,126]; granites, granodiorites and diorites of Masino–Bergell [33,127,128,129,130]; granodiorites, tonalites and granites from Adamello–Presanella [128,131,132]; and granodiorites, tonalites and granites from Riesenferner [33,133,134]. Their degree of alteration is generally negligible to incipient (Figure 5c). Rocks from the Adamello, Masino–Bergell and Riesenferner plutons are classified as NKQ (with few KNQ), while granites from the Cervo valley fall within the KNQ and NKQ fields with similar frequency. On the other hand, Cervo valley syenites are spread over the KN-NK-NN-KKN classes (Figure 5b). Overall, the percentage of Fe2O3 + TiO2 in these Cenozoic intrusives is too high to provide any prospect for ceramics, even though there are some exceptions (Figure 5d and Table 3).
Table 3.
Examples of chemical composition of granites (prior to any beneficiation) in various geological units of the Alps.
In particular, leucocratic granites occurring in the various Oligocene plutons have potential for low-grade fluxes (and even high-grade). However, none of these resources has ever been exploited for ceramic applications.
Arkosic sands are found in a Pliocene lacustrine basin in Northwestern Piedmont, which was filled with sediments from the erosion of Variscan granitoids and porphyries [33,38]. These sands are classified in the QNK-QQF classes (Figure 5b) and have a recognized potential for ceramic fluxes and fillers, from high-grade to low-grade, depending on the chromophore percentage (Figure 5d).
3.2. Feldspar Resources in the Apennines
Feldspar resources in the Apennines are present in several geological units: from the Paleozoic metamorphic basement to Jurassic ophiolites and Cenozoic sediments, up to the Plio-Quaternary magmatic provinces (Figure 6).
Figure 6.
Map of feldspar resources in the Pliocene–Quaternary magmatic provinces (redrawn from [135]) in the eastern Tyrrhenian regions (lithologies considered in the present survey, in brackets).
3.2.1. Cenozoic to Paleozoic Units of the Apennines
This section deals with an array of feldspar resources spread along the Apennines: from Paleozoic metamorphic basement to Mesozoic ophiolites, Cenozoic and minor Quaternary sediments:
- Quaternary sand deposits, mostly of aeolian origin, in Latium (4 samples);
- Miocene sandstones from southern Italy: Numidian Flysch (56 occurrences) and Calabria (33 occurrences);
- Oligocene–Miocene sediments of volcanic origin (cinerites) from Piedmont, Emilia-Romagna, Marche and Umbria (37 occurrences);
- Eocene–Oligocene sandstones from epi-Ligurian deposits in Emilia–Romagna: Loiano Formation (37 samples) and Anconella Formation (8 samples) and other Cenozoic sand occurrences (3 samples, Ranzano Formation);
- Plagiogranite and leucocratic gabbro occurrences within Jurassic ophiolites spread in the Ligurian units of northern and southern Apennines (30 samples);
- Various metamorphic rocks from the Paleozoic basement of Southern Tuscany (25 samples).
Quaternary aeolian sand deposits, occurring along the southern Latium coast, have a high content of silica [136,137,138] and are classified as QQF (Figure 7b). They are under exploitation, coherently with their potential for high-grade fillers (Figure 7d).
Figure 7.
Potential of feldspathic raw materials in the Cenozoic (sandstones and cinerites), Jurassic (plagiogranites) and Paleozoic units (metamorphics) of the Northern Apennines. Black dots are deposits already exploited for ceramic fluxes. (a) Classification by the TAS diagram; (b) technological classification of ceramic fluxes; (c) degree of alteration by the Chemical Index of Alteration; (d) prospect for exploitation. For the interpretation of these schemes, see explanation given in Section 2 and Figure 1 and Figure S1.
The Numidian Flysch outcrops across Molise, Apulia, Campania, Basilicata, Calabria and Sicily [139,140,141,142,143,144,145,146]. These sandstones are generally very rich in silica (quartzarenites, classifiable as QQF, Figure 7b) but can locally have a fair feldspar content (subarkoses, QNK). They are substantially eligible as ceramic fillers (Figure 7b). In contrast, the Miocene arenites that are present in various synthems in Calabria have a significant content of feldspars [147,148,149]. These arkoses are classified as NKQ-KNQ, with some QNK-QKN (Figure 7b) and usually exhibit a negligible to moderate alteration (Figure 7c). They are promising for low-grade fluxes (Figure 7d).
Volcanic ash layers or cinerites [150,151,152] occur as intercalations in Oligocene–Miocene sedimentary sequences in Emilia–Romagna [153,154,155,156,157,158,159], Piedmont [153,154], Marche and Umbria [160,161]. These cinerites are frequently affected by moderate to strong alteration (Figure 7c) that led to compositions resembling dacite or andesite (Figure 7a). Occurrences with higher equivalent feldspar contents are classified as NKQ (Figure 7b) and were actually exploited as low-grade fluxes [156,157,159]. The remaining volcanic ashes fall within the QNK-QKN fields but contain too-high amounts of chromophores to be of interest for the ceramic industry (Figure 7d).
Sandstones in epi-Ligurian basins pertain to the Loiano Formation (Eocene) [162,163,164,165] while minor occurrences refer to the Anconella Formation (Oligocene) [164,165] or further Cenozoic units in Emilia–Romagna and Piedmont [38,166]. The Loiano (and Anconella) arkoses are classified mainly as KNQ and QKN (Figure 7b) with a recognized potential for high-grade to low-grade fluxes, according to their weathering and content of Fe2O3 + TiO2 (Figure 7c,d). The pelite-to-sandstone ratio is another important factor that may vary regionally; however, it generally favors the coarse fraction to a large extent. Indeed, they are extensively mined for ceramic tiles production [38,163,164,165]. In contrast, sandstones of the Ranzano Formation, while falling into the QNK-QKN fields, have too-high amounts of chromophores to serve as ceramic fluxes.
Feldspathic raw materials occur within the Jurassic ophiolites in the Ligurian units of the northern Apennines [167,168,169,170,171,172] and southern Apennines [173]. Their compositions go from granite-like (plagiogranites classified as NKQ) to syenite-like (albitites, NQ to NN) along with leucocratic gabbro (Figure 7a,b). Since the extent of deposits is modest and the chromophore content is never very low, the appeal for ceramics is limited, although albitites have potential for high-grade fluxes (Figure 7d).
A range of metamorphics (gneiss, micaschist, phyllite, porphyroid, quartzite, schist) occur in the Paleozoic basement of Tuscany [174,175]. They are plotted as granite–granodiorite–tonalite–diorite in the TAS diagram (Figure 7a) and can be classified as QNK-QKN (and QQF when the degree of alteration is very strong) with some NKQ-KNQ (Figure 7b). However, the percentage of Fe2O3 + TiO2 is too high to have any prospects as ceramic fluxes (Figure 7d).
3.2.2. Tuscan Magmatic Province (Miocene–Quaternary)
The feldspar resources of this magmatic province consist essentially of crustal anatectic rocks [135,176,177,178,179] that occur in southern Tuscany and northern Latium (Figure 6):
- Granites forming large intrusions (Monte Capanne in the Elba island) and stocks (Botro ai Marmi, Gavorrano);
- Acidic differentiates forming stocks, laccoliths, dykes and sills (Elba);
- Lava flows and domes and porphyries (Roccastrada, San Vincenzo and Elba);
- Volcanic cone formed by lava flows and domes (Mount Amiata);
- Volcanic complex formed of lava flows, domes and ignimbrites (Cimini mountains);
- Multicenter complex with pyroclastics, lava flows and domes (Tolfa–Manziati–Ceriti).
Intrusive rocks consist of granites, also leucocratic (Figure 8a) and minor alkali feldspar granites and granodiorites [179,180,181,182,183,184,185,186]. Acidic differentiates are essentially aplites and pegmatites [178,184,187]. All these rocks usually exhibit a negligible to incipient alteration (Figure 8c) and are classified as NKQ-KNQ (Figure 8b). Leucocratic terms have a good potential as high-grade fluxes and have been mined for a long time at Botro ai Marmi (Figure 8d).
Figure 8.
Potential of feldspathic raw materials in the Tuscan magmatic province (Miocene–Quaternary). Black dots are deposits already exploited for ceramic fluxes. (a) Classification by the TAS diagram; (b) technological classification of ceramic fluxes; (c) degree of alteration by the Chemical Index of Alteration; (d) prospect for exploitation. For the interpretation of these schemes, see explanation given in Section 2 and Figure 1 and Figure S1.
Further differentiates, locally called eurite (i.e., an altered porphyritic aplite), have undergone epithermal alteration, leading to more or less extensive sericitization [188,189,190,191]. As a consequence of this marked potassic overprinting, eurites fall within the KQ, KNQ and QKN classes (Figure 8b). Sericitization is a peculiar feature amongst the various epithermal alteration occurrences in Italy (Table 4). Due to low content of chromophore oxides, eurite is known as high-grade flux (Figure 8d) and has long been extracted on the island of Elba (especially at the Crocetta mine).
Acidic volcanics and subvolcanics outcrop in Tuscany, close to Roccastrada [192,193,194,195,196] and San Vincenzo [181,193,197], while various porphyry units occur on the island of Elba [184,185,190,198]. They exhibit distinct features: the Roccastrada unit consists of rhyolites (Figure 8a) affected by strong alteration (Figure 8c), which are classified as QKN (Figure 8b), with a recognized potential as low-grade fluxes (Figure 8d), as they are currently mined together with kaolinized facies [194,195,196]. The San Vincenzo volcanics encompass rhyolite–dacite–andesite terms (Figure 8a) with moderate alteration (Figure 8c). They are plotted essentially in the KNQ field (Figure 8b) and denote a potential for low-grade ceramic fluxes (Figure 8d). On Elba, Portoferraio, San Martino and Capo d’Arco, porphyries are essentially rhyolite–dacite, while Orano porphyries have an andesite–dacite composition (Figure 8a). The former are mainly classified as NKQ (Figure 8b) and have a prospect for low-grade fluxes, while the latter, even when falling within the NKQ-KNQ fields, have too-high contents of chromophore oxides for some ceramic applications (Figure 8d).
Mount Amiata is formed of prevailing trachydacite rocks [199,200,201,202,203] with incipient alteration (Figure 8a–c) that can be classified as KNQ (Figure 8b). Their iron and titanium concentrations are too high to be of any ceramic interest (Figure 8d).
The occurrences in the Cimini Mountains are trachydacites to latites (Figure 8a) with a few olivine–latite and basalt lavas [176,204,205]. They all pertain to the KNQ class (Figure 8b). Since their chromophore oxide content is always quite high, they are not a resource of appeal for ceramic production (Figure 8d).
The volcanic complex comprising Tolfa, Manziati and Ceriti is characterized by trachydacites and rhyolites prevailing over dacites and latites [183,206,207]. Rocks with a low degree of weathering are plotted within (or close to) the KNQ field (Figure 8b,c). Moderate to strong alteration enhances the potassium character, and these samples fall within the QKN class. Rhyolites from Ceriti and Manziati can be considered a prospect for low-grade fluxes (Figure 8d).
Table 4.
Examples of chemical composition (prior to any beneficiation) of epithermal alterations (eurite and other altered granitoids, volcanics and metamorphics) and pyrometamorphics (sanidinite) in Italy.
Table 4.
Examples of chemical composition (prior to any beneficiation) of epithermal alterations (eurite and other altered granitoids, volcanics and metamorphics) and pyrometamorphics (sanidinite) in Italy.
| Unit | Tuscan Elba | Tuscan Elba | Roman Vulsini | Roman Vulsini | Calabria Aspromonte | Calabria Stilo | Calabria Stilo | Sardinia Montiferro |
|---|---|---|---|---|---|---|---|---|
| Site | Crocetta | Marciana Val Cappone | Piano del Pazzo | Poggio San Luce | Pirgo | Davoli | Satriano | Cuccurru Forru |
| rock | eurite | eurite | sanidinite | sanidinite | altered felsic metamorphics | altered granitoid | altered granitoid | altered volcanics |
| %wt | ★★★★★ | ★★ | ★★ | ★★ | ★★ | ★★ | ★ | ★ |
| SiO2 | 70.63 | 75.84 | 63.01 | 71.66 | 51.54 | 62.50 | 59.18 | 72.03 |
| TiO2 | 0.00 | 0.17 | 0.64 | 0.70 | n.d. | 0.24 | n.d. | 0.26 |
| Al2O3 | 17.39 | 15.92 | 20.44 | 13.15 | 21.69 | 20.26 | 19.22 | 14.98 |
| Fe2O3t | 0.53 | 0.65 | 0.98 | 0.43 | 4.57 | 1.19 | 1.56 | 1.30 |
| MgO | 0.28 | 0.41 | 0.10 | 0.08 | 6.00 | 6.13 | 4.11 | 0.20 |
| CaO | 0.64 | 1.02 | 0.68 | 0.40 | 0.87 | 0.14 | 0.49 | 0.20 |
| Na2O | 0.13 | 0.29 | 1.65 | 1.75 | 1.68 | 2.12 | 4.85 | 1.81 |
| K2O | 7.92 | 3.33 | 10.08 | 8.90 | 5.01 | 2.82 | 7.89 | |
| L.o.I. | 2.26 | n.d. | 2.61 | 2.85 | n.d. | 4.40 | n.d. | 1.25 |
| Ref. | [190] | [172] | [208] | [208] | [209] | [210] | [211] | [212] |
Importance of deposit: from prospect (★) to limited (below 104 t ★★) or extensive mining, over 106 t (★★★★★). Fe2O3t is total iron oxide.
3.2.3. Roman Magmatic Province (Quaternary)
Feldspar resource deposits are potentially present in the large volcanic complexes that constitute the Roman magmatic province (Latium and southernmost Tuscany). These extinct volcanoes are mainly formed by potassic (trachybasalt to trachyte) and ultrapotassic (leucite tephrite to phonolite) rocks, mainly pyroclastics with minor lavas [135].
The major volcanic complexes are (Figure 6):
- Vulsini: several multicenter volcanic complexes with calderas (Latera) developed around a volcanic–tectonic depression (Bolsena Lake). Pyroclastic deposits and ignimbrites are predominant, associated with some lavas [135,177,213].
- Vicani: a stratovolcano with a central caldera (Vico Lake) and a few small circum-caldera eruptive centers. Pyroclastic fall deposits and ignimbrites prevail over lavas [135].
- Sabatini: two major multicenter complexes (Sacrofano and Bracciano) with several calderas (e.g., Bracciano Lake) made up of pyroclastic fall deposits and ignimbrites with some lavas [135].
- The Albani Hills are constituted of a stratovolcano with central nested calderas and several craters and maars formed by pyroclastic fall, flow and hydromagmatic products prevailing over lavas [214].
The occurrences in the Vulsini mountains range from a potassic series (trachybasalt to trachyte) to a highly potassic series with leucite tephrite to phonolite [120,176,183,215,216,217,218,219,220]. This leads to their classification as KN-KKN and minor KNQ and KQ (Figure 9b) apart from a few altered terms that are depleted in equivalent feldspar content (Figure 9c). Along with these volcanics, zeolitized pyroclastics [221,222,223,224,225] and pyrometamorphics (sanidinites) are also known in deposits of ceramic interest [208,216,217]. Pyrometamorphic rocks are formed at high temperatures and low pressures, i.e., over 800 °C and below 2 kbar [226]. Samples with more than 80% equivalent feldspar content are contextually characterized by high amounts of Fe2O3 + TiO2, such that their potential as nepheline syenite-like fluxes is very low (Figure 9d). From the ceramic point of view, the most appealing occurrences are sanidinites, which meet the compositional requirements for low-grade fluxes. Only small deposits are known, which have been already widely exploited in the past.
Figure 9.
Potential of feldspathic raw materials in the Roman magmatic province (Quaternary). Black dots are deposits already exploited for ceramic fluxes. (a) Classification by the TAS diagram; (b) technological classification of ceramic fluxes; (c) degree of alteration by the Chemical Index of Alteration; (d) prospect for exploitation. For the interpretation of these schemes, see explanation given in Section 2 and Figure 1 and Figure S1.
The occurrences in the Vicani mountains pertain to a highly potassic series: the main lithologies are leucite tephrites to phonolites (Figure 9a) with minor latites and trachytes [62,183,205,207,227,228,229,230,231]. These lithologies are classified as KKN and KN, with minor KNQ (Figure 9b) in cases of moderate to strong alteration (Figure 9c). Both the very high amount of alkali, often over 12%, and the scarce alteration make phonolites a prospect for nepheline syenite-like fluxes (Figure 9d and Table 5). Nevertheless, the beneficiation of such very high amounts of Fe2O3 + TiO2 is challenging. On the other hand, trachytes that have suffered moderate alteration have some potential as low-grade fluxes.
In the Sabatini Mountains, rock compositions mainly range from phonotephrites to phonolites (Figure 9a) with minor trachytes [120,135,183,231,232,233,234,235]. Zeolitized pyroclastics are also reported [222,236]. Such highly potassic rocks can be classified mostly as KKN and KN fluxes, apart from some trachytes belonging to NK-NNK (Figure 9b). Some phonolite and tephriphonolite occurrences exhibit not-so-high contents of chromophore oxides along with negligible alteration (Table 5). These features make them an interesting prospect for ceramic fluxes (Figure 9d).
Table 5.
Examples of chemical composition (prior to any beneficiation) of phonolite occurrences in Italy. Fe2O3t is total iron oxide.
Table 5.
Examples of chemical composition (prior to any beneficiation) of phonolite occurrences in Italy. Fe2O3t is total iron oxide.
| Province | Roman | Roman | Roman | Campanian | Campanian | Campanian | Sardinian |
|---|---|---|---|---|---|---|---|
| %wt | Vulsini | Vicani | Sabatini | Roccamonfina | NYT | Vulture | Montiferro |
| SiO2 | 55.51 | 57.29 | 56.99 | 56.66 | 58.62 | 54.81 | 59.69 |
| TiO2 | 0.50 | 0.52 | 0.41 | 0.46 | 0.41 | 0.29 | 0.57 |
| Al2O3 | 20.41 | 19.36 | 20.60 | 20.99 | 17.99 | 22.18 | 19.79 |
| Fe2O3t | 4.29 | 4.08 | 3.14 | 2.91 | 3.97 | 2.53 | 2.57 |
| MnO | 0.13 | 0.11 | 0.12 | 0.15 | 0.13 | 0.14 | 0.14 |
| MgO | 0.88 | 1.04 | 0.53 | 0.50 | 0.57 | 0.38 | 0.34 |
| CaO | 4.26 | 3.42 | 3.29 | 2.39 | 2.53 | 3.14 | 1.67 |
| Na2O | 3.38 | 3.12 | 3.35 | 4.00 | 4.16 | 5.89 | 6.31 |
| K2O | 9.54 | 9.90 | 10.87 | 9.32 | 8.46 | 7.16 | 7.45 |
| P2O5 | 0.18 | 0.14 | 0.10 | 0.60 | 0.13 | 0.08 | 0.09 |
| L.o.I. | 1.25 | 1.22 | 0.60 | 1.77 | 3.30 | 3.41 | 1.34 |
| Ref. | [219] | [229] | [135] | [135] | [237] | [238] | [239] |
The Albani Hills constitute an ultramafic and highly potassic volcanic complex, with dominant leucitite, leucite tephrite and phonotephrite [214,240] including zeolitized pyroclastics [222]. In all cases, the contents of Fe2O3 + TiO2 are too high for ceramics (Figure 9d), and lapilli were used exclusively as fillers in red-firing bodies [120].
3.2.4. Campanian, Aeolian and Sicilian Magmatic Provinces (Miocene–Quaternary)
This section overviews the feldspar resources known in the Quaternary to Miocene magmatic provinces in the southern Apennines and eastern Sicily (Figure 6):
- The Campanian magmatic province is represented by stratovolcanoes (Roccamonfina, Vesuvius) and multicenter complexes (Phlegrean fields);
- Mount Vulture is a stratovolcano with a few parasitic centers;
- the Aeolian province exhibits a magmatic arc formed by stratovolcanoes (Lipari and Vulcano islands, amongst others);
- the Sicilian magmatic province encompasses a stratovolcano (Etna) and diatremes plus small plateaux (Hyblean hills).
The Campanian magmatic province is characterized by potassic and ultrapotassic rocks [135,241] with negligible alteration (Figure 10c). The occurrences around the Phlegrean fields consist of important zeolitized deposits [222]: the Neapolitan Yellow Tuff [223,237,242,243,244,245,246] and the Campanian Ignimbrite [223,247,248]. These deposits range in composition from trachyandesite and tephriphonolite to phonolite and trachyte (Figure 10a). The corresponding classification is KN fluxes with minor KNQ (Figure 10b). Phonolites present the most promising opportunities for ceramics, primarily because of their exceptionally high Na2O + K2O content (exceeding 12%). However, the removal of 3%–5% Fe2O3 + TiO2 poses a significant technological challenge (Figure 10d and Table 5).
Figure 10.
Potential of feldspathic raw materials in the Campanian and Aeolian magmatic provinces (Quaternary) and in the Sicilian magmatic province (Miocene–Quaternary). (a) Classification by the TAS diagram; (b) technological classification of ceramic fluxes; (c) degree of alteration by the Chemical Index of Alteration; (d) prospect for exploitation. For the interpretation of these schemes, see explanation given in Section 2 and Figure 1 and Figure S1.
The Roccamonfina stratovolcano [249,250,251] is made up of lava flows and domes and pyroclastics [241,252,253,254], some of them zeolitized [222]. A wide spectrum of compositions is well represented: phonolites, tephriphonolites, trachytes, latites and trachyandesites (Figure 10a). These occurrences can be classified mostly as KN, NK and KKN (Figure 10b). Some ceramic potential is discernible for phonolites, trachytes and white leucite tuffs, which are the lithologies with the lowest percentage of chromophores in the Roccamonfina complex (Figure 10d and Table 5).
Mount Vulture is formed of a Na-K-rich series of silica undersaturated rocks, including foidites with haüyne [135,238,255,256] and zeolitized tuffs [222]. The occurrences here considered mainly comprise tephrites to phonolites (Figure 10a), which are characterized by an equivalent feldspar content often exceeding 100% and therefore are classified as NNK fluxes (Figure 10b). In particular, phonolites are promising as nepheline syenite-like fluxes (Figure 10d), provided that the removal of 2%–4% Fe2O3 + TiO2 can be economically performed (Table 5).
The Aeolian arc has predominant compositions from calc-alkaline (basalt–andesite–rhyolite) to shoshonitic (basalt to rhyolite), with rare potassic alkaline products [257,258,259,260]. The occurrences surveyed span from rhyolite–dacite to trachyte–trachyandesite–andesite (Figure 10a) and are not significantly affected by alteration (Figure 10c). Only rhyolites, which are characterized by rather high alkali contents (Table 6) and can be classified as NKQ (Figure 10b), have a potential for ceramic fluxes, witnessed by occasional use [120]. The other lithologies fall mainly in the KNQ and NK classes but have too-high concentrations of chromophores for ceramic purposes (Figure 10d).
Table 6.
Examples of chemical composition of Cenozoic acidic volcanics (prior to any beneficiation) in the Apennines.
The Sicilian magmatic province consists of tholeiitic and Na-alkaline rocks pertaining to the Etna volcano [261,262,263,264] and the Hyblean Hills [135,265,266]. Basic lithologies prevail, such as hawaiite–mugearite–trachyandesite (Figure 10a), of which it is known the occasional use as ceramic ingredients in red-firing bodies [267,268]. Only Etnean trachytes, which are classified as NK (Figure 10b), may in principle be appealing for ceramic flux. However, their content of chromophore oxides is likely too high to allow an economically sustainable beneficiation (Figure 10d).
3.3. Feldspar Resources in the Calabro–Peloritan Arc
Feldspar resources in Calabria and north-eastern Sicily are spread over the various sectors of the Calabro–Peloritan Arc (Figure 11). In particular, feldspar deposits are known in Variscan terrains: Sila, Castagna, Bagni and Longobucco units in the Sila massif; Stilo and Castagna units in the Serre massif and Capo Vaticano area; and Aspromonte unit in the Peloritan mountains and Aspromonte massif [269,270]. Feldspar occurrences are separately overviewed for acidic differentiates (aplites and pegmatites, also albitized), granitoids and metamorphics.
Figure 11.
Map of feldspar resources in the Calabro–Peloritan Arc (redrawn from [270]): geological units and lithologies considered in the present survey (in brackets).
3.3.1. Aplites, Pegmatites and Albitites in the Calabro–Peloritan Arc
Acidic differentiates occur essentially as veins and stocks, with different size and frequency, put in place into magmatic or metamorphic terrains:
- Sila unit (281 occurrences);
- Longobucco unit (25 occurrences);
- Castagna unit (19 occurrences);
- Stilo unit (46 occurrences, including albitites);
- Aspromonte unit (46 occurrences).
Pegmatites and minor aplites are particularly frequent in the Diorito–Kinzigitic Zone of the Sila unit [148,271]. The vast majority of them exhibit a granitic composition (Figure 12a) and a negligible to incipient alteration (Figure 12c). Hence, their classification is mostly as NKQ-KNQ-QNK-QKN fluxes, with few strongly altered occurrences that are classified as QQF (Figure 12b). In addition, a dozen deposits have a trondhjemitic composition, falling in the KNQ class but with rather high CaO amounts (Table 7). Half a dozen deposits are albitized and consequently are plotted in the NN-NQ-NNK classes.
Figure 12.
Potential of feldspathic raw materials (aplites, pegmatites and albitites) in the various geological units of the Calabro–Peloritan Arc. Black dots are deposits already exploited for ceramic fluxes. (a) Classification by the TAS diagram; (b) technological classification of ceramic fluxes; (c) degree of alteration by the Chemical Index of Alteration; (d) prospect for exploitation. For the interpretation of these schemes, see explanation given in Section 2 and Figure 1 and Figure S1.
Table 7.
Examples of chemical composition of aplites, pegmatites and albitites (prior to any beneficiation) in the Variscan units of the Calabro–Peloritan Arc. Data are average of n occurrences. Fe2O3t is total iron oxide. Granitic 1 or trondhjemitic 2 composition.
Acidic differentiates in both Longobucco and Castagna units are represented by pegmatites prevailing over aplites and some metapegmatites [148,272]. Although all have a granitic composition (Figure 12a) and are mainly classified as NKQ-KNQ (Figure 12b), the Longobucco occurrences result to be on average richer in feldspar than the Castagna ones, also because these latter have incipient to moderate weathering (Figure 12c). As for the Sila unit, in most cases, there is potential for high-grade fluxes (Figure 12d).
Albitites, aplites and pegmatites are equally represented in the Stilo unit [17,62,148,149,272,273]. Overall, these resources show a wide compositional range (granites, granodiorites and syenites, Figure 12a) and a variable degree of alteration (Figure 12c). Albitites fall within the NN-NQ fields (Figure 12b) and always can be considered high-grade fluxes, being in most cases already mined for ceramic purposes [17,62,272]. Pegmatites and aplites are mainly classified as NKQ-KNQ (but for strongly altered samples plotting in the QNK-QKN-QQF fields) and are potentially suited for low-grade fluxes (Figure 12d).
Pegmatites and metapegmatites are known in the Aspromonte unit, both in southern Calabria [149,274,275] and in the Peloritan Mountains [276,277,278,279,280]. These differentiates are almost exclusively granitic (Figure 12a) with a moderate degree of alteration (Figure 12c), so present in most cases as NKQ fluxes (Figure 12b). Since their content of Fe2O3 + TiO2 is usually low, they often represent a prospect for high-grade fluxes (Figure 12d).
3.3.2. Granitoids and Acidic Volcanics in the Calabro–Peloritan Arc
Variscan granitoids and subvolcanics outcrop extensively in northern and central Calabria and in smaller bodies and stocks in the Aspromonte and Peloritan mountains (Figure 11). The occurrences surveyed consist of the following:
- Granites, sometimes albitized, chloritized or kaolinized, in places microgranite or leucogranite (180 samples);
- Granodiorites and trondhjemites (29 samples);
- Porphyry veins, sometimes lamprophyre-like (53 samples).
Granitoid occurrences in the Sila unit [281,282,283] are essentially granites (Figure 13a) and minor granodiorites [148,284,285]. They fall mainly within the NKQ-KNQ classes (Figure 13b) and show moderate weathering (Figure 13c). Their ceramic potential, whether for high-grade or low-grade fluxes, depends on the amount of alkali and chromophores (Figure 13). In addition, porphyries with rhyolitic composition occur in veins [148,286] and can be classified as NKQ, with some potential for low-grade fluxes (Figure 13d).
Figure 13.
Potential of feldspathic raw materials (granitoids and acidic volcanics) in the various geological units of the Calabro–Peloritan Arc. (a) Classification by the TAS diagram; (b) technological classification of ceramic fluxes; (c) degree of alteration by the Chemical Index of Alteration; (d) prospect for exploitation. For the interpretation of these schemes, see explanation given in Section 2 and Figure 1 and Figure S1.
The occurrences in the Longobucco and Castagna units are predominantly granites (Table 8, Figure 13a) and some granodiorites [148,287]. They can be classified as NKQ-KNQ (Figure 13b). As for the Sila unit, their potential for ceramic purposes is for low-grade fluxes, and high-grade only for leucogranites with a limited degree of alteration [288]. In addition, porphyries occur in veins in the Longobucco unit [148]. They are rhyolites (NKQ-KNQ classes) with moderate weathering (Figure 13c) and prospect for low-grade fluxes (Figure 13d).
Table 8.
Examples of chemical composition of granitoids and acidic volcanics (prior to any beneficiation) in the Variscan units of the Calabro–Peloritan Arc. Data are average of n occurrences. Fe2O3t is total iron oxide.
Granitoids of the Stilo unit are widely represented in the Serre sector [290,291] and Capo Vaticano area [292,293]. They include granites, with leucogranitic and albitized facies [148,149,270,294,295] and granodiorites [149,295,296]. This compositional range (Figure 13a) is further widened by a variable degree of alteration (Figure 13c), from incipient to strong [288,294,297]. Granites are classified as NKQ, with minor KNQ-QNK-QKN (Figure 13b), and have potential for low-grade fluxes or high-grade for poorly altered leucogranites (Figure 13d). Partially albitized granites are plotted in the NQ class with a prospect for high-grade fluxes (unless strongly weathered). Granodiorites (NKQ) have substantially no interest because of too-high amounts of Fe2O3 + TiO2.
In the Aspromonte unit are known granites and leucogranites in southern Calabria [149,274,275] as well as leucogranites and trondhjemites in the Peloritan Mountains [278,289,298]. Granites (classified as NKQ and minor KNQ) exhibit a potential for low-grade fluxes (Figure 13b–d). Similarly to the above-described units, the prospect for high-grade feldspathic materials is limited to the less altered leucogranites. Trondhjemites, in particular, have potential for high-grade fluxes (NQ).
3.3.3. Metamorphics in the Calabro–Peloritan Arc
Metadata on metamorphics mainly concern the Castagna and Aspromonte units, and to a minor extent the Sila, Stilo, Bagni and Longobucco units. Lithologies considered in the survey are as follows:
- Phyllites and quartz + feldspars ± mica ± chlorite schists (136 occurrences);
- Orthogneisses and gneisses (93 occurrences);
- Felsic metamorphics and feldspathic schists (54 occurrences);
- Paragneisses and micaschists (15 occurrences);
- Migmatites and granulite (12 occurrences);
- Epithermal alterations (4 occurrences);
- Mylonites (2 occurrences).
The metamorphic rocks in the Sila unit came from the Diorito–Kinzigitic Zone [299,300] and are mostly felsic, with occasional granulite and schists [148]. Metamorphics exhibit a granite-like composition (Table 9 and Figure 14a) and are essentially classified as NKQ-KNQ (Figure 14b). About the potential as ceramic raw materials, samples are spread across the fields of low-grade to high-grade fluxes, depending primarily on the amount of chromophore oxides. Schists and granulite have no ceramic prospect (Figure 14d).
Table 9.
Examples of chemical composition of metamorphics (prior to any beneficiation) in the Calabro–Peloritan Arc. Data are average of n occurrences. Fe2O3t is total iron oxide.
Figure 14.
Potential of feldspathic raw materials in metamorphic rocks of the various geological units of the Calabro–Peloritan Arc. (a) Classification by the TAS diagram; (b) technological classification of ceramic fluxes; (c) degree of alteration by the Chemical Index of Alteration; (d) prospect for exploitation. For the interpretation of these schemes, see explanation given in Section 2 and Figure 1 and Figure S1.
In the Longobucco unit, only metamorphics have been considered [148]; they have a granite-like composition and are plotted in the NKQ class (Figure 14a,b). In terms of the variance of the Sila metamorphics, the degree of alteration is limited (Figure 14c) and the content of Fe2O3 + TiO2 always low, so they may potentially be high-grade fluxes (Figure 14d).
The many occurrences known in the Castagna unit are mainly gneisses and a range of muscovite–feldspar–quartz schists and phyllites [148,287]. Gneisses have a granitic composition and are classified as NKQ (with minor NQ-KNQ). Also, phyllites and muscovite–quartz schists fall within the granite and KNQ fields (Figure 14a,b). Their ceramic potential fluctuates from low-grade to high-grade fluxes, similarly to the metamorphics of the Sila unit, depending mainly on the sum of Fe2O3 + TiO2 (Figure 14d). In addition, there are feldspathic schists that exhibit a certain degree of albitization, and consequently can be classified as NQ with a prospect for high-grade fluxes [148]. A couple of occurrences from the Bagni unit (phyllite and mylonite) were analyzed [148] but resulted to be too altered and rich in chromophores to serve as ceramic fluxes.
The few occurrences surveyed in the Stilo unit regard gneiss [149] as well as granitoids and metamorphics affected by epithermal alterations [62,210,211]. These latter are characterized by a strong to very strong degree of alteration (Figure 14c) and significant contents of sericite and chlorite, and consequently high values of both alkali and MgO (Table 4). They fall within the QNK class (Figure 14b) with encouraging features for low-grade fluxes (Figure 14d) and past attempts of exploitation [210].
A range of metamorphics was taken into account in the Aspromonte unit: gneisses, migmatites and schists in southern Calabria [149,275] as well as paragneisses [301] and epithermal alterations [302,303] in the Peloritan Mountains. Gneisses and schists have a composition comparable to granites (Figure 14a) and a moderate degree of alteration (Figure 14c), leading to classification mainly as NKQ-NQ (Figure 14b). Their potential varies from high-grade to low-grade fluxes, being largely dictated by the iron and titanium percentages and the equivalent feldspar content (Figure 14d). In contrast, migmatites and paragneisses have compositions resembling diorite–tonalites and, even if plotted in the KNQ class, they have no interest for ceramic purposes because of excessive amounts of Fe2O3 + TiO2.
3.4. Feldspar Resources in Sardinia
Feldspar resources are present in Sardinia in two well-distinct geological frameworks: the Variscan chain (granitic batholites and Paleozoic metamorphic basement) and the Cenozoic graben fillings, with volcanics and arkosic sandstones (Figure 15).
3.4.1. Variscan Magmatism in Sardinia
Acidic magmatic rocks outcrop extensively in the northeastern sector of the island and also in three massifs in Southern Sardinia (Sarrabus, Monte Arcosu and Arburese):
- Aplites and pegmatites (16 occurrences);
- Albitites and albitized granitoids (70 samples);
- Granitoids: granites and leucogranites (106 samples), granodiorites and tonalites (62 samples);
- Syenites (5 samples);
- Acidic lava flows and ignimbrites (30 samples) and porphyry in dykes (46 samples).
Dyke swarms of pegmatites and aplites occur frequently in both batholites and high-grade metamorphic basement [18,304,305,306,307,308,309,310]. These differentiates have a granitic composition (Figure 16a) and incipient to moderate alteration (Figure 16c). They can be mainly classified as NKQ with minor NN and KN (Figure 16b) and in many cases they exhibit promising features for high-grade fluxes (Figure 16d).
Figure 16.
Potential of feldspathic raw materials in the Variscan units (magmatic and metamorphic) of Sardinia. Black dots are deposits already exploited for ceramic fluxes. (a) Classification by the TAS diagram; (b) technological classification of ceramic fluxes; (c) degree of alteration by the Chemical Index of Alteration; (d) prospect for exploitation. For the interpretation of these schemes, see explanation given in Section 2 and Figure 1 and Figure S1.
Figure 15.
Map of feldspar resources in Sardinia (redrawn from [311]): geological units and lithologies considered in the present survey (in brackets).
In central Sardinia are well known important deposits of albitites [312,313,314] that occur mainly in the Orani–Ottana–Oniferi district [315,316,317,318,319]. Further occurrences are reported in the Baronie [320], Monteacuto [321] and Sulcis [322]. Deep albitization led to syenite-like compositions and NN (sometimes NQ) fluxes (Figure 16a,b), which have been largely exploited for ceramic purposes (Figure 16c). Partially albitized granitoids exhibit a potential for high-grade fluxes as well, classifiable as NN-NKQ with minor NQ-KNQ (Table 10).
The extensive outcrops of granitoids in Sardinia [323,324,325,326] include granites, granodiorite–tonalites and quartz–syenites [305,307,309,310,319,327,328,329,330] with incipient to moderate alteration (Figure 16c). Granites are plotted in the NKQ-KNQ fields, sometimes NQ-QKN (Figure 16b), and seem suitable for low-grade fluxes (high-grade in case of leucocratic terms) witnessed by occasional use in ceramic production [18]. Syenites of the Luogosanto unit [309] can be classified as NK-NKQ (sometimes NN) in force of high equivalent feldspar contents. However, the amount of chromophore oxides is rather high, so constraining their potential as ceramic fluxes. Granodiorites have little appeal for fluxes (NKQ) because of too-high Fe2O3 + TiO2 percentages (Figure 16d).
Variscan acidic volcanics and subvolcanics occur as lava flows and ignimbrites, ranging from rhyolite–dacite to andesite–latite [310,329,331], and as porphyry dikes [67,309,310,330,332,333,334,335], essentially rhyolite–dacite in composition (Figure 16a and Table 11). Volcanic rocks present a variable alteration (from incipient to very strong) and spread across the NKQ-KNQ-QNK-QKN fields (Figure 16b,c). They should serve as low-grade fluxes when the content of chromophores is low. The most weathered terms, classifiable as QQF, have no ceramic attractiveness (Figure 16d).
Table 10.
Examples of chemical composition of Variscan intrusives and metamorphics (prior to any beneficiation) in Sardinia. Data are average of n occurrences. Fe2O3t is total iron oxide.
Table 10.
Examples of chemical composition of Variscan intrusives and metamorphics (prior to any beneficiation) in Sardinia. Data are average of n occurrences. Fe2O3t is total iron oxide.
| Unit Site | Serra Maiore | Monte Li Conchi | Orani Ottana | Orani Ottana | Monte Limbara | Monte San Basilio | Luogosanto | Monte Filau |
|---|---|---|---|---|---|---|---|---|
| rock | pegmatite | pegmatite | albitite | albitized granitoid | leucogranite | leuco granite | syenite | orthogneiss |
| %wt | n = 20 | n = 1 | n = 9 | n = 8 | n = 20 | n = 5 | n = 5 | n = 15 |
| SiO2 | 70.94 | 69.49 | 68.27 | 68.35 | 74.20 | 72.92 | 60.71 | 75.21 |
| TiO2 | 0.17 | 0.13 | 0.31 | 0.44 | 0.06 | 0.25 | 0.32 | 0.15 |
| Al2O3 | 15.73 | 15.65 | 18.63 | 17.73 | 13.23 | 13.74 | 19.37 | 13.38 |
| Fe2O3t | 0.74 | 1.71 | 0.15 | 0.39 | 1.18 | 2.82 | 2.86 | 1.19 |
| MnO | 0.08 | 0.01 | 0.01 | 0.01 | 0.01 | 0.11 | 0.01 | 0.02 |
| MgO | 0.62 | 1.35 | 0.17 | 1.58 | 0.50 | 0.86 | 1.27 | 0.18 |
| CaO | 1.16 | 0.25 | 1.50 | 2.39 | 0.68 | 1.91 | 3.13 | 0.41 |
| Na2O | 7.37 | 9.97 | 10.49 | 8.01 | 4.51 | 3.42 | 6.09 | 2.97 |
| K2O | 2.05 | 0.01 | 0.09 | 0.16 | 4.02 | 3.94 | 3.73 | 5.25 |
| P2O5 | 0.39 | 0.01 | 0.07 | 0.16 | 0.01 | 0.17 | 0.12 | 0.13 |
| L.o.I. | 0.85 | 0.77 | 0.31 | 0.79 | 0.56 | 1.01 | 2.07 | 1.07 |
| Ref. | [320] | [310] | [319] | [319] | [310] | [309] | [310] | [336] |
3.4.2. Paleozoic Metamorphic Units in Sardinia
The following metamorphics, occurring in the Paleozoic basement, were taken into account:
- High-grade metamorphics [337,338], essentially orthogneisses (23 samples);
- Acidic metavolcanics [339,340,341], mostly porphyroids (39 samples).
Table 11.
Examples of chemical composition of Paleozoic acidic volcanics, subvolcanics and metavolcanics (prior to any beneficiation) in Sardinia. Data are average of n occurrences. Fe2O3t is total iron oxide.
Table 11.
Examples of chemical composition of Paleozoic acidic volcanics, subvolcanics and metavolcanics (prior to any beneficiation) in Sardinia. Data are average of n occurrences. Fe2O3t is total iron oxide.
| Age | Late Carboniferous-Permian (Variscan) | Ordovician | |||||
|---|---|---|---|---|---|---|---|
| type/area | Peralkaline | Metalkaline | Sarrabus | Gerrei | Monte Lasana | Gerrei | Sarrabus |
| rock | porphyry | porphyry | porphyry | ignimbrite | ignimbrite | porphyroid | porphyry |
| %wt | average | average | n = 11 | n = 16 | n = 1 | n = 19 | n = 3 |
| SiO2 | 74.67 | 74.82 | 74.02 | 78.08 | 73.41 | 68.99 | 66.84 |
| TiO2 | 0.07 | 0.10 | 0.11 | 0.20 | 0.14 | 0.37 | 0.62 |
| Al2O3 | 14.05 | 13.35 | 14.17 | 11.04 | 13.43 | 16.92 | 16.13 |
| Fe2O3t | 0.98 | 1.39 | 1.35 | 1.66 | 2.01 | 2.74 | 5.14 |
| MnO | 0.05 | 0.04 | 0.04 | 0.06 | 0.16 | 0.02 | 0.07 |
| MgO | 0.19 | 0.18 | 0.19 | 0.42 | 0.91 | 0.58 | 1.71 |
| CaO | 0.48 | 0.73 | 0.95 | 0.68 | 1.03 | 0.28 | 2.06 |
| Na2O | 3.52 | 4.11 | 3.71 | 1.58 | 3.91 | 1.37 | 3.32 |
| K2O | 4.96 | 4.47 | 4.61 | 3.64 | 4.04 | 6.90 | 3.09 |
| P2O5 | 0.08 | 0.03 | 0.08 | 0.07 | 0.01 | 0.19 | 0.21 |
| L.o.I. | 0.98 | 0.82 | 0.82 | 2.63 | 0.84 | 1.66 | 1.28 |
| Ref. | [335] | [335] | [333] | [331] | [310] | [342] | [343] |
The orthogneisses derive from granitic or granodioritic parent rocks [336,344]. The former are classified as KNQ and denote a potential for low-grade to high-grade fluxes, depending on degree of alteration and Fe2O3 + TiO2 contents (Table 10 and Figure 16). The latter are plotted in the NKQ field but have no ceramic interest.
The acidic metavolcanics pertain to two Ordovician units: porphyroids of Gerrei [18,38,342,343,345] and gray porphyries of Sarrabus [343,346]. The porphyroids of Gerrei are rhyolitic to trachytic in composition and fall within the KNQ-QKN fields (Table 11 and Figure 17a,b). Although usually altered to a strong to very strong degree (Figure 17c), they have a recognized potential for low-grade fluxes, as deposits with low percentages of chromophores have been mined [18,38]. In contrast, the gray porphyries are mainly dacites (NKQ class) and moderately weathered, but their high amount of Fe2O3 + TiO2 makes any valorization in whiteware production difficult (Figure 17d).
Figure 17.
Potential of feldspathic raw materials in Ordovician and Cenozoic units of Sardinia. Black dots are deposits already exploited for ceramic fluxes. (a) Classification by the TAS diagram; (b) technological classification of ceramic fluxes; (c) degree of alteration by the Chemical Index of Alteration; (d) prospect for exploitation. For the interpretation of these schemes, see explanation given in Section 2 and Figure 1 and Figure S1.
3.4.3. Cenozoic Magmatism in Sardinia
Two distinct magmatic provinces are present, of which acidic to intermediate terms were considered:
- Oligo-Miocene volcanics, mainly ignimbrites, lava flows and domes (59 occurrences);
- Oligo-Miocene zeolitized pyroclastics (74 samples) and epiclastics (16 samples);
- Pliocene–Quaternary volcanics from the Monte Arci volcanic ridge (22 samples) and the Montiferro multicenter complex (17 samples).
The Oligo-Miocene volcanics [347,348,349,350,351] outcrop mainly in northwestern, central and southernmost Sardinia [305,352,353,354,355,356,357]. Their composition is rhyolite–dacite–trachyte with incipient alteration, which is reflected in the NKQ-KNQ classes (Figure 17a,b). If moderately to strongly weathered, they are plotted in the QKN-QNK fields (Figure 17b,c). Given the rather high quantity of chromophores, there is generally no expectation for ceramic purposes. An exception is made for lithotypes with lower Fe2O3 + TiO2 contents, such as comendites [353,355], which have potential for low-grade fluxes (Figure 17d).
Zeolitic rocks are known among the Oligo-Miocene units in northwestern and central Sardinia [356,358,359,360,361]. They are more or less extensively zeolitized pyroclastics [223,362,363,364,365,366] and lacustrine sediments derived from them, i.e., epiclastics [223,356,359]. The zeolitized pyroclastics fall within the dacite–rhyolite–trachyte–latite fields with alteration ranging from incipient to moderate (Figure 17a–c). This broad compositional range leads, in technological terms, to a distribution in the NKQ-KNQ-QNK-QKN classes (Figure 17b). Since the Fe2O3 + TiO2 percentage usually overpasses 2%, they have some potential for low-grade fluxes only for higher equivalent feldspar content, between 50% and 60% (Table 12 and Figure 17d). On the other hand, zeolitized epiclastics exhibit compositions comparable to moderately weathered dacites-andesites (Table 12) and are plotted in the QKN-QNK classes (Figure 17b). However, they have little chances for ceramic applications, unless in case of lower amount of chromophores [223,364].
Table 12.
Examples of chemical composition of Cenozoic acidic volcanics and sandstones (prior to any beneficiation) in Sardinia. Data are average of n occurrences.
Regarding the Pliocene–Quaternary volcanics [135], two clearly distinct situations impact the Monte Arci complex [357,368,369], where rhyolite lavas occur with minor trachyte and andesite (Figure 17a), and the Montiferro complex [370], where mainly trachytes and phonolites were considered [239,371] together with epithermal alterations [211]. Volcanics of Monte Arci can be mostly classified as NKQ-KNQ with incipient alteration (Figure 17b,c). There is a potential for low-grade fluxes, which concerns essentially leucocratic rhyolites, while trachytes, andesites and rhyolites (when containing more than 2% Fe2O3 + TiO2) seem to be devoid of ceramic interest. On the other hand, the rocks of Montiferro fall within or near the NK-NNK classes. Trachytes (Table 12) and especially phonolites (Table 5) have a certain ceramic potential, despite their high chromophore content, due to the high equivalent feldspar content (Figure 17d). Epithermal alterations exhibit a strong potassic character (Table 4).
3.4.4. Cenozoic Sandstones in Sardinia
Arkosic sandstones outcrop mainly in northern Sardinia:
- Florinas Formation of Miocene age (25 samples);
- Quaternary synthem of Santa Teresa di Gallura (2 samples).
The Florinas Formation is a well-established source of ceramic raw materials [18,38,65,372]. These arkosic sandstones were deposited in a fluvio-marine environment such as a Gilbert-like delta [356,373]. They can be classified mainly as QKN fluxes with incipient to moderate weathering (Figure 17b,c and Table 12). However, occurrences with higher amounts of quartz, which result as strongly altered and are plotted in the QQF class, are suitable as ceramic fillers. Quaternary aeolian sands, like the Lu Falsaggiu deposit [374], exhibit some potential for KNQ-QKN fluxes (Figure 17d).
4. Discussion
The various feldspathic resources in Italy are evaluated as ceramic fluxes, incorporating the different geological occurrences found in the Alps, Apennines, Calabro–Peloritan Arc and Sardinia. Albitites, silica-saturated and undersaturated rocks, pegmatites and aplites, granitoids, metamorphics, acidic volcanics and subvolcanics and arkosic sandstones are reviewed separately. The assessment is industry-oriented and considers technological classification, beneficiation issues and geological features of deposits. The composition of Italian occurrences is compared with that of well-known feldspathic raw materials, which are taken as benchmark for a given type of ceramic flux. These benchmarks allow for a quick verification of how similar certain occurrences are to well-known fluxes on the ceramic market.
4.1. Albitites and Related Rocks
Resources consisting mainly of sodic feldspar are found in the metamorphic basement of Sardinia, Calabria and the Central Alps, associated with Variscan magmatism. Another geological occurrence is as albitized plagiogranites within the Jurassic ophiolites of the Apennines. The degree of albitization varies, as indicated by data distributed across the NN and NQ fields (Figure 18a), but it is fully comparable to the benchmark for sodic feldspar, i.e., the albitite from the Menderes massif in Turkey [375]. Plagiogranites typically exhibit a less pronounced albitization and are categorized within the NKQ and low NQ fields.
Figure 18.
Potential as ceramic fluxes of the Italian occurrences of (a,b) albitites (and albitized granitoids) and (c,d) silica-saturated (trachytes, syenites, monzonites) and silica-undersaturated rocks (phonolites, tephrites). Technological classification in the equivalent feldspar amount versus alkali ratio diagram (a,c). Distribution of Fe2O3 + TiO2 content for the various geological units (b,d). Dots refer to deposits already mined or under exploitation.
The distribution of chromophore data are distinctly different between the Variscan albitites and the lithotypes of the Apenninic ophiolites (Figure 18b). The former typically exhibit values below 1.5% Fe2O3 + TiO2, with a significant proportion falling below the benchmark, except for the Calabro–Peloritan Arc. In contrast, the latter generally contain chromophores exceeding 2%, with few approaching the benchmark. Consistent with this observation, the Variscan occurrences have largely been exploited, while those in the ophiolites have been mined only infrequently.
There are several open questions regarding exploration that mainly concern the size and geometry of the deposits and the process of albitization. The albitized bodies occur mainly as dykes and stocks, which are typically small, especially in the case of ophiolites. The major deposits, each containing at least one million tons of flux produced, are either currently in operation, such as the Orani–Ottana district in Sardinia, or have been depleted, as seen in Giustino in the Alps and the Capo Vaticano district in Calabria. The status of partially albitized deposits remains less clear. The search for new deposits is hindered by the lack of a genetic model for this type of albitites, which is essential for guiding exploration efforts [313,376,377,378].
Two additional issues concern the geochemical processes that accompany albitization in granitoid or ophiolitic contexts. In the former, there is a well-documented association with mineralizations of magnesium silicates (talc and chlorite), particularly in central Sardinia [312,314] and southern France [379,380]. Chlorite is a common component of certain albitite facies in Sardinia and Calabria, leading to unusually high MgO contents (up to 4%–5%) that can significantly influence the technical behavior of ceramic fluxes [381]. Conversely, plagiogranites may be associated with serpentinites in ophiolitic units [382,383]. Additionally, mining operations raise concerns about the potential occurrence of asbestos, which poses a problem given the concentration limit currently set at 0.1% [384].
4.2. Silica-Saturated and Silica-Undersaturated Rocks
This section discusses Italian resources of feldspathic materials that either do not contain quartz (silica-undersaturated rocks, primarily phonolites and tephrites) or contain only a minimal percentage of quartz (silica-saturated rocks, mainly trachytes, syenites and monzonites). These materials represent a diverse array of geological contexts, geochemical and petrological characteristics, as well as the size and arrangement of potential deposits [119,125,135]. From an application standpoint, silica-saturated and undersaturated rocks refer to distinct benchmarks: mixed Na-K feldspar and nepheline syenite/phonolite, respectively (Figure 18c). It is important to note that these are the main Italian resources with a feldspar content sufficiently high to approach these benchmarks, with average alkali content reaching up to 9% in syenites, 10.5% in trachytes and 13% in phonolites.
Different compositional characteristics are evident: for example, the Triassic and Cenozoic syenites (and trachytes) of the Alps are either silica-saturated or slightly over-saturated, spanning the NK-KN-NKQ-KNQ fields. In contrast, the Quaternary volcanics of the Roman and Campanian magmatic provinces are predominantly potassic, exhibiting both silica-undersaturated (KKN) and silica-saturated (KN) compositions. An exception is Mount Vulture, where the volcanic rocks display mixed alkali terms with a predominant sodic character (NNK-NK). Also in Sardinia and Sicily, the Quaternary trachytes and phonolites are prevailingly sodic, plotting within the NK and NNK fields, respectively.
These lithologies exhibit an exceptionally wide range of dimensions and structures in potential deposits, varying from small, uniform bodies (such as lava flows and pyroclastic layers) to larger units (lava domes, pyroclastic cones) and extending to complex products of explosive eruptions (ignimbrites, pyroclastic flows). Notably, the larger structures are often affected by internal inhomogeneities (both lateral and vertical gradation), which can result from metasomatic processes (such as zeolitization and feldspathization) and strong heterogeneity among the involved lithologies [218,232,246,385]. The resources derived from huge eruptions are well documented—examples include Neapolitan Yellow Tuff [237], Campanian Ignimbrite [248] and Val Tiberina Yellow Tuff [236]—as they consist of thick and extended deposits that have been extensively exploited as building materials, though they have not been utilized for ceramic fluxes.
The primary challenge in exploiting these resources arises from the chromophore content, which varies widely between 2% and over 8% (Figure 18d). This variability renders most occurrences beyond the current technological capacity to beneficiate rocks containing such high levels of ferromagnesian minerals under economically sustainable conditions. Additionally, the volcanic nature of the deposits, along with their strong heterogeneity, complicates the situation. Compounds containing iron and titanium are present in various forms [386,387,388]: phenocrysts, microcrystals within the groundmass, Fe and Ti dissolved in the vitreous phase and iron oxide-hydroxide coatings due to weathering and/or metasomatic processes. Given these conditions, the beneficiation strategy necessitates multiple actions for the liberation and separation of Fe and Ti minerals, as each form requires specific particle sizes and magnetic separation settings. Furthermore, there is currently no effective method to reduce the content of Fe and Ti in the glassy phase.
In reality, there exists a niche market for nepheline phonolites, as exemplified by Chapada dos Índios in Brazil [389], České středohoří in Czechia [390] and Roche-en-Régnier in France [391]. As previously mentioned, these phonolites typically have rather high Fe2O3 + TiO2 contents, usually approaching 3%, which limits their application to red bodies or only a small percentage in whiteware bodies.
4.3. Pegmatites and Aplites
Acidic differentiates occur particularly in the metamorphic basement and Variscan magmatic rocks of Sardinia, the Calabro–Peloritan Arc and the Alps, having been emplaced from the Late Carboniferous to the Early Triassic [83,392,393]. Additional occurrences are associated with Cenozoic magmatism in Tuscany and the Alps. Limited information exists regarding the geological classification [10,394] of these granitic pegmatites and aplites, which are often considered barren or “ceramic type”. Nevertheless, some occurrences on Elba Island and in the Alps are recognized as examples of rare-element granitic pegmatites [93,94,187] and are currently under investigation as potential sources of lithium [58,95,395].
Overall, the Italian aplites and pegmatites exhibit granitic composition and most occurrences are plotted in the NKQ-KNQ fields (Figure 19a), distributed all around the symbols of benchmarks taken for mixed Na-K quartz–feldspathic fluxes, i.e., the Baveno–Montorfano deposit in Italy [49] and the Kràsno deposit in Czechia [396]. In addition, there is an interesting set of deposits in the Alps and the Calabro–Peloritan Arc (as well as some in Sardinia) that are enriched in sodium, classifiable as NN-NQ-NK and are not far from the benchmark for sodic feldspar. Many of these deposits have already been industrially exploited in the Alps; however, none have been developed in Calabria or Sardinia. Conversely, the acidic differentiates with a more or less pronounced potassic character (KK-KQ-KN) are quite limited, primarily found in the Calabro–Peloritan Arc. These deposits are not close to the benchmarks for mixed alkali feldspars, and none of these occurrences have attracted industrial interest so far. Finally, there are occurrences in the QNK-QKN fields, predominantly from the Calabro–Peloritan Arc, which substantially represent weathered rocks that are depleted in feldspar, thus exhibiting limited potential as ceramic flux.
Figure 19.
Potential as ceramic fluxes of the Italian occurrences of (a,b) pegmatite–aplites, (c,d) granitoids and (e–f) metamorphics. Technological classification in the equivalent feldspar amount versus alkali ratio diagram (a,c,e). Distribution of Fe2O3 + TiO2 content for the various geological units (b,d,f). Dots refer to deposits already mined or under exploitation.
The most appealing characteristics of pegmatites and aplites are their low content of chromophores and the fact that the femic minerals are essentially micas, tourmaline and garnet. These components are relatively easy to separate once liberated. These features are supported by the Italian case study, which indicates that the combined values of Fe2O3 and TiO2 are generally less than 1.5% (Figure 19b). Specifically, approximately one-fifth of the occurrences in the Alps and a quarter of those in Sardinia and the Calabro–Peloritan Arc exhibit chromophore contents that are even lower than the benchmark established for mixed alkali feldspars, namely the pegmatites of Oberpfalz, Germany [10,397].
On the other hand, there are important issues to be considered, which notoriously affect aplites and pegmatites:
- The size of the individual bodies, often small to very small from the ceramic industry viewpoint, which also seems to apply to most Italian pegmatites. However, there are also pegmatite–aplite bodies and dyke swarms individually mapped in the geological cartography, as in Sardinia [309,310].
- Greater difficulty and cost in mining swarms of dykes instead of major stocks, particularly when occurring as high angle dipping veins. It is no coincidence that the major pegmatite deposit in Italy and the only since long in operation (Lentrée–Pernighera in Lombardy) is a stock type [56].
- Heterogeneity in composition within the same body, i.e., mineral zonation [398,399,400], as well as from body to body within the same swarm [401,402,403]. The few Italian examples known with sufficient detail confirm a quite wide variability of both Na/K ratio and quartz content [30,115].
4.4. Granitoids
Granitoid rocks are the most widespread feldspathic resource in Italy, in particular in Sardinia, the Calabro–Peloritan Arc and the Alps. These rocks are primarily associated with Variscan magmatism (Carboniferous–Permian) and, to a lesser extent, with Alpine magmatism (Oligocene–Miocene). The outcrops of granitoids vary significantly in size, ranging from minor stocks on a decametric scale to batholiths that extend over several kilometers. This results in deposit sizes that are generally larger than those of other feldspar sources. Additionally, considering the compositional uniformity expected for granitic bodies [404], this combination represents a significant advantage, despite the feldspar content usually ranging between 50% and 70%. Detailed mapping of various lithologies and magmatic facies is available in several regions. However, the petrographic description does not always align with the technological profiles for ceramic fluxes. For example, the term leucogranite does not necessarily correspond in literature to particularly low values of Fe2O3 + TiO2.
From the compositional point of view, the vast majority of Italian granitoids concentrate in the NKQ-KNQ fields, distributed all around the symbols of benchmarks taken for mixed Na-K quartz–feldspathic fluxes. Within this composite population, some differences can be observed: the Variscan granitoids typically exhibit a lower average equivalent feldspar content compared to the products of Alpine magmatism. The latter often display a more sodic composition than the Variscan rocks (Figure 19c). Beyond this compositional perimeter, a few occurrences exhibit distinctive features: a pronounced sodic character (NN-NQ, though rarely approaching the benchmark for sodic feldspar), presumably linked to localized albitization (as discussed in Section 4.1), or a potassium enrichment (KQ) associated with sericitization phenomena [190,191]. Additionally, there are occurrences with particularly low quartz contents (NK-KN) that are are close to syenites and to benchmarks for mixed alkali feldspars (refer to comments on syenites in Section 4.2). Conversely, the relatively low feldspar contents are primarily attributed to weathering, which can lead to the formation of a thick regolith that significantly impedes mining activities, as observed in certain areas of Calabria.
The differences in composition extend to the Fe2O3 + TiO2 content, which has a narrower distribution in the granitoids from Sardinia and the Calabro–Peloritan Arc than the Cenozoic occurrences and the Variscan rocks in the Alps (Figure 19d). This likely reflects the varying frequency of granodiorite–tonalite terms, which are the richest in chromophores, to the extent that they are unsuitable as sources of ceramic fluxes. If mixed alkali quartz–feldspathic materials are used as a reference, it becomes evident that a significant portion of the Variscan granitoids has chromophore contents below this benchmark: approximately three-quarters in the Calabro–Peloritan Arc, two-thirds in Sardinia and around 40% in the Alps. In contrast, Alpine magmatism presents a different scenario, with about one-quarter of the granitoids exhibiting Fe2O3 + TiO2 values below the benchmark.
Beyond the iron oxide content, both the rock texture and the composition of femic minerals are crucial, as they are influenced by weathering or metamorphic overprinting. Generally, biotite, magnetite and hornblende are easier to remove than muscovite, enstatite and coatings of iron oxyhydroxides [405,406]. This leads to a key point: the potential for low-cost beneficiation, based on dry process and high-gradient magnetic separation, hinges on effective mineral liberation, which is essential for achieving a high yield of quartz–feldspathic flux. These opportunities largely depend on a favorable granite texture, with the grain size of iron-bearing minerals being suitable for the magnetic process [15,16,407].
In all the areas where granitoids are exposed, mining activities for ornamental stones —whether currently operational or abandoned—are known. This situation presents an opportunity to utilize the mining waste left from previous operations, such as granite dumps. This approach aligns with a model that has already been successfully implemented in the ceramic supply chain [49,408], which encompasses comprehensive exploitation concepts that underpin the sustainability of mining activities for ceramics [13,409].
4.5. Metamorphics
Metamorphic rocks considered in the exploration for ceramic fluxes in Italy encompass an exceptionally wide range of lithologies, including various types of gneiss and schist, among others. These rocks are found in the Paleozoic basement of the Alps, Sardinia, the Calabro–Peloritan Arc and Tuscany. Despite exhibiting some promising characteristics, none of these occurrences have been exploited for ceramic purposes. This mirrors the global situation, where only a few deposits, such as mylonite and gneiss in Brazil, are actively mined [410,411]. In contrast, quarrying for aggregates and ornamental stones is quite common.
The lithologies most frequently sampled—orthogneiss, felsic metamorphics and feldspathic schists—resemble granitic parent rocks from a compositional perspective. Consequently, they are predominantly found in the NKQ-KNQ fields, with equivalent feldspar content rarely exceeding 70%, which is, on average, lower than the benchmarks for quartz–feldspathic materials (Figure 19e). This pattern is similarly observed in Sardinia, the Calabro–Peloritan Arc and the Alps; however, it does not apply to Tuscany, where the metamorphic rocks exhibit insufficient equivalent feldspar content to be considered viable for ceramic fluxes. Additionally, there are partially albitized gneisses and schists, primarily found in Calabria, which are classified as NQ (not plotting closely to the benchmark for sodic feldspar) or even NN-NK in a few instances. The considerations discussed in Section 4.1 largely pertain to these occurrences as well.
Interestingly, the distribution of Fe2O3 + TiO2 is promising, as the vast majority of metamorphics in the Calabro–Peloritan Arc exhibit chromophore levels below the benchmark for quartz–feldspathic fluxes, with approximately half of the cases showing levels below 1%. The situation also appears favourable in Sardinia and the Alps, where occurrences of Fe2O3 + TiO2 below the benchmark constitute at least half of the total (Figure 19f).
However, the discussion in the Section 4.4, regarding the significance of rock texture and the composition of femic minerals, is even more pertinent in the context of metamorphic rocks. Metamorphic processes undoubtedly induce preferential orientations and anisotropic textures, as well as the transformation of primary minerals. These factors are likely to interfere with the feasibility of low-cost beneficiation mentioned earlier. For instance, there is a decrease in value as a ceramic flux, despite having the same equivalent feldspar content, due to the increased presence of muscovite in gneiss compared to granitoids [70]. This reduction in value is attributed to a lower beneficiation yield, as muscovite is considered an undesirable component in ceramic bodies [3,412].
The advantages associated with the size and uniformity of deposits, claimed for granite parent rocks, cannot be similarly applied to metamorphics, which often experience significant tectonic deformations and structural discontinuities.
4.6. Acidic Volcanics and Subvolcanics
This section addresses the volcanic equivalents of granitoids, which, despite their limited compositional range (rhyolite–rhyodacite–dacite–trachydacite) represent a remarkably diverse array in terms of their formation processes (including porphyry dykes and hypabyssal bodies), age (Ordovician to Quaternary), size and geometry of deposits, degree of alteration or metamorphism and potential for mining for ceramic applications.
Once considered in technological terms, the chemical composition of acidic volcanics does not precisely mirror that of granitoids but instead exhibits a more diverse distribution (Figure 20a). A significant group of samples primarily falls within the NKQ-KNQ fields, similar to granitoids, and is close to the benchmarks for mixed alkali quartz–feldspathic fluxes. This group includes Variscan volcanics and subvolcanics from the Alps, the Calabro–Peloritan Arc and Sardinia, along with some Cenozoic rhyolites and Ordovician porphyroids. However, within this group, there exists a second population characterized by a more potassic character and equivalent feldspar contents even exceeding 70%. This population consists of Quaternary volcanics from the Tuscan magmatic province, specifically from the Ceriti and Cimini mountains.
Figure 20.
Potential as ceramic fluxes of the Italian occurrences of (a,b) acidic volcanics (including subvolcanics and metavolcanics) and (c,d) quartz–feldspathic sandstones. Technological classification in the equivalent feldspar amount versus alkali ratio diagram (a,c). Distribution of Fe2O3 + TiO2 content for the various geological units (b,d). Dots refer to deposits already mined or under exploitation.
All of these resources have been infrequently utilized for ceramic fluxes due to the relatively high concentration of chromophores, which includes the group containing Fe2O3 + TiO2 beyond the benchmark shown in Figure 20b. The complexities involved in the beneficiation of volcanic rocks, as illustrated in Section 4.2, further contribute to this underutilization. However, the ceramic industry’s interest in these resources can be revitalized, given that the alkali content can exceed 10%. This allows for operational exploration to focus on minimizing chromophore levels while considering the favorable size and geometry of the deposits.
Another group is distinctly potassic and exhibits lower equivalent feldspar contents, resulting in the samples being distributed across the KQ, QKN and QQF fields (Figure 20a). This distribution is attributed to various alteration processes, including sericitization and pyrometamorphism, which position these metavolcanics closer to the benchmark for arkose (Bavarian sandstones) rather than for potassic feldspar (Saarland rhyolites), both in Germany [397]. These resources primarily consist of Permian porphyries from the Alps and Ordovician porphyroids from Sardinia, along with Cenozoic subvolcanic bodies on Elba Island, which have undergone epithermal alteration (sericitized eurite), and Quaternary sanidinites from the Roman magmatic province, products of pyrometamorphic processes. Deposits from all these sources are currently in operation or have been in the past, particularly those with lower Fe2O3 + TiO2 contents, as the beneficiation challenges mentioned in Section 4.4 and Section 4.5 are even more pronounced for altered porphyries or metavolcanics. Indeed, the potential for valorising large volumes of acidic volcanics, especially products of huge explosive eruptions—such as those in the Serie dei Laghi (Piedmont), Athesian platform (Eastern Alps) and Tuscan magmatic province—largely depends on ongoing advancements in mineralurgical treatments.
4.7. Arkoses and Related Rocks
Arkosic and subarkosic sandstones are well-known quartz–feldspathic fluxes [4,9]. Based on the content of feldspars, they can be distinguished in arkose (feldspars > 25%) and subarkose (5%–25%) [413]. These sandstones should not be confused with silica sands, quartzarenites and quartzites, which are quartzous materials used as filler in ceramic bodies [3]. The resources surveyed show a wide range of equivalent feldspar contents within which three populations with different characteristics can be identified (Figure 20c,d):
- Arkoses (Fdeq from 35% to over 60%) pertaining to both the Loiano–Anconella formations in Emilia and the Miocene units in Calabria. The former are slightly more potassic and have lower amounts of chromophores than the latter. Only the Loiano sandstones are currently exploited by the ceramic industry.
- Subarkoses with a pronounced potassic character are mined in Sardinia (Florinas Formation) and Piedmont (Biella) in force of their low amount of chromophores and fair feldspar content (Fdeq from 25% to over 50%).
- Quartz arenites (to subarkoses) of Southern Italy exhibit wide ranges of Na/K ratio and feldspar content (Fdeq 0%–15%, sometimes up to 30%) associated to rather high percentage of Fe2O3 + TiO2 (particularly the Numidian Flysch). Only few occurrences with the greatest feldspar content have been mining as fluxes, while others are under exploitation as silica sands.
The most important among these resources are the result of mass-flow deposition, such as proximal turbidites (Loiano Formation) or Gilbert-deltas (Florinas Formation and Biella). These environments typically create favorable conditions regarding the size and geometry of deposits. All these sandstones can be directly or indirectly linked to Variscan crystalline source rocks in the Serie dei Laghi (Piedmont) or the Corsican–Sardinian block (for the Florinas and Loiano formations).
In addition to the size and geometry of deposits, the successful upgrading of other sandstones largely depends on the interplay of two key factors: a sufficiently high equivalent feldspar content (approximately over 30%) and the concentration (and type) of chromophores that would enable beneficiation at an acceptable cost. The presence of clay fractions (which can be removed through attrition and washing), femic minerals or diagenetic iron-bearing forms (which can be eliminated via magnetic separation) is preferable to the presence of coatings on quartz and feldspar grains (which require acid leaching for removal) or iron oxide in rock fragments. This information is essential for determining whether seemingly promising occurrences, such as Numidian Flysch subarkoses and Calabrian arkoses, truly possess potential for use as ceramic fluxes.
5. Conclusions
The search for mineral resources, including critical raw materials such as feldspar, to feed the ceramic production can be systematically conducted, as demonstrated by the present case study of the Italian territory, through a comprehensive survey of field occurrences. A primary focus should be on chemical characterization (major oxides) as there is a well-established correlation between the technological and aesthetic properties—especially fusibility and color after firing— and the chemical composition of feldspathic fluxes.
The rationale consists of gathering, as a first step, information from geological cartography, petrological and geochemical literature and basic mining exploration. The following step is data interpretation performed under an industry-oriented perspective, which declines the compositional features in terms of both technological behavior and chances of successful beneficiation of ceramic fluxes. Such an assessment can take advantage from comparison with benchmarks, which are well-known raw materials, currently utilized by the ceramic industry.
The present survey (~3500 metadata) gave rise to a complete picture of the potential for feldspathic fluxes of a broad range of resources:
- Pegmatites and aplites are quite common in the Variscan units of Sardinia, Calabro–Peloritan Arc and the Alps, but the pros (low content of femic minerals, easy enough to separate) are often balanced by the cons (mostly quartz–feldspathic fluxes; small size of single bodies; difficulty and cost in mining swarms of dykes instead of major stocks; compositional heterogeneity within the same swarm or even the same dyke).
- Albitites: the main occurrences are in Sardinia and Calabria, where the production of high-grade sodium fluxes is well known. The challenges come from the lack of a genetic model to guide exploration and the strict association with talc and chlorite mineralizations (that can lead to high MgO contents).
- Granitoids and syenites are the most widespread resources for quartz–feldspathic fluxes, with compositional differences between the Variscan and Alpine magmatism. Crucial is low-cost beneficiation, which is possible when both a low amount of chromophores and a favorable texture for the magnetic separation process are present. Advantage can be taken from the extraction of ornamental stones, by exploiting granite dumps.
- Acidic volcanics, subvolcanics and metamorphic equivalents are known in a broad range of geological units (Ordovician to Quaternary). They usually consist of rhyolites with limited potential for low grade fluxes due to rather high amounts of chromophores that are difficult to remove. Nevertheless, occurrences with a marked potassic character—especially products of huge explosive eruptions (e.g., Serie dei Laghi, Athesian platform, Tuscan magmatic province)—offer good prospects, assuming that consistent improvements of mineralurgical treatments are achieved.
- Sands and sandstones are widely used by the ceramic industry, which accepts varying contents of feldspars (arkoses, subarkoses and quartzarenites). The main target for exploration is mass-flow deposition, like in Gilbert-deltas and proximal turbidites. Success largely lies in a sufficiently high feldspar content combined with amount (and type) of chromophores to allow a beneficiation at an acceptable cost (as in Sardinia and Northern Apennines).
- Felsic metamorphics occur in the Paleozoic basement of various regions, but the more promising are orthogneiss and feldspathic schists with low amount of chromophores, which outcrop especially in the Calabro–Peloritan Arc. However, metamorphic processes can induce textural and mineralogical features that make low-cost beneficiation difficult. Muscovite, in particular, can reduce the beneficiation yield and is an undesirable component in ceramic bodies.
- Silica-saturated and silica-undersaturated volcanics are abundant in Central and Southern Apennines: the average alkali content (trachytes 10.5%, phonolites 13%) is appealing for high-grade fluxes, but the main challenge is developing the technological capacity to beneficiate in economically sustainable conditions rocks with chromophore content as high as 2%–8%.
- Granitoids or felsic metamorphics that have undergone epithermal alteration can act as fluxes, like the well known eurite from Elba Island. They exhibit peculiar enrichment in MgO and/or K2O, due to pervasive sericitization and chloritization and often a low Fe2O3 percentage. Occurrences are few, essentially in Tuscany and the Calabro–Peloritan Arc, but a mineralization model to guide exploration is missing. There are also cases of high temperature alteration, like the Quaternary sanidinites of the Roman magmatic province (formed by pyrometamorphic processes) which are potentially attractive for their accentuated potassium character.
The ranking of potential ceramic interest can guide operational mining exploration toward the most promising areas and resources. Nevertheless, several pieces of information, not collected in the current survey, may be found in the cited literature and/or need to be acquired, such as detailed petrographic–geochemical characterization and geological mapping. This information is essential for understanding the dimensions, shapes, tectono-structural arrangements and uniformity of the ore body, along with its textural and mineralogical features, to effectively design the beneficiation strategy.
Every word in the present case study regarding the prospects for exploitation, of any given resource, did not consider specific restriction (e.g., protected areas, other destined use of land) or the existing mining licenses, which must, of course, be taken into account prior to any exploration activities.
Supplementary Materials
The following supporting information can be downloaded at: https://www.mdpi.com/article/10.3390/min15010087/s1, Table S1: Feldspathic raw materials in Italy: resources surveyed. Figure S1: Classification of feldspathic fluxes based on the alkali ratio versus equivalent feldspar amount diagram. (A) Nomenclature of ceramic fluxes. (B) Examples of ceramic fluxes on the market with common commercial names. (C) Examples of geological sources of commercial ceramic fluxes.
Author Contributions
Conceptualization, M.D.; methodology, M.D.; formal analysis, M.D., S.C., C.M. and C.Z.; data curation, M.D.; writing—original draft preparation, M.D., S.C., C.M. and C.Z.; writing—review and editing, M.D., S.C., C.M. and C.Z.; visualization, M.D.; supervision, C.Z. All authors have read and agreed to the published version of the manuscript.
Funding
This research was carried out within the Extended Partnership “Made in Italy Circolare e Sostenibile—MICS” project (PE00000004) of the National Recovery and Resilience Plan (NRRP), funded by the European Union-Next Generation EU.
Data Availability Statement
The data presented in this study can be found in the literature cited. Restrictions apply to the availability of data regarding the basic mining research (access must be requested to the Ministry of Enterprise and Made in Italy, Rome).
Acknowledgments
Sonia Conte thanks the “Ecosystem for Sustainable Transition in Emilia-Romagna” project (ECS00000033) of the NRRP, funded by the Next Generation EU, for financial support.
Conflicts of Interest
The authors declare no conflicts of interest.
References
- Kyonka, J.C.; Cook, R.L.V. The properties of feldspars and their use in whitewares. Univ. Ill. Bull. 1954, 51, 1–34. [Google Scholar]
- Sánchez Muñoz, L.; García Guinea, J. Feldespatos: Mineralogía, Yacimientos y Aplicaciones; CSIC: Madrid, Spain, 1992; pp. 441–469. [Google Scholar]
- Dondi, M.; Raimondo, M.; Zanelli, C. Clays and bodies for ceramic tiles: Reappraisal and technological classification. Appl. Clay Sci. 2014, 96, 91–109. [Google Scholar] [CrossRef]
- RMIS, Raw Materials Information System, Joint Research Centre, the European Commission. Available online: https://rmis.jrc.ec.europa.eu/rmp/Feldspar (accessed on 10 December 2024).
- Zanelli, C.; Raimondo, M.; Guarini, G.; Dondi, M. The vitreous phase of porcelain stoneware: Composition, evolution during sintering and physical properties. J. Non-Cryst. Solids 2011, 357, 3251–3260. [Google Scholar] [CrossRef]
- Wadsworth, F.B.; Vasseur, J.; Llewellin, E.W.; Schauroth, J.; Dobson, K.J.; Scheu, B.; Dingwell, D.B. Sintering of viscous droplets under surface tension. Proc. R. Soc. A 2016, 472, 20150780. [Google Scholar] [CrossRef] [PubMed]
- Conte, S.; Zanelli, C.; Ardit, M.; Cruciani, G.; Dondi, M. Phase evolution during reactive sintering by viscous flow: Disclosing the inner workings in porcelain stoneware firing. J. Eur. Ceram. Soc. 2020, 40, 1738–1752. [Google Scholar] [CrossRef]
- García-Ten, J.; Dondi, M.; Vítor, J.; Lisboa, M.V.; Cabedo, M.V.; Pérez-Villarejo, L.; Rambaldi, E.; Zanelli, C. Critical raw materials in the global high-throughput ceramic industry. Sustain. Mater. Technol. 2024, 39, e00832. [Google Scholar] [CrossRef]
- Potter, M.J. Feldspars. In Industrial Minerals and Rocks: Commodities, Markets and Uses; Kogel, J.E., Trivedi, N.C., Barker, J.M., Krukowski, S.T., Eds.; Society of Mining, Metallurgy and Exploration: Littleton, CO, USA, 2006; pp. 451–461. [Google Scholar]
- Dill, H.G. Pegmatites and aplites: Their genetic and applied ore geology. Ore Geol. Rev. 2015, 69, 417–561. [Google Scholar] [CrossRef]
- Dondi, M.; Guarini, G.; Conte, S.; Molinari, C.; Soldati, R.; Zanelli, C. Deposits, composition and technological behavior of fluxes for ceramic tiles. Period. Mineral. 2019, 88, 235–257. [Google Scholar]
- Grohol, M.; Veeh, C. Study on the Critical Raw Materials for the EU 2023: Final Report; Directorate-General for Internal Market, Industry, Entrepreneurship and SMEs; Publications Office of the European Union, European Commission: Luxembourg, 2023; Available online: https://data.europa.eu/doi/10.2873/725585 (accessed on 10 December 2024).
- Dondi, M.; García-Ten, J.; Rambaldi, E.; Zanelli, C.; Vicent-Cabedo, M. Resource efficiency versus market trends in the ceramic tile industry: Effect on the supply chain in Italy and Spain. Res. Conserv. Recycl. 2021, 168, 105271. [Google Scholar] [CrossRef]
- Gaied, M.E.; Gallala, W. Beneficiation of feldspar ore for application in the ceramic industry: Influence of composition on the physical characteristics. Arab. J. Chem. 2015, 8, 186–190. [Google Scholar] [CrossRef]
- Zhang, Y.; Hu, Y.; Sun, N.; Liu, R.; Wang, Z.; Wang, L.; Sun, W. Systematic review of feldspar beneficiation and its comprehensive application. Miner. Eng. 2018, 128, 141–152. [Google Scholar] [CrossRef]
- Baila, F.; Labbilta, T.; Darmane, Y. Feldspar purification from iron impurities: A review of treatment methods. Miner. Process. Extract. Metall. Rev. 2024, 45, 564–572. [Google Scholar] [CrossRef]
- Dondi, M. I giacimenti italiani di materie prime feldspatiche. Ind. Mineraria 1992. 43/1, 18–26; 43/2, 7–15. [Google Scholar]
- Bordicchia, F.; Marini, C.; Bornioli, R. Raw feldspar materials in Sardinia, an overview. Ind. Ceram. 2004, 24, 71–79. [Google Scholar]
- Dondi, M.; Guarini, G.; Venturi, I. Assessing the fusibility of feldspathic fluxes for ceramic tiles by hot stage microscope. Ind. Ceram. 2001, 21, 67–73. [Google Scholar]
- Le Maitre, R.W.; Streckeisen, A.; Zanettin, B.; Le Bas, M.J.; Bonin, B.; Bateman, P. Igneous Rocks: A Classification and Glossary of Terms: Recommendations of the International Union of Geological Sciences Subcommission on the Systematics of Igneous Rocks; Cambridge University Press: Cambridge, UK, 2005. [Google Scholar]
- Middlemost, E.A. Towards a comprehensive classification of igneous rocks and magmas. Earth-Sci. Rev. 1991, 31, 73–87. [Google Scholar] [CrossRef]
- Dondi, M. Feldspathic fluxes for ceramics: Sources, production trends and technological value. Resour. Conserv. Recycl. 2018, 133, 191–205. [Google Scholar] [CrossRef]
- Nesbitt, H.W.; Young, G.M. Formation and diagenesis of weathering profiles. J. Geol. 1989, 97, 129–147. [Google Scholar] [CrossRef]
- Wang, P.; Du, Y.; Yu, W.; Algeo, T.J.; Zhou, Q.; Xu, Y.; Pan, W. The chemical index of alteration (CIA) as a proxy for climate change during glacial-interglacial transitions in Earth history. Earth-Sci. Rev. 2020, 201, 103032. [Google Scholar] [CrossRef]
- Dondi, M. Feldspars and other fluxes for ceramic tiles: Sources, processing, composition and technological behavior. In CRAM Raw Materials Profile, European Innovation Partnership on Raw Materials, 1st ed.; European Commission: Luxembourg, 2018; 260p. [Google Scholar]
- Kawano, M.; Tomita, K. Mineralogy and genesis of clays in postmagmatic alteration zones, Makurazaki volcanic area, Kagoshima prefecture, Japan. Clay Clay Miner. 1991, 39, 597–608. [Google Scholar] [CrossRef]
- Menegazzi, R. Ricerca di fonti di approvvigionamento per l’industria ceramica italiana: Rocce feldspatiche dell’arco alpino. Ceram. Inf. 1994, 341, 464–467. [Google Scholar]
- Pfiffner, O.A. Geology of the Alps; John Wiley & Sons: Hoboken, NJ, USA, 2014. [Google Scholar]
- Bertolani, M. Contributo allo studio petrografico della cosidetta “formazione dioritico-kinzigitica”; Ricerche in Val Sabbiola (Valsesia). Rend. Soc. Mineral. Ital. 1954, 10, 92–207. [Google Scholar]
- Galeotti, C. Le manifestazioni filoniane acide di Fornero, Inuggio e Massiola in Valle Strona (Novara). Ceramica 1986, 39, 16–22. [Google Scholar]
- Bertolani, M.; Loschi Ghittoni, A.G. Le pegmatiti della zona Ivrea-Verbano nel bacino del Torrente Bagnone in Valle Strona (Novara). Boll. Ass. Min. Subalp. 1987, 24, 32–47. [Google Scholar]
- Bertolani, M.; Loschi Ghittoni, A.G. Possibilità di impiego nell’industria ceramica del materiale quarzoso-feldspatico delle pegmatiti della zona Ivrea-Verbano. Il complesso filoniano del bacino del T. Bagnone in Valle Strona (Novara). Boll. Ass. Min. Subalp. 1987, 24, 197–200. [Google Scholar]
- AQUATER. Ricerca Mineraria di Base: I Materiali Fondenti Feldspatici dell’Arco Alpino, Relazione Conclusiva; Ministero dell’Industria, del Commercio e dell’Artigianato, Direzione Generale delle Miniere: Rome, Italy, 1994; pp. 1–120.
- AQUATER. Ricerca Mineraria di Base: Piemonte Nord-Est, Relazione Conclusiva; Ministero dell’Industria, del Commercio e dell’Artigianato, Direzione Generale delle Miniere: Rome, Italy, 1994; pp. 1–49.
- Pagliani, G.; Martinenghi, M. Il filone pegmatitico di Montescheno in Val Antrona (Ossola). Period. Mineral. 1941, 12, 49–77. [Google Scholar]
- Ferrara, G.; Hirt, B.; Jäger, E.; Niggli, E. Rb-Sr and U-Pb age determinations on the pegmatite of I Mondei (Penninic Camughera-Moncucco-Complex, Italian Alps and some gneisses from the neighborhood). Eclogae Geol. Helv. 1962, 55, 443–450. [Google Scholar]
- Roggiani, A.G. Il filone di feldspato sodico dell’Alpe Rosso a monte di Orcesco (valle Vigezzo). Illustr. Ossolana 1966, 8, 23–45. [Google Scholar]
- Billi, F.; Carbonchi, C.; Danasino, P.; Di Primio, S.; Dondi, M.; Galli, S.; Mariani, M.; Mingrone, E.; Salvaia, E.; Zannini, P.; et al. Manuale Materie Prime, 6th ed.; Società Ceramica Italiana: Bologna, Italy, 1995, 1999, 2002, 2006, 2010, 2016.
- Dino, G.A.; Cavallo, A.; Faraudello, A.; Piercarlo, R.; Mancini, S. Raw materials supply: Kaolin and quartz from ore deposits and recycling activities. The example of the Monte Bracco area (Piedmont, Northern Italy). Res. Policy 2021, 74, 102413. [Google Scholar] [CrossRef]
- Fiori, C.; Fabbri, B. Granite-containing bodies for the production of stoneware tiles. Interceram 1983, 32, 21–22. [Google Scholar]
- Oberhänsli, R.; Hunziker, J.C.; Martinotti, G.; Stern, W.B. Geochemistry, geochronology and petrology of Monte Mucrone: An example of Eo-Alpine eclogitization of Permian granitoids in the Sesia-Lanzo Zone, Western Alps, Italy. Chem. Geol. 1985, 52, 165–184. [Google Scholar] [CrossRef]
- Grisoni, R. L’impiego di rocce feldspatiche di origine granitica come fondenti negli impasti da monocottura antigeliva in pasta bianca. Ceram. Inf. 1986, 245, 454–456. [Google Scholar]
- Fiori, C.; Fabbri, B. Impasti per piastrelle di gres rosso con materie prime piemontesi. Boll. Ass. Min. Subalp. 1986, 23, 249–266. [Google Scholar]
- Fabbri, B.; Fiori, C. Utilizzazione di rocce feldspatiche piemontesi per la produzione di piastrelle di gres. In Proceedings of the Conference “Attività Estrattiva e Difesa del Suolo”, Saint-Vincent, Italy, 8–9 September 1986; pp. 183–187. [Google Scholar]
- Boriani, A.; Burlini, L.; Caironi, V.; Origoni Giobbi, E.; Sassi, A.; Sesana, E. Geological and petrological studies on the Hercynian plutonism of Serie dei Laghi–geological map of its occurrence between Valsesia and Lago Maggiore (N-Italy). Rend. Soc. Ital. Mineral. Petrol. 1988, 43, 84. [Google Scholar]
- Boriani, A.; Origoni Giobbi, E.; Borghi, A.; Caironi, V. The evolution of the “Serie dei Laghi”(Strona-Ceneri and Scisti dei Laghi): The upper component of the Ivrea-Verbano crustal section; Southern Alps, north Italy and Ticino, Switzerland. Tectonophysics 1990, 182, 103–118. [Google Scholar] [CrossRef]
- Ravagli, M.; Fiori, C. Impiego di micrograniti per la produzione di impasti da gres porcellanato. Ceram. Inf. 1993, 330, 538–546. [Google Scholar]
- Danasino, P.; Di Primio, S. F60P: Un feldspato sodico-potassico italiano per gres porcellanato e smalti. Ceram. Inf. 1994, 336, 153–161. [Google Scholar]
- Dino, G.A.; Fornaro, M.; Trentin, A. Quarry waste: Chances of a possible economic and environmental valorisation of the Montorfano and Baveno granite disposal sites. J. Geol. Res. 2012, 2012, 452950. [Google Scholar] [CrossRef]
- Tavazzani, L.; Peres, S.; Sinigoi, S.; Demarchi, G.; Musumeci, G. Structure and petrography of the Valle Mosso pluton, Sesia magmatic system, Southern Alps. J. Maps 2017, 13, 684–697. [Google Scholar] [CrossRef]
- Decarlis, A.; Fellin, M.G.; Maino, M.; Ferrando, S.; Manatschal, G.; Gaggero, L.; Beltrando, M. Tectono-thermal evolution of a distal rifted margin: Constraints from the Calizzano Massif (Prepiedmont-Briançonnais Domain, Ligurian Alps). Tectonics 2017, 36, 3209–3228. [Google Scholar] [CrossRef]
- Malaroda, R.; Carraro, F.; Dal Piaz, G.; Franceschetti, B.; Sturani, C.; Zanella, E. Carta geologica del Massiccio dell’Argentera alla scala 1:50.000. Mem. Soc. Geol. Ital. 1970, 9, 557–663. [Google Scholar]
- Rubatto, D.; Schaltegger, U.; Lombardo, B.; Colombo, F.; Compagnoni, R. Complex Paleozoic magmatic and metamorphic evolution in the Argentera Massif (Western Alps) resolved with U–Pb dating. Schweiz. Mineral. Petrogr. Mitteilungen 2001, 81, 213–228. [Google Scholar]
- Debon, F.; Lemmet, M. Evolution of Mg/Fe ratios in late Variscan plutonic rocks from the external crystalline massifs of the Alps (France, Italy, Switzerland). J. Petrol. 1999, 40, 1151–1185. [Google Scholar]
- Compagnoni, R.; Ferrando, S.; Lombardo, B.; Radulesco, N.; Rubatto, D. Paleo-European crust of the Italian Western Alps: Geological history of the Argentera Massif and comparison with Mont Blanc-Aiguilles Rouges and Maures-Tanneron Massifs. J. Virtual Expl. 2010, 36, 3. [Google Scholar] [CrossRef]
- Cordera, G. Il giacimento di feldspato di Lentrée. Ceram. Inf. 1978, 141, 152–161. [Google Scholar]
- Dondi, M.; Passerini, M.; Vaccaro, C. Possibile impiego ceramico di rocce granitoidi del Massiccio di Cima d’Asta, Valsugana (Trento). Ceramurgia 2000, 30, 183–195. [Google Scholar]
- Knoll, T.; Schuster, R.; Huet, B.; Mali, H.; Onuk, P.; Horschinegg, M.; Giester, G. Spodumene pegmatites and related leucogranites from the Austroalpine Unit (Eastern Alps, Central Europe): Field relations, petrography, geochemistry, and geochronology. Can. Mineral. 2018, 56, 489–528. [Google Scholar] [CrossRef]
- Bertolani, M.; Loschi Ghittoni, A.G. Manifestazioni filoniane di porfido granitico nella Bassa Valsesia. Caratteristiche e possibilità di utilizzazione. Boll. Ass. Min. Subalp. 1988, 25, 13–24. [Google Scholar]
- Bertolani, M.; Loschi Ghittoni, A.G.; Pignatta, L. Le possibilità d’impiego di alcuni porfidi quarziferi della Bassa Valsesia (Novara) nell’industria ceramica. Ceramurgia 1989, 19, 112–117. [Google Scholar]
- Bertolani, M.; Loschi Ghittoni, A.G. La serie sedimentaria caolinizzata della miniera Bocciole (Boca-Novara): Caratteristiche e impieghi nel settore ceramico. Ceramica 1986, 39, 1–10. [Google Scholar]
- Bertolani, M. Nuove materie prime nazionali atipiche per l’industria ceramica delle piastrelle in pasta bianca. Ceramurgia 1993, 23, 171–175. [Google Scholar]
- Loschi Ghittoni, A.G.; Galli, G. Il porfido presso Lozzolo (Vercelli) come materia prima nella monocottura chiara. Ceramurgia 1993, 23, 6–10. [Google Scholar]
- Pagani, E.; Milone, D.; Campolo, M.P.; Dal Maschio, R.; Ceccato, R.; Caselli, V. Impiego della riolite nel campo della monocottura chiara: Studio di caratterizzazione. Ceram. Inf. 1997, 32, 14–18. [Google Scholar]
- Quick, J.E.; Sinigoi, S.; Peressini, G.; Demarchi, G.; Wooden, J.L.; Sbisà, A. Magmatic plumbing of a large Permian caldera exposed to a depth of 25 km. Geology 2009, 37, 603–606. [Google Scholar] [CrossRef]
- Cortesogno, L.; Gianotti, R.; Vanossi, M.; Oddone, M.; Vannucci, R. Contributi alla conoscenza delle metavulcaniti tardo-erciniche del brianzonese ligure (Alpi Marittime): 1) i” Porfidi” di Osiglia ed i clasti di vulcaniti nella formazione di Ollano”. Rend. Soc. Ital. Mineral. Petrol. 1984, 39, 575–592. [Google Scholar]
- Cortesogno, L.; Cassinis, G.; Dallagiovanna, G.; Gaggero, L.; Oggiano, G.; Ronchi, A.; Vanossi, M. The Variscan post-collisional volcanism in late Carboniferous–Permian sequences of Ligurian Alps, southern Alps and Sardinia (Italy): A synthesis. Lithos 1998, 45, 305–328. [Google Scholar] [CrossRef]
- Dallagiovanna, G.; Gaggero, L.; Maino, M.; Seno, S.; Tiepolo, M. U–Pb zircon ages for post-Variscan volcanism in the Ligurian Alps (Northern Italy). J. Geol. Soc. 2009, 166, 101–114. [Google Scholar] [CrossRef]
- Pinarelli, L.; Bergomi, M.A.; Boriani, A.; Giobbi, E. Pre-metamorphic melt infiltration in metasediments: Geochemical, isotopic (Sr, Nd, and Pb), and field evidence from Serie dei Laghi (Southern Alps, Italy). Mineral. Petrol. 2008, 93, 213–242. [Google Scholar] [CrossRef]
- Cavallo, A.; Dino, G.A. Extractive waste as a resource: Quartz, feldspars, and rare earth elements from gneiss quarries of the Verbano-Cusio-Ossola Province (Piedmont, Northern Italy). Sustainability 2022, 14, 4536. [Google Scholar] [CrossRef]
- Bigioggero, B.; Boriani, A.; Colombo, A.; Tunesi, A.; Ferrara, G.; Tonarini, S. Età e caratteri petrochimici degli ortogneiss della zona Moncucco-Orselina nell’area Ossolana. Rend. Soc. Ital. Mineral. Petrol. 1982, 38, 207–218. [Google Scholar]
- Del Moro, A.; Pardini, G.; Messiga, B.; Poggio, M. Dati petrologici e radiometrici preliminari sui massicci cristallini della Liguria occidentale. Soc. Ital. Mineral. Petrol. 1981, 38, 73–87. [Google Scholar]
- Maino, M.; Dallagiovanna, G.; Gaggero, L.; Seno, S.; Tiepolo, M. U–Pb zircon geochronological and petrographic constraints on late to post-collisional Variscan magmatism and metamorphism in the Ligurian Alps, Italy. Geol. J. 2012, 47, 632–652. [Google Scholar] [CrossRef]
- Pognante, U.; Castelli, D.; Bogliotti, C.; Callegari, E. Caratteri petrografici e petrochimici di alcuni metagabbri ed ortogneiss aplitici tardo-paleozoici del Massiccio d’Ambin, zona brianzonese interna (Alpi Occidentali). Rend. Soc. Ital. Mineral. Petrol. 1984, 39, 275–280. [Google Scholar]
- Willcock, M.A.W.; Bargossi, G.M.; Weinberg, R.F.; Gasparotto, G.; Cas, R.A.F.; Giordano, G.; Marocchi, M. A complex magma reservoir system for a large volume intra-to extra-caldera ignimbrite: Mineralogical and chemical architecture of the VEI8, Permian Ora ignimbrite (Italy). J. Volcanol. Geoth. Res. 2015, 306, 17–40. [Google Scholar] [CrossRef]
- Venturi, V.; Fiori, C. Impiego della granodiorite per la produzione del biscotto da monocottura. Ceramurgia 1990, 20, 85–88. [Google Scholar]
- Dondi, M.; Morandi, N.; Zuffi, P. Possibile impiego ceramico di vulcaniti acide ladiniche (Prealpi vicentine) e dei loro prodotti argillosi di alterazione. Miner. Petrogr. Acta 1995, 38, 201–218. [Google Scholar]
- Milani, L.; Beccaluva, L.; Coltorti, M. Petrogenesis and evolution of the Euganean Magmatic Complex, Veneto region, north-east Italy. Eur. J. Mineral. 1999, 11, 379–399. [Google Scholar] [CrossRef]
- Brombin, V.; Pettitt, E.A.; Fahnestock, M.F.; Casalini, M.; Webb, L.E.; Bryce, J.G.; Bianchini, G. New geochemical and geochronological data on the Cenozoic Veneto Volcanic Province: Geodynamic inferences. Lithos 2021, 406, 106507. [Google Scholar] [CrossRef]
- Conti, U. I giacimenti di feldspato delle Prealpi Orobiche. Ind. Mineraria 1955, 6, 125–130. [Google Scholar]
- Pogliani, C.; Da Ronch, R. Il giacimento e gli impianti di trattamento del feldspato e della pegmatite di Tremenico “Dervio”. Ceram. Inf. 1975, 112, 773–779. [Google Scholar]
- Pogliani, C. La pegmatite potassica della Val Varrone. Ceram. Inf. 1976, 113, 18–19. [Google Scholar]
- Sanders, C.A.; Bertotti, G.; Tommasini, S.; Davies, G.R.; Wijbrans, J.R. Triassic pegmatites in the Mesozoic middle crust of the Southern Alps (Italy): Fluid inclusions, radiometric dating and tectonic implications. Eclogae Geol. Helv. 1996, 89, 505–525. [Google Scholar]
- Arrigoni, F.; Fumagalli, P.; Zanchetta, S.; Guastoni, A. Melt-rock interaction between granitic pegmatities and hosting amphibolites from the Chiavenna Ophiolitic Unit (Tanno Pegmatitic Field, Central Alps, North Italy). Ofioliti 2020, 45, 13–23. [Google Scholar]
- Real, C.; Fassmer, K.; Carosi, R.; Froitzheim, N.; Rubatto, D.; Groppo, C.; Ferrando, S. Carboniferous–Triassic tectonic and thermal evolution of the middle crust section of the Dervio–Olgiasca Zone (Southern Alps). J. Metamorph. Geol. 2023, 41, 685–718. [Google Scholar] [CrossRef]
- Perna, G.; Murara, G. Feldspato. In Proceedings of the Atti del Symposium Internazionale sui Giacimenti Minerari delle Alpi, Trento, Italy, 11–18 September 1966; Volume 4, pp. 37–53. [Google Scholar]
- Messina, A.; Russo, S.; Fichera, S.; Minzoni, N. Stock intrusivo di Cima di Mezzogiorno (Val Vanoi, Cima d’Asta-Trentino): Caratteri structurali e petrochimici delle rocce acide. Rend. Soc. Ital. Mineral. Petrol. 1987, 42, 103–122. [Google Scholar]
- Comin-Chiaramonti, P.; Stolfa, D. II tipi filoniani del massiccio granodioritico di Ivigna (Alto Adige). Studi Trentini Sci. Nat. 1981, 58, 23–37. [Google Scholar]
- Bargossi, G.; Bondi, M.; Landini, F.; Morten, L. Il plutone di Monte Croce (Alto Adige, nord Italia). Rend. Soc. Ital. Mineral. Petrol. 1982, 38, 155–162. [Google Scholar]
- Rottura, A.; Caggianelli, A.; Del Moro, A.; Acquafredda, P. Mafic and felsic magmas in the late evolution of the Ivigna granodiorite, Southern Alps. Miner. Petrogr. Acta 1998, 41, 1–20. [Google Scholar]
- Ogniben, G. Fenomeni di albitizzazione negli scisti e nelle apliti di Giustino (Val Rendena). Rend. Soc. Min. Ital. 1955, 12, 177–181. [Google Scholar]
- Antolini, P. Il feldspato di Pinzolo. Relazione geologica e mineraria. Ceram. Inf. 1978, 147, 533–538. [Google Scholar]
- Guastoni, A.; Pennacchioni, G.; Pozzi, G.; Fioretti, A.M.; Walter, J.M. Tertiary pegmatite dikes of the Central Alps. Can. Mineral. 2014, 52, 191–219. [Google Scholar] [CrossRef]
- Vignola, P.; Zucali, M.; Rotiroti, N.; Marotta, G.; Risplendente, A.; Pavese, A.; Boscardin, M.; Mattioli, V.; Bertoldi, G. The chrysoberyl- and phoshate-bearing albite pegmatite of Malga Garbella, Val di Rabbi, Trento Province, Italy. Can. Mineral. 2018, 56, 411–424. [Google Scholar] [CrossRef]
- Knoll, T.; Huet, B.; Schuster, R.; Mali, H.; Ntaflos, T.; Hauzenberger, C. Lithium pegmatite of anatectic origin—A case study from the Austroalpine Unit Pegmatite Province (Eastern European Alps): Geological data and geochemical modeling. Ore Geol. Rev. 2023, 154, 105298. [Google Scholar] [CrossRef]
- Bertolani, M.; Loschi Ghittoni, A.G. Il feldspato di Sondalo in Valtellina. Ceramica 1982, 35, 24–27. [Google Scholar]
- D’Amico, C.; Rottura, A. Occurrence of late-Hercynian peraluminous granites in the Southern Alps. Rend. Soc. Ital. Mineral. Petrol. 1982, 38, 27–33. [Google Scholar]
- Rottura, A.; Bargossi, G.M.; Visona, D.; Tranne, C. Petrological and geochemical evidence on the origin and significance of the Permian magmatism in the central-eastern Southern Alps, Italy. Mem. Soc. Geol. Ital. 1998, 53, 9–21. [Google Scholar]
- D’Amico, C.; Siena, F. Conoscenze petrochimiche e geochimiche del complesso plutonico di Cima d’Asta (Trentino). Mem. Ist. Geol. Mineral. Univ. Padova 1977, 32, 3–21. [Google Scholar]
- Macera, P.; Del Moro, A.; Bargossi, G.M.; Campana, R.; Rottura, A. Polygenetic nature of the Cima d’Asta intrusive complex, Southern Alps, Italy. Inferences from petrological, geochemical and isotopic (Sr and Nd) data. Lithos 1994, 32, 47–62. [Google Scholar] [CrossRef]
- Zanchetta, S.; Crippa, C.; Zanchi, A.; Montemagni, C. The Val Biandino Intrusive Suite (central Southern Alps, N Italy): New geochronological and geochemical data on the Early Permian magmatic activity in the Southalpine Domain. Swiss J. Geosci. 2024, 117, 7. [Google Scholar] [CrossRef]
- Rottura, A.; Del Moro, A.; Caggianelli, A.; Bargossi, G.M.; Gasparotto, G. Petrogenesis of the Monte Croce granitoids in the context of Permian magmatism in the Southern Alps, Italy. Eur. J. Mineral. 1997, 9, 1293–1310. [Google Scholar] [CrossRef]
- Bargossi, G.M.; Rottura, A.; Vernia, L.; Visonà, D.; Tranne, C.A. Guida all’escursione sul distretto vulcanico atesino e sulle plutoniti di Bressanone-Chiusa e Cima d’Asta. Mem. Soc. Geol. Ital. 1998, 53, 23–41. [Google Scholar]
- Venturi, V.; Pisetta, E. Il porfido trentino: Caratterizzazione chimico-mineralogica e fisico-tecnologica. Ceram. Inf. 1989, 274, 34–39. [Google Scholar]
- Morelli, C.; Bargossi, G.M.; Mair, V.; Marocchi, M.; Moretti, A. The lower Permian volcanics along the Etsch valley from Meran to Auer (Bozen). Mitteilungen Osterr. Mineral. Ges. 2007, 153, 195–218. [Google Scholar]
- Marocchi, M.; Morelli, C.; Mair, V.; Klötzli, U.; Bargossi, G.M. Evolution of large silicic magma systems: New U-Pb zircon data on the NW Permian Athesian Volcanic Group (Southern Alps, Italy). J. Geol. 2008, 116, 480–498. [Google Scholar] [CrossRef]
- Willcock, M.A.W.; Cas, R.A.F.; Giordano, G.; Morelli, C. The eruption, pyroclastic flow behaviour, and caldera in-filling processes of the extremely large volume (>1290 km3), intra-to extra-caldera, Permian Ora (Ignimbrite) Formation, Southern Alps, Italy. J. Vol. Geoth. Res. 2013, 265, 102–126. [Google Scholar] [CrossRef]
- Sassi, F.P.; Cesare, B.; Mazzoli, C.; Peruzzo, L.; Sassi, R.; Spiess, R. The crystalline basements of the Italian eastern Alps: A review of the metamorphic features. Period. Mineral. 2004, 73, 23–42. [Google Scholar]
- Del Moro, A.; Martin, S.; Prosser, G. Migmatites of the Ulten Zone (NE Italy), a record of melt transfer in deep crust. J. Petrol. 1999, 40, 1803–1826. [Google Scholar] [CrossRef]
- Burri, T.; Berger, A.; Engi, M. Tertiary migmatites in the Central Alps: Regional distribution, field relations, conditions of formation, and tectonic implications. Schweiz. Mineral. Petrogr. Mitt. 2005, 85, 215–232. [Google Scholar]
- Paganelli, L.; Tiburtini, R. The Predazzo granite, North Italy. Miner. Petrogr. Acta 1964, 10, 57–79. [Google Scholar]
- Del Monte, M.; Paganelli, L. The syenitic outcrops in the Viezzena valley near Predazzo (North Italy). Miner. Petrogr. Acta 1965, 11, 69–89. [Google Scholar]
- Paganelli, L. Studio petrografico della massa «sienitica» di Doss Cappello presso Predazzo (Italia settentrionale). Miner. Petrogr. Acta 1967, 13, 193–194. [Google Scholar]
- Paganelli, L. Studio petrografico degli affioramenti sienitici del Monte Mulat (Predazzo, Italia Settentrionale). Miner. Petrogr. Acta 1967, 13, 195–215. [Google Scholar]
- Morandi, N.; Nannetti, M. Pegmatiti e apliti nel granito di Predazzo. Rend. Soc. Ital. Mineral. Petrol. 1981, 37, 793–811. [Google Scholar]
- Casetta, F.; Coltorti, M.; Marrocchino, E. Petrological evolution of the middle Triassic Predazzo intrusive complex, Italian Alps. Int. Geol. Rev. 2018, 60, 977–997. [Google Scholar] [CrossRef]
- De Vecchi, G.; Sedea, R. Il vulcanismo medio-Triassico nelle Prealpi vicentine (Italia settentrionale). Mem. Sci. Geol. 1983, 36, 149–169. [Google Scholar]
- Zanettin, B.; De Vecchi, G. Porfiriti triassiche. In Note Illustrative Della Carta Geologica d’Italia, Foglio 36 Schio; Servizio Geologico d’Italia; Grafica Editrice Cartotecnica: Roma, Italy, 1968; pp. 21–25. [Google Scholar]
- Brombin, V.; Bonadiman, C.; Jourdan, F.; Roghi, G.; Coltorti, M.; Webb, L.E.; Callegaro, S.; Bellieni, G.; De Vecchi, G.; Sedea, R.; et al. Intraplate magmatism at a convergent plate boundary: The case of the Cenozoic northern Adria magmatism. Earth-Sci. Rev. 2019, 192, 355–378. [Google Scholar] [CrossRef]
- Bertolani, M.; Bertolini, M.; Loschi Ghittoni, A.G. Il lapillo nell’industria ceramica: Suo comportamento nel processo di cottura delle piastrelle. Ceram. Inf. 1985, 227, 71–75. [Google Scholar]
- Centanin, O. La trachite euganea per l’industria ceramica. Atti Ist. Veneto Sci. Lett. Arti 1952–1954. 3/11, 841–848.
- Mattioli, M.; Cenni, M.; Passaglia, E. Secondary mineral assemblages as indicators of multi stage alteration processes in basaltic lava flows: Evidence from the Lessini Mountains, Veneto Volcanic Province, Northern Italy. Period. Mineral. 2016, 85, 1–24. [Google Scholar]
- Peyronel-Pagliani, G. Chimismo e differenziazione delle rocce nel settore occidentale del plutone di Biella. Rend. Ist. Lomb. Sci. Lett. 1961, A95, 317–334. [Google Scholar]
- Dondi, M.; Fabbri, B.; Morandi, N. Il plutone della Valle del Cervo come fonte di materie prime feldspatiche. Ceram. Inf. 1991, 302, 283–287. [Google Scholar]
- Bigioggero, B.; Colombo, A.; Del Moro, A.; Gregnanin, A.; Macera, P.; Tunesi, A. The Oligocene Valle del Cervo Pluton: An example of shoshonitic magmatism in the Western Italian Alps. Mem. Sci. Geol. Padova 1994, 46, 409–421. [Google Scholar]
- Rossetti, P.; Agangi, A.; Castelli, D.C.C.; Padoan, M.; Ruffini, R. The Oligocene Biella pluton (western Alps, Italy): New insights on the magmatic vs. hydrothermal activity in the Valsessera roof zone. Period. Mineral. 2007, 76, 223–240. [Google Scholar]
- Richardson, D.; Condliffe, E.; Mottana, A. Caratteri Petrochimici del massiccio Val Masino-Val Bregaglia (Alpi centrali). Rend. Soc. Ital. Mineral. Petrol. 1976, 32, 83–96. [Google Scholar]
- Kuroda, Y.; Yamada, T.; Maruyama, T.; Mottana, A.; Liborio, G.; Bianchi Potenza, B. Comparative geochemical and mineralogical investigations on the Adamello, Val Masino-Val Bregaglia and the related Alpine plutons. Mem. Soc. Geol. Ital. 1983, 26, 301–308. [Google Scholar]
- Schmid, S.M.; Berger, A.; Davidson, C.; Gieré, R.; Hermann, J.; Nievergelt, P.; Rosenberg, C.L. The Bergell pluton (Southern Switzerland, Northern Italy): Overview accompanying a geological-tectonic map of the intrusion and surrounding country rocks. Schweiz. Mineral. Petrogr. Mitt. 1996, 76, 329–355. [Google Scholar]
- Gianola, O.; Schmidt, M.W.; von Quadt, A.; Peytcheva, I.; Luraschi, P.; Reusser, E. Continuity in geochemistry and time of the Tertiary Bergell intrusion (Central Alps). Swiss J. Geosci. 2014, 107, 197–222. [Google Scholar] [CrossRef]
- Dupuy, C.; Dostal, J.; Fratta, M. Geochemistry of the Adamello massif (northern Italy). Contr. Mineral. Petrol. 1982, 80, 41–48. [Google Scholar] [CrossRef]
- Grocolas, T.; Müntener, O. The role of peritectic biotite for the chemical and mechanical differentiation of felsic plutonic rocks (Western Adamello, Italy). J. Petrol. 2024, 65, egae009. [Google Scholar] [CrossRef]
- Bellieni, G.; Chiaromonti, P.C.; Visonà, D. Contributo alla conoscenza del plutone delle Vedrette Di Ries (Alpi Orientali). Boll. Soc. Geol. Ital. 1976, 95, 351–370. [Google Scholar]
- Bellieni, G. Caratteri geochimici del massiccio granodioritico-tonalitico delle Vedrette di Ries (Rieserferner)-Alto Adige Orientale. Rend. Soc. Ital. Mineral. Petrol. 1978, 34, 527–548. [Google Scholar]
- Peccerillo, A. Plio-Quaternary Volcanism in Italy, 2nd ed.; Springer: Berlin/Heidelberg, Germany, 2005; pp. 1–364. [Google Scholar]
- Verga, P.L.; Venturi, V.; Ghiselli, R. Utilizzo ceramico della torbida argillosa di Fossanova (Latina). Ceramurgia 1982, 12, 213–216. [Google Scholar]
- Di Stefano, P. Tecniche di miglioramento della sabbia di Fossanova per l’industria del vetro. Vetro Inf. 1986, 32, 22–25. [Google Scholar]
- Fabbri, B.; Dondi, M. Recupero del materiale di lavaggio di sabbie nella composizione di impasti ceramici. Ceram. Inf. 1991, 26, 741–745. [Google Scholar]
- Calderone, S.; Leone, M. Contributo allo studio del flysch numidico siciliano. Nota II—Indagine geochimica e mineralogica del Membro di Portella Colla. Atti Accad. Sci. Lett. Arti Palermo 1967, 27, 353–426. [Google Scholar]
- Loiacono, F.; Paglionico, A.; Pellegrino, M.C. Le quarzoareniti del Flysch Numidico di Campomaggiore (PZ): Indagini per l’utilizzazione in campo industriale. Geol. Appl. Idrogeol. 1983, 18, 63–80. [Google Scholar]
- Patacca, E.; Scandone, P.; Bellatalla, M.; Perilli, N.; Santini, U. The Numidian-sand event in the Southern Apennines. Mem. Sci. Geol. Padova 1992, 43, 297–337. [Google Scholar]
- Johansson, M.; Braakenburg, N.E.; Stow, D.A.; Faugères, J.C. Deep-water massive sands: Facies, processes and channel geometry in the Numidian Flysch, Sicily. Sed. Geol. 1998, 115, 233–265. [Google Scholar] [CrossRef]
- Fornelli, A. Petrological features of a Numidian section in the Lucanian Apennine (southern Italy). Geol. J. 1998, 33, 177–191. [Google Scholar] [CrossRef]
- D’Errico, M.; Di Staso, A.; Fornelli, A.; Guida, D.; Micheletti, F.; Perrone, V.; Raffaelli, G. The Numidian Flysch: A guide formation for the reconstruction of the paleogeography and tectono-sedimentary evolution of southern Apennines. Bull. Soc. Géol. Fr. 2014, 185, 343–356. [Google Scholar]
- Barbera, G.; Barone, G.; Mazzoleni, P.; Puglisi, D.; Khozyem, H.M.; Mashaly, O. Mineralogy and Geochemistry of the Numidian Formation (Central-Northern Sicily): Intra-formation variability and provenance evaluation. Ital. J. Geosci. 2014, 133, 13–26. [Google Scholar] [CrossRef]
- Fornelli, A.; Micheletti, F. Evaluation of Numidian quartz sandstones from southern Italy for industrial applications. Acta Geodyn. Geomater. 2021, 18, 473–485. [Google Scholar] [CrossRef]
- Cavazza, W. Petrofacies and petrologic characteristics of lower-middle Miocene sandstones of southern Calabria. Rend. Soc. Ital. Mineral. Petrol. 1989, 43, 733–741. [Google Scholar]
- AQUATER. Ricerca Mineraria di Base per Minerali Industriali nella Calabria Settentrionale. Relazione Conclusiva; Ministero dell’Industria, del Commercio e dell’Artigianato, Direzione Generale delle Miniere: Rome, Italy, 1994; pp. 1–278.
- AQUATER. Ricerca Mineraria di Base: Minerali Industriali nella Calabria Meridionale. Relazione Conclusiva; Ministero dell’Industria, del Commercio e dell’Artigianato, Direzione Generale delle Miniere: Rome, Italy, 1997; pp. 1–98.
- Montanari, A.; Carey, S.; Coccioni, R.; Deino, A. Early Miocene tephra in the Apennines pelagic sequence: An inferred Sardinian provenance and implications for western Mediterranean tectonics. Tectonics 1994, 13, 1120–1134. [Google Scholar] [CrossRef]
- Amorosi, A.; Lucchi, F.R.; Tateo, F. The Lower Miocene siliceous zone: A marker in the palaeogeographic evolution of the northern Apennines. Palaeogeogr. Palaeoclimatol. Palaeoecol. 1995, 118, 131–149. [Google Scholar] [CrossRef]
- Guerrera, F.; Martín-Martín, M.; Raffaelli, G.; Tramontana, M. The Early Miocene “Bisciaro volcaniclastic event” (northern Apennines, Italy): A key study for the geodynamic evolution of the central-western Mediterranean. Int. J. Earth Sci. 2015, 104, 1083–1106. [Google Scholar] [CrossRef]
- Mezzetti, R.; Morandi, N.; Tateo, F.; Dondi, M. Il contributo vulcanoderivato in successioni pelitiche oligomioceniche dell’Appennino settentrionale. Giorn. Geol. 1991, 53, 167–185. [Google Scholar]
- D’Atri, A.R.; Tateo, F. Volcano-sedimentary beds of Oligocene age from the Tertiary Piedmont Basin (NW Italy): Biostratigraphy and mineralogy. Giorn. Geol. 1994, 56, 79–95. [Google Scholar]
- Mezzetti, R. Studio petrografico di ceneri vulcaniche appenniniche: I) le intercalazioni dell’Emilia e delle Marche. Miner. Petrogr. Acta 1969, 15, 9–34. [Google Scholar]
- Fabbri, B.; Fiori, C. La cinerite: Un additivo naturale per prevenire il cuore nero. Ceram. Inf. 1984, 216, 135–144. [Google Scholar]
- Fabbri, B.; Fiori, C. Volcanic ash as raw material for ceramics. Interbrick 1985, 1, 33–35. [Google Scholar]
- Morandi, N.; Tateo, F.; Roffi, C. Caratteristiche compositive della porzione silicizzata delle «Marne di Antognola» nelle sezioni di Ponte delle Lepri e di Cereglio (BO). Mineral. Petrogr. Acta 1995, 38, 159. [Google Scholar]
- Carbonchi, C.; Dondi, M.; Morandi, N.; Tateo, F. Possible use of altered volcanic ash in ceramic tile production. Ind. Ceram. 1999, 19, 67–75. [Google Scholar]
- Morandi, N.; Tateo, F. Mineralogy of pelitic “Bisciaro” & “Schier” sediments in the S. Croce and Moria Sections (Marche Region, Italy). Miner. Petrogr. Acta 1992, 35, 235–255. [Google Scholar]
- Coccioni, R.; Morandi, N.; Tateo, F. The Livello Raffaello (Early Miocene) in the Umbria–Marche Apennines, Italy: Stratigraphy, paleontology, mineralogy, and geochemistry. Giorn Geol. 1994, 56, 55–78. [Google Scholar]
- Loschi Ghittoni, A.G. Le caratteristiche di una sabbia quarzoso-feldspatica dell’Appennino Modenese e le sue possibilità di impiego ceramico. Ceramica 1975, 28, 7–12. [Google Scholar]
- Bertolani, M.; Loschi Ghittoni, A.G. La sabbia quarzoso feldspatica di Gaianello presso Pavullo nel Frignano (Modena). Nuova materia prima nazionale per impasti ceramici in pasta bianca. Ceramica 1983, 36, 7–11. [Google Scholar]
- Bertolani, M.; Lei, M.; Loschi Ghittoni, A.G. La molassa di Loiano. Studio petrografico e possibilità applicative nel settore ceramico. Ceramica 1984, 37, 6–11. [Google Scholar]
- Bertolini, M.; Lei, M. Affioramenti di molassa di interesse ceramico sul fianco meridionale della sinclinale Vetto-Carpineti (Appennino Reggiano). Ceramica 1986, 39, 10–14. [Google Scholar]
- Cibin, U.; Spadafora, E.; Zuffa, G.G.; Castellarin, A. Continental collision history from arenites of episutural basins in the Northern Apennines, Italy. Geol. Soc. Am. Bull. 2001, 113, 4–19. [Google Scholar] [CrossRef]
- Bertolani, M.; Loschi Ghittoni, A.G. Un giacimento di feldspato sodico nell’Appennino Parmense. L’albite di Santa Maria del Taro. Ceramica 1982, 35, 6–10. [Google Scholar]
- Morandi, N.; Felice, G.; Grillini, G.C.; Pini, G. Studio mineralogico-petrografico dei litotipi dell’ofiolite di Serra del Zanchetto (Bologna). Rend. Soc. Ital. Mineral. Petrol. 1983, 38, 849–855. [Google Scholar]
- Calanchi, N.; Marroni, M.; Serri, G. Geology and petrology of the Sasso di Castro ophiolite and associated plagiogranites. Ofioliti 1987, 12, 151–178. [Google Scholar]
- Borsi, L.; Schärer, U.; Gaggero, L.; Crispini, L. Age, origin and geodynamic significance of plagiogranites in lherzolites and gabbros of the Piedmont-Ligurian ocean basin. Earth Plan. Sci. Lett. 1996, 140, 227–241. [Google Scholar] [CrossRef]
- Montanini, A.; Travaglioli, M.; Serri, G.; Dostal, J.; Ricci, C.A. Petrology of gabbroic to plagiogranitic rocks from southern Tuscany (Italy): Evidence for magmatic differentiation in an ophiolitic sequence. Ofioliti 2006, 31, 55–69. [Google Scholar]
- RIMIN. Ricerca Mineraria di Base: Mineralizzazioni nelle Ofioliti. Relazione Conclusiva (Minerali Industriali); Ministero dell’Industria, del Commercio e dell’Artigianato, Direzione Generale delle Miniere: Rome, Italy, 1990; pp. 1–14.
- Rizzo, G.; Buccione, R.; Paternoster, M.; Laurita, S.; Bloise, L.; Calabrese, E.; Mongelli, G. Petrography and geochemistry of the leucocratic rocks in the ophiolites from the Pollino Massif (Southern Italy). Minerals 2021, 11, 1264. [Google Scholar] [CrossRef]
- Puxeddu, M.; Saupé, F.; Déchomets, R.; Gianelli, G.; Moine, B. Geochemistry and stratigraphic correlations—Application to the investigation of geothermal and mineral resources of Tuscany, Italy: Contribution to the knowledge of the ore deposits of Tuscany, II. Chem. Geol. 1984, 43, 77–113. [Google Scholar] [CrossRef]
- D’Orazio, M.; Fulignati, P.; Gioncada, A.; Cavalcante, F. Tracking mineral evolution and element mobility during albitisation and subsequent kaolinisation of phyllite rocks: A case study from the Verrucano of Monti Pisani, Tuscany, Italy. Mineral. Mag. 2022, 86, 459–477. [Google Scholar] [CrossRef]
- Peccerillo, A.; Conticelli, S.; Manetti, P. Petrological characteristics and the genesis of the recent magmatism of southern Tuscany and northern Latium. Period. Mineral. 1987, 56, 157–172. [Google Scholar]
- Peccerillo, A.; Poli, G.; Donati, C. The Plio-Quaternary magmatism of southern Tuscany and Northern Latium: Compositional characteristics, genesis and geodynamic significance. Ofioliti 2001, 26, 229–238. [Google Scholar]
- Dini, A.; Westerman, D.S.; Innocenti, F.; Rocchi, S. Magma emplacement in a transfer zone: The Miocene mafic Orano dyke swarm of Elba Island, Tuscany, Italy. Geol. Soc. Lond. Spec. Publ. 2008, 302, 131–148. [Google Scholar] [CrossRef]
- Poli, G.; Peccerillo, A. The Upper Miocene magmatism of the Island of Elba (Central Italy): Compositional characteristics, petrogenesis and implications for the origin of the Tuscany Magmatic Province. Mineral. Petrol. 2016, 110, 421–445. [Google Scholar] [CrossRef]
- Marinelli, G. Le rocce porfiriche dell’Isola d’Elba. Atti Soc. Toscana Sci. Nat. 1955, 42A, 269–418. [Google Scholar]
- Barberi, F.; Innocenti, F.; Mazzuoli, R. Contributo alla conoscenza chimicopetrografica e magmatologica delle rocce intrusive, vulcaniche e filoniane del Campigliese (Toscana). Mem. Soc. Geol. Ital. 1967, 6, 643–681. [Google Scholar]
- Loschi Ghittoni, A.G. Un nuovo materiale italiano di interesse ceramico nei monti di Campiglia Marittima (Livorno). Ceramica 1972, 24, 17–24. [Google Scholar]
- AQUATER. Ricerca Mineraria di Base: Minerali Industriali della Toscana Meridionale e del Lazio Settentrionale. Relazione Conclusiva; Ministero dell’Industria, del Commercio e dell’Artigianato, Direzione Generale delle Miniere: Rome, Italy, 1997; pp. 1–81.
- Dini, A.; Innocenti, F.; Rocchi, S.; Tonarini, S.; Westerman, D.S. The magmatic evolution of the late Miocene laccolith–pluton–dyke granitic complex of Elba Island, Italy. Geol. Mag. 2002, 139, 257–279. [Google Scholar] [CrossRef]
- Gagnevin, D.; Daly, J.S.; Poli, G. Petrographic, geochemical and isotopic constraints on magma dynamics and mixing in the Miocene Monte Capanne monzogranite (Elba Island, Italy). Lithos 2004, 78, 157–195. [Google Scholar] [CrossRef]
- Farina, F.; Dini, A.; Innocenti, F.; Rocchi, S.; Westerman, D.S. Rapid incremental assembly of the Monte Capanne pluton (Elba Island, Tuscany) by downward stacking of magma sheets. Geol. Soc. Am. Bull. 2010, 122, 1463–1479. [Google Scholar] [CrossRef]
- Pezzotta, F. Internal structures, parageneses and classification of the miarolitic Li-bearing complex pegmatites of Elba Island (Italy). Mem. Soc. Ital. Sci. Nat. Mus. Civ. St. Nat. Milano 2000, 30, 29–43. [Google Scholar]
- Maiorca, C. Le Euriti dell’Elba. Ceramica 1951, 4, 67–73. [Google Scholar]
- Baldi, G.; Settembre Blundo, D.; Viviani, V. QM 8 e QM 98: Due nuove euriti dall’Elba per gli impasti da gres porcellanato. Ceram. Inf. 1999, 34, 352–356. [Google Scholar]
- Maineri, C.; Benvenuti, M.; Costagliola, P.; Dini, A.; Lattanzi, P.; Ruggieri, G.; Villa, I.M. Sericitic alteration at the La Crocetta deposit (Elba Island, Italy): Interplay between magmatism, tectonics and hydrothermal activity. Miner. Depos. 2003, 38, 67–86. [Google Scholar] [CrossRef]
- Benvenuti, M.; Costagliola, P.; Dini, A.; Lattanzi, P.; Ruggieri, G.; Vaselli, O.; Tanelli, G. Evolution of the hydrothermal system at La Crocetta “feldspar” mine: Fluid inclusion and stable isotope constraints on the environment of late stage veins. Period. Mineral. 2006, 75, 39–50. [Google Scholar]
- Mazzuoli, R. Le vulcaniti di Roccastrada (Grosseto). Atti Soc. Toscana Sci. Nat. 1967, A84, 315–373. [Google Scholar]
- Pinarelli, L.; Poli, G.; Santo, A. Geochemical characterization of recent volcanism from the Tuscan Magmatic Province (Central Italy): The Roccastrada and San Vincenzo centers. Period. Mineral. 1989, 58, 67–96. [Google Scholar]
- Bertolani, M.; Loschi Ghittoni, A.G. Il caolino di Piloni di Torniella (Roccastrada, Grosseto) e la sua possibilità di impiego nell’industria ceramica delle piastrelle in pasta bianca. Ceram. Inf. 1989, 281, 442–444. [Google Scholar]
- Gorga, R.; Mottana, A. Kaolinite and halloysite at Monte Altino of Roccastrada inside late-pliocenic ignimbritic rhyolites of Sassoforte extrusive volcanic centre (Tuscany, Italy). Rend. Lincei 1995, 6, 269–283. [Google Scholar] [CrossRef]
- Viti, C.; Lupieri, M.; Reginelli, M. Weathering sequence of rhyolitic minerals: The kaolin deposit of Torniella (Italy). Neues Jahrb. Mineral.-Abh. 2007, 203–213. [Google Scholar] [CrossRef]
- Ferrara, G.; Petrini, R.; Serri, G.; Tonarini, S. Petrology and isotope-geochemistry of San Vincenzo rhyolites (Tuscany, Italy). Bull. Volcanol. 1989, 51, 379–388. [Google Scholar] [CrossRef]
- Pandeli, E.; Santo, A.; Morelli, M.; Orti, L. Petrological and geochemical data of porphyritic dikes from the Capo Arco area (Eastern Elba Island, Northern Tyrrhenian Sea). Period. Mineral. 2006, 75, 241–254. [Google Scholar]
- Mazzuoli, R.; Pratesi, M. Rilevamento e studio chimico-petrografico delle rocce vulcaniche del Monte Amiata. Atti Soc. Toscana Sci. Nat. 1963, A70, 355–429. [Google Scholar]
- Ferrari, L.; Conticelli, S.; Burlamacchi, L.; Manetti, P. Volcanological evolution of the Monte Amiata, Southern Tuscany: New geological and petrochemical data. Acta Vulcanol. 1996, 8, 41–56. [Google Scholar]
- Conticelli, S.; Boari, E.; Burlamacchi, L.; Cifelli, F.; Moscardi, F.; Laurenzi, M.A.; Manetti, P. Geochemistry and Sr-Nd-Pb isotopes of Monte Amiata Volcano, Central Italy: Evidence for magma mixing between high-K calc-alkaline and leucititic mantle-derived magmas. Ital. J. Geosci. 2015, 134, 266–290. [Google Scholar] [CrossRef]
- Vezzoli, L.; Principe, C.; La Felice, S. Volcanological facies analysis and stratigraphy of the silicic rocks of Mount Amiata volcano (Italy). In Proceedings of the Riassunti Estesi Conferenza A. Rittmann, Miscellanea INGV, Catania, Italy, 29–31 October 2014; pp. 1–25. [Google Scholar]
- Principe, C.; Vezzoli, L.; La Felice, S. Geology of the Pleistocene volcano of Monte Amiata (Southern Tuscany, Italy). J. Maps 2024, 20, 2360749. [Google Scholar] [CrossRef]
- Puxeddu, M. Studio chimico-petrografico delle vulcaniti del Monte Cimino (Viterbo). Att. Soc. Toscana Sci. Nat. 1971, A78, 329–394. [Google Scholar]
- Aulinas, M.; Gasperini, D.; Torrente, D.G.; Macera, P.; Turiel, J.F.; Cimarelli, C. Coexistence of calc-alkaline and ultrapotassic alkaline magmas at Mounts Cimini: Evidence for transition from the Tuscan to the Roman Magmatic Provinces (Central Italy). Geol. Acta 2011, 9, 103–125. [Google Scholar]
- Mattias, P.; Caneva, C. Mineralogia del giacimento di caolino di Monte Sughereto-Santa Severa (Roma). Rend. Soc. Ital. Miner. Petrol. 1979, 35, 721–753. [Google Scholar]
- RIMIN. Ricerca Mineraria di Base: Valutazione del Potenziale Metallogenico delle Vulcaniti del Lazio. Relazione Conclusiva; Ministero dell’Industria, del Commercio e dell’Artigianato, Direzione Generale delle Miniere: Rome, Italy, 1988; pp. 1–87.
- Bertolani, M.; Loschi Ghittoni, A.G. Feldspato potassico tra i prodotti di alterazione delle vulcaniti della Caldera di Latera (Viterbo). Atti Soc. Toscana Sci. Nat. 1983, A90, 15–23. [Google Scholar]
- Alaimo, R.; Anzalone, S.; Calderone, S.; Ferla, P.; Vianelli, G. Sicilia. In Giacimenti di Argille Ceramiche in Italia; Gruppo Italiano AIPEA and CLUEB: Bologna, Italy, 1974; pp. 235–300. [Google Scholar]
- Bertolani, M.; Gualtieri, A.F.; David, M.G. Mineralogical characterization of sericite-chlorite clays from Davoli (Calabria, South Italy): A proposal for ceramic products. Mineral. Petrogr. Acta 1992, 35-A, 331–343. [Google Scholar]
- Sersale, R.; Porcelli, C. Campania, Basilicata, Calabria. In Giacimenti di Argille Ceramiche in Italia; Gruppo Italiano AIPEA and CLUEB: Bologna, Italy, 1974; pp. 177–194. [Google Scholar]
- Grillo, S.M.; Sistu, G.; Fadda, R.; Fiori, M. Le alterazioni potassiche epitermali del Montiferro (Sardegna centro-occidentale). Boll. Soc. Geol. Ital. 1993, 112, 647–657. [Google Scholar]
- Coltorti, M.; Di Battistini, G.; Nappi, G.; Renzulli, A.; Zeda, O. Structural setting and magmatic evolution of Montefiascone volcanic complex, Vulsini District, central Italy. J. Volcanol. Geoth. Res. 1991, 46, 99–124. [Google Scholar] [CrossRef]
- Funiciello, R.; Giordano, G. (Eds.) The Colli Albani Volcano; Special Publications of IAVCEI; The Geological Society of London: London, UK, 2010; Volume 3. [Google Scholar]
- Conticelli, S.; Francalanci, L.; Santo, A.P. Petrology of final-stage Latera lavas (Vulsini Mts.): Mineralogical, geochemical and Sr-isotopic data and their bearing on the genesis of some potassic magmas in central Italy. J. Volcanol. Geoth. Res. 1991, 46, 187–212. [Google Scholar] [CrossRef]
- Gualtieri, A.; Bertolani, M. Le materie prime di interesse ceramico nella provincia di Viterbo (alto Lazio): Genesi e applicazioni. Ceramurgia 1991, 21, 63–69. [Google Scholar]
- Gualtieri, A.; Bertolani, M. Sperimentazione di materie prime della provincia di Viterbo per monocottura bianca. Ceramurgia 1992, 22, 139–146. [Google Scholar]
- Nappi, G.; Capaccioni, B.; Mattioli, M.; Mancini, E.; Valentini, L. Plinian fall deposits from Vulsini volcanic district (central Italy). Bull. Volcanol. 1994, 56, 502–515. [Google Scholar] [CrossRef]
- Nappi, G.; Antonelli, F.; Coltorti, M.; Milani, L.; Renzulli, A.; Siena, F. Volcanological and petrological evolution of the eastern Vulsini district, central Italy. J. Volcanol. Geoth. Res. 1998, 87, 211–232. [Google Scholar] [CrossRef]
- Barbieri, L.; Altimari, F.; Andreola, F.; Maggi, B.; Lancellotti, I. Characterization of volcano-sedimentary rocks and related scraps for design of sustainable materials. Materials 2023, 16, 3408. [Google Scholar] [CrossRef]
- Adabbo, R.; Cappelletti, P.; De Gennaro, M.; Langella, A. Zeolites from ignimbrites of the Vulsini volcanic district. Mem. Soc. Geol. Ital. 1994, 48, 691–693. [Google Scholar]
- De Gennaro, M.; Langella, A. Italian zeolitized rocks of technological interest. Miner. Depos. 1996, 31, 452–472. [Google Scholar] [CrossRef]
- De Gennaro, R.; Cappelletti, P.; Cerri, G.; De Gennaro, M.; Dondi, M.; Guarini, G.; Langella, A.; Naimo, D. Influence of zeolites on the sintering and technological properties of porcelain stoneware tiles. J. Eur. Ceram. Soc. 2003, 23, 2237–2245. [Google Scholar] [CrossRef]
- De Gennaro, R.; Cappelletti, P.; Cerri, G.; De Gennaro, M.; Dondi, M.; Langella, A. Zeolitic tuffs as raw materials for lightweight aggregates. Appl. Clay Sci. 2004, 25, 71–81. [Google Scholar] [CrossRef]
- Graziano, S.F.; Mercurio, M.; Izzo, F.; Langella, A.; Rispoli, C.; Santaniello, N.D.; Di Benedetto, C.; Monetti, V.; Biondi, M.; De Rosa, G.; et al. A recycled natural resource as secondary raw material for versatile technological applications: The quarry waste from zeolite-rich tuffs. Appl. Clay Sci. 2024, 258, 107451. [Google Scholar] [CrossRef]
- Grapes, R. Pyrometamorphism, 2nd ed.; Springer: Heidelberg, Germany; Dordrecht, The Netherlands; London, UK; New York, NY, USA, 2010; 370p. [Google Scholar]
- Quantin, P.; Gautheyrou, J.; Lorenzoni, P. Halloysite formation through in situ weathering of volcanic glass from trachytic pumices, Vico’s Volcano, Italy. Clay Miner. 1988, 23, 423–437. [Google Scholar] [CrossRef][Green Version]
- Perini, G.; Conticelli, S.; Francalanci, L. Inferences on the volcanic history of the Vico volcano, Roman Magmatic Province, Central Italy: Stratigraphic, petrographic and geochemical data. Miner. Petrogr. Acta 1997, 40, 67–93. [Google Scholar]
- Perini, G.; Francalanci, L.; Davidson, J.P.; Conticelli, S. Evolution and genesis of magmas from Vico Volcano, Central Italy: Multiple differentiation pathways and variable parental magmas. J. Petrol. 2004, 45, 139–182. [Google Scholar] [CrossRef]
- Palladino, D.M.; Gaeta, M.; Giaccio, B.; Sottili, G. On the anatomy of magma chamber and caldera collapse: The example of trachy-phonolitic explosive eruptions of the Roman Province (central Italy). J. Volcanol. Geoth. Res. 2014, 281, 12–26. [Google Scholar] [CrossRef]
- Marra, F.; Palladino, D.M.; Licht, O.B. The peperino rocks: Historical and volcanological overview. Bull. Volcanol. 2022, 84, 69. [Google Scholar] [CrossRef]
- Conticelli, S.; Francalanci, L.; Manetti, P.; Cioni, R.; Sbrana, A. Petrology and geochemistry of the ultrapotassic rocks from the Sabatini Volcanic District, central Italy: The role of evolutionary processes in the genesis of variably enriched alkaline magmas. J. Volcanol. Geoth. Res. 1997, 75, 107–136. [Google Scholar] [CrossRef]
- Panina, L.I.; Stoppa, F.; Usol’tseva, L.M. Genesis of melilitite rocks of Pian di Celle volcano, Umbrian kamafugite province, Italy: Evidence from melt inclusions in minerals. Petrology 2003, 11, 365–382. [Google Scholar]
- Masotta, M.; Gaeta, M.; Gozzi, F.; Marra, F.; Palladino, D.M.; Sottili, G. H2O-and temperature-zoning in magma chambers: The example of the Tufo Giallo della Via Tiberina eruptions (Sabatini Volcanic District, central Italy). Lithos 2010, 118, 119–130. [Google Scholar] [CrossRef]
- Del Bello, E.; Mollo, S.; Scarlato, P.; von Quadt, A.; Forni, F.; Bachmann, O. New petrological constraints on the last eruptive phase of the Sabatini Volcanic District (central Italy): Clues from mineralogy, geochemistry, and Sr–Nd isotopes. Lithos 2014, 205, 28–38. [Google Scholar] [CrossRef]
- Cappelletti, P.; Petrosino, P.; De Gennaro, M.; Colella, A.; Graziano, S.F.; D’Amore, M.; Langella, A. The “Tufo Giallo della Via Tiberina” (Sabatini Volcanic District, Central Italy): A complex system of lithification in a pyroclastic current deposit. Mineral. Petrol. 2015, 109, 85–101. [Google Scholar] [CrossRef]
- Wohletz, K.; Orsi, G.; De Vita, S. Eruptive mechanisms of the Neapolitan Yellow Tuff interpreted from stratigraphie, chemical, and granulometric data. J. Volcanol. Geoth. Res. 1995, 67, 263–290. [Google Scholar] [CrossRef]
- Beccaluva, L.; Coltorti, M.; Di Girolamo, P.; Melluso, L.; Milani, L.; Morra, V.; Siena, F. Petrogenesis and evolution of Mt. Vulture alkaline volcanism (Southern Italy). Mineral. Petrol. 2002, 74, 277–297. [Google Scholar] [CrossRef]
- Fedele, L.; Lustrino, M.; Melluso, L.; Morra, V.; D’Amelio, F. The Pliocene Montiferro, volcanic complex (central-western Sardinia, Italy): Geochemical observations and petrological implications. Period. Mineral. 2007, 76, 101–136. [Google Scholar]
- Giordano, G.; De Benedetti, A.A.; Diana, A.; Diano, G.; Gaudioso, F.; Marasco, F.; Funiciello, R. The Colli Albani mafic caldera (Roma, Italy): Stratigraphy, structure and petrology. J. Volcanol. Geoth. Res. 2006, 155, 49–80. [Google Scholar] [CrossRef]
- Ghiara, M.R.; Lirer, L. Mineralogy and geochemistry of the «Low potassium» series of the Roccamonfina volcanic suite (Campania, South Italy). Bull. Volcanol. 1976, 40, 39–56. [Google Scholar] [CrossRef]
- Scarpati, C.; Cole, P.; Perrotta, A. The Neapolitan Yellow Tuff—A large volume multiphase eruption from Campi Flegrei, southern Italy. Bull. Volcanol. 1993, 55, 343–356. [Google Scholar] [CrossRef]
- Di Bartolomeo, P.; Dondi, M.; Marsigli, M. Use of zeolitic rocks in ceramic tile production. Tile Brick Int. 1996, 12, 311–318. [Google Scholar]
- De Gennaro, M.; Cappelletti, P.; Langella, A.; Perrotta, A.; Scarpati, C. Genesis of zeolites in the Neapolitan Yellow Tuff: Geological, volcanological and mineralogical evidence. Contr. Mineral. Petrol. 2000, 139, 17–35. [Google Scholar] [CrossRef]
- De Gennaro, R.; Cappelletti, P.; Cerri, G.; De Gennaro, M.; Dondi, M.; Langella, A. Neapolitan Yellow Tuff as raw material for lightweight aggregates in lightweight structural concrete production. Appl. Clay Sci. 2005, 28, 309–319. [Google Scholar] [CrossRef]
- Colella, A.; Di Benedetto, C.; Calcaterra, D.; Cappelletti, P.; D’Amore, M.; Di Martire, D.; Langella, A. The Neapolitan Yellow Tuff: An outstanding example of heterogeneity. Constr. Build. Mater. 2017, 136, 361–373. [Google Scholar] [CrossRef]
- De Gennaro, R.; Cappelletti, P.; Cerri, G.; De Gennaro, M.; Dondi, M.; Graziano, S.F.; Langella, A. Campanian Ignimbrite as raw material for lightweight aggregates. Appl. Clay Sci. 2007, 37, 115–126. [Google Scholar] [CrossRef]
- Langella, A.; Bish, D.L.; Cappelletti, P.; Cerri, G.; Colella, A.; De Gennaro, R.; De Gennaro, M. New insights into the mineralogical facies distribution of Campanian Ignimbrite, a relevant Italian industrial material. Appl. Clay Sci. 2013, 72, 55–73. [Google Scholar] [CrossRef]
- Cole, P.D.; Guest, J.E.; Duncan, A.M.; Chester, D.K.; Bianchi, R. Post-collapse volcanic history of calderas on a composite volcano: An example from Roccamonfina, southern Italy. Bull. Volcanol. 1992, 54, 253–266. [Google Scholar] [CrossRef]
- Giannetti, B. Volcanology of trachytic and associated basaltic pyroclastic deposits at Roccamonfina volcano, Roman Region, Italy. J. Volcanol. Geoth. Res. 1996, 71, 229–248. [Google Scholar] [CrossRef]
- Giannetti, B. Origin of the calderas and evolution of Roccamonfina volcano (Roman Region, Italy). J. Volcanol. Geoth. Res. 2001, 106, 301–319. [Google Scholar] [CrossRef]
- Luhr, J.F.; Giannetti, B. The brown leucitic tuff of Roccamonfina Volcano (Roman region, Italy). Contr. Mineral. Petrol. 1987, 95, 420–436. [Google Scholar] [CrossRef]
- Giannetti, B.; De Casa, G. Stratigraphy, chronology, and sedimentology of ignimbrites from the white trachytic tuff, Roccamonfina Volcano, Italy. J. Volcanol. Geoth. Res. 2000, 96, 243–295. [Google Scholar] [CrossRef]
- Conticelli, S.; Marchionni, S.; Rosa, D.; Giordano, G.; Boari, E.; Avanzinelli, R. Shoshonite and sub-alkaline magmas from an ultrapotassic volcano: Sr–Nd–Pb isotope data on the Roccamonfina volcanic rocks, Roman Magmatic Province, Southern Italy. Contr. Mineral. Petrol. 2009, 157, 41–63. [Google Scholar] [CrossRef]
- De Fino, M.; La Volpe, L.; Peccerillo, A.; Piccarreta, G.; Poli, G. Petrogenesis of Monte Vulture volcano, Italy: Inferences from mineral chemistry, major and trace element data. Contrib. Mineral. Petrol. 1986, 92, 135–145. [Google Scholar] [CrossRef]
- Melluso, L.; Morra, V.; Girolamo, P. The Mt. Vulture volcanic complex (Italy): Evidence for distinct parental magmas and for residual melts with melilite. Mineral. Petrol. 1996, 56, 225–250. [Google Scholar] [CrossRef]
- Gioncada, A.; Mazzuoli, R.; Bisson, M.; Pareschi, M.T. Petrology of volcanic products younger than 42 ka on the Lipari-Vulcano complex (Aeolian Islands, Italy): An example of volcanism controlled by tectonics. J. Volcanol. Geotherm. Res. 2003, 122, 191–220. [Google Scholar] [CrossRef]
- Decrée, S.; Bernard, A.; Yans, J.; De Putter, T. Poly-phase alteration history of the kaolinitized ‘Cava di Caolino’ volcanics (Lipari Island, southern Italy). Clay Miner. 2005, 40, 153–165. [Google Scholar] [CrossRef]
- Di Martino, C.; Forni, F.; Frezzotti, M.L.; Palmeri, R.; Webster, J.D.; Ayuso, R.A.; Tranne, C.A. Formation of cordierite-bearing lavas during anatexis in the lower crust beneath Lipari Island (Aeolian arc, Italy). Contr. Mineral. Petrol. 2011, 162, 1011–1030. [Google Scholar] [CrossRef]
- Lanzo, G.; Basile, S.; Brai, M.; Rizzo, S. Volcanic products of Lipari (Aeolian islands, Italy): Multivariate analysis of petrographic and radiometric data. Radiat. Meas. 2010, 45, 816–822. [Google Scholar] [CrossRef]
- Cristofolini, R.; Romano, R. Petrologic textures of the Etnean volcanic rocks. Mem. Soc. Geol. Ital. 1982, 23, 99–115. [Google Scholar]
- Corsaro, R.A.; Cristofolini, R.; Patanè, L. The 1669 eruption at Mount Etna: Chronology, petrology and geochemistry, with inferences on the magma sources and ascent mechanisms. Bull. Volcanol. 1996, 58, 348–358. [Google Scholar] [CrossRef]
- Corsaro, R.A.; Pompilio, M. Dynamics of magmas at Mount Etna. Geophys. Monogr.-Am. Geophys. Union 2004, 143, 91–110. [Google Scholar]
- Armienti, P.; Tonarini, S.; D’Orazio, M.; Innocenti, F. Genesis and evolution of Mt. Etna alkaline lavas: Petrological and Sr-Nd-B isotope constraints. Period. Mineral. 2004, 73, 29–52. [Google Scholar]
- Carveni, P.; Grasso, M.F.; Romano, R.; Tricomi, S. Vulcanismo del margine settentrionale ibleo. Mem. Soc. Geol. Ital. 1991, 47, 417–429. [Google Scholar]
- Trua, T.; Esperança, S.; Mazzuoli, R. The evolution of the lithospheric mantle along the N. African Plate: Geochemical and isotopic evidence from the tholeiitic and alkaline volcanic rocks of the Hyblean plateau, Italy. Contr. Mineral. Petrol. 1998, 131, 307–322. [Google Scholar] [CrossRef]
- Ricciardiello, F.; Polizzotti, G.; Rizzo, G. L’uso di sabbie dell’Etna come materiali accessori. Ceram. Inf. 1994, 340, 407–411. [Google Scholar]
- Cultrone, G. The use of Mount Etna volcanic ash in the production of bricks with good physical-mechanical performance: Converting a problematic waste product into a resource for the construction industry. Ceram. Int. 2022, 48, 5724–5736. [Google Scholar] [CrossRef]
- Rottura, A.; Caggianelli, A.; Campana, R.; Del Moro, A. Petrogenesis of Hercynian peraluminous granites from the Calabrian Arc, Italy. Eur. J. Mineral. 1993, 5, 737–754. [Google Scholar] [CrossRef]
- Cirrincione, R.; Fazio, E.; Fiannacca, P.; Ortolano, G.; Pezzino, A.; Punturo, R. The Calabria-Peloritani Orogen, a composite terrane in Central Mediterranean; its overall architecture and geodynamic significance for a pre-Alpine scenario around the Tethyan basin. Period. Mineral. 2015, 84, 701–749. [Google Scholar]
- Liotta, D.; Caggianelli, A.; Kruhl, J.H.; Festa, V.; Prosser, G.; Langone, A. Multiple injections of magmas along a Hercynian mid-crustal shear zone (Sila Massif, Calabria, Italy). J. Struct. Geol. 2008, 30, 1202–1217. [Google Scholar] [CrossRef]
- RIMIN. Ricerca Mineraria di Base: Mineralizzazioni Legate alle Plutoniti dell’Unità di Longobucco e dell’Unità di Stilo. Relazione Conclusiva (Indagine per Materiali Feldspatici nel Settore di Stilo); Ministero dell’Industria, del Commercio e dell’Artigianato, Direzione Generale delle Miniere: Rome, Italy, 1991; pp. 1–208.
- Casanova, S.; Bertolani, M. Materiali quarzoso-feldspatici di interesse ceramico al Monte Burilli (Catanzaro). Ceram. Inf. 1990, 296, 661–663. [Google Scholar]
- Messina, A.; Rottura, A.; Russo, S. Le leucogranodioriti muscovitiche dell’entroterra di Villa S. Giovanni (Reggio Calabria). Period. Mineral. 1974, 43, 51–92. [Google Scholar]
- Rottura, A.; Maccarrone, E.; Messina, A.; Puglisi, G. La massa migmatitico-tonalitica di Palmi-Bagnara (Calabria meridionale). Boll. Soc. Geol. Ital. 1975, 94, 495–536. [Google Scholar]
- Baldanza, B. Ricerche mineralogiche sui materiali della cava “Valle Tindari” presso Patti (Messina). Atti Soc. Peloritana Pericolanti Cl. Sci. Fis. Mat. Nat. 1962, 8, 73–91. [Google Scholar]
- Emiliani, T.; Vecchi, G.; Ortelli, G. Di una roccia pegmatitica siciliana. Ceramica 1963, 16, 63–65. [Google Scholar]
- Puglisi, G.; Rottura, A. Le leucogranodioriti muscovitiche della zona di Capo Rasocolmo (Messina). Period. Mineral. 1973, 42, 1–50. [Google Scholar]
- Alaimo, R.; Ferla, P. Rocce feldspatiche siciliane. Ceramica 1975, 28, 29–36. [Google Scholar]
- Atzori, P.; Lo Giudice, A.; Pezzino, A. Le masse chiare dei Monti Peloritani (Sicilia). I: Apliti e pegmatiti di Forte Cavalli-Serra Gallari (Messina). Mineral. Petrogr. Acta 1984, 28, 155–171. [Google Scholar]
- Ferrari, L. Ricerca mineraria di base in Italia: Minerali industriali della Calabria settentrionale. Ceram. Inf. 1993, 333, 736–740. [Google Scholar]
- Caggianelli, A.; Del Moro, A.; Di Battista, P.; Prosser, G.; Rottura, A. Leucogranite genesis connected with low-pressure high-temperature metamorphism in the Sila basement (Calabria, Italy). Swiss Bull. Mineral. Petrol. 2003, 83, 301–316. [Google Scholar]
- Liotta, D.; Festa, V.; Caggianelli, A.; Prosser, G.; Pascazio, A. Mid-crustal shear zone evolution in a syn-tectonic late Hercynian granitoid (Sila Massif, Calabria, southern Italy). Int. J. Earth Sci. 2004, 93, 400–413. [Google Scholar] [CrossRef]
- Ayuso, R.A.; Messina, A.; De Vivo, B.; Russo, S.; Woodruff, L.G.; Sutter, J.F.; Belkin, H.E. Geochemistry and argon thermochronology of the Variscan Sila Batholith, southern Italy: Source rocks and magma evolution. Contr. Mineral. Petrol. 1994, 117, 87–109. [Google Scholar] [CrossRef]
- Colonna, V.; Compagnoni, R.; Crisci, G.M. I leucograniti di Colle S. Domenico e Colle Serralta (Sila Piccola Meridionale). Ceram. Inf. 1994, 341, 471–474. [Google Scholar]
- Festa, V.; Langone, A.; Caggianelli, A.; Rottura, A. Dike magmatism in the Sila Grande (Calabria, southern Italy): Evidence of Pennsylvanian–Early Permian exhumation. Geosphere 2010, 6, 549–566. [Google Scholar] [CrossRef]
- Colonna, V.; Compagnoni, R.; Crisci, G.M. Una singolare miscela ternaria di materiali naturali per la produzione di cottoforte. Ceram. Inf. 1994, 341, 468–471. [Google Scholar]
- Borrelli, L.; Coniglio, S.; Critelli, S.; La Barbera, A.; Gullà, G. Weathering grade in granitoid rocks: The San Giovanni in Fiore area (Calabria, Italy). J. Maps 2016, 12, 260–275. [Google Scholar] [CrossRef]
- Fiannacca, P.; Brotzu, P.; Cirrincione, R.; Mazzoleni, P.; Pezzino, A. Alkali metasomatism as a process for trondhjemite genesis: Evidence from Aspromonte Unit, north-eastern Peloritani, Sicily. Mineral. Petrol. 2005, 84, 19–45. [Google Scholar] [CrossRef]
- Fornelli, A.; Caggianelli, A.; Del Moro, A.; Bargossi, G.M.; Paglionico, A.; Piccarreta, G.; Rottura, A. Petrology and evolution of the central Serre granitoids (Southern Calabria–Italy). Period. Mineral. 1994, 63, 53–70. [Google Scholar]
- Russo, D.; Fiannacca, P.; Fazio, E.; Cirrincione, R.; Mamtani, M.A. From floor to roof of a batholith: Geology and petrography of the north-eastern Serre Batholith (Calabria, southern Italy). J. Maps 2023, 19, 2149358. [Google Scholar] [CrossRef]
- Rottura, A.; Del Moro, A.; Pinarelli, L.; Petrini, R.; Peccerillo, A.; Caggianelli, A.; Piccarreta, G. Relationships between intermediate and acidic rocks in orogenic granitoid suites: Petrological, geochemical and isotopic (Sr, Nd, Pb) data from Capo Vaticano (southern Calabria, Italy). Chem. Geol. 1991, 92, 153–176. [Google Scholar] [CrossRef]
- Lombardo, R.; Fiannacca, P.; Cirrincione, R. Geochemical modelling of granitoid magma diversity at Capo Vaticano Promontory (Serre Batholith, southern Italy). Geochemistry 2020, 80, 125599. [Google Scholar] [CrossRef]
- Moresi, M. L’alterazione dei graniti delle Serre orientali (Calabria). Rend. Soc. Ital. Mineral. Petrol. 1987, 42, 237–248. [Google Scholar]
- Cirrincione, R.; Fiannacca, P.; Ortolano, G.; Pezzino, A.; Punturo, R. Granitoid stones from Calabria (Southern Italy): Petrographic, geochemical and petrophysical characterization of ancient quarries of Roman Age. Period. Mineral. 2013, 82, 41–59. [Google Scholar]
- Crisci, G.M.; Maccarrone, E.; Rottura, A. Cittanova peraluminous granites (Calabria, Southern Italy). Mineral. Petrogr. Acta 1979, 23, 279–302. [Google Scholar]
- Borrelli, L.; Perri, F.; Critelli, S.; Gullà, G. Minero-petrographical features of weathering profiles in Calabria, southern Italy. Catena 2012, 92, 196–207. [Google Scholar] [CrossRef]
- Fiannacca, P.; Cirrincione, R. Metasedimentary metatexites with trondhjemitic leucosomes from NE Sicily: Another example of prograde water-fluxed melting in collisional belts. Geosciences 2020, 10, 123. [Google Scholar] [CrossRef]
- Puglisi, G.; Pezzino, A. Metamorphism in the central Aspromonte area: Geological, mineralogical and petrogenetic relationships. Period. Mineral. 1994, 63, 153–168. [Google Scholar]
- Cirrincione, R.; Fazio, E.; Ortolano, G.; Pezzino, A.; Punturo, R. Fault-related rocks: Deciphering the structural-metamorphic evolution of an accretionary wedge in a collisional belt, NE Sicily. Int. Geol. Rev. 2012, 54, 940–956. [Google Scholar] [CrossRef]
- Ioppolo, S.; Puglisi, G. Studio petrologico di alcune metamorgiti erciniche dei Monti Peloritani nord orientali (Sicilia). Rend. Soc. Ital. Mineral. Petrol. 1988, 43, 643–656. [Google Scholar]
- Ferla, P. Sul “caolino di Pirgo” (Novara di Sicilia): Studio minerogenetico. Atti Acc. Sci. Lett. Arti Palermo 1964, 24, 127–155. [Google Scholar]
- Ferla, P.; Azzaro, E. Contributo alla conoscenza dei prodotti di alterazione argillosa nel complesso cristallino dei Monti Peloritani (Sicilia). Il settore di Tindari. Atti Acc. Sci. Lett. Arti Palermo 1972, 31, 347–371. [Google Scholar]
- Cara, S.; Marini, C.; Padalino, G.; Sistu, G. Possibilità di impiego in campo ceramico di alcuni differenziati acidi dei graniti ercinici dell’area di Bitti (Sardegna centrale). Ceramurgia 1993, 23, 185–189. [Google Scholar]
- Bornioli, R.; Cau, P.; Marini, C.; Medici, C. Raw ceramic materials in Sardinia (Italy). In Ceramics: Charting the Future; Techna: Faenza, Italy, 1995; pp. 135–145. [Google Scholar]
- Pani, E.; Rizzo, R.; Raudsepp, M. Manganoan-fayalite-bearing granitic pegmatite from Quirra, Sardinia; relation to host plutonic rocks and tectonic affiliation. Can. Mineral. 1997, 35, 119–133. [Google Scholar]
- Cruciani, G.; Franceschelli, M.; Caredda, A.M.; Carcangiu, G. Anatexis in the Hercynian basement of NE Sardinia, Italy: A case study of the migmatite of Porto Ottiolu. Mineral. Petrol. 2001, 71, 195–233. [Google Scholar] [CrossRef]
- Carosi, R.; Di Pisa, A.; Iacopini, D.; Montomoli, C.; Oggiano, G. The structural evolution of the Asinara island (NW Sardinia, Italy). Geodinam. Acta 2004, 17, 309–329. [Google Scholar] [CrossRef]
- Sarria, E.A.; Funedda, A.; Oggiano, G.; Carmignani, L.; Calzia, P.; Pasci, S.; Patta, E.D.; Sale, V. Note Illustrative della Carta Geologica d’Italia alla Scala 1:50.000, Foglio 500 Nuoro Est; Servizio Geologico d’Italia: Rome, Italy, 2019; pp. 1–390. [Google Scholar]
- Oggiano, G.; Aversano, A.; Forci, A.; Langiu, M.R.; Patta, E.D. Note Illustrative della Carta Geologica d’Italia alla Scala 1:50.000, Foglio 443 Tempio Pausania; Servizio Geologico d’Italia: Rome, Italy, 2014; pp. 1–208. [Google Scholar]
- Marcello, A.; Mazzella, A.; Naitza, S.; Pretti, S.; Tocco, S.; Valera, P.; Valera, R. Metallogenic and Geo-resouces map of Sardinia 1:250,000 scale. In Catalogo Ricerca Università di Cagliari; UNICA IRIS Institutional Research Information System: Cagliari, Italy, 2008. [Google Scholar]
- Fiori, M.; Garbarino, C.; Grillo, S.M.; Marini, C.; Marcello, A.; Pretti, S. Relazioni genetiche tra le mineralizzazioni ad albite e quelle a clorite-talco della Sardegna centrale. In Giornata di Studio “In ricordo del prof. Stefano Zucchetti”; Politecnico di Torino, Dipartimento di Georisorse e Territorio: Torino, Italy, 1994; pp. 139–145. [Google Scholar]
- Palomba, M. Geological, mineralogical, geochemical features and genesis of the albitite deposits of Central Sardinia (Italy). In Guidebook to the Field Trips in Sardinia; WRI: Washington, DC, USA, 2001; WRI-10; pp. 35–57. [Google Scholar]
- Fiori, M.; Grillo, S.M. Albite-chlorite and talc-chlorite deposits in metasedimentary and granitoid rocks of central Sardinia (Italy). Bol. Paran. Geoci. 2002, 50, 51–57. [Google Scholar]
- Ghigino, A. La miniera di feldspato di Orani. Ceram. Inf. 1988, 272, 646–649. [Google Scholar]
- Bornioli, R.; Marini, C.; Pretti, S. Il giacimento di feldspato sodico di Orani-Ottana (Sardegna centrale). In Proceedings of the “Industrial Minerals: Their Use and Technologies”, Castel Ivano, Italy, 10–11 October 1989; pp. 105–116. [Google Scholar]
- Bornioli, R.; Mauro, G.; Marini, C. Miscele di materie prime per impasti ceramici: Il prodotto premiscelato SM1/S. Ceramurgia 1996, 26, 167–174. [Google Scholar]
- Bornioli, R.; Lai, S.; Marini, C. Il giacimento di Funtana Tenesoli nel quadro del distretto minerario di feldspato sodico della Barbagia di Ollollai (Sardegna Centrale). Ceramurgia 1999, 29, 345–354. [Google Scholar]
- Castorina, F.; Masi, U.; Padalino, G.; Palomba, M. Constraints from geochemistry and Sr–Nd isotopes for the origin of albitite deposits from Central Sardinia (Italy). Miner. Depos. 2006, 41, 323–338. [Google Scholar] [CrossRef]
- Bertolani, M.; David, M.G. Il giacimento feldspatico di Serra Maiore (Nuoro). Ceram. Inf. 1992, 320, 659–663. [Google Scholar]
- Bordicchia, F.; Marini, C.; Bornioli, R.; Lai, S. Sodium feldspar mines in central Sardinia: Raw materials, products and their use in ceramics. Ceramurg. Ceram. Acta 2003, 33, 181–194. [Google Scholar]
- Cruciani, G.; Fancello, D.; Franceschelli, M. Occurrence of albitite from Capo Malfatano, SW Sardinia: First report, characterization from mineralogy and whole-rock geochemistry. Period. Mineral. 2019, 88, 19–31. [Google Scholar]
- Oggiano, G.; Di Pisa, A. I graniti peralluminiferi sin-tettonici nell’area di Aggius-Trinità d’Agultu e loro rapporti con le metamorfiti di alto grado della bassa Gallura (Sardegna settentrionale). Boll. Soc. Geol. Ital. 1988, 107, 471–480. [Google Scholar]
- Poli, G.; Ghezzo, C.; Conticelli, S. Geochemistry of granitic rocks from the Hercynian Sardinia-Corsica batholith: Implication for magma genesis. Lithos 1989, 23, 247–266. [Google Scholar] [CrossRef]
- Di Vincenzo, G.; Andriessen, P.A.; Ghezzo, C. Evidence of two different components in a Hercynian peraluminous cordierite-bearing granite: The San Basilio intrusion (central Sardinia, Italy). J. Petrol. 1996, 37, 1175–1206. [Google Scholar] [CrossRef]
- Giacomini, F.; Bomparola, R.M.; Ghezzo, C.; Guldbransen, H. The geodynamic evolution of the Southern European Variscides: Constraints from the U/Pb geochronology and geochemistry of the lower Palaeozoic magmatic-sedimentary sequences of Sardinia (Italy). Contr. Mineral. Petrol. 2006, 152, 19–42. [Google Scholar] [CrossRef]
- Ghiani, M.; Oi, M.; Peretti, R.; Zucca, A. Production of raw materials for the ceramic floor and wall tile industry using waste from granite quarries: Case of the material from Sarule. Ceram. Acta 1997, 9, 5–17. [Google Scholar]
- Agus, M.; Angius, R.; Ghiani, M.; Peretti, R.; Serci, A.; Zucca, A. Beneficiation of low grade feldspar ores for the ceramics industry. Dev. Miner. Process. 2000, 13, C11-17–C11-25. [Google Scholar]
- Oggiano, G.; Cherchi, G.P.; Aversano, A.; Di Pisa, A. Note Illustrative della Carta Geologica d’Italia alla Scala 1:50.000, Foglio 428 Arzachena; Servizio Geologico d’Italia: Rome, Italy, 2005; pp. 1–144. [Google Scholar]
- Barca, S.; Melis, E.; Calzia, P.; Patta, E.D.; Rizzo, R.; Serri, R. Note Illustrative della Carta Geologica d’Italia alla Scala 1:50.000, Foglio 547 Villacidro; Servizio Geologico d’Italia: Rome, Italy, 2012; pp. 1–264. [Google Scholar]
- Gaggero, L.; Gretter, N.; Langone, A.; Ronchi, A. U–Pb geochronology and geochemistry of late Palaeozoic volcanism in Sardinia (southern Variscides). Geosci. Front. 2017, 8, 1263–1284. [Google Scholar] [CrossRef]
- Barca, S.; Serri, R.; Rizzo, R.; Forci, A.; Calzia, P. Note Illustrative della Carta Geologica d’Italia alla Scala 1:50.000, Foglio 565 Capoterra; Servizio Geologico d’Italia: Rome, Italy, 2009; pp. 1–206. [Google Scholar]
- Ronca, S.; Del Moro, A.; Traversa, G. Geochronology, Sr-Nd isotope geochemistry and petrology of late-Hercynian dyke magmatism from Sarrabus (SE Sardinia). Period. Mineral. 1999, 68, 231–260. [Google Scholar]
- Buosi, M.; Cara, S.; Fiori, C.; Marini, C.; Novella, G.; Pissard, B.; Sistu, G. Porfidi ercinici dell’area di Busachi (Sardegna centrale): Caratterizzazione per la valorizzazione in campo ceramico. In Proceedings of the “Industrial Minerals: Their Use and Technologies”, Castel Ivano, Italy, 10–11 October 1989; pp. 117–127. [Google Scholar]
- Traversa, G.; Ronca, S.; Del Moro, A.; Pasquali, C.; Buraglini, N.; Barabino, G. Late to post-Hercynian dyke activity in the Sardinia-Corsica domain: A transition from orogenic calc-alkaline to anorogenic alkaline magmatism. Boll. Soc. Geol. Ital. 2003, 2, 131–152. [Google Scholar]
- Cruciani, G.; Fancello, D.; Franceschelli, M.; Musumeci, G. Geochemistry of the Monte Filau orthogneiss (SW Sardinia, Italy): Insight into the geodynamic setting of Ordovician felsic magmatism in the N/NE Gondwana margin. Ital. J. Geosci. 2019, 138, 136–152. [Google Scholar] [CrossRef]
- Franceschelli, M.; Puxeddu, M.; Cruciani, G. Variscan metamorphism in Sardinia, Italy: Review and discussion. J. Virtual Expl. 2005, 19, 2–36. [Google Scholar] [CrossRef]
- Cruciani, G.; Montomoli, C.; Carosi, R.; Franceschelli, M.; Puxeddu, M. Continental collision from two perspectives: A review of Variscan metamorphism and deformation in northern Sardinia. Period. Mineral. 2015, 84, 657–699. [Google Scholar]
- Cruciani, G.; Franceschelli, M.; Puxeddu, M.; Tiepolo, M. Metavolcanics from Capo Malfatano, SW Sardinia, Italy: New insight on the age and nature of Ordovician volcanism in the Variscan foreland zone. Geol. J. 2018, 53, 1573–1585. [Google Scholar] [CrossRef]
- Helbing, H.; Tiepolo, M. Age determination of Ordovician magmatism in NE Sardinia and its bearing on Variscan basement evolution. J. Geol. Soc. 2005, 162, 689–700. [Google Scholar] [CrossRef]
- Gaggero, L.; Oggiano, G.; Funedda, A.; Buzzi, L. Rifting and arc-related early Paleozoic volcanism along the north Gondwana margin: Geochemical and geological evidence from Sardinia (Italy). J. Geol. 2012, 120, 273–292. [Google Scholar] [CrossRef]
- Palomba, M.; Padalino, G.; Baldracchi, A. An unusual occurrence of an exploitable K-feldspar deposit hosted in the Ordovician Porphyroids (Southern Sardinia): Geology, mineralogy, geochemical features and economic potential. Ore Geol. Rev. 2010, 37, 202–213. [Google Scholar] [CrossRef]
- Funedda, A.; Carmignani, L.; Pertusati, P.C.; Forci, A.; Calzia, P.; Marongiu, F.; Pisanu, G.; Serra, M. Note Illustrative della Carta Geologica d’Italia alla Scala 1:50.000, Foglio 548 Senorbì; Servizio Geologico d’Italia: Rome, Italy, 2012; pp. 1–196. [Google Scholar]
- Casini, L.; Maino, M.; Langone, A.; Oggiano, G.; Corvò, S.; Estrada, J.R.; Liesa, M. HTLP metamorphism and fluid-fluxed melting during multistage anatexis of continental crust (N Sardinia, Italy). J. Metamorph. Geol. 2023, 41, 25–57. [Google Scholar] [CrossRef]
- Calderoni, G.; Masi, V.; Maccioni, L.; Nicoletti, M.; Petrucciani, C.; Padalino, G. Geochemistry and geochronology of the Caledonian «porphyroids» from central Sardinia (Italy). Rend. Soc. Ital. Mineral. Petrol. 1984, 39, 261–274. [Google Scholar]
- Calvino, F. I porfidi grigi del Sarrabus. Boll. Serv. Geol. d’Ital. 1956, 78, 265–275. [Google Scholar]
- Lecca, L.; Lonis, R.; Luxoro, S.; Melis, E.; Secchi, F.; Brotzu, P. Oligo-Miocene volcanic sequences and rifting stages in Sardinia: A review. Period. Mineral. 1997, 66, 7–61. [Google Scholar]
- Lustrino, M.; Morra, V.; Melluso, L.; Brotzu, P.; D’Amelio, F.; Fedele, L.; Petteruti Liebercknecht, A.M. The Cenozoic igneous activity of Sardinia. Period. Mineral. 2004, 73, 105–134. [Google Scholar]
- Lustrino, M.; Fedele, L.; Melluso, L.; Morra, V.; Ronga, F.; Geldmacher, J.; Meisel, T. Origin and evolution of Cenozoic magmatism of Sardinia (Italy). A combined isotopic (Sr–Nd–Pb–O–Hf–Os) and petrological view. Lithos 2013, 180, 138–158. [Google Scholar] [CrossRef]
- Palomba, M.; Padalino, G.; Marchi, M. Industrial mineral occurrences associated with Cenozoic volcanic rocks of Sardinia (Italy): Geological, mineralogical, geochemical features and genetic implications. Ore Geol. Rev. 2006, 29, 118–145. [Google Scholar] [CrossRef]
- Fiori, M.; Grillo, S.M.; Marcello, A.; Pretti, S. Mineral resources of the Oligocene-Miocene volcanic district of Monastir-Furtei (southern Campidano, Sardinia). Mem. Soc. Geol. Ital. 1994, 48, 725–730. [Google Scholar]
- Morra, V.; Secchi, F.A.; Assorgia, A. Petrogenetic significance of peralkaline rocks from Cenozoic calc-alkaline volcanism from SW Sardinia, Italy. Chem. Geol. 1994, 118, 109–142. [Google Scholar] [CrossRef]
- Cara, S.; Dondi, M.; Marsigli, M.; Sistu, G.; Tocco, S. Materie prime non convenzionali per l’industria ceramica: Le piroclastiti del distretto vulcanico del Sulcis (Sardegna SO). GEAM 1996, 33, 179–186. [Google Scholar]
- Cara, S.; Carcangiu, G.; Peretti, R.; Tamanini, M.; Zucca, A. Possibility of using the pyroclastic material from Sedilo (Sardinia) as a raw material for the ceramic industry. Ceram. Acta 1999, 11, 45–52. [Google Scholar]
- Oggiano, G.; Mameli, P. Tectonic and litho-stratigraphic controls on kaolin deposits within volcanic successions: Insights from the kaoliniferous district of north-western Sardinia (Italy). Ore Geol. Rev. 2012, 48, 151–164. [Google Scholar] [CrossRef]
- Oggiano, G.; Cherchi, G.P.; Pisanu, G.; Murtas, A.; Patta, E.D.; Prochilo, F. Note Illustrative della Carta Geologica d’Italia alla Scala 1:50.000, Foglio 449 Sassari; Servizio Geologico d’Italia: Rome, Italy, 2017; pp. 1–193. [Google Scholar]
- Sistu, G. Materiali alternativi per impasti ceramici: Le piroclastiti del vulcanismo terziario della Sardegna. Ceramurgia 1990, 20, 107–113. [Google Scholar]
- De Gennaro, M.; Langella, M.; Padalino, G.; Palomba, M. Studio delle mineralizzazioni a zeoliti di Monte Ossoni (Castelsardo, Sardegna settentrionale) e dell’area di Allai-Samugheo (Sardegna centrale) quali possibili depositi di minerali industriali. In Proceedings of the Atti 48° Convegno Nazionale Scienza e Tecnologia delle Zeoliti., Cernobbio, Italy, 7–10 September 1998; Fois, E., Gamba, A., Eds.; pp. 57–59. [Google Scholar]
- Cerri, G.; Oggiano, G. Le epiclastiti zeolitizzate del Logudoro orientale: Un livello guida all’interno della successione vulcano-sedimentaria della Sardegna centrosettentrionale. Boll. Soc. Geol. Ital. 2001, 121, 3–10. [Google Scholar]
- Lonis, R. Il deposito zeolitico di Bonorva (SS). Individuazione, caratterizzazione e prime valutazioni. Res. Ass. Miner. Sarda 2005, 1, 75–91. [Google Scholar]
- Naitza, S.; Padalino, G.; Palomba, M.; Rizzo, R. Occurrence and distribution of zeolites in an Early Miocene ignimbrite from the Romana district (NW Sardinia, Italy): Insights on post-depositional alteration processes. Geophys. Res. Abstr. 2006, 8, 02157. [Google Scholar]
- Cara, S.; Carcangiu, G.; Padalino, G.; Palomba, M.; Tamanini, M. Studio preliminare del deposito a bentonite–zeoliti dell’area di Monte Ossoni (Castelsardo, Sardegna settentrionale). In Proceedings of the Atti del Congresso del Centenario dell’Associazione Mineraria Sarda, Iglesias, Sardinia, 12–13 October 1996; pp. 12–13. [Google Scholar]
- Cerri, G.; Cappelletti, P.; Langella, A.; De Gennaro, M. Zeolitization of Oligo-Miocene volcaniclastic rocks from Logudoro (northern Sardinia, Italy). Contr. Mineral. Petrol. 2001, 140, 404–421. [Google Scholar] [CrossRef]
- De Gennaro, R.; Dondi, M.; Cappelletti, P.; Cerri, G.; De Gennaro, M.; Guarini, G.; Zanelli, C. Zeolite–feldspar epiclastic rocks as flux in ceramic tile manufacturing. Micropor. Mesopor. Mater. 2007, 105, 273–278. [Google Scholar] [CrossRef]
- Mormone, A.; Ghiara, M.R.; Balassone, G.; Piochi, M.; Lonis, R.; Rossi, M. High-silica zeolites in pyroclastic flows from Central Sardinia (Italy): Clues on genetic processes and reserves from a mineralogical study. Mineral. Petrol. 2018, 112, 767–788. [Google Scholar] [CrossRef]
- Mormone, A.; Piochi, M. Mineralogy, geochemistry and genesis of zeolites in Cenozoic pyroclastic flows from the Asuni area (Central Sardinia, Italy). Minerals 2020, 10, 268. [Google Scholar] [CrossRef]
- De Carlo, I.; Musso, W.; Persod, P.; Pinna, G.; Ricchi, M.; Salvato, L.; Sanna, G. Il deposito di sabbie silicee, feldspatiche e caoliniche del Sassarese. Boll. Ass. Min. Subalp. 1990, 27, 449–508. [Google Scholar]
- Montanini, A.; Barbieri, M.; Castorina, F. The role of fractional crystallisation, crustal melting and magma mixing in the petrogenesis of rhyolites and mafic inclusion-bearing dacites from the Monte Arci volcanic complex (Sardinia, Italy). J. Volcanol. Geoth. Res. 1994, 61, 95–120. [Google Scholar] [CrossRef]
- Dostal, J.; Dupuy, C.; Venturelli, G. Geochemistry of volcanic rocks from the Monte Arci (west Sardinia, Italy). Chem. Geol. 1982, 35, 247–264. [Google Scholar] [CrossRef]
- Deriu, M.; Battistini, D.; Gallo, F.; Giammetti, F.; Vernia, L.; Zerbi, M. Caratteri geopetrografici del Montiferro centrale (Sardegna). Mem. Soc. Geol. Ital. 1974, 13, 415–439. [Google Scholar]
- Buosi, M.; Garbarino, C.; Novella, G.B.; Pissard, B.; Tocco, S. Caratterizzazione mineralogico-petrografica e chimica delle vulcaniti alcaline di un settore del Monte Ferru (Sardegna centro-occidentale) ai fini di una possibile valorizzazione per feldspati e terre rare. In Proceedings of the “Industrial Minerals: Their Use and Technologies”, Castel Ivano, Italy, 10-11 October 1989; pp. 67–80. [Google Scholar]
- Danasino, P.; Di Primio, S. Le sabbie feldspatiche del Sassarese ed il loro impiego in ceramica. Ceram. Inf. 1994, speciale Cersaie, 18–27. [Google Scholar]
- Telesca, D.; Longhitano, S.G.; Pistis, M.; Pascucci, V.; Tropeano, M.; Sabato, L. Sedimentology of a transgressive middle-upper Miocene succession filling a tectonically confined, current dominated seaway (the Logudoro Basin, northern Sardinia, Italy). Sed. Geol. 2020, 400, 105626. [Google Scholar] [CrossRef]
- Cara, S.; Carcangiu, G.; Dondi, M.; Marsigli, M.; Padalino, G.; Palomba, M.; Tamanini, M. Il deposito di sabbie quarzoso-feldspatiche di Lu Falsaggiu, Gallura (Sardegna settentrionale): Caratterizzazione chimica, mineralogica e tecnologica per l’utilizzo in campo ceramico. GEAM 1998, 35, 7–13. [Google Scholar]
- Çakır, U. Grands gisements d’albite dans le massif métamorphique de Menderes (Turquie occidentale). Compt. Rend. Geosci. 2005, 337, 1235–1243. [Google Scholar] [CrossRef]
- Boulvais, P.; Ruffet, G.; Cornichet, J.; Mermet, M. Cretaceous albitization and dequartzification of Hercynian peraluminous granite in the Salvezines Massif (French Pyrénées). Lithos 2007, 93, 89–106. [Google Scholar] [CrossRef]
- Engvik, A.K.; Putnis, A.; Fitzgerald, J.D.; Austrheim, H. Albitization of granitic rocks: The mechanism of replacement of oligoclase by albite. Can. Mineral. 2008, 46, 1401–1415. [Google Scholar] [CrossRef]
- Kaur, P.; Chaudhri, N.; Hofmann, A.W.; Raczek, I.; Okrusch, M.; Skora, S.; Baumgartner, L.P. Two-stage, extreme albitization of A-type granites from Rajasthan, NW India. J. Petrol. 2012, 53, 919–948. [Google Scholar] [CrossRef]
- Poujol, M.; Boulvais, P.; Kosler, J. Regional-scale Cretaceous albitization in the Pyrenees: Evidence from in situ U–Th–Pb dating of monazite, titanite and zircon. J. Geol. Soc. Lond. 2010, 167, 751–767. [Google Scholar] [CrossRef]
- Boutin, A.; de Saint Blanquat, M.; Poujol, M.; Boulvais, P.; de Parseval, P.; Rouleau, C.; Robert, J.F. Succession of Permian and Mesozoic metasomatic events in the eastern Pyrenees with emphasis on the Trimouns talc–chlorite deposit. Int. J. Earth Sci. 2016, 105, 747–770. [Google Scholar] [CrossRef]
- Biasini, V.; Dondi, M.; Guarini, G.; Raimondo, M.; Argnani, A.; Di Primio, S. Effect of talc and chlorite on sintering and technological behaviour of porcelain stoneware tiles. Silic. Ind. 2003, 68, 67–73. [Google Scholar]
- Mohammad, Y.O.; Maekawa, H.; Ahmmad Lawa, F. Mineralogy and origin of Mlakawa albitite from Kurdistan region, northeastern Iraq. Geosphere 2007, 3, 624–645. [Google Scholar] [CrossRef]
- Özkan, M.; Çelik, Ö.F.; Çörtük, R.M.; Topuz, G.; Zack, T.; Çubukçu, E. Early–Middle Jurassic metamorphic and non-metamorphic supra-subduction zone ophiolite fragments in a Late Cretaceous ophiolitic mélange (northern Turkey): Implications for long-lived and supra-subduction zone ophiolite formation. Int. J. Earth Sci. 2022, 111, 2391–2408. [Google Scholar] [CrossRef]
- Gualtieri, A.F.; Gandolfi, N.B.; Pollastri, S.; Rinaldi, R.; Sala, O.; Martinelli, G.; Vigliaturo, R. Assessment of the potential hazard represented by natural raw materials containing mineral fibres—The case of the feldspar from Orani, Sardinia (Italy). J. Hazard. Mater. 2018, 350, 76–87. [Google Scholar] [CrossRef] [PubMed]
- Bertolani, M. Metodologia di ricerca in giacimenti italiani d’interesse ceramico legati al vulcanismo. Ceram. Inf. 1991, 305, 465–467. [Google Scholar]
- Bustamante, A.; Capel, F.; Barba, F.; Callejas, P.; Guzmán, R.; Trujillo, A. Mössbauer studies of raw materials from Misti volcano of Arequipa (Peru) for its potential application in the ceramic field. Hyperfine Interact. 2009, 190, 115–119. [Google Scholar] [CrossRef]
- Serra, M.F.; Conconi, M.S.; Suarez, G.; Aglietti, E.F.; Rendtorff, N.M. Volcanic ash as flux in clay based triaxial ceramic materials, effect of the firing temperature in phases and mechanical properties. Ceram. Int. 2015, 41, 6169–6177. [Google Scholar] [CrossRef]
- Lewicka, E. Phase transitions of ferruginous minerals in the course of thermal processing of feldspar-quartz raw materials from the Sobótka region (Lower Silesia). Gospod. Surow. Mineral. 2017, 33, 93–110. [Google Scholar] [CrossRef][Green Version]
- Aumond, J.J.; Scheibe, L.F. O fonolito de Lages-SC, um novo fundente. Cerâm. Ind. 1996, 1, 17–21. [Google Scholar]
- Zahradník, J.; Jirásek, J.; Starý, J.; Sivek, M. Production, Reserves, and Processing of Feldspar and Feldspathoid Rocks in the Czech Republic from 2005 to 2019—An Overview. Minerals 2020, 10, 722. [Google Scholar] [CrossRef]
- Charrier, J. La phonolite de Roche-en-Régnier: Des débouchés en mutation. Mines Carrières 2006, 86, 53–55. [Google Scholar]
- Tribuzio, R.; Thirlwall, M.F.; Messiga, B. Petrology, mineral and isotope geochemistry of the Sondalo gabbroic complex (Central Alps, Northern Italy): Implications for the origin of post-Variscan magmatism. Contr. Mineral. Petrol. 1999, 136, 48–62. [Google Scholar] [CrossRef]
- Micheletti, F.; Fornelli, A.; Piccarreta, G.; Tiepolo, M. U–Pb zircon data of Variscan meta-igneous and igneous acidic rocks from an Alpine shear zone in Calabria (southern Italy). Int. J. Earth Sci. 2011, 100, 139–155. [Google Scholar] [CrossRef]
- Ćerný, P.; Ercit, T.S. The classification of granitic pegmatites revisited. Can. Mineral. 2005, 43, 2005–2026. [Google Scholar] [CrossRef]
- Dini, A.; Lattanzi, P.; Ruggieri, G.; Trumpy, E. Lithium occurrence in Italy—An overview. Minerals 2022, 12, 945. [Google Scholar] [CrossRef]
- Vrbický, T.; Přikryl, R. Recovery of some critical raw materials from processing waste of feldspar ore related to hydrothermally altered granite: Laboratory-scale beneficiation. Minerals 2021, 11, 455. [Google Scholar] [CrossRef]
- Bornhöft, E.; Kleeberg, K. Feldspatrohstoffe. In Steine-und Erden-Rohstoffe in der Bundesrepublik Deutschland; Börner, A., Bornhöft, E., Häfner, F., Hug-Diegel, N., Kleeberg, K., Mandl, J., Schäfer, I., Eds.; Sonderhefte Reihe D-Geologisches Jahrbuch; Geologisches Jahrbuch: Hanover, Germany, 2012; pp. 219–230. [Google Scholar]
- Brown, C.D.; Wise, M.A. Internal zonation and chemical evolution of the Black Mountain granitic pegmatite, Maine. Can. Mineral. 2001, 39, 45–55. [Google Scholar] [CrossRef]
- London, D. A petrologic assessment of internal zonation in granitic pegmatites. Lithos 2014, 184, 74–104. [Google Scholar] [CrossRef]
- Faria, C.; Leal Gomes, C. Structure of the granitic pegmatite field of the northern coast of Portugal—Inner pegmatite structures and mineralogical fabrics. Heritage 2019, 2, 315–330. [Google Scholar] [CrossRef]
- Roda-Robles, E.; Pesquera, A.; Gil-Crespo, P.; Torres-Ruiz, J. From granite to highly evolved pegmatite: A case study of the Pinilla de Fermoselle granite–pegmatite system (Zamora, Spain). Lithos 2012, 153, 192–207. [Google Scholar] [CrossRef]
- Neiva, A.M.R.; Gomes, C.L.; Silva, P.B.; Gomes, M.E.P.; dos Santos, A.C.T. Geochemistry of granitic aplite-pegmatite dykes and sills and their minerals from the Gravanho-Gouveia area in Central Portugal. Geochemistry 2019, 79, 221–234. [Google Scholar] [CrossRef]
- Galliski, M.Á.; Márquez-Zavalía, M.F.; Roda-Robles, E.; von Quadt, A. The Li-bearing pegmatites from the Pampean Pegmatite Province, Argentina: Metallogenesis and resources. Minerals 2022, 12, 841. [Google Scholar] [CrossRef]
- Taboada, J.; Vaamonde, A.; Saavedra, A.; Ordóñez, C. Geostatistical study of the feldspar content and quality of a granite deposit. Eng. Geol. 2002, 65, 285–292. [Google Scholar] [CrossRef]
- Andres, U.; O’Reilly, W. Selectivity in the magnetic separation of minerals. Powder Technol. 1994, 79, 147–158. [Google Scholar] [CrossRef]
- Tripathy, S.K.; Banerjee, P.K.; Suresh, N.; Murthy, Y.R.; Singh, V. Dry high-intensity magnetic separation in mineral industry—A review of present status and future prospects. Miner. Process. Extract. Metall. Rev. 2017, 38, 339–365. [Google Scholar] [CrossRef]
- Yassin, K.; Ahmed, M.; Khalifa, M.G.E.K.; Hagrass, A.A. Removing iron impurities from feldspar ore using dry magnetic separation. Arch. Min. Sci. 2023, 68, 19–33. [Google Scholar]
- Bozzola, G.; Garrone, L.; Ramon, L.; Savoca, D. Un esempio concreto di riutilizzo di prodotti di scarto: Da granito da discarica a materia prima per ceramica e vetreria. GEAM 1995, 4, 17–19. [Google Scholar]
- Dino, G.A.; Cavallo, A.; Rossetti, P.; Garamvölgyi, E.; Sándor, R.; Coulon, F. Towards sustainable mining: Exploiting raw materials from extractive waste facilities. Sustainability 2020, 12, 2383. [Google Scholar] [CrossRef]
- Motta, J.F.M.; Zanardo, A.; Cabañas Navarro, F. Rochas miloníticas de Piedade (SP) como matéria-prima fundente para a indústria cerâmica: Potencialidade geológica e características cerâmicas. In Proceedings of the Anais do 43º Congresso Brasileiro de Cerâmica, Florianópolis, Brazil, 2–5 June 1999; pp. 2701–2710. [Google Scholar]
- Moura, L.C.; André, F.P.; Miceli, H.; Neumann, R.; Tavares, L.M. Manufactured feldspar-quartz sand for glass industry from gneiss quarry rock fines using dry rare-earth magnetic separation. Miner. Process. Extract. Metall. Rev. 2019, 40, 333–343. [Google Scholar] [CrossRef]
- Tavares Brasileiro, C.; de Almeida Filho, H.D.; Santana, G.L.; Lot, A.V.; Conte, S.; Zanelli, C.; Dondi, M.; Ortega Boschi, A. Sericite instead of feldspar in porcelain stoneware: Effect on sintering and phase evolution. Int. J. Appl. Ceram. Technol. 2022, 19, 612–622. [Google Scholar] [CrossRef]
- Pettijohn, F.J. Sedimentary Rocks, 3rd ed.; Harper & Row: New York, NY, USA, 1975; 628p. [Google Scholar]
Disclaimer/Publisher’s Note: The statements, opinions and data contained in all publications are solely those of the individual author(s) and contributor(s) and not of MDPI and/or the editor(s). MDPI and/or the editor(s) disclaim responsibility for any injury to people or property resulting from any ideas, methods, instructions or products referred to in the content. |
© 2025 by the authors. Licensee MDPI, Basel, Switzerland. This article is an open access article distributed under the terms and conditions of the Creative Commons Attribution (CC BY) license (https://creativecommons.org/licenses/by/4.0/).