Multi-Objective Remanufacturing Processing Scheme Design and Optimization Considering Carbon Emissions
Abstract
1. Introduction
2. Materials and Methods
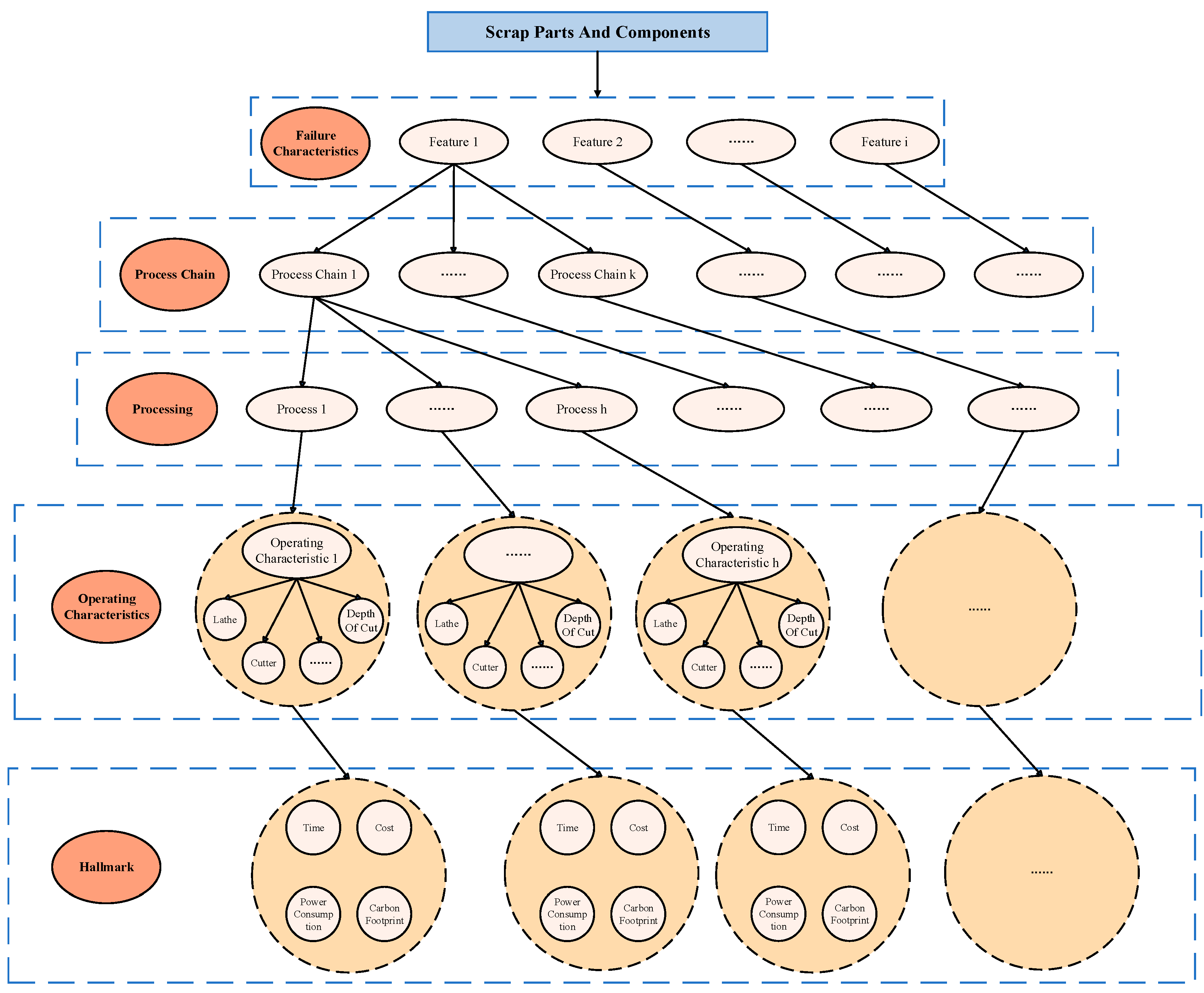
2.1. Remanufacturing Process Modeling
2.2. Generation of Remanufacturing Process Solutions
2.3. Objective Function Modeling of Remanufacturing Process Options
- (1)
- The machine tool’s machining level is constant.
- (2)
- The loading, unloading, and repair time of the machine tool are equal.
- (3)
- The loading and unloading time of machined parts is also equal.
- (4)
- Urgent machining tasks are not taken into consideration.
- (5)
- The serviceable life of the tool after repair is the same as the rated service life.
| i, j | The failure feature number is , and N represents the total number of failure features. |
| k | The machining process chain number is , and represents the total number of machining process chains for the ith failure characteristic data. |
| h, d | The number of machining process chains is , and denotes the total number of machining process chains for the fault feature with serial number i. |
| v | The number of the processing machine is , and P represents the total number of processing machines. |
| b | The recycled part number is , and Q represents the total number of recycled parts. |
| g | The tool number used is , and U represents the total number of tools. |
| Failure characteristic i vs. failure characteristic j, disassembly time between different machines for the part being machined. | |
| Serial number i is the disassembly time between process number h and process number d in the process chain with serial number k for small features. | |
| Machining time of the hth process of the kth process chain. | |
| Tool replacement time for failure characteristics of serial number i vs. serial number j, assuming the same replacement time for all types of tools. | |
| Dismantling time of the machining process chain of serial number k for the machining process of serial number h with the machining process of serial number d. | |
| Execution time of tool number g in the remanufacturing machining process. | |
| Time of use of tool numbered g. | |
| Working hours of v machining equipment. | |
| Cutting fluid replacement cycles required for v machining equipment. | |
| Numbered g tool life. | |
| Transportation costs per unit distance. | |
| Unit time cost of the machining process of serial number h in the chain of machining processes of serial number k. | |
| Recycling cost of individual used parts and components. | |
| Cost of individual tool repair. | |
| Power consumption per unit of time for process number h in the chain of process number k. | |
| Average power of public equipment. | |
| Carbon emission factor for carbon dioxide in the electricity consumption component, taken as 1.0069 kgCO2/kgce. | |
| The warming potential of CO2, taken as 1.00. | |
| Weight of tool number g. | |
| Carbon emission factor of the tool (29.6 kgCO2/kgce). | |
| The serial number is the initial amount of cutting fluid required for v machining equipment. | |
| Additional volume of cutting fluid required for machining equipment with serial number v. | |
| Carbon emission factor of cutting fluid required for machining equipment with serial number v (2.85 kgCO2/L). |
| If the last process machine for the ith failure feature is the same as the first process machine for the jth failure feature, it is 1, otherwise it is 0. | |
| If the ith failure feature uses the kth process chain, then 1 otherwise 0. | |
| If two neighboring machining processes, h and d, in the kth process chain of the ith failure feature use the same machine tool, it is 1, otherwise 0. | |
| If the tool used for the last machining process of the ith failure feature is not the same as the tool used for the first machining process of the jth failure feature, it is 1, otherwise 0. | |
| If the tool is numbered g, it is 1, otherwise 0. |
3. Proposed Algorithm
3.1. Traditional TLBO Algorithms
3.1.1. Teaching Phase
3.1.2. Mutual Learning Phase
3.2. Improvements to the MTLBO Algorithm
| Algorithm 1: Improved TLBO main loop |
| Input: Problem parameters and algorithm parameters Output: Remanufacturing process planning program Initialize population size npop, initialize the problem dimension V, Initializing Search Space Limits Generate empty taboo list listpop For i = 1: npop Initialize each individual to generate an initialized population pop. Calculate each individual objective function value. End for gen = 1 While gen ≤ Maxits // Teaching phase Calculate the class Mean Calculation of non-dominated sorting, selecting the teacher For i = 1: npop Setting the teacher influence factor TF Setting the student’s ability to absorb the teacher’s knowledge factor rand1 Updating individuals to be onepop While include onepop in listpop Selection of 40% of V, randomized turnover Correction by search space limit End While Calculate the value of the objective function F(onepop) If F(onepop) < F(oldpop) newpop(i) = onepop Else newpop(i) = oldpop End If Store eliminated individuals to listpop End for Merge newpop with pop Perform a non-dominated sort with the first npop number of new populations covering the population pop // Mutual learning phase For i = 1: npop j = randi(npop) /* Randomly generate students who discuss each other While j = i Re-generation of j End While Setting the interaction factor between students rand2 Updating individuals to be onepop While include onepop in listpop Selection of 40% of V, randomized turnover Correction by search space limit End While Calculate the value of the objective function F(onepop) If F(onepop) < F(oldpop) newpop(i) = onepop Else newpop(i) = oldpop End If Store eliminated individuals to listpop Merge newpop with pop Perform a non-dominated sort with the first npop number of new populations covering the population pop Perform a non-dominated sort on the pop and save the individuals with rank = 1 in the eitepop End for gen = gen + 1 End While Merge eitepop with pop, perform non-dominated sorting, and select the top npop individuals to cover pop Output non-dominated solutions |
3.3. Computational Complexity
3.4. Algorithmic Process
4. Case Study and Results
4.1. Case Study Description
4.2. Results and Analysis
4.3. Comparison of Algorithms
5. Conclusions and Future Work
Author Contributions
Funding
Data Availability Statement
Acknowledgments
Conflicts of Interest
Abbreviations
| TLBO | Teaching–learning-based optimization |
| NSGA | Non-dominated sorting genetic algorithm |
| MTLBO | Modified teaching–Learning-based aptimization |
| MOPSO | Multi-objective particle swarm optimization |
| MOGWO | Multi-objective grey wolf optimization |
References
- Fathollahi-Fard, A.M.; Woodward, L.; Akhrif, O. A distributed permutation flow-shop considering sustainability criteria and real-time scheduling. J. Ind. Inf. Integr. 2024, 39, 100598. [Google Scholar] [CrossRef]
- Zhang, X.; Tian, G.; Fathollahi-Fard, A.M.; Pham, D.P.; Li, Z.; Pu, Y.; Zhang, T. A chance-constraint programming approach for a disassembly line balancing problem under uncertainty. J. Manuf. Syst. 2024, 74, 346–366. [Google Scholar] [CrossRef]
- China National Resources Recycling Association. 2024 China Renewable Resource Recycling Industry Development Report. Resour. Recycl. 2024, 7, 27–38. [Google Scholar]
- Li, C.; Tang, Y.; Li, C.; Li, L. A Modeling Approach to Analyze Variability of Remanufacturing Process Routing. IEEE Trans. Autom. Sci. Eng. 2013, 10, 86–98. [Google Scholar] [CrossRef]
- Tian, G.; Yuan, G.; Aleksandrov, A.; Zhang, T.; Li, Z.; Fathollahi-Fard, A.M.; Ivanov, M. Recycling of spent Lithium-ion Batteries: A comprehensive review for identification of main challenges and future research trends. Sustain. Energy Technol. Assess. 2022, 53, 102447. [Google Scholar] [CrossRef]
- British Standards Institution. Design for Manufacture, Assembly, Disassembly and End-of-Life Processing (MADE): The Process of Remanufacture—Specification; British Standards Institution: London, UK, 2010. [Google Scholar]
- Yuan, G.; Liu, X.; Zhu, C.; Wang, C.; Zhu, M.; Sun, Y. Multi-objective coupling optimization of electrical cable intelligent production line driven by digital twin. Robot. Comput.-Integr. Manuf. 2024, 86, 102682. [Google Scholar] [CrossRef]
- Wang, J.; Zheng, H.; Zhao, S.; Zhang, Q. Energy-aware remanufacturing process planning and scheduling problem using reinforcement learning-based particle swarm optimization algorithm. J. Clean. Prod. 2024, 476, 143771. [Google Scholar] [CrossRef]
- Wang, H.; Jiang, Z.; Zhang, X.; Wang, Y.; Wang, Y. A fault feature characterization based method for remanufacturing process planning optimization. J. Clean. Prod. 2017, 161, 708–719. [Google Scholar] [CrossRef]
- Adel, A.; Alani, N.H.S.; Jan, T. Factories of the future in industry 5.0—Softwarization, Servitization, and Industrialization. Internet Things 2024, 28, 101431. [Google Scholar] [CrossRef]
- Jiang, Z.; Fan, Z.; Sutherland, J.W.; Zhang, H.; Zhang, X. Development of an optimal method for remanufacturing process plan selection. Int. J. Adv. Manuf. Technol. 2014, 72, 1551–1558. [Google Scholar] [CrossRef]
- He, Y.; Hao, C.; Wang, Y.; Li, Y.; Wang, Y.; Huang, L.; Tian, X. An ontology-based method of knowledge modelling for remanufacturing process planning. J. Clean. Prod. 2020, 258, 120952. [Google Scholar] [CrossRef]
- Chen, D.; Jiang, Z.; Zhu, S.; Zhang, H. A knowledge-based method for eco-efficiency upgrading of remanufacturing process planning. Int. J. Adv. Manuf. Technol. 2020, 72, 1153–1162. [Google Scholar] [CrossRef]
- Ke, C.; Pan, X.; Wan, P.; Jiang, Z.; Zhao, J. An integrated design method for used product remanufacturing scheme considering carbon emission. Sustain. Prod. Consum. 2023, 41, 348–361. [Google Scholar] [CrossRef]
- Xu, H.; Fang, C.; Zhang, S. A new integrated remanufacturing process planning and scheduling model under uncertainties using extended non-dominated sorting genetic algorithm-II. J. Intell. Fuzzy Syst. 2023, 46, 2123–2145. [Google Scholar] [CrossRef]
- Hu, Y.; Zhang, M.; Liu, C.; Xu, Y.; Wang, Z.; Jia, Y. A simulated annealing hyper-heuristic algorithm for process planning and scheduling in remanufacturing. In Proceedings of the 2022 27th International Conference on Automation and Computing (ICAC), Bristol, UK, 1–3 September 2022; pp. 1–6. [Google Scholar]
- Wang, Y.; Jiang, Z.; Hu, X. Optimization of reconditioning scheme for remanufacturing of used parts based on failure characteristics. Robot. Comput.-Integr. Manuf. 2020, 61, 101833. [Google Scholar] [CrossRef]
- Shi, J.; Xu, H.; Shu, F.; Ren, M.; Lu, Z. A PCA-based method for remanufacturing process optimization from sustainability aspects. Int. J. Ind. Eng. 2023, 30, 986–998. [Google Scholar]
- Peng, H.; Wang, H.; Chen, D. Optimization of remanufacturing process routes oriented toward eco-efficiency. Front. Mech. Eng. 2019, 14, 422–433. [Google Scholar] [CrossRef]
- Ke, C.; Chen, Y.; Gan, M.; Liu, Y.; Ji, Q. An Integrated Design Method for Used Product Remanufacturing Process Based on Multi-Objective Optimization Model. Processes 2024, 12, 518. [Google Scholar] [CrossRef]
- Wolpert, D.H.; Macready, W.G. No free lunch theorems for optimization. IEEE Trans. Evol. Comput. 1997, 1, 67–82. [Google Scholar] [CrossRef]
- Yu, X.; Zhang, W. A teaching-learning-based optimization algorithm with reinforcement learning to address wind farm layout optimization problem. Appl. Soft Comput. 2024, 151, 111135. [Google Scholar] [CrossRef]
- Ali, H.; Das, S.; Shaikh, A.A. Investigate an imperfect green production system considering rework policy via Teaching-Learning-Based Optimizer algorithm. Expert Syst. Appl. 2023, 214, 119143. [Google Scholar] [CrossRef]
- Fatehi, M.; Toloei, A.; Niaki, S.T.A.; Zio, E. An advanced teaching-learning-based algorithm to solve unconstrained optimization problems. Intell. Syst. Appl. 2023, 17, 200163. [Google Scholar] [CrossRef]
- Jiang, Z.; Zou, F.; Chen, D.; Cao, S.; Liu, H.; Guo, W. An ensemble multi-swarm teaching–learning-based optimization algorithm for function optimization and image segmentation. Appl. Soft Comput. 2022, 130, 109653. [Google Scholar] [CrossRef]
- Priyadharshini, N.; Selvanathan, N.; Hemalatha, B.; Sureshkumar, C. A novel hybrid Extreme Learning Machine and Teaching–Learning-Based Optimization algorithm for skin cancer detection. Healthc. Anal. 2023, 3, 100161. [Google Scholar] [CrossRef]
- Stankovic, M.; Bacanin, N.; Budimirovic, N.; Zivkovic, M.; Sarac, M.; Strumberger, I. Bi-Directional Long Short-Term Memory Optimization by Improved Teaching-Learning Based Algorithm for Univariate Gold Price Forecasting. In Proceedings of the 2023 International Conference on Inventive Computation Technologies (ICICT), Lalitpur, Nepal, 26–28 April 2023; pp. 1650–1657. [Google Scholar]
- Fattahi, H.; Ghaedi, H.; Malekmahmoodi, F. Prediction of rock drillability using gray wolf optimization and teaching-learning-based optimization techniques. Soft Comput. 2024, 28, 461–476. [Google Scholar] [CrossRef]
- Zhu, C.; Zhang, T. A review on the realization methods of dynamic fault tree. Qual. Reliab. Eng. Int. 2022, 38, 3233–3251. [Google Scholar] [CrossRef]
- Fathollahi-Fard, A.M.; Woodward, L.; Akhrif, O. A scenario-based robust optimization model for the sustainable distributed permutation flow-shop scheduling problem. Ann. Oper. Res. 2024, 1–42. [Google Scholar] [CrossRef]
- Rao, R.V.; Savsani, V.J.; Vakharia, D.P. Teaching–learning-based optimization: A novel method for constrained mechanical design optimization problems. Comput.-Aided Des. 2011, 43, 303–315. [Google Scholar] [CrossRef]
- Zhong, K.; Luo, Q.; Zhou, Y.; Jiang, M. TLMPA: Teaching-learning-based Marine Predators algorithm. AIMS Math. 2021, 6, 1395–1442. [Google Scholar] [CrossRef]
- Coello, C.C.; Lechuga, M.S. MOPSO: A proposal for multiple objective particle swarm optimization. In Proceedings of the 2002 Congress on Evolutionary Computation, Honolulu, HI, USA, 12–17 May 2002; pp. 1051–1056. [Google Scholar]
- Deb, K.; Jain, H. An evolutionary many-objective optimization algorithm using reference-point-based nondominated sorting approach, part I: Solving problems with box constraints. IEEE Trans. Evol. Comput. 2013, 18, 577–601. [Google Scholar] [CrossRef]
- Mirjalili, S.; Mirjalili, S.M.; Lewis, A. Grey wolf optimizer. Adv. Eng. Softw. 2014, 69, 46–61. [Google Scholar] [CrossRef]
- Taguchi, G.; Jugulum, R. The Mahalanobis-Taguchi Strategy: A Pattern Technology System; John Wiley and Sons: Hoboken, NJ, USA, 2002. [Google Scholar]











| Essays | Efficiency | Economics | Power Consumption | Environment | Product Quality |
|---|---|---|---|---|---|
| [17] | √ | √ | |||
| [18] | √ | ||||
| [19] | √ | √ | |||
| [4] | √ | √ | |||
| [9] | √ | √ | |||
| [20] | √ | √ | |||
| This study | √ | √ | √ | √ |
| MTLBO | Sub-Function | Time Complexity |
|---|---|---|
| Initialization phase | Initialization population | |
| Evaluate the fitness value | ||
| Rank the population | ||
| Iterative phase | Teaching phase | |
| Mutual learning phase | ||
| elite retention strategies | ||
| Total time complexity |
| TLBO | Sub-Function | Time Complexity |
|---|---|---|
| Initialization phase | Initialization population | |
| Evaluate the fitness value | ||
| Rank the population | ||
| Iterative phase | Teaching phase | |
| Mutual learning phase | ||
| Total time complexity |
| Characteristics | Name | Failure Status | Restoration Program | Processing Program |
|---|---|---|---|---|
| F1 | Screw deformation due to machining | Deformation ratio (0.005) | R11 | Heating → Straightening → Annealing |
| R12 | Arc Spraying → Turning → Rough Grinding → Fine Grinding | |||
| F2 | Tooth contact fatigue fracture | Wear amount (0.84 mm) | R21 | Brush Plating → Turning → Rough Grinding → Fine Grinding |
| R22 | Laser Deposition → Turning → Rough Grinding → Fine Grinding | |||
| R23 | Surfacing → Turning → Rough Grinding → Finish Grinding | |||
| F3 | Tooth root crack | Percentage of cracks (0.03) | R31 | Brush Plating → Surfacing → Rough Grinding |
| R32 | Welding → Turning → Rough Grinding → Fine Grinding | |||
| R33 | Laser Deposition → Rough Grinding → Fine Grinding | |||
| F4 | Plane wear | Wear amount (0.25 mm) | R41 | Brush Plating → Turning → Rough Grinding → Fine Grinding |
| R42 | Laser Deposition → Turning → Rough Grinding → Fine Grinding | |||
| R43 | Arc Spraying → Rough Grinding → Fine Grinding | |||
| F5 | Wear on the outer cone | Wear amount (0.36 mm) | R51 | Flame Spraying → Rough Grinding → Fine Grinding |
| R52 | Brush Plating → Turning → Rough Grinding → Fine Grinding | |||
| R53 | Plasma Spraying → Rough Grinding → Fine Grinding | |||
| F6 | Free-form wear | Wear amount (0.28 mm) | R61 | Laser Deposition → Turning → Rough Grinding → Fine Grinding |
| R62 | Surfacing → Turning → Rough Grinding → Finish Grinding | |||
| R63 | Flame Spraying → Rough Grinding → Fine Grinding | |||
| R64 | Brushing → Turning → Rough Grinding → Finish Grinding |
| Working Procedure | Medical Device | Power (kw) | Time (min) | Cost (Yuan) |
|---|---|---|---|---|
| Straightening | Worm Straightening Set | 3.6 | 2 | 20 |
| Arc Spraying | High Speed Arc Spraying Machine | 1.8 | 20 | 800 |
| Turning | CNC Lathe | 11 | 2.3 | 20.7 |
| Rough grinding | CNC Machine Tools | 11 | 2.5 | 17.5 |
| Fine grinding | CNC Machine Tools | 11 | 2.8 | 14 |
| Brush Plating | Brush Plating Machines | 1.5 | 23 | 782 |
| Laser cladding | Laser Cladding Equipment | 20 | 50 | 1750 |
| Cladding | Arc Welding Machine | 2 | 53 | 1720 |
| Welding | Intelligent Precision Welding Machine | 2 | 60 | 1680 |
| Plasma Spraying | Plasma Spraying Machine | 8 | 41 | 1681 |
| Programmatic | Process Route | Time | Cost | Power Consumption | Carbon Footprint |
|---|---|---|---|---|---|
| 1 | R11-R22-R31-R41-R52-R64 | 11.35 | 34.54 | 31.67 | 32.36 |
| 2 | R12-R21-R31-R41-R52-R64 | 12.31 | 34.38 | 25.35 | 26.08 |
| 3 | R11-R21-R31-R41-R52-R64 | 11.40 | 34.65 | 27.50 | 24.16 |
| 4 | R12-R21-R33-R41-R52-R64 | 12.43 | 34.38 | 40.35 | 41.21 |
| 5 | R12-R22-R33-R43-R52-R61 | 12.28 | 34.12 | 53.28 | 54.21 |
| 6 | R11-R21-R33-R43-R52-R64 | 11.42 | 34.48 | 42.30 | 43.06 |
| 7 | R12-R21-R33-R43-R52-R61 | 12.33 | 34.22 | 47.24 | 48.12 |
| 8 | R11-R22-R33-R43-R52-R64 | 11.37 | 34.38 | 45.44 | 46.23 |
| 9 | R12-R22-R33-R41-R52-R64 | 12.38 | 34.27 | 46.46 | 47.35 |
| Parameter | Levels | ||
|---|---|---|---|
| 1 | 2 | 3 | |
| Maxits | 20 | 40 | 60 |
| rand1 | 0.2 | 0.4 | 0.6 |
| rand2 | 0.2 | 0.4 | 0.6 |
| TF | 0.2 | 0.4 | 0.6 |
| npop | 30 | 40 | 50 |
| Number of Tests | Maxits | rand1 | rand2 | TF | npop | RPD |
|---|---|---|---|---|---|---|
| L1 | 1 | 1 | 1 | 1 | 1 | 0.284011449 |
| L2 | 1 | 1 | 2 | 2 | 2 | 0.175435032 |
| L3 | 1 | 1 | 3 | 3 | 3 | 0.261008830 |
| L4 | 1 | 2 | 1 | 2 | 3 | 0.630083355 |
| L5 | 1 | 2 | 2 | 3 | 1 | 0.166488428 |
| L6 | 1 | 2 | 3 | 1 | 2 | 0.1777333814 |
| L7 | 1 | 3 | 1 | 3 | 2 | 0.2321869569 |
| L8 | 1 | 3 | 2 | 1 | 3 | 0.1273375920 |
| L9 | 1 | 3 | 3 | 2 | 1 | 0.1872172183 |
| L10 | 2 | 1 | 1 | 3 | 2 | 0.4809139672 |
| L11 | 2 | 1 | 2 | 1 | 3 | 0.0979140259 |
| L12 | 2 | 1 | 3 | 2 | 1 | 0.1829445391 |
| L13 | 2 | 2 | 1 | 1 | 1 | 0.1034173039 |
| L14 | 2 | 2 | 2 | 2 | 2 | 0.2235156846 |
| L15 | 2 | 2 | 3 | 3 | 3 | 0.6634371143 |
| L16 | 2 | 3 | 1 | 2 | 3 | 0.1530211467 |
| L17 | 2 | 3 | 2 | 3 | 1 | 0.2432824920 |
| L18 | 2 | 3 | 3 | 1 | 2 | 0.1042821580 |
| L19 | 3 | 1 | 1 | 2 | 3 | 0.0031041979 |
| L20 | 3 | 1 | 2 | 3 | 1 | 0.1339999497 |
| L21 | 3 | 1 | 3 | 1 | 2 | 0.1523321794 |
| L22 | 3 | 2 | 1 | 3 | 1 | 0 |
| L23 | 3 | 2 | 2 | 1 | 2 | 0.2683057861 |
| L24 | 3 | 2 | 3 | 2 | 3 | 0.0583426229 |
| L25 | 3 | 3 | 1 | 1 | 3 | 0.2164949836 |
| L26 | 3 | 3 | 2 | 2 | 1 | 0.1383717908 |
| L27 | 3 | 3 | 3 | 3 | 2 | 0.1793360098 |
Disclaimer/Publisher’s Note: The statements, opinions and data contained in all publications are solely those of the individual author(s) and contributor(s) and not of MDPI and/or the editor(s). MDPI and/or the editor(s) disclaim responsibility for any injury to people or property resulting from any ideas, methods, instructions or products referred to in the content. |
© 2025 by the authors. Licensee MDPI, Basel, Switzerland. This article is an open access article distributed under the terms and conditions of the Creative Commons Attribution (CC BY) license (https://creativecommons.org/licenses/by/4.0/).
Share and Cite
Liu, Y.; Tian, G.; Zhang, X.; Jiang, Z. Multi-Objective Remanufacturing Processing Scheme Design and Optimization Considering Carbon Emissions. Symmetry 2025, 17, 266. https://doi.org/10.3390/sym17020266
Liu Y, Tian G, Zhang X, Jiang Z. Multi-Objective Remanufacturing Processing Scheme Design and Optimization Considering Carbon Emissions. Symmetry. 2025; 17(2):266. https://doi.org/10.3390/sym17020266
Chicago/Turabian StyleLiu, Yangkun, Guangdong Tian, Xuesong Zhang, and Zhigang Jiang. 2025. "Multi-Objective Remanufacturing Processing Scheme Design and Optimization Considering Carbon Emissions" Symmetry 17, no. 2: 266. https://doi.org/10.3390/sym17020266
APA StyleLiu, Y., Tian, G., Zhang, X., & Jiang, Z. (2025). Multi-Objective Remanufacturing Processing Scheme Design and Optimization Considering Carbon Emissions. Symmetry, 17(2), 266. https://doi.org/10.3390/sym17020266

