Option Pricing Formulas of Uncertain Mean-Reverting Stock Model with Symmetry Analysis
Abstract
1. Introduction
2. Literature Review and Theoretical Preliminaries
3. Methodology and Option Pricing Formulas
3.1. European Option Pricing
3.2. Symmetry Analysis
3.3. American Option Pricing
3.4. Asian Option Pricing
3.5. Geometric Average Asian Option Pricing
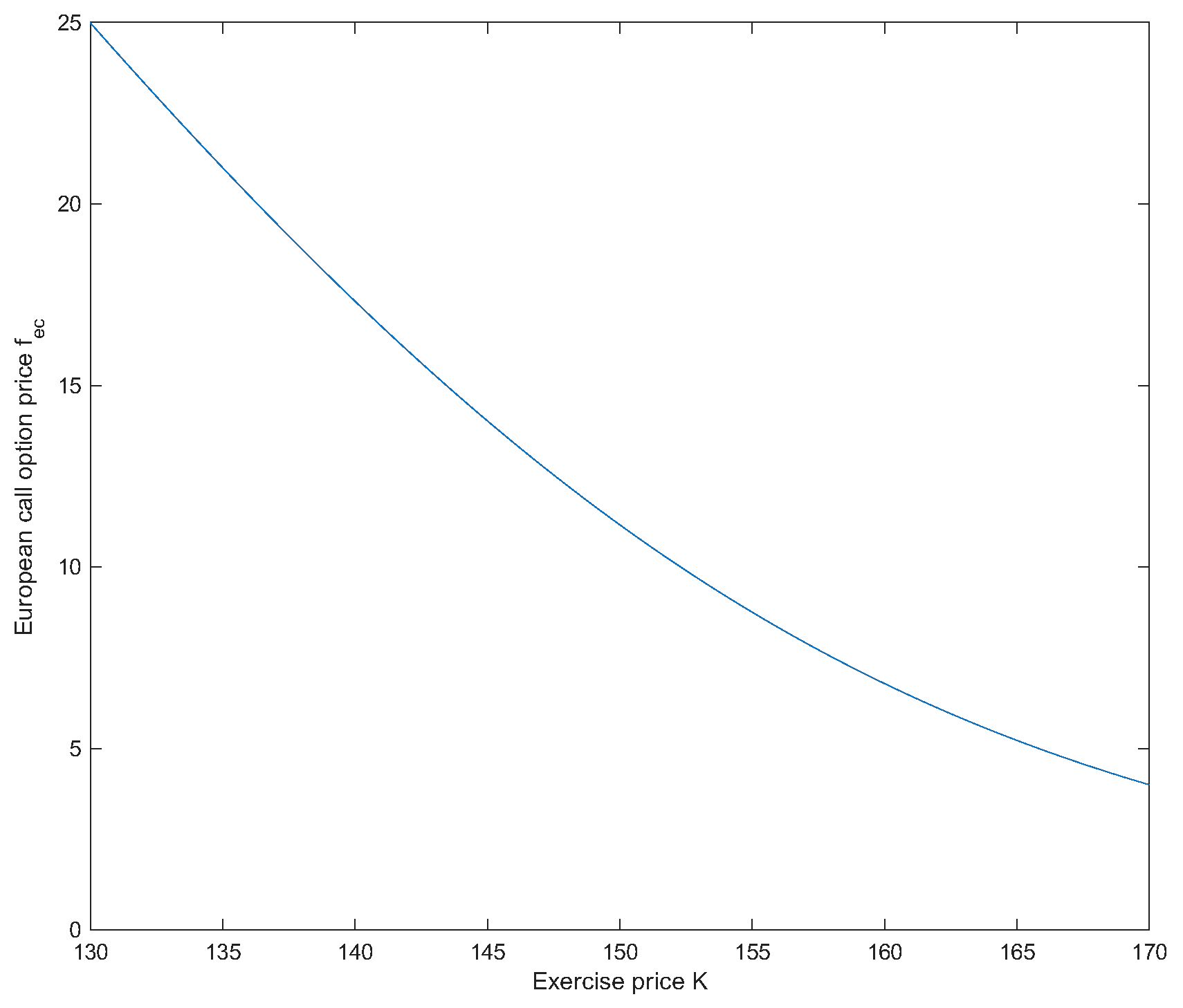
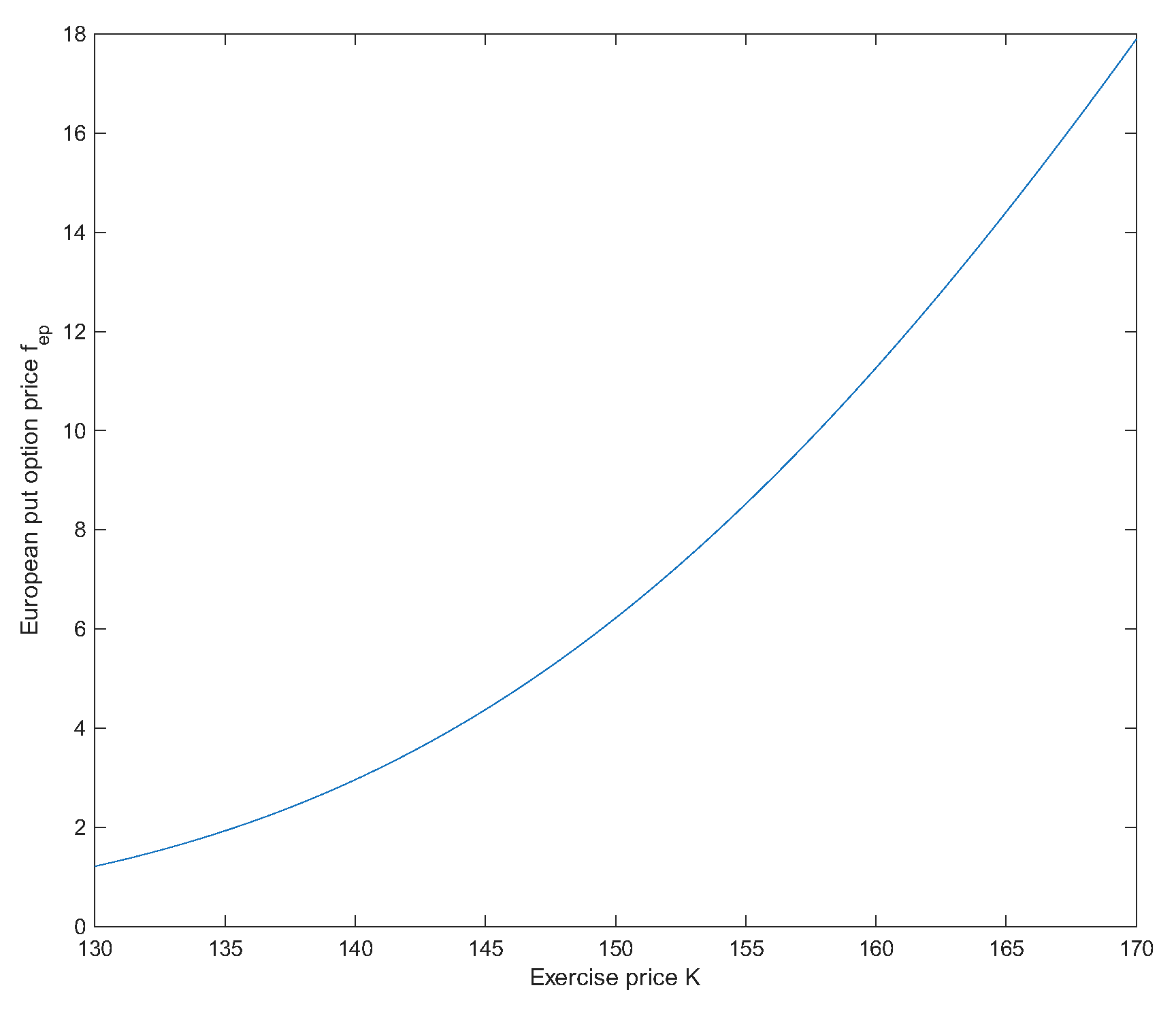
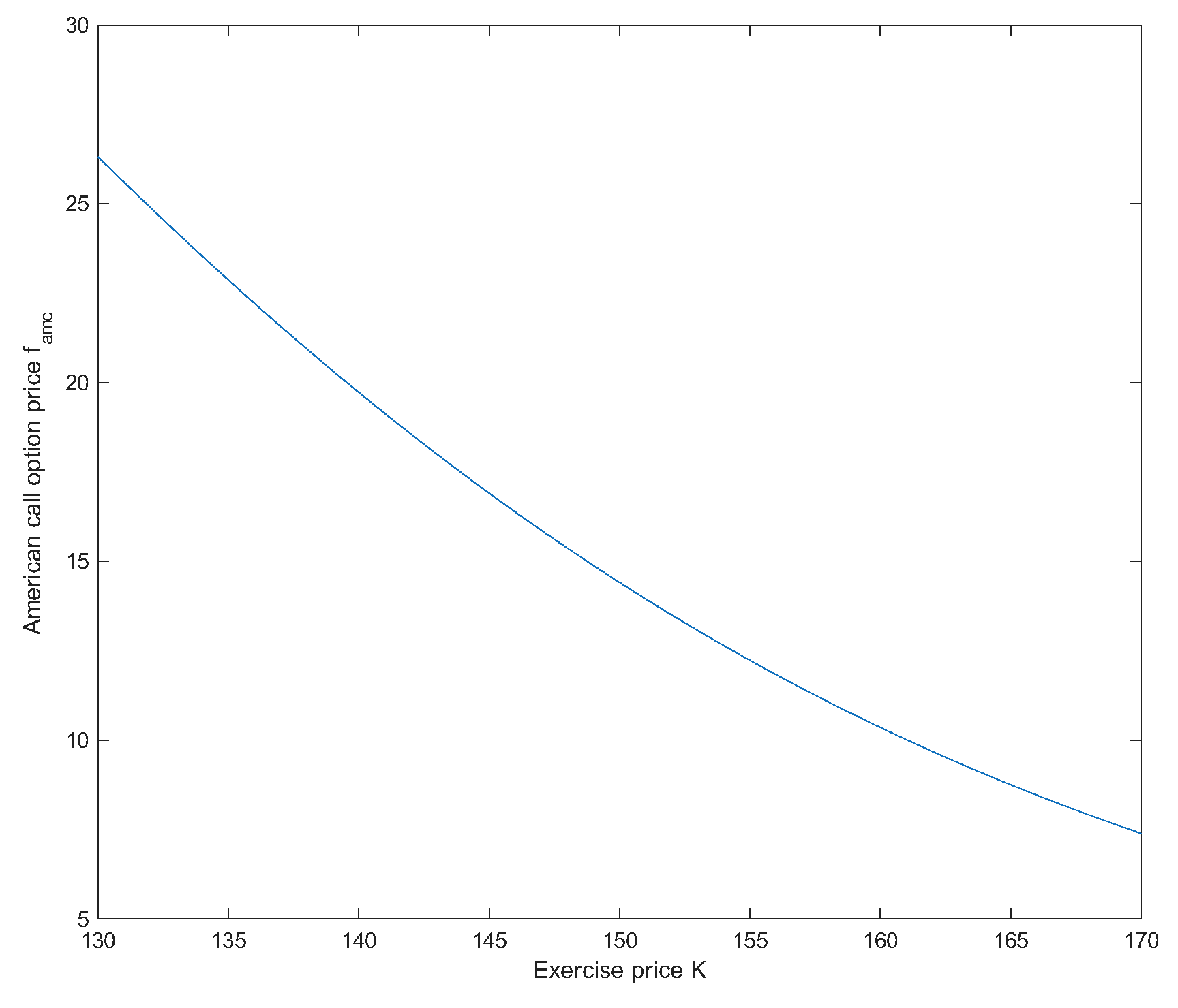
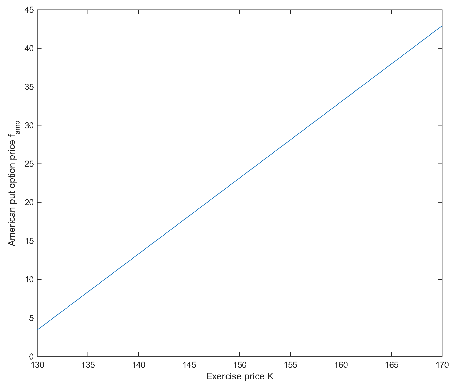
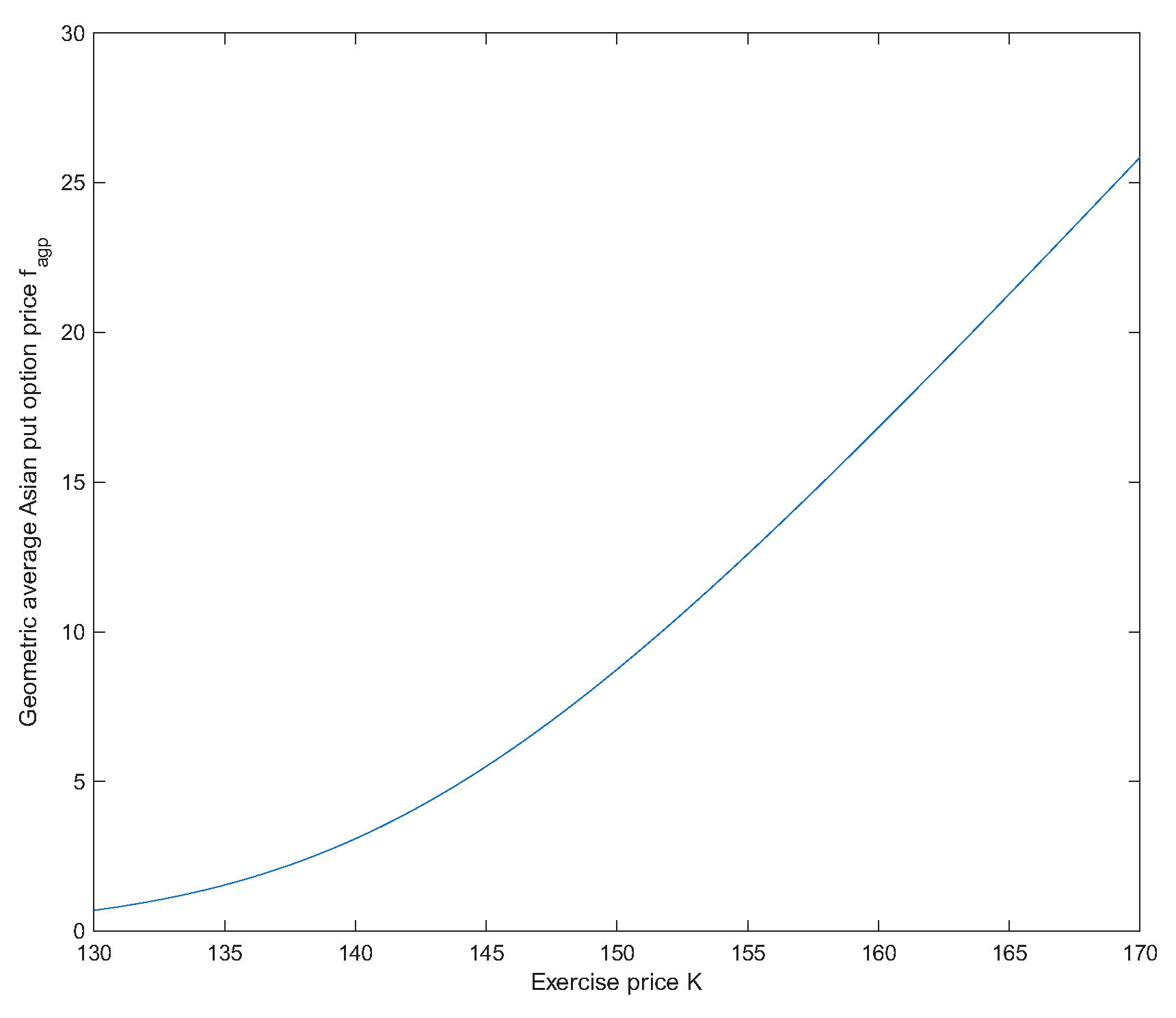
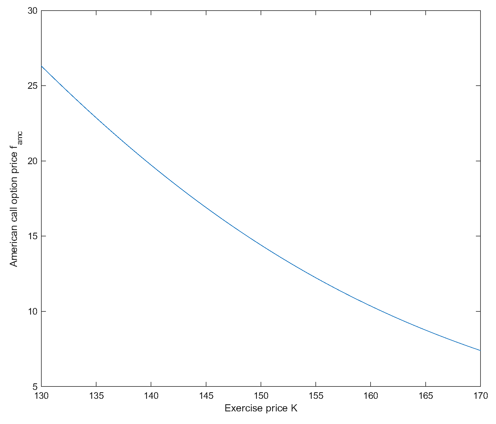
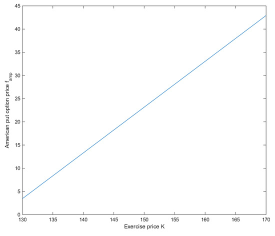
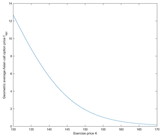
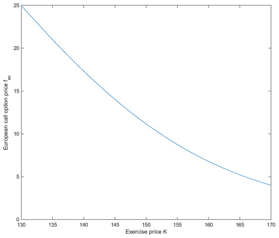
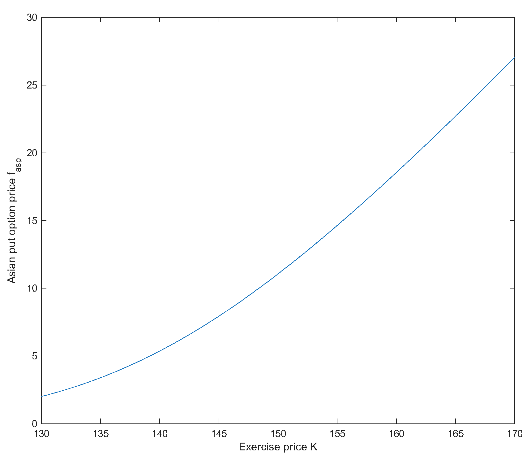
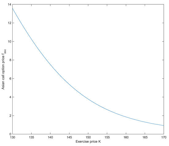
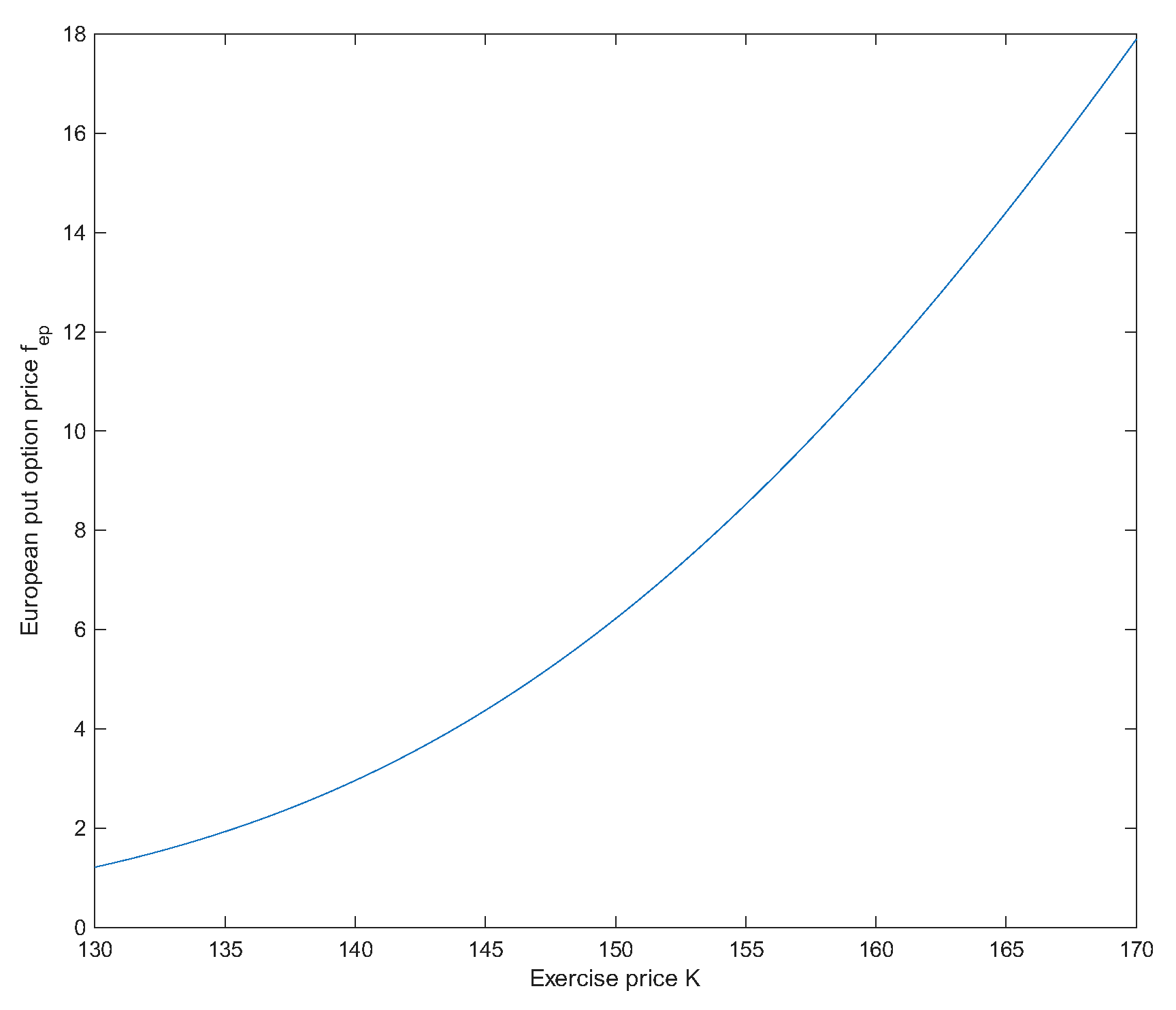
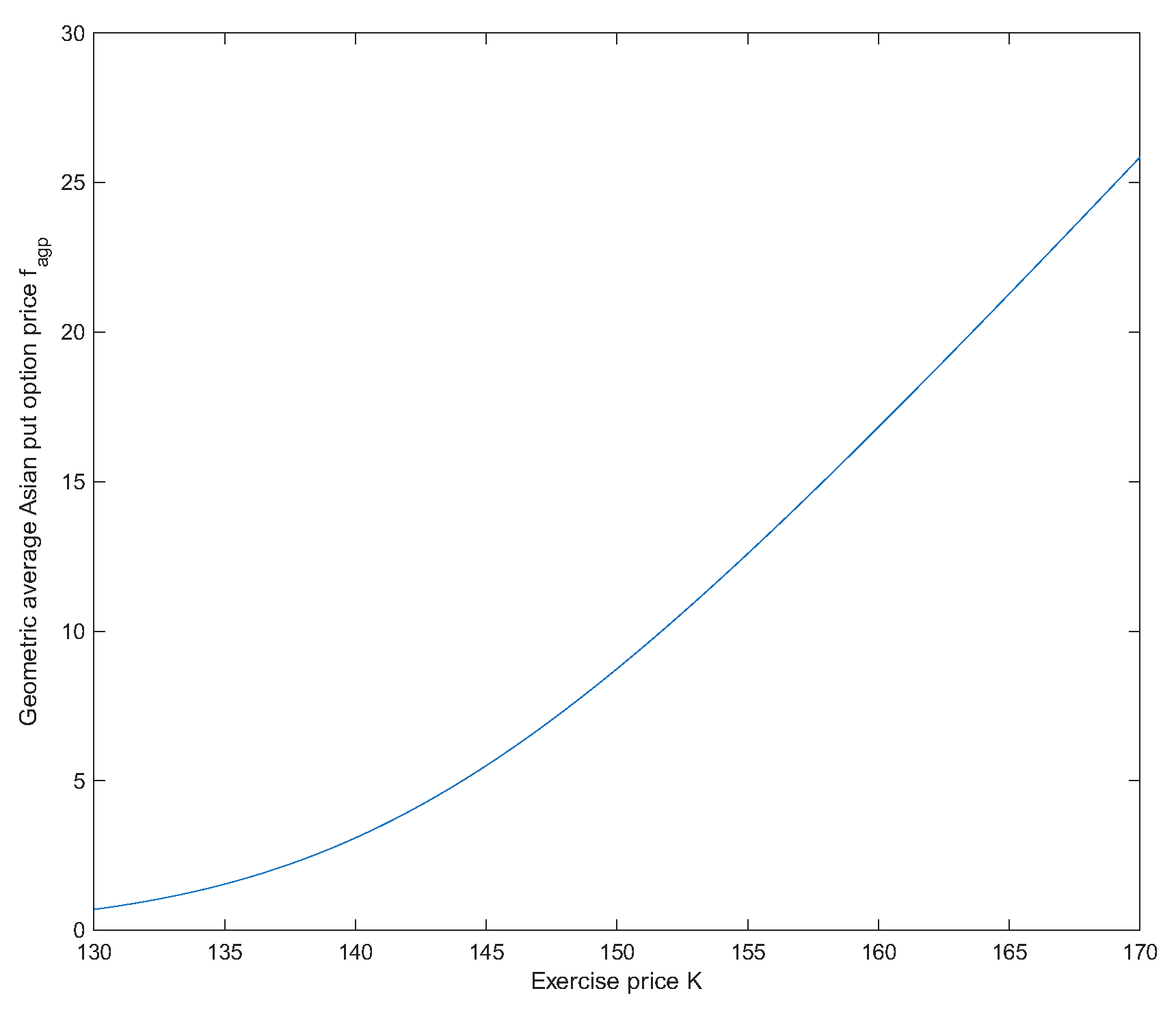
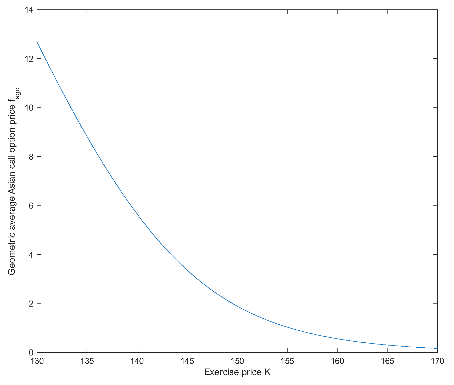
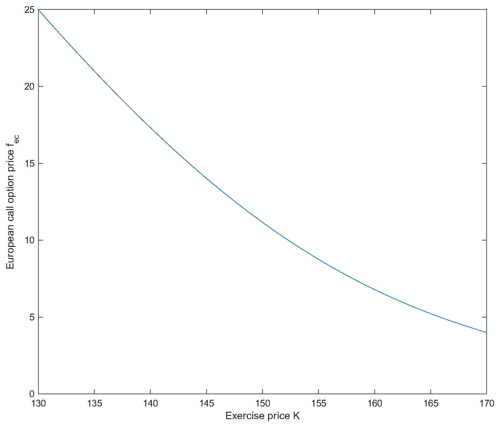
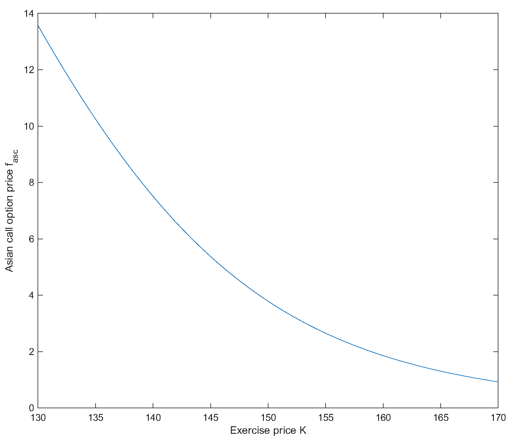
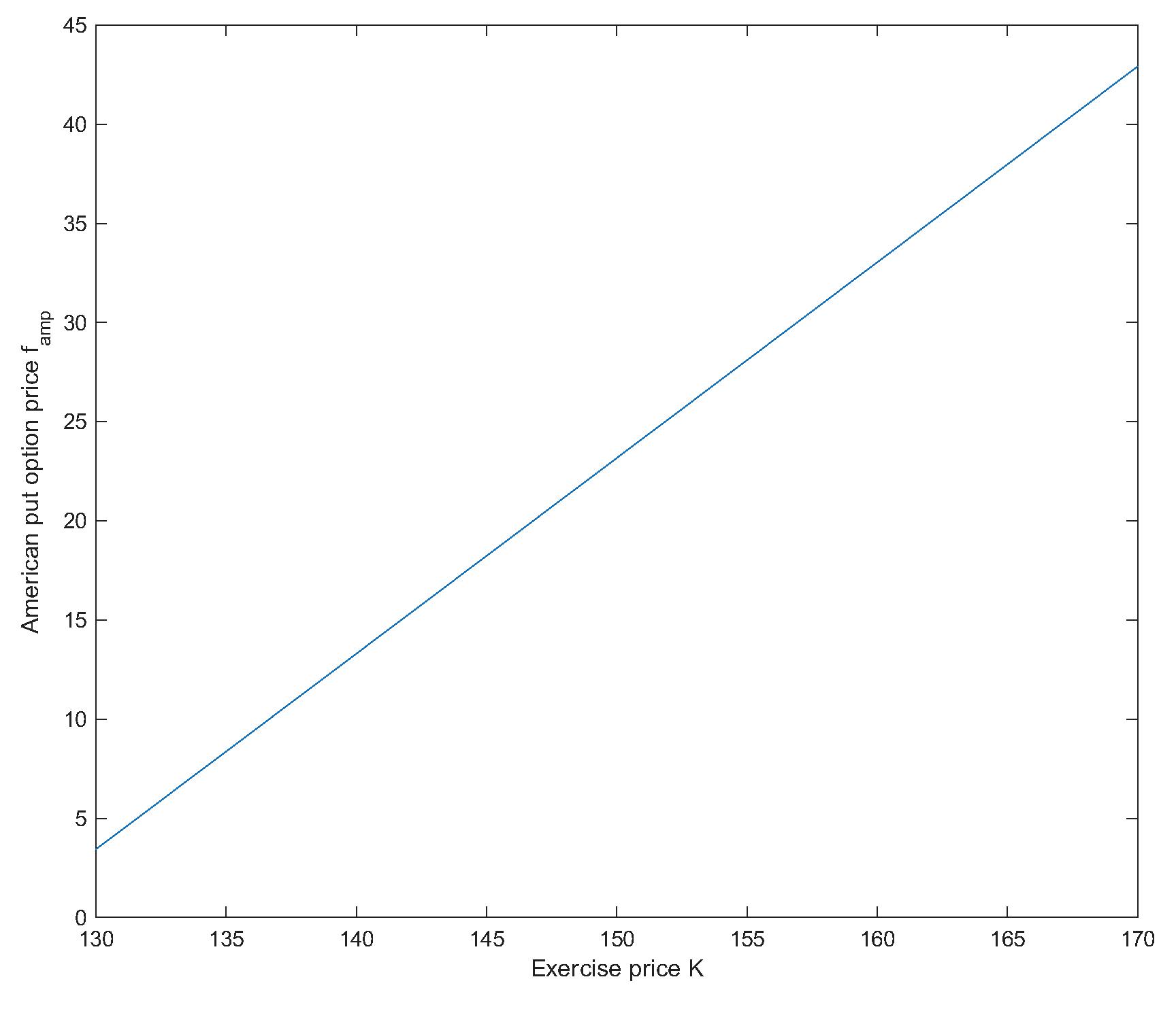
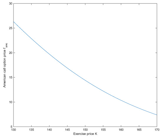
4. Numerical Analysis and Discussion
5. Conclusions
Author Contributions
Funding
Data Availability Statement
Conflicts of Interest
References
- Liu, B. Uncertainty Theory, 2nd ed.; Springer: Berlin/Heidelberg, Germany, 2007. [Google Scholar]
- Liu, B. Toward uncertain finance theory. J. Uncertain. Anal. Appl. 2013, 1, 1. [Google Scholar] [CrossRef]
- Liu, Y.; Liu, B. Residual analysis and parameter estimation of uncertain differential equations. Fuzzy Optim. Decis. Mak. 2022, 21, 513–530. [Google Scholar] [CrossRef]
- Liu, Y.; Liu, B. Estimation of uncertainty distribution function by the principle of least squares. Commun. Stat. Theory Methods 2024, 53, 7624–7641. [Google Scholar] [CrossRef]
- Yang, X.; Ke, H. Uncertain interest rate model for Shanghai interbank offered rate and pricing of American swaption. Fuzzy Optim. Decis. Mak. 2023, 22, 447–462. [Google Scholar] [CrossRef]
- Ye, T.; Liu, B. Uncertain hypothesis test for uncertain differential equations. Fuzzy Optim. Decis. Mak. 2023, 22, 195–221. [Google Scholar] [CrossRef]
- Yang, X.; Li, H. Uncertain finance: A systematic review of recent advances. Fuzzy Optim. Decis. Mak. 2025, 24, 531–561. [Google Scholar] [CrossRef]
- Peng, J.; Yao, K. A new option pricing model for stocks in uncertainty markets. Int. J. Oper. Res. 2011, 8, 18–26. [Google Scholar]
- Tian, M.; Yang, X.; Zhang, Y. Barrier option pricing of mean-reverting stock model in uncertain environment. Math. Comput. Simul. 2019, 166, 126–143. [Google Scholar] [CrossRef]
- Tian, M.; Yang, X.; Zhang, Y. Lookback option pricing problem of mean-reverting stock model in uncertain environment. J. Ind. Manag. Optim. 2021, 17, 2703–2714. [Google Scholar] [CrossRef]
- Liu, B. Some research problems in uncertainty theory. J. Uncertain Syst. 2009, 3, 3–10. [Google Scholar]
- Chen, X. American option pricing formula for uncertain financial market. Int. J. Oper. Res. 2011, 8, 32–37. [Google Scholar]
- Sun, J.; Chen, X. Asian option pricing formula for uncertain financial market. J. Uncertain. Anal. Appl. 2015, 3, 11. [Google Scholar] [CrossRef]
- Zhang, Z.; Liu, W. Geometric average Asian option pricing for uncertain financial market. J. Uncertain Syst. 2014, 8, 317–320. [Google Scholar]
- Cao, J. The pricing of vulnerable options for uncertain financial market. Inf. Int. Interdiscip. J. 2013, 16, 841–846. [Google Scholar]
- Yao, K.; Qin, Z. Barrier option pricing formulas of an uncertain stock model. Fuzzy Optim. Decis. Mak. 2021, 20, 81–100. [Google Scholar] [CrossRef]
- Zhang, Z.; Liu, W.; Sheng, Y. Valuation of power option for uncertain financial market. Appl. Math. Comput. 2016, 286, 257–264. [Google Scholar] [CrossRef]
- Zhang, Z.; Ke, H.; Liu, W. Lookback options pricing for uncertain financial market. Soft Comput. 2019, 23, 5537–5546. [Google Scholar] [CrossRef]
- Yang, X.; Zhang, Z.; Gao, X. Asian-barrier option pricing formulas of uncertain financial market. Chaos Solitons Fractals 2019, 123, 79–86. [Google Scholar] [CrossRef]
- Gao, R.; Liu, K.; Li, Z.; Lv, R. American barrier option pricing formulas for stock model in uncertain environment. IEEE Access 2019, 7, 97846–97856. [Google Scholar] [CrossRef]
- Gao, R.; Wu, W.; Lang, C.; Lang, L. Geometric Asian barrier option pricing formulas of uncertain stock model. Chaos Solitons Fractals 2020, 140, 110178. [Google Scholar] [CrossRef]
- Gao, X.; Jia, L. Pricing formulas of barrier-lookback option in uncertain financial markets. Chaos Solitons Fractals 2021, 147, 110986. [Google Scholar] [CrossRef]
- Pan, Z.; Gao, Y.; Yuan, L. Bermudan options pricing formulas in uncertain financial markets. Chaos Solitons Fractals 2021, 152, 111327. [Google Scholar] [CrossRef]
- Yang, M.; Gao, Y. Pricing formulas of binary options in uncertain financial markets. AIMS Math. 2023, 8, 23336–23351. [Google Scholar] [CrossRef]
- Sun, Y.; Su, T. Mean-reverting stock model with floating interest rate in uncertain environment. Fuzzy Optim. Decis. Mak. 2017, 16, 235–255. [Google Scholar] [CrossRef]
- Sun, Y.; Yao, K.; Dong, J. Asian option pricing problems of uncertain mean-reverting stock model. Soft Comput. 2018, 22, 5583–5592. [Google Scholar] [CrossRef]
- Ji, X.; Zhou, J. Option pricing for an uncertain stock model with jumps. Soft Comput. 2015, 19, 3323–3329. [Google Scholar] [CrossRef]
- Dai, L.; Fu, Z.; Huang, Z. Option pricing formulas for uncertain financial market based on the exponential Ornstein-Uhlenbeck model. J. Intell. Manuf. 2017, 28, 597–604. [Google Scholar] [CrossRef]
- Gao, Y.; Yang, X.; Fu, Z. Lookback option pricing problem of uncertain exponential Ornstein-Uhlenbeck model. Soft Comput. 2018, 22, 5647–5654. [Google Scholar] [CrossRef]
- Liu, Y.; Lio, W. Power option pricing problem of uncertain exponential Ornstein-Uhlenbeck model. Chaos Solitons Fractals 2024, 178, 114293. [Google Scholar] [CrossRef]
- Hassanzadeh, S.; Mehrdoust, F. Valuation of European option under uncertain volatility model. Soft Comput. 2018, 22, 4153–4163. [Google Scholar] [CrossRef]
- Yao, K.; Chen, X. A numerical method for solving uncertain differential equations. J. Intell. Fuzzy Syst. 2013, 25, 825–832. [Google Scholar] [CrossRef]








Disclaimer/Publisher’s Note: The statements, opinions and data contained in all publications are solely those of the individual author(s) and contributor(s) and not of MDPI and/or the editor(s). MDPI and/or the editor(s) disclaim responsibility for any injury to people or property resulting from any ideas, methods, instructions or products referred to in the content. |
© 2025 by the authors. Licensee MDPI, Basel, Switzerland. This article is an open access article distributed under the terms and conditions of the Creative Commons Attribution (CC BY) license (https://creativecommons.org/licenses/by/4.0/).
Share and Cite
Jia, Y.; Zhang, K.; Xie, J.; Sun, Y.; Hong, L.; Wang, Z. Option Pricing Formulas of Uncertain Mean-Reverting Stock Model with Symmetry Analysis. Symmetry 2025, 17, 1830. https://doi.org/10.3390/sym17111830
Jia Y, Zhang K, Xie J, Sun Y, Hong L, Wang Z. Option Pricing Formulas of Uncertain Mean-Reverting Stock Model with Symmetry Analysis. Symmetry. 2025; 17(11):1830. https://doi.org/10.3390/sym17111830
Chicago/Turabian StyleJia, Yuxing, Kaixi Zhang, Jinsheng Xie, Yuhan Sun, Lifang Hong, and Zhigang Wang. 2025. "Option Pricing Formulas of Uncertain Mean-Reverting Stock Model with Symmetry Analysis" Symmetry 17, no. 11: 1830. https://doi.org/10.3390/sym17111830
APA StyleJia, Y., Zhang, K., Xie, J., Sun, Y., Hong, L., & Wang, Z. (2025). Option Pricing Formulas of Uncertain Mean-Reverting Stock Model with Symmetry Analysis. Symmetry, 17(11), 1830. https://doi.org/10.3390/sym17111830

