Abstract
Based on the idea of a surface moving frame in differential geometry, a surface envelopment approximation method is proposed for the integrated design of point-contact tooth surfaces. This method utilizes the envelopment characteristic curve of the first tooth surface as the spline curve and adopts the local structure of the second tooth surface along a predesigned contact path as the surface interpolation condition. Through motion transformation described by the motion invariants of the first tooth surface, a conjugate motion space for the second tooth surface is fully defined by the motion invariants of the first tooth surface. This constitutes the basis of the integrated optimization design space and ensures the global optimization and machinability of the tooth surface design method. Using the experimental data of the point meshing tooth surface loading contact, the gap between the two tooth surfaces during no-load meshing is used as the design target parameter to predict and control the shape and size of the contact area under heavy load and further the symmetry requirements of the tooth surface design. Consequently, a variational inequality model for the global optimal design of the point meshing tooth surface is established.
1. Introduction
There is a sensitive and complex relationship between the topological structure of a point meshing tooth surface and its meshing characteristics, especially under the actual working conditions of high speed and heavy load. Under these conditions, the point meshing tooth surface undergoes elastic deformation due to the load. This deformation changes the contact state from point contact to micro-surface contact, significantly altering the meshing characteristics compared to the no-load scenario. When considering tooth surface deformation, a high-precision analysis and design of the large-scale overall topology of the tooth surface are essential to achieve the desired high-performance meshing characteristics under heavy load conditions. This has become a popular and difficult problem in the field of point meshing tooth surface design and manufacturing technology.
In gear transmission, line contact is more sensitive to manufacturing errors, assembly errors, and the elastic deformation of a tooth surface than point contact. Line contact can be modified to point contact to reduce error sensitivity [1]. The traditional control of the overall structure of point-contact tooth surfaces is actually achieved through Tooth Contact Analysis (TCA). The means and methods used to study classical mismatch meshing theory are still applicable to the study of non-specific mismatches. The theoretical basis of mismatch technology research is the single-degree-of-freedom point contact meshing theory [2]. However, this method links the description of point-contact tooth surfaces with the adjustment parameters of tooth surface machining on specific machine tools through what is known as “tooth surface modification” [3,4]. For tooth surface modification, the local structure of the tooth surface near the meshing point is determined; the overall structure of the tooth surface is determined under the condition of satisfying the feasible region of the machine tool motion [5,6,7,8,9,10,11,12].
Leveraging the universal motion function of a six-axis linked Cartesian CNC gear machining center, the tooth surface modification method based on Ease-Off Topography [12,13,14,15] takes the mismatch of the complete conjugate tooth surface of the pinion design tooth surface relative to the gear tooth surface that satisfies the predetermined transmission error, the contact trace trajectory, and the tooth surface contact area as the processing requirement of tooth surface modification. The polynomial motion equation of each numerical control axis is used to fit the motion of the tool relative to the workpiece on the tooth surface of the table-type machine tool. Additionally, linear mapping equations are established between the tooth surface mismatch, the coefficients of the polynomial motion equation, and the correction of the tool parameters. By solving the linear equations by the least square method, the polynomial coefficients that meet the requirements of tooth surface modification and the correction of tool parameters are obtained. Ease-off reflects the degree of mismatch between the pinion tooth surface and the meshing gear tooth surface, and its value is equal to the pinion tooth surface and the meshing gear tooth surface. It is found that current studies on the topological modification of tooth surfaces predominantly focus on the proactive design concept based on transmission error. That is, on the basis of a conjugate tooth surface, the target tooth surface ease-off is constructed by the preset transmission error and contact area and other performance parameters so that the final tooth surface meets the presupposed design requests [16,17].
The above overall design method for tooth surfaces is developed under the conditions of using a shaking table gear processing machine tool, which cannot accurately meet the requirements for meshing characteristics under heavy load conditions and is not universally applicable. This method makes it impossible to conduct the global optimization of tooth surface meshing characteristics and fails to fully utilize the versatile processing capabilities of multi-axis CNC gear processing machine tools.
The universal motion functionality of multi-axis CNC tooth machining centers expands the feasible domain for processing point-contact tooth surfaces, encompassing the entire envelope motion space of standard cutting tool surfaces [18,19]. The design of point meshing tooth surfaces should take the surface space as the design space so that the meshing characteristics of point meshing tooth surfaces can be fully optimized in the possible range of generation methods. In view of this, an integral design method of point meshing tooth surfaces is proposed in this paper. Firstly, based on the theory of a curved surface moving frame of differential geometry, a method is proposed to describe the relative motion of a point meshing tooth surface with each order parameter of the contact point trace on the first tooth surface (given tooth surface) and the second tooth surface (tooth surface to be designed). Based on this method, the meshing theory is used to describe the overall structure of the tooth surface beyond the contact trace of the second tooth surface point, and the tooth surface family that is tangent to the conjugate tooth surface of the first tooth surface under the predetermined transmission motion along the contact trace is constructed, which can meet the predetermined transmission motion relationship of the tooth surface meshing under no-load conditions, that is, the conjugate motion space of the first tooth surface. As the overall optimization design space of the tooth surface, it is ensured that the designed second tooth surface can be processed by a disk milling cutter through the multi-axis linkage CNC gear processing machine tool by the generation method. This is the so-called surface envelope approximation method for the overall optimization design of tooth surfaces. Secondly, the problem of controlling the tooth surface contact area under heavy loads is reduced to the problem of controlling the tooth clearance between the conjugate tooth surface of the second tooth surface and the first tooth surface under the predetermined transmission motion in the area outside the contact point trace line. Based on this, a functional extreme value model for the overall optimization design of a point meshing tooth surface with the conjugate motion space of the first tooth surface as the optimization design space is established.
2. Envelope Approximation Principle of Curved Surface for Integral Design of Point Meshing Tooth Surface
It is assumed that the first tooth surface was designed according to the active design method [20] for a point meshing tooth surface : . For the calculation along the trace L1 of a specified contact point M on the surface, the following equation is used: . The second tooth surface satisfies the predetermined local meshing characteristics of the tooth surface such as the transmission motion between the predetermined gears and the light load contact area. ① The equation for the trace of contact points is as follows : . Its unit normal vector parametric equation is . ② The normal curvature and its short-range torsion of each point along the tangent direction of the contact point trace on the tooth surface Σ2 and the normal curvature of the tangent line of the contact point trace in the vertical direction of the tangent plane of the tooth surface are analyzed.
It is also assumed that the conjugate (line meshing) tooth surface parameter equation of the first tooth surface under the predetermined transmission motion is : r(p) = r(p)(u1, φ1). Because the second tooth surface to be designed must first meet the requirements of the meshing characteristics under the above no-load or light load conditions, it is tangent to the tooth surface along the contact point trace line , and the tooth surface and the second tooth surface are consolidated in the second tooth surface coordinate system . What needs to be explained here is that the first tooth surface is a tooth surface processed by a standard tool through the generation method or the forming method; that is to say, the first tooth surface belongs to the envelope motion space of the standard tool surface. Therefore, the conjugate motion surface obtained by the first tooth surface through any spatial motion also belongs to the envelope motion space of the tool surface; that is, it can be processed by a standard tool by the generation method. The fixed coordinate system for the first tooth surface is denoted as .
To further meet the meshing characteristic requirements of point meshing gear pairs under heavy load conditions, it is imperative to use the local structure of the point-contact tooth surface as a predetermined boundary condition. This approach aims to achieve the desired location, shape, and size of the tooth flanks’ contact zone under heavy loads, necessitating a comprehensive design of the second tooth surface beyond the contact point trace line. Additionally, to ensure the manufacturability of the designed tooth surface by multi-axis CNC machining centers, the design space for the second tooth surface must be confined to the first tooth surface’s conjugate movements. Building on this, we utilize the concept of the moving frame on surfaces to generate the spatial envelope motion of the first tooth surface’s conjugate movements, based on the description of the motion invariants of the first tooth surface.
2.1. Method for Describing Motion Invariants in Tooth Surface Conjugate Enveloping Motion
The conjugate motion of the contact point trace on the first tooth surface along the contact point trace on the second tooth surface, that is, the transmission motion Λ of the two meshing gears, makes the first tooth surface envelop the tooth surface that is meshed with its line, but it cannot meet some meshing characteristics. If any point on the first tooth surface moves along the contact point trace on the second tooth surface , the first tooth surface will envelop a family of conjugate tooth surfaces that are tangent to the tooth surface ΣP along the contact point trace , that is, the conjugate motion space of the first tooth surface. In this surface motion space, each tooth surface approaches the tooth surface with different clearances outside the contact point trace line L2. By controlling this gap, the position, shape, and size of the contact area of the tooth surface under heavy load can be controlled so as to determine the overall structure of the second tooth surface. This is the envelope approximation principle of the overall design of tooth surface. The following describes the spatial envelope motion Ψ of the conjugate motion space of the first tooth surface with the motion invariant of the first tooth surface.
2.1.1. The Description of the Movement of the Curved Surface Moving Frame Along the Tooth Surface and the Contact Point Trace on the Tooth Surface
Suppose the first tooth surface : r(1) = r(1)(u1, υ1), where and establish a quadrature parameter network. At any point M’ (u1M, υ1M) on Σ1, a surface orthogonal moving frame field is defined.
As point M′ traverses along the quadrature parameter network lines and at velocity , the moving frame Sft concurrently shifts and rotates around M′. According to the fundamental theorem of surface theory in differential geometry, the motion (angular velocity) equation of the moving frame Sft is
In this formula,
Let be the contact point trace on the second tooth surface , and its equation is , which is the arc length parameter of the curve . The unit tangent vector of any point M on the contact point trace is , and the unit normal vector of the surface at this point is . Then, a surface orthogonal frame field is taken at point M on the curve .
When M moves along at the speed of , the moving frame also moves and rotates around M. According to the basic theorem of surface theory in differential geometry, the motion (angular velocity) equation of the moving frame is
In this equation, and are the short-range torsion and normal curvature of the second tooth surface in the point M along the direction, respectively, and is the short-range curvature of the surface in the point M along the direction.
2.1.2. The Parametric Description of the Invariant Surface Motion Relating to the Relative Velocity Between the First Tooth Surface Σ1 and the Second Tooth Surface
The first tooth surface and its surface moving frame Sft and its consolidation coordinate system in Section 2.1.1 are ‘assembled’ with the second tooth surface and its surface moving frame Sfp and its consolidation coordinate system according to the meshing relationship shown in Figure 1. The point M′ on the first tooth surface coincides with the point M on the contact point trace of the second tooth surface , and the surface normal vectors at the two points coincide, which satisfies the local structure of the second tooth surface along the contact point trace L2. If the relative motion between the first tooth surface and the second tooth surface satisfies the above positional relationship, the relative motion between the coordinate system and the coordinate system is Ψ; that is, the first tooth surface will envelop the second tooth surface (family) by the motion Ψ along the contact trace relative to the surface . In the figure, is the characteristic line that forms the envelope surface , and it is also the spline curve that reconstructs the surface . Therefore, at any time of Ψ motion, the surfaces and are tangent to , and intersects at the point M, while at M′ and M, there are moving frames Sft and Sfp for surfaces and , respectively. The angular velocity of the moving frame Sfp relative to the moving frame Sft is , as shown in Figure 1. From Equations (1) and (2), the angular velocity of surface Σ1 relative to surface is
Figure 1.
Motions from the first tooth surface to the second tooth surface based on the moving frame.
Consider the relative motion among , Sft, Sfp, and . At point M (which is point M’), the velocity of the surface relative surface is as follows:
Following the method outlined in Equation (4), the factor from Equation (3) is extracted and designated as the benchmark rate. Without loss of generality, let = 1. Given that the equation for was determined by the conjugate condition of the relative motion Λ with , the function is thus predefined. Consequently, at any arbitrary point on the surface , the velocity function of surface relative to surface can be expressed as follows:
In Equation (5), represents the position vector of point on the first tooth surface within the moving frame Sft, where Δ denotes the angle between Sft and . The conjugate movements of the first tooth surface , generated relative to the coordinate system as per Equation (5), each tangentially intersect curve , thereby fulfilling the local structure requirement ① outlined in Section 1. To further ensure that adheres to local structure ②, Δ can be determined by the corresponding motion invariants of and curve [17,18]. Thus, Δ can be expressed as
Δ = Δ (u1M, v1M, sp)
2.2. Motion Transformation from the First Tooth Surface to the Second Tooth Surface and the Design Space of : The Conjugate Movements of the First Tooth Surface
The movement of the first tooth surface according to the movement Ψ described in the previous section will envelop the second tooth surface (family) (that is, the conjugate tooth surface of the first tooth surface under the movement Ψ). Because the envelope motion Ψ is different from the transmission motion Λ, the second tooth surface (family) and the first tooth surface will be locally conjugated under the relative motion Λ; that is, the tooth surface and the tooth surface will form a point meshing gear pair. Therefore, the so-called envelope approximation reconstruction of the point meshing tooth surface is a local meshing ‘modification’ of the conjugate tooth surface under the relative motion Λ from the perspective of tooth surface processing or from the perspective of tooth surface design. The motion Ψ is the Λ mismatch of the relative motion of the gear pair to be designed. Of course, this tooth surface reconstruction is different from the usual tooth surface modification or motion mismatch: First, its motion description is independent of the actual tooth surface machining machine structure but related to the meshing characteristics of the tooth surface to be designed. It is only a virtual machining, so it is actually a tooth surface design or reconstruction. Secondly, the ‘tool’ of ‘modification’ is not a standard tool but the first tooth surface ; only the first tooth surface is extended by the standard tool surface, which belongs to the envelope motion space of the standard tool surface.
Since the second tooth surface (family) is the conjugate tooth surface of the first tooth surface under the envelope motion Ψ, and the tooth surface is the conjugate tooth surface of the first tooth surface under the transmission motion Λ, both belong to the conjugate motion space of the first tooth surface . Therefore, the envelope characteristic curve of the first tooth surface under the motion Ψ is used as the spline curve to reconstruct the second tooth surface, which can ensure the accuracy of the tooth surface design and the developability of the designed tooth surface.
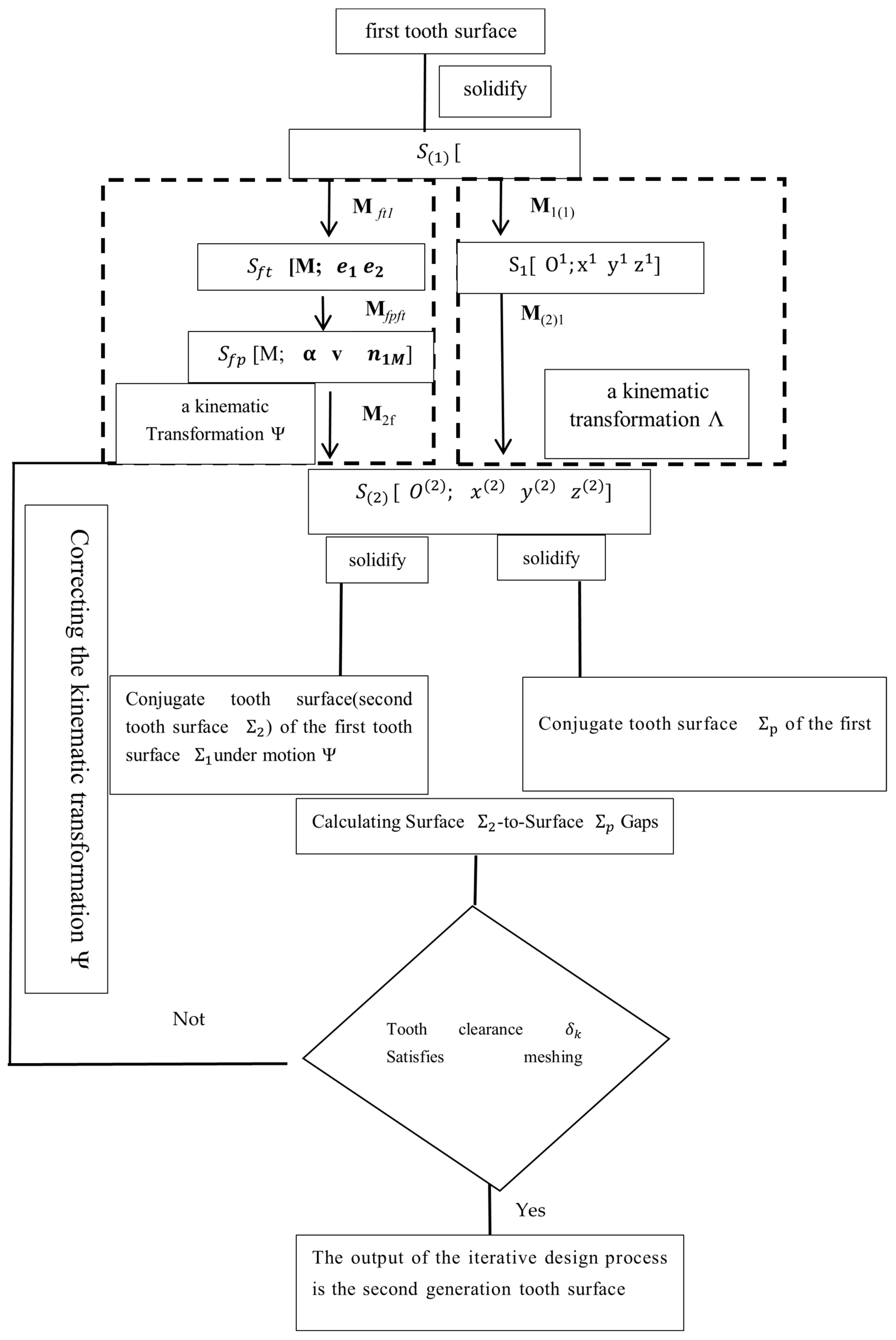
To definitively determine and design the second tooth surface , its parameter equation should be obtained from the meshing condition; that is, the conjugate motion space of the first tooth surface under the motion Ψ should be determined. Figure 2 describes the coordinate transformation process from the first tooth surface to the second tooth surface and from the motion transformation Ψ to the (conjugate) surface and the design idea of the second tooth surface . The contents of the two dashed boxes in the figure describe the coordinate transformation process of the motion transformation Ψ and the motion transformation Λ.
Figure 2.
A flow chart for the coordinate system transformation from the first tooth surface to the second tooth surface and the second tooth surface design.
The motion transformation Ψ is described by the motion invariants of surfaces and L2 under the moving frames of surfaces and (Figure 1). The motion transformation Λ is described by the structural parameters of the gear pair in the fixed coordinate system of the point meshing gear pair.
It can be seen from Figure 2 that the transformation matrix from the coordinate system to the coordinate system along the motion transformation Ψ and the motion transformation Λ is
In this formula,
It is important to note that signifies the function for the position vector of any point M′ on surface Σ1 within the coordinate system S(1), where point M′ is conjugate to point M on curve of surface Σ2 with respect to motion Ψ.
represents the vector parametric equation of curve within system S2. In Equation (7), matrices M(2)1 and M1(1) correspond to the transformation matrices for the driving motion Λ of the meshing gears, defined by the structural and motion parameters of the tooth wheel pair [12]. Further analysis reveals that motion transformation Ψ constitutes a group of motion transformations representing all movements of the first tooth surface meshing along curve with the second tooth surface. Thus, the conjugate tooth surface of under motion transformation Ψ comprises the entire set of conjugate tooth surfaces, defining the conjugate movements of , whereas the driving motion Λ specifies a particular interaction between the first and second tooth wheel pair structures. Therefore, it is an element within the Ψ motion transformation group, and the conjugate tooth surface Σp of under motion transformation Λ is an element within the conjugate movements generated by transformation Ψ.
The equation of the enveloping surface , which is the first tooth surface under the relative motion Ψ, within the coordinate system that is fixed to the surface , is given as follows:
denotes the vector parametric equation of the surface in the coordinate system S (1) [O(1); x (1) y (1) z (1)]. N1 (u1, v1) is the vector parameter equation of the unit normal vector at any point P on the surface , and this point P is another arbitrary point M′ different from the point on the surface (as shown in Figure 1).
Substituting (5), (6), and (7) into Equation (8) and eliminating the parameter u1, the vector function equation of the envelope surface of the tool surface under the motion Ψ in the coordinate system consolidated with the surface is obtained.
Equation (9) demonstrates that when the first tooth surface moves relative to the second tooth surface , as described by Equations (5) and (7), it envelops a tooth surface (family) that tangentially intersects curve , referred to as the conjugate movements of . Every surface within this tooth surface (family) meets the local structure design requirements of , as outlined in the previous section, along the tool contact point trajectory line . In surface regions beyond the trace of contact points , different surfaces within the tooth surface (family) exhibit varying gaps from surface (Figure 3). These variations in gaps between and under loading meshing conditions result in tooth flanks’ contact zones of differing sizes and shapes. Consequently, it is possible to further select an optimal from the tooth surface (family) that satisfies the meshing characteristic design requirements under heavy load by controlling this gap.
Figure 3.
The determination of the deviation of the second tooth surface from surface along the characteristic curve .
2.3. The Gap Between the Second Tooth Surface and the First Tooth Surface in the Area Outside the Contact Point Trace Line
Tooth surface loading and rolling experiments demonstrate [1] that under heavy load conditions, near the contact point, the distance between two meshing tooth surfaces is reduced below a specified value, leading to mutual contact due to the elastic distortion of the tooth surfaces, thereby forming an instantaneous contact area under heavy load conditions on the tooth surface. The tooth surface is continuously meshed along the trace of the contact point, and each instantaneous contact area formed is combined into a tooth surface contact area. At each meshing point, the meshing tooth surfaces undergo elastic distortion due to the load. Provided there is no curvature interference, this typically results in an elliptical instantaneous contact area centered around the meshing point. The long axis of the contact ellipse should be along the tooth length direction. This requirement was met in the local structure design ②; that is, the local structure of the second tooth surface along the contact trace was designed so that the minimum relative normal curvature direction of the two meshing tooth surfaces is along the tooth length direction. The size of the long semi-axis of the instantaneous contact ellipse is determined by the gap between the second tooth surface and the first tooth surface . Therefore, the gap between two point-contact tooth surfaces is a crucial reference for designing the overall structure of point-contact tooth surfaces based on meshing characteristics under heavy load conditions.
Since the first tooth surface and the second tooth surface are not in the same coordinate system, it is inconvenient. Therefore, the calculation of the gap between the first tooth surface and the second tooth surface near the meshing point is transformed into the calculation of the tooth surface gap between the conjugate tooth surface of the second tooth surface and the first tooth surface under the transmission motion Λ outside the contact trace L2 in the coordinate system .
As shown in Figure 3, within the coordinate system , tangentially intersects the envelope surface of under relative motion Λ along the contact curve . represents the envelope characteristic line forming through any point M on , with being any point on it, and a vertical intersection surface at passing through this point. Therefore, the gap between surface and surface at point is
In this equation, is the vector parameter equation of the unit normal vector at any point on the surface . It is evident that once point is selected, thereby determining vector , the three scalar equations expressed by Equation (10) can be used to solve for parameters u1, ϕ1, and . This process allows for the determination of the gap between the second tooth surface and surface Σp at any location, as well as the position vector at point .
Thus, the first tooth surface , through motion transformation Ψ, reconstructs the second tooth surface according to meshing conditions. Under relative motion Λ, this results in a mismatch with , characterized by point meshing along the contact curve with the required local structure of the tooth surface discussed in this section, and controls the gap with outside as governed by Equation (10) to meet the meshing characteristics of both surfaces under heavy load conditions. This is the envelope approximation principle of the overall design of the point meshing tooth surface.
In the following section, we apply the principle of surface envelope approximation to control the clearance between the meshed teeth of the second tooth surface and the first tooth surface beyond the trace of contact points under relative motion Λ. We also control the size of the long semi-axis of the contact ellipse of the two-point meshing tooth surface at each meshing moment so that the tooth surface and form the correct contact area during the whole meshing process under the heavy load condition, that is, the meshing characteristics under the heavy load condition, so as to realize the overall structural design of the point meshing tooth surface.
3. Holistic Design Method for Point-Contact Tooth Surfaces
Tooth surface loading and rolling experiments indicate that when the gap near the meshing points between the first tooth surface Σ1 and the second tooth surface Σ2 is less than a specified value, corresponding points on the tooth surfaces come into contact under load, forming a tooth flank contact zone. Under full-load conditions, the area of the tooth flank contact zone must be neither too large nor too small. An excessively large contact area, surpassing the tooth surface area, risks exceeding the tooth surface’s bearing capacity, leading to accelerated tooth surface wear. Conversely, a contact area significantly smaller than half the tooth surface area underutilizes the tooth surface’s bearing capacity, resulting in contact stress concentration within the contact zone. Therefore, the principle of holistic design for point-contact tooth surfaces entails controlling the tooth flanks contact zone area to be of the total tooth surface area under full-load conditions.
As illustrated in Figure 4, on the envelope characteristic line , which passes through any contact point M on the first tooth surface under relative motion Λ, points and located on either side of contact point M have their respective curvilinear coordinates set to and . It is apparent that the distance from each point between and on Lg to the surface is directly proportional to their distance from the contact point M. Let the curve and points and be the projections on surface of curve . When (), the narrow tooth surface between points and on the first tooth surface and the narrow surface between points and on the surface will be fitted together under full load, and an instantaneous contact area will be formed on the second tooth surface . It is impractical to control the size, shape, and orientation of each instantaneous contact area formed at every contact point, as designing the second tooth surface in such a manner would likely result in a surface that is not continuously differentiable. The analysis from Figure 4 indicates that a series of such instantaneous contact areas will continuously form on from the start of meshing at point M1 to the end at point M2, coalescing into the tooth flank contact zone depicted as the shaded area in Figure 4. Controlling the contact zone formed on throughout the entire meshing process to achieve a continuously differentiable second tooth surface is feasible. Under full load, the area of the contact zone should be maximized within the bounds of the actual tooth surface without exceeding it. Thus, controlling the proportion of the contact zone area to the total tooth surface area to an optimal level is advisable.
Figure 4.
The distribution of the gap between the second tooth surface and surface beyond the contact point trace line and the meshing contact zone.
In this equation, denotes the surface equation of Σp, represented by the parameters . The solution is derived from Equation (10), demonstrating
By substituting into the equation , we obtain the desired outcome. Furthermore, Equation (11) allows for the determination of the clearance between the meshed teeth of the second tooth surface and surface , with being calculated from Equation (10). This enables the determination of the gap between the second tooth surface and the surface , as defined as by Equation (11). The integration limits and for Equation (11) are the solutions to the following equation, with as the variable (refer to Figure 4):
In Equation (11), and respectively denote the arc length coordinates of the starting point M1 and the endpoint M2 along the trace of contact points . The domain D, defined by the parameter of the first tooth surface and the gear’s rotation angle from the start of engagement at M1 to the end at M2, outlines the integral region. Equation (12) introduces as the boundary clearance at each point of the tooth flank contact zone between meshing surfaces and under full load, a measure of the gap during no-load contact on the tooth surface. This parameter, related to the mechanical properties of the tooth material and the tooth structure, is determined experimentally.
Regarding the position and orientation of the contact zone, in accordance with Gleason tooth technology standards, they should be centered on the tooth surface, with orientation aligned with the tooth length direction. These requirements were determined in the local structural design of the tooth surface by determining the contact point trace, the position on the actual tooth surface, and the normal curvature and short-range torsion of each point along the contact point traces and .
Consequently, by determining the size, orientation, and position of the contact zone under full-load conditions for the point-contact tooth surface, a variational inequality model for the holistic structural design of the point-contact tooth surface was established. Solving the system of inequality equations formed by Equations (11) and (12) yields two closed intervals for functions and . Substituting these intervals into Equation (9) enables the determination of the design interval for the sought-after equation of the second tooth surface Σ2, aligning with the processing error interval required by tooth surface design.
4. Gear Surface Design Example and Its Results
The following illustrates the design method and results for the second gear (pinion) tooth surface, based on the principle of surface envelope approximation, using a Gleason spiral bevel gear tooth surface pair processed by the forming method of the first gear (wheel) as an example. The basic parameters of the tooth wheel pair are presented in Table 1.
Table 1.
The main geometric parameters of the tooth wheel pair.
Load-rolling tests conducted on the gear material used in this example revealed that the maximum gap value occurs at the meshing tooth surfaces under full-load conditions.
The local meshing performance requirements for the tooth surface include the following:
- (1)
- The trace of contact points on the first gear tooth surface must satisfy the following:
That is, the projection of the contact point trace on the cross-section of the large wheel shaft is a straight line. The angle between the projection and the direction of tooth height is 15°. hf1 is the tooth root height of the wheel at the midpoint of the tooth width. X coincides with the tooth root generatrix, pointing to the large end along the tooth length direction, Y along the tooth height direction, through the midpoint of the tooth width, pointing to the tooth tip.
- (2)
- The predetermined law of relative motion under the no-load condition is as follows:
- (3)
- The sensitivity of the predetermined contact point trace line position to installation errors is as follows:
- (4)
- The conditions for the predetermined tooth surface contact strength are as follows:
As depicted in Figure 5, the concave surface of the second gear (pinion) and its tooth flank contact zone (enclosed by the dashed lines), along with the trace of contact points (illustrated by the solid line), are shown. Figure 6 shows the convex surface of the first (wheel) tooth surface meshing with the concave surface of the second (pinion) tooth surface and the trace of the contact point (fine solid line) and the contact area of the tooth surface (the part surrounded by the dotted line). In the process of calculating the full-load contact area of the meshing tooth surface, the elastic displacement of the meshing point after full load is also calculated. According to the new meshing point position after the elastic deformation of the tooth surface, the transmission error of the tooth surface after full-load elastic deformation is calculated and compared with the transmission error under the predetermined no-load condition of the tooth surface design (Figure 7). From Figure 7, it is observed that the degree of overlap between the full-load and no-load transmission error curves increases from 1.027 under no-load to 2.122 under full load. Moreover, the peak transmission error significantly decreases from 0.45° under no-load to 0.063° under full load, with the transmission error curve becoming smoother and more stable. This improvement is attributed to the reduction in the gap between the meshing tooth surfaces due to elastic distortion under full load, allowing for earlier engagement and preventing the rigid impact associated with no-load engagement while increasing the gear transmission’s degree of overlap. These findings are consistent with previous experimental studies on tooth surface loading [20,21,22,23,24,25], validating the proposed point-contact tooth surface overall design method as a rational and feasible approach to meet the meshing characteristic requirements of loaded tooth surfaces.
Figure 5.
This figure presents the overall structure of the concave surface of the second gear (pinion) designed using the envelope approximation method, along with the trace of contact points and the full-load tooth flank contact zone.
Figure 6.
This figure illustrates the overall structure of the convex surface of the first gear (wheel), which engages at points with the concave surface of the second gear (pinion), including the trace of contact points and the full-load tooth flank contact zone.
Figure 7.
This figure displays a comparison between the transmission error curves of the point-contact tooth surface under full-load conditions and those under no-load conditions.
5. Conclusions
This study introduces a surface envelope approximation method for describing the holistic structure of point-contact tooth surfaces, grounded in the theory of surface moving frames. This tooth surface design method is characterized by the following features:
- (1)
- The limitation of describing the point meshing tooth surface structure with the adjustment parameters of the tooth surface machining machine tool is eliminated, and the second tooth surface is designed and described with the given motion invariant geometric quantities of the first tooth surface and its point contact trace, forming a universal point meshing tooth surface design method that can globally optimize the meshing characteristics of the tooth surface.
- (2)
- The holistic optimization design space for the tooth surface is defined by the conjugate movements along the contact curve of the first tooth surface, transforming the tooth surface optimization design challenge into a surface approximation problem. This approach facilitates the holistic optimization design of tooth surfaces directly under tooth surface CNC machining technology conditions, ensuring the designed surfaces can be machined using standard cutting tools by multi-axis CNC tooth machining centers.
- (3)
- The clearance between the meshed teeth under no-load meshing conditions serves as a predictive and control parameter for designing the shape and size of the contact zone under heavy load, establishing a variational inequality model for the holistic optimization design of point-contact tooth surfaces. This makes the method for the holistic design of tooth surfaces that meet heavy load meshing characteristics simplified and feasible.
- (4)
- Practical examples demonstrate that the holistic design method for point-contact tooth surfaces proposed in this paper can generate complete spiral bevel gears meeting predefined loading meshing characteristic requirements.
Author Contributions
Conceptualization, K.Z. and S.M.; methodology, K.Z.; software, S.L.; validation, K.Z. and S.M.; formal analysis, S.L.; investigation, S.M.; resources, S.M.; data curation, K.Z.; writing—original draft preparation, S.M.; writing—review and editing, S.L.; visualization, K.Z.; supervision, K.Z.; project administration, K.Z.; funding acquisition, K.Z. All authors have read and agreed to the published version of the manuscript.
Funding
This work is supported by the General Project of National Natural Science Foundation of China (no. 52075110) and the Key Project of Natural Science Foundation of Guangxi, China (no. 2023GXNSFDA026045).
Data Availability Statement
Data are contained within the article.
Conflicts of Interest
The authors declare no conflict of interest.
References
- Ren, W.; Li, H.; Zhang, S.; Li, M.; Li, J.; Wang, T.; Ma, M. A method for point-contact conjugate tooth surfaces with a constant instantaneous transmission ratio generated by point-contact conjugate involute helicoids. Mech. Mach. Theory 2023, 185, 105324. [Google Scholar] [CrossRef]
- Chi, Y.; Zhao, Y.; Zhu, X.; Li, G.; Chen, X. Mismatched gearing composed of hourglass worm and spur gear: Meshing theory, tooth contact simulation, comprehensive design. Mech. Mach. Theory 2022, 174, 104883. [Google Scholar] [CrossRef]
- Stdtfeld, H.J. Gleason Bevel Gear Technology; The Gleason Works: Rochester, NY, USA, 1994. [Google Scholar]
- Lei, B.-Z.; Li, D.-Q.; Wang, X.-W.; Deng, X.-Z. Pre-control and experiment method of meshing performance for face gear drives. J. Aerosp. Power 2014, 29, 1752–1760. [Google Scholar]
- Wu, X. Research on Function Active Tooth Surface Design and Advanced Manufacturing Technology for the Curved Tooth Bevel Gears; Xi’an Jiaotong University: Xi’an, China, 2000. [Google Scholar]
- Li, X.F.; Huang, T.; Zhao, H.; Zhang, X.; Yan, S.; Dai, X.; Ding, H. A re-view of recent advances in machining techniques of complex surfaces. Sci. China Technol. Sci. 2022, 65, 1915–1939. [Google Scholar] [CrossRef]
- Cao, X.-m.; Fang, Z.; Xu, H.; Zhu, Z.-b. Tooth surface design of spiral bevel gears based on meshing performances and work offset. J. Aerosp. Power 2008, 23, 189–194. [Google Scholar]
- Deng, X.; Jiang, C. Function-oriented modification design for tooth surfaces of hypoid gears based on conjugate theory. J. Henan Univ. Sci. Technol. (Nat. Sci.) 2012, 33, 32–36. [Google Scholar]
- Deng, X.; Li, T.; Li, J.; Zhou, G.C. Accurate calculation of tooth surface deviation based on automobile driving axle hypoid gear. China Mech. Eng. 2012, 23, 1502–1509. [Google Scholar]
- Fang, Z.; Cao, X.; Shen, Y. Tooth surface design and manufacture for arcuate tooth trace face-gear. J. Aerosp. Power 2010, 25, 224–227. [Google Scholar]
- Cao, X.; Fang, Z.; Xu, H.; Deng, X.Z. Function-oriented active tooth surface design of spiral bevel gears and experimental tests. J. Mech. Eng. 2008, 44, 209–214. [Google Scholar] [CrossRef]
- Shih, Y.-P.; Chen, S.-D. A flank correction methodology for a five-axis CNC gear profile grinding machine. Mech. Mach. Theory 2011, 47, 31–45. [Google Scholar] [CrossRef]
- Gabiccini, M.; Bracci, A. On the estimation of continuous mappings from cradle-style to 6-axis machines for face-milled hypoid gear generation. Mech. Mach. Theory 2011, 46, 1492–1506. [Google Scholar] [CrossRef]
- Artoni, A.; Gabiccini, M. Ease-off based compensation of tooth surface deviations for spiral bevel and hypoid gears: Only the pinion needs corrections. Mech. Mach. Theory 2013, 61, 84–101. [Google Scholar] [CrossRef]
- Guo, X.-D.; Zhang, W.-Q.; Zhang, M.-D.; Zhai, Q.-F. The machine setting reverse method of spiral bevel gear. J. Chongqing Univ. 2011, 34, 32–37. [Google Scholar]
- Nie, S.; Deng, J.; Deng, X.; Yang, J.; Li, J. Tooth surface error equivalent correction method of spiral bevel gears based on ease off topology. Zhongguo Jixie Gongcheng/China Mech. Eng. 2017, 28, 2434–2440. [Google Scholar]
- Chen, P.; Wang, S.; Li, F.; Zou, H. A direct preset method for solving ease-off tooth surface of spiral bevel gear. Mech. Mach. Theory 2023, 179, 105123. [Google Scholar] [CrossRef]
- Zhou, K. Research on Meshing Characteristics-Based Design &CNC Technology of Point-Contact Spiral Bevel Gears Tooth Surface; Central South University: Changsha, China, 2009. [Google Scholar]
- Zhou, K.; Tang, J. Envelope-Approximation Theory of Manufacture Technology for Point-Contact Tooth Surface on Six-Axis CNC Hypoid Generator. Mech. Mach. Theory 2011, 46, 806–819. [Google Scholar]
- Zhou, K.-H.; Tang, J.-Y.; Yan, H.-Z. Research on meshing characteristics-based design of point-contact tooth surface. J. Aerosp. Power 2009, 24, 2612–2617. [Google Scholar]
- Wagai, P.; Kahraman, A. Influence of tooth profile modification on helical gear durability. J. Mech. Des. ASME 2002, 124, 501–510. [Google Scholar]
- Wang, Q.; Zhou, C.; Gui, L.J.; Fan, Z. Constraint method of calculating tooth bending deformation of hypoid gears in LTCA. J. Aerosp. Power 2017, 32, 2800–2807. [Google Scholar]
- Deng, X.; Fang, Z.; Wei, B.; Yang, H.B. Analysis of meshing behavior and experiments of spiral bevel gears with high contact ratio. J. Aerosp. Power 2003, 18, 744–748. [Google Scholar]
- Mu, Y.; He, X.; Fang, Z. Wave tooth surface design of high contact ratio spiral bevel gear with minimum loaded transmission error. J. Aerosp. Power 2021, 36, 2080–2089. [Google Scholar]
- Cai, X.-W.; Fang, Z.-D.; Su, J.-Z. Study on meshing characteristics of face gear drive with arcuate tooth based of manufacture on NC machine. J. Aerosp. Power 2012, 27, 198–202. [Google Scholar]
Disclaimer/Publisher’s Note: The statements, opinions and data contained in all publications are solely those of the individual author(s) and contributor(s) and not of MDPI and/or the editor(s). MDPI and/or the editor(s) disclaim responsibility for any injury to people or property resulting from any ideas, methods, instructions or products referred to in the content. |
© 2024 by the authors. Licensee MDPI, Basel, Switzerland. This article is an open access article distributed under the terms and conditions of the Creative Commons Attribution (CC BY) license (https://creativecommons.org/licenses/by/4.0/).






