Abstract
This study explores the applications of extended Gauss–Hertz variational principles to determine the evolution of complex systems under the influence of impulse actions, coherent accelerations, and their application to electrophysical systems with fractal elements. Impulsive effects on systems initiate coherent accelerations (including higher-order accelerations, such as modes with intensification), leading to variations in connections, structure, symmetry, and inertia; the emergence of coherence; and the evolution of fractal elements in electrophysical circuits. The combination of results from the non-local Vlasov theory and modifications to the Gauss–Hertz principle allows for the formulation of a variational principle for the evolution of fractal systems. A key feature of this variational principle is the ability to simultaneously derive equations for both the system’s dynamics and the self-harmonizing evolution of its internal symmetry and structure (e.g., fractal parameters).
Keywords:
extended Gauss–Hertz principle; dynamic self-harmonization functional of fractal systems; Vlasov equation; variation in structure and symmetry; variation in inertia; coherent acceleration; modes with intensification; energy flow in phase space; fractal dimension; structural evolution equations 1. Introduction
This study investigates the laws governing the evolution of complex fractal systems [1,2,3,4,5,6,7], focusing on the changes in internal structure, the variation in connections in mechanical systems, and electrophysical circuits with fractal elements. Fractal conductors, capacitors, and inductors are considered elements of electrophysical circuits, which become active under impulse action.
Section 1 provides a description of the basic concepts and models that are necessary to describe the evolution of complex, fractal mechanical, and electrodynamic systems.
Section 2 describes the extension of the variational principle for the harmonious unification of the dynamics and evolution of dynamic systems (see also [8,9,10,11]). The formulation of the variation principle of the evolution of dynamic systems is based on taking into account the change in the structure of the system’s connections, the possibility of the emergence of scale invariance, memory, coherence, and non-locality in the system of particles, which are characteristic of all phase transitions and critical states. The variation principle of evolution is formulated based on the minimization of the functional dynamic self-harmonization of systems with a changing structure.
Section 3 contains a complete description of an electrophysical system with a changing structure. It is necessary to add to Maxwell’s equations for EM fields the equations of the evolution of connections and their internal structure, which are considered based on the application of the variational principles of dynamic self-harmonization and the evolution of fractal systems.
Section 4 presents both the regularization of the dynamics of charges in conducting media with a fractal structure and the variational principle of dynamic self-harmonization of a system of charges. Generalized Kirchhoff equations for electrical circuits with changing structure, connections, and impedance are obtained.
The first variational principles arose from describing the dynamics of mechanical systems of point particles, leading to Newton’s equations considering constant connections [7,8,9,10]. Point particles were characterized solely by mass [11], a scalar measure of a particle’s inertia relative to the system’s translational motion (translational symmetry). What is now known as Newtonian mechanics was formulated in modern terms by L. Euler in works from 1735 to 1758, using familiar terminology today. In 1771, Euler established that the equations for momentum and kinetic moment balance are independent laws of mechanics, identifying the incompleteness of Newton’s dynamic equations and developing Eulerian mechanics, where an “elementary” material particle has both momentum and intrinsic kinetic moment. In Eulerian mechanics, two types of forces are introduced [12,13,14]:
- Forces expressed by polar vectors are called forces.
- Forces expressed by axial vectors are called moments.
In Newtonian mechanics, the fundamental object is a material point characterized by a single property, inertia relative to translational motion (mass), allowing only one type of point particle. Post-Maxwell electrodynamics introduced three types of particles: neutral, positively charged, and negatively charged.
The following definition of the dimension of a point body can be introduced: the number of independent parameters determining its kinetic energy is called the dimension of the point body. The dimension of “elementary” particles (point bodies) can be described as follows:
- One in Newtonian mechanics,
- Four in macroscopic processes based on Newtonian mechanics considering finite particle sizes,
- Greater than four in electrodynamics (considering the new quantity—electric charge).
Magnetic fields can be associated with additional moment forces to electric forces, but in Newtonian mechanics, moments are derived from forces (no forces, no moments). In electrodynamics, electric and magnetic fields can exist independently, highlighting the incompleteness of Newtonian mechanics. Eulerian mechanics addresses these shortcomings. The kinetic energy of an “elementary” particle in Eulerian mechanics is a quadratic form of linear and angular velocities with coefficients known as elements of the inertia tensor: , , , where m is the mass of the material point, J is the moment of inertia, and q is a new parameter absent in Newtonian dynamics. The momentum of a point particle is a linear function of its velocities: . The kinetic moment of a point particle relative to a fixed point in the reference system is .
The parameter q in kinetic energy defines a new property of the material point, referred to as charge. Thus, the dimensionality of an “elementary” particle in Eulerian mechanics is 10.
Particles can be neutral (without cross elements in the inertia tensor, analogous to a rigid body with independent translational and rotational movements) or positively and negatively charged (with cross coefficients in the inertia tensor, involving interactions between translational and rotational degrees of freedom). Variations in the inertia tensor elements, according to Euler’s equations, lead to the emergence of self-consistent mass forces, and moments are associated with corresponding coherent accelerations. These features of Euler’s and Maxwell’s equations enable the formalization of the dynamic self-harmonization variational principle.
System evolution results from varying the structure of connections between system elements in response to system acceleration. This can either bind free energy in the structure under external accelerating mass force or release previously stored energy into the surrounding space. This principle describes the collective properties of systems experiencing coherent acceleration and transitions to conventional variational principles in inertial reference frames as coherent acceleration approaches zero (see also [7,8,9,10]).
System evolution is governed by particle flows, energy, and coherent accelerations of all orders (modes with intensification and coherent correlated states), resulting from external and internal self-consistent mass forces. The system’s connections, inertia, structure, and geometry evolve to maximize the free movement of all its components (considering connections), aligning optimally with the system’s natural movements and balancing energy between coherent and chaotic motions (optimal energy direction). The necessary principle is derived from the expansion of the general dynamic principle, the Gauss–Hertz principle [15], to include variable connections and scale invariance. Typically, in mechanical variation principles, system dynamics optimization occurs with a constant structure, while thermodynamics of open systems [16] describes phenomena in inertial reference frames, explicitly excluding binding energy and mass defects.
Section 1.1 Fractal Cluster Model presents a model for describing clusters, and Section 1.2 Cluster Binding Energy presents relationships for the binding energy of clusters. Section 1.3 Coherent Acceleration and Mass Forces presents relationships between the coherent acceleration of a system and the mass forces acting on it. Section 1.4 Non-equilibrium Thermodynamic Relations in Multi-Particle Systems with Connections presents the basic definitions of thermodynamic quantities in non-equilibrium systems with connections. Section 1.5 Anisotropic Coherent-Correlated State (CCS) presents the basic properties of CCS. Section 1.6 Features of Connections in Electrophysics presents the basic properties of electrophysical systems that arise as a result of the existence of connections in the system Section 1.7. On the Gauss–Hertz Variational Principle is devoted to the features of variational principles in systems with connections.
1.1. Fractal Cluster Model
To describe fractal systems, we use the fractal cluster model [1,7], which consists of a certain number of monomers characterized by the fractal dimension of the internal structure and the binding energy of the clusters. Any of the possible types of dimensions (see, for example, [1,2,3]) can be considered as a fractal dimension, but the fractal dimension of connections in a complex system is mainly used.
Fractals exhibit a power-law dependence of the angularly averaged correlation function on the distance to their geometric center. The average particle density in a cluster changes with distance from the center within the cluster according to the law of spatial correlation decay: , , , where is the density of monomers forming the fractal structure.
Thus, the fractal dimension of the cluster and its average density are functions of the mass number and the density of monomers, and [1,17]
From this follows the dependence of the ratio of the density of the fractal cluster and the density of the monomer on the fractal dimension and the ratio in the form
This dependence is shown in Figure 1. This dependence is in the form of several curves for different values of the ratio .
Figure 1.
Dependence of the logarithm of the density ratio on the fractal dimension for a fixed value of the ratio of the number of particles in the system to the number of particles in the monomer . Four curves: = 10−7, = 10−5, = 10−3, = 1 (from top to bottom).
1.2. Cluster Binding Energy
For describing the binding energy of fractal clusters, we account for surface energy, Coulomb energy, kinetic energy of the electronic component, and interaction energy of cluster elements, approximated by the Lennard-Jones potential: . This potential corresponds to attraction at sufficiently large distances and sharp repulsion at small distances . Such interactions ensure the integrity of the molecular system with characteristic inter-element distances and a positive binding energy on the order of . The total volumetric binding energy of the system is determined by the integral .
Due to sharp repulsion at short distances, it is proportional not to the square but to the first power of the number of elements in the system. As density increases, corrections due to the non-ideality of the particle system grow, and we can write , [8].
1.3. Coherent Acceleration and Mass Forces
Anisotropy and violation of the inertial reference frame are always due to corresponding coherent accelerations (see [18,19]), not mass velocities, since the motion of the system at a constant speed, according to Galileo’s principle of relativity, does not change its physical properties (including internal structure). Therefore, structural changes indicate that the system is in a non-inertial reference frame and is non-equilibrium (see [7,8,9,10]). Variations in coherent acceleration and anisotropy can manage the evolution of energy direction within the system.
The concept of self-harmonizing synthesis is based on the general notions of system structures and the understanding that dynamic systems of any nature are not static but “living” entities with purposeful “behavior,” whose existence is inherently linked to their evolution. All observed diversity of dynamic systems with various structures is the product of evolution, searching for an optimal system structure providing maximum stability in given circumstances and thus the greatest chances of survival under external influences by improving their internal structure.
This evolutionary approach is somewhat akin to stress theory in biology [20], emphasizing the “creative” potential of external system disturbances in areas of its highest sensitivity. In mechanics, the action of mass impulse forces on a particle system causes acceleration of the entire system as a whole, determined by: , where is the speed of the entire system, is coherent acceleration, is self-consistent force, , is self-consistent acceleration, is the entropy production in the system, and is the system’s structural inertia. As seen, the force resembles “viscosity,” expressed through entropy and referred to as the entropic force. There is a direct relationship between total mass coherent acceleration and negative entropy production :
1.4. Non-Equilibrium Thermodynamic Relations in Multi-Particle Systems with Connections
The presence of internal connections and their variability distinguishes a multi-particle system from a simple particle ensemble. Collective properties of multi-particle systems are described using statistical, kinetic theories, and thermodynamics. Non-equilibrium thermodynamics and phase transition theory [21,22,23] exemplify the evolution of the internal structure of hierarchical systems. Thermodynamics of hierarchical systems with scale invariance can be constructed on non-additive generalizations of logarithms and exponents , (see Figure 2), such as in Tsallis entropy [24,25,26,27]:
Figure 2.
Graphs of the dependence of the non-extensive generalization of the exponential for different values of the non-equilibrium parameter. The third curve from the bottom and top is a regular exponential. Above this curve are graphs for values (the larger the parameter, the greater the deviation), and below the exponential curve are graphs for values (the smaller the parameter, the greater the deviation of the curve from the exponential downwards).
With the main consequence of such a replacement with the non-equilibrium parameter q is that the entropy of the total system differs from the sum of the entropies of the system parts by a value , which can either increase or decrease compared to the initial equilibrium value , depending on the parameter q. Variations in the system’s structure and its fractal dimension are accompanied by changes in system memory, making its dynamics and thermodynamics non-local [26,27].
In this context, the binding energy depends on the system’s entropy and the fractal dimension of its structure. Thus, the mass defect is found to depend on the information “recorded” in the system’s structure
Already in the non-equilibrium thermodynamics of hierarchical systems, the key physical features that distinguish the synthesis and evolution of a particle system from its dynamics manifest:
- Openness of evolving systems, i.e., systems with variable connections.
- Anisotropy, reflecting coherent acceleration as an action of mass forces. Modes with intensification and coherent correlated states (CCS).
- Hierarchy, fractality, and multi-scalability of evolving hierarchical systems [26,27]. Non-locality and memory in an evolving system reflect the potential predictability based on the inertia of both the system’s dynamics and its physical characteristics.
- Simultaneous evolution of the system’s structure and the “goal” of the evolution itself.
1.5. Anisotropic Coherent-Correlated State (CCS)
To achieve effective synthesis and optimal variation in connections, the system must be in a specific critical, anisotropic, coherent-correlated state (CCS). The concept of coherent-correlated states is discussed in [28] and more recent works [29,30]. In such critical states, evolution occurs not merely in coordinate space (as the system practically represents a single entity) but across levels of a certain hierarchy.
Within each hierarchical level, evolution qualitatively differs in two orthogonal directions: along the coherent acceleration (the direction of characteristic scale reduction and coherence) and in the orthogonal surface to this direction, where characteristic scales increase, and coherent structures with high correlations grow. Thus, the evolving system represents a collective state with properties of saddle point attractor—system trajectories converge in the direction of acceleration and diverge in the orthogonal direction.
CCS properties are primarily reflected in two relationships: the deformation of the ellipsoid of methods characteristic scales of the coherent system’s base space and the ratio of the volumes of the base space to the first tangent bundle, i.e., the uncertainty relationships of the coherent system.
1.6. Features of Connections in Electrophysics
When transitioning from mechanical to electrophysical systems, it is necessary to consider the characteristics of parallel and sequential circuits and analogies between mechanical and electrical characteristics of particle systems and simple electrical systems (circuits) (see [31,32]). Essential information about these analogies is provided in Table 1.
Table 1.
Electromechanical analogies.
It is shown in [18] that sequential consideration of connections in an electrodynamic system requires moving beyond flat space–time. The central theorem proven in [18] states that transitioning to a rigid globally uniformly accelerated reference frame results in space–time curve, with its metric and curvature determined by the mass force or coherent acceleration acting on the system. A significant practical consequence of electrodynamics of systems with connections is that elements of electrophysical circuits become nonlinear. For example, the capacitance of capacitors depends on the potential difference across them, and the inductance of conductors depends on the currents flowing through them. The capacitance of a capacitor with a gap between the electrodes with an area in linear electrodynamics has the form and does not depend on the applied potential.
Coherent acceleration of the system leads to the appearance of space–time curve and the dependence of capacitance and inductance on :
where the dependence of inductance on curvature is given for a thin cylindrical wire of length and radius , and the dependence of capacitance is for the flat case, is the curvature in a vacuum, is the permittivity of the medium, and are modified Bessel functions (see [33]). For small curvature, the following ratio can be used for capacity . For dielectrics with an internal fractal cluster structure, the effective area depends on the fractal dimension of the cluster structure of the capacitance and the ratio of the mass numbers of clusters and monomers from which the clusters are constructed: , . For fractal clusters, the dimension is related to the order parameter by the relations , , which follow from the virial theorem [34,35]. Thus, the dependence of the capacity on the order parameter can be represented as follows:
The pulse action on an electrophysical system with internal connections (structure) leads to the appearance of coherent acceleration of the entire system, and when the threshold determined by thermal fluctuations is exceeded, the system becomes nonlinear, and the dependence of the capacitance on the applied pulse action appears [18] in accordance with the relation
where is the capacitance without taking into account the variation in connections. Figure 3 shows the dependence of capacitance on the applied voltage and parameter q.
Figure 3.
The surface determined by the dependence of the ratio of the capacitance to its initial value on the voltage across the capacitance and the non-equilibrium index qeff.
Thus, circuits with fractal elements under pulse action become fundamentally nonlinear and non-stationary, and to describe their evolution, there are not enough equations of the dynamics of the system structure, its fractal dimension, and order parameter.
One of the ways to solve this problem is to use variational principles that are valid for these cases.
1.7. On the Gauss–Hertz Variational Principle
The Gauss–Hertz principle (principle of least constraint) asserts that the positions points in a system will occupy at a given time in actual motion are distinguished among all possible positions allowed by constraints by the minimum value of the constraint measure: (here is the length of the vector between the points representing the true and any possible position of the point). This principle is mechanically analogous to the least squares method, fundamental to all statistical research: “free movement, if it cannot occur under the given conditions, is modified by nature in exactly the same way as a calculating mathematician, using the least squares method, aligns experimental results related to values by some dependency” [36].
Substituting the real acceleration at time t with the varied acceleration results in a change in deviation of particles from the real trajectory is The Gauss principle requires specific trajectory variation where positions and velocities of all particles at a given moment are fixed, varying only accelerations while maintaining all constraints. Assuming is small to the second order, we obtain , .
2. Variational Principle of Evolution in Systems with Internal Structure
Variational principles in particle dynamics were initially developed for mechanical systems with fixed internal structures. Expanding these principles to electrophysical systems and their internal structure evolution requires two clear steps:
- First, to clearly indicate the analogies of inertia and connections in mechanics and electrophysics, which are already given in Table 1.
- Second, to consider the evolutionary principles of dynamic systems not only under variations in kinematic parameters (accelerations in configuration space) but also under variations in inertia, structure, impedance, and connection energy within the system.
2.1. On the Extension of the Gauss–Hertz Principle
We proceed to describe the variational principle of evolution in complex systems with variable connections and structures (specifically, to obtain a complete system of equations for an electrophysical circuit and its structure). As Vlasov demonstrated in his non-local statistical mechanics [37,38,39], such systems should be described in Cartan space, consisting of a Riemannian base space with tangent planes of all orders at every point of the base space. The principle of evolution, as an extension of the Gauss–Hertz principle, consists of minimizing the extended constraint function with respect to higher-order accelerations
and, accordingly, the evolving constraint function, connections, and inertia. This variational principle, with variations in connections and inertia, provides not only the dynamic equations of the system but also the equations of its structural evolution.
For mechanical particle systems (with space dimension n in generalized coordinates) exhibiting self-similarity and fractal dimension , the principle can be formulated as follows: under the action of external and mass forces (where is the force acting on the i-th particle and is the mass force acting uniformly on all system particles), the system alters its trajectory and structure (fractal dimension or order parameter ) to maintain harmony with the external environment and influences by minimizing the quadratic Gauss constraint function , modified to account for variations in inertia , which depend on the structure, i.e., on :
taking into account all connections in the system.
As Vlasov demonstrated in his non-local statistical mechanics [38,39], such systems should be described in Cartan space, consisting of a Riemannian base space with tangent planes of all orders at every point of the base space.
The principle of evolution, as an extension of the Gauss–Hertz principle, consists of minimizing the extended constraint function
with respect to higher-order accelerations and, accordingly, the evolving constraint function, connections, and inertia. This variational principle with variations in connections and inertia provides not only the dynamic equations of the system but also the equations of its structural evolution. This takes into account all connections in the system. In other words, the system strives to make the trajectories of its forced motion and the evolution of its internal structure under mass forces as close as possible to the trajectories of its natural, undisturbed motion. The property of minimizing the quadratic function considering the connections with fixed positions and velocities of all particles leads to differential equations for the variables determining the system’s state and internal structure (after variation in accelerations), which differ from ordinary dynamic equations and refine particle dynamics through the actions of the connections, specified using the system’s generalized coordinates. A feature of the Gauss principle of least constraint is the specific variation in the trajectory, achieved by varying only the accelerations while fixing the positions and velocities of the particles. That is, at a given time t, the positions and velocities of all particles are set, and we can control the accelerations without violating the given connections. It should be noted that the Gauss variation method aligns well with the main principles of A. A. Vlasov’s non-local statistical mechanics [37,38,39]. In this non-local theory, a particle is represented not as a point in Euclidean space but as the coordinates of the particle on the trajectory along with all its kinematic variables. In other words, a Vlasov particle is represented by its coordinate on its trajectory and the tangent planes of all orders to the trajectory at this point, i.e., a particle is represented not as a point in Euclidean or Riemannian space but as a point in Cartan space. Gauss variations thus appear as variations in the second-order tangent plane, fixing the first-order tangent plane. Replacing the actual acceleration of each particle at time t with leads to a change in particle positions over time t, which can be represented by a Taylor series: Using this series, we express the deviation of the particles from the real trajectory as Given that we have fixed the initial coordinates and velocities of the system particles, linear variations in equal zero, and considering small to the second order, we obtain , . Now, let the multi-particle system be subjected to mass forces and moments , so that all particles are in a non-inertial reference frame with some coherent axial accelerations along axis and rotational accelerations around axis , coinciding with the direction of coherent acceleration and mass force action. This general picture of collective, coherent motions corresponds to the system’s 3-dimensional space being represented as the product of two subspaces: one-dimensional (along axial acceleration) and an orthogonal surface with coherent acceleration, containing rotational motions around the axis (direction of acceleration). Conditions for optimizing the system’s rotational motion around a certain axis z can be derived analogously to the optimization of axial motion. At a given moment t, the rotation angle and angular velocity of the system is set, while angular accelerations can be varied without violating the given connections. Then the change in angle is Replacing the actual angular acceleration at time t by , considering zero variations in coherent angular velocities and angles, leads to the relation . Hence, for the displacement between the actual rotational position and any possible system position, , .
For coherent axial motions, the relationships defining the corresponding displacements are similar. Anisotropy of space reflects that both base spaces and tangent spaces are represented as the direct product of one-dimensional space along the direction of acceleration and an orthogonal surface.
Thus, axial motion decomposes into two components, longitudinal and orthogonal, and the displacements of the varied motion from the real motion are similarly decomposed: , . , . These relationships do not depend on the type of connections, which are only considered when choosing variations and . Importantly, in Gauss variation (due to fixed velocities), variations in accelerations and are determined by equations similar to those for virtual displacements and , respectively.
Using expressions for displacements and rotations of both individual particles and the entire system over a small-time interval (according to the definition of the constraint measure ), we can obtain an expression for the total function, whose optimization yields the particle dynamics and the evolution of system structure parameters. This function can be called the dynamic self-harmonization function—an extended constraint function , and represented as the sum of two contributions
where:
- The first contribution , represents the dynamics of all particles in the ensemble without considering coherence.
- The second contribution , , , represents the coherent dynamics of the system as a whole.
Unconditional minimization of the quadratic function with respect to the accelerations of all particles leads to ideal Newtonian equations: . Usually, connection conditions for particles are given as functional relationships between the coordinates of particles within the system. Optimization of the same function considering the connection conditions leads to the real dynamic equations of the system N particles.
Connection conditions for the collective state of the system (for optimizing the function ) appear as relationships between the system’s spatial scales at the lower evolutionary level and the parameters of the system’s internal structure. Optimizing the harmonization function with respect to the accelerations of the system’s characteristic scales at this lower evolutionary level with the given connection conditions allows obtaining second-order evolution equations for the internal structure parameters. The second order of equations is the minimum order for evolution equations and is related to the fact that synthesis is governed by minimum-order accelerations. The second order of evolution equations physically means that even at the first hierarchical level (the first evolutionary horizon with minimal memory), the structure parameters and probability distribution acquire their own inertia (structural inertia).
2.2. On the Functional of Dynamic Self-Harmonization in the Variational Principle of Evolution
Self-consistent entropic forces and moments initiated by initial mass forces reflect positive feedback in open systems, leading to increased accelerations and, consequently, to greater influence on the evolution of dynamics in higher-order tangent bundles. This explosive mechanism ensures modes with intensification and a finite transition time of
The growth of hierarchical structure and the increase in the total dimension of the system’s evolutionary space and the order of the evolutionary horizon (order of the tangent bundle) reflect the binary property of evolution, i.e., the variation in connections occurs together with the variation in the dynamic harmonization function itself, approaching the dynamic harmonization functional , which governs evolution in the complete Cartan space at all hierarchical levels.
To form the dynamic self-harmonization functional for the evolution of a system with variable connections, it is necessary to consider that the number of quadratic terms in the functional corresponds to the number of tangent bundles in Cartan space and tends towards infinity. The functional obtained by such an extension of the Gauss–Hertz constraint function is called the Gauss–Hertz dynamic self-harmonization functional. This functional describes the variations in the volumes of phase spaces of all orders due to axial accelerations and accelerations in the corresponding orthogonal surfaces of the tangent bundles in the Cartan space.
The structure of all quadratic contributions is determined by the Vlasov equation system (see [37,38,39]) for collective accelerations in Cartan space. To generally record the functional, it is necessary to introduce the acceleration order as a variable parameter corresponding to the tangent space and to write the macroscopic dynamic equations for collective accelerations using this parameter:
where .
where , .
The increasing number of tangent bundles corresponds to the growing number of scales in the system, and the dynamics of these scales reflect the evolution of multi-scale hierarchical structures (in a sufficiently general case, cluster structures), which are a convenient and natural model for the evolution of the connection structure in complex systems.
Cluster hierarchical structure theory is reviewed in general form in [27], and transition laws from one hierarchical structure level to the next are derived. This theory does not depend on the nature of hierarchical levels but depends on the main properties of clusters and is applicable in the current case if the hierarchy number in cluster structures is identified with the acceleration order number in the corresponding tangent bundles of the Cartan space of the system (the order of contact of the layer with the velocity space) to which the system’s non-equilibrium state has advanced. Non-equilibrium starts forming in the base space and the first-order tangent space (the energy space in the isotropic case), while evolution control is performed in the first-order acceleration space (i.e., within the framework of collective dynamics, closest to classical particle dynamics). In this case, the least information about the system is used, and averaging is performed over the largest number of dynamic variables (accelerations). From this rough level, control begins, and the complete dynamic self-harmonization functional in the acceleration space narrows to the dynamic harmonization function in the acceleration space.
First, evolution occurs within the acceleration space at one hierarchical level to which evolution has progressed (at the corresponding evolutionary horizon). This evolution is governed by the dynamic self-harmonization functional, narrowed to the extended Gauss–Hertz dynamic self-harmonization function governing evolution at this level according to equations derived from minimizing this function over the relaxation time interval at this level until transitioning to the next evolutionary horizon. The wave of evolution then spreads further to the next evolutionary horizon and to the next tangent space, where a non-equilibrium quasi-stationary state begins to form, whose evolution leads again to the expansion of the evolutionary horizon and the transition to the next hierarchical level.
3. Evolution Equations for Systems with Variable Connections and Fractal Structure Dynamics
To derive the differential motion equations from the principle of evolution in open systems with connections, it is necessary to specify the connection equations in the system. In mechanics, connections are typically given as necessary to specify the connection equations in the system. In mechanics, connections are typically given as relationships between the coordinates of the system’s parts. In such cases, their use does not pose particular difficulties, as the system’s inertia does not change over time and is simply determined by its constant mass. In cases of evolving systems with changing connections and internal structures, not only do the coordinates in the system’s configuration space vary, but also the physical quantities such as correlations, various dimension indices, probabilities, etc., for which the concept of inertia is not obvious, resulting in natural difficulties in describing the system’s dynamics.
In general, the connections in the system are determined by the relationships between the external geometric scales of the system and those parameters that characterize the internal structure of the system and the connections within the system. Such relationships for physical systems in a state of evolution, i.e., in critical states of phase transitions with scale invariance, are as follows:
- Relationships between the external longitudinal and transverse sizes of a cluster, the cluster’s volume, the number of particles in the cluster , and the fractal dimension ;
- Uncertainty relationships between the characteristic spatial scales , of the configuration space and the characteristic velocities in the longitudinal and transverse directions of the energy space of the system for collective coherent-correlated states and relationships for the deformation of the corresponding subspaces;
- Characteristics of the longitudinal and transverse components of the energy space structure, respectively.
Consider a system of N particles homogeneous in one spatial direction with a characteristic size in this direction. This could be a particle system in the form of a cluster with a maximum external radius . We characterize the system’s internal structure in the coordinate space by its fractal dimension (or other fractional dimensions characterizing correlations and connections in the system) with a binding energy . The connections in the system’s coordinate space are then given by functions , .
The binding energy and characteristic sizes of the system is used when varying axial acceleration and rotational acceleration. Additional connection conditions are necessary for varying accelerations in the tangent bundle. These connections can be obtained from the analysis of the system’s non-equilibrium thermodynamics, introducing a non-equilibrium parameter for the longitudinal and transverse directions . In general form, the connection equations for the tangent bundle become , . Here, besides the non-equilibrium parameters, the order parameter and corresponding energies act as parameters. The uncertainty relationships considering the system’s collective properties provide additional connection conditions: , .
To derive the differential motion equations from the principle of dynamic self-harmonization in open systems with connections, it is necessary to specify the connection equations in the system. In mechanics, connections are typically given as relationships between the coordinates of the system’s parts. In such cases, their use does not pose particular difficulties, as the system’s inertia does not change over time and is simply determined by its constant mass. In cases of evolving systems with changing connections and internal structures, the system’s coordinates, along with the usual coordinates in the system’s configuration space, include physical quantities such as correlations, various dimension indices, etc. The concept of inertia and its values for quantities characterizing the system’s internal structure is not obvious, resulting in difficulties in applying the evolution principle. In general, the connections in the system are determined by relationships linking the system’s external geometric scales with the parameters characterizing the system’s internal structure and the magnitude of connections within the system. For fractal clusters, such relationships include the relationship between the cluster’s external sizes and fractal dimension, as well as the relationships between the cluster’s volume and its properties as a statistical object or the uncertainty relationships for the coherent state.
Consider a system of A particles homogeneous in one spatial direction, with the characteristic sizes of the system in the remaining two directions denoted by the collective variables and . This could be a particle system in the form of a cluster with an external radius . We characterize the system’s internal structure by its fractal dimension (or other fractional dimensions characterizing correlations and connections in the system), and then the connections in the system are given by the function: . We express the system’s binding energy as a function of these same variables: , . In the final equations, it is convenient to use dimensionless variables, mass , radius, and time, normalized to the cluster’s initial radius , its initial mass , and the light travel time of the initial cluster radius . Forces are normalized by . According to the principle of dynamic harmonization, the system’s motion equations are determined by minimizing the constraint function: , . The existence of a connection in the system means that the acceleration is not arbitrary but determined by this relationship. Differentiating the connection equations twice with respect to time, considering that only the acceleration varies, we obtain a linear relationship between the spatial variable derivatives and the derivative characterizing the acceleration of the structure parameters (e.g., fractal dimension):
Substituting the obtained expression into , we obtsin the Gauss constraint function depending on the acceleration of the fractal dimension parameter (structure parameters acceleration) and the system’s mass acceleration:
The condition for minimizing the constraint function with respect to the acceleration : , leads to the differential equation for the fractal dimension of the cluster system: . For a fractal cluster and , we obtain , from which the equation for the fractal dimension in the form
Here, the notations are introduced:
If we assume , then the equation can be brought to the form
Calculating the integral, we obtain
where
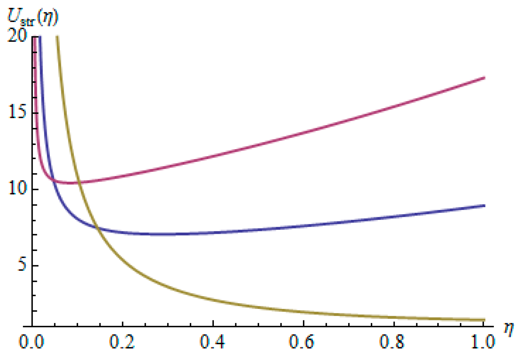
Here, is the integral exponent. Figure 4 shows the surface representing the function .
Figure 4.
The surface of the potential energy of the structure depends on the fractal dimension of the cluster and the number of particles.
Thus, the approximate first integral, determined by the dimensionless total system energy, is as follows:
leads to
The term represents the kinetic part of the energy determined by the change in the internal structure of connections in the system, while is the potential part of the energy. Both terms form an addition to the total Lagrangian function of the dynamic system: . It is evident that the dependence on the parameter is non-monotonic, and for each value , there exists an optimal fractal dimension . The Lagrange function for equation:
coincides with the equation obtained from the variation principle of evolution. Note that the equation for the internal structure has a dynamic character since the magnitude of the mass force was considered given, implying that the characteristic relaxation times of internal processes in the system are much shorter than the characteristic times of the external controlling perturbation evolution. Effectively, the internal dynamics of the system are described by a closed dynamic system. The theory of cluster hierarchical structures is well developed in general terms, and the laws of transition from one hierarchical structure level to the next were derived. This theory does not depend on the nature of hierarchical levels but on the fundamental properties of clusters and can be applied in the present case if the hierarchy number in cluster structures is identified with the order of acceleration in the corresponding tangent bundles of the Cartan space of the system (order of layer contact with velocity space) up to which the system’s non-equilibrium has “reached”.
Non-equilibrium begins to form in the base space, and the first-order tangent space (energy space in the isotropic case), and evolution control is exercised in the first-order acceleration space (i.e., within the framework of collective dynamics, closest to classical particle dynamics). In this case, minimal information about the system is used, and averaging is performed over the largest number of dynamic variables (accelerations). From this coarse level, control begins, and the complete dynamic harmonization functional in the acceleration space narrows to the dynamic harmonization function in the acceleration space. At each deeper hierarchical level, each statistical ensemble is divided into many smaller sub-ensembles, which, in turn, consist of even smaller sub-ensembles of the next hierarchical level. This hierarchical structure growth picture corresponds to the development of evolution in two characteristic time systems. First, evolution occurs within the acceleration space at one hierarchical level to which evolution has progressed (at the corresponding evolutionary horizon). This evolution is governed by the dynamic harmonization functional, narrowed to the dynamic harmonization function governing evolution at this level according to equations derived from minimizing the dynamic harmonization function over the relaxation time interval at this level until the transition to the next evolutionary horizon, up to which the wave of evolution spreads further to the next evolutionary horizon, to the next tangent space, where a non-equilibrium quasi-stationary state begins to form, whose evolution leads again to the expansion of the evolutionary horizon and the transition to the next hierarchical level.
4. Application of the Variational Principle of Evolution to Electrophysical Systems
This principle can be applied to derive the equations for electrophysical systems with changing constraints and coherent acceleration. Extending the laws of evolution from mechanical to electrophysical systems primarily relies on the analogy between fundamental mechanical dynamic variables and corresponding electrophysical quantities, as well as the correspondence between the phase space of a mechanical dynamic system and that of an electrophysical system.
Electrodynamic processes are typically considered in inertial systems. However, powerful pulse impacts on a particle system make it essential to study the influence of coherent motion (i.e., situations where all particles in the system receive the same impulse increase, exceeding the characteristic thermal impulse) on its properties—mechanical, statistical, and electrodynamic.
The self-organization of systems occurs due to variations in the structure of connections between system elements in response to system acceleration and is directed to either the following:
- To counteract forced acceleration from a stable state by increasing the system’s inertia;
- To aid forced acceleration towards a stable state by decreasing the system’s inertia.
4.1. Regularization of Charge Dynamics in Conductive Media with Fractal Structure and the Variational Principle: Extended Ohm’s Law
Changes in the system structure lead either to binding the external accelerating mass force’s free energy within the structure or releasing free energy previously stored in this structure into the surrounding space.
Let us consider the formulation of the variational principle for the simplest electrical oscillatory system—a series resonant circuit with capacitance C, inductance L, and potential difference across the capacitor. An important variant of the simplest oscillatory electrical system is a circuit with non-stationary parameters (capacitances and inductances). The force arising in such a system under sufficiently slow parameter changes is mainly determined by the non-stationary potential difference across the capacitor. In the case of pulse processes, another component of the forces—electromagnetic shocks on charged particles—becomes significant.
It is known that the impulse transfer directly to charged particles is determined by the vector potential A acting on the particles. The main sources of the vector potential are finite segments of pulse current and currents in specific inductance coils with loops having opposing transverse magnetic field intensities, maximizing the system’s coherent part acceleration. The “shock,” coherent component of forces is associated with homogeneous longitudinal electric fields arising during pulse processes or coherent accelerations. These electric fields are expressed through the time derivative of the effective vector potential and represent mass forces in the current circuit. Below, we consider the evolution of the oscillatory circuit from the perspective of the system evolution principle with constraints. Such an analysis of the oscillatory circuit is the first step in deriving the evolution equations of electrodynamic systems. The simplest oscillatory circuit consists of capacitance C and inductance L connected in a series or parallel circuit, which may include current or potential difference sources (see Figure 5).
Figure 5.
The simplest oscillatory circuit with a pulse source.
The generalized coordinate for the oscillatory circuit is the charge on the capacitor C. The circuit’s inertia concerning charge change is determined by the inductance , and the generalized force is the total potential difference in the circuit. Potential differences determine the electric field intensity and forces acting on charged particles. However, in the case of pulse sources, electric fields appear in the circuit that do not depend on the potential difference but are determined by the non-stationary vector potential.
In particular, in the oscillatory circuit, the contribution to includes the potential difference on the capacitor and the “electromagnetic shocks” to the system (which can be formally represented as ):
where is the effective coherence size, is the characteristic impact time, i.e., the duration of the pulse front.
Traditionally, in quasi-stationary electrical engineering, only the first term in is used, which excites the conduction current in the circuit , where R is the circuit resistance, determining energy dissipation. The presence of pulse impacts in the system leads to the appearance of coherent currents (and coherent charges ), which can be significant even at small potential differences. The vector potential is determined by the total current flowing through the respective circuit.
The dynamics of conduction currents and potential differences in electrical systems are uniquely determined by Kirchhoff’s equations. However, under pulse impact, the appearance of an additional quantity—coherent currents—makes Kirchhoff’s equations incomplete. The relationship between coherent and total currents (or coherent and total charges) in the system is determined by the order parameter of this electrical system:
To close Kirchhoff’s equations for systems subjected to electromagnetic shocks, it is necessary to derive an equation for the order parameter. As with mechanical systems, the equation for the order parameter (changes in structure and constraints) can be obtained from the dynamic harmonization principle.
Coherent acceleration makes the system open, and if coherent acceleration significantly exceeds acceleration in dissipative processes (energy dissipation into heat), the dynamic harmonization function can be used without considering dissipation (active resistance):
where .
Minimizing the function in systems without structure and considering connection equations leads to the equation of an oscillatory circuit without active resistance (dissipation) but with an external pulse force :
This equation can be explicitly written, introducing the circuit’s natural frequency:
The magnitude of the pulse force significantly depends on the impact duration (pulse front duration), and the change in the system’s natural frequency becomes significant if the front duration is sufficiently small:
The emergence of space–time curve κ is also associated with another crucial property of systems with changing constraints—the lack of locality properties, i.e., the system dynamics are determined not by the first derivatives at the current point but by values and higher-order derivatives—accelerations of all orders.
4.2. Regularization in Conductive Media with Fractal Structure and the Variational Principle
Typically, in electrical and electromechanical circuits, current fluctuations are considered in inertial reference systems, and fluctuations are considered independent and equilibrium. As per the results of studies (see [40]), the emergence of coherent acceleration in a system leads to collective interaction even among previously free particles. Such renormalization of interaction and medium polarization is associated with changes in space–time curve under the influence of mass forces (coherent accelerations). Thus, it can be argued that coherent system acceleration leads to the emergence of correlations. In this case, chaotic oscillations in electrical circuits form states with dynamic chaos, and the system’s evolution proceeds not along equilibrium states with thermal fluctuations but along non-equilibrium states corresponding to the system’s arising correlations and deviation from the locality of the physical properties of the dynamic system (DS), which can be consistently accounted for based on the generalization of the Tikhonov regularization method [7,8,9,10,40]. Regularization leads to the system’s openness, which is associated with changing system structure, described by replacing ordinary Riemann derivatives with fractional or quantum derivatives [41,42,43].
For ill-posed problems, an exact solution does not exist for every element and does not possess stability to small changes on the right-hand side. Therefore, regularization methods must be applied to solve the problem. According to these methods, an approximate solution of the equation is an element obtained using the regularizing operator with a regularization parameter aligned with the instability characteristics. The regularization operator is represented by us in the form of an operator , whose action on variables makes sense of averaging, translating the initial values of the generalized coordinates of the dynamic system into observable and well-predictable quantities:
Let be the coordinates of an electrophysical dynamic system (for example, non-stationary charges in an electric circuit), describing its evolution in states with correlations. Direct differentiation of charges to obtain currents in the case of complex system dynamics is an ill-posed problem, and to determine the currents in the system, it is necessary to apply the regularization method (use of the averaging operator):
In this case, generalized differentiation operators with order are used, the form of which depends on the internal complexity of the system dynamics and on the order parameter. The total observed charge and current obtained as a result of regularization are, respectively, the sums of the initial charges and currents and additional additives in the form of coherent charge and current:
This approach allows for obtaining an approximation for solving the dynamic equation that is stable and unique, and the most appropriate choice of regularization operators (and, consequently, generalized differentiation operators) depends on the physical processes and dynamic properties of the system. In [8,44,45,46], it is shown that fractional derivatives and Jackson derivatives can be used as regularizing operators and generalized derivatives, and the equation for observable regularized quantities (e.g., observable charges) in an open system with a non-zero order parameter has the form
When solving the Cauchy problem for such equations, Mittag-Leffler functions naturally arise, , and the equation’s solution for the regularized charge with initial conditions is explicitly expressed through these functions :
The solution’s nature depends on the sign of the addition to the derivative’s index. For , states correspond to an open system with energy loss, while corresponds to states where the system’s openness manifests as energy inflow. These solutions, depending on , behave similarly to harmonic oscillations with dissipation for
Non-equilibrium states are determined by coherent accelerations or fluxes, which, through the effective parameter , are linked to the order parameter and characterize system openness, state localization, and delocalization. In the absence of coherent acceleration and fluxes of the main macroscopic system characteristics (e.g., entropy flux), a homogeneous equilibrium state is realized, and the parameter . In this case, the distribution function f(v) by velocities (or energies) transitions into the Maxwell distribution function. In particular, , and , .
The sign of resistance depends on whether or . As coherent acceleration and fluxes in the system increase (), the energy and coordinate distributions shift from exponential dependence to quasi-power. The relationship between parameters , and coherent accelerations is studied in [8,9,10]:
where is the acceleration due to dissipation, a characteristic acceleration of dissipative processes, which can be estimated through the thermal speed or Fermi energy (at such substance densities where quantum statistics are significant) , , a characteristic equilibrium scale of the object. The maximum accelerations and maximum possible entropy fluxes are achieved at minimal scales. The existence of two fundamentally different types of dependence of the non-equilibrium state on the order parameter is a characteristic property accompanying the appearance of system anisotropy due to coherent acceleration. In one of the orthogonal directions, the characteristic spatial scales increase (the direction associated with the positive value of acceleration ), while in others (for three-dimensional space, the remaining dimensions constitute a certain surface), spatial scales decrease. Here, it is evident that accelerations in these directions are related by the ratio . And when the positive acceleration changes within , then the corresponding acceleration in the orthogonal direction changes within .
When using relation (1) to estimate the dependence of space–time curve on the order parameter,
where is the mean free path of particles in the system. For small order parameters, space–time curve can be approximately estimated by the relation , or by introducing the curvature radius :
By substituting the obtained curve relations into the expression for capacitance (7 and 8), we obtain the dependence of capacitance on the order parameter:
As demonstrated later, the presented parameter dependencies of the circuit on the order parameter ensure the system’s nonlinearity, openness, and the possibility of controlling the direction of energy exchange with the external environment.
Quasi-stationary states of non-equilibrium systems and particle distributions in them are determined by the corresponding non-equilibrium parameter and expressed through , generalizations of the exponential function . Non-equilibrium, non-ideal states of the system should naturally manifest in oscillator processes. To describe the oscillatory properties of non-equilibrium systems, we introduce generalized trigonometric functions:
These functions transition into ordinary trigonometric functions for , and with increasing deviation of the non-equilibrium parameter from unity, the deviation of the behavior of these functions from the usual ones is enhanced. When , oscillations decay, and when , oscillations amplify.
As mentioned above, the oscillations of open systems can approximately be described by Equation (34) with solutions (35) with damping or instability. By conducting, as above, the optimization of the difference between the corresponding phase trajectories using the least squares method, we obtain the dependence of the non-equilibrium parameter on the addition to the derivative index :
It can be said that non-equilibrium stationary states of an open system with some order parameters are free movements in the system’s eigenfunction space, determined using regularization operators. The sign of coherent acceleration determines the nature of the system’s openness, i.e., either instability and energy growth in the system are observed, or energy losses are observed in the system.
The physical consequence of the openness of the electrophysical system, where currents subjected to coherent acceleration flow through the system’s electrical circuits, is the emergence of coherent currents in its circuits that are not directly related to the potential difference and do not participate in the dissipative chaos processes of the system.
4.3. Connections in Non-Inertial Electromechanical Systems and Equations for Structure Evolution
By applying the regularization procedure to the equation for a series oscillatory circuit, which corresponds to the condition of the minimum dynamic harmonization function, , we obtain the following equation:
Considering the approximate equivalence of the open system’s oscillatory process in generalized derivatives and the linear process with dissipation or instabilities, equation can be written as follows:
It is evident that the system’s openness degree, proportional to , also approaches zero as the order parameter approaches zero . It is convenient to present the equivalent dissipation in the usual form for linear circuits, introducing effective resistance , considering coherent processes and interaction with a non-equilibrium physical vacuum.
We write the term in the circuit equation with a negative sign, where instability with a positive increment arises when . The damping decrement in the system due to the order parameter change corresponds to the case . In obtaining Equation (43), dissipative processes associated with the circuit’s active resistance were not considered. In the derived form, it is easy to account for the omitted dissipative terms and obtain a complete equation considering both coherent and dissipative processes:
It might seem that Equation (43) for describing the oscillatory system obtained from the dynamic harmonization function minimum is complete. However, considering the existence of constraint equations that, in the simplest case for the oscillatory circuit, determine the charge dependence on the capacitor’s internal structure and, therefore, on the order parameter, it must be considered that . In this case, , the charge magnitude acceleration in the dynamic harmonization function (27) is not arbitrary but determined by the regularized order parameter acceleration :
By substituting the obtained expression for acceleration into , we obtain the dynamic harmonization function depending on the order parameter accelerations:
The condition of the dynamic harmonization function minimum relative to the order parameter accelerations leads to the differential equation in regularized derivatives, determining the evolution of the dynamic system’s structure and connections under the influence of mass force:
Structural inertia (mass) manifests in phenomena accompanied by symmetry breaking, similar to how spontaneous symmetry breaking in gauge theories can lead to the emergence of finite mass in massless gauge particles.
After the external entropy force ceases to disrupt the system’s symmetry, a long-range order characterized by the parameter may arise. Structural inertia, characterized by order parameters at each hierarchical level, is responsible for the inertia of self-organization processes. In general, structural inertia , associated with the emergence of new structures in the dynamic system, is expressed through the order parameter.
4.4. Extended Kirchhoff Equations for Electrical Circuits with Changing Connections and Their Main Properties
We write the extended system of Kirchhoff equations for the circuit, considering coherent processes and interaction with the physical vacuum. Considering that the initial conduction current is related to the total regularized current through the order parameter , we write the oscillation equation for the observable charge in the circuit
The equation for the order parameter, closing the oscillatory circuit equations, takes the form
or, approximately (see (26)), in ordinary derivatives,
For approximate evaluations of the self-consistent vector potential arising when current flows through the coils with points of singularities in the current (the number of regions where currents of opposite directions meet), we can use the relations:
and write the complete system of oscillatory circuit equations as follows:
These equations describe the main physical processes in the system: the appearance of coherent currents leading to effective negative resistance and the system’s own frequency renormalization.
From Equation (54), it is evident that in the zero-order parameter and at large pulse impact front durations , the system’s own frequency renormalization disappears, the equation for the order parameter degenerates into the relation , and the equations transition into a single equation:
that is, the usual equation of an oscillatory circuit with a constant frequency. By collecting the terms with charge acceleration in (54), we obtain an explicit renormalization of the system’s inertia:
Introducing dimensionless variables, , , , , , we write down the system of Equations (56) and (57) takes the form
For the practical use of these equations and process optimization, it is important that the potential function in the equation for the order parameter has two types of behavior depending on the system parameters (see Figure 6).
Figure 6.
Graphs of effective potential energy .
For small values of the impact parameters, the structural potential has a well located near the zero value of the order parameter .
With an increase in parameters (an increase in the field amplitude and permittivity and a decrease in the dissipation level), the position of the potential well shifts to the region of higher-order parameters , and when the critical value of the parameters is exceeded, there is no potential well, and the state rolls toward complete coherence , in which all currents in the system are coherent.
5. Conclusions
This study is devoted to the expansion of variational principles from the description of the dynamics of complex systems to the description of their evolution. This study demonstrates that the main parameters that distinguish the dynamics of fractal systems from their evolution are the time-varying coherent acceleration of the system and the presence of energy flows with a certain direction in the phase space determined by the coherent acceleration (i.e., evolution contains dynamic processes with escalation).
Coherent acceleration occurs in all systems under short-term impulse effects, and the evolution is determined by the corresponding variational principle of evolution—the dynamic principle of self-harmonization.
The variational principle of evolution is obtained by expanding the Gauss–Hertz variational principle by applying the basic concepts of Vlasov on the embedding of evolution in Cartan space with an infinite number of tangent planes and various orders of tangency up to infinite orders. The variational principle allows one to derive not only the equations of the dynamics of fractal systems but also the equations of the evolution of their internal structure (fractal dimension and order parameter). The variational evolution principle and the corresponding equations following it can be applied to systems of various physical natures and, in particular, to electrophysical systems. Pulse effects on complex systems lead to changes in connections, inertia, and coherence and cause the evolution of fractal elements in electrophysical circuits. The application of the extended variational principle to fractal electrophysical systems allows one to obtain both generalized Kirchhoff equations and equations for the fractal dimension of connections in electrophysical circuits. The obtained evolution equations can be especially important in the development and modeling of complex pulsed electrophysical devices, taking into account nonlinear elements of the circuit and energy flows of different directions in the phase space of these devices.
Author Contributions
Conceptualization, S.P.K., R.I.E., D.S.K., I.V.K., V.P.B., V.E.N., and A.P.P.; methodology, S.P.K., R.I.E., D.S.K., I.V.K., V.E.N., and A.P.P.; software, S.P.K., V.E.N., and V.P.B.; validation, S.P.K., V.E.N., and R.I.E.; formal analysis, S.P.K., R.I.E., D.S.K., I.V.K., V.P.B., V.E.N., and A.P.P.; investigation, S.P.K., R.I.E., D.S.K., I.V.K., V.E.N., and A.P.P.; resources, S.P.K., and V.E.N.; data curation, S.P.K., V.E.N., and I.V.K.; writing—original draft preparation, S.P.K., V.P.B., and V.E.N.; writing—review and editing, S.P.K., R.I.E., V.E.N., and A.P.P.; visualization, S.P.K., and V.E.N.; supervision, S.P.K., V.E.N., and R.I.E.; project administration, S.P.K., R.I.E., V.E.N., and A.P.P.; funding acquisition. All authors have read and agreed to the published version of the manuscript.
Funding
This study was funded by the Latvian Council of Science Grant Number: LZP-2021/1-464. Calculations were performed using the Latvian Super Cluster (LASC), located in the Center of Excellence at the Institute of Solid State Physics, the University of Latvia, which is supported by the European Union Horizon 2020 Framework Programme H2020-WIDES.
Data Availability Statement
Data are contained within the article.
Acknowledgments
S.P.K. acknowledges support from the National Academy of Sciences of Ukraine (Project No.0116U002067). S.P.K. thanks the Simons Foundation for their support.
Conflicts of Interest
The authors declare no conflicts of interest.
References
- Mandelbrot, B.B. The Fractal Geometrry of Nature, Updated and Augmented; Freeman: Dallas, TX, USA, 1983. [Google Scholar]
- Massopust, P. Fractal Functions, Fractal Surfaces, and Wavelets; Academic Press: Cambridge, MA, USA, 1995; 383p. [Google Scholar]
- Falconer, K. Fractal Geometry: Mathematical Foundations and Applications; John Wiley & Sons Ltd.: Chichester, UK, 2013. [Google Scholar]
- Ben-Avraham, D.; Havlin, S. Diffusion and Reactions in Fractals and Disordered Systems; Cambridge University Press: New York, NY, USA, 2000. [Google Scholar]
- Losal, G.A.; Ristanović, D.; Ristanović, D.; Zaletel, I.; Beltraminelli, S. From Fractal Geometry to Fractal Analysis. Appl. Math. 2016, 7, 346–354. [Google Scholar] [CrossRef]
- Edger, G. Measure, Topology and Fractal Geometry, 2nd ed.; Springer: New York, NY, USA, 2008. [Google Scholar]
- Adamenko, S.; Selleri, F.; Merwe, A. Controlled Nucleosynthesis. Breakthroughs Experiment and Theory; Springer: Dordrecht, The Netherlands, 2007. [Google Scholar]
- Adamenko, S.; Bolotov, V.; Novikov, V. Control of multiscale systems with constraints. Basic principles of the concept of evolution of systems with varying constraints, Interdisciplinary Studies of Complex Systems. Dragomanov. Natl. Pedagog. Univ. 2012, 1, 33–54. [Google Scholar]
- Adamenko, S.; Bolotov, V.; Novikov, V. Control of multiscale systems with constraints. Fractal nuclear isomers fylclasters constraints. Interdiscip. Stud. Complex Syst. 2012, 1, 55–77. [Google Scholar]
- Adamenko, S.; Bolotov, V.; Novikov, V. Control of multiscale systems with constraints. Geometrodynamics of the evolution of systems with varying constraints. Interdiscip. Stud. Complex Syst. 2013, 2, 60–125. [Google Scholar] [CrossRef]
- Okun, L. Theory of Relativity and the Pythagorean Theorem. Uspekhi Fizicheskih. Nauk. 2008, 178, 653–663. (In Russian) [Google Scholar]
- Truesdell, C. Rational Thermodynamics; McGraw-Hill: New York, NY, USA, 1969. [Google Scholar]
- Zhilin, P. Rational Mechanics of Continuous Media; Publishing House of the Polytechnic University: St. Petersburg, Russia, 2012; pp. 1–587. (In Russian) [Google Scholar]
- Dicario, A.; Podio-Guidugli, P. From point particles to body points. Math. Eng. 2021, 4, 1–29. [Google Scholar] [CrossRef]
- Polak, L. Variational Principles of Mechanics; USSR: Moscow, Russia, 2010; pp. 1–600. (In Russian) [Google Scholar]
- Jou, D.; Casas-Vazquez, J.; Lebon, G. Extended Irreversible Thermodynamics; Springer: Berlin/Heidelberg, Germany, 2006. [Google Scholar]
- Smirnov, B. Energy processes in macroscopic fractal structures. Uspekhi Fizicheskikh. Nauk. 1991, 161, 171–198. (In Russian) [Google Scholar] [CrossRef]
- Podosenov, S.A. The structure of the space-time and the fields of bound charges. Izv. Vuzov Ser. Fiz. 1997, 10, 63–74. [Google Scholar] [CrossRef]
- Misner, C.W.; Thorne, K.S.; Wheeler, J.A. Gravitation; Freeman and Company: New York, NY, USA, 1973; Volume 1. [Google Scholar]
- l Danylyak, O.; Marinets, S.A.; Zayachkivska, O. Stress: From Hans Selye to Today; Danylo Halitskyi Lviv National Medical University, Shevchenko Science Society: Lviv, Ukraine, 2016; 120p. [Google Scholar]
- Kruchinin, S.P.; Eglitis, R.; Novikov, V.E.; Oleś, A.M.; Wirth, S. Control of strongly nonequilibrium coherently correlated states and superconducting transition temperature. Symmetry 2023, 15, 1732. [Google Scholar] [CrossRef]
- Kruchinin, S.P.; Eglitis, R.I.; Babak, V.P.; Vyshyvana, I.G.; Repetsky, S.P. Effects of Electron Correlation inside Disordered Crystals. Crystals 2022, 12, 237. [Google Scholar] [CrossRef]
- Olemskoy, A.; Yushchenko, O.G.V.; Badalyan, A.Y. Statistical field theory of a non-additive system. Theor. Math. Phys. 2013, 174, 444–466. [Google Scholar]
- Olemskoy, A. Complexity of self-similar hierarchical subordinate ensembles. JETP Lett. 2007, 85, 137–140. [Google Scholar]
- Abe, S.; Okamoto, Y. (Eds.) Nonextensive Statistical Mechanics and Its Application; Springer: Berlin/Heidelberg, Germany, 2000. [Google Scholar]
- Tsallis, C. Nonextensive thermostatics: Brief review and comments. Phys. A Stat. Mech. Its Appl. 1995, 221, 277–290. [Google Scholar] [CrossRef]
- Olemskoy, A. Hierarchical representation of generalized (non-additive) thermodynamics. JETP Lett. 1999, 69, 391–394. [Google Scholar]
- Dodonov, V.; Man’ko, V. Generalizations of the uncertainty relation in quantum mechanics. Tr. FIAN 1987, 183, 5–70. [Google Scholar]
- Vysotskii, V.I.; Vysotskyy, M.V.; Bartalucci, S. Features of the formation of coherent correlated states and nuclear fusion during the interaction of slow particles with crystals and free molecules. J. Exp. Theor. Phys. 2018, 154, 560–574. (In Russian) [Google Scholar]
- Vysotsky, V.; Adamenko, S. Formation of correlated states and increase in barrier transparency at low particle energy in non-stationary systems with damping and fluctuations. J. Exp. Theor. Phys. 2012, 142, 276–287. (In Russian) [Google Scholar]
- 5Arthur, R.T.W. Chapter 7: Minkowski Spacetime and the Dimensions of the Present. Philos. Found. Phys. 2006, 1, 129–155. [Google Scholar]
- Zeldovich, B. Impedance and parametric excitation of oscillators. Uspekhi Fizicheskikh. Nauk. 2008, 178, 489–510. [Google Scholar] [CrossRef]
- Abramovits, M.; Stigan, I. Handbook of Mathematical Functions with Formulas, Graphs and Mathematical Tables; National Bureau of Standards: Gaithersburg, MD, USA, 1964. [Google Scholar]
- Kozlov, V. Lagrange identity and its generalizations. Nonlinear Dyn. 2008, 4, 157–168. [Google Scholar]
- Gaite, H. Relativistic virial theorem and scale invariance. Uspekhi Fizicheskikh. Nauk. 2013, 183, 973–9868. [Google Scholar] [CrossRef]
- Lanczos, C. The Variational Principles of Mechanics, 4th ed.; Dover Publications: Mineola, NY, USA, 1986. [Google Scholar]
- Vlasov, A.A. The Theory of Many Particles; Gordon and Breach: New York, NY, USA, 1950. [Google Scholar]
- Vlasov, A.A. Statistical Distribution Functions; Nauka: Moscow, Russia, 1966. (In Russian) [Google Scholar]
- Vlasov, A.A. Nonlocal Statistical Mechanics; Nauka: Moscow, Russia, 1978. (In Russian) [Google Scholar]
- Novikov, V.; Kruchinin, S.; Bogolubov, N.; Adamenko, S. Self-organization and nonequilibrium structures in phase space. Int. J. Mod. Phys. B 2008, 22, 2025–2045. [Google Scholar] [CrossRef]
- Volterra, V. Theory of Functionals and of Integral and Integro-Differential Equations; Dover Publications: Mineola, NY, USA, 2005. [Google Scholar]
- Garashchenko, F.; Kruchinin, D.; Novikov, V. Quantum analysis of oscillatory processes in fractal media. Int. J. Mod. Phys. B 2008, 22, 3923–3929. [Google Scholar] [CrossRef]
- Kuc, V.; Cheung, P. Quantum Calculus; Springer: Berlin/Heidelberg, Germany, 1991. [Google Scholar]
- Freiberg, U.; and Zahle, M. Harmonic Calculus on Fractals—A Measure Geometric Approach. Potential Anal. 2002, 16, 265–277. [Google Scholar] [CrossRef]
- Bongiorno, D. Derivation and integration on a fractal subset of real line. In Fractal Analysis—Applications and Updates; IntechOpen: London, UK, 2023. [Google Scholar]
- Golmankhaneh, A.; Bongiorno, D. Solving and applying fractal differential equations. Fractal calculus in theory and practice. arXiv 2023, arXiv:2310.16515v1. [Google Scholar]
Disclaimer/Publisher’s Note: The statements, opinions and data contained in all publications are solely those of the individual author(s) and contributor(s) and not of MDPI and/or the editor(s). MDPI and/or the editor(s) disclaim responsibility for any injury to people or property resulting from any ideas, methods, instructions or products referred to in the content. |
© 2024 by the authors. Licensee MDPI, Basel, Switzerland. This article is an open access article distributed under the terms and conditions of the Creative Commons Attribution (CC BY) license (https://creativecommons.org/licenses/by/4.0/).





