Dynamic Evaluation of Adaptive Product Design Concepts Using m-Polar Linguistic Z-Numbers
Abstract
1. Introduction
- We introduce the mLZN, a novel structure for modeling multidimensional, dynamic, and multi-attribute decision-making scenarios. By integrating the dynamic representation of mFSs with the uncertainty-handling capabilities of LZNs, mLZN provides a comprehensive framework to address temporal variability and linguistic uncertainty in decision-making processes.
- We develop the operational rules for mLZNs, including score function and ranking rules. Building on these foundations, we propose four aggregation operators: mLZN weighted average (mLZNWA), mLZN ordered weighted average (mLZNOWA), mLZN weighted geometric (mLZNWG), and mLZN ordered weighted geometric (mLZNOWG) operators. We develop these operators to dynamically aggregate uncertain linguistic information, and we analyze their critical properties, such as monotonicity and commutativity, to demonstrate their effectiveness.
- We validate the proposed mLZN-based approach through a case study on adaptive children’s furniture design. The case study showcases mLZN’s ability to handle dynamic linguistic decision-making by capturing temporal changes in attributes and integrating expert evaluations with confidence levels. A comparative analysis further demonstrates the superior performance of mLZN in managing dynamic, language-based decision problems, highlighting its practical value and robustness.
- We have arranged the remaining parts of this work as follows: Section 2 introduces our work’s background, including the MAGDM method’s research in product design evaluation, mFSs, and LZNs. In this section, we summarize the research gap and our motivation. Section 3 describes the basic theory of mLZNs, the proposed aggregation operator, and the dynamic mLZN-based MAGDM method. Section 4 showcases the implementation process of our mLZN-based MAGDM method through the design case of children’s adaptive furniture. Section 5 conducts a sensitivity analysis and comparative analysis of the methods. Finally, we summarize our work and limitations in Section 6.
2. Background
2.1. Research on MAGDM for Design Evaluation
2.2. Research on mFSs
2.3. Research on LZNs
2.4. Research Gaps and Motivations
- Despite the growing interest in MAGDM methods, existing approaches face notable limitations when addressing dynamic decision-making scenarios with linguistic uncertainty and decision-maker confidence levels. Traditional MAGDM frameworks often fail to model the temporal variability of attributes, which is essential for evaluating evolving alternatives, such as adaptive product designs [16,17,26]. Furthermore, while LZNs have effectively captured uncertainty and reliability, their applications have focused mainly on static decision problems and have not been extended to multidimensional, dynamic contexts. Additionally, current methods often overlook the integration of linguistic evaluations with confidence measures in multi-polar decision-making environments, leaving a significant gap in handling complex, time-sensitive evaluations.
- Our research is motivated by developing a comprehensive framework combining mFSs and LZNs’ strengths. The unique capability of mFSs to model dynamic, multi-polar information provides a robust foundation for addressing temporal variability. At the same time, LZNs enable the incorporation of DM confidence levels into the evaluation process. By integrating these two powerful concepts, we aim to create a novel decision-making framework that bridges the limitations of existing methods, providing a comprehensive approach to dynamic MAGDM problems. This motivation is further driven by the increasing demand for practical decision-making tools in adaptive product design evaluations, where attributes change over time, and uncertainty is inherently present.
3. Method
3.1. Preliminaries
- 1.
- The set S is ordered: if and only if .
- 2.
- There is a negation operator: .
- 1.
- If , then ;
- 2.
- If , then ;
- 3.
- If , then
- If , then ;
- If , then ;
- If , then .
3.2. m-Polar Linguistic Z-Number
- 1.
- If , then ( is inferior to );
- 2.
- If , then ( is superior to );
- 3.
- If , then,
- If , then ( is inferior to );
- If , then ( is superior to );
- If , then ( is equivalent to ).
3.3. Operational Rules of mLZNs
- 1.
- Addition of two mLZNs:
- 2.
- Multiplication of two mLZNs:
- 3.
- Multiplication of a crisp value ( > 0):
- 4.
- Exponent () of an mLZN:
3.4. mLZN Arithmetic Aggregation Operators
3.5. mLZN Geometric Aggregation Operators
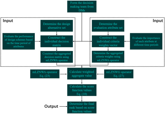
3.6. Dynamic MAGDM Using mLZNs
- Step 1: Formation of every DM’s decision matrix using mLZNs.
- Step 2: Aggregation of DMs’ evaluations.
- Step 3: Evaluate the weight of attributes.
- Step 4: Aggregate the linguistic evaluation value of attribute weights.
- Step 5: Calculation of the normalized attribute weights.
- Step 6: Calculation of the comprehensive value.
- Step 7: Obtain the final score for each design alternative and rank them accordingly.
4. Results
5. Sensitivity Analysis and Comparative Analysis
6. Conclusions
Author Contributions
Funding
Data Availability Statement
Conflicts of Interest
References
- Saad, M.; Xue, D. Optimization to identify the adapted product design and product adaptation process with initial evaluation of information quality in branches of AND-OR tree based on information entropy. Adv. Eng. Inform. 2024, 62, 102649. [Google Scholar] [CrossRef]
- Gu, P.; Hashemian, M.; Nee, A.Y.C. Adaptable design. CIRP Ann.-Manuf. Technol. 2004, 53, 539–557. [Google Scholar] [CrossRef]
- Gu, P.; Xue, D.; Nee, A.Y.C. Adaptable design: Concepts, methods, and applications. Proc. Inst. Mech. Eng. Part B J. Eng. Manuf. 2009, 223, 1367–1387. [Google Scholar] [CrossRef]
- Nikander, J.B.; Liikkanen, L.A.; Laakso, M. The preference effect in design concept evaluation. Des. Stud. 2014, 35, 473–499. [Google Scholar] [CrossRef]
- Martinez, M.; Xue, D. A modular design approach for modeling and optimization of adaptable products considering the whole product utilization spans. Proc. Inst. Mech. Eng. Part C J. Mech. Eng. Sci. 2017, 232, 1146–1164. [Google Scholar] [CrossRef]
- Han, X.; Li, R.; Wang, J.; Qin, S.; Ding, G. Identification of key design characteristics for complex product adaptive design. Int. J. Adv. Manuf. Technol. 2018, 95, 1215–1231. [Google Scholar] [CrossRef]
- Schuh, G.; Prote, J.P.; Luckert, M.; Basse, F.; Thomson, V.; Mazurek, W. Adaptive Design of Engineering Change Management in Highly Iterative Product Development. Procedia CIRP 2018, 70, 72–77. [Google Scholar] [CrossRef]
- Jing, L.; Zhang, H.; Dou, Y.; Feng, D.; Jia, W.; Jiang, S. Conceptual design decision-making considering multigranularity heterogeneous evaluation semantics with uncertain beliefs. Expert Syst. Appl. 2024, 244, 122963. [Google Scholar] [CrossRef]
- Aydoğan, S.; Günay, E.E.; Akay, D.; Okudan Kremer, G.E. Concept design evaluation by using Z-axiomatic design. Comput. Ind. 2020, 122, 103278. [Google Scholar] [CrossRef]
- Irvanizam, I.; Zi, N.N.; Zuhra, R.; Amrusi, A.; Sofyan, H. An Extended MABAC Method Based on Triangular Fuzzy Neutrosophic Numbers for Multiple-Criteria Group Decision Making Problems. Axioms 2020, 9, 104. [Google Scholar] [CrossRef]
- Mondal, K.; Pramanik, S.; Giri, B.C.; Smarandache, F. NN-Harmonic Mean Aggregation Operators-Based MCGDM Strategy in a Neutrosophic Number Environment. Axioms 2018, 7, 12. [Google Scholar] [CrossRef]
- Lin, C.; Twu, C. Combination of a fuzzy analytic hierarchy process (FAHP) with the Technique for Order Preference by Similarity to Ideal Solution (TOPSIS) for fashion design scheme evaluation. Text. Res. J. 2012, 82, 1065–1074. [Google Scholar] [CrossRef]
- Geng, R.; Ji, Y.; Qu, S.; Wang, Z. Data-driven product ranking: A hybrid ranking approach. J. Intell. Fuzzy Syst. 2023, 44, 6573–6592. [Google Scholar] [CrossRef]
- Rashid, T.; Ali, A.; Guirao, J.L.G.; Valverde, A. Comparative Analysis of Hybrid Fuzzy MCGDM Methodologies for Optimal Robot Selection Process. Symmetry 2021, 13, 839. [Google Scholar] [CrossRef]
- Akram, M.; Wasim, F.; Karaaslan, F. MCGDM with complex Pythagorean fuzzy -soft model. Expert Syst. 2021, 38, e12783. [Google Scholar] [CrossRef]
- Tiwari, V.; Jain, P.K.; Tandon, P. Product design concept evaluation using rough sets and VIKOR method. Adv. Eng. Inf. 2016, 30, 16–25. [Google Scholar] [CrossRef]
- Jing, L.; Yao, J.; Gao, F.; Li, J.; Peng, X.; Jiang, S. A rough set-based interval-valued intuitionistic fuzzy conceptual design decision approach with considering diverse customer preference distribution. Adv. Eng. Inf. 2021, 48, 101284. [Google Scholar] [CrossRef]
- Chen, J.; Li, S.; Ma, S.; Wang, X. m-Polar Fuzzy Sets: An Extension of Bipolar Fuzzy Sets. Sci. World J. 2014, 2014, 416530. [Google Scholar] [CrossRef]
- Zhang, W.R. (Yin) (Yang) bipolar fuzzy sets. In Proceedings of the 1998 IEEE International Conference on Fuzzy Systems Proceedings, IEEE World Congress on Computational Intelligence (Cat. No.98CH36228), Anchorage, AK, USA, 4–9 May 1998; Volume 831, pp. 835–840. [Google Scholar]
- Waseem, N.; Akram, M.; Alcantud, J.C.R. Multi-Attribute Decision-Making Based on m-Polar Fuzzy Hamacher Aggregation Operators. Symmetry 2019, 11, 1498. [Google Scholar] [CrossRef]
- Akram, M.; Noreen, U.; Ali Al-Shamiri, M.M. Decision Analysis Approach Based on 2-Tuple Linguistic m-Polar Fuzzy Hamacher Aggregation Operators. Discret. Dyn. Nat. Soc. 2022, 2022, 6269115. [Google Scholar] [CrossRef]
- Mondal, A.; Roy, S.K.; Zhan, J. A reliability-based consensus model and regret theory-based selection process for linguistic hesitant-Z multi-attribute group decision making. Expert Syst. Appl. 2023, 228, 120431. [Google Scholar] [CrossRef]
- Jia, Q.; Hu, J. A novel method to research linguistic uncertain Z-numbers. Inf. Sci. 2022, 586, 41–58. [Google Scholar] [CrossRef]
- Zhu, G.-N.; Hu, J.; Qi, J.; Gu, C.-C.; Peng, Y.-H. An integrated AHP and VIKOR for design concept evaluation based on rough number. Adv. Eng. Inf. 2015, 29, 408–418. [Google Scholar] [CrossRef]
- Zadeh, L.A. A Note on Z-numbers. Inf. Sci. 2011, 181, 2923–2932. [Google Scholar] [CrossRef]
- Liu, Q.; Chen, J.; Wang, W.; Qin, Q. Conceptual design evaluation considering confidence based on z-ahp-topsis method. Appl. Sci. 2021, 11, 7400. [Google Scholar] [CrossRef]
- Liu, Q.; Chen, J.; Yang, K.; Liu, D.; He, L.; Qin, Q.; Wang, Y. An integrating spherical fuzzy AHP and axiomatic design approach and its application in human–machine interface design evaluation. Eng. Appl. Artif. Intell. 2023, 125, 106746. [Google Scholar] [CrossRef]
- Jing, L.; Fan, X.; Feng, D.; Lu, C.; Jiang, S. A patent text-based product conceptual design decision-making approach considering the fusion of incomplete evaluation semantic and scheme beliefs. Appl. Soft Comput. 2024, 157, 111492. [Google Scholar] [CrossRef]
- Ali, G.; Sarwar, M.; Nabeel, M. Novel group decision-making method based on interval-valued m-polar fuzzy soft expert information. Neural Comput. Appl. 2023, 35, 22313–22340. [Google Scholar] [CrossRef]
- Rahman, Z.U.; Ali, G.; Asif, M.; Chen, Y.; Abidin, M.Z.U. Identification of desalination and wind power plants sites using m-polar fuzzy Aczel–Alsina aggregation information. Sci. Rep. 2024, 14, 409. [Google Scholar] [CrossRef]
- Sivakumar, M.; Basarıya, A.R.R.; Senthil, M.; Vetriselvi, T.; Raja, G.; Rajavarman, R. Transforming Arabic Text Analysis: Integrating Applied Linguistics with m-Polar Neutrosophic Set Mood Change and Depression on Social Media. Int. J. Neutrosophic Sci. 2025, 25, 313–324. [Google Scholar] [CrossRef]
- Akram, M.; Noreen, U.; Deveci, M. An outranking method for optimizing anti-aircraft missile system with 2-tuple linguistic m-polar fuzzy data. Eng. Appl. Artif. Intell. 2024, 132, 107923. [Google Scholar] [CrossRef]
- Akram, M.; Siddique, S.; Alcantud, J.C.R. Connectivity indices of m-polar fuzzy network model, with an application to a product manufacturing problem. Artif. Intell. Rev. 2023, 56, 7795–7838. [Google Scholar] [CrossRef]
- Bera, S.; Muhiuddin, G.; Pal, M. Facility location problem using the concept of double domination in m-polar interval-valued fuzzy graph. J. Intell. Fuzzy Syst. 2023, 45, 7713–7726. [Google Scholar] [CrossRef]
- Akram, M.; Sultan, M.; Deveci, M. An integrated multi-polar fuzzy N-soft preference ranking organization method for enrichment of evaluations of the digitization of global economy. Artif. Intell. Rev. 2024, 57, 74. [Google Scholar] [CrossRef]
- Alshayea, M.A.; Alsager, K.M. m-polar Q-hesitant anti-fuzzy set in BCK/BCI-algebras. Eur. J. Pure Appl. Math. 2024, 17, 338–355. [Google Scholar] [CrossRef]
- Kausar, R.; Riaz, M.; Yasin, Y.; Deveci, M.; Pamucar, D. Measuring efficiency of retrieval algorithms with Schweizer-Sklar information aggregation. Inf. Sci. 2023, 647, 119438. [Google Scholar] [CrossRef]
- Jia, Q.; Hu, J.; Safwat, E.; Kamel, A. Polar coordinate system to solve an uncertain linguistic Z-number and its application in multicriteria group decision-making. Eng. Appl. Artif. Intell. 2021, 105, 104437. [Google Scholar] [CrossRef]
- Li, D. A linguistic Z-number-based dual perspectives information volume calculation method for driving behavior risk evaluation. Expert Syst. Appl. 2024, 257, 124992. [Google Scholar] [CrossRef]
- Chen, H.; Jia, Q.; Huang, W.; Shi, J.; Safwat, E. Combination of linguistic Z-numbers and IF-THEN rules based on rectangular coordinate system. J. Intell. Fuzzy Syst. 2023, 45, 1251–1268. [Google Scholar] [CrossRef]
- Wang, J.Q.; Cao, Y.X.; Zhang, H.Y. Multi-Criteria Decision-Making Method Based on Distance Measure and Choquet Integral for Linguistic Z-Numbers. Cogn. Comput. 2017, 9, 827–842. [Google Scholar] [CrossRef]
- Chai, J.; Su, Y.; Lu, S. Linguistic Z-number preference relation for group decision making and its application in digital transformation assessment of SMEs. Expert Syst. Appl. 2023, 213, 118749. [Google Scholar] [CrossRef]
- Tao, Z.; Liu, X.; Chen, H.; Liu, J.; Guan, F. Linguistic Z-number fuzzy soft sets and its application on multiple attribute group decision making problems. Int. J. Intell. Syst. 2020, 35, 105–124. [Google Scholar] [CrossRef]
- Liu, Y.; Yang, Z.; He, J.; Li, G.; Zhong, Y. Linguistic q-rung orthopair fuzzy Z-number and its application in multi-criteria decision-making. Eng. Appl. Artif. Intell. 2024, 133, 108432. [Google Scholar] [CrossRef]
- Fan, J.; Zhu, Q.; Wu, M. Failure mode and effect analysis using VIKOR method based on interval-valued linguistic Z-numbers. J. Intell. Fuzzy Syst. 2024, 46, 1183–1199. [Google Scholar] [CrossRef]
- Kumar, K.; Chen, S.-M. Group decision making based on linguistic intuitionistic fuzzy Yager weighted arithmetic aggregation operator of linguistic intuitionistic fuzzy numbers. Inf. Sci. 2023, 647, 119228. [Google Scholar] [CrossRef]
- Zichun, C.; Penghui, L.; Zheng, P. An approach to multiple attribute group decision making based on linguistic intuitionistic fuzzy numbers. Int. J. Comput. Intell. Syst. 2015, 8, 747–760. [Google Scholar] [CrossRef]
- Wang, J.-q.; Wu, J.-t.; Wang, J.; Zhang, H.-y.; Chen, X.-h. Interval-valued hesitant fuzzy linguistic sets and their applications in multi-criteria decision-making problems. Inf. Sci. 2014, 288, 55–72. [Google Scholar] [CrossRef]
- Kumar, K.; Chen, S.-M. Multiple attribute group decision making based on advanced linguistic intuitionistic fuzzy weighted averaging aggregation operator of linguistic intuitionistic fuzzy numbers. Inf. Sci. 2022, 587, 813–824. [Google Scholar] [CrossRef]
- Song, C.; Wang, J.-Q.; Li, J.-B. New Framework for Quality Function Deployment Using Linguistic Z-Numbers. Mathematics 2020, 8, 224. [Google Scholar] [CrossRef]
- Wen, X.; Pashkevych, K.L. Analysis of furniture design for growing children based on physiological changes in children. Art Des. 2023, 3, 57–67. [Google Scholar] [CrossRef]
- Cheng, C.; Ding, W.; Xiao, F.; Pedrycz, W. A Majority Rule-Based Measure for Atanassov-Type Intuitionistic Membership Grades in MCDM. IEEE Trans. Fuzzy Syst. 2022, 30, 121–132. [Google Scholar] [CrossRef]




| DM | Alternative | ||
|---|---|---|---|
| DM1 | |||
| DM2 | |||
| DM3 | |||
| DM1 | |||
| DM2 | |||
| DM3 | |||
| Alternative | ||
|---|---|---|
| Attribute | DM1 | DM2 | DM3 |
| Attribute | Aggregated mLZN Values | Score Value | Normalized Weight |
|---|---|---|---|
| 0.6488 | 0.3573 | ||
| 0.3238 | 0.1783 | ||
| 0.3763 | 0.2072 | ||
| 0.4668 | 0.2571 |
| DAs | Score Values | |
|---|---|---|
| 0.3149 | ||
| 0.4243 | ||
| 0.457 |
| DAs | Score Values | |
|---|---|---|
| 0.2976 | ||
| 0.404 | ||
| 0.4539 |
| LSF Combinations | Score Values | Ranking |
|---|---|---|
| , mLZNWA | ||
| , mLZNWG | ||
| , mLZNWA | ||
| , mLZNWG | ||
| , mLZNWA | ||
| , mLZNWG | ||
| , mLZNWA | ||
| , mLZNWG | ||
| , mLZNWA | ||
| , mLZNWG | ||
| DM | Alternative | ||||
|---|---|---|---|---|---|
| DM1 | (0.2,0.3,0.3) | (0.3,0.4,0.5) | (0.4,0.3,0.4) | (0.2,0.3,0.3) | |
| (0.3,0.2,0.4) | (0.4,0.4,0.5) | (0.4,0.3,0.5) | (0.4,0.3,0.3) | ||
| (0.3,0.2,0.3) | (0.2,0.3,0.4) | (0.3,0.4,0.5) | (0.3,0.4,0.5) | ||
| DM2 | (0.2,0.3,0.5) | (0.4,0.5,0.5) | (0.2,0.2,0.2) | (0.2,0.2,0.2) | |
| (0.4,0.4,0.5) | (0.4,0.5,0.5) | (0.4,0.4,0.4) | (0.3,0.4,0.2) | ||
| (0.4,0.5,0.5) | (0.4,0.5,0.5) | (0.4,0.4,0.4) | (0.4,0.5,0.5) | ||
| DM3 | (0.3,0.3,0.5) | (0.4,0.4,0.3) | (0.2,0.2,0.2) | (0.2,0.2,0.2) | |
| (0.3,0.2,0.4) | (0.4,0.4,0.5) | (0.4,0.3,0.5) | (0.4,0.3,0.3) | ||
| (0.4,0.5,0.5) | (0.5,0.5,0.5) | (0.4,0.5,0.4) | (0.3,0.5,0.5) |
| DM | Alternative | ||
|---|---|---|---|
| DM1 | |||
| DM2 | |||
| DM3 | |||
| DM1 | |||
| DM2 | |||
| DM3 | |||
| Operators | Score Values | Ranking |
|---|---|---|
| , mFHWA | ||
| , mFHWA | ||
| , mFHWA | 2 | |
| , mFHWG | ||
| , mFHWG | ||
| , mFHWG |
| Operators | Score Values | Ranking |
|---|---|---|
| , 2TLmFHWA | ||
| , 2TLmFHWA | ||
| , 2TLmFHWA | ||
| , 2TLmFHWG | ||
| , 2TLmFHWG | ||
| , 2TLmFHWG |
Disclaimer/Publisher’s Note: The statements, opinions and data contained in all publications are solely those of the individual author(s) and contributor(s) and not of MDPI and/or the editor(s). MDPI and/or the editor(s) disclaim responsibility for any injury to people or property resulting from any ideas, methods, instructions or products referred to in the content. |
© 2024 by the authors. Licensee MDPI, Basel, Switzerland. This article is an open access article distributed under the terms and conditions of the Creative Commons Attribution (CC BY) license (https://creativecommons.org/licenses/by/4.0/).
Share and Cite
Zhao, Z.; Liu, Q. Dynamic Evaluation of Adaptive Product Design Concepts Using m-Polar Linguistic Z-Numbers. Symmetry 2024, 16, 1686. https://doi.org/10.3390/sym16121686
Zhao Z, Liu Q. Dynamic Evaluation of Adaptive Product Design Concepts Using m-Polar Linguistic Z-Numbers. Symmetry. 2024; 16(12):1686. https://doi.org/10.3390/sym16121686
Chicago/Turabian StyleZhao, Zhifeng, and Qinghua Liu. 2024. "Dynamic Evaluation of Adaptive Product Design Concepts Using m-Polar Linguistic Z-Numbers" Symmetry 16, no. 12: 1686. https://doi.org/10.3390/sym16121686
APA StyleZhao, Z., & Liu, Q. (2024). Dynamic Evaluation of Adaptive Product Design Concepts Using m-Polar Linguistic Z-Numbers. Symmetry, 16(12), 1686. https://doi.org/10.3390/sym16121686

