Piecewise Neural Network Method for Solving Large Interval Solutions to Initial Value Problems of Ordinary Differential Equations
Abstract
1. Introduction
2. A Brief Recall of PINN
3. A Piecewise ANN Method
Method
4. Theoretical Analysis and a Parameter Transfer Method
4.1. Approximation of Large Interval Solution
4.2. Transfer of Network Parameters
4.3. Implementation of PWNN
| Algorithm 1 PWNN |
|
5. Experiment
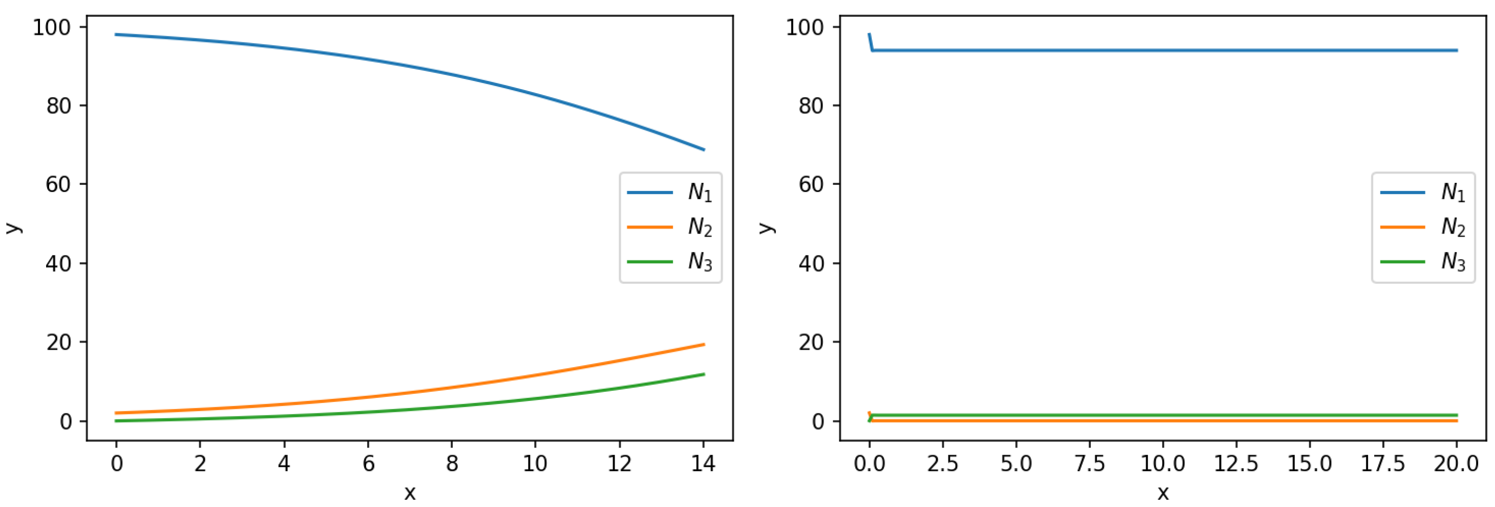
5.1. Example 1
5.2. Example 2
5.3. Example 3
5.4. Example 4
6. Discussion and Conclusions
Author Contributions
Funding
Data Availability Statement
Acknowledgments
Conflicts of Interest
References
- Braun, M. Differential Equations and Their Applications; Springer: Berlin/Heidelberg, Germany, 1993. [Google Scholar]
- Piscopo, M.L.; Spannowsky, M.; Waite, P. Solving differential equations with neural networks: Applications to the calculation of cosmological phase transitions. Phys. Rev. D. 2019, 100, 016002. [Google Scholar] [CrossRef]
- Yadav, N.; Yadav, A.; Kumar, M. An Introduction to Neural Network Methods for Differential Equations; Springer: Berlin/Heidelberg, Germany, 2015; pp. 43–100. [Google Scholar]
- Hornik, K.; Stinchcombe, M.; White, H. Multilayer feedforward networks are universal approximators. Neural Netw. 1989, 2, 359–366. [Google Scholar] [CrossRef]
- Kurt, H.; Maxwell, S.; Halbert, W. Universal approximation of an unknown mapping and its derivatives using multilayer feedforward networks. Neural Netw. 1990, 3, 551–560. [Google Scholar] [CrossRef]
- Li, X. Simultaneous approximations of multivariate functions and their derivatives by neural networks with one hidden layer. Neurocomputing 1996, 12, 327–343. [Google Scholar] [CrossRef]
- Lagaris, I.E.; Likas, A.; Fotiadis, D.I. Artificial neural networks for solving ordinary and partial differential equations. IEEE Trans. Neural Netw. 1998, 9, 987–1000. [Google Scholar] [CrossRef]
- Paszke, A.; Gross, S.; Massa, F.; Lerer, A.; Bradbury, J.; Chanan, G.; Killeen, T.; Lin, Z.; Gimelshein, N.; Antiga, L.; et al. PyTorch: An Imperative Style, High-Performance Deep Learning Library. In Proceedings of the 33rd International Conference on Neural Information Processing Systems, Vancouver, BC, Canada, 8–14 December 2019; Curran Associates Inc.: Red Hook, NY, USA, 2019; p. 12. [Google Scholar] [CrossRef]
- Louis, B.R. Automatic Differentiation: Techniques and Applications. In Lecture Notes in Computer Science; Springer: Berlin/Heidelberg, Germany, 1981. [Google Scholar]
- Arun, V. An introduction to automatic differentiation. Curr. Sci. 2000, 78, 804–807. [Google Scholar]
- Atilim, G.B.; Barak, A.P.; Alexey, A.R.; Jeffrey, M.S. Automatic Differentiation in Machine Learning: A Survey. J. Mach. Learn. Res. 2018, 18, 1–43. [Google Scholar]
- Justin, S.; Konstantinos, S. DGM: A deep learning algorithm for solving partial differential equations. J. Comput. Phys. 2018, 375, 1339–1364. [Google Scholar] [CrossRef]
- Anitescu, C.; Atroshchenko, E.; Alajlan, N.; Rabczuk, T. Artificial Neural Network Methods for the Solution of Second Order Boundary Value Problems. Comput. Mater. Contin. 2019, 59, 345–359. [Google Scholar] [CrossRef]
- Raissi, M.; Perdikaris, P.; Karniadakis, G.E. Physics-informed neural networks: A deep learning framework for solving forward and inverse problems involving nonlinear partial differential equations. J. Comput. Phys. 2019, 378, 686–707. [Google Scholar] [CrossRef]
- Yuan, L.; Ni, Y.-Q.; Deng, X.-Y.; Hao, S. A-PINN: Auxiliary physics informed neural networks for forward and inverse problems of nonlinear integro-differential equations. J. Comput. Phys. 2022, 462, 111260. [Google Scholar] [CrossRef]
- Chiu, P.-H.; Wong, J.C.; Ooi, C.; Dao, M.H.; Ong, Y.-S. CAN-PINN: A fast physics-informed neural network based on coupled-automatic–numerical differentiation method. Comput. Methods Appl. Mech. Eng. 2022, 395, 114909. [Google Scholar] [CrossRef]
- Huang, Y.; Hao, W.; Lin, G. HomPINNs: Homotopy physics-informed neural networks for learning multiple solutions of nonlinear elliptic differential equations. Comput. & Math. Appl. 2022, 121, 62–73. [Google Scholar] [CrossRef]
- Fang, Y.; Wu, G.-Z.; Wang, Y.-Y.; Dai, C.-Q. Data-driven femtosecond optical soliton excitations and parameters discovery of the high-order NLSE using the PINN. Nonlinear Dyn. 2021, 105, 603–616. [Google Scholar] [CrossRef]
- Bai, Y.; Chaolu, T.; Bilige, S. The application of improved physics-informed neural network (IPINN) method in finance. Nonlinear Dyn. 2022, 107, 3655–3667. [Google Scholar] [CrossRef]
- Meng, X.; Li, Z.; Zhang, D.; Karniadakis, G.E. PPINN: Parareal physics-informed neural network for time-dependent PDEs. Comput. Methods Appl. Mech. Eng. 2020, 370, 113250. [Google Scholar] [CrossRef]
- Long, Z.; Lu, Y.; Dong, B. PDE-Net 2.0: Learning PDEs from data with a numeric-symbolic hybrid deep network. J. Comput. Phys. 2019, 399, 108925. [Google Scholar] [CrossRef]
- Zha, W.; Zhang, W.; Li, D.; Xing, Y.; He, L.; Tan, J. Convolution-Based Model-Solving Method for Three-Dimensional, Unsteady, Partial Differential Equations. Neural Comput. 2022, 34, 518–540. [Google Scholar] [CrossRef]
- Han, G.; Luning, S.; Jian-Xun, W. PhyGeoNet: Physics-informed geometry-adaptive convolutional neural networks for solving parameterized steady-state PDEs on irregular domain. J. Comput. Phys. 2021, 428, 110079. [Google Scholar] [CrossRef]
- Wang, N.; Zhang, D.; Chang, H.; Li, H. Deep learning of subsurface flow via theory-guided neural network. J. Hydrol. 2020, 584, 124700. [Google Scholar] [CrossRef]
- Wang, N.; Chang, H.; Zhang, D. Theory-guided Auto-Encoder for surrogate construction and inverse modeling. Comput. Methods Appl. Mech. Eng. 2021, 385, 114037. [Google Scholar] [CrossRef]
- Zhang, R.-F.; Bilige, S. Bilinear neural network method to obtain the exact analytical solutions of nonlinear partial differential equations and its application to p-gBKP equation. Nonlinear Dyn. 2019, 95, 3041–3048. [Google Scholar] [CrossRef]
- Zhang, R.; Bilige, S.; Chaolu, T. Fractal Solitons, Arbitrary Function Solutions, Exact Periodic Wave and Breathers for a Nonlinear Partial Differential Equation by Using Bilinear Neural Network Method. J. Syst. Sci. Complex. 2021, 34, 122–139. [Google Scholar] [CrossRef]
- Yu, C.C.; Tang, Y.C.; Liu, B.D. An adaptive activation function for multilayer feedforward neural networks. In Proceedings of the 2002 IEEE Region 10 Conference on Computers, Communications, Control and Power Engineering, TENCOM ’02. Proceedings. Beijing, China, 28–31 October 2002; IEEE: Piscataway, NJ, USA, 2002; pp. 645–650. [Google Scholar]
- Dushkoff, M.; Ptucha, R. Adaptive Activation Functions for Deep Networks. Electron. Imaging 2016, 28, 1–5. [Google Scholar] [CrossRef]
- Qian, S.; Liu, H.; Liu, C.; Wu, S.; Wong, H.S. Adaptive activation functions in convolutional neural networks. Neurocomputing 2018, 272, 204–212. [Google Scholar] [CrossRef]
- Wang, S.; Yu, X.; Perdikaris, P. When and why PINNs fail to train: A neural tangent kernel perspective. J. Comput. Phys. 2022, 449, 110768. [Google Scholar] [CrossRef]
- Xiang, Z.; Peng, W.; Liu, X.; Yao, W. Self-adaptive loss balanced Physics-informed neural networks. Neurocomputing 2022, 496, 11–34. [Google Scholar] [CrossRef]
- Jagtap, A.D.; Kawaguchi, K.; Karniadakis George, E. Adaptive activation functions accelerate convergence in deep and physics-informed neural networks. J. Comput. Phys. 2020, 404, 109136. [Google Scholar] [CrossRef]
- Wen, Y.; Chaolu, T. Learning the Nonlinear Solitary Wave Solution of the Korteweg–De Vries Equation with Novel Neural Network Algorithm. Entropy 2023, 25, 704. [Google Scholar] [CrossRef]
- Wen, Y.; Chaolu, T. Study of Burgers–Huxley Equation Using Neural Network Method. Axioms 2023, 12, 429. [Google Scholar] [CrossRef]
- Wen, Y.; Chaolu, T.; Wang, X. Solving the initial value problem of ordinary differential equations by Lie group based neural network method. PLoS ONE 2022, 17, e0265992. [Google Scholar] [CrossRef] [PubMed]
- Ying, W.; Temuer, C. Lie Group-Based Neural Networks for Nonlinear Dynamics. Int. J. Bifurc. Chaos 2023, 33, 2350161. [Google Scholar] [CrossRef]
- Fabiani, G.; Galaris, E.; Russo, L.; Siettos, C. Parsimonious Physics-Informed Random Projection Neural Networks for Initial Value Problems of ODEs and Index-1 DAEs. Chaos Interdiscip. J. Nonlinear Sci. 2023, 33, 043128. [Google Scholar] [CrossRef] [PubMed]
- Glorot, X.; Bengio, Y. Understanding the difficulty of training deep feedforward neural networks. J. Mach. Learn. Res.-Proc. Track 2010, 9, 249–256. [Google Scholar]
- Kingma, D.P.; Ba, J. Adam: A Method for Stochastic Optimization. arXiv 2017, arXiv:1412.6980. [Google Scholar] [CrossRef]












| PINN | [1, 20, 20, 2] | [1, 20, 20, 20, 2] | [1, 50, 50, 2] |
|---|---|---|---|
| Round 1 | |||
| Round 5 | |||
| Round 10 |
| Round 1 | |||||
| Round 5 | |||||
| Round 10 |
| Net | PINN | PWNN | ||
|---|---|---|---|---|
| [1, 20, 20, 2] | [1, 20, 20, 20, 2] | [1, 50, 50, 2] | ||
| MSE (Net,RK4) | ||||
| Loss | PWNN | ||||||
|---|---|---|---|---|---|---|---|
| Rounds | |||||||
| 1 | |||||||
| 2 | |||||||
| 3 | |||||||
| 4 | |||||||
Disclaimer/Publisher’s Note: The statements, opinions and data contained in all publications are solely those of the individual author(s) and contributor(s) and not of MDPI and/or the editor(s). MDPI and/or the editor(s) disclaim responsibility for any injury to people or property resulting from any ideas, methods, instructions or products referred to in the content. |
© 2024 by the authors. Licensee MDPI, Basel, Switzerland. This article is an open access article distributed under the terms and conditions of the Creative Commons Attribution (CC BY) license (https://creativecommons.org/licenses/by/4.0/).
Share and Cite
Han, D.; Temuer, C. Piecewise Neural Network Method for Solving Large Interval Solutions to Initial Value Problems of Ordinary Differential Equations. Symmetry 2024, 16, 1490. https://doi.org/10.3390/sym16111490
Han D, Temuer C. Piecewise Neural Network Method for Solving Large Interval Solutions to Initial Value Problems of Ordinary Differential Equations. Symmetry. 2024; 16(11):1490. https://doi.org/10.3390/sym16111490
Chicago/Turabian StyleHan, Dongpeng, and Chaolu Temuer. 2024. "Piecewise Neural Network Method for Solving Large Interval Solutions to Initial Value Problems of Ordinary Differential Equations" Symmetry 16, no. 11: 1490. https://doi.org/10.3390/sym16111490
APA StyleHan, D., & Temuer, C. (2024). Piecewise Neural Network Method for Solving Large Interval Solutions to Initial Value Problems of Ordinary Differential Equations. Symmetry, 16(11), 1490. https://doi.org/10.3390/sym16111490

