On Performance of Marine Predators Algorithm in Training of Feed-Forward Neural Network for Identification of Nonlinear Systems
Abstract
:1. Introduction
- The performance of MPA was evaluated in detail in the ANN training;
- The performance of the proposed approach in the identification of nonlinear systems was analyzed;
- The performance of MPA was compared with sixteen different meta-heuristic algorithms to solve the related problem;
- The effect of changing the network structure of ANN on the performance of MPA and other meta-heuristic algorithms was examined.
2. Related Works
3. Materials and Methods
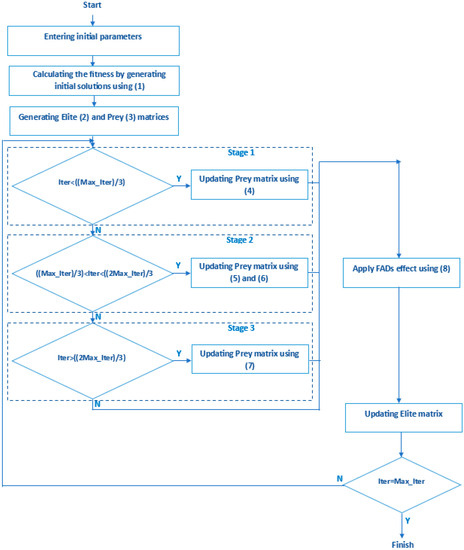
3.1. Marine Predators Algorithm (MPA)
3.2. Feed-Forward Neural Network (FFNN)
4. Simulation Results
5. Discussion
6. Conclusions
- It has been observed that MPA is effective in the identification of nonlinear systems. In general, low error values were obtained in both the training and testing processes;
- The performance of MPA was compared with different metaheuristic algorithms. It has been observed that the MPA was more effective in the wide majority. This situation shows that the solution-producing mechanism of the MPA is more effective than other metaheuristic algorithms for solving related problems;
- It has been determined that the network structures used affect the performance significantly. It has been observed that network structures with more neurons give better performance in the identification of dynamic systems according to the static systems.
Funding
Informed Consent Statement
Data Availability Statement
Conflicts of Interest
References
- Dokeroglu, T.; Sevinc, E.; Kucukyilmaz, T.; Cosar, A. A survey on new generation metaheuristic algorithms. Comput. Ind. Eng. 2019, 137, 106040. [Google Scholar] [CrossRef]
- Hussain, K.; Mohd Salleh, M.N.; Cheng, S.; Shi, Y. Metaheuristic research: A comprehensive survey. Artif. Intell. Rev. 2019, 52, 2191–2233. [Google Scholar] [CrossRef]
- Faramarzi, A.; Heidarinejad, M.; Mirjalili, S.; Gandomi, A.H. Marine Predators Algorithm: A nature-inspired metaheuristic. Expert Syst. Appl. 2020, 152, 113377. [Google Scholar] [CrossRef]
- Al-Betar, M.A.; Awadallah, M.A.; Makhadmeh, S.N.; Alyasseri, Z.A.A.; Al-Naymat, G.; Mirjalili, S. Marine Predators Algorithm: A Review. Arch. Comput. Methods Eng. 2023, 30, 3405–3435. [Google Scholar] [CrossRef]
- Chong, H.Y.; Yap, H.J.; Tan, S.C.; Yap, K.S.; Wong, S.Y. Advances of metaheuristic algorithms in training neural networks for industrial applications. Soft Comput. 2021, 25, 11209–11233. [Google Scholar] [CrossRef]
- Ojha, V.K.; Abraham, A.; Snášel, V. Metaheuristic design of feedforward neural networks: A review of two decades of research. Eng. Appl. Artif. Intell. 2017, 60, 97–116. [Google Scholar] [CrossRef]
- Ikram, R.M.A.; Ewees, A.A.; Parmar, K.S.; Yaseen, Z.M.; Shahid, S.; Kisi, O. The viability of extended marine predators algorithm-based artificial neural networks for streamflow prediction. Appl. Soft Comput. 2022, 131, 109739. [Google Scholar] [CrossRef]
- Ho, L.V.; Nguyen, D.H.; Mousavi, M.; De Roeck, G.; Bui-Tien, T.; Gandomi, A.H.; Wahab, M.A. A hybrid computational intelligence approach for structural damage detection using marine predator algorithm and feedforward neural networks. Comput. Struct. 2021, 252, 106568. [Google Scholar] [CrossRef]
- Mohammed, S.J.; Zubaidi, S.L.; Al-Ansari, N.; Ridha, H.M.; Al-Bdairi, N.S.S. Hybrid technique to improve the river water level forecasting using artificial neural network-based marine predators algorithm. Adv. Civ. Eng. 2022, 2022, 6955271. [Google Scholar] [CrossRef]
- Kaya, E.; Baştemur Kaya, C. A novel neural network training algorithm for the identification of nonlinear static systems: Artificial bee colony algorithm based on effective scout bee stage. Symmetry 2021, 13, 419. [Google Scholar] [CrossRef]
- Kaya, E. A new neural network training algorithm based on artificial bee colony algorithm for nonlinear system identification. Mathematics 2022, 10, 3487. [Google Scholar] [CrossRef]
- Kaya, E. A comprehensive comparison of the performance of metaheuristic algorithms in neural network training for nonlinear system identification. Mathematics 2022, 10, 1611. [Google Scholar] [CrossRef]
- Mugemanyi, S.; Qu, Z.; Rugema, F.X.; Dong, Y.; Wang, L.; Bananeza, C.; Nshimiyimana, A.; Mutabazi, E. Marine predators algorithm: A comprehensive review. Mach. Learn. Appl. 2023, 12, 100471. [Google Scholar] [CrossRef]
- Rai, R.; Dhal, K.G.; Das, A.; Ray, S. An inclusive survey on marine predators algorithm: Variants and applications. Arch. Comput. Methods Eng. 2023, 30, 3133–3172. [Google Scholar] [CrossRef]
- Abd Elminaam, D.S.; Nabil, A.; Ibraheem, S.A.; Houssein, E.H. An efficient marine predators algorithm for feature selection. IEEE Access 2021, 9, 60136–60153. [Google Scholar] [CrossRef]
- Abdel-Basset, M.; El-Shahat, D.; Chakrabortty, R.K.; Ryan, M. Parameter estimation of photovoltaic models using an improved marine predators algorithm. Energy Convers. Manag. 2021, 227, 113491. [Google Scholar] [CrossRef]
- Al-Qaness, M.A.; Ewees, A.A.; Fan, H.; Abualigah, L.; Abd Elaziz, M. Marine predators algorithm for forecasting confirmed cases of COVID-19 in Italy, USA, Iran and Korea. Int. J. Environ. Res. Public Health 2020, 17, 3520. [Google Scholar] [CrossRef]
- Soliman, M.A.; Hasanien, H.M.; Alkuhayli, A. Marine predators algorithm for parameters identification of triple-diode photovoltaic models. IEEE Access 2020, 8, 155832–155842. [Google Scholar] [CrossRef]
- Zhong, K.; Zhou, G.; Deng, W.; Zhou, Y.; Luo, Q. MOMPA: Multi-objective marine predator algorithm. Comput. Methods Appl. Mech. Eng. 2021, 385, 114029. [Google Scholar] [CrossRef]
- Shaheen, M.A.; Yousri, D.; Fathy, A.; Hasanien, H.M.; Alkuhayli, A.; Muyeen, S. A novel application of improved marine predators algorithm and particle swarm optimization for solving the ORPD problem. Energies 2020, 13, 5679. [Google Scholar] [CrossRef]
- Houssein, E.H.; Abdelminaam, D.S.; Ibrahim, I.E.; Hassaballah, M.; Wazery, Y.M. A hybrid heartbeats classification approach based on marine predators algorithm and convolution neural networks. IEEE Access 2021, 9, 86194–86206. [Google Scholar] [CrossRef]
- Eid, A.; Kamel, S.; Abualigah, L. Marine predators algorithm for optimal allocation of active and reactive power resources in distribution networks. Neural Comput. Appl. 2021, 33, 14327–14355. [Google Scholar] [CrossRef]
- Abdel-Basset, M.; Mohamed, R.; Mirjalili, S.; Chakrabortty, R.K.; Ryan, M. An efficient marine predators algorithm for solving multi-objective optimization problems: Analysis and validations. IEEE Access 2021, 9, 42817–42844. [Google Scholar] [CrossRef]
- Abd Elaziz, M.; Mohammadi, D.; Oliva, D.; Salimifard, K. Quantum marine predators algorithm for addressing multilevel image segmentation. Appl. Soft Comput. 2021, 110, 107598. [Google Scholar] [CrossRef]
- Zhong, K.; Luo, Q.; Zhou, Y.; Jiang, M. TLMPA: Teaching-learning-based Marine Predators algorithm. Aims Math. 2021, 6, 1395–1442. [Google Scholar] [CrossRef]
- Abdel-Basset, M.; Mohamed, R.; Chakrabortty, R.K.; Ryan, M.; Mirjalili, S. New binary marine predators optimization algorithms for 0–1 knapsack problems. Comput. Ind. Eng. 2021, 151, 106949. [Google Scholar] [CrossRef]
- Beheshti, Z. BMPA-TVSinV: A binary marine predators algorithm using time-varying sine and V-shaped transfer functions for wrapper-based feature selection. Knowl.-Based Syst. 2022, 252, 109446. [Google Scholar] [CrossRef]
- Kumar, S.; Yildiz, B.S.; Mehta, P.; Panagant, N.; Sait, S.M.; Mirjalili, S.; Yildiz, A.R. Chaotic marine predators algorithm for global optimization of real-world engineering problems. Knowl.-Based Syst. 2023, 261, 110192. [Google Scholar] [CrossRef]
- Abdel-Basset, M.; Mohamed, R.; Abouhawwash, M. Hybrid marine predators algorithm for image segmentation: Analysis and validations. Artif. Intell. Rev. 2022, 55, 3315–3367. [Google Scholar] [CrossRef]
- He, Q.; Lan, Z.; Zhang, D.; Yang, L.; Luo, S. Improved marine predator algorithm for wireless sensor network coverage optimization problem. Sustainability 2022, 14, 9944. [Google Scholar] [CrossRef]
- Riad, N.; Anis, W.; Elkassas, A.; Hassan, A.E.-W. Three-phase multilevel inverter using selective harmonic elimination with marine predator algorithm. Electronics 2021, 10, 374. [Google Scholar] [CrossRef]
- Branco, N.W.; Cavalca, M.S.M.; Stefenon, S.F.; Leithardt, V.R.Q. Wavelet LSTM for fault forecasting in electrical power grids. Sensors 2022, 22, 8323. [Google Scholar] [CrossRef]
- Wu, X.; Han, H.; Liu, Z.; Qiao, J. Data-knowledge-based fuzzy neural network for nonlinear system identification. IEEE Trans. Fuzzy Syst. 2019, 28, 2209–2221. [Google Scholar] [CrossRef]
- Stefenon, S.F.; Seman, L.O.; Mariani, V.C.; Coelho, L.d.S. Aggregating prophet and seasonal trend decomposition for time series forecasting of Italian electricity spot prices. Energies 2023, 16, 1371. [Google Scholar] [CrossRef]
- Kaya, C.B.; Ebubekir, K. A novel approach based to neural network and flower pollination algorithm to predict number of COVID-19 cases. Balk. J. Electr. Comput. Eng. 2021, 9, 327–336. [Google Scholar]
- Klaar, A.C.R.; Stefenon, S.F.; Seman, L.O.; Mariani, V.C.; Coelho, L.d.S. Optimized EWT-Seq2Seq-LSTM with attention mechanism to insulators fault prediction. Sensors 2023, 23, 3202. [Google Scholar] [CrossRef] [PubMed]
- Stefenon, S.F.; Seman, L.O.; Sopelsa Neto, N.F.; Meyer, L.H.; Mariani, V.C.; Coelho, L.d.S. Group Method of Data Handling Using Christiano–Fitzgerald Random Walk Filter for Insulator Fault Prediction. Sensors 2023, 23, 6118. [Google Scholar] [CrossRef]
- Jhang, J.-Y.; Tang, K.-H.; Huang, C.-K.; Lin, C.-J.; Young, K.-Y. FPGA implementation of a functional neuro-fuzzy network for nonlinear system control. Electronics 2018, 7, 145. [Google Scholar] [CrossRef]
- Cuevas, E.; Díaz, P.; Avalos, O.; Zaldívar, D.; Pérez-Cisneros, M. Nonlinear system identification based on ANFIS-Hammerstein model using Gravitational search algorithm. Appl. Intell. 2018, 48, 182–203. [Google Scholar] [CrossRef]
- Mao, W.-L.; Suprapto; Hung, C.-W. Type-2 fuzzy neural network using grey wolf optimizer learning algorithm for nonlinear system identification. Microsyst. Technol. 2018, 24, 4075–4088. [Google Scholar] [CrossRef]
- Babuška, R.; Verbruggen, H. Neuro-fuzzy methods for nonlinear system identification. Annu. Rev. Control. 2003, 27, 73–85. [Google Scholar] [CrossRef]
- Chiuso, A.; Pillonetto, G. System identification: A machine learning perspective. Annu. Rev. Control. Robot. Auton. Syst. 2019, 2, 281–304. [Google Scholar] [CrossRef]
- Quaranta, G.; Lacarbonara, W.; Masri, S.F. A review on computational intelligence for identification of nonlinear dynamical systems. Nonlinear Dyn. 2020, 99, 1709–1761. [Google Scholar] [CrossRef]
- He, F.; Yang, Y. Nonlinear system identification of neural systems from neurophysiological signals. Neuroscience 2021, 458, 213–228. [Google Scholar] [CrossRef] [PubMed]



| System | Equation | Inputs | Output | Number of Training/Test Data |
|---|---|---|---|---|
| D1 | 200/50 | |||
| D2 | 200/50 | |||
| S1 | x1 | y | 80/20 | |
| S2 | x1, x2 | y | 80/20 | |
| S3 | x1, x2 | y | 80/20 | |
| S4 | x1, x2, x3 | y | 173/43 |
| System | Network Structure | The Results | |||
|---|---|---|---|---|---|
| Best | Mean | Worst | Std. | ||
| D1 | 3-2-1 | 3.4 × 10−4 | 6.6 × 10−4 | 8.3 × 10−4 | 1.5 × 10−4 |
| 3-3-1 | 2.1 × 10−4 | 4.2 × 10−4 | 6.5 × 10−4 | 1.5 × 10−4 | |
| 3-4-1 | 1.4 × 10−4 | 3.3 × 10−4 | 8.2 × 10−4 | 1.5 × 10−4 | |
| 3-5-1 | 1.5 × 10−4 | 3.4 × 10−4 | 6.0 × 10−4 | 1.3 × 10−4 | |
| 3-6-1 | 1.3 × 10−4 | 2.8 × 10−4 | 5.6 × 10−4 | 1.1 × 10−4 | |
| 3-7-1 | 1.1 × 10−4 | 2.4 × 10−4 | 4.2 × 10−4 | 9.0 × 10−5 | |
| 3-8-1 | 8.9 × 10−5 | 2.4 × 10−4 | 4.9 × 10−4 | 9.3 × 10−5 | |
| 3-9-1 | 1.2 × 10−4 | 2.5 × 10−4 | 5.9 × 10−4 | 1.1 × 10−4 | |
| 3-10-1 | 1.2 × 10−4 | 2.8 × 10−4 | 5.8 × 10−4 | 1.2 × 10−4 | |
| 3-11-1 | 9.4 × 10−5 | 2.7 × 10−4 | 5.0 × 10−4 | 9.3 × 10−5 | |
| 3-12-1 | 9.4 × 10−5 | 2.3 × 10−4 | 5.4 × 10−4 | 8.7 × 10−5 | |
| 3-13-1 | 1.1 × 10−4 | 2.4 × 10−4 | 4.7 × 10−4 | 9.1 × 10−5 | |
| 3-14-1 | 9.1 × 10−5 | 2.4 × 10−4 | 4.4 × 10−4 | 8.4 × 10−5 | |
| 3-15-1 | 1.1 × 10−4 | 2.4 × 10−4 | 3.9 × 10−4 | 8.1 × 10−5 | |
| System | Network Structure | The Results | |||
|---|---|---|---|---|---|
| Best | Mean | Worst | Std. | ||
| D1 | 3-2-1 | 3.4 × 10−4 | 7.5 × 10−4 | 1.3 × 10−3 | 1.8 × 10−4 |
| 3-3-1 | 2.1 × 10−4 | 4.9 × 10−4 | 8.7 × 10−4 | 2.0 × 10−4 | |
| 3-4-1 | 1.5 × 10−4 | 4.3 × 10−4 | 8.7 × 10−4 | 1.7 × 10−4 | |
| 3-5-1 | 1.5 × 10−4 | 4.2 × 10−4 | 1.2 × 10−3 | 2.1 × 10−4 | |
| 3-6-1 | 1.3 × 10−4 | 3.1 × 10−4 | 6.3 × 10−4 | 1.3 × 10−4 | |
| 3-7-1 | 1.1 × 10−4 | 2.7 × 10−4 | 5.3 × 10−4 | 1.1 × 10−4 | |
| 3-8-1 | 7.9 × 10−5 | 2.5 × 10−4 | 5.1 × 10−4 | 1.1 × 10−4 | |
| 3-9-1 | 1.5 × 10−4 | 3.3 × 10−4 | 9.8 × 10−4 | 1.7 × 10−4 | |
| 3-10-1 | 1.1 × 10−4 | 3.1 × 10−4 | 6.4 × 10−4 | 1.4 × 10−4 | |
| 3-11-1 | 9.5 × 10−5 | 2.7 × 10−4 | 7.0 × 10−4 | 1.1 × 10−4 | |
| 3-12-1 | 9.8 × 10−5 | 2.3 × 10−4 | 5.3 × 10−4 | 8.7 × 10−5 | |
| 3-13-1 | 7.8 × 10−5 | 2.6 × 10−4 | 4.9 × 10−4 | 1.0 × 10−4 | |
| 3-14-1 | 9.6 × 10−5 | 2.6 × 10−4 | 4.6 × 10−4 | 9.0 × 10−5 | |
| 3-15-1 | 1.0 × 10−4 | 2.4 × 10−4 | 3.4 × 10−4 | 7.1 × 10−5 | |
| System | Network Structure | The Results | |||
|---|---|---|---|---|---|
| Best | Mean | Worst | Std. | ||
| D2 | 3-2-1 | 3.8 × 10−3 | 3.9 × 10−3 | 4.3 × 10−3 | 1.5 × 10−4 |
| 3-3-1 | 2.4 × 10−3 | 2.9 × 10−3 | 3.8 × 10−3 | 4.1 × 10−4 | |
| 3-4-1 | 1.6 × 10−3 | 2.5 × 10−3 | 4.0 × 10−3 | 4.8 × 10−4 | |
| 3-5-1 | 1.7 × 10−3 | 2.2 × 10−3 | 3.1 × 10−3 | 3.5 × 10−4 | |
| 3-6-1 | 1.7 × 10−3 | 2.2 × 10−3 | 3.1 × 10−3 | 3.4 × 10−4 | |
| 3-7-1 | 1.6 × 10−3 | 2.1 × 10−3 | 2.9 × 10−3 | 3.7 × 10−4 | |
| 3-8-1 | 1.4 × 10−3 | 2.1 × 10−3 | 3.2 × 10−3 | 5.1 × 10−4 | |
| 3-9-1 | 1.5 × 10−3 | 2.1 × 10−3 | 3.0 × 10−3 | 4.2 × 10−4 | |
| 3-10-1 | 1.4 × 10−3 | 2.0 × 10−3 | 3.3 × 10−3 | 4.6 × 10−4 | |
| 3-11-1 | 1.4 × 10−3 | 2.0 × 10−3 | 2.8 × 10−3 | 4.0 × 10−4 | |
| 3-12-1 | 1.1 × 10−3 | 1.8 × 10−3 | 2.4 × 10−3 | 3.2 × 10−4 | |
| 3-13-1 | 1.3 × 10−3 | 1.9 × 10−3 | 3.1 × 10−3 | 4.5 × 10−4 | |
| 3-14-1 | 1.4 × 10−3 | 1.9 × 10−3 | 3.1 × 10−3 | 4.4 × 10−4 | |
| 3-15-1 | 1.3 × 10−3 | 1.8 × 10−3 | 2.7 × 10−3 | 3.4 × 10−4 | |
| System | Network Structure | The Results | |||
|---|---|---|---|---|---|
| Best | Mean | Worst | Std. | ||
| D2 | 3-2-1 | 3.8 × 10−3 | 4.0 × 10−3 | 4.8 × 10−3 | 2.8 × 10−4 |
| 3-3-1 | 2.5 × 10−3 | 3.0 × 10−3 | 4.0 × 10−3 | 4.1 × 10−4 | |
| 3-4-1 | 1.6 × 10−3 | 2.6 × 10−3 | 4.0 × 10−3 | 5.0 × 10−4 | |
| 3-5-1 | 1.7 × 10−3 | 2.4 × 10−3 | 3.2 × 10−3 | 3.7 × 10−4 | |
| 3-6-1 | 1.7 × 10−3 | 2.3 × 10−3 | 3.7 × 10−3 | 4.0 × 10−4 | |
| 3-7-1 | 1.6 × 10−3 | 2.2 × 10−3 | 3.0 × 10−3 | 3.9 × 10−4 | |
| 3-8-1 | 1.4 × 10−3 | 2.2 × 10−3 | 3.5 × 10−3 | 5.2 × 10−4 | |
| 3-9-1 | 1.5 × 10−3 | 2.2 × 10−3 | 3.7 × 10−3 | 5.0 × 10−4 | |
| 3-10-1 | 1.5 × 10−3 | 2.1 × 10−3 | 3.4 × 10−3 | 5.0 × 10−4 | |
| 3-11-1 | 1.4 × 10−3 | 2.0 × 10−3 | 3.0 × 10−3 | 4.2 × 10−4 | |
| 3-12-1 | 1.2 × 10−3 | 1.9 × 10−3 | 2.6 × 10−3 | 3.4 × 10−4 | |
| 3-13-1 | 1.3 × 10−3 | 2.0 × 10−3 | 3.3 × 10−3 | 5.0 × 10−4 | |
| 3-14-1 | 1.4 × 10−3 | 2.0 × 10−3 | 3.1 × 10−3 | 4.7 × 10−4 | |
| 3-15-1 | 1.3 × 10−3 | 1.8 × 10−3 | 2.9 × 10−3 | 3.6 × 10−4 | |
| System | Network Structure | The Results | |||
|---|---|---|---|---|---|
| Best | Mean | Worst | Std. | ||
| S1 | 1-2-1 | 1.2 × 10−3 | 1.6 × 10−3 | 2.4 × 10−3 | 4.9 × 10−4 |
| 1-3-1 | 6.0 × 10−4 | 7.0 × 10−4 | 9.2 × 10−4 | 7.9 × 10−5 | |
| 1-4-1 | 5.0 × 10−5 | 4.2 × 10−4 | 1.2 × 10−3 | 3.1 × 10−4 | |
| 1-5-1 | 5.5 × 10−5 | 3.7 × 10−4 | 6.8 × 10−4 | 2.3 × 10−4 | |
| 1-6-1 | 5.1 × 10−5 | 3.0 × 10−4 | 8.4 × 10−4 | 2.6 × 10−4 | |
| 1-7-1 | 4.9 × 10−5 | 1.4 × 10−4 | 6.7 × 10−4 | 1.3 × 10−4 | |
| 1-8-1 | 5.6 × 10−5 | 2.2 × 10−4 | 6.2 × 10−4 | 1.8 × 10−4 | |
| 1-9-1 | 4.7 × 10−5 | 1.8 × 10−4 | 6.5 × 10−4 | 1.7 × 10−4 | |
| 1-10-1 | 5.3 × 10−5 | 1.4 × 10−4 | 5.8 × 10−4 | 1.4 × 10−4 | |
| 1-11-1 | 4.6 × 10−5 | 1.4 × 10−4 | 5.4 × 10−4 | 1.2 × 10−4 | |
| 1-12-1 | 5.3 × 10−5 | 1.0 × 10−4 | 4.1 × 10−4 | 6.4 × 10−5 | |
| 1-13-1 | 4.7 × 10−5 | 1.5 × 10−4 | 5.0 × 10−4 | 1.2 × 10−4 | |
| 1-14-1 | 5.8 × 10−5 | 1.4 × 10−4 | 4.0 × 10−4 | 8.2 × 10−5 | |
| 1-15-1 | 4.7 × 10−5 | 1.4 × 10−4 | 3.9 × 10−4 | 8.4 × 10−5 | |
| System | Network Structure | The Results | |||
|---|---|---|---|---|---|
| Best | Mean | Worst | Std. | ||
| S1 | 1-2-1 | 2.4 × 10−3 | 2.9 × 10−3 | 4.4 × 10−3 | 7.9 × 10−4 |
| 1-3-1 | 1.3 × 10−3 | 1.8 × 10−3 | 2.4 × 10−3 | 3.8 × 10−4 | |
| 1-4-1 | 4.3 × 10−4 | 1.4 × 10−3 | 2.4 × 10−3 | 6.3 × 10−4 | |
| 1-5-1 | 4.3 × 10−4 | 1.3 × 10−3 | 2.4 × 10−3 | 5.6 × 10−4 | |
| 1-6-1 | 3.3 × 10−4 | 1.1 × 10−3 | 2.3 × 10−3 | 5.9 × 10−4 | |
| 1-7-1 | 3.4 × 10−4 | 8.8 × 10−4 | 1.9 × 10−3 | 3.6 × 10−4 | |
| 1-8-1 | 3.4 × 10−4 | 8.2 × 10−4 | 1.9 × 10−3 | 3.9 × 10−4 | |
| 1-9-1 | 3.7 × 10−4 | 9.8 × 10−4 | 2.4 × 10−3 | 5.4 × 10−4 | |
| 1-10-1 | 3.8 × 10−4 | 9.0 × 10−4 | 1.5 × 10−3 | 3.0 × 10−4 | |
| 1-11-1 | 3.0 × 10−4 | 1.0 × 10−3 | 3.5 × 10−3 | 5.7 × 10−4 | |
| 1-12-1 | 3.2 × 10−4 | 9.7 × 10−4 | 1.9 × 10−3 | 4.0 × 10−4 | |
| 1-13-1 | 4.1 × 10−4 | 1.1 × 10−3 | 2.9 × 10−3 | 4.9 × 10−4 | |
| 1-14-1 | 3.5 × 10−4 | 9.8 × 10−4 | 1.9 × 10−3 | 4.6 × 10−4 | |
| 1-15-1 | 4.6 × 10−4 | 1.0 × 10−3 | 2.7 × 10−3 | 5.2 × 10−4 | |
| System | Network Structure | The Results | |||
|---|---|---|---|---|---|
| Best | Mean | Worst | Std. | ||
| S2 | 2-2-1 | 4.4 × 10−3 | 5.0 × 10−3 | 6.0 × 10−3 | 3.4 × 10−4 |
| 2-3-1 | 6.6 × 10−4 | 9.1 × 10−4 | 2.8 × 10−3 | 4.9 × 10−4 | |
| 2-4-1 | 1.4 × 10−4 | 3.8 × 10−4 | 7.4 × 10−4 | 2.0 × 10−4 | |
| 2-5-1 | 5.5 × 10−5 | 2.2 × 10−4 | 6.0 × 10−4 | 1.4 × 10−4 | |
| 2-6-1 | 5.5 × 10−5 | 1.4 × 10−4 | 3.5 × 10−4 | 6.0 × 10−5 | |
| 2-7-1 | 5.0 × 10−5 | 1.3 × 10−4 | 2.5 × 10−4 | 5.0 × 10−5 | |
| 2-8-1 | 5.0 × 10−5 | 1.4 × 10−4 | 7.0 × 10−4 | 1.1 × 10−4 | |
| 2-9-1 | 4.7 × 10−5 | 1.1 × 10−4 | 2.8 × 10−4 | 6.9 × 10−5 | |
| 2-10-1 | 4.9 × 10−5 | 1.0 × 10−4 | 2.7 × 10−4 | 4.6 × 10−5 | |
| 2-11-1 | 6.4 × 10−5 | 1.1 × 10−4 | 2.0 × 10−4 | 3.7 × 10−5 | |
| 2-12-1 | 4.4 × 10−5 | 1.2 × 10−4 | 4.9 × 10−4 | 8.2 × 10−5 | |
| 2-13-1 | 6.1 × 10−5 | 1.2 × 10−4 | 2.2 × 10−4 | 4.0 × 10−5 | |
| 2-14-1 | 5.7 × 10−5 | 1.1 × 10−4 | 2.7 × 10−4 | 4.5 × 10−5 | |
| 2-15-1 | 5.2 × 10−5 | 1.1 × 10−4 | 2.6 × 10−4 | 5.0 × 10−5 | |
| System | Network Structure | The Results | |||
|---|---|---|---|---|---|
| Best | Mean | Worst | Std. | ||
| S2 | 2-2-1 | 9.2 × 10−3 | 1.5 × 10−2 | 2.5 × 10−2 | 6.1 × 10−3 |
| 2-3-1 | 5.4 × 10−3 | 7.0 × 10−3 | 2.5 × 10−2 | 3.4 × 10−3 | |
| 2-4-1 | 7.1 × 10−4 | 3.8 × 10−3 | 8.4 × 10−3 | 2.4 × 10−3 | |
| 2-5-1 | 6.7 × 10−4 | 3.2 × 10−3 | 1.0 × 10−2 | 2.2 × 10−3 | |
| 2-6-1 | 1.0 × 10−3 | 2.3 × 10−3 | 8.5 × 10−3 | 1.3 × 10−3 | |
| 2-7-1 | 8.0 × 10−4 | 2.4 × 10−3 | 8.8 × 10−3 | 1.6 × 10−3 | |
| 2-8-1 | 1.1 × 10−3 | 2.7 × 10−3 | 1.5 × 10−2 | 2.5 × 10−3 | |
| 2-9-1 | 1.3 × 10−3 | 2.7 × 10−3 | 9.2 × 10−3 | 1.7 × 10−3 | |
| 2-10-1 | 7.5 × 10−4 | 2.4 × 10−3 | 6.5 × 10−3 | 1.0 × 10−3 | |
| 2-11-1 | 7.8 × 10−4 | 2.4 × 10−3 | 6.0 × 10−3 | 1.1 × 10−3 | |
| 2-12-1 | 1.4 × 10−3 | 2.6 × 10−3 | 5.0 × 10−3 | 9.1 × 10−4 | |
| 2-13-1 | 1.3 × 10−3 | 2.8 × 10−3 | 8.3 × 10−3 | 1.2 × 10−3 | |
| 2-14-1 | 1.0 × 10−3 | 3.1 × 10−3 | 7.3 × 10−3 | 1.4 × 10−3 | |
| 2-15-1 | 1.5 × 10−3 | 3.3 × 10−3 | 9.3 × 10−3 | 1.9 × 10−3 | |
| System | Network Structure | The Results | |||
|---|---|---|---|---|---|
| Best | Mean | Worst | Std. | ||
| S3 | 2-2-1 | 3.0 × 10−5 | 3.1 × 10−5 | 3.2 × 10−5 | 6.0 × 10−7 |
| 2-3-1 | 8.2 × 10−6 | 1.6 × 10−5 | 3.2 × 10−5 | 7.2 × 10−6 | |
| 2-4-1 | 8.0 × 10−6 | 1.6 × 10−5 | 3.4 × 10−5 | 6.2 × 10−6 | |
| 2-5-1 | 7.1 × 10−6 | 1.3 × 10−5 | 2.9 × 10−5 | 4.9 × 10−6 | |
| 2-6-1 | 7.5 × 10−6 | 1.5 × 10−5 | 3.1 × 10−5 | 5.3 × 10−6 | |
| 2-7-1 | 6.7 × 10−6 | 1.6 × 10−5 | 4.0 × 10−5 | 8.4 × 10−6 | |
| 2-8-1 | 6.1 × 10−6 | 1.4 × 10−5 | 2.9 × 10−5 | 5.6 × 10−6 | |
| 2-9-1 | 5.3 × 10−6 | 1.4 × 10−5 | 2.9 × 10−5 | 5.2 × 10−6 | |
| 2-10-1 | 6.1 × 10−6 | 1.4 × 10−5 | 2.7 × 10−5 | 5.4 × 10−6 | |
| 2-11-1 | 6.0 × 10−6 | 1.7 × 10−5 | 1.1 × 10−4 | 1.8 × 10−5 | |
| 2-12-1 | 6.2 × 10−6 | 1.4 × 10−5 | 4.2 × 10−5 | 6.5 × 10−6 | |
| 2-13-1 | 7.9 × 10−6 | 1.8 × 10−5 | 4.6 × 10−5 | 1.0 × 10−5 | |
| 2-14-1 | 6.8 × 10−6 | 1.5 × 10−5 | 2.9 × 10−5 | 5.2 × 10−6 | |
| 2-15-1 | 7.2 × 10−6 | 1.2 × 10−5 | 2.4 × 10−5 | 3.8 × 10−6 | |
| System | Network Structure | The Results | |||
|---|---|---|---|---|---|
| Best | Mean | Worst | Std. | ||
| S3 | 2-2-1 | 1.7 × 10−3 | 1.7 × 10−3 | 1.8 × 10−3 | 1.9 × 10−5 |
| 2-3-1 | 1.5 × 10−3 | 1.6 × 10−3 | 1.9 × 10−3 | 1.1 × 10−4 | |
| 2-4-1 | 1.1 × 10−3 | 1.5 × 10−3 | 2.1 × 10−3 | 2.4 × 10−4 | |
| 2-5-1 | 1.2 × 10−3 | 1.6 × 10−3 | 2.2 × 10−3 | 2.3 × 10−4 | |
| 2-6-1 | 1.2 × 10−3 | 1.6 × 10−3 | 2.3 × 10−3 | 2.5 × 10−4 | |
| 2-7-1 | 1.1 × 10−3 | 1.6 × 10−3 | 2.6 × 10−3 | 3.6 × 10−4 | |
| 2-8-1 | 1.0 × 10−3 | 1.5 × 10−3 | 2.1 × 10−3 | 2.4 × 10−4 | |
| 2-9-1 | 1.1 × 10−3 | 1.5 × 10−3 | 2.3 × 10−3 | 3.0 × 10−4 | |
| 2-10-1 | 9.7 × 10−4 | 1.5 × 10−3 | 2.0 × 10−3 | 2.5 × 10−4 | |
| 2-11-1 | 1.1 × 10−3 | 1.7 × 10−3 | 5.2 × 10−3 | 7.1 × 10−4 | |
| 2-12-1 | 8.0 × 10−4 | 1.4 × 10−3 | 2.0 × 10−3 | 2.9 × 10−4 | |
| 2-13-1 | 8.7 × 10−4 | 1.6 × 10−3 | 3.3 × 10−3 | 5.2 × 10−4 | |
| 2-14-1 | 9.9 × 10−4 | 1.6 × 10−3 | 3.6 × 10−3 | 5.4 × 10−4 | |
| 2-15-1 | 1.2 × 10−3 | 1.5 × 10−3 | 2.3 × 10−3 | 2.4 × 10−4 | |
| System | Network Structure | The Results | |||
|---|---|---|---|---|---|
| Best | Mean | Worst | Std. | ||
| S4 | 3-2-1 | 2.9 × 10−3 | 3.0 × 10−3 | 3.2 × 10−3 | 1.3 × 10−4 |
| 3-3-1 | 4.3 × 10−4 | 5.6 × 10−4 | 8.9 × 10−4 | 1.2 × 10−4 | |
| 3-4-1 | 2.5 × 10−4 | 4.3 × 10−4 | 6.7 × 10−4 | 9.4 × 10−5 | |
| 3-5-1 | 2.0 × 10−4 | 3.7 × 10−4 | 7.3 × 10−4 | 1.4 × 10−4 | |
| 3-6-1 | 2.2 × 10−4 | 3.4 × 10−4 | 5.2 × 10−4 | 8.0 × 10−5 | |
| 3-7-1 | 1.6 × 10−4 | 3.0 × 10−4 | 5.1 × 10−4 | 8.0 × 10−5 | |
| 3-8-1 | 1.5 × 10−4 | 2.9 × 10−4 | 5.1 × 10−4 | 8.7 × 10−5 | |
| 3-9-1 | 1.5 × 10−4 | 3.0 × 10−4 | 6.0 × 10−4 | 9.5 × 10−5 | |
| 3-10-1 | 1.4 × 10−4 | 2.8 × 10−4 | 4.5 × 10−4 | 6.9 × 10−5 | |
| 3-11-1 | 1.2 × 10−4 | 2.5 × 10−4 | 3.7 × 10−4 | 6.5 × 10−5 | |
| 3-12-1 | 1.3 × 10−4 | 2.6 × 10−4 | 3.8 × 10−4 | 7.5 × 10−5 | |
| 3-13-1 | 1.3 × 10−4 | 2.8 × 10−4 | 4.9 × 10−4 | 9.5 × 10−5 | |
| 3-14-1 | 1.3 × 10−4 | 2.7 × 10−4 | 4.5 × 10−4 | 8.4 × 10−5 | |
| 3-15-1 | 1.5 × 10−4 | 2.5 × 10−4 | 3.9 × 10−4 | 6.8 × 10−5 | |
| System | Network Structure | The Results | |||
|---|---|---|---|---|---|
| Best | Mean | Worst | Std. | ||
| S4 | 3-2-1 | 3.6 × 10−3 | 4.0 × 10−3 | 4.5 × 10−3 | 4.4 × 10−4 |
| 3-3-1 | 6.4 × 10−4 | 1.1 × 10−3 | 2.0 × 10−3 | 3.7 × 10−4 | |
| 3-4-1 | 4.0 × 10−4 | 1.0 × 10−3 | 1.8 × 10−3 | 3.8 × 10−4 | |
| 3-5-1 | 4.3 × 10−4 | 8.6 × 10−4 | 1.5 × 10−3 | 2.7 × 10−4 | |
| 3-6-1 | 3.8 × 10−4 | 9.4 × 10−4 | 1.7 × 10−3 | 3.2 × 10−4 | |
| 3-7-1 | 3.5 × 10−4 | 7.8 × 10−4 | 1.8 × 10−3 | 3.2 × 10−4 | |
| 3-8-1 | 4.6 × 10−4 | 8.8 × 10−4 | 1.5 × 10−3 | 3.1 × 10−4 | |
| 3-9-1 | 2.8 × 10−4 | 9.3 × 10−4 | 2.1 × 10−3 | 4.1 × 10−4 | |
| 3-10-1 | 3.2 × 10−4 | 8.9 × 10−4 | 1.4 × 10−3 | 2.6 × 10−4 | |
| 3-11-1 | 2.5 × 10−4 | 8.7 × 10−4 | 1.5 × 10−3 | 3.4 × 10−4 | |
| 3-12-1 | 3.6 × 10−4 | 8.6 × 10−4 | 1.7 × 10−3 | 3.2 × 10−4 | |
| 3-13-1 | 2.5 × 10−4 | 8.5 × 10−4 | 1.5 × 10−3 | 3.4 × 10−4 | |
| 3-14-1 | 2.8 × 10−4 | 9.7 × 10−4 | 1.6 × 10−3 | 3.3 × 10−4 | |
| 3-15-1 | 3.1 × 10−4 | 8.8 × 10−4 | 1.5 × 10−3 | 2.8 × 10−4 | |
| Algorithm | Train | Test | ||
|---|---|---|---|---|
| Network Structure | Mean (MSE) | Network Structure | Mean (MSE) | |
| ABC | 3-15-1 | 5.3 × 10−4 | 3-15-1 | 6.6 × 10−4 |
| BAT | 3-15-1 | 5.2 × 10−3 | 3-15-1 | 5.3 × 10−3 |
| CS | 3-10-1 | 8.6 × 10−4 | 3-5-1 | 9.3 × 10−4 |
| FPA | 3-10-1 | 9.9 × 10−4 | 3-10-1 | 1.1 × 10−3 |
| PSO | 3-5-1 | 1.3 × 10−3 | 3-5-1 | 1.3 × 10−3 |
| JAYA | 3-5-1 | 1.3 × 10−2 | 3-5-1 | 1.3 × 10−2 |
| TLBO | 3-10-1 | 6.2 × 10−4 | 3-10-1 | 6.7 × 10−4 |
| SCA | 3-5-1 | 3.5 × 10−3 | 3-5-1 | 3.9 × 10−3 |
| BBO | 3-5-1 | 5.2 × 10−4 | 3-5-1 | 6.1 × 10−4 |
| WOA | 3-5-1 | 5.3 × 10−3 | 3-5-1 | 5.7 × 10−3 |
| BSA | 3-15-1 | 6.5 × 10−3 | 3-15-1 | 6.8 × 10−3 |
| HS | 3-5-1 | 5.7 × 10−3 | 3-5-1 | 5.8 × 10−3 |
| BA | 3-10-1 | 6.7 × 10−3 | 3-10-1 | 7.0 × 10−3 |
| MVO | 3-15-1 | 6.7 × 10−4 | 3-15-1 | 7.6 × 10−4 |
| MFO | 3-15-1 | 5.4 × 10−4 | 3-15-1 | 6.3 × 10−4 |
| SSA | 3-15-1 | 6.9 × 10−4 | 3-15-1 | 8.1 × 10−4 |
| Proposed | 3-15-1 | 2.4 × 10−4 | 3-15-1 | 2.4 × 10−4 |
| Algorithm | Train | Test | ||
|---|---|---|---|---|
| Network Structure | Mean (MSE) | Network Structure | Mean (MSE) | |
| ABC | 3-15-1 | 2.9 × 10−3 | 3-15-1 | 3.0 × 10−3 |
| BAT | 3-15-1 | 8.6 × 10−3 | 3-15-1 | 9.0 × 10−3 |
| CS | 3-15-1 | 3.4 × 10−3 | 3-15-1 | 3.5 × 10−3 |
| FPA | 3-15-1 | 3.7 × 10−3 | 3-15-1 | 3.9 × 10−3 |
| PSO | 3-5-1 | 4.1 × 10−3 | 3-5-1 | 4.1 × 10−3 |
| JAYA | 3-10-1 | 1.4 × 10−2 | 3-10-1 | 1.4 × 10−2 |
| TLBO | 3-10-1 | 3.0 × 10−3 | 3-10-1 | 3.2 × 10−3 |
| SCA | 3-5-1 | 6.2 × 10−3 | 3-5-1 | 6.6 × 10−3 |
| BBO | 3-10-1 | 2.4 × 10−3 | 3-10-1 | 2.5 × 10−3 |
| WOA | 3-5-1 | 8.8 × 10−3 | 3-5-1 | 9.1 × 10−3 |
| BSA | 3-10-1 | 1.1 × 10−2 | 3-10-1 | 1.1 × 10−2 |
| HS | 3-5-1 | 9.8 × 10−3 | 3-5-1 | 9.8 × 10−3 |
| BA | 3-10-1 | 9.7 × 10−3 | 3-10-1 | 1.0 × 10−2 |
| MVO | 3-15-1 | 3.1 × 10−3 | 3-15-1 | 3.2 × 10−3 |
| MFO | 3-15-1 | 2.4 × 10−3 | 3-15-1 | 2.5 × 10−3 |
| SSA | 3-15-1 | 3.6 × 10−3 | 3-15-1 | 3.8 × 10−3 |
| Proposed | 3-15-1 | 1.8 × 10−3 | 3-15-1 | 1.8 × 10−3 |
| Algorithm | Train | Test | ||
|---|---|---|---|---|
| Network Structure | Mean (MSE) | Network Structure | Mean (MSE) | |
| ABC | 1-15-1 | 7.1 × 10−4 | 1-15-1 | 1.5 × 10−3 |
| BAT | 1-10-1 | 2.2 × 10−2 | 1-10-1 | 2.3 × 10−2 |
| CS | 1-15-1 | 7.3 × 10−4 | 1-10-1 | 1.6 × 10−3 |
| FPA | 1-15-1 | 8.0 × 10−4 | 1-15-1 | 1.7 × 10−3 |
| PSO | 1-5-1 | 1.7 × 10−3 | 1-5-1 | 1.7 × 10−3 |
| JAYA | 1-10-1 | 1.3 × 10−2 | 1-15-1 | 1.4 × 10−2 |
| TLBO | 1-10-1 | 9.7 × 10−4 | 1-10-1 | 1.6 × 10−3 |
| SCA | 1-5-1 | 4.5 × 10−3 | 1-5-1 | 5.6 × 10−3 |
| BBO | 1-15-1 | 5.3 × 10−4 | 1-15-1 | 1.5 × 10−3 |
| WOA | 1-10-1 | 3.8 × 10−3 | 1-10-1 | 5.4 × 10−3 |
| BSA | 1-10-1 | 9.2 × 10−3 | 1-10-1 | 1.0 × 10−2 |
| HS | 1-5-1 | 1.1 × 10−2 | 1-5-1 | 1.2 × 10−2 |
| BA | 1-15-1 | 6.2 × 10−3 | 1-10-1 | 7.2 × 10−3 |
| MVO | 1-15-1 | 4.9 × 10−4 | 1-15-1 | 1.5 × 10−3 |
| MFO | 1-15-1 | 3.5 × 10−4 | 1-15-1 | 1.4 × 10−3 |
| SSA | 1-15-1 | 7.9 × 10−4 | 1-15-1 | 1.8 × 10−3 |
| Proposed | 1-10-1 | 1.4 × 10−4 | 1-10-1 | 9.0 × 10−4 |
| Algorithm | Train | Test | ||
|---|---|---|---|---|
| Network Structure | Mean (MSE) | Network Structure | Mean (MSE) | |
| ABC | 2-10-1 | 5.4 × 10−4 | 2-10-1 | 4.1 × 10−3 |
| BAT | 2-15-1 | 8.9 × 10−3 | 2-15-1 | 1.7 × 10−2 |
| CS | 2-15-1 | 9.8 × 10−4 | 2-10-1 | 4.4 × 10−3 |
| FPA | 2-15-1 | 1.1 × 10−3 | 2-10-1 | 5.8 × 10−3 |
| PSO | 2-5-1 | 1.8 × 10−3 | 2-5-1 | 1.8 × 10−3 |
| JAYA | 2-5-1 | 1.6 × 10−2 | 2-5-1 | 2.8 × 10−2 |
| TLBO | 2-10-1 | 6.2 × 10−4 | 2-10-1 | 4.0 × 10−3 |
| SCA | 2-5-1 | 7.5 × 10−3 | 2-5-1 | 1.7 × 10−2 |
| BBO | 2-15-1 | 4.7 × 10−4 | 2-15-1 | 4.3 × 10−3 |
| WOA | 2-5-1 | 9.1 × 10−3 | 2-15-1 | 2.1 × 10−2 |
| BSA | 2-10-1 | 8.6 × 10−3 | 2-10-1 | 1.8 × 10−2 |
| HS | 2-5-1 | 4.9 × 10−3 | 2-5-1 | 1.2 × 10−2 |
| BA | 2-5-1 | 1.0 × 10−2 | 2-10-1 | 2.3 × 10−2 |
| MVO | 2-15-1 | 5.5 × 10−4 | 2-15-1 | 3.8 × 10−3 |
| MFO | 2-15-1 | 5.2 × 10−4 | 2-15-1 | 3.7 × 10−3 |
| SSA | 2-15-1 | 1.2 × 10−3 | 2-15-1 | 6.7 × 10−3 |
| Proposed | 2-10-1 | 1.0 × 10 −4 | 2-10-1 | 2.4 × 10−3 |
| Algorithm | Train | Test | ||
|---|---|---|---|---|
| Network Structure | Mean (MSE) | Network Structure | Mean (MSE) | |
| ABC | 2-10-1 | 2.3 × 10−4 | 2-5-1 | 3.4 × 10−3 |
| BAT | 2-15-1 | 1.6 × 10−3 | 2-15-1 | 9.2 × 10−3 |
| CS | 2-5-1 | 1.4 × 10−4 | 2-5-1 | 3.5 × 10−3 |
| FPA | 2-5-1 | 2.0 × 10−4 | 2-5-1 | 4.0 × 10−3 |
| PSO | 2-5-1 | 2.1 × 10−4 | 2-5-1 | 2.1 × 10−4 |
| JAYA | 2-5-1 | 6.2 × 10−3 | 2-5-1 | 2.4 × 10−2 |
| TLBO | 2-5-1 | 5.6 × 10−5 | 2-10-1 | 2.8 × 10−3 |
| SCA | 2-5-1 | 1.2 × 10−3 | 2-5-1 | 7.6 × 10−3 |
| BBO | 2-10-1 | 1.0 × 10−4 | 2-10-1 | 3.5 × 10−3 |
| WOA | 2-5-1 | 1.6 × 10−3 | 2-5-1 | 9.8 × 10−3 |
| BSA | 2-15-1 | 2.2 × 10−3 | 2-15-1 | 1.4 × 10−2 |
| HS | 2-5-1 | 2.2 × 10−3 | 2-5-1 | 1.0 × 10−2 |
| BA | 2-5-1 | 2.7 × 10−3 | 2-5-1 | 9.8 × 10−3 |
| MVO | 2-10-1 | 1.2 × 10−4 | 2-15-1 | 3.6 × 10−3 |
| MFO | 2-10-1 | 2.0 × 10−4 | 2-10-1 | 4.5 × 10−3 |
| SSA | 2-15-1 | 1.1 × 10−4 | 2-15-1 | 3.6 × 10−3 |
| Proposed | 2-15-1 | 1.2 × 10−5 | 2-15-1 | 1.5 × 10−3 |
| Algorithm | Train | Test | ||
|---|---|---|---|---|
| Network Structure | Mean (MSE) | Network Structure | Mean (MSE) | |
| ABC | 3-10-1 | 1.5 × 10−3 | 3-10-1 | 2.1 × 10−3 |
| BAT | 3-5-1 | 1.5 × 10−2 | 3-5-1 | 1.5 × 10−2 |
| CS | 3-10-1 | 2.5 × 10−3 | 3-5-1 | 2.9 × 10−3 |
| FPA | 3-5-1 | 3.1 × 10−3 | 3-15-1 | 3.4 × 10−3 |
| PSO | 3-5-1 | 2.1 × 10−3 | 3-5-1 | 2.1 × 10−3 |
| JAYA | 3-5-1 | 3.0 × 10−2 | 3-5-1 | 2.9 × 10−2 |
| TLBO | 3-10-1 | 4.8 × 10−4 | 3-10-1 | 9.7 × 10−4 |
| SCA | 3-5-1 | 7.5 × 10−3 | 3-5-1 | 7.6 × 10−3 |
| BBO | 3-10-1 | 8.1 × 10−4 | 3-5-1 | 1.4 × 10−3 |
| WOA | 3-5-1 | 8.2 × 10−3 | 3-5-1 | 8.2 × 10−3 |
| BSA | 3-15-1 | 1.4 × 10−2 | 3-15-1 | 1.4 × 10−2 |
| HS | 3-5-1 | 8.2 × 10−3 | 3-5-1 | 7.9 × 10−3 |
| BA | 3-5-1 | 1.7 × 10−2 | 3-5-1 | 1.7 × 10−2 |
| MVO | 3-15-1 | 2.0 × 10−3 | 3-15-1 | 2.5 × 10−3 |
| MFO | 3-15-1 | 2.2 × 10−3 | 3-15-1 | 3.4 × 10−3 |
| SSA | 3-15-1 | 1.7 × 10−3 | 3-15-1 | 2.2 × 10−3 |
| Proposed | 3-15-1 | 2.5 × 10 −4 | 3-5-1 | 8.6 × 10−4 |
| System | Train | Test | ||
|---|---|---|---|---|
| Network Structure | Mean (MSE) | Network Structure | Mean (MSE) | |
| D1 | 3-12-1 | 2.3 × 10−4 | 3-12-1 | 2.3 × 10−4 |
| D2 | 3-15-1 | 1.8 × 10−3 | 3-15-1 | 1.8 × 10−3 |
| S1 | 1-12-1 | 1.0 × 10−4 | 1-8-1 | 8.2 × 10−4 |
| S2 | 2-10-1 | 1.0 × 10−4 | 2-6-1 | 2.3 × 10−3 |
| S3 | 2-15-1 | 1.2 × 10−5 | 2-12-1 | 1.4 × 10−3 |
| S4 | 3-11-1 | 2.5 × 10−4 | 3-7-1 | 7.8 × 10−4 |
Disclaimer/Publisher’s Note: The statements, opinions and data contained in all publications are solely those of the individual author(s) and contributor(s) and not of MDPI and/or the editor(s). MDPI and/or the editor(s) disclaim responsibility for any injury to people or property resulting from any ideas, methods, instructions or products referred to in the content. |
© 2023 by the author. Licensee MDPI, Basel, Switzerland. This article is an open access article distributed under the terms and conditions of the Creative Commons Attribution (CC BY) license (https://creativecommons.org/licenses/by/4.0/).
Share and Cite
Baştemur Kaya, C. On Performance of Marine Predators Algorithm in Training of Feed-Forward Neural Network for Identification of Nonlinear Systems. Symmetry 2023, 15, 1610. https://doi.org/10.3390/sym15081610
Baştemur Kaya C. On Performance of Marine Predators Algorithm in Training of Feed-Forward Neural Network for Identification of Nonlinear Systems. Symmetry. 2023; 15(8):1610. https://doi.org/10.3390/sym15081610
Chicago/Turabian StyleBaştemur Kaya, Ceren. 2023. "On Performance of Marine Predators Algorithm in Training of Feed-Forward Neural Network for Identification of Nonlinear Systems" Symmetry 15, no. 8: 1610. https://doi.org/10.3390/sym15081610
APA StyleBaştemur Kaya, C. (2023). On Performance of Marine Predators Algorithm in Training of Feed-Forward Neural Network for Identification of Nonlinear Systems. Symmetry, 15(8), 1610. https://doi.org/10.3390/sym15081610

