Abstract
In this article, a new modified asymmetric Topp–Leone distribution is created and developed from a theoretical and inferential point of view. It has the feature of extending the remarkable flexibility of a special one-shape-parameter lifetime distribution, known as the inverse Topp–Leone distribution, to the bounded interval . The probability density function of the proposed truncated distribution has the potential to be unimodal and right-skewed, with different levels of asymmetry. On the other hand, its hazard rate function can be increasingly shaped. Some important statistical properties are examined, including several different measures. In practice, the estimation of the model parameters under progressive type-II censoring is considered. To achieve this aim, the maximum likelihood, maximum product of spacings, and Bayesian approaches are used. The Markov chain Monte Carlo approach is employed to produce the Bayesian estimates under the squared error and linear exponential loss functions. Some simulation studies to evaluate these approaches are discussed. Two applications based on real-world datasets—one on the times of infection, and the second dataset is on trading economics credit rating—are considered. Thanks to its flexible asymmetric features, the new model is preferable to some known comparable models.
1. Introduction
The (probability) distributions with support play a crucial role in various fields. They allow us to model and analyze random events with limited outcomes, such as probabilities and proportions. They are vital in statistics, enabling us to estimate uncertainty and make informed decisions. Their significance extends to machine learning, where they aid in generating realistic data and estimating probabilities. Understanding and utilizing such distributions empowers us to grasp the inherent uncertainty of real-world phenomena accurately.
One of the most helpful existing distributions with support is the so-called Topp–Leone (TL) distribution with one shape parameter , presented in [1]. The hazard rate function (HRF) of the TL distribution has great flexibility; it can be of bathtub shape or be of non-increasing shape, based on the values of the shape parameter . For these reasons, it is particularly successful for modelling lifetime data. Theoretically, its probability density function (PDF) is defined as
and for , and the associated cumulative distribution function (CDF) is
and for and for . The TL distribution and its extensions have received a lot of interest in the literature over the past few years. Among these extensions, there are the TL family of distributions introduced in [2,3,4], the transmuted TL-generated family proposed in [5], the Fréchet TL-generated family discussed in [6], the exponentiated generalized TL-generated family studied in [7], the new generalized TL-generated family explored in [8], the type-II TL-generated family discussed in [9], the new power TL-generated family proposed in [10], the power TL distribution proposed in [11], the odd log-logistic TL-generated family explored in [12] and the Burr III-TL-generated family discussed in [13].
Based on a random variable Y that follows the TL distribution, the authors of [14] employed the transformed random variable and investigated its distributional and statistical properties. In particular, the distribution of Z, called the inverse TL (ITL) distribution, is defined by the following CDF and PDF, respectively:
and for , and
where for . There are many advantages and reasons that motivate us to emphasize this distribution. We specify them as follows: (i) It is a very simple distribution with a closed form for its CDF; (ii) its PDF and HRF are unimodal and right-skewed; (iii) it has a closed form for the mode and quantiles, and these open the door for more statistical properties; (iv) since it has a single shape parameter, it is interesting for statisticians to use it in inference using different methods. In light these qualities, many authors considered Equations (3) and (4) to investigate new extensions of the ITL distribution, such as the new exponential ITL [15], new ITL [16] and truncated Cauchy power ITL [17] distributions.
On the other hand, by restricting the domain of any statistical distribution, a truncated distribution may be created. Therefore, when occurrences are limited to values above or below a specified threshold or within a particular range, truncated distributions are used. Ref. [18] discussed a truncated random variable Z on with the following PDF:
where for , and and are the CDF and PDF on a distribution with support containing . The associated CDF is obtained as
where for and for . Many statisticians have utilized Equations (5) and (6) to create new truncated distributions as well as new generating families of distributions. On this general topic, we may mention the truncated Fréchet-G family [19]. Furthermore, ref. [20] investigated the truncated inverted Kumaraswamy family. Ref. [21] introduced the generalized truncated Fréchet-G family and [22] proposed a new truncated Muth-G family. This truncated scheme, combined with the TIL distribution, will be at the heart of the article, as detailed more precisely after.
Furthermore, a clear statistical framework must be provided in order to motivate the statistical contributions of the present work. In the literature on life testing and reliability analysis, progressive type-II censoring (PCT-II) has recently received a lot of attention. The fundamental benefit of this censorship over conventional censoring type-II (CT-II) is that live units may be removed under it at intermediate stages, whereas under CT-II, live units may only be removed after the experiment is terminated. The process that follows can be used to obtain lifetime data under this scheme. Assume a sample of n distinct, identical units is placed through a life-test experiment. Assume further that unit lifetimes follow a common distribution with PDF and CDF , where is a vector of unknown parameters. As the experiment progresses, test units will begin to fail. Let us assume that the first failure happens at a random time . Then, as a result of this censoring, at time , live units are eliminated from the experiment’s remaining units. After the second failure, , units from the remaining are also randomly removed, and so on, with the experiment coming to an end when the failure happens, all remaining units are eliminated. Here, failure numbers r and censoring scheme are predetermined and fixed. A useful description and good summary of progressive censoring (PC) can be found in [23,24,25,26,27,28,29,30,31,32,33,34]. It should be noted that, when and , this censoring reduces to CT-II. Additionally, for and , , it reduces to a complete sample. Figure 1 represents this PC strategy.
Figure 1.
Presentation of the PCT-II scheme.
In light of the preceding paragraphs, we will focus our efforts in this article on a novel truncated distribution known as the truncated ITL (TITL) distribution. It is especially interesting for the following reasons: (i) It has a very simple PDF and CDF with only one shape parameter; (ii) its PDF can be unimodal, and right-skewed, reaching various levels of asymmetry; (iii) it has an increasing HRF; (iv) the corresponding mode and quantile have closed-form expressions; (v) some important statistical properties such as the mode, quantiles, median, Bowley’s skewness, Moor’s kurtosis, moments, incomplete moments, Lorenz and Bonferroni curves, and probability-weighted moments (PWMs) can be calculated; (vi) several different measures of uncertainty, such as the Rényi (RI) entropy, Tsallis (TS) entropy, Arimoto (AR) entropy, Havrda and Charvat (HC) entropy, Awad and Alawneh 1 (AA1) entropy, Awad and Alawneh 2 (AA2) entropy, Mathai–Haubold (MH) entropy, extropy, and residual extropy can be computed; (vii) different Bayesian and non-Bayesian estimation approaches under the PCT-II, such as the maximum likelihood (ML), maximum product of spacings (MPS), and Bayesian approach under the squared error (SE) loss function and linear exponential (LIN) loss function can be used efficiently to estimate the shape parameter of the TITL distribution; and (viii) on the practical side, we analyze two numerous datasets, showing that the TITL distribution can be a better alternative to strong competitors, such as the TL, power XLindley (PXL), inverse power Lindley (IPL), Kumaraswamy (Kw), beta (B), truncated Weibull (TW), unit-Weibull (UW), exponentiated Kw (EKw), unit-Rayleigh (UR), Kavya–Manoharan Kw (KMKw) and transmuted Kw (TKw) distributions.
The rest of this article is organized as follows: Section 2 presents the construction of the TITL distribution. Several of its general properties are described in Section 3, with the help of graphics and numerical tables when appropriate. In Section 4, some measures of uncertainty are discussed. In Section 5, the classical methods of estimation, such as the ML and MPS methods, are examined under the PCT-II. In Section 6, the Bayesian estimation is proposed. Section 7 covers the simulation findings. Section 8 uses two real-world datasets to show the TITL distribution’s applicability and flexibility. In addition, the conclusion is made at the end of the article in Section 9.
2. The New TITL Distribution
This section describes the main functions defining the TITL distribution. First, by employing Equations (3) and (4) into Equations (5) and (6), the associated PDF and CDF of the TITL distribution are given as
where and for , and
where for and for , respectively. Another form of the PDF in Equation (7), which can make the calculation of the statistical and mathematical properties easy, can be written as follows:
In power form, which is recommended for estimation purposes, we can write it as
Furthermore, the survival function (SF), HRF, reversed HRF, and cumulative HRF are supplied by
where for ,
and for ,
and for , and
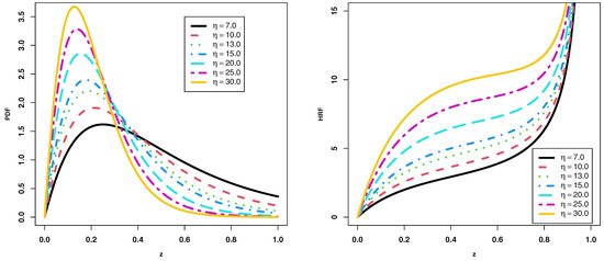
and for , respectively. The plots of the PDF and HRF are displayed in Figure 2. It can be noticed that the PDF can be uni-modal and right-skewed, with several degrees of asymmetry. In addition, the HRF can increase with “concave then convex” shapes. Figure 3 and Figure 4 complete Figure 2; they show the 3D plots of the PDF and HRF with respect to z and . We still observe that the PDF can be uni-modal and right-skewed, and that the HRF can be increasing in a smooth manner with respect to z and .
Figure 2.
Plots of the PDF and HRF of the TITL distribution.
Figure 3.
3D plot of the PDF of the TITL distribution.
Figure 4.
3D Plot of the HRF of the TITL distribution.
3. General Statistical-Related Properties
In this section, we examine some general structural features of the TITL distribution.
3.1. Mode
A mode of the TITL distribution is a maximum point of the PDF in Equation (7). It can be identified by equating with zero, as shown below:
After some simplifications, Equation (11) reduces to
Then, the mode of the TITL distribution is unique, and it is simply given by
Clearly, this result is an advantage of the TITL distribution. Indeed, the analytical expression of the mode facilitates the understanding and interpretation of the underlying distribution, enabling researchers and analysts to gain insights into the shape, symmetry, and potential clustering of the data. By identifying the mode, one can discern patterns, detect outliers, and make informed inferences about the data’s characteristics, aiding in hypothesis testing and drawing meaningful conclusions.
3.2. Quantile Function
The quantile function is defined as . It is naturally computed by inverting Equation (8) as
After some algebraic simplifications, we arrive at
where . By solving the above quadratic equation with respect to with the coefficients , and , we obtain
This simple expression is also an advantage of the TITL distribution. Indeed, having the analytical expression of the quantile function of a distribution provides precise and efficient calculation of specific percentiles, reducing computational complexity. Additionally, it allows for a deeper understanding of the distribution’s behaviour and facilitates the analysis and interpretation of data. In particular, setting , , and in Equation (13), we obtain the first (), second (median) (), and third () quantiles. Moreover, based on the quantiles, Bowley’s skewness () and Moor’s kurtosis () are provided, respectively, by
and
Some numerical values of the first, second (median), third quartiles, and are given in Table 1.
Table 1.
Numerical values of , , , and of the TITL distribution.
From Table 1, we can notice that when increases, the values of , , and decrease, but the values of and increase then decrease. Figure 5, Figure 6 and Figure 7 show the 3D plots of Bowley’s skewness, Moor’s kurtosis and median. These figures support the numerical values in Table 1. We can notice that the median can be decreasing, but Bowley’s skewness and Moor’s kurtosis increase and then decrease.
Figure 5.
3D Plot of Bowley’s skewness for the TITL distribution.
Figure 6.
3D Plot of Moor’s kurtosis for the TITL distribution.
Figure 7.
3D Plot of the median for the TITL distribution.
3.3. Moments
Examining moments and moment measures of a distribution is crucial for understanding its properties and making informed decisions. They provide valuable insights into the central tendencies, spread, and shape of the data, aiding in statistical analysis and hypothesis testing. The rest of this section is devoted to these aspects.
Hereafter, we consider a random variable Z with the TITL distribution.
For any integer k, the moment of Z is defined as
For the integral in Equation (14), we have no a way to determine this integral in an algebraic manner. For this reason, we must investigate a manageable expansion of it.
To this end, let us recall the generalized binomial expansion. For any real non-integer and , we have
We also have
Then the moment of Z can be expanded as
which is quite manageable from a computational viewpoint.
Furthermore, the central moment () of Z is given by
Table 2 shows the numerical values of the first four moments , , and , as well as the numerical values of the variance of Z (), coefficient of skewness of Z (), coefficient of kurtosis of Z (), coefficient of variation of Z () and mode for the TITL distribution. From this table, as the values of increase, the values of and mode decrease, whereas increases, but and increase and then decrease. One can also observe that the TITL distribution is mainly right-skewed, leptokurtic (since ), and platykurtic (since ).
Table 2.
Results of some moments, , , CV and mode for the TITL distribution.
3.4. Incomplete Moments
The incomplete moments of a distribution hold valuable insights, capturing the dynamics beyond simple means and variances. They reveal the asymmetries and tails of the distribution, shedding light on extreme events and helping in risk assessment and decision making. Embracing these incomplete moments deepens our understanding of the underlying data, making them vital for robust statistical analysis.
For any integer k, the lower incomplete moment of Z is computed from the following formula:
Thus, after algebraic developments similar to those employed for the moment, the lower incomplete moment of the TITL distribution is
By applying , we obtain the moment of Z.
Based on this, we can express the Lorenz () and Bonferroni () curves, which are essential in reliability, economics, medicine, demography, and insurance [35]. In the setting of the TITL distribution, they are computed as follows:
and
respectively.
3.5. Probability Weighted Moments
Probability-weighted moments (PWMs) play a crucial role in understanding the characteristics of a distribution. By incorporating both the probabilities and the values of a distribution, PWMs provide a comprehensive measure of the central tendency and dispersion, enabling more accurate analysis and decision making. Ref. [36] reported further information on this subject. For any integers s and v, the PWM of Z is calculated as follows:
As a direct calculation is not possible, we investigate a series expansion. Substituting Equations (8) and (9) into Equation (21), we obtain
Since v is an integer, the standard binomial expansion gives
By employing the binomial theory in Equation (16) in the above equation, we get
where .
Then the PWM of Z can be expanded as
By taking , we obtain the moment of Z.
4. Measures of Uncertainty
The entropy of a distribution provides a measure of its unpredictability or information content. It is crucial in various fields such as information theory, statistical physics, and machine learning. A higher entropy implies greater uncertainty and diversity, fostering exploration, randomness, and robustness in systems. Different measures of entropy exist. Some of them are investigated below in the context of the TITL distribution.
4.1. Different Measures of Entropy
The RI entropy [37] of the TITL distribution is defined as follows:
where and . Furthermore, a direct calculation is not possible; therefore, we investigate a series expansion. The integral is computed as follows:
By using binomial expansion in Equation (15) in the above equation, we obtain
Furthermore, employing the binomial expansion in Equation (16), we get
where Then, we establish that
On the other hand, the next formula is utilized to calculate the TS entropy [38] of the TITL distribution:
where . By inserting Equation (26) into Equation (27), we obtain the TS entropy as follows:
The next formula, for is employed to compute the AR entropy [39] of the TITL distribution:
For the HC entropy [40] of the TITL distribution is calculated as follows:
For the AA1 and AA2 entropies [41] of the TITL distribution are given, respectively, as
and
where
By inserting Equation (26) in Equations (30) and (31), the AA1 and AA2 entropies are, respectively, given by
and
For the MH entropy [42] of the TITL distribution is calculated as follows:
where
and
Table 3 displays some numerical measures of the introduced entropies. We conclude that:
- More variability is produced when the value of increases, and for a fixed value of , the values of , , and decrease, resulting in more variability, whereas the values of , and increase, resulting in more information.
- As the value of increases and for a fixed value of , the values of , , , and decrease, resulting in more variability, but the values of decrease and then increase, while the values of increase and then decrease.
Table 3.
Numerical values of entropy measures for the TITL distribution.
Table 3.
Numerical values of entropy measures for the TITL distribution.
| R** | ** | A** | T** | ** | ** | ** | ||
|---|---|---|---|---|---|---|---|---|
| 2 | −0.026 | −0.031 | −0.025 | −0.026 | −0.177 | 0.223 | −0.053 | |
| 5 | −0.035 | −0.042 | −0.035 | −0.035 | −0.329 | 0.432 | −0.088 | |
| 7 | −0.055 | −0.066 | −0.054 | −0.055 | −0.426 | 0.573 | −0.144 | |
| 10 | −0.102 | −0.120 | −0.097 | −0.100 | −0.544 | 0.754 | −0.261 | |
| 0.5 | 13 | −0.163 | −0.189 | −0.150 | −0.156 | −0.627 | 0.888 | −0.398 |
| 15 | −0.208 | −0.239 | −0.188 | −0.198 | −0.666 | 0.953 | −0.493 | |
| 20 | −0.329 | −0.366 | −0.280 | −0.303 | −0.722 | 1.049 | −0.721 | |
| 25 | −0.447 | −0.484 | −0.361 | −0.401 | −0.742 | 1.084 | −0.925 | |
| 27 | −0.492 | −0.527 | −0.389 | −0.436 | −0.744 | 1.089 | −1.000 | |
| 30 | −0.557 | −0.587 | −0.427 | −0.486 | −0.745 | 1.09 | −1.104 | |
| 2 | −0.036 | −0.048 | −0.036 | −0.036 | −0.167 | 0.228 | −0.046 | |
| 5 | −0.052 | −0.070 | −0.052 | −0.052 | −0.312 | 0.433 | −0.073 | |
| 7 | −0.084 | −0.112 | −0.083 | −0.083 | −0.398 | 0.557 | −0.118 | |
| 10 | −0.153 | −0.203 | −0.150 | −0.151 | −0.493 | 0.697 | −0.215 | |
| 0.8 | 13 | −0.239 | −0.313 | −0.232 | −0.233 | −0.551 | 0.784 | −0.328 |
| 15 | −0.300 | −0.391 | −0.289 | −0.291 | −0.574 | 0.819 | −0.406 | |
| 20 | −0.451 | −0.580 | −0.427 | −0.431 | −0.599 | 0.856 | −0.592 | |
| 25 | −0.589 | −0.747 | −0.547 | −0.555 | −0.600 | 0.858 | −0.756 | |
| 27 | −0.638 | −0.806 | −0.590 | −0.599 | −0.598 | 0.855 | −0.814 | |
| 30 | −0.708 | −0.888 | −0.649 | −0.660 | −0.594 | 0.848 | −0.895 | |
| 2 | −0.046 | −0.071 | −0.046 | −0.046 | −0.156 | 0.238 | −0.036 | |
| 5 | −0.072 | −0.113 | −0.073 | −0.073 | −0.292 | 0.438 | −0.052 | |
| 7 | −0.117 | −0.183 | −0.118 | −0.118 | −0.365 | 0.543 | −0.083 | |
| 10 | −0.210 | −0.331 | −0.214 | −0.215 | −0.436 | 0.645 | −0.151 | |
| 1.2 | 13 | −0.317 | −0.506 | −0.326 | −0.328 | −0.472 | 0.696 | −0.233 |
| 15 | −0.390 | −0.627 | −0.403 | −0.406 | −0.484 | 0.713 | −0.291 | |
| 20 | −0.560 | −0.915 | −0.587 | −0.592 | −0.490 | 0.722 | −0.431 | |
| 25 | −0.704 | −1.167 | −0.747 | −0.756 | −0.485 | 0.715 | −0.555 | |
| 27 | −0.754 | −1.258 | −0.804 | −0.814 | −0.482 | 0.711 | −0.599 | |
| 30 | −0.823 | −1.383 | −0.883 | −0.895 | −0.478 | 0.705 | −0.660 | |
| 2 | −0.052 | −0.090 | −0.052 | −0.053 | −0.150 | 0.247 | −0.026 | |
| 5 | −0.086 | −0.150 | −0.087 | −0.088 | −0.278 | 0.444 | −0.035 | |
| 7 | −0.139 | −0.246 | −0.142 | −0.144 | −0.342 | 0.537 | −0.055 | |
| 10 | −0.246 | −0.446 | −0.256 | −0.261 | −0.400 | 0.619 | −0.100 | |
| 1.5 | 13 | −0.363 | −0.680 | −0.386 | −0.398 | −0.426 | 0.655 | −0.156 |
| 15 | −0.441 | −0.842 | −0.475 | −0.493 | −0.433 | 0.665 | −0.198 | |
| 20 | −0.616 | −1.231 | −0.683 | −0.721 | −0.434 | 0.667 | −0.303 | |
| 25 | −0.760 | −1.579 | −0.865 | −0.925 | −0.429 | 0.659 | −0.401 | |
| 27 | −0.811 | −1.706 | −0.931 | −1.000 | −0.426 | 0.655 | −0.436 | |
| 30 | −0.879 | −1.885 | −1.022 | −1.104 | −0.422 | 0.650 | −0.486 |
4.2. Measures of Extropy
Extropy is a brand-new uncertainty measurement recently established in [43] as the complement dual of entropy [44]. Using the total log scoring method, extropy may be utilized statistically to grade forecasting distributions. The extropy of the TITL distribution is defined as follows:
A series expansion is needed to have a computational aspect to this integral. By employing the PDF in Equation (9) in Equation (34) and after some simplifications, the extropy of the TITL distribution is given by
where .
The residual extropy was described in [45]. It is defined as
Using the PDF in Equation (9) in Equation (35), the residual extropy of the TITL distribution is given by
Table 4 displays some numerical values of the proposed extropy measures. We conclude from Table 4 that:
- When the value of increases, the values of the extropy and residual extropy decrease, providing more uncertainty.
- When the value of t increases and for a fixed value of , the residual extropy decreases, leading to more variability.
Table 4.
Numerical values of the extropy measures for the TITL distribution.
Table 4.
Numerical values of the extropy measures for the TITL distribution.
| Extropy | Residual Extropy | ||||||
|---|---|---|---|---|---|---|---|
| 2 | −0.531 | −0.564 | −0.723 | −1.010 | −1.674 | −2.505 | −5.003 |
| 5 | −0.556 | −0.600 | −0.778 | −1.060 | −1.707 | −2.527 | −5.014 |
| 7 | −0.593 | −0.648 | −0.841 | −1.115 | −1.743 | −2.552 | −5.026 |
| 10 | −0.671 | −0.747 | −0.970 | −1.229 | −1.817 | −2.602 | −5.051 |
| 13 | −0.763 | −0.866 | −1.130 | −1.374 | −1.914 | −2.668 | −5.085 |
| 15 | −0.827 | −0.952 | −1.249 | −1.486 | −1.991 | −2.722 | −5.112 |
| 20 | −0.988 | −1.176 | −1.577 | −1.808 | −2.223 | −2.884 | −5.195 |
| 25 | −1.142 | −1.401 | −1.928 | −2.172 | −2.504 | −3.087 | −5.301 |
| 27 | −1.200 | −1.491 | −2.071 | −2.325 | −2.627 | −3.178 | −5.350 |
| 30 | −1.284 | −1.624 | −2.287 | −2.560 | −2.823 | −3.326 | −5.429 |
5. Classical Estimation
The inferential aspect of the TITL distribution is explored in this section.
5.1. Maximum Likelihood Estimation
Assume that represents a PCT-II sample of size r from a sample of size n with the TITL distribution, i.e., with the PDF in Equation (10), the CDF in Equation (8) and the censoring scheme . Then the likelihood function under the PCT-II sample is
where . As a result, the constant is the number of different ways in which the r PCT-II order statistics might arise if the observed failure times are . The log-likelihood function of Equation (36) is given by
where and . Here, we present the ML estimate (MLE) of denoted as , reporting that it is defined by maximizing the log-likelihood function. A derivative is just a technique to obtain it, not essential to the method. From Equation (37), we derive the first partial derivative for with respect to as
where , , , and . Solving non-linear Equation (38) after setting it to zero, the MLE of can be found using the Newton–Raphson iteration technique.
The theoretical findings presented above can be further specialized in one situation. First, the MLE is yielded when and via CT-II samples. Second, we obtain the recommended MLE of for via complete samples.
Now, the asymptotic variance–covariance matrix (V-CM) of can be obtained by inverting the observed information matrix with the elements that are negative of the expected values of the second-order derivatives of logarithms of the likelihood function taken at the considered random sample. Thus, it is defined by
where considering the observations instead of the random variable versions, we have
and , , and .
Ref. [46] concluded that the approximation V-CM might be constructed by substituting anticipated values for their MLEs. The estimated sample information matrix is now generated as
and hence the approximation of V-CM of is
Based on the subjacent distribution of the MLE of , the confidence interval (CI) for is computed. It is established from the empirical distribution of the MLE of that , where is the normal distribution and is the Fisher information matrix (FIM) which is defined in Equation (39).
Considering specific regularity constraints, the two-sided , asymptotic CI (Asy-CI) for can be obtained as , where is the asymptotic variance of the MLE of , and is the upper percentile of the standard normal distribution.
5.2. Maximum Product of Spacings Estimation
The MPS approach was established by Cheng and Amin [47]. It is crucial in statistical analysis for its ability to estimate the distribution parameters with high accuracy. By maximizing the product of the ordered spacings between data points, it provides robust estimates. In addition, the MPS estimate (MPSE) preserves most of the attributes of the MLE, including the invariance property (see [48,49]). Based on a PCT-II sample, according to [50], the MPS function may be expressed as follows:
The natural logarithm of Equation (42), represented by , has the following form:
The MPSE maximizes the MPS function, and it can be obtained by differentiating Equation (43) with respect to . The MPSE of , denoted by , is derived by concurrently solving the following equation:
where and .
The MPSE may be obtained using the Newton–Raphson iteration approach.
6. Bayesian Estimation
In Bayesian inference, it is supposed that the unknown parameters are random variables with a joint prior density function. The prior density function may be calculated using previous information and experience. When no prior information is available, non-informative priors can be used for Bayesian inference. Here, we suppose that is a gamma random variable having a prior density as follows:
In this formula, the hyperparameters and are employed to reflect previous knowledge of the unknown parameter.
The informative prior is used to elicit the hyperparameters. The above informative priors will indeed be deduced from the MLE for by equating the mean and variance of with both the mean and variance of the regarded gamma priors, where and d is the number of available observations from the TITL distribution. Thus, according to [51], equating the mean and variance of with the mean and variance of the gamma priors, we acquire
After solving the above equations, the derived hyperparameters are
In the case of non-informative priors (Non-IP), the Bayesian estimate (BE) is achieved by determining the hyperparameters and using the same Markov chain Monte Carlo (MCMC) technique.
The following formula may be used to generate the posterior distribution of :
where . The SE loss function is taken into account as a symmetrical loss function that indicates an equal loss due to overestimation and underestimation. The posterior distribution is obtained by
Based on the SE loss function, the BE of , say , is as follows:
Based on the LIN loss function, the BE of , say , is as follows:
Nevertheless, because the posterior in Equation (46) is not in a standard form, Gibbs sampling is not a viable alternative. As a result, for the MCMC approach to be implemented, Metropolis–Hastings (M-H) sampling is necessary. The M-H algorithm stages are expressed as follows:
- 1.
- Start with initial values .
- 2.
- Let
- 3.
- Use the M-H algorithm to generate from with the normal distributions .
- 4.
- Generate a required from . The choices of are thought to be the asymptotic V-CM, say , where is the FIM.
- (i)
- Find the acceptance probabilities
- (ii)
- From the uniform distribution, generate the value .
- (iii)
- If , accept the proposal and set ; otherwise set .
- 5.
- Set
- 6.
- Repeat steps (3)–(5) N times, and obtain ,
- 7.
- To compute the credible CI (C-CI) of as , then the C-CI of is
To assure convergence and remove the bias of initial value choice, the first M simulated variations are deleted. The chosen samples are then , for sufficiently large N. The approximate BE of depending on the SE loss function is supplied by
7. Numerical Outcomes
Here, Monte Carlo simulations utilizing PCT-II samples are presented to contrast the efficiency of the MLEs and MPSEs in non-BE on the one hand and the efficiency of the BEs employing MCMC under the SE and LIN loss functions at and on the other. The simulation results are examined and produced in terms of the average (Avg) estimates, root-mean-squared error (RMSE), relative bias (RB), the average length (AL) under Asy-CI/C-CI, and coverage probabilities (CPs). We obtain the MLEs, MPSEs and the BEs under the SE and LIN loss functions and choose four schemes, namely Scheme 1 (Sch.1), Scheme 2 (Sch.2), Scheme 3 (Sch.3), and Scheme 4 (Sch.4) from PCT-II samples with numerous values of ()= (100, 50), (100, 70), (200, 100) and (200, 140) for = 1.5 and 3.0. The estimates are derived by taking into account the four censoring schemes listed below.
- Sch.1: and .
- Sch.2: , and .
- Sch.3: , , and , where r is an even number.
- Sch.4: and .
We generate 10,000 MCMC samples with a burn-in duration of 2000 to acquire the BEs using the SE loss function. The procedure is repeated 1000 times. For computations, we utilized R, a statistical programming language. From Table 5, Table 6, Table 7 and Table 8, it is observed that:
Table 5.
Point estimation at .
Table 6.
Point estimation at .
Table 7.
Interval estimation at .
Table 8.
Interval estimation at .
- (a)
- For the non-BE
- The RMSE and AL decrease when r increases for the ML and MPS approaches.
- In almost all situations, using the MPS, the RMSE of is smaller than the MSE of using ML.
- In almost all situations, using the ML, the RB of is smaller than the RB of using MPS.
- In most situations, using the ML, Sch.4 gives the lowest value of the MSE for .
- In most situations, using the ML, Sch.3 gives the lowest value of the RB for .
- In most situations, using the MPS, Sch.4 gives the smallest values of the RMSE and RB for .
- The CP is greater than or equal 91.30% at .
- In almost all situations, using the ML, Sch.4 gives the smallest AL for .
- In almost all situations, using the MPS, Sch.4 gives the smallest AL for .
- (b)
- For the BE
- The RMSE decreases when r increases for the MCMC method using the SE and LIN loss functions.
- The AL decreases when r increases for the MCMC method using the SE and LIN loss functions.
- In almost all situations, the RMSE and RB of using the IP is less than the RMSE of using the non-IP under the MCMC method using the SE and LIN loss functions.
- The RMSE of at is less than the RMSE of at in most of situations for the IP and non-IP.
- The RB of at is less than the RB of , and at , in almost all situations, for the non-IP.
- In almost all situations, the RB of is less than the RB of at and for the IP.
- In almost all situations, using the MCMC under the non-IP, Sch.4 gives the smallest values of the RMSE for .
- In almost all situations, using the MCMC under the non-IP, Sch.2 gives the smallest values of the RB for .
- In the majority of situations, the RB of at is less than the RMSE of and at for the IP and non-IP.
- In almost all situations, using the MCMC under the IP, Sch.4 gives the smallest values of the RMSEs for .
- In almost all situations, using the MCMC under the IP, Sch.3 gives the smallest values of the RB for .
- The CP is more than or equal 95.0% at .
- In almost all situations, using the MCMC under the non-IP, Sch.2 gives the lowest AL for .
- In almost all situations, using the MCMC under the IP, Sch.4 gives the lowest AL for .
- In almost all situations, using the MCMC, the AL under the IP is less than the AL under the non-IP for .
- In almost all situations, using the MCMC, the RMSE under the IP is less than the RMSE using the ML and MPS.
- In almost all situations, using the MCMC, the RB under the IP is less than the RB using the ML and MPS.
- In almost all situations, using the MCMC, the AL under the IP is less than the AL under the ML and MPS for .
8. Applications
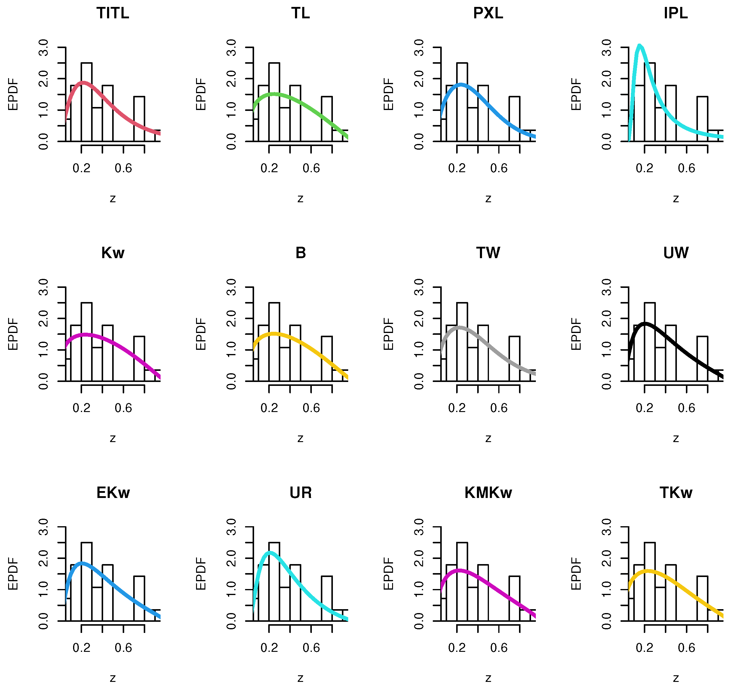
In this section, two real-world datasets are used to demonstrate the efficiency of the TITL distribution in a data-fitting scenario. Thus, when we turn our view towards model tools, the TITL model is contrasted with many rival models, such as the TL model, PXL model (see [52]), IPL model (see [53]), Kw model (see [54]), B model (see [55]), TW model (see [56]), UW model (see [57]), EKw model (see [58]), UR model (see [59]), KMKw model (see [60]) and TKw model (see [61]).
We take into account nine well-referenced measures of goodness of fit to compare the related models, including the Kolmogorov–Smirnov statistic (KS), the Anderson–Darling statistics (), the Hannan–Quinn information criterion (HQIC), the Akaike information criterion (AIC), the Bayesian information criterion (BIC), the consistent AIC (CAIC), and the Cramér–von Mises statistic (). The model that meets these statistics and statistical measures in the lowest possible way is the one that is best. The p value (PKS) connected to the KS test is also extracted. A model with the highest PKS values is the best.
8.1. The First Dataset
To begin, we examine the number of months it takes for renal dialysis patients to become infected, as indicated by [62]. The times of infection data are: 12.5, 13.5, 3.5, 4.5, 5.5, 6.5, 6.5, 7.5, 3.5, 7.5, 12.5, 3.5, 2.5, 2.5, 7.5, 8.5, 9.5, 10.5, 11.5, 7.5, 14.5, 14.5, 21.5, 25.5, 27.5, 21.5, 22.5, and 22.5. We now execute a normalization operation by dividing these data by thirty, yielding values ranging from 0 to 1. The collected data are updated: 0.450000, 0.483333, 0.116667, 0.850000, 0.116667, 0.25000, 0.28333, 0.316667, 0.116667, 0.15000, 0.18333, 0.216667, 0.916667, 0.216667, 0.25000,0.25000, 0.08333, 0.08333,0.25000, 0.35000, 0.38333, 0.416667, 0.416667, 0.750000, 0.483333, 0.716667, 0.716667, and 0.750000.
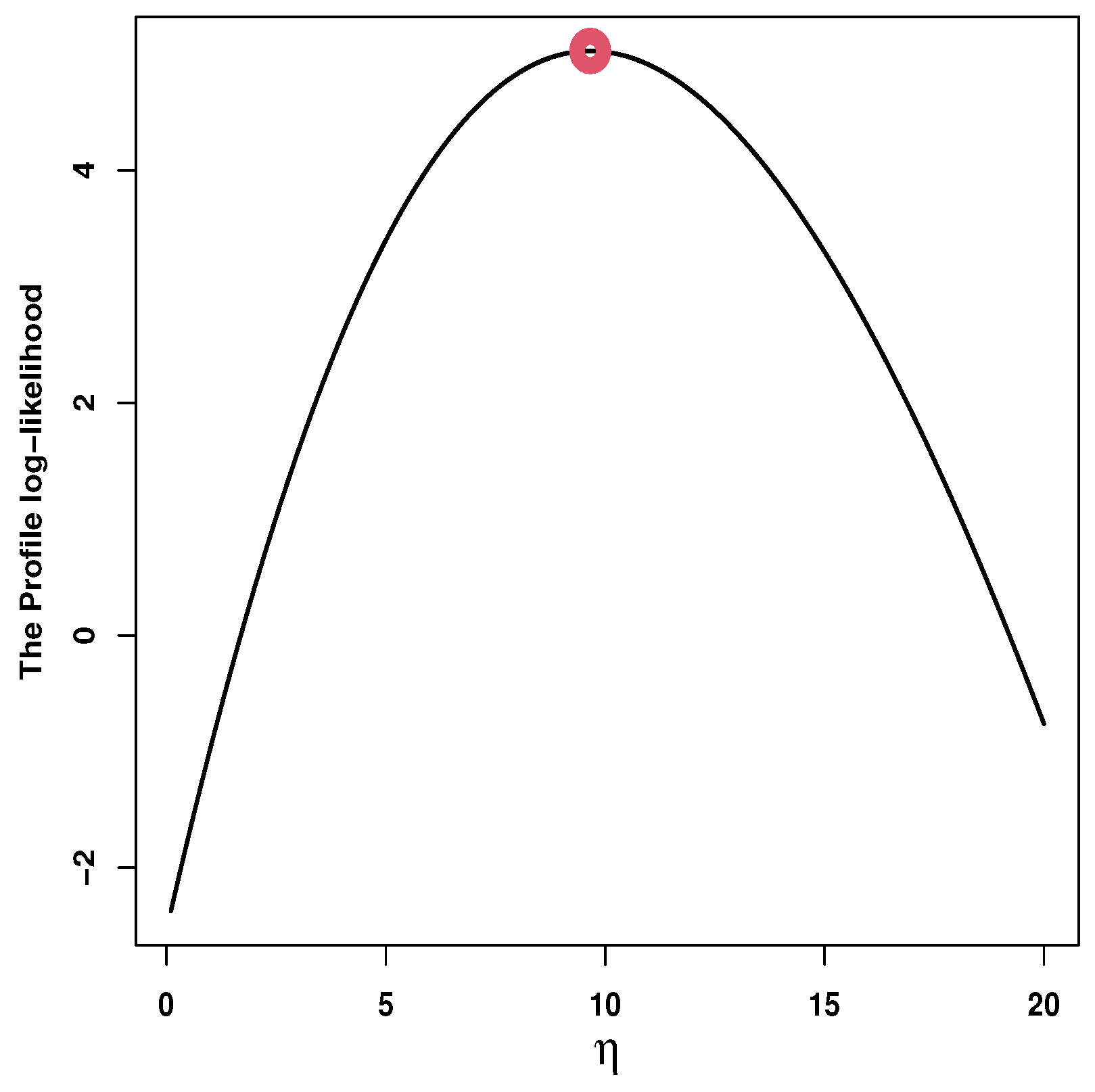
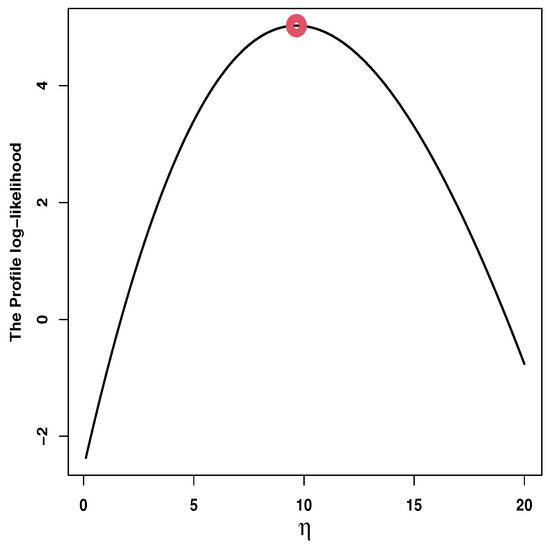
Table 9 shows the MLEs with their standard errors (SErs) for this first dataset. Table 10 also displays the numerical values for the AIC, BIC, CAIC, HQIC, KS, PKS, , and statistics for the first dataset. Table 11 discusses the provided estimates, upper bounds (UBs), and lower bounds (LBs) of the CIs, in addition to the SErs for the TITL model’s parameters via PCT-II samples for the first dataset. Figure 8 shows the initial PDF shape mentioned using the non-parametric kernel density estimation approach. From Figure 8, we note that the shape of the PDF is asymmetric. Furthermore, the normality condition is checked via the quantile–quantile (QQ) plot in the same figure. The outliers can also be spotted using the box plot. Henceforth, we can say that there are outliers in the first dataset (the circle with red color in Figure 8 represents the median but the blue dots represents the data). Figure 9 demonstrates how the first dataset’s profile log-likelihood behaves pretty clearly, as we can see that the root of the parameter is a global maximum. Figure 10 and Figure 11 show the estimated PDFs and CDFs of the competitive models. Figure 12 displays the probability–probability (PP) plots of the competitive models for the first dataset. The charts in Figure 10, Figure 11 and Figure 12 show that our model fits the data in a satisfying manner.
Table 9.
MLEs and SErs for the first dataset.
Table 10.
Measures of fitting for the first dataset.
Table 11.
ML, MPS and BE for the TITL distribution under the PCT-II for the first dataset.
Figure 8.
Some basic non-parametric plots for the first dataset.
Figure 9.
The profile log-likelihood of the TITL distribution for the first dataset.
Figure 10.
Estimated PDF plots of the competitive distributions for the first dataset.
Figure 11.
Estimated CDF plots of the competitive distributions for the first dataset.
Figure 12.
The PP plots of the fitted distributions for the first dataset.
8.2. The Second Dataset
The second dataset represents the trading economics credit rating of the 145 countries (2023). It shows the score of the creditworthiness of a country between 100 (riskless) and 0 (likely to default). We execute a normalization operation by dividing these data by 100, yielding values ranging from 0 to 1. The dataset was obtained from the following electronic address: https://tradingeconomics.com/country-list/rating (accessed on 26 March 2023). The dataset is reported in Table 12.
Table 12.
The trading economics (TE) credit rating of 145 countries (2023).
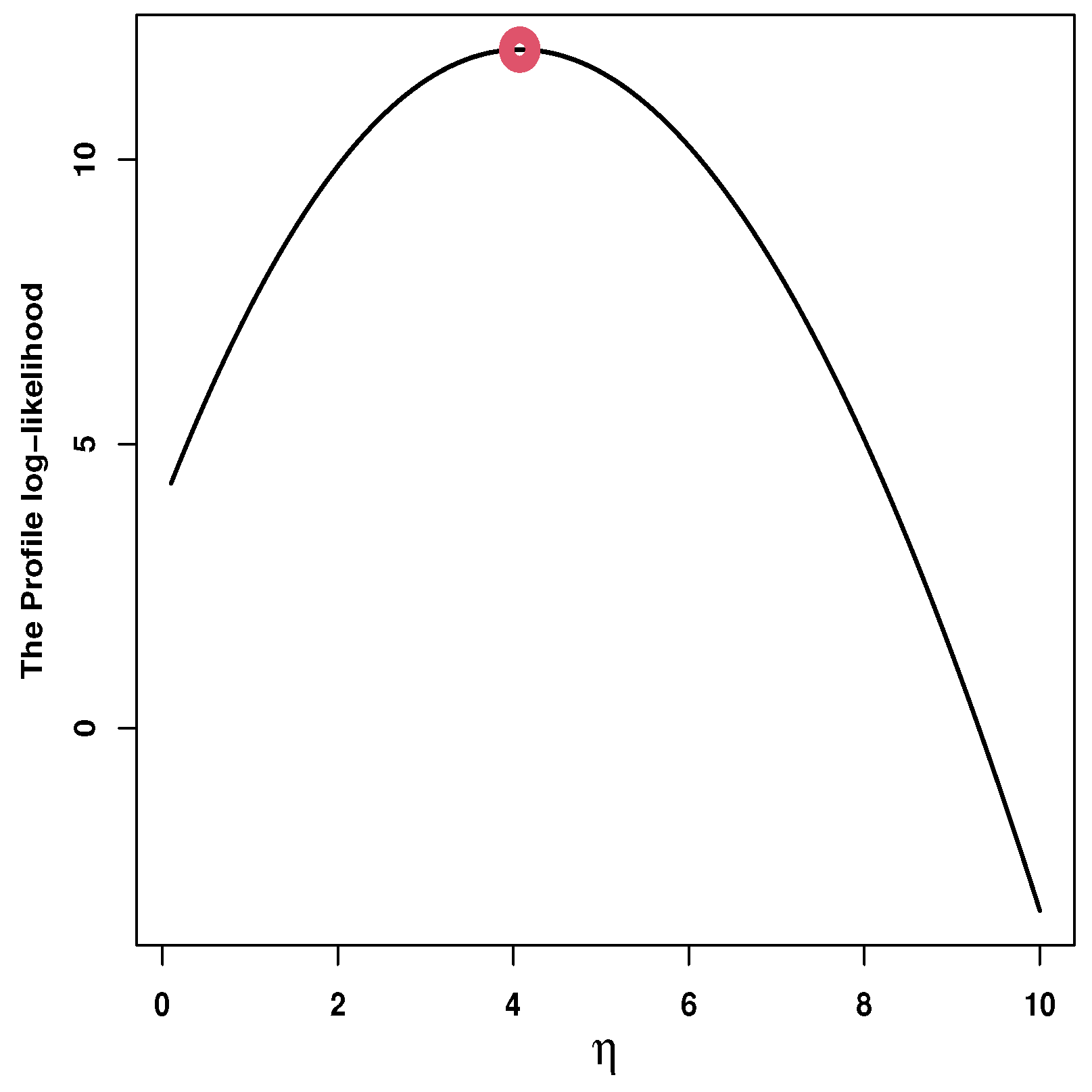
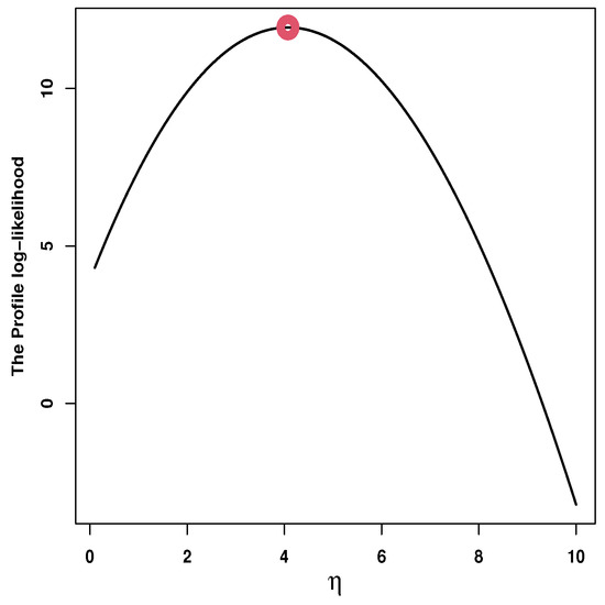
Table 13 shows the MLEs with their SErs for this second dataset. Table 14 also displays the numerical values for the AIC, BIC, CAIC, HQIC, KS, PKS, , and statistics. Table 15 discusses the provided estimates, UBs and LBs of the CIs, in addition to the SErs for the TITL model’s parameters via the PCT-II samples for the second dataset. Figure 13 shows the initial PDF shape mentioned using the non-parametric kernel density estimation approach for the second dataset. From Figure 13, we can note that the shape of the PDF is asymmetric. Furthermore, the normality condition is checked via the QQ plot in the same figure. The outliers can also be spotted using the box plot. Henceforth, we can say that there are outliers in the second dataset (the circle with red color in Figure 13 represents the median but the blue dots represents the data). Figure 14 demonstrates how the second dataset’s profile log-likelihood behaves pretty clearly, as we can see that the root of the shape parameter is a global maximum. Figure 15 and Figure 16 show the estimated PDFs and CDFs of the competitive models for the second dataset. Figure 17 shows the PP plots of the competitive models. The charts in Figure 15, Figure 16 and Figure 17 show that our model fits the real data above well.
Table 13.
MLEs and SErs for the second dataset.
Table 14.
Measures of fitting for the second dataset.
Table 15.
ML, MPS and BE for the TITL distribution under the PCT-II for the second dataset.
Figure 13.
Some basic non-parametric plots for the second dataset.
Figure 14.
The profile log-likelihood of the TITL distribution for the second dataset.
Figure 15.
Estimated PDF plots of the competitive distributions for the second dataset.
Figure 16.
Estimated CDF plots of the competitive distributions for the second dataset.
Figure 17.
The PP plots of the fitted distributions for the second dataset.
9. Conclusions
In this article, we investigated and studied a new asymmetric distribution with one shape parameter in the domain , called the truncated inverse Topp–Leone distribution. As evidence of its functional interest, its probability density function can be unimodal or right-skewed. On the other hand, the hazard rate function can be increased. Some important statistical properties, such as the mode, quantile function, median, Bowley’s skewness, Moor’s kurtosis, moments, incomplete moments, Lorenz and Bonferroni curves, probability-weighted moments, and numerical tables, were determined. Several different measures of uncertainty, such as the Rényi entropy, Tsallis entropy, Arimoto entropy, Havrda and Charvat entropy, Awad and Alawneh 1 entropy, Awad and Alawneh 2 entropy, Mathai–Haubold entropy, extropy, and residual extropy, were computed. To estimate the model parameters under progressive type-II censoring, the maximum likelihood, maximum product spacing, Bayesian using the squared error and Linex loss functions, were employed. Two applications employing real-world datasets explained the significance of the new truncated model in comparison to existing statistical models such as the Topp–Leone, power XLindley, inverse power Lindley, Kumaraswamy, beta, truncated Weibull, unit-Weibull, exponentiated Kumaraswamy, unit-Rayleigh, Kavya–Manoharan Kumaraswamy, and transmuted Kumaraswamy models. Finally, it is important to point out that one of the limitations of the progressive type-II censoring is that the time of the experiment can be very long if the units are highly reliable. As a result, more advanced schemes will need to be utilized in future studies.
Author Contributions
Conceptualization, M.E., N.A., A.S.H., C.C. and A.H.A.-H.; methodology, M.E., N.A., A.S.H., C.C. and A.H.A.-H.; software, M.E., N.A., A.S.H., C.C. and A.H.A.-H.; validation, M.E., N.A., A.S.H., C.C. and A.H.A.-H.; formal analysis, M.E., N.A., A.S.H., C.C. and A.H.A.-H.; investigation, M.E., N.A., A.S.H., C.C. and A.H.A.-H.; resources, M.E., N.A., A.S.H., C.C. and A.H.A.-H.; data curation, M.E., N.A., A.S.H., C.C. and A.H.A.-H.; writing-original draft preparation, M.E., N.A., A.S.H., C.C. and A.H.A.-H.; writing-review and editing, M.E., N.A., A.S.H., C.C. and A.H.A.-H.; visualization, M.E., N.A., A.S.H., C.C. and A.H.A.-H. All authors have read and agreed to the published version of the manuscript.
Funding
This research was funded by King Saud University, grant number RSPD2023R548.
Data Availability Statement
Not applicable.
Acknowledgments
Researchers Supporting Project number (RSPD2023R548), King Saud University, Riyadh, Saudi Arabia.
Conflicts of Interest
The authors declare no conflict of interest.
References
- Topp, C.W.; Leone, F.C. A family of J-shaped frequency functions. J. Am. Stat. Assoc. 1955, 50, 209–219. [Google Scholar] [CrossRef]
- Al-Shomrani, A.; Arif, O.; Shawky, A.; Hanif, S.; Shahbaz, M.Q. Topp-Leone family of distributions: Some properties and application. Pak. J. Stat. Oper. Res. 2016, 12, 443–451. [Google Scholar] [CrossRef]
- Rezaei, S.; Sadr, B.B.; Alizadeh, M.; Nadarajah, S. Topp-Leone generated family of distributions: Properties and applications. Commun. Stat. Theory Methods 2016, 46, 2893–2909. [Google Scholar] [CrossRef]
- Sangsanit, Y.; Bodhisuwan, W. The Topp-Leone generator of distributions: Properties and inferences. Songklanakarin Sci. Technol. 2016, 38, 537–548. [Google Scholar]
- Yousof, H.M.; Alizadeh, M.; Jahanshahi, S.M.A.; Ramires, T.G.; Ghosh, I.; Hamedani, G.G. The Transmuted Topp-Leone G family of distributions: Theory, characterizations and applications. J. Data Sci. 2017, 15, 723–740. [Google Scholar] [CrossRef]
- Reyad, H.; Korkmaz, M.C.; Afify, A.Z.; Hamedani, G.G.; Othman, S. The Fréchet Topp-Leone-G family of distributions: Properties, characterizations and applications. Ann. Data Sci. 2019, 8, 345–366. [Google Scholar] [CrossRef]
- Reyad, H.M.; Alizadeh, M.; Jamal, F.; Othman, S.; Hamedani, G.G. The exponentiated generalized Topp Leone-G family of distributions: Properties and applications. Pak. J. Stats. Oper. Res. 2019, 15, 1–24. [Google Scholar] [CrossRef]
- Mahdavi, A. Generalized Topp-Leone family of distributions. Biostat. Epidemiol. 2017, 3, 65–75. [Google Scholar]
- Elgarhy, M.; Nasir, M.A.; Jamal, F.; Ozel, G. The type II Topp-Leone generated family of distributions: Properties and applications. J. Stat. Manag. Syst. 2018, 21, 1529–1551. [Google Scholar] [CrossRef]
- Bantan, R.A.; Jamal, F.; Chesneau, C.; Elgarhy, M. A new power Topp-Leone generated family of distributions with applications. Entropy 2019, 21, 1177. [Google Scholar] [CrossRef]
- Elgarhy, M.; Hassan, A.S.; Nagy, H. Parameter estimation methods and applications of the power Topp-Leone distribution. Gazi Univ. J. Sci. 2022, 35, 731–746. [Google Scholar] [CrossRef]
- Alizadeh, M.; Lak, F.; Rasekhi, M.; Ramires, T.G.; Yousof, H.M.; Altun, E. The odd log-logistic Topp-Leone G family of distributions: Heteroscedastic regression models and applications. Comput. Stat. 2018, 33, 1217–1244. [Google Scholar] [CrossRef]
- Chipepa, F.; Oluyede, B.; Peter, O.P. The Burr III-Topp-Leone-G family of distributions with applications. Heliyon 2021, 7, e06534. [Google Scholar] [CrossRef]
- Hassan, A.S.; Elgarhy, M.; Ragab, R. Statistical properties and estimation of inverted Topp-Leone distribution. J. Stat. Appl. Probab. 2020, 9, 319–331. [Google Scholar]
- Metwally, A.S.M.; Hassan, A.S.; Almetwally, E.M.; Kibria, B.M.G.; Almongy, H.M. Reliability analysis of the new exponential inverted Topp-Leone distribution with applications. Entropy 2021, 23, 1662. [Google Scholar] [CrossRef]
- Almetwally, E.M.; Alharbi, R.; Alnagar, D.; Hafez, E.H. A new inverted Topp-Leone distribution: Applications to the COVID-19 mortality rate in two different countries. Axioms 2021, 10, 25. [Google Scholar] [CrossRef]
- Mohamed, R.A.H.; Elgarhy, M.; Alabdulhadi, M.H.; Almetwally, E.M.; Radwan, T. Statistical inference of truncated Cauchy power-inverted Topp-Leone distribution under hybrid censored scheme with applications. Axioms 2023, 12, 148. [Google Scholar] [CrossRef]
- Mahdavi, A.; Silva, O.G. A method to expand family of continuous distributions based on truncated distributions. J. Stat. Res. Iran 2017, 13, 231–247. [Google Scholar] [CrossRef]
- Abid, S.H.; Abdulrazak, R.K. [0, 1] truncated Fréchet-G generator of distributions. Appl. Math. 2017, 7, 51–66. [Google Scholar]
- Bantan, R.A.R.; Jamal, F.; Chesneau, C.; Elgarhy, M. Truncated inverted Kumaraswamy generated family of distributions with applications. Entropy 2019, 21, 1089. [Google Scholar] [CrossRef]
- ZeinEldin, R.A.; Chesneau, C.; Jamal, F.; Elgarhy, M.; Almarashi, A.M.; Al-Marzouki, S. Generalized truncated Fréchet generated family distributions and their applications. Comput. Model. Eng. Sci. 2021, 126, 791–819. [Google Scholar]
- Almarashi, A.M.; Jamal, F.; Chesneau, C.; Elgarhy, M. A new truncated Muth generated family of distributions with applications. Complexity 2021, 2021, 1211526. [Google Scholar] [CrossRef]
- Balakrishnan, N.; Aggrawala, R. Progressive Censoring, Theory, Methods and Applications; Birkhauser: Boston, MA, USA, 2000. [Google Scholar]
- Abdel-Hamid, A.H. Properties, estimations and predictions for a Poisson-half-logistic distribution based on progressively type-II censored samples. Appl. Math. Model. 2016, 40, 7164–7181. [Google Scholar] [CrossRef]
- Kundu, D.; Joarder, A. Analysis of type-II progressively hybrid censored data. Comput. Stat. Data Anal. 2006, 50, 2509–2528. [Google Scholar] [CrossRef]
- Mohammed, H.S.; Nassar, M.; Alotaibi, R.; Elshahhat, A. Analysis of adaptive progressive Type-II hybrid censored Dagum data with applications. Symmetry 2022, 14, 2146. [Google Scholar] [CrossRef]
- Maiti, K.; Kayal, S. Estimation of parameters and reliability characteristics for a generalized Rayleigh distribution under progressive Type-II censored sample. Commun. Stat-Simul. Comput. 2021, 50, 3669–3698. [Google Scholar] [CrossRef]
- Lee, K.; Cho, Y. Bayesian and maximum likelihood estimations of the inverted exponentiated half logistic distribution under progressive Type II censoring. J. Appl. Stat. 2017, 44, 811–832. [Google Scholar] [CrossRef]
- Buzaridah, M.M.; Ramadan, D.A.; El-Desouky, B.S. Estimation of some lifetime parameters of flexible reduced logarithmic-inverse Lomax distribution under progressive Type-II censored data. J. Math. 2022, 2022, 1690458. [Google Scholar] [CrossRef]
- Alotaibi, R.; Almetwally, E.M.; Kumar, D.; Rezk, H. Optimal test plan of step-stress model of alpha power Weibull lifetimes under progressively Type-II censored samples. Symmetry 2022, 14, 1801. [Google Scholar] [CrossRef]
- Alotaibi, R.; Baharith, L.A.; Almetwally, E.M.; Khalifa, M.; Ghosh, I.; Rezk, H. Statistical inference on a Finite mixture of exponentiated Kumaraswamy-G distributions with progressive Type II censoring Using bladder cancer data. Mathematics 2022, 10, 2800. [Google Scholar] [CrossRef]
- Wang, L.; Wu, K.; Zuo, X. Inference and prediction of progressive Type-II censored data from unit-generalized Rayleigh distribution. Hacet. J. Math. Stat. 2022, 51, 1752–1767. [Google Scholar] [CrossRef]
- Tse, S.K.; Yang, C.; Yuen, H.K. Statistical analysis of Weibull distributed lifetime data under type II progressive censoring with binomial removals. J. Appl. Stat. 2020, 27, 1033–1043. [Google Scholar] [CrossRef]
- Salem, S.; Abo-Kasem, O.E.; Hussien, A. On joint Type-II generalized progressive hybrid censoring scheme. Comput. J. Math. Stat. Sci. 2023, 2, 123–158. [Google Scholar] [CrossRef]
- Kleiber, C.; Kotz, S. Statistical Size Distributions in Economics and Actuarial Sciences; Wiley: New York, NY, USA, 2023. [Google Scholar]
- Greenwood, J.A.L.; Landwehr, J.M.; Wallis, J.R.; Matals, N.C. Probability weighted moments: Definition and relation to parameters of several distributions expressable in inverse form. Water Resour. Res. 1979, 15, 1049–1054. [Google Scholar] [CrossRef]
- Rényi, A. On measures of entropy and information. In Proceedings of the 4th Berkeley Symposium on Mathematical Statistics and Probability, Berkeley, CA, USA, 20 June–30 July 1960; Volume 1, pp. 47–561. [Google Scholar]
- Tsallis, C. Possible generalization of Boltzmann-Gibbs statistics. J. Stat. Phys. 1988, 52, 479–487. [Google Scholar] [CrossRef]
- Arimoto, S. Information-theoretical considerations on estimation problems. Inf. Control 1971, 19, 181–194. [Google Scholar] [CrossRef]
- Havrda, J.; Charvat, F. Quantification method of classification processes, concept of structural a-entropy. Kybernetika 1967, 3, 30–35. [Google Scholar]
- Awad, A.M.; Alawneh, A.J. Application of entropy to a life-time model. Ima J. Math. Control Inf. 1987, 4, 143–148. [Google Scholar] [CrossRef]
- Mathai, A.M.; Haubold, H.J. On generalized distributions and pathways. Phys. Lett. 2008, 372, 2109–2113. [Google Scholar] [CrossRef]
- Lad, F.; Sanfilippo, G.; Agro, G. Extropy: Complementary dual of entropy. Stat. Sci. 2015, 30, 40–58. [Google Scholar] [CrossRef]
- Shannon, C.E. A mathematical theory of communication. Bell Syst. Tech. J. 1948, 27, 379–423. [Google Scholar] [CrossRef]
- Qiu, G.; Jia, K. The residual extropy of order statistics. Stat. Probab. Lett. 2018, 133, 15–22. [Google Scholar] [CrossRef]
- Cohen, A.C. Progressively censored samples in life testing. Technometrics 1963, 5, 327–329. [Google Scholar] [CrossRef]
- Cheng, R.C.H.; Amin, N.A.K. Estimating parameters in continuous univariate distributions with a shifted origin. J. R. Stat. Soc. Ser. B. 1983, 45, 394–403. [Google Scholar] [CrossRef]
- Coolen, F.P.A.; Newby, M.J. A Note on the Use of the Product of Spacings in Bayesian Inference; Department of Mathematics and Computing Science University of Technology: Eindhoven, The Netherlands, 1990. [Google Scholar]
- Anatolyev, S.; Kosenok, G. An alternative to maximum likelihood based on spacings. Econ. Theory 2005, 21, 472–476. [Google Scholar] [CrossRef]
- Ng, H.K.T.; Luo, L.; Hu, Y.; Duan, F. Parameter estimation of three-parameter Weibull distribution based on progressively type-II censored samples. Stat Comput. Simul. 2012, 82, 1661–1678. [Google Scholar] [CrossRef]
- Dey, S.; Dey, T.; Luckett, D.J. Statistical inference for the generalized inverted exponential distribution based on upper record values. Math. Comput. Simul. 2016, 120, 64–78. [Google Scholar] [CrossRef]
- Meriem, B.; Gemeay, A.M.; Almetwally, E.M.; Halim, Z.; Alshawarbeh, E.; Abdulrahman, A.T.; Hussam, E. The power xlindley distribution: Statistical inference, fuzzy reliability, and covid-19 application. J. Funct. Spaces 2022, 2022, 9094078. [Google Scholar] [CrossRef]
- Barco, K.V.P.; Mazucheli, J.; Janeiro, V. The inverse power Lindley distribution. Commun. Stat.-Simul. Comput. 2017, 46, 6308–6323. [Google Scholar] [CrossRef]
- Kumaraswamy, P. A Generalized Probability Density Function for Double-Bounded Random Processes. J. Hydrol. 1980, 46, 79–88. [Google Scholar] [CrossRef]
- Gupta, A.K.; Nadarajah, S. Handbook of Beta Distribution and Its Applications; CRC Press: Boca Raton, FL, USA, 2004. [Google Scholar]
- Najarzadegan, H.; Alamatsaz, M.H.; Hayati, S. Truncated Weibull-G more flexible and more reliable than beta-G distribution. Int. J. Stat. Probab. 2017, 6, 1–17. [Google Scholar] [CrossRef]
- Mazucheli, J.; Menezes, A.F.B.; Ghitany, M.E. The unit-Weibull distribution and associated inference. J. Appl. Probab. Stat. 2018, 13, 1–22. [Google Scholar]
- Lemonte, A.J.; Barreto-Souza, W.; Cordeiro, G.M. The exponentiated Kumaraswamy distribution and its log-transform. Braz. J. Probab. Stat. 2013, 27, 3153. [Google Scholar] [CrossRef]
- Bantan, R.A.; Chesneau, C.; Jamal, F.; Elgarhy, M.; Tahir, M.H.; Ali, A.; Anam, S. Some new facts about the unit-Rayleigh distribution with applications. Mathematics 2020, 8, 1954. [Google Scholar] [CrossRef]
- Alotaibi, N.; Elbatal, I.; Shrahili, M.; Al-Moisheer, A.S.; Elgarhy, M.; Almetwally, E.M. Statistical inference for the Kavya-Manoharan Kumaraswamy model under ranked set sampling with applications. Symmetry 2023, 15, 587. [Google Scholar] [CrossRef]
- Khan, M.S.; King, R.; Hudson, I.L. Transmuted Kumaraswamy distribution. Stat. Transit. New Ser. 2016, 2, 183–210. [Google Scholar] [CrossRef]
- Klein, J.P.; Moeschberger, M.L. Survival Analysis: Techniques for Censored and Truncated Data; Springer: Berlin/Heidelberg, Germany, 2006. [Google Scholar]
Disclaimer/Publisher’s Note: The statements, opinions and data contained in all publications are solely those of the individual author(s) and contributor(s) and not of MDPI and/or the editor(s). MDPI and/or the editor(s) disclaim responsibility for any injury to people or property resulting from any ideas, methods, instructions or products referred to in the content. |
© 2023 by the authors. Licensee MDPI, Basel, Switzerland. This article is an open access article distributed under the terms and conditions of the Creative Commons Attribution (CC BY) license (https://creativecommons.org/licenses/by/4.0/).
















