Modeling the Amount of Carbon Dioxide Emissions Application: New Modified Alpha Power Weibull-X Family of Distributions
Abstract
1. Introduction
- To introduce a new probability distribution that is more flexible and suitable for modeling real data by adding three additional parameters to the Weibull distribution function.
- Derive general mathematical properties of the new distribution.
- Estimate the parameters of the probability distribution of the complete data using the maximum likelihood and Bayesian estimation methods, and compare them using Monte Carlo simulation estimates, biases, and expected errors.
- Apply experimentally obtained results to the study of carbon dioxide emissions. To show the adequacy of the distribution, it is compared with some other special and standard distributions.
- (1)
- ,
- (2)
- is differentiable and monotonically increasing, and
- (3)
- as and as .
2. The New Modified Alpha Power Weibull-X Family
- (i)
- To develop the flexibility and properties of the basic models;
- (ii)
- To provide a suitable procedure for adding additional parameters in extended models with strong outliers, which are very useful in gas emission modeling;
- (iii)
- Introduce the extended version of a basic model with closed forms for the cdf and hazard rate function, where the special submodels of this family can be used in the analysis of censored data sets;
- (iv)
- Compared to existing competing models, the special cases of the APMW-X approach are able to model data sets with high tail content.
2.1. Quantile Function
2.2. The Likelihood Function of the APMW-X Family
3. The Modified Alpha Power Weibull–Weibull (APMW-W) Distribution
- The APMW method is an effective way to add more than three parameters to the distribution family;
- The APMW method makes the distribution richer and more flexible;
- The APMW method provides models that can model both monotonic and non-monotonic hazard rate function (HRF);
- The APMW method gives us a better fit than other modified models with the same or fewer parameters.
4. Estimation of the Parameters
4.1. The Maximum Likelihood Estimation
4.2. Bayesian Estimation
5. Monte Carlo Simulation Study
5.1. MLE Monte Carlo Simulation
- Random samples of size are generated from the APMW-W distribution.
- Model parameters were estimated using the maximum likelihood method;
- One-thousand replicates were performed to calculate the biases and expected errors (ERs) of these estimators;
- The formulas used to calculate the estimate, biases, and ERs are as follows:and
- Step (4) is also repeated for the parameters and .
5.2. The Bootstrap Confidence Intervals: Boot-p Algorithm
- Generate sample of size n from the APMW-W and estimate a ;
- Generate another sample of size n using . Then, estimate ;
- Repeat step 2 B times;
- Via , that is, the CDF of , the C.I. of is given bywhere and x is prefixed.
5.3. Bayesian Monte Carlo Simulation Study
- Set start values and . Then, simulate sample of size n from , next set ;
- Simulate and . using the proposal distributions , , , and ;
- Calculate ;
- Simulate U from Uniform(0, 1);
- If , then ;If , then ;
- Set ;
- Iterate Steps 2–6, M repetitions, and obtain and for .
5.4. MCMC HPD Credible Interval Algorithm
- Arrange and in rising values;
- The lower bounds of and are in the rank ;
- The upper bounds of and is in the rank ;
- Iterate the previous steps M times. Obtain the average value of the lower and upper bounds of and .
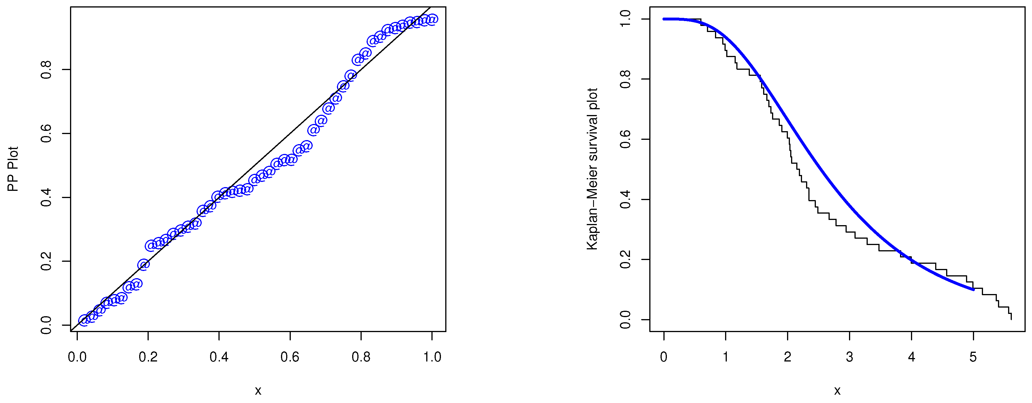
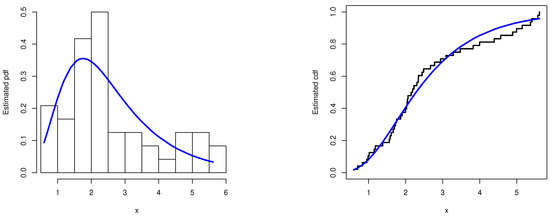
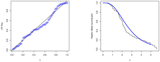
6. The Carbon Dioxide Emissions Application
- APMW-W distribution:
- APMW-E distribution:
- TW-d distribution:
7. Discussion and Future Framework
8. Conclusions
Author Contributions
Funding
Data Availability Statement
Conflicts of Interest
References
- Gomez-Deniz, E.; Calder in-Ojeda, E. On the usefulness of the logarithmic skew normal distribution for describing claims size data. Math-Ematical Probl. Eng. 2020, 2020, 1420618. [Google Scholar] [CrossRef]
- Ahmad, Z.; Mahmoudi, E.; Hamedani, G. A class of claim distributions: Properties, characterizations and applications to insurance claim data. Commun. Stat.-Deory Methods 2020, 49, 2183–2208. [Google Scholar] [CrossRef]
- Emissions due to Agriculture Global, Regional and Country Trends 2000–2018. Available online: https://www.fao.org (accessed on 15 September 2021).
- 2019 UK Greenhouse Gas Emissions, Final Figures. Available online: https://assets.publishing.service.gov.uk (accessed on 15 September 2021).
- Shafiq, A.; Lone, S.A.; Sindhu, T.N.; Khatib, Y.E.; Al-Mdallal, Q.M.; Muhammad, T. A new modified Kies Fréchet distribution: Applications of mortality rate of COVID-19. Results Phys. 2021, 28, 104638. [Google Scholar] [CrossRef] [PubMed]
- Ahmad, Z.; Mahmoudi, E.; Dey, S. A new family of heavy tailed distributions with an application to the heavy tailed insurance loss data. Commun. Stat.-Simul. Comput. 2020, 49, 4372–4395. [Google Scholar] [CrossRef]
- Klakattawi, H.S.; Aljuhani, W.H. A new technique for generating distributions based on a combination of two techniques: Alpha power transformation and exponentiated TX distributions family. Symmetry 2021, 13, 412. [Google Scholar] [CrossRef]
- Mansoor, M.; Tahir, M.H.; Cordeiro, G.M.; Alzaatreh, S.B. The Marshall-Olkin logistic-exponential distribution. Commun. Stat.-Theory Methods 2019, 48, 220–234. [Google Scholar] [CrossRef]
- El-Khatib, Y.; Hatemi-J, A. Computations of price sensitivities after a financial market crash. In Electrical Engineering and Intelligent Systems; Springer: New York, NY, USA, 2013; pp. 239–248. [Google Scholar]
- El-Khatib, Y.; Al-Mdallal, Q.M. Numerical simulations for the pricing of options in jump diffusion markets. Arab. J. Math. Sci. 2012, 18, 199–208. [Google Scholar] [CrossRef]
- Foss, S.; Korshunov, D.; Zachary, S. An Introduction to Heavy-Tailed and Subexponential Distributions; Springer Science & Business Media: Berlin, Germany, 2013. [Google Scholar]
- Alzaatreh, A.; Lee, C.; Famoye, F. A new method for generating families of continuous distributions. Metron 2013, 71, 63–79. [Google Scholar] [CrossRef]
- Chettri, S.; Das, B.; Chakraborty, S. A New Modified Alpha Power Weibull Distribution: Properties, Parameter Estimation and Application. J. Indian Soc. Probab. Stat. 2021, 22, 417–449. [Google Scholar] [CrossRef]
- Bowley, A.L. Elements of Statistics, 4th ed.; Charles Scribner’s Sons: New York, NY, USA, 1920. [Google Scholar]
- Moors, J. The meaning of kurtosis: Darlington re-examined. Am. Stat. 1986, 40, 283–284. [Google Scholar]
- Kundu, D.; Joarder, A. Analysis of Type-II progressively hybrid censored data. Comput. Stat. Data Anal. 2006, 50, 2509–2528. [Google Scholar] [CrossRef]











| x | Q(x) |
|---|---|
| 0.1 | 0.0051 |
| 0.2 | 0.0223 |
| 0.3 | 0.0557 |
| 0.4 | 0.1125 |
| 0.5 | 0.2062 |
| 0.6 | 0.3630 |
| 0.7 | 0.6420 |
| 0.8 | 1.2066 |
| 0.9 | 2.7380 |
| Point | ||||||
|---|---|---|---|---|---|---|
| n | Par. | |||||
| 25 | 0.9692 | 0.7506 | 0.7686 | 0.6826 | 0.5059 | |
| −0.0562 | −0.2748 | −0.2568 | −0.3428 | −0.5196 | ||
| 0.2838 | 0.3768 | 0.3755 | 0.392 | 0.5872 | ||
| 1.5303 | 1.7643 | 1.7764 | 1.7169 | 1.6556 | ||
| −0.4718 | −0.2378 | −0.2257 | −0.2852 | −0.3465 | ||
| 0.0798 | 0.3055 | 0.2913 | 0.3632 | 0.524 | ||
| 1.5155 | 3.2514 | 3.2528 | 3.2459 | 3.248 | ||
| −1.7589 | −0.023 | −0.0216 | −0.0284 | −0.0264 | ||
| 0.0196 | 0.0454 | 0.0453 | 0.046 | 0.046 | ||
| 1.7276 | 0.5805 | 0.5813 | 0.5775 | 0.5704 | ||
| 1.2059 | 0.0588 | 0.0596 | 0.0558 | 0.0487 | ||
| 0.0168 | 0.008 | 0.0082 | 0.0076 | 0.0068 | ||
| 1.118 | 1.1596 | 1.1682 | 1.1257 | 1.0898 | ||
| −0.0404 | 0.0012 | 0.0098 | −0.0327 | −0.0686 | ||
| 0.0613 | 0.3122 | 0.3145 | 0.3041 | 0.3352 | ||
| 50 | 1.0283 | 0.7431 | 0.7716 | 0.6462 | 0.5068 | |
| 0.0029 | −0.2823 | −0.2538 | −0.3792 | −0.5186 | ||
| 0.1359 | 0.5382 | 0.5651 | 0.4816 | 0.6411 | ||
| 1.6051 | 2.0279 | 2.0325 | 2.0095 | 2.0089 | ||
| −0.3969 | 0.0258 | 0.0305 | 0.0075 | 0.0069 | ||
| 0.1304 | 0.1104 | 0.1109 | 0.1093 | 0.1118 | ||
| 1.4153 | 3.1505 | 3.1572 | 3.1235 | 3.1312 | ||
| −1.8591 | −0.1238 | −0.1171 | −0.1508 | −0.1431 | ||
| 0.0069 | 0.2989 | 0.2947 | 0.317 | 0.316 | ||
| 1.5491 | 0.6118 | 0.6124 | 0.6091 | 0.6038 | ||
| 1.0274 | 0.09 | 0.0907 | 0.0874 | 0.0821 | ||
| 0.0276 | 0.0225 | 0.0227 | 0.0215 | 0.0202 | ||
| 1.1025 | 1.1948 | 1.2022 | 1.165 | 1.1439 | ||
| −0.0559 | 0.0365 | 0.0438 | 0.0066 | −0.0145 | ||
| 0.0438 | 0.2613 | 0.2658 | 0.2447 | 0.253 | ||
| 100 | 0.8942 | 0.646 | 0.6587 | 0.5986 | 0.4777 | |
| −0.1312 | −0.3794 | −0.3667 | −0.4268 | −0.5477 | ||
| 0.0881 | 0.3193 | 0.3151 | 0.3385 | 0.4707 | ||
| 1.6546 | 1.9359 | 1.9392 | 1.9228 | 1.9196 | ||
| −0.3475 | −0.0661 | −0.0628 | −0.0792 | −0.0824 | ||
| 0.0149 | 0.0943 | 0.093 | 0.0992 | 0.1072 | ||
| 1.4817 | 3.3443 | 3.3474 | 3.3322 | 3.337 | ||
| −1.7926 | 0.07 | 0.073 | 0.0578 | 0.0627 | ||
| 0.0136 | 0.1198 | 0.1205 | 0.1172 | 0.1188 | ||
| 1.3493 | 0.5699 | 0.5702 | 0.569 | 0.5667 | ||
| 0.8276 | 0.0482 | 0.0485 | 0.0473 | 0.045 | ||
| 0.006 | 0.0065 | 0.0065 | 0.0063 | 0.0061 | ||
| 1.1181 | 1.2964 | 1.3043 | 1.2657 | 1.2507 | ||
| −0.0402 | 0.138 | 0.1459 | 0.1073 | 0.0924 | ||
| 0.0268 | 0.2139 | 0.2207 | 0.1898 | 0.1938 | ||
| 200 | 1.0492 | 1.0878 | 1.0996 | 1.0403 | 0.9805 | |
| 0.0238 | 0.0624 | 0.0742 | 0.0149 | −0.0449 | ||
| 0.0627 | 0.3592 | 0.3685 | 0.3249 | 0.3654 | ||
| 1.7663 | 1.9187 | 1.9211 | 1.9093 | 1.9087 | ||
| −0.2357 | −0.0833 | −0.0809 | −0.0928 | −0.0933 | ||
| 0.0309 | 0.0456 | 0.0454 | 0.0466 | 0.0474 | ||
| 1.4698 | 3.1943 | 3.1971 | 3.1834 | 3.1869 | ||
| −1.8046 | −0.0801 | −0.0773 | −0.091 | −0.0875 | ||
| 0.0091 | 0.0838 | 0.0823 | 0.0896 | 0.0883 | ||
| 1.2558 | 0.5741 | 0.5743 | 0.5734 | 0.5717 | ||
| 0.7341 | 0.0524 | 0.0526 | 0.0517 | 0.05 | ||
| 0.0026 | 0.0058 | 0.0059 | 0.0057 | 0.0054 | ||
| 1.1357 | 1.0035 | 1.0071 | 0.9898 | 0.9744 | ||
| −0.0227 | −0.1548 | −0.1513 | −0.1686 | −0.184 | ||
| 0.0222 | 0.116 | 0.1154 | 0.1189 | 0.1284 | ||
| 400 | 0.9448 | 1.0808 | 1.0865 | 1.0583 | 1.0335 | |
| −0.0806 | 0.0554 | 0.0611 | 0.0329 | 0.0081 | ||
| 0.0299 | 0.1758 | 0.1776 | 0.1693 | 0.1815 | ||
| 1.7559 | 2.0258 | 2.0268 | 2.0217 | 2.0218 | ||
| −0.2462 | 0.0237 | 0.0247 | 0.0196 | 0.0197 | ||
| 0.0163 | 0.0276 | 0.0277 | 0.0271 | 0.0272 | ||
| 1.4501 | 3.2464 | 3.2479 | 3.2406 | 3.2427 | ||
| −1.8243 | −0.0279 | −0.0265 | −0.0338 | −0.0317 | ||
| 0.0059 | 0.0413 | 0.041 | 0.0424 | 0.0421 | ||
| 1.2178 | 0.5707 | 0.5708 | 0.5704 | 0.5697 | ||
| 0.6961 | 0.049 | 0.0491 | 0.0487 | 0.048 | ||
| 0.0015 | 0.0037 | 0.0037 | 0.0036 | 0.0035 | ||
| 1.181 | 1.1492 | 1.1515 | 1.1403 | 1.1341 | ||
| 0.0227 | −0.0092 | −0.0069 | −0.0181 | −0.0243 | ||
| 0.0136 | 0.0602 | 0.0606 | 0.0587 | 0.0593 | ||
| n | Par. | ||||||
|---|---|---|---|---|---|---|---|
| 25 | −0.075 2.0134 | 0.001 4.981 | 0.112 2.01 | 0.1122 2.029 | 0.1116 1.9409 | 0.0054 1.9402 | |
| 2.0883 | 4.98 | 1.898 | 1.9168 | 1.8293 | 1.9348 | ||
| 0.0902 1.8482 | 0.003 3.944 | 0.144 1.829 | 0.1476 1.8549 | 0.1269 1.8164 | 0.0233 1.8152 | ||
| 1.758 | 3.941 | 1.685 | 1.7074 | 1.6895 | 1.7919 | ||
| 0.9767 2.0839 | 0.0001 6.283 | 0.549 2.476 | 0.5829 2.4887 | 0.4167 2.4214 | 0.0444 2.4298 | ||
| 1.1072 | 6.283 | 1.927 | 1.9058 | 2.0047 | 2.3854 | ||
| 1.0642 1.9963 | 0.001 5.132 | 0.738 2.398 | 0.7632 2.4072 | 0.5393 2.3557 | 0.2286 2.3607 | ||
| 0.9321 | 5.131 | 1.66 | 1.644 | 1.8165 | 2.1321 | ||
| 1.241 1.79 | 0.177 5.782 | 2.762 3.64 | 2.7673 3.6448 | 2.7296 3.6203 | 2.7399 3.6292 | ||
| 0.5491 | 5.605 | 0.878 | 0.8775 | 0.8907 | 0.8893 | ||
| 1.2844 1.7466 | 0.227 5.046 | 2.846 3.579 | 2.8469 3.5793 | 2.8438 3.5778 | 2.8445 3.5783 | ||
| 0.4622 | 4.819 | 0.733 | 0.7325 | 0.734 | 0.7338 | ||
| 1.4735 1.9818 | 0.491 5.199 | 0.46 0.727 | 0.4607 0.728 | 0.4591 1.589509978 | 0.4549 0.7174 | ||
| 0.5083 | 4.708 | 0.267 | 0.2673 | 0.2646 | 0.2625 | ||
| 1.5137 1.9416 | 0.529 4.334 | 0.475 0.706 | 0.4751 1.528610804 | 0.4744 0.6963 | 0.4721 0.6919 | ||
| 0.4279 | 3.805 | 0.231 | 0.2336 | 0.2219 | 0.2199 | ||
| 0.6329 1.6031 | 0.101 3.798 | 0.237 2.297 | 0.2379 2.3119 | 0.2321 2.2352 | 0.2029 2.2408 | ||
| 0.9702 | 3.697 | 2.06 | 2.074 | 2.0031 | 2.0378 | ||
| 0.7096 1.5264 | 0.136 2.878 | 0.306 2.096 | 0.3085 2.1078 | 0.302 2.0362 | 0.2356 2.0282 | ||
| 0.8168 | 2.742 | 1.79 | 1.7993 | 1.7342 | 1.7926 | ||
| 50 | 0.3058 1.7508 | 0.001 5.405 | 0.1 2.56 | 0.1023 2.5789 | 0.0943 2.3645 | 0.0226 2.3963 | |
| 1.4451 | 5.404 | 2.46 | 2.4766 | 2.2702 | 2.3737 | ||
| 0.42 1.6365 | 0.003 3.954 | 0.123 2.331 | 0.1247 2.4212 | 0.108 1.8894 | 0.0336 1.8826 | ||
| 1.2165 | 3.951 | 2.208 | 2.2965 | 1.7814 | 1.849 | ||
| 0.8974 2.3128 | 0.0001 6.366 | 1.34 2.698 | 1.3499 2.7034 | 1.298 2.678 | 1.273 2.6831 | ||
| 1.4154 | 6.366 | 1.358 | 1.3535 | 1.38 | 1.4101 | ||
| 1.0094 2.2009 | 0.0001 5.406 | 1.511 2.587 | 1.5126 2.5902 | 1.5067 2.5746 | 1.4919 2.5774 | ||
| 1.1915 | 5.406 | 1.076 | 1.0776 | 1.0679 | 1.0855 | ||
| 1.2528 1.5778 | 0.221 5.029 | 1.838 4.152 | 1.8567 4.1621 | 1.7721 4.1135 | 1.7663 4.1333 | ||
| 0.325 | 4.808 | 2.314 | 2.3054 | 2.3414 | 2.367 | ||
| 1.2785 1.5521 | 0.306 4.223 | 2.217 4.012 | 2.2498 4.0178 | 2.0887 3.9847 | 2.0971 3.9982 | ||
| 0.2736 | 3.917 | 1.795 | 1.768 | 1.8959 | 1.9011 | ||
| 1.2233 1.875 | 0.514 4.091 | 0.385 0.899 | 0.3856 0.9023 | 0.3829 1.9693 | 0.3742 0.865 | ||
| 0.6517 | 3.577 | 0.514 | 0.5167 | 0.5015 | 0.4908 | ||
| 1.2748 1.8235 | 0.559 3.585 | 0.457 0.83 | 0.4567 1.7817 | 0.4566 0.8244 | 0.454 0.8156 | ||
| 0.5486 | 3.026 | 0.373 | 0.3751 | 0.3678 | 0.3617 | ||
| 0.6922 1.5127 | 0.121 3.224 | 0.46 2.384 | 0.4603 2.3954 | 0.4584 2.3346 | 0.4376 2.3406 | ||
| 0.8206 | 3.103 | 1.924 | 1.935 | 1.8762 | 1.903 | ||
| 0.7571 1.4478 | 0.164 2.645 | 0.487 2.122 | 0.4891 2.131 | 0.4815 2.081 | 0.4666 2.082 | ||
| 0.6908 | 2.481 | 1.635 | 1.6423 | 1.6002 | 1.6154 | ||
| 100 | 0.3124 1.4761 | 0.001 4.514 | 0.05 1.625 | 0.0517 1.6323 | 0.0448 1.591 | 0.0064 1.4982 | |
| 1.1637 | 4.513 | 1.575 | 1.5806 | 1.5462 | 1.4918 | ||
| 0.4044 1.384 | 0.003 3.482 | 0.118 1.538 | 0.1203 1.588 | 0.1119 1.5004 | 0.0404 1.4756 | ||
| 0.9796 | 3.479 | 1.42 | 1.4677 | 1.3885 | 1.4351 | ||
| 1.415 1.8942 | 0.0001 6.32 | 0.921 2.385 | 0.9269 2.388 | 0.8982 2.3728 | 0.8775 2.3747 | ||
| 0.4792 | 6.32 | 1.464 | 1.4611 | 1.4746 | 1.4971 | ||
| 1.4529 1.8563 | 0.005 5.087 | 1.4 2.326 | 1.4074 2.3264 | 1.3685 2.3095 | 1.3358 2.312 | ||
| 0.4034 | 5.082 | 0.926 | 0.919 | 0.941 | 0.9762 | ||
| 1.2533 1.7101 | 0.333 4.576 | 2.575 3.982 | 2.5849 3.9916 | 2.5329 3.9412 | 2.5413 3.9615 | ||
| 0.4568 | 4.243 | 1.407 | 1.4067 | 1.4083 | 1.4202 | ||
| 1.2894 1.674 | 0.457 3.888 | 2.792 3.958 | 2.8012 3.9674 | 2.7596 3.919 | 2.7688 3.938 | ||
| 0.3846 | 3.431 | 1.166 | 1.1662 | 1.1594 | 1.1692 | ||
| 1.1975 1.5012 | 0.516 3.184 | 0.442 0.701 | 0.4425 0.7008 | 0.4421 1.577 | 0.441 0.6994 | ||
| 0.3037 | 2.668 | 0.259 | 0.2582 | 0.2581 | 0.2584 | ||
| 1.2215 1.4772 | 0.58 2.709 | 0.472 0.669 | 0.4723 1.451 | 0.4713 0.6665 | 0.4677 0.6615 | ||
| 0.2557 | 2.129 | 0.197 | 0.1973 | 0.1951 | 0.1939 | ||
| 0.7975 1.4388 | 0.137 3.579 | 0.401 2.094 | 0.4032 2.0985 | 0.3908 2.0781 | 0.3474 2.0788 | ||
| 0.6414 | 3.442 | 1.693 | 1.6953 | 1.6873 | 1.7314 | ||
| 0.8482 1.3881 | 0.175 2.59 | 0.664 1.975 | 0.6647 1.9855 | 0.6592 1.928 | 0.6513 1.9226 | ||
| 0.5399 | 2.415 | 1.311 | 1.3209 | 1.2688 | 1.2713 | ||
| 200 | 0.5583 1.5401 | 0.0001 5.407 | 0.249 2.394 | 0.2504 2.4039 | 0.2411 2.3544 | 0.0914 2.36 | |
| 0.9818 | 5.407 | 2.145 | 2.1535 | 2.1133 | 2.2686 | ||
| 0.636 1.4625 | 0.003 4.435 | 0.309 2.22 | 0.3154 2.2537 | 0.2854 2.1507 | 0.2 2.1515 | ||
| 0.8265 | 4.432 | 1.911 | 1.9383 | 1.8653 | 1.9515 | ||
| 1.4217 2.111 | 0.001 6.511 | 1.5 2.306 | 1.5017 2.3071 | 1.4917 2.3038 | 1.4881 2.3041 | ||
| 0.6894 | 6.51 | 0.806 | 0.8054 | 0.8121 | 0.8161 | ||
| 1.4762 2.0565 | 0.003 5.447 | 1.622 2.235 | 1.6248 2.2363 | 1.6093 2.2312 | 1.606 2.2315 | ||
| 0.5803 | 5.444 | 0.613 | 0.6115 | 0.6219 | 0.6255 | ||
| 1.2828 1.6569 | 0.316 3.889 | 2.518 3.653 | 2.5368 3.6544 | 2.4471 3.6491 | 2.4608 3.651 | ||
| 0.3741 | 3.573 | 1.135 | 1.1176 | 1.2021 | 1.1902 | ||
| 1.3124 1.6273 | 0.461 3.409 | 2.648 3.626 | 2.6622 3.6282 | 2.6182 3.6184 | 2.6227 3.6219 | ||
| 0.3149 | 2.948 | 0.978 | 0.966 | 1.0002 | 0.9992 | ||
| 1.155 1.3566 | 0.526 2.991 | 0.471 0.685 | 0.4715 0.6865 | 0.4712 1.476 | 0.4707 0.6708 | ||
| 0.2015 | 2.465 | 0.214 | 0.215 | 0.2088 | 0.2001 | ||
| 1.171 1.3406 | 0.593 2.692 | 0.5 0.664 | 0.4997 1.375 | 0.4995 0.6635 | 0.4989 0.6603 | ||
| 0.1697 | 2.099 | 0.164 | 0.1641 | 0.1641 | 0.1614 | ||
| 0.8439 1.4274 | 0.151 3.492 | 0.521 1.62 | 0.5312 1.6239 | 0.4891 1.6031 | 0.4738 1.5991 | ||
| 0.5835 | 3.341 | 1.099 | 1.0927 | 1.114 | 1.1253 | ||
| 0.89 1.3813 | 0.196 2.567 | 0.58 1.508 | 0.5814 1.5275 | 0.5725 1.482 | 0.5499 1.4801 | ||
| 0.4912 | 2.371 | 0.928 | 0.9461 | 0.9095 | 0.9302 | ||
| 400 | 0.6056 1.2839 | 0.001 5.097 | 0.258 1.937 | 0.263 1.9401 | 0.2417 1.9231 | 0.1578 1.9229 | |
| 0.6783 | 5.096 | 1.679 | 1.6771 | 1.6815 | 1.7651 | ||
| 0.6593 1.2303 | 0.003 3.662 | 0.427 1.841 | 0.4336 1.8505 | 0.415 1.8048 | 0.3641 1.8016 | ||
| 0.571 | 3.659 | 1.414 | 1.417 | 1.3898 | 1.4374 | ||
| 1.506 2.0058 | 0.001 6.254 | 1.691 2.336 | 1.6921 2.3394 | 1.6886 2.3239 | 1.6881 2.3257 | ||
| 0.4998 | 6.253 | 0.645 | 0.6473 | 0.6353 | 0.6376 | ||
| 1.5455 1.9663 | 0.003 5.051 | 1.792 2.271 | 1.7921 2.2718 | 1.7908 2.269 | 1.7906 2.2693 | ||
| 0.4208 | 5.048 | 0.479 | 0.4797 | 0.4783 | 0.4786 | ||
| 1.2996 1.6005 | 0.312 3.648 | 2.888 3.586 | 2.8926 3.5867 | 2.8679 3.5851 | 2.8738 3.5857 | ||
| 0.3009 | 3.336 | 0.698 | 0.6942 | 0.7173 | 0.7119 | ||
| 1.3234 1.5767 | 0.492 3 | 2.92 3.564 | 2.921 3.5648 | 2.9142 3.561 | 2.9159 3.5623 | ||
| 0.2533 | 2.508 | 0.644 | 0.6438 | 0.6468 | 0.6464 | ||
| 1.1423 1.2934 | 0.55 2.948 | 0.505 0.655 | 0.5052 0.655 | 0.505 1.337 | 0.5047 0.6522 | ||
| 0.1512 | 2.398 | 0.15 | 0.1498 | 0.149 | 0.1475 | ||
| 1.1542 1.2815 | 0.635 2.225 | 0.517 0.638 | 0.5169 1.262 | 0.5167 0.6372 | 0.5162 0.6363 | ||
| 0.1273 | 1.59 | 0.121 | 0.1207 | 0.1205 | 0.1201 | ||
| 0.9521 1.41 | 0.165 3.734 | 0.672 1.656 | 0.6736 1.6569 | 0.668 1.6337 | 0.6597 1.6229 | ||
| 0.458 | 3.569 | 0.984 | 0.9833 | 0.9657 | 0.9633 | ||
| 0.9883 1.3738 | 0.219 2.913 | 0.789 1.584 | 0.7912 1.5915 | 0.7815 1.5579 | 0.7691 1.5519 | ||
| 0.3855 | 2.694 | 0.795 | 0.8002 | 0.7764 | 0.7827 |
| Min. | 1st Qu. | Median | Mean | 3rd Qu. | Max |
|---|---|---|---|---|---|
| 0.5981 | 1.6506 | 2.1686 | 2.6003 | 3.3314 | 5.6114 |
| Model | |||||
|---|---|---|---|---|---|
| APMW-W | 9.6176529 | 3.2950643 | 9.8558515 | 7.4854501 | 0.5631985 |
| APMW-E | 9.461573 | 5.948058 | 5.685677 | - | 6.868609 |
| TW-D | - | - | - | 0.01422845 | 0.29302159 |
| Model | KS | p-Value |
|---|---|---|
| APMW-W | 0.16659 | 0.903 |
| APMW-E | 0.21242 | 0.683 |
| TW-D | 0.29233 | 0.298 |
Disclaimer/Publisher’s Note: The statements, opinions and data contained in all publications are solely those of the individual author(s) and contributor(s) and not of MDPI and/or the editor(s). MDPI and/or the editor(s) disclaim responsibility for any injury to people or property resulting from any ideas, methods, instructions or products referred to in the content. |
© 2023 by the authors. Licensee MDPI, Basel, Switzerland. This article is an open access article distributed under the terms and conditions of the Creative Commons Attribution (CC BY) license (https://creativecommons.org/licenses/by/4.0/).
Share and Cite
Emam, W.; Tashkandy, Y. Modeling the Amount of Carbon Dioxide Emissions Application: New Modified Alpha Power Weibull-X Family of Distributions. Symmetry 2023, 15, 366. https://doi.org/10.3390/sym15020366
Emam W, Tashkandy Y. Modeling the Amount of Carbon Dioxide Emissions Application: New Modified Alpha Power Weibull-X Family of Distributions. Symmetry. 2023; 15(2):366. https://doi.org/10.3390/sym15020366
Chicago/Turabian StyleEmam, Walid, and Yusra Tashkandy. 2023. "Modeling the Amount of Carbon Dioxide Emissions Application: New Modified Alpha Power Weibull-X Family of Distributions" Symmetry 15, no. 2: 366. https://doi.org/10.3390/sym15020366
APA StyleEmam, W., & Tashkandy, Y. (2023). Modeling the Amount of Carbon Dioxide Emissions Application: New Modified Alpha Power Weibull-X Family of Distributions. Symmetry, 15(2), 366. https://doi.org/10.3390/sym15020366

