A Hybrid Framework Model Based on Wavelet Neural Network with Improved Fruit Fly Optimization Algorithm for Traffic Flow Prediction
Abstract
:1. Introduction
- (1)
- To solve the problem that the FOA easily falls into local optimum, the IFOA using parallel search strategy and group cooperation strategy is designed to improve the quality solution.
- (2)
- A hybrid prediction model based on WNN with IFOA (IFOA-WNN) is introduced, which combines the advantages of the nonlinear fitting ability and the fast convergence ability to predict the traffic flow prediction in the road segments scene.
- (3)
- Experiments are carried out on the real road dataset. The experiment results show that the IFOA can select appropriate structure parameters for WNN, and the proposed IFOA-WNN model can make accurate prediction results.
2. Basic Knowledge
2.1. Mathematical Model of Traffic Flow in Road Segments
2.2. Fruit Fly Optimization Algorithm
- Step 1.
- Initializing the parameters of the fruit fly swarm. Initialize the number of fruit flies in the swarm, the initial position of the fruit fly swarm, the search step size , and the maximum number of iterations.
- Step 2.
- Smell search process. The fruit fly swarm starts from the initial position and searches randomly in all directions with step to get the updated position , .where is a random value of . After completing the random search, the smell concentration judgment value of the current position of the fruit fly is calculated, and the function is the smell concentration function.
- Step 3.
- Visual search process. The fruit fly with the best smell concentration judgment value in the swarm is selected as the optimal fruit fly, and the global optimal A value and the global optimal fruit fly location information are updated when the optimal fruit fly’s is better than the global optimal value . The update process is given by the following equation.
- Step 4.
- Determine the termination condition. If the maximum number of iterations is reached, the algorithm terminates and outputs the optimal solution that leads to the optimal value of the function ; otherwise, it returns to step 2.
3. Improved Fruit Fly Optimization Algorithm
3.1. Parallel Search and Group Cooperation Strategies in IFOA
- (1)
- Parallel search strategy
- (2)
- Group cooperation strategy
- Step 1.
- The subswarms are sorted in descending order according to the fitness function value and select the subswarm as the invariant subswarms whose fitness function value is in the top 50% for group cooperation strategy.
- Step 2.
- If the number of the subswarms is , the subswarm and the subswarm after sorting will be cross-transformed, .
- Step 3.
- The fruit fly with optimal value in a subswarm is chosen as the information fruit fly of the subswarm. A binary crossover fruit fly and the information fruit fly of the subswarm have the same length. The crossover fruit fly is randomly generated to perform the crossover operation on the subswarm and the subswarm informative fruit flies. The informative fruit fly of the subswarm does not change, and the informative fruit fly of the subswarm changes as the crossover operation.
3.2. Execution Steps of the IFOA
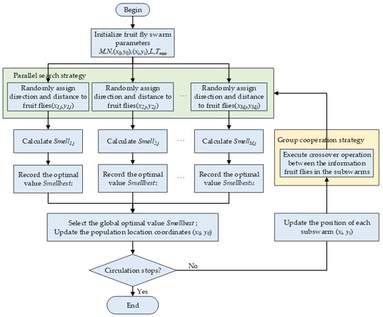
- Step 1.
- Initializing parameters of the fruit fly swarm. The number of subswarms is initialized as , and the number of fruit fly in each subswarm is set to . The fruit fly swarm can be expressed as . Therefore, each fruit fly subswarm can be expressed as . The initial position of the swarm is set to , the initial position of each subswarm is initialized as , . The search step size is and the maximum iterations is set to .
- Step 2.
- Smell search process. Distance to each fruit fly is randomly assigned to carry out the search process. The initial position of each fruit fly is , , and , and each subswarm performs this process independently.where is a random value of . After completing the random search, the smell concentration judgment value of the current position of the fruit fly is calculated. In this paper, the smell concentration judgment value of different fruit flies is the prediction error value calculated by applying the WNN network hyperparameters carried by different fruit flies to the WNN for traffic flow prediction. In this case, the smaller the value of , the better.
- Step 3.
- Visual search process with the group cooperation strategy. Firstly, we find the optimal value and optimal solution in each subpopulation, and the information exchange operation is executed between subswarms according to the group cooperation strategy. Finally, we find the global optimal value and optimal solution in the whole swarm.
- Step 4.
- Determining the termination condition. If the maximum number of iterations is not reached, the position of each subswarm is updated. Then enter the iteration, repeat step 2 to 4 until the number of iterations reaches . Otherwise, the algorithm terminates and outputs the optimal solution that leads to the optimal value of the function .
4. The Hybrid IFOA-WNN Model for Traffic Prediction
4.1. Wavelet Neural Network
- (1)
- Forward calculation of input signal
- (2)
- Error back propagation learning
4.2. The Hybrid IFOA-WNN Model
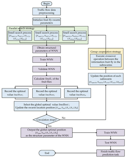
- Step 1.
- Traffic flow data preprocessing. Preprocess the original traffic flow data, the calculate traffic flow data of the section segments by using the mathematical model, divide the preprocessed data into the training set, the validation set and the test set, then normalize them respectively.
- Step 2.
- Initialize fruit fly swarm parameters. The number of subswarms is 4, the swarm size is 10, the number of iterations is 100. Set the initial position of the swarm as , set the initial position of each subswarm as , and the fruit fly in the subswarm can be expressed as , , . The search step size is , the upper bound of the individual position of the fruit fly swarm is , and the lower bound of the individual position of the fruit fly swarm is .
- Step 3.
- Execute parallel search strategy. The swarm is divided by parallel search strategy, and each subswarm performs the smell search process individually.
- Step 4.
- Train the WNN model. The training set data and the structural parameters obtained from IFOA are used as the input of WNN, and the WNN is fully trained in the process of forward calculation and error back propagation.
- Step 5.
- Validate the WNN model. The validation set data is used to get the predicted traffic flow, and the MAE value between the real traffic flow data and the predicted value is calculated.
- Step 6.
- Calculate the optimal values of the subswarms. The MAE value obtained from the step 5 is used as the smell concentration judgment value of the individual fruit fly. Then, mark the optimal value in each subswarm.
- Step 7.
- Select the global optimal value from the subswarms and update the swarm location coordinates .
- Step 8.
- Circulation Stops. When the number of iterations reaches the maximum, the circulation terminates and step 10 is executed; otherwise, go to step 9.
- Step 9.
- Structural parameters continue to be optimized by IFOA. The position of each subswarm is updated and the information exchange operation is executed between subswarms according to the group cooperation strategy. Then enter the iteration, repeat step 2 to 8 repeated until the number of iterations reaches.
- Step 10.
- Finish traffic flow prediction task. Retrain the WNN using the optimal structural parameters , and then input the test set into the trained WNN model for prediction.
5. Simulation Experiments
5.1. Dataset
5.2. Compared Methods
- (1)
- BPNN is a classic neural network model. The input layer, hidden layer units are set to 6 and 15, respectively. The activation function is sigmoid function, and the learning rate is set to 0.01.
- (2)
- RNN is suitable for time series prediction. The input layer, hidden layer units are set to 6 and 15, respectively. The activation function is tanh function, and the learning rate is set to 0.01.
- (3)
- WNN is an improved BPNN network. The input layer, hidden layer units are set to 6 and 15, respectively, and the learning rate is set to 0.01. The connection weight learning rate , the translation factor learning rate , and the scaling factor learning rate are set 0.01.
- (4)
- IWOA-WNN is a hybrid framework network. The swarm size is set to 10, the number of iterations is set to 100, the upper bound and the lower bound of the individual position of the swarm are set to and .
5.3. Evaluation Metric
5.4. Experiments Analysis
- (1)
- The prediction performance comparison of different NNs models
- (2)
- The prediction performance comparison of different hybrid NNs models
6. Conclusions
Author Contributions
Funding
Institutional Review Board Statement
Informed Consent Statement
Data Availability Statement
Conflicts of Interest
References
- Wu, Q.; Jiang, Z.; Hong, K.; Liu, H.; Yang, L.T.; Ding, J. Tensor-based recurrent neural network and multi-modal prediction with its applications in traffic network management. IEEE Trans. Netw. Serv. Manag. 2021, 18, 780–792. [Google Scholar] [CrossRef]
- Liao, L.; Hu, Z.; Zheng, Y.; Bi, S.; Zou, F.; Qiu, H.; Zhang, M. An improved dynamic Chebyshev graph convolution network for traffic flow prediction with spatial-temporal attention. Appl. Intell. 2022, 32, 1–13. [Google Scholar] [CrossRef]
- Okutani, I.; Stephanedes, Y.J. Dynamic prediction of traffic volume through Kalman filtering theory. Transp. Res. Pract. B-Methodol. 1984, 18, 1–11. [Google Scholar] [CrossRef]
- Smith, B.L.; Williams, B.M.; Oswald, R.K. Comparison of parametric and nonparametric models for traffic flow forecasting. Transp. Res. Pract. C-Emerg. Technol. 2002, 10, 303–321. [Google Scholar] [CrossRef]
- Jian, W.; Wei, D.; Guo, Y. New Bayesian combination method for short-term traffic flow forecasting. Transp. Res. Pract. C-Emerg. Technol. 2014, 43, 79–94. [Google Scholar]
- Wang, H.; Liu, L.; Dong, S.; Qian, Z.; Wei, H. A novel work zone short-term vehicle-type specific traffic speed prediction model through the hybrid emd–arima framework. Transp. B-Transp. Dyn. 2015, 4, 159–186. [Google Scholar] [CrossRef]
- Garg, N.; Mangal, S.K.; Saini, P.K.; Dhiman, P.; Maji, S. Comparison of ann and analytical models in traffic noise modeling and predictions. Acoust. Aust. 2015, 43, 179–189. [Google Scholar] [CrossRef]
- Chen, X.Q.; Wu, S.B.; Shi, C.J.; Huang, Y.; Yang, Y.; Ke, R.; Zhao, J. Sensing data supported traffic flow prediction via denoising schemes and ann: A comparison. IEEE Sens. J. 2020, 23, 14317–14328. [Google Scholar] [CrossRef]
- Alqatawna, A.; Álvarez, A.M.R.; García-Moreno, S.S.C. Comparison of multivariate regression models and artificial neural networks for prediction highway traffic accidents in spain: A case study. Transp. Res. Pract. C-Emerg. Technol. 2021, 58, 277–284. [Google Scholar] [CrossRef]
- Sharma, B.; Kumar, S.; Tiwari, P.; Yadav, P.; Nezhurina, M.I. Ann based short-term traffic flow forecasting in undivided two lane highway. J. Big Data. 2018, 5, 48. [Google Scholar] [CrossRef]
- Ledoux, C. An urban traffic flow model integrating neural networks. Transp. Res. Pract. C 1997, 5, 287–300. [Google Scholar] [CrossRef]
- Poli, R.; Kennedy, J.; Blackwell, T. Particle swarm optimization. Swarm Intell. 2007, 1, 33–57. [Google Scholar] [CrossRef]
- Harik, G.R.; Lobo, F.G.; Goldberg, D.E. The compact genetic algorithm. IEEE Trans. Evol. Comput. 1999, 3, 287–297. [Google Scholar] [CrossRef] [Green Version]
- Dorigo, M.; Caro, G.D. Ant colony optimization: A new meta-heuristic. Evol. Comput. 1999, 2, 1470–1477. [Google Scholar]
- Karaboga, D.; Gorkemli, B.; Ozturk, C.; Karaboga, N. A comprehensive survey: Artificial bee colony algorithm and applications. Artif. Intell. Rev. 2014, 42, 21–57. [Google Scholar] [CrossRef]
- Tsao, P.W. A new Fruit fly optimization algorithm: Taking the financial distress model as an example. Knowl.-Based Syst. 2012, 26, 69–74. [Google Scholar]
- Mirjalili, S.; Lewis, A. Grey wolf optimizer. Adv. Eng. Softw. 2014, 69, 46–61. [Google Scholar] [CrossRef] [Green Version]
- Mirjalili, S.; Lewis, A. The whale optimization algorithm. Adv. Eng. Softw. 2016, 95, 51–67. [Google Scholar] [CrossRef]
- Zhang, Q.Y.; Qian, H.; Chen, Y.P. A short-term traffic forecasting model based on echo state network optimized by improved fruit fly optimization algorithm. Neurocomputing 2020, 416, 117–124. [Google Scholar] [CrossRef]
- Liu, X.J.; Qin, X.L. A probability-based core dandelion guided dandelion algorithm and application to traffic flow prediction. Eng. Appl. Artif. Intell. 2020, 96, 103922. [Google Scholar] [CrossRef]
- Chan, K.Y.; Dillon, T.S.; Chang, E. An intelligent particle swarm optimization for short-term traffic flow forecasting using on-road sensor systems. IEEE Trans. Ind. Electron. 2013, 60, 4714–4725. [Google Scholar] [CrossRef] [Green Version]
- Abolghasem, S.N.; Parima, M.; Maryam, S. Short-term traffic flow prediction using the modified elman recurrent neural network optimized through a genetic algorithm. IEEE Access. 2020, 8, 217526–217540. [Google Scholar]
- Yan, H.; Zhang, T.; Qi, Y.; Yu, D.J. Short-term traffic flow prediction based on a hybrid optimization algorithm. Appl. Math. Model. 2022, 102, 385–404. [Google Scholar] [CrossRef]
- Li, H.T. Network traffic prediction of the optimized bp neural network based on glowworm swarm algorithm. Int. J. Syst. Sci. 2019, 7, 64–70. [Google Scholar] [CrossRef]
- Peng, Y.N.; Wan, L.X. Short-term traffic volume prediction using GA-BP based on wavelet denoising and phase space reconstruction. Physica. A 2020, 549, 123913. [Google Scholar] [CrossRef]
- Mahshid, F.; Shadan, G.; Kayvan, T.; Alex, D.C.; Alireza, S. A wavelet feature-based neural network approach to estimate electrical arc characteristics. Electr. Power Syst. Res. 2022, 208, 107893. [Google Scholar]
- Yang, H. Wavelet neural network with soa based on dynamic adaptive search step size for network traffic prediction. Int. J. OPract. 2020, 224, 165322. [Google Scholar] [CrossRef]
- Chen, Q.; Song, Y.; Zhao, J. Short-term traffic flow prediction based on improved wavelet neural network. Neural Comput. Appl. 2021, 33, 8181–8190. [Google Scholar] [CrossRef]
- Jiang, W.H.; Wu, X.G.; Gong, Y.; Yu, W.X.; Zhong, X.H. Holt–Winters smoothing enhanced by fruit fly optimization algorithm to forecast monthly electricity consumption. Energy 2020, 193, 116779. [Google Scholar] [CrossRef]
- Qiao, L.; Liu, Y.; Zhu, J. Application of generalized regression neural network optimized by fruit fly optimization algorithm for fracture toughness in a pearlitic steel. Eng. Fract. Mech. 2020, 235, 107105. [Google Scholar] [CrossRef]
- Ruby, B.; Priti, M.; Piyush, S.; Prashant, S.; Manish, S. Implementation of fruit fly optimization algorithm to escalate the attacking efficiency of node capture attack in wireless sensor networks. Comput. Phys. Commun. 2020, 149, 134–145. [Google Scholar]
- Ma, C.; Dai, G.; Zhou, J. Short-term traffic flow prediction for urban road sections based on time series analysis and LSTM_BiLSTM method. IEEE Trans. Intell. Transp. Syst. 2021, 23, 5615–5624. [Google Scholar] [CrossRef]











| Activation Function | MAE | RMSE | MAPE (%) |
|---|---|---|---|
| Mexican-hat | 3.43 | 4.31 | 10.32 |
| Morlet | 3.06 | 3.99 | 9.12 |
| Compared Models | MAE | RMSE | MAPE (%) |
|---|---|---|---|
| BPNN | 3.34 | 4.24 | 10.22 |
| RNN | 4.16 | 5.43 | 9.43 |
| WNN | 3.06 | 3.99 | 9.12 |
| Sample | Actual Data | WNN | RNN | BPNN | |||
|---|---|---|---|---|---|---|---|
| Predicted Value | Bias (%) | Predicted Value | Bias (%) | Predicted Value | Bias (%) | ||
| 5 | 14.01 | 14.47 | 3.26% | 15.27 | 9.02% | 16.10 | 14.92% |
| 65 | 5.61 | 5.84 | 4.15% | 5.47 | 3.27% | 5.18 | 7.68% |
| 99 | 39.84 | 41.82 | 4.97% | 46.23 | 16.04% | 39.67 | 0.44% |
| 123 | 55.07 | 54.63 | 0.80% | 54.76 | 0.56% | 52.39 | 4.86% |
| 138 | 55.85 | 55.83 | 0.03% | 54.70 | 2.05% | 59.80 | 7.07% |
| 174 | 77.12 | 80.3 | 4.12% | 76.06 | 1.37% | 80.9 | 4.90% |
| 175 | 74.56 | 76.30 | 2.33% | 76.46 | 2.55% | 87.37 | 17.19% |
| 244 | 30.26 | 30.07 | 0.63% | 28.99 | 4.20% | 31.88 | 5.35% |
| 261 | 28.64 | 31.05 | 8.41% | 31.28 | 9.22% | 33.64 | 17.47% |
| 281 | 13.77 | 14.21 | 3.20% | 15.65 | 13.65% | 13.85 | 0.58% |
| Compared Models | |||||
|---|---|---|---|---|---|
| IWOA-WNN | 14 | 23 | 0.013 | 0.001 | 0.001 |
| IFOA-WNN | 10 | 37 | 0.012 | 0.004 | 0.004 |
| Compared Models | MAE | RMSE | MAPE (%) |
|---|---|---|---|
| WNN | 3.06 | 3.99 | 9.12 |
| IWOA-WNN | 2.04 | 2.66 | 6.12 |
| IFOA-WNN | 1.79 | 2.36 | 4.62 |
| Sample | Actual Data | IFOA-WNN | IWOA-WNN | WNN | |||
|---|---|---|---|---|---|---|---|
| Predicted Value | Bias (%) | Predicted Value | Bias (%) | Predicted Value | Bias (%) | ||
| 3 | 14.83 | 14.11 | 4.87% | 12.21 | 17.66% | 11.42 | 22.97% |
| 51 | 2.61 | 2.78 | 6.41% | 2.86 | 9.52% | 3.50 | 34.22% |
| 66 | 5.79 | 5.69 | 1.71% | 5.45 | 5.99% | 6.84 | 18.16% |
| 75 | 8.01 | 7.72 | 3.66% | 6.39 | 20.24% | 6.80 | 15.14% |
| 120 | 53.47 | 53.01 | 0.87% | 53.58 | 0.21% | 52.84 | 1.18% |
| 149 | 78.97 | 78.92 | 0.05% | 77.14 | 2.31% | 78.55 | 0.53% |
| 188 | 103.86 | 102.74 | 1.08% | 102.29 | 1.52% | 106.33 | 2.37% |
| 192 | 92.27 | 91.53 | 0.80% | 89.93 | 2.53% | 91.83 | 0.96% |
| 215 | 59.99 | 60.26 | 0.45% | 61.59 | 2.67% | 60.99 | 1.67% |
| 268 | 22.78 | 22.31 | 2.06% | 22.58 | 0.86% | 21.49 | 5.65% |
Publisher’s Note: MDPI stays neutral with regard to jurisdictional claims in published maps and institutional affiliations. |
© 2022 by the authors. Licensee MDPI, Basel, Switzerland. This article is an open access article distributed under the terms and conditions of the Creative Commons Attribution (CC BY) license (https://creativecommons.org/licenses/by/4.0/).
Share and Cite
Zhang, Q.; Li, C.; Yin, C.; Zhang, H.; Su, F. A Hybrid Framework Model Based on Wavelet Neural Network with Improved Fruit Fly Optimization Algorithm for Traffic Flow Prediction. Symmetry 2022, 14, 1333. https://doi.org/10.3390/sym14071333
Zhang Q, Li C, Yin C, Zhang H, Su F. A Hybrid Framework Model Based on Wavelet Neural Network with Improved Fruit Fly Optimization Algorithm for Traffic Flow Prediction. Symmetry. 2022; 14(7):1333. https://doi.org/10.3390/sym14071333
Chicago/Turabian StyleZhang, Qingyong, Changwu Li, Conghui Yin, Hang Zhang, and Fuwen Su. 2022. "A Hybrid Framework Model Based on Wavelet Neural Network with Improved Fruit Fly Optimization Algorithm for Traffic Flow Prediction" Symmetry 14, no. 7: 1333. https://doi.org/10.3390/sym14071333
APA StyleZhang, Q., Li, C., Yin, C., Zhang, H., & Su, F. (2022). A Hybrid Framework Model Based on Wavelet Neural Network with Improved Fruit Fly Optimization Algorithm for Traffic Flow Prediction. Symmetry, 14(7), 1333. https://doi.org/10.3390/sym14071333

