Dimensionality Reduction, Modelling, and Optimization of Multivariate Problems Based on Machine Learning
Abstract
1. Introduction
2. Related Work
2.1. Active Subspace
2.2. Surrogate Models
2.3. Artificial Neural Networks
3. The Proposed Methodology
3.1. Finding an Active Space
3.2. Equivalent Surrogate Construction
3.2.1. The RBF Neural Network
3.2.2. Polynomial Fitting
4. Experimental Design
4.1. The Standard Test Function
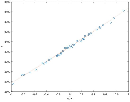
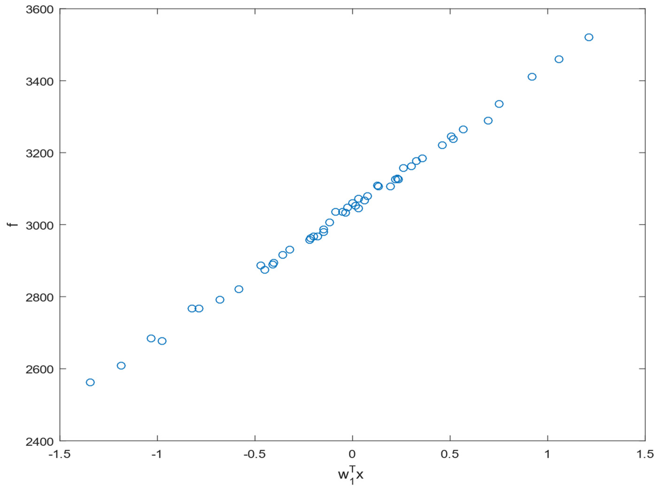
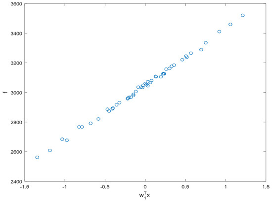
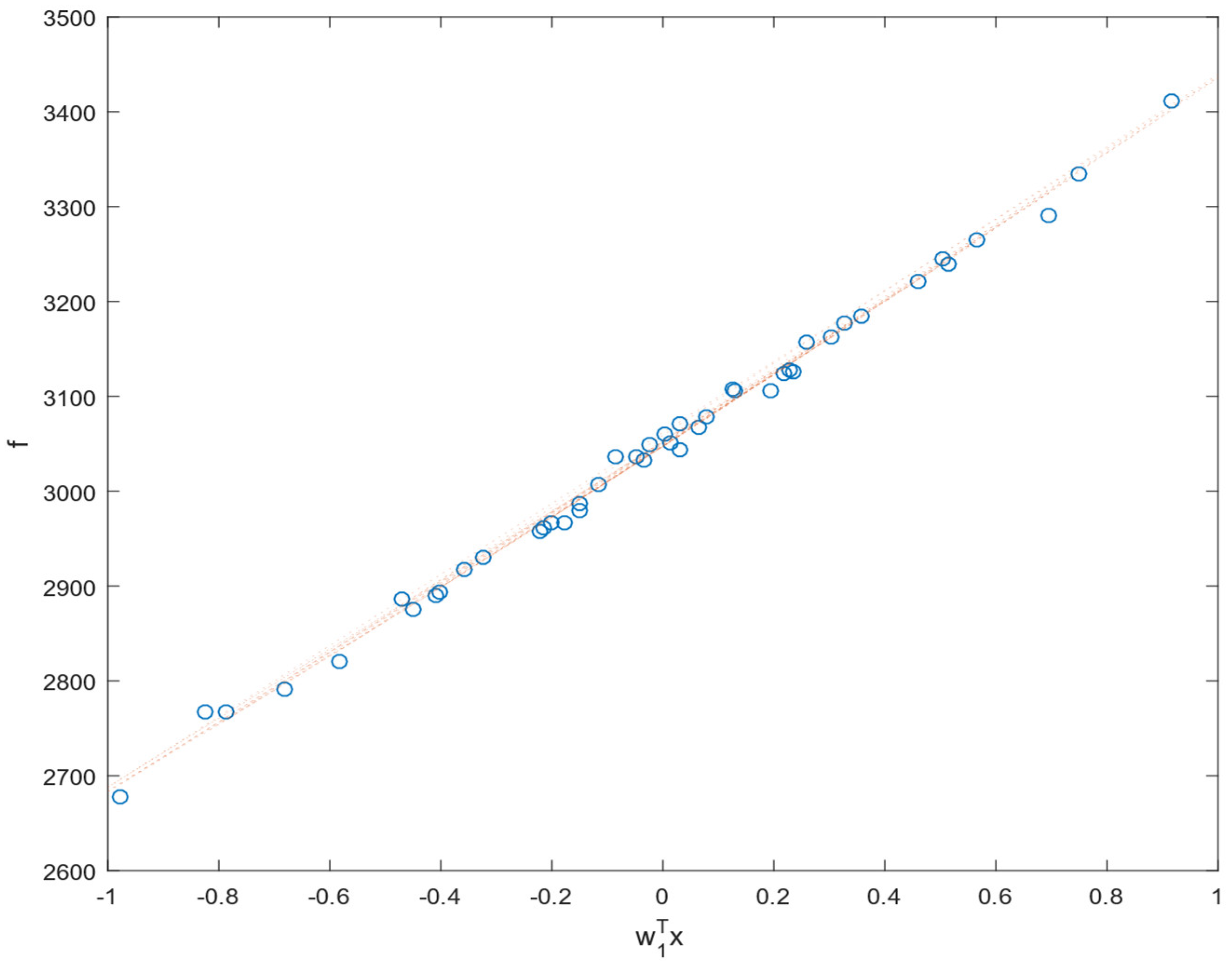
4.1.1. Finding One-Dimensional Active Subspace
- (1)
- samples, .
- (2)
- , where the dot operation is a component-wise multiplication.
- (3)
- .
- (4)
- Then, come up with the coefficients of the following linear regression modelusing least squareswhere
- (5)
- Next, compute , and which represents the coefficient of the linear regression approximation.
- (6)
- Lastly, plot the result where the first parameter is and the second parameter is [22].
4.1.2. The RBF Network Model
4.1.3. Performing a Polynomial Fit
4.1.4. Optimization Using the Genetic Algorithm
4.2. Rae2822 Airfoil Drag Reduction Optimization
4.2.1. Finding One-Dimensional Active Subspace and Polynomial Fitting
4.2.2. Optimization with Constraint
5. Results and Discussion
6. Conclusions and Recommendations
Author Contributions
Funding
Institutional Review Board Statement
Informed Consent Statement
Conflicts of Interest
References
- Alomoush, W. Cuckoo Search Algorithm based Dynamic Parameter Adjustment Mechanism for Solving Global Optimization Problems. Int. J. Appl. Eng. Res. 2019, 14, 4434–4440. [Google Scholar]
- Alrosan, A.; Alomoush, W.; Norwawi, N.; Alswaitti, M.; Makhadmeh, S.N. An improved artificial bee colony algorithm based on mean best-guided approach for continuous optimization problems and real brain MRI images segmentation. Neural Comput. Appl. 2021, 33, 1671–1697. [Google Scholar] [CrossRef]
- Coello, C.A.C.; Brambila, S.G.; Gamboa, J.F.; Tapia, M.G.C.; Gómez, R.H. Evolutionary multiobjective optimization: Open research areas and some challenges lying ahead. Complex Intell. Syst. 2020, 6, 221–236. [Google Scholar] [CrossRef]
- Ma, L.; Huang, M.; Yang, S.; Wang, R.; Wang, X. An Adaptive Localized Decision Variable Analysis Approach to Large-Scale Multiobjective and Many-Objective Optimization. IEEE Trans. Cybern. 2021, 1–13. [Google Scholar] [CrossRef] [PubMed]
- Alomoush, A.A.; Alsewari, A.A.; Alamri, H.S.; Zamli, K.Z.; Alomoush, W.; Younis, M.I. Modified Opposition Based Learning to Improve Harmony Search Variants Exploration. In Proceedings of the International Conference of Reliable Information and Communication Technology, Johor, Malaysia, 22 September 2019; pp. 279–287. [Google Scholar]
- Alomoush, A.A.; Alsewari, A.R.A.; Zamli, K.Z.; Alrosan, A.; Alomoush, W.; Alissa, K. Enhancing three variants of harmony search algorithm for continuous optimization problems. Int. J. Electr. Comput. Eng. (IJECE) 2021, 11, 2343–2349. [Google Scholar] [CrossRef]
- Alomoush, W.; Omar, K.; Alrosan, A.; Alomari, Y.M.; Albashish, D.; Almomani, A. Firefly photinus search algorithm. J. King Saud Univ.-Comput. Inf. Sci. 2020, 32, 599–607. [Google Scholar] [CrossRef]
- Constantine, P.G. Active Subspaces: Emerging Ideas for Dimension Reduction in Parameter Studies; SIAM: Philadelphia, PA, USA, 2015. [Google Scholar]
- Scott, D.W. The curse of dimensionality and dimension reduction. Multivar. Density Estim. Theory Pract. Vis. 2008, 1, 195–217. [Google Scholar]
- Yao, W.; Chen, X.; Luo, W.; Van Tooren, M.; Guo, J. Review of uncertainty-based multidisciplinary design optimization methods for aerospace vehicles. Prog. Aerosp. Sci. 2011, 47, 450–479. [Google Scholar] [CrossRef]
- Leifsson, L.; Koziel, S. Multi-fidelity design optimization of transonic airfoils using physics-based surrogate modeling and shape-preserving response prediction. J. Comput. Sci. 2010, 1, 98–106. [Google Scholar] [CrossRef]
- Li, W.; Krist, S.; Campbell, R. Transonic airfoil shape optimization in preliminary design environment. J. Aircr. 2006, 43, 639–651. [Google Scholar] [CrossRef][Green Version]
- Russi, T.M. Uncertainty Quantification with Experimental Data and Complex System Models; University of California: Berkeley, CA, USA, 2010. [Google Scholar]
- Constantine, P.G.; Dow, E.; Wang, Q. Active subspace methods in theory and practice: Applications to kriging surfaces. SIAM J. Sci. Comput. 2014, 36, A1500–A1524. [Google Scholar] [CrossRef]
- Constantine, P.G.; Zaharatos, B.; Campanelli, M. Discovering an active subspace in a single-diode solar cell model. Stat. Anal. Data Min. ASA Data Sci. J. 2015, 8, 264–273. [Google Scholar] [CrossRef]
- Hu, X.; Zhao, Y.; Chen, X.; Lattarulo, V. Conceptual Moon imaging micro/nano-satellite design optimization under uncertainty. Acta Astronaut. 2018, 148, 22–31. [Google Scholar] [CrossRef]
- Hu, X.; Chen, X.; Parks, G.T.; Tong, F. Uncertainty-based design optimization approach based on cumulative distribution matching. Struct. Multidiscip. Optim. 2019, 60, 1571–1582. [Google Scholar] [CrossRef]
- Ma, L.; Li, N.; Guo, Y.; Wang, X.; Yang, S.; Huang, M.; Zhang, H. Learning to Optimize: Reference Vector Reinforcement Learning Adaption to Constrained Many-Objective Optimization of Industrial Copper Burdening System. IEEE Trans. Cybern. 2021, 1–14. [Google Scholar] [CrossRef] [PubMed]
- Zhu, Z.; Guo, H. Design of an RBF Surrogate Model for Low Reynolds Number Airfoil Based on Transfer Learning. In Proceedings of the 2019 Chinese Control and Decision Conference (CCDC), Nanchang, China, 3–5 June 2019; pp. 4555–4559. [Google Scholar]
- Ma, Z.; Cui, B.; Wang, Z.; Zhao, D. Parameter Reduction of Composite Load Model Using Active Subspace Method. IEEE Trans. Power Syst. 2021, 36, 5441–5452. [Google Scholar] [CrossRef]
- Wang, Q.; Chen, H.; Hu, R.; Constantine, P. Conditional sampling and experiment design for quantifying manufacturing error of transonic airfoil. In Proceedings of the 49th AIAA Aerospace Sciences Meeting including the New Horizons Forum and Aerospace Exposition, Orlando, FL, USA, 4–7 January 2011; p. 658. [Google Scholar]
- Constantine, P.G. A quick-and-dirty check for a one-dimensional active subspace. arXiv 2014, arXiv:1402.3838. [Google Scholar]
- Miller, S.J. The Method of Least Squares; Mathematics Department Brown University: Providence, RI, USA, 2006; Volume 8, pp. 1–7. [Google Scholar]
- Hu, X.; Chen, X.; Parks, G.T.; Yao, W. Review of improved Monte Carlo methods in uncertainty-based design optimization for aerospace vehicles. Prog. Aerosp. Sci. 2016, 86, 20–27. [Google Scholar] [CrossRef]
- Han, Z.-H.; Chen, J.; Zhang, K.-S.; Xu, Z.-M.; Zhu, Z.; Song, W.-P. Aerodynamic shape optimization of natural-laminar-flow wing using surrogate-based approach. AIAA J. 2018, 56, 2579–2593. [Google Scholar] [CrossRef]
- Tang, G. Methods for High Dimensional Uncertainty Quantification: Regularization, Sensitivity Analysis, and Derivative Enhancement; Stanford University: Stanford, CA, USA, 2013. [Google Scholar]
- Jun, T.; Gang, S.; Liqiang, G.; Xinyu, W. Application of a PCA-DBN-based surrogate model to robust aerodynamic design optimization. Chin. J. Aeronaut. 2020, 33, 1573–1588. [Google Scholar]
- Broomhead, D.S.; Lowe, D. Radial Basis Functions, Multi-Variable Functional Interpolation and Adaptive Networks; Royal Signals and Radar Establishment Malvern: Malvern, UK, 1988. [Google Scholar]
- Dash, C.S.K.; Behera, A.K.; Dehuri, S.; Cho, S.-B. Radial basis function neural networks: A topical state-of-the-art survey. Open Comput. Sci. 2016, 6, 33–63. [Google Scholar] [CrossRef]
- Feruglio, L.; Corpino, S. Neural networks to increase the autonomy of interplanetary nanosatellite missions. Robot. Auton. Syst. 2017, 93, 52–60. [Google Scholar] [CrossRef]
- Hu, X.; Zhou, Z.; Chen, X.; Parks, G.T. Chance-constrained optimization approach based on density matching and active subspaces. AIAA J. 2018, 56, 1158–1169. [Google Scholar] [CrossRef]
- Hwang, J.T. A Modular Approach to Large-Scale Design Optimization of Aerospace Systems; University of Michigan: Ann Arbor, MI, USA, 2015. [Google Scholar]
- Weisstein, E. Least Squares Fitting—from Wolfram Math World. [Online], [Retrieved on 4 March 2013]. Retrieved from the Internet at, Last Updated 2 March 2013. Available online: https://mathworld.wolfram.com/LeastSquaresFitting.html (accessed on 6 May 2022).
- Zhou, Z.-H. Machine Learning, 1st ed.; Springer: Singapore, 2021. [Google Scholar]
- Zhang, X.; Xie, F.; Ji, T.; Zhu, Z.; Zheng, Y. Multi-fidelity deep neural network surrogate model for aerodynamic shape optimization. Comput. Methods Appl. Mech. Eng. 2021, 373, 113485. [Google Scholar] [CrossRef]
- Wang, Y.; Han, Z.-H.; Zhang, Y.; Song, W.-P. Efficient global optimization using multiple infill sampling criteria and surrogate models. In Proceedings of the 2018 AIAA Aerospace Sciences Meeting, Kissimmee, FL, USA, 8–12 January 2018; p. 0555. [Google Scholar]
- Wu, X.; Zhang, W.; Peng, X.; Wang, Z. Benchmark aerodynamic shape optimization with the POD-based CST airfoil parametric method. Aerosp. Sci. Technol. 2019, 84, 632–640. [Google Scholar] [CrossRef]











| # | X1 | X2 | X3 | X4 | X5 | X6 | X7 | X8 | X9 | X10 | fm |
|---|---|---|---|---|---|---|---|---|---|---|---|
| 1 | 5.2239E-03 | 8.3188E-03 | −4.2653E-04 | −7.8705E-03 | −3.9396E-03 | −8.7505E-03 | 6.0303E-03 | 3.7558E-03 | 4.7809E-04 | −5.1587E-03 | 0.0104 |
| 2 | 7.5769E-04 | 3.0202E-03 | −4.4409E-03 | −8.2883E-03 | 8.7296E-03 | 4.3952E-03 | −3.3393E-03 | −9.4321E-04 | 6.1110E-03 | −7.1830E-03 | 0.0115 |
| 3 | 5.5465E-03 | −1.3677E-03 | −4.6413E-03 | −7.4978E-03 | 2.0037E-03 | −2.5395E-03 | −9.8637E-03 | 6.6072E-03 | 1.8095E-03 | 9.5083E-03 | 0.0099 |
| 4 | −5.8693E-03 | 9.0404E-03 | −3.7651E-03 | 4.4414E-03 | −8.0366E-03 | 2.4585E-03 | 6.6284E-03 | −1.7353E-03 | −7.1610E-03 | 7.4779E-04 | 0.0122 |
| 5 | −8.2223E-03 | 7.5726E-03 | −2.0727E-03 | 3.1109E-03 | 1.3468E-03 | −5.7459E-04 | 9.0071E-03 | −6.3634E-03 | −5.8676E-03 | 4.1196E-03 | 0.0124 |
| 6 | 8.1707E-04 | 7.9984E-03 | −5.8060E-03 | 4.6342E-03 | 9.8523E-03 | −7.9928E-03 | −6.2891E-04 | −9.6184E-03 | −2.9229E-03 | 2.8257E-03 | 0.0108 |
| 7 | 5.0448E-03 | −3.1049E-03 | −6.3506E-03 | 6.8255E-03 | −3.0960E-04 | 9.1091E-03 | −5.0752E-03 | 3.0762E-03 | −9.6682E-03 | 7.6554E-06 | 0.0122 |
| 8 | −9.9445E-03 | −5.4919E-03 | 7.6001E-03 | 5.9273E-03 | −6.3772E-03 | 2.8449E-03 | −3.2565E-03 | −7.2955E-04 | 8.7269E-03 | 2.1741E-04 | 0.0112 |
| 9 | −6.5070E-03 | 9.4273E-03 | 5.7492E-03 | −9.0571E-03 | −5.6415E-03 | −5.9955E-04 | 4.2464E-04 | 3.1260E-03 | −3.1011E-03 | 6.0278E-03 | 0.0110 |
| 10 | 8.6204E-03 | −7.9403E-03 | 1.8081E-03 | −9.7962E-03 | 5.8831E-03 | −2.2466E-03 | 2.7385E-03 | −4.7402E-03 | 7.3609E-03 | −1.5914E-03 | 0.0111 |
| 11 | −2.6034E-03 | −5.2149E-03 | 5.0761E-03 | 7.4148E-03 | 8.3352E-03 | 8.5895E-04 | −8.1410E-03 | 3.4674E-03 | −6.3417E-03 | −1.1206E-03 | 0.0110 |
| 12 | 5.5958E-03 | −9.8474E-04 | 8.5413E-03 | −5.9100E-03 | 2.4753E-03 | 1.8399E-03 | −7.8765E-03 | −3.9489E-03 | 6.7858E-03 | −9.9150E-03 | 0.0109 |
| 13 | −6.6130E-04 | −7.8024E-03 | −8.0007E-03 | −2.9666E-03 | 7.7051E-03 | 3.3700E-03 | 5.6572E-03 | −5.1858E-03 | 6.8478E-04 | 9.3021E-03 | 0.0124 |
| 14 | −2.1074E-03 | −6.0943E-03 | 7.8883E-03 | 9.8570E-03 | −4.0314E-03 | 2.0526E-03 | −1.4696E-03 | 4.4952E-03 | 1.9334E-03 | −8.2352E-03 | 0.0112 |
| 15 | 7.4774E-03 | 8.2133E-03 | −1.9441E-03 | −3.9881E-03 | −8.6936E-03 | −6.5846E-03 | 1.6255E-03 | 2.5137E-03 | −5.4360E-03 | 5.6222E-03 | 0.0104 |
| 16 | −8.8679E-03 | 9.9088E-03 | −7.3109E-03 | −3.5621E-03 | 4.2742E-03 | 4.2929E-04 | 3.1330E-03 | −6.9564E-04 | 7.8892E-03 | −5.6389E-03 | 0.0114 |
| 17 | −2.1208E-04 | 9.9879E-03 | −4.5501E-03 | 6.1145E-03 | 4.6515E-03 | −8.7713E-03 | −7.7139E-03 | −3.3496E-03 | 2.7838E-03 | 1.1211E-03 | 0.0098 |
| 18 | −1.9226E-03 | −9.6458E-03 | −6.0210E-03 | 3.7168E-03 | 5.0344E-03 | 8.3876E-04 | 9.4140E-03 | 7.1223E-03 | −4.7965E-03 | −2.2746E-03 | 0.0122 |
| 19 | 8.0945E-03 | −7.2009E-04 | 4.3260E-03 | 3.9173E-03 | 7.1523E-03 | −8.1513E-03 | −2.6276E-03 | −7.8920E-03 | −5.7090E-03 | 1.6529E-03 | 0.0105 |
| 20 | 6.9282E-03 | 1.4102E-03 | 4.1943E-03 | −8.1628E-03 | −7.5749E-03 | −3.4882E-04 | 2.5600E-03 | −4.4640E-03 | −2.4143E-03 | 9.5677E-03 | 0.0113 |
| 21 | 4.6659E-05 | 9.2363E-03 | 2.7294E-03 | −6.0931E-03 | −8.4641E-03 | −1.7497E-03 | −2.9203E-03 | 5.9939E-03 | 7.0701E-03 | −5.6481E-03 | 0.0103 |
| 22 | −1.7438E-03 | −8.6021E-03 | 7.5280E-03 | −3.6632E-03 | −4.8755E-03 | −7.0142E-03 | 9.6291E-03 | 3.6970E-03 | 4.1864E-03 | 1.4500E-05 | 0.0109 |
| 23 | 3.2198E-03 | −1.6536E-03 | −3.9081E-03 | 6.2123E-03 | −5.6820E-03 | −9.3666E-03 | −6.3436E-03 | 9.5249E-03 | 1.1314E-03 | 5.9499E-03 | 0.0093 |
| 24 | −2.5373E-03 | 4.0397E-03 | −8.6254E-03 | 8.8565E-03 | −1.2233E-03 | 1.9692E-04 | 7.2079E-03 | −5.3855E-03 | 3.5910E-03 | −6.1257E-03 | 0.0120 |
| 25 | −3.2448E-03 | 2.6240E-03 | 1.4064E-03 | −7.1431E-03 | −4.6324E-03 | 8.3810E-03 | 7.2690E-03 | 4.6024E-03 | −1.2669E-03 | −9.9292E-03 | 0.0127 |
| 26 | 5.5984E-03 | −9.1964E-03 | −2.1674E-03 | −5.0888E-03 | 2.3077E-03 | 9.9186E-03 | 7.3413E-03 | 5.8130E-04 | −1.7206E-03 | −7.0018E-03 | 0.0131 |
| 27 | −5.9895E-03 | 3.1427E-03 | −6.5347E-03 | 9.0541E-03 | −3.2169E-04 | −8.3178E-03 | 1.4633E-03 | 6.4858E-03 | −3.2183E-03 | 4.0661E-03 | 0.0103 |
| 28 | 8.4534E-03 | 6.8543E-03 | −4.9004E-03 | −2.5741E-03 | 4.9523E-04 | −1.8872E-04 | −6.2136E-03 | 2.5302E-03 | −8.7092E-03 | 4.8387E-03 | 0.0108 |
| 29 | −6.5977E-03 | 2.5726E-03 | 1.2790E-03 | −1.4369E-03 | 6.0094E-03 | 5.8326E-03 | 9.0636E-03 | −4.1876E-03 | −9.4503E-03 | −3.8241E-03 | 0.0133 |
| 30 | 3.8272E-03 | −3.0399E-03 | 6.8947E-03 | −5.3703E-03 | 5.4007E-03 | −1.2038E-03 | 1.6030E-03 | 8.6865E-03 | −9.3967E-03 | −6.9194E-03 | 0.0112 |
| # | X1 | X2 | X4 | X5 | X6 | X7 | Result of F(x) |
|---|---|---|---|---|---|---|---|
| 1 | 3.5957 | 0.7984 | 8.2682 | 8.2742 | 3.8993 | 5.4974 | 3.9067e+03 |
| 2 | 3.5969 | 0.7998 | 8.2727 | 7.7931 | 3.8983 | 5.4999 | 3.9213e+03 |
| 3 | 3.5997 | 0.7969 | 8.2968 | 8.2412 | 3.8973 | 5.4913 | 3.8957e+03 |
| 4 | 3.5995 | 0.7999 | 8.0032 | 8.2785 | 3.8980 | 5.5000 | 3.9264e+03 |
| 5 | 3.5986 | 0.7992 | 7.9973 | 8.2633 | 3.8918 | 5.4996 | 3.9357e+03 |
| 6 | 3.5865 | 0.8000 | 8.2437 | 8.2744 | 3.8999 | 5.4998 | 3.9262e+03 |
| 7 | 3.5991 | 0.7992 | 8.2812 | 8.2894 | 3.8945 | 5.4989 | 3.8955e+03 |
| 8 | 3.5995 | 0.7999 | 8.2813 | 8.2733 | 3.8999 | 5.4985 | 3.9311e+03 |
| 9 | 3.5890 | 0.7995 | 8.1505 | 8.2060 | 3.8940 | 5.4974 | 3.8973e+03 |
| 10 | 3.5960 | 0.7998 | 8.1445 | 8.2316 | 3.8972 | 5.4984 | 3.9196e+03 |
| CFD Simulation | Error | |
|---|---|---|
| MAE | - | 1.14e−4 |
| Optimized drag coefficient | 0.0082 | 2.96% |
| # | X1 | X2 | X3 | X4 | X5 | X6 | X7 | X8 | X9 | X10 | fm | Thickness |
|---|---|---|---|---|---|---|---|---|---|---|---|---|
| 1 | 0.0100 | 0.0100 | 0.0100 | 0.0100 | −0.0100 | −0.0100 | −0.0100 | 0.0100 | 0.0100 | 0.0100 | 0.0082 | 0.1204 |
| 2 | 0.0100 | 0.0100 | 0.0100 | 0.0100 | −0.0100 | −0.0100 | −0.0100 | 0.0100 | 0.0100 | 0.0100 | 0.0082 | 0.1204 |
| 3 | 0.0100 | 0.0100 | 0.0100 | 0.0100 | −0.0100 | −0.0100 | −0.0100 | 0.0100 | 0.0100 | 0.0100 | 0.0082 | 0.1204 |
| 4 | 0.0100 | 0.0100 | 0.0100 | 0.0100 | −0.0100 | −0.0100 | −0.0100 | 0.0100 | 0.0100 | 0.0100 | 0.0082 | 0.1204 |
| 5 | 0.0100 | 0.0100 | 0.0100 | 0.0100 | −0.0100 | −0.0100 | −0.0100 | 0.0100 | 0.0100 | 0.0100 | 0.0082 | 0.1204 |
Publisher’s Note: MDPI stays neutral with regard to jurisdictional claims in published maps and institutional affiliations. |
© 2022 by the authors. Licensee MDPI, Basel, Switzerland. This article is an open access article distributed under the terms and conditions of the Creative Commons Attribution (CC BY) license (https://creativecommons.org/licenses/by/4.0/).
Share and Cite
Alswaitti, M.; Siddique, K.; Jiang, S.; Alomoush, W.; Alrosan, A. Dimensionality Reduction, Modelling, and Optimization of Multivariate Problems Based on Machine Learning. Symmetry 2022, 14, 1282. https://doi.org/10.3390/sym14071282
Alswaitti M, Siddique K, Jiang S, Alomoush W, Alrosan A. Dimensionality Reduction, Modelling, and Optimization of Multivariate Problems Based on Machine Learning. Symmetry. 2022; 14(7):1282. https://doi.org/10.3390/sym14071282
Chicago/Turabian StyleAlswaitti, Mohammed, Kamran Siddique, Shulei Jiang, Waleed Alomoush, and Ayat Alrosan. 2022. "Dimensionality Reduction, Modelling, and Optimization of Multivariate Problems Based on Machine Learning" Symmetry 14, no. 7: 1282. https://doi.org/10.3390/sym14071282
APA StyleAlswaitti, M., Siddique, K., Jiang, S., Alomoush, W., & Alrosan, A. (2022). Dimensionality Reduction, Modelling, and Optimization of Multivariate Problems Based on Machine Learning. Symmetry, 14(7), 1282. https://doi.org/10.3390/sym14071282

