Research on the Control Method for the Reasonable State of Self-Anchored Symmetry Suspension Bridge Stiffening Girders
Abstract
:1. Introduction
2. Effects of Shrinkage and Creep on Concrete Stiffening Girders
2.1. Description of the Hunan Road Bridge
2.2. Computational Theory of Shrinkage and Creep
2.3. Finite Element Analysis
2.4. Effects of Shrinkage and Creep on the Mechanical Properties of the Stiffening Girders
3. Mechanism of Stress Changes
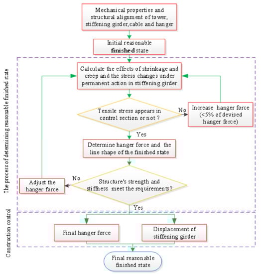
4. Control Method for the Reasonable Bridge State of a Stiffening Girder
5. Conclusions
- (1)
- The long-term effects of shrinkage and creep have adverse impact on the stiffening girder, especially the mid-zone, which occupies nearly 50% of the length of the middle span. The compression stress in the lower margin decreases continuously, and the tensile stress eventually emerges in the mid-zone. It is therefore necessary to take the long-term effects of shrinkage and creep into consideration when determining the finished bridge state and to ensure the safety of the structure and the normal use in the long-term operation.
- (2)
- In view of the effects of shrinkage and creep on the stiffening girder, the process showed that the stress changes from fast to slow and tends to become stable gradually within 50 years. The changes in the first 15 years accounted for 90% of the total variation. Thus, the stable stress state of the 50th year can be set as the target state for the determination of the finished bridge state.
- (3)
- The reduction in hanger force is the primary factor that causes a decrease in the compression stress in the lower margin of the mid-zone of the stiffening girder. The stress changes caused by the reduction in the hanger forcer accounted for approximately 85% of the total stress variation. The loss of prestress and the decrease in the cable force caused approximately 5–6% of the total stress variation.
- (4)
- Based on the stress state of a stiffening girder that takes the 50 years of effects of shrinkage and creep into consideration, the hanger force was increased by less than 5% to relieve the adverse effects and improved the tress state in the long-term operation. The utilization in the Hunan Road self-anchored symmetry suspension bridge verified the simplicity and practicality of this new control method and confirms that it can be implemented to guide the design and construction of similar bridges.
Author Contributions
Funding
Data Availability Statement
Acknowledgments
Conflicts of Interest
References
- Zhang, Y.; Wei, Y.; Bai, J.; Wu, G.; Dong, Z. A novel seawater and sea sand concrete filled FRP-carbon steel composite tube col-umn: Concept and behavior. Compos. Struct. 2020, 246, 112421. [Google Scholar] [CrossRef]
- Wei, Y.; Zhu., C.; Miao, K.T.; Chai, J.L.; Zheng, K.Q. Compressive behavior of rectangular concrete-filled fiber-reinforced polymer and steel composite tube columns with stress-release grooves. Compos. Struct. 2022, 281, 114984. [Google Scholar] [CrossRef]
- Wei, Y.; Bai, J.W.; Zhang, Y.R.; Miao, K.T.; Zheng, K.Q. Compressive performance of high-strength seawater and sea sand concrete filled circular FRP-steel composite tube columns. Eng. Struct. 2021, 240, 112357. [Google Scholar] [CrossRef]
- Wei., Y.; Zhu., C.; Miao, K.T.; Zheng, K.Q. Compressive performance of concrete-filled steel tube columns with in-built sea-water and sea sand concrete-filled FRP tubes. Constr. Build. Mater. 2022, 317, 125933. [Google Scholar] [CrossRef]
- Zhang, Y.R.; Wei., Y.; Miao, K.T.; Li., B. A novel seawater and sea sand concrete-filled FRP-carbon steel composite tube column: Cyclic axial compression behaviour and modelling. Eng. Struct. 2022, 252, 113531. [Google Scholar] [CrossRef]
- Wei, Y.; Zhang, Y.R.; Chai, J.L. Experimental investigation of rectangular concrete-filled fiber reinforced polymer (FRP)-steel composite tube columns for various corner radii. Compos. Struct. 2020, 244, 112311. [Google Scholar] [CrossRef]
- Li, J.H.; Li, A.Q. Calculation, Monitoring and Assessment of Spatial Cable Self-Anchored Suspension Bridges; China Communications Press: Beijing, China, 2011. (In Chinese) [Google Scholar]
- Li, A.Q.; Li, J.H. Tag line control method for system transformation of self-anchored suspension bridge. Bridge Constr. 2013, 43, 37–41. (In Chinese) [Google Scholar]
- Niu, D.H.; Zhou, Z.X.; Wu, H.J.; Shaorui, W. Control method of stress-free status in transition process of structural system for self-anchored suspension bridge. J. Chongqing Jiaotong Univ. 2014, 33, 21–24. (In Chinese) [Google Scholar] [CrossRef]
- Ke, H.J. Determination and implementation of construction method for system transformation of Liede Bridge in Guangzhou. Bridge Constr. 2010, 2, 80–83. (In Chinese) [Google Scholar]
- Tan, D.L. Decision method on reasonable design state of self-anchored suspension bridge. China J. Highw. Transp. 2005, 18, 52–54. (In Chinese) [Google Scholar] [CrossRef]
- Zhang, J.P.; Huang, H.Y.; Liu, A.R.; Mei, Y.H.; Li, L.B. An overall bridge model test study on the mechanical behaviors in the process of system transformation of self-anchored suspension bridge with spatial cable system. China Civ. Eng. J. 2011, 44, 108–114. (In Chinese) [Google Scholar] [CrossRef]
- Qiu, W.L.; Jiang, M.; Zhang, Z. Influencing factors of ultimate load carrying capacity of self-anchored concrete suspension bridge. J. Harbin Inst. Technol. 2009, 141, 128–131. (In Chinese) [Google Scholar] [CrossRef] [Green Version]
- Ning, H. Research of Effect on Shrinkage and Creep of Concrete of Self-Anchored Suspension Bridge. Master’s Thesis, Chang’an University, Xi’an, China, 2011. (In Chinese). [Google Scholar]
- Li, C.X.; Ke, H.J.; Liu, J.; Dong, C.W. Key technologies of construction control in system transformation for Pingsheng Bridge. China Civ. Eng. J. 2008, 41, 49–54. (In Chinese) [Google Scholar] [CrossRef]
- Li, J.H.; Feng, D.M.; Li, A.Q. Determination of reasonable finished state of self-anchored suspension bridges. J. Cent. South Univ. 2016, 23, 209–219. [Google Scholar] [CrossRef]
- Zhou, G.; Li, A.; Li, J.; Duan, M.; Xia, Z.; Zhu, L. Determination and implementation of reasonable completion state for the self-anchored suspension bridge with extra-wide concrete girder. Appl. Sci. 2019, 9, 2576. [Google Scholar] [CrossRef] [Green Version]
- Li, X.N.; Zhang, X.Y.; Ma, R.J.; Chen, A.R. Practical calculation method of rational completion status of self-anchored suspension bridge. J. Highw. Transp. Res. Dev. 2013, 30, 82–87. (In Chinese) [Google Scholar] [CrossRef]
- Qiao, P.; Di, J. Shrink and creep effects in construction stage of concrete self-anchored suspension bridge and adjustment measures. J. Roadway 2014, 2, 13–17. (In Chinese) [Google Scholar]
- Hu, J.H.; Tang, M.L.; Liu, R.; Wang, Z.B. Analysis of shrinkage and creep on self-anchored suspension bridge. J. Chongqing Jiaotong Univ. 2007, 26, 5–8. (In Chinese) [Google Scholar] [CrossRef]
- China Communications Press. JTG D62-2004 Code for Design of Highway Reinforced Concrete and Prestressed Concrete Bridges and Culverts; China Communications Press: Beijing, China, 2004. (In Chinese) [Google Scholar]
- Ma, N.J.; Wang, R.H.; Li, P.J. Shrinkage and creep of prestressed concrete cable-stayed bridge in construction. J. China Railw. Soc. 2013, 35, 90–95. (In Chinese) [Google Scholar] [CrossRef]
- Slavatore, G.M.; Claudio, M. Preflex beam: A method of calculation of creep and shrinkage effects. J. Bridge Eng. 2006, 11, 48–58. [Google Scholar] [CrossRef]









| Items | FEM Model | Actual Bridge | Maximum Error |
|---|---|---|---|
| Cable force Tc/kN | [0.998, 1.021] | 1 | [−0.2%, +2.1%] |
| Hanger force TH/kN | [0.999, 1.013] | 1 | [−0.1%, +1.3%] |
| Displacement/cm | [0.996, 1.015] | 1 | [−0.4%, +1.5%] |
| Effective prestress Npe/MPa | [0.995, 1.009] | 1 | [−0.5%, +0.9%] |
| Bending moment /kN·m | [0.999, 1.017] | 1 | [−0.1%, +1.7%] |
| Items | Position | Initial State | Final State |
|---|---|---|---|
| Cable force Tc/kN | Anchor span | 52,133 | 45,695 |
| Hanger force TH/kN | H15 | 3251 | 2971 |
| H19 | 3223 | 2953 | |
| Displacement/cm | H15 | / | −13.8(↓) |
| H19 | / | −17.3(↓) | |
| Effective prestress Npe/MPa | H19 | 1168 | 1074 |
| Bending moment/kN·m | H15 | −2515 | 26,487 |
| H19 | −1291 | 40,836 |
| Model Number | Content of Analysis | Actions be Calculated |
|---|---|---|
| 1 | Change of σx | Npe + Tc + TH + G + 50 years’ effects of shrinkage and creep |
| 2 | Change of σac | Tc + TH + G + 50 years’ effects of shrinkage and creep |
| 3 | Change of σpc | Npe + TH + G + 50 years’ effects of shrinkage and creep |
| 4 | Change of σb,HG | TH + G + 50 years’ effects of shrinkage and creep |
| 5 | Change of σbc | Tc + 50 years’ effects of shrinkage and creep |
| State of Bridge | Position of Section | Increased by 2.5% | Increased by 3% | Increased by 4% | Increased by 5% | ||||
|---|---|---|---|---|---|---|---|---|---|
| H15 | H19 | H15 | H19 | H15 | H19 | H15 | H19 | ||
| Stress of initial state/MPa | Upper margin | −5.19 | −4.75 | −5.05 | −4.54 | −4.91 | −4.32 | −4.63 | −3.88 |
| Lower margin | −6.81 | −6.72 | −7.07 | −7.09 | −7.33 | −7.46 | −7.85 | −8.21 | |
| Stress of final state/MPa | Upper margin | −6.95 | −7.76 | −6.91 | −7.68 | −6.86 | −7.6 | −6.76 | −7.45 |
| Lower margin | −1.96 | −0.12 | −2.04 | −0.23 | −2.12 | −0.35 | −2.28 | −0.59 | |
Publisher’s Note: MDPI stays neutral with regard to jurisdictional claims in published maps and institutional affiliations. |
© 2022 by the authors. Licensee MDPI, Basel, Switzerland. This article is an open access article distributed under the terms and conditions of the Creative Commons Attribution (CC BY) license (https://creativecommons.org/licenses/by/4.0/).
Share and Cite
Duan, M.; Suo, X.; Dong, F.; Li, J.; Li, G. Research on the Control Method for the Reasonable State of Self-Anchored Symmetry Suspension Bridge Stiffening Girders. Symmetry 2022, 14, 935. https://doi.org/10.3390/sym14050935
Duan M, Suo X, Dong F, Li J, Li G. Research on the Control Method for the Reasonable State of Self-Anchored Symmetry Suspension Bridge Stiffening Girders. Symmetry. 2022; 14(5):935. https://doi.org/10.3390/sym14050935
Chicago/Turabian StyleDuan, Maojun, Xiaocan Suo, Fenghui Dong, Jianhui Li, and Guofen Li. 2022. "Research on the Control Method for the Reasonable State of Self-Anchored Symmetry Suspension Bridge Stiffening Girders" Symmetry 14, no. 5: 935. https://doi.org/10.3390/sym14050935
APA StyleDuan, M., Suo, X., Dong, F., Li, J., & Li, G. (2022). Research on the Control Method for the Reasonable State of Self-Anchored Symmetry Suspension Bridge Stiffening Girders. Symmetry, 14(5), 935. https://doi.org/10.3390/sym14050935

