Multicriteria Optimization of Logistics Processes Using a Grey FUCOM-SWOT Model
Abstract
:1. Introduction
2. Literature Review
3. Preliminaries
3.1. Grey Set Theory
3.2. Grey Number and Its Extension
4. Grey Hamy Mean Operators and Their Operations
5. Grey Full-Consistency Method (FUCOM-G)
6. Multicriteria Optimization of Logistics Processes: Grey SWOT-FUCOM Model
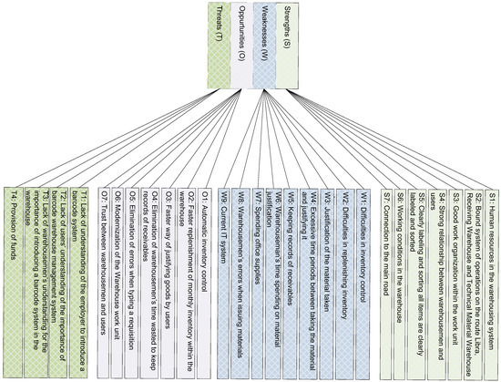
6.1. SWOT Analysis
6.2. FUCOM-G: Evaluation of SWOT Factors
6.2.1. Level I of the SWOT Matrix: Defining the Weights of the Main Dimensions
6.2.2. Level II of the SWOT Matrix: Defining the Weights of S, W, O, and T Factors
7. Conclusions
Author Contributions
Funding
Institutional Review Board Statement
Informed Consent Statement
Data Availability Statement
Acknowledgments
Conflicts of Interest
Appendix A
| Symbol | Meaning |
|---|---|
| Hamy operator | |
| Grey number Hamy operator | |
| Grey number | |
| m | Number of experts |
| Set of criteria | |
| Importance of criterion j on kth rank | |
| Grey comparative importance of criteria on kth rank determined by eth expert | |
| Vector of comparative importance determined by eth expert | |
| Grey weight coefficients of criteria | |
| A deviation from full consistency | |
| Sj | Strength factors |
| Wj | Weaknesses factors |
| Oj | Opportunities factors |
| Tj | Threats factors |
Appendix B
References
- Stević, Ž.; Stjepanović, Ž.; Božičković, Z.; Das, D.K.; Stanujkić, D. Assessment of Conditions for Implementing Information Technology in a Warehouse System: A Novel Fuzzy Piprecia Method. Symmetry 2018, 10, 586. [Google Scholar] [CrossRef] [Green Version]
- Pupavac, D. Warehouse Logistics Management. Bus. Logist. Mod. Manag. 2012, 12, 87–98. [Google Scholar]
- Stević, Ž.; Vasiljević, M.; Puška, A.; Tanackov, I.; Junevičius, R.; Vesković, S. Evaluation Of Suppliers under Uncertainty: A Multiphase Approach Based on Fuzzy Ahp and Fuzzy Edas. Transport 2019, 34, 52–66. [Google Scholar] [CrossRef] [Green Version]
- Kosanke, L.; Schultz, M. Key Performance Indicators for Performance-Based Airport Management from the perspective of airport operations. In Proceedings of the CATO, Delft, The Netherlands, 20–23 July 2015. [Google Scholar]
- Rauch, P. SWOT analyses and SWOT strategy formulation for forest owner cooperations in Austria. Eur. J. For. Res. 2007, 126, 413–420. [Google Scholar] [CrossRef]
- Chae, B. Developing key performance indicators for supply chain: An industry perspective. Supply Chain Manag. Int. J. 2009, 14, 422–428. [Google Scholar] [CrossRef]
- Đalić, I.; Stević, Ž.; Ateljević, J.; Turskis, Z.; Zavadskas, E.K.; Mardani, A. A Novel Integrated Mcdm-Swot-Tows Model for The Strategic Decision Analysis In Transportation Company. Facta Univ. Ser. Mech. Eng. 2021, 19, 401–422. [Google Scholar] [CrossRef]
- Kurttila, M.; Pesonen, M.; Kangas, J.; Kajanus, M. Utilizing the analytic hierarchy process AHP in SWOT analysis—A hybrid method and its application to a forest-certification case. For. Policy Econ. 2000, 1, 41–52. [Google Scholar] [CrossRef]
- Chang, H.-H.; Huang, W.-C. Application of a quantification SWOT analytical method. Math. Comput. Model. 2006, 43, 158–169. [Google Scholar] [CrossRef]
- Ananda, J.; Herath, G. The use of Analytic Hierarchy Process to incorporate stakeholder preferences into regional forest planning. For. Policy Econ. 2003, 5, 13–26. [Google Scholar] [CrossRef]
- Moslem, S.; Farooq, D.; Ghorbanzadeh, O.; Blaschke, T. Application of the AHP-BWM Model for Evaluating Driver Behavior Factors Related to Road Safety: A Case Study for Budapest. Symmetry 2020, 12, 243. [Google Scholar] [CrossRef] [Green Version]
- Moslem, S.; Çelikbilek, Y. An integrated grey AHP-MOORA model for ameliorating public transport service quality. Eur. Transp. Res. Rev. 2020, 12, 68. [Google Scholar] [CrossRef]
- Duleba, S.; Çelikbilek, Y.; Moslem, S.; Esztergár-Kiss, D. Application of grey analytic hierarchy process to estimate mode choice alternatives: A case study from Budapest. Transp. Res. Interdiscip. Perspect. 2022, 13, 100560. [Google Scholar] [CrossRef]
- Gündoğdu, F.K.; Duleba, S.; Moslem, S.; Aydın, S. Evaluating public transport service quality using picture fuzzy analytic hierarchy process and linear assignment model. Appl. Soft Comput. 2021, 100, 106920. [Google Scholar] [CrossRef]
- Ho, W. Integrated analytic hierarchy process and its applications–A literature review. Eur. J. Oper. Res. 2008, 186, 211–228. [Google Scholar] [CrossRef]
- Leskinen, L.A.; Leskinen, P.; Kurttila, M.; Kangas, J.; Kajanus, M. Adapting modern strategic decision support tools in the participatory strategy process—A case study of a forest research station. For. Policy Econ. 2006, 8, 267–278. [Google Scholar] [CrossRef]
- Taleai, M.; Mansourian, A.; Sharifi, A. Surveying general prospects and challenges of GIS implementation in developing countries: A SWOT–AHP approach. J. Geogr. Syst. 2009, 11, 291–310. [Google Scholar] [CrossRef]
- Masozera, M.K.; Alavalapati, J.R.R.; Jacobson, S.K.; Shresta, R.K. Assessing the suitability of community-based management for the Nyungwe Forest Reserve, Rwanda. For. Policy Econ. 2006, 8, 206–216. [Google Scholar] [CrossRef]
- Stewart, R.A.; Mohamed, S.; Daet, R. Strategic implementation of IT/IS projects in construction: A case study. Autom. Constr. 2002, 11, 681–694. [Google Scholar] [CrossRef] [Green Version]
- Shresthaa, R.K.; Alavalapati, R.R.; Kalmbacher, R.S. Exploring the potential for silvopasture adoption in South-Central Florida: An application of SWOT–AHP method. Agric. Syst. 2004, 81, 185–199. [Google Scholar] [CrossRef]
- Pamučar, D.; Ćirović, G.; Sekulović, D. Development of an integrated transport system in distribution centres: A FA’WOT analysis. Teh. Vjesn. 2015, 22, 649–658. [Google Scholar] [CrossRef] [Green Version]
- Al Mustafa, S.A.; Khan, M.; Hussain, M. Implementing Barcode Medication Administration Systems in Public Sector Medical Units. Int. J. Decis. Support Syst. Technol. 2018, 10, 23–39. [Google Scholar] [CrossRef] [Green Version]
- Alharthi, H.; Sultana, N.; Al-Amoudi, A.; Basudan, A. An Analytic Hierarchy Process-based Method to Rank the Critical Success Factors of Implementing a Pharmacy Barcode System. Perspect. Health Inf. Manag. 2015, 12, 1g. [Google Scholar]
- Nathnail, E.; Gogas, M.; Adamos, G. Urban Freight Terminals: A Sustainability Cross-case Analysis. Transp. Res. Procedia 2016, 16, 394–402. [Google Scholar] [CrossRef] [Green Version]
- Stoilova, S.; Kunchev, L. Study of criteria for evaluation of transportation with intermodal transport. In Proceedings of the 16th International Scientific Conference Engineering for Rural Development, Jelgava, Latvia, 24–26 May 2017; pp. 349–357. [Google Scholar]
- Carlucci, D. Evaluating and selecting key performance indicators: An ANP-based model. Meas. Bus. Excel. 2010, 14, 66–76. [Google Scholar] [CrossRef]
- Alvandi, M.; Fazli, S.; Yazdani, L.; Aghaee, M. An Integrated MCDM Method in Ranking BSC Perspectives and key Performance Indicators (KPIs). Manag. Sci. Lett. 2012, 2, 995–1004. [Google Scholar] [CrossRef]
- Mladenovic, G.; Vajdic, N.; Wündsch, B.; Salaj, A.T. Use of key performance indicators for PPP transport projects to meet stakeholders’ performance objectives. Built Environ. Proj. Asset Manag. 2013, 3, 228–249. [Google Scholar] [CrossRef]
- Podgórski, D. Measuring operational performance of OSH management system–A demonstration of AHP-based selection of leading key performance indicators. Saf. Sci. 2015, 73, 146–166. [Google Scholar] [CrossRef] [Green Version]
- Sénquiz-Díaz, C. The Effect of Transport and Logistics on Trade Facilitation and Trade: A PLS-SEM Approach. Economics 2021, 9, 11–24. [Google Scholar] [CrossRef]
- Durmić, E.; Stević, Ž.; Chatterjee, P.; Vasiljević, M.; Tomašević, M. Sustainable supplier selection using combined FUCOM–Rough SAW model. Rep. Mech. Eng. 2020, 1, 34–43. [Google Scholar] [CrossRef]
- Solakivi, T.; Ojala, L.; Laari, S.; Lorentz, H.; Toyli, J.; Malmsten, J.; Viherlehto, N. Finland State of Logistics 2014; University of Turku: Turku, Finland, 2015. [Google Scholar]
- Roy, J.; Chatterjee, K.; Bandhopadhyay, A.; Kar, S. Evaluation and selection of Medical Tourism sites: A rough AHP based MABAC approach. arXiv 2016, arXiv:1606.08962. [Google Scholar]
- Chattopadhyay, R.; Das, P.P.; Chakraborty, S. Development of a Rough-MABAC-DoE-based Metamodel for Supplier Selection in an Iron and Steel Industry. Oper. Res. Eng. Sci. Theory Appl. 2022. [Google Scholar] [CrossRef]
- Jeon, C.M.; Amekudzi, A.A.; Guensler, R.L. Evaluating Plan Alternatives for Transportation System Sustainability: Atlanta Metropolitan Region. Int. J. Sustain. Transp. 2010, 4, 227–247. [Google Scholar] [CrossRef]
- Cadena, P.C.B.; Magro, J.M.V. Setting the Weights of Sustainability Criteria for the Appraisal of Transport Projects. Transport 2015, 30, 298–306. [Google Scholar] [CrossRef] [Green Version]
- Sremac, S.; Stević, Ž.; Pamučar, D.; Arsić, M.; Matić, B. Evaluation of a Third-Party Logistics (3PL) Provider Using a Rough SWARA–WASPAS Model Based on a New Rough Dombi Agregator. Symmetry 2018, 10, 305. [Google Scholar] [CrossRef] [Green Version]
- Badi, I.; Abdulshahed, A.M.; Shetwan, A.G. A Case Study of Supplier Selection for A Steelmaking Company in Libya by Using the Combinative Distance-Based Assessment (CODAS) Model. Decis. Mak. Appl. Manag. Eng. 2018, 1, 16–33. [Google Scholar] [CrossRef]
- Stević, Ž.; Pamučar, D.; Zavadskas, E.K.; Ćirović, G.; Prentkovskis, O. The Selection of Wagons for the Internal Transport of a Logistics Company: A Novel Approach Based on Rough BWM and Rough SAW Methods. Symmetry 2017, 9, 264. [Google Scholar] [CrossRef] [Green Version]
- Radović, D.; Stević, Ž.; Pamučar, D.; Zavadskas, E.K.; Badi, I.; Antuchevičiene, J.; Turskis, Z. Measuring Performance in Transportation Companies in Developing Countries: A Novel Rough ARAS Model. Symmetry 2018, 10, 434. [Google Scholar] [CrossRef] [Green Version]
- Pamučar, D.; Sremac, S.; Stević, Ž.; Ćirović, G.; Tomić, D. New multi-criteria LNN WASPAS model for evaluating the work of advisors in the transport of hazardous goods. Neural Comput. Appl. 2019, 31, 5045–5068. [Google Scholar] [CrossRef]
- Pamučar, D.; Vasin, L.; Atanasković, P.; Miličić, M. Planning the City Logistics Terminal Location by Applying the Greenp-Median Model and Type-2 Neurofuzzy Network. Comput. Intell. Neurosci. 2016, 2016, 6972818. [Google Scholar] [CrossRef] [Green Version]
- Akyuz, G.A.; Erkan, T.E. Supply chain performance measurement: A literature review. Int. J. Prod. Res. 2009, 48, 5137–5155. [Google Scholar] [CrossRef]
- Wong, C.Y.; Karia, N. Explaining the competitive advantage of logistics service providers: A resource-based view approach. Int. J. Prod. Econ. 2010, 128, 51–67. [Google Scholar] [CrossRef]
- Qureshi, M.; Kumar, D.; Kumar, P. An integrated model to identify and classify the key criteria and their role in the assessment of 3PL services providers. Asia Pac. J. Mark. Logist. 2008, 20, 227–249. [Google Scholar] [CrossRef]
- Shaik, M.; Abdul-Kader, W. Performance measurement of reverse logistics enterprise: A comprehensive and integrated approach. Meas. Bus. Excel. 2012, 16, 23–34. [Google Scholar] [CrossRef]
- Deng, J.L. Grey Control Systems; Press of Huazhong University of Science and Technology: Wuhan, China, 1985. [Google Scholar]
- Deng, J.L. Introduction to grey system theory. J. Grey Syst. 1989, 1, 1–24. [Google Scholar]
- Liu, S.F. On Perron-Frobenius theorem of grey nonnegative matrix. J. Grey Syst. 1989, 1, 157–166. [Google Scholar]
- Mardani, A.; Nilashi, M.; Zavadskas, E.K.; Awang, S.R.; Zare, H.; Jamal, N.M. Decision Making Methods Based on Fuzzy Aggregation Operators: Three Decades Review from 1986 to 2017. Int. J. Inf. Technol. Decis. Mak. 2018, 17, 391–466. [Google Scholar] [CrossRef]
- Zadeh, L.A. Fuzzy sets. Inf. Control. 1965, 8, 338–353. [Google Scholar] [CrossRef] [Green Version]
- Ali, Y.; Ahmad, M.; Sabir, M.; Shah, S.A. Regional development through energy infrastructure: A comparison and optimization of Iran-Pakistan-India (IPI) & Turkmenistan-Afghanistan-Pakistan-India (TAPI) gas pipelines. Oper. Res. Eng. Sci. Theory Appl. 2021, 4, 82–106. [Google Scholar] [CrossRef]
- Gorcun, O.F.; Senthil, S.; Küçükönder, H. Evaluation of tanker vehicle selection using a novel hybrid fuzzy MCDM technique. Decis. Mak. Appl. Manag. Eng. 2021, 4, 140–162. [Google Scholar] [CrossRef]
- Sharma, H.K.; Kumari, K.; Kar, S. Forecasting Sugarcane Yield of India based on rough set combination approach. Decis. Mak. Appl. Manag. Eng. 2021, 4, 163–177. [Google Scholar] [CrossRef]
- Sharma, H.K.; Singh, A.; Yadav, D.; Kar, S. Criteria selection and decision making of hotels using Dominance Based Rough Set Theory. Oper. Res. Eng. Sci. Theory Appl. 2022. [Google Scholar] [CrossRef]
- Hara, T.; Uchiyama, M.; Takahasi, S.E. A refinement of various mean inequalities. J. Inequal. Appl. 1998, 2, 387–395. [Google Scholar] [CrossRef]
- Pamučar, D.; Stević, Ž.; Sremac, S. A New Model for Determining Weight Coefficients of Criteria in MCDM Models: Full Consistency Method (FUCOM). Symmetry 2018, 10, 393. [Google Scholar] [CrossRef] [Green Version]
- Dâmbean, C.A.; Gabor, M.R. Implications of Emotional Intelligence in Human Resource Management. Econ. Innov. Econ. Res. 2021, 9, 73–90. [Google Scholar] [CrossRef]
- Karamaşa, Ç.; Ergün, M.; Gülcan, B.; Korucuk, S.; Memiş, S.; Vojinović, D. Rankıng value-creatıng green approach practıces ın logıstıcs companıes operatıng ın the TR A1 regıon and choosıng ıdeal green marketıng strategy. Oper. Res. Eng. Sci. Theory Appl. 2021, 4, 21–38. [Google Scholar] [CrossRef]
- Fosu, P. Does Railway Lines Investments Matter for Economic Growth? Econ. Innov. Econ. Res. 2021, 9, 11–24. [Google Scholar] [CrossRef]
- Messinis, S.; Vosniakos, G. An agent-based Flexible Manufacturing System controller with Petri-net enabled algebraic deadlock avoidance. Rep. Mech. Eng. 2020, 1, 77–92. [Google Scholar] [CrossRef]





| SWOT Factors | Weights | SWOT Factors | Weights | SWOT Factors | Weights |
|---|---|---|---|---|---|
| S1 | [0.160,0.225] | W3 | [0.204,0.435] | O3 | [0.155,0.376] |
| S2 | [0.154,0.352] | W4 | [0.204,0.784] | O4 | [0.285,0.691] |
| S3 | [0.312,0.853] | W5 | [0.109,0.359] | O5 | [0.116,0.135] |
| S4 | [0.139,0.187] | W6 | [0.073,0.114] | O6 | [0.067,0.073] |
| S5 | [0.095,0.095] | W7 | [0.045,0.079] | O7 | [0.106,0.106] |
| S6 | [0.085,0.124] | W8 | [0.067,0.079] | T1 | [0.060,0.069] |
| S7 | [0.055,0.069] | W9 | [0.038,0.055] | T2 | [0.062,0.125] |
| W1 | [0.073,0.178] | O1 | [0.086,0.258] | T3 | [0.042,0.236] |
| W2 | [0.109,0.286] | O2 | [0.185,0.428] | T4 | [0.061,0.579] |
| Factor | wj | Subfactor | Local Weights | Global Weights | Local Rank | Global Rank |
|---|---|---|---|---|---|---|
| Strengths | [0.254,0.266] | S1 | [0.16,0.225] | [0.041,0.060] | 3 | 12 |
| S2 | [0.154,0.352] | [0.039,0.094] | 2 | 10 | ||
| S3 | [0.312,0.853] | [0.079,0.227] | 1 | 1 | ||
| S4 | [0.139,0.187] | [0.035,0.050] | 4 | 15 | ||
| S5 | [0.095,0.095] | [0.024,0.025] | 6 | 22 | ||
| S6 | [0.085,0.124] | [0.022,0.033] | 5 | 21 | ||
| S7 | [0.055,0.069] | [0.014,0.018] | 7 | 26 | ||
| Weaknesses | [0.311,0.576] | W1 | [0.073,0.178] | [0.023,0.103] | 5 | 11 |
| W2 | [0.109,0.286] | [0.034,0.165] | 4 | 6 | ||
| W3 | [0.204,0.435] | [0.064,0.251] | 2 | 2 | ||
| W4 | [0.204,0.784] | [0.064,0.452] | 1 | 3 | ||
| W5 | [0.109,0.359] | [0.034,0.207] | 3 | 5 | ||
| W6 | [0.073,0.114] | [0.023,0.065] | 6 | 14 | ||
| W7 | [0.045,0.079] | [0.014,0.046] | 8 | 19 | ||
| W8 | [0.067,0.079] | [0.021,0.046] | 7 | 18 | ||
| W9 | [0.038,0.055] | [0.012,0.032] | 9 | 24 | ||
| Opportunities | [0.256,0.292] | O1 | [0.086,0.258] | [0.022,0.075] | 4 | 13 |
| O2 | [0.185,0.428] | [0.047,0.125] | 3 | 7 | ||
| O3 | [0.155,0.376] | [0.040,0.110] | 2 | 9 | ||
| O4 | [0.285,0.691] | [0.073,0.202] | 1 | 4 | ||
| O5 | [0.116,0.135] | [0.030,0.039] | 5 | 17 | ||
| O6 | [0.067,0.073] | [0.017,0.021] | 7 | 25 | ||
| O7 | [0.106,0.106] | [0.027,0.031] | 6 | 20 | ||
| Threats | [0.179,0.264] | T1 | [0.06,0.069] | [0.011,0.018] | 4 | 27 |
| T2 | [0.062,0.125] | [0.011,0.033] | 3 | 23 | ||
| T3 | [0.042,0.236] | [0.007,0.062] | 2 | 16 | ||
| T4 | [0.061,0.579] | [0.011,0.153] | 1 | 8 |
Publisher’s Note: MDPI stays neutral with regard to jurisdictional claims in published maps and institutional affiliations. |
© 2022 by the authors. Licensee MDPI, Basel, Switzerland. This article is an open access article distributed under the terms and conditions of the Creative Commons Attribution (CC BY) license (https://creativecommons.org/licenses/by/4.0/).
Share and Cite
Popović, V.; Pamučar, D.; Stević, Ž.; Lukovac, V.; Jovković, S. Multicriteria Optimization of Logistics Processes Using a Grey FUCOM-SWOT Model. Symmetry 2022, 14, 794. https://doi.org/10.3390/sym14040794
Popović V, Pamučar D, Stević Ž, Lukovac V, Jovković S. Multicriteria Optimization of Logistics Processes Using a Grey FUCOM-SWOT Model. Symmetry. 2022; 14(4):794. https://doi.org/10.3390/sym14040794
Chicago/Turabian StylePopović, Vladimir, Dragan Pamučar, Željko Stević, Vesko Lukovac, and Srđan Jovković. 2022. "Multicriteria Optimization of Logistics Processes Using a Grey FUCOM-SWOT Model" Symmetry 14, no. 4: 794. https://doi.org/10.3390/sym14040794
APA StylePopović, V., Pamučar, D., Stević, Ž., Lukovac, V., & Jovković, S. (2022). Multicriteria Optimization of Logistics Processes Using a Grey FUCOM-SWOT Model. Symmetry, 14(4), 794. https://doi.org/10.3390/sym14040794

