Compensation of the Frequency Offset in Communication Systems with LoRa Modulation
Abstract
:1. Introduction
2. LoRa Background
- Signal bandwidth, kHz;
- Spreading factor, ;
- Symbol duration, ; and
- number of the preamble symbols, .
- ;
- is chosen in such a way that the ratio ;
- ; and
- .
3. Results
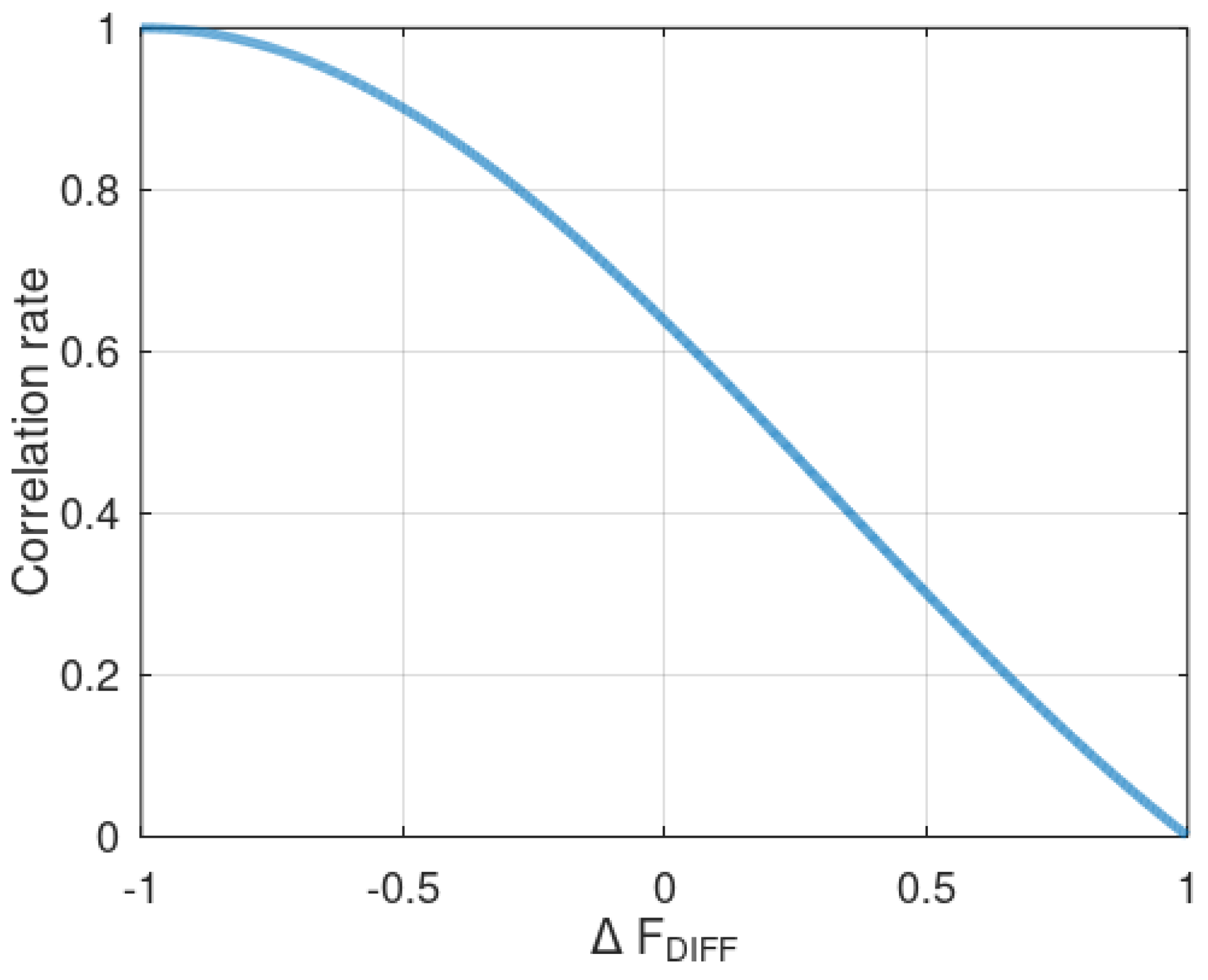
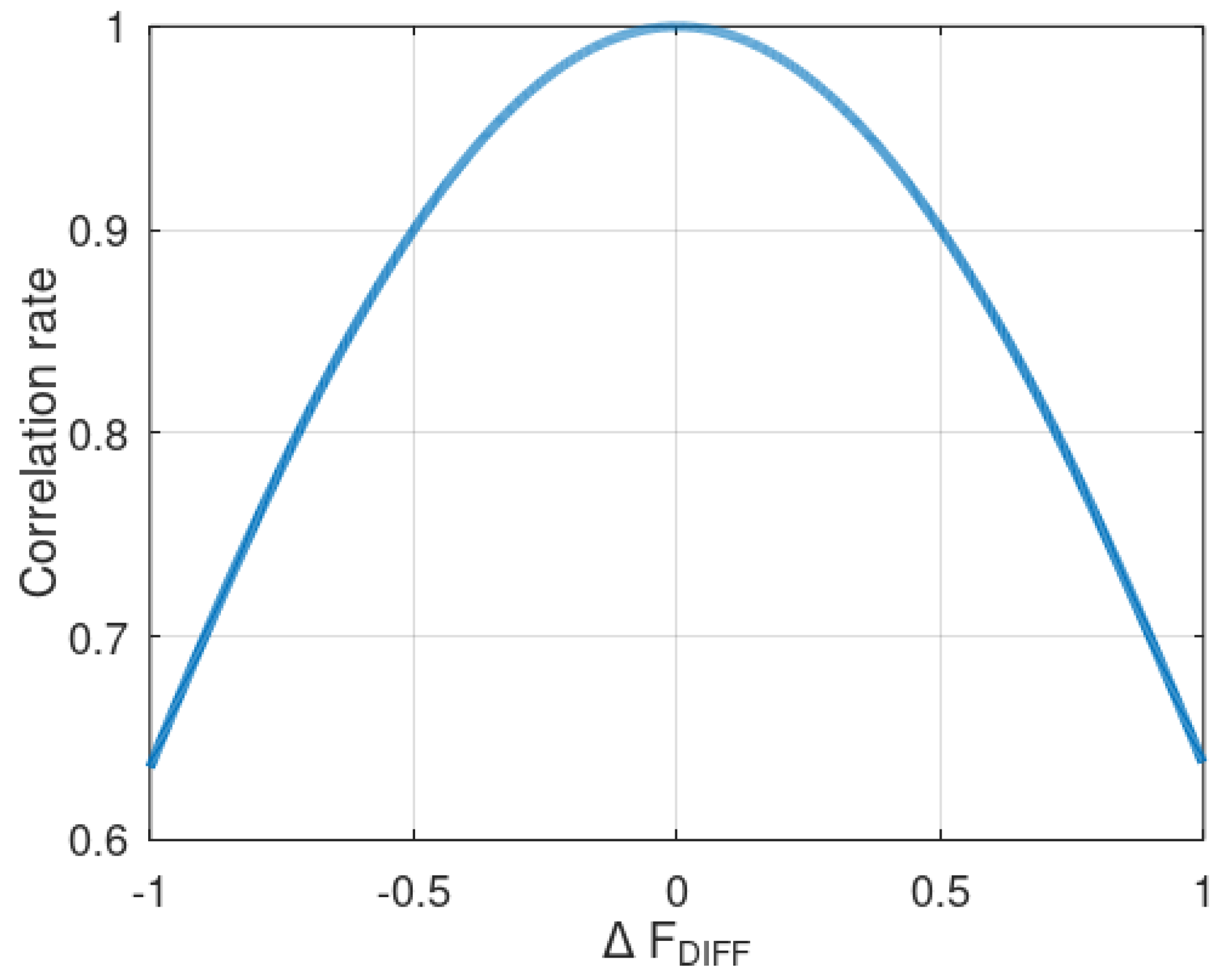
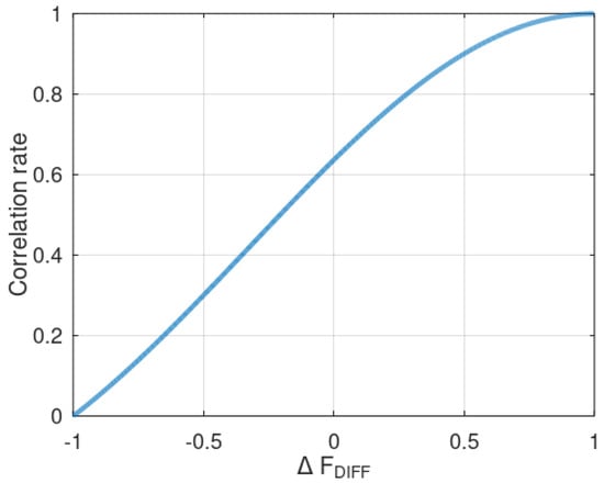
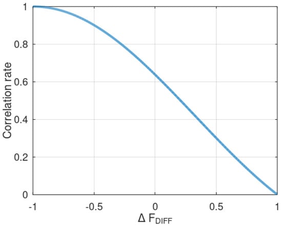
3.1. Discussion of Modeling Results
- The Ghanaatian method provided the correct frequency offset estimation because according to [16], when the , demodulation errors occur if frequency error estimation exceeds 61 Hz
- The proposed method provided the most accurate frequency estimation.
- Improving the frequency offset estimation can be explained by an increase in signal energy and these characteristics can deteriorate when SNR is low.
3.2. Experiment
3.2.1. Program and Methods of Experimental Research
3.2.2. Discussion of Experiment Results
3.2.3. Comparison Results of the Modeling and Experiment
4. Discussion
- In the experiment, a non-coherent reception was performed (i.e., the phase of the signal was random); and
- Frequency offset was set to 488 Hz value. This is the most challenging case for frequency estimation methods.
Author Contributions
Funding
Institutional Review Board Statement
Informed Consent Statement
Data Availability Statement
Conflicts of Interest
References
- Ghanaatian, R.; Afisiadis, O.; Cotting, M.; Burg, A. Lora Digital Receiver Analysis and Implementation. In Proceedings of the ICASSP 2019—2019 IEEE International Conference on Acoustics, Speech and Signal Processing (ICASSP), Brighton, UK, 12–17 May 2019; pp. 1498–1502. [Google Scholar] [CrossRef] [Green Version]
- Guan, P.; Yu, H.; Zhu, H.; Zhao, Y. A Novel Residual Carrier Frequency Offset Estimation Approach for LoRa Systems. In Proceedings of the 2020 5th International Conference on Computer and Communication Systems (ICCCS), Shanghai, China, 15–18 May 2020; pp. 830–834. [Google Scholar] [CrossRef]
- Raza, U.; Kulkarni, P.; Sooriyabandara, M. Low Power Wide Area Networks: An Overview. IEEE Commun. Surv. Tutor. 2017, 19, 855–873. [Google Scholar] [CrossRef] [Green Version]
- Mikhaylov, K.; Petajajarvi, J.; Hanninen, T. Analysis of capacity and scalability of the LoRa low power wide area network technology. In Proceedings of the European Wireless 2016, 22th European Wireless Conference, Oulu, Finland, 18–20 May 2016; pp. 1–6. [Google Scholar]
- Petajajarvi, J.; Mikhaylov, K.; Roivainen, A.; Hanninen, T.; Pettissalo, M. On the coverage of LPWANs: Range evaluation and channel attenuation model for LoRa technology. In Proceedings of the 14th International Conference on ITS Telecommunications (ITST), Copenhagen, Denmark, 2–4 December 2015; pp. 55–59. [Google Scholar] [CrossRef]
- Augustin, A.; Yi, J.; Clausen, T. A study of LoRa: Long range & low power networks for the Internet of Things. Sensors 2016, 16, 1466. [Google Scholar] [CrossRef]
- Nolan, K.E.; Guibene, W.; Kelly, M.Y. An evaluation of low power wide area network technologies for the Internet of Things. In Proceedings of the 2016 International Wireless Communications and Mobile Computing Conference (IWCMC), Paphos, Cyprus, 5–9 September 2016; pp. 439–444. [Google Scholar] [CrossRef]
- Sornin, N.; Bertolaud, A.; Delclef, J.; Delport, V.; Duffy, P.; Dyduch, F.; Eirich, T.; Ferreira, L.; Gharout, S.; Hersent, O.; et al. LoRaWAN Specification; LoRa Alliance: Fremont, CA, USA, 2016. [Google Scholar]
- Kim, B.; Hwang, K. Cooperative Downlink Listening for Low-Power Long-Range Wide-Area Network. Sustainability 2017, 9, 627. [Google Scholar] [CrossRef] [Green Version]
- Conus, G.; Lilis, G.; Zanjani, N.A.; Kayal, M. An event-driven low power electronics for loads metering and control in smart buildings. In Proceedings of the 2016 Second International Conference on Event-Based Control, Communication, and Signal Processing (EBCCSP), Krakow, Poland, 13–15 June 2016; pp. 1–7. [Google Scholar] [CrossRef]
- Sartori, D.; Brunelli, D. A smart sensor for precision agriculture powered by microbial fuel cells. In Proceedings of the IEEE Sensors Applications Symposium (SAS), Catania, Italy, 20–22 April 2016; pp. 1–6. [Google Scholar] [CrossRef]
- Chen, L.-Y.; Huang, H.-S.; Wu, C.-J.; Tsai, Y.-T.; Chang, Y.-S. A LoRa-Based Air Quality Monitor on Unmanned Aerial Vehicle for Smart City. In Proceedings of the 2018 International Conference on System Science and Engineering (ICSSE), New Taipei, Taiwan, 28–30 June 2018; pp. 1–5. [Google Scholar] [CrossRef]
- Robson, S.; Haddad, A.M. On the use of LoRa for power line communication. In Proceedings of the 54th International Universities Power Engineering Conference (UPEC), Bucharest, Romania, 3–6 September 2019; pp. 1–6. [Google Scholar] [CrossRef]
- Fernandez, L.; Ruiz-De-Azua, J.A.; Calveras, A.; Camps, A. Assessing LoRa for Satellite-to-Earth Communications Considering the Impact of Ionospheric Scintillation. IEEE Access 2020, 8, 165570–165582. [Google Scholar] [CrossRef]
- Qian, Y.; Ma, L.; Liang, X. Symmetry chirp spread spectrum modulation used in LEO satellite Internet of Things. IEEE Commun. Lett. 2018, 22, 2230–2233. [Google Scholar] [CrossRef]
- Mukhamadiev, S.M.; Dmitriyev, E.M.; Rogozhnikov, E.V.; Duplishcheva, N.V.; Kryukov, Y.V. The Effect of Frequency Offset on the Probability of Bit and Packet Errors in Processing Signals with Chirp Spread Spectrum Modulation. In Proceedings of the 2021 International Siberian Conference on Control and Communications (SIBCON), Kazan, Russia, 13–15 May 2021; pp. 1–5. [Google Scholar] [CrossRef]
- Bohlin, T. On the maximum likelihood method of identification. IBM J. Res. Dev. 1970, 14, 41–51. [Google Scholar] [CrossRef]
- A Technical Overview of LoRa® and LoRaWAN®. Available online: https://lora-alliance.org/wp-content/uploads/2020/11/what-is-lorawan.CDF (accessed on 9 March 2022).
- Liando, J.C.; Gamage, A.; Tengourtius, A.W.; Li, M. Known and Unknown Facts of LoRa: Experiences from a large-scale measurement study. ACM Trans. Sens. Netw. 2019, 15, 1–35. [Google Scholar] [CrossRef]
- RP002-1.0.3 LoRaWAN® Regional Parameters. Available online: https://lora-alliance.org/wp-content/uploads/2021/05/RP002-1.0.3-FINAL-1.CDF (accessed on 9 March 2022).
- Vangelista, L. Frequency shift chirp modulation: The LoRa modulation. IEEE Signal Process. Lett. 2017, 24, 1818–1821. [Google Scholar] [CrossRef]
- Al Homssi, B.; Dakic, K.; Maselli, S.; Wolf, H.; Kandeepan, S.; Al-Hourani, A. IoT Network Design Using Open-Source LoRa Coverage Emulator. IEEE Access 2021, 9, 53636–53646. [Google Scholar] [CrossRef]
- Chiani, M.; Elzanaty, A. On the LoRa modulation for IoT: Waveform properties and spectral analysis. IEEE Internet Things J. 2019, 6, 8463–8470. [Google Scholar] [CrossRef] [Green Version]
- Elshabrawy, T.; Robert, J. Closed-form approximation of LoRa modulation BER performance. IEEE Commun. Lett. 2018, 22, 1778–1781. [Google Scholar] [CrossRef]
- Fletcher, R. Practical Methods of Optimization; John Wiley & Sons: Hoboken, NJ, USA, 1980. [Google Scholar]
- Four-Quadrant Inverse Tangent Documentation. Available online: https://www.mathworks.com/help/matlab/ref/atan2d.html#b-u4zyzh (accessed on 9 March 2022).
- Angrisani, L.; Arpaia, P.; Bonavolonta, F.; Conti, M.; Liccardo, A. LoRa protocol performance assessment in critical noise conditions. In Proceedings of the 2017 IEEE 3rd International Forum on Research and Technologies for Society and Industry (RTSI), Modena, Italy, 11–13 September 2017; pp. 1–5. [Google Scholar] [CrossRef]























| Parameter Name | Parameter Value |
|---|---|
| Signal bandwidth, | 125 kHz |
| Sampling frequency, | 125 kHz |
| Spreading factor, | 7 |
| Signal-to-noise ratio, | 0 dB |
| Frequency estimation accuracy (GSS method) | 1 Hz |
| Characteristic | Ghanaatian | GSS | Proposed |
|---|---|---|---|
| Correctness of the estimation | Incorrect | Correct | Correct |
| Frequency estimation error | From 21 to 976 Hz | From 48 to 110 Hz | From 18 to 72 Hz |
| RMSE | From 10 to 171 | From 13 to 25 | From 5 to 18 |
Publisher’s Note: MDPI stays neutral with regard to jurisdictional claims in published maps and institutional affiliations. |
© 2022 by the authors. Licensee MDPI, Basel, Switzerland. This article is an open access article distributed under the terms and conditions of the Creative Commons Attribution (CC BY) license (https://creativecommons.org/licenses/by/4.0/).
Share and Cite
Mukhamadiev, S.; Rogozhnikov, E.; Dmitriyev, E. Compensation of the Frequency Offset in Communication Systems with LoRa Modulation. Symmetry 2022, 14, 747. https://doi.org/10.3390/sym14040747
Mukhamadiev S, Rogozhnikov E, Dmitriyev E. Compensation of the Frequency Offset in Communication Systems with LoRa Modulation. Symmetry. 2022; 14(4):747. https://doi.org/10.3390/sym14040747
Chicago/Turabian StyleMukhamadiev, Semen, Evgeniy Rogozhnikov, and Edgar Dmitriyev. 2022. "Compensation of the Frequency Offset in Communication Systems with LoRa Modulation" Symmetry 14, no. 4: 747. https://doi.org/10.3390/sym14040747
APA StyleMukhamadiev, S., Rogozhnikov, E., & Dmitriyev, E. (2022). Compensation of the Frequency Offset in Communication Systems with LoRa Modulation. Symmetry, 14(4), 747. https://doi.org/10.3390/sym14040747

