Railway Intrusion Events Classification and Location Based on Deep Learning in Distributed Vibration Sensing
Abstract
1. Introduction
- A platform for monitoring railway intrusion events by the DVS system was built.
- A dataset of railway intrusion events based on the DVS system was created which, in contrast to those created in the laboratory using fencing, considered the environmental impact of real railways.
- An end-to-end CNN-based classification method called 1DSE-ResNeXt+SVM was proposed for the classification and identification of railway intrusion events. Using the 1D raw data collected by the DVS system as input, the features were extracted by the SE-ResNeXt network, and finally the SVM classifier was used for classification and recognition. The performance of the proposed method was verified by comparing it with several machine learning and deep learning classification algorithms.
2. Literature Review
3. Methodology
3.1. Distributed Fiber Optic Vibration Sensing
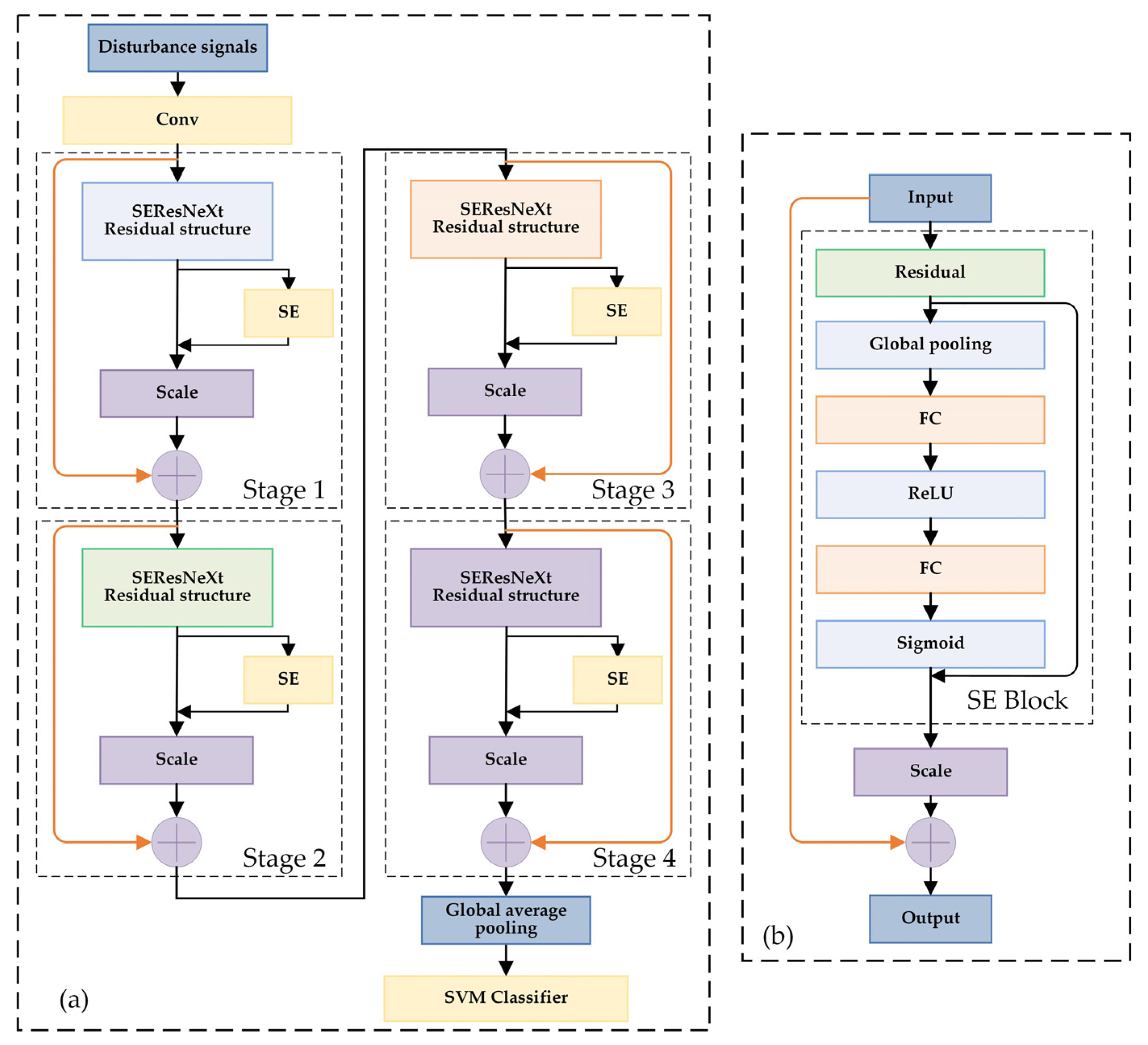
3.2. 1DSE-ResNeXt+SVM
4. Field Experiment
4.1. Field Data Collection
4.2. Datasets Creation
4.3. Experimental Process
5. Experiment Results and Discussion
5.1. Training Process
5.2. Test Results
6. Conclusions
Author Contributions
Funding
Institutional Review Board Statement
Informed Consent Statement
Data Availability Statement
Conflicts of Interest
Appendix A
| Symbol | Meaning |
|---|---|
| x | Input |
| y | Output |
| L | The topological structure |
| G | The number of branches |
| l | The number of networks layers |
| Nonlinear activation function | |
| The weight of the convolution kernel | |
| The number of input channels | |
| Input of the convolutional layer | |
| The bias function | |
| Convolution operation | |
| Output of the global average pool | |
| s | The pooling kernel compensation |
| K | The size of the pooling kernel |
| The lth neuron | |
| True value | |
| Estimated value |
References
- Rao, Y.J.; Wang, Z.N. Recent Advances in Phase-Sensitive Optical Time Domain Reflectometry (Φ-OTDR). Photonic Sens. 2021, 11, 2190–7439. [Google Scholar] [CrossRef]
- Wu, H.; Zhou, B.; Zhu, K. Pattern recognition in distributed fiber-optic acoustic sensor using an intensity and phase stacked convolutional neural network with data augmentation. Opt. Express 2021, 29, 3269–3283. [Google Scholar] [CrossRef] [PubMed]
- Lu, X.; Chruscicki, S.; Schukar, M. Application of Intensity-Based Coherent Optical Time Domain Reflectometry to Bridge Monitoring. Sensors 2022, 22, 3434. [Google Scholar] [CrossRef]
- Wu, H.; Chen, J.; Liu, X. One-dimensional CNN-based intelligent recognition of vibrations in pipeline monitoring with DAS. J. Light. Technol. 2019, 37, 4359–4366. [Google Scholar] [CrossRef]
- Huang, X.D.; Wang, B.Y.; Liu, K.; Liu, T.G. An Event Recognition Scheme Aiming to Improve Both Accuracy and Efficiency in Optical Fiber Perimeter Security System. J. Light. Technol. 2020, 38, 5783–5790. [Google Scholar] [CrossRef]
- Zhu, C.H.; Zhao, Y.; Wang, J.P. Ensemble recognition of fiber intrusion behavior based on blending features. Opto-Electron. Eng. 2016, 43, 6–12. [Google Scholar]
- Saberi, F.; Rostami, M.; Berahmand, K. Dual Regularized Unsupervised Feature Selection Based on Matrix Factorization and Minimum Redundancy with application in gene selection. Knowl.-Based Syst. 2022, 256, 109884. [Google Scholar] [CrossRef]
- Berahmand, K.; Mohammadi, M.; Saberi, F. Graph Regularized Nonnegative Matrix Factorization for Community Detection in Attributed Networks. IEEE Trans. Netw. Sci. Eng. 2022, 1–14. [Google Scholar] [CrossRef]
- Zamiri, M.; Bahraini, T.; Yazdi, S. MVDF-RSC: Multi-view data fusion via robust spectral clustering for geo-tagged image tagging. Expert Syst. Appl. 2021, 173, 114657. [Google Scholar] [CrossRef]
- Shi, Y.; Wang, Y.Y.; Zhao, L. An Event Recognition Method for Φ-OTDR Sensing System Based on Deep Learning. Sensors 2019, 15, 3421. [Google Scholar] [CrossRef]
- Zhao, G.; Wu, H.; Zhao, C. High-Accuracy Event Classification of Distributed Optical Fiber Vibration Sensing Based on Time-Space Analysis. Sensors 2022, 22, 2053. [Google Scholar]
- Liu, P.; Dou, Q.; Wang, Q. An encoder-decoder neural network with 3D squeeze-and-excitation and deep supervision for brain tumor segmentation. IEEE Access 2020, 8, 34029–34037. [Google Scholar] [CrossRef]
- Jun, W.; Luyang, G.; Ming, B. Vibration events recognition of optical fiber based on multi-scale 1-D CNN. Opto-Electron. Eng. 2019, 46, 180493. [Google Scholar]
- Ince, T.; Kiranyaz, S.; Eren, L. Real-time motor fault detection by 1-D convolutional neural networks. IEEE Trans. Ind. Electron. 2016, 63, 7067–7075. [Google Scholar] [CrossRef]
- Zhu, T.; Xiao, X.; He, Q. Enhancement of SNR and Spatial Resolution in φ-OTDR System by Using Two-Dimensional Edge Detection Method. J. Lightwave Technol. 2013, 31, 2851–2856. [Google Scholar] [CrossRef]
- Li, C.; Xie, Z.; Qin, Y. A multi-scale image and dynamic candidate region-based automatic detection of foreign targets intruding the railway perimeter. Measurement 2021, 185, 109853. [Google Scholar] [CrossRef]
- Sun, Y.; Xie, Z.; Qin, Y. Image Detection of Foreign Body Intrusion in Railway Perimeter Based on Dual Recognition Method. In European Workshop on Structural Health Monitoring; Springer: Berlin/Heidelberg, Germany, 2021; pp. 645–654. [Google Scholar]
- Guan, L.; Li, X.; Jia, L. An Intrusion Detection Method for Railway Based on Fast Feature Extraction and Matching of UAV Camera. In Proceedings of the 4th International Conference on Electrical and Information Technologies for Rail Transportation, Qingdao, China, 25–27 October 2019; Springer: Berlin/Heidelberg, Germany, 2019; pp. 345–353. [Google Scholar]
- Pan, H.; Li, Y.; Wang, H. Railway Obstacle Intrusion Detection Based on Convolution Neural Network Multitask Learning. Electronics 2022, 11, 2697. [Google Scholar] [CrossRef]
- Li, Y.; Fu, B.; Qin, Y. Railway Pedestrian Intrusion Detection Using Onboard Forward-Viewing Camera. In Proceedings of the 5th International Conference on Electrical and Information Technologies for Rail Transportation, Qingdao, China, 21–23 October 2021; Springer: Berlin/Heidelberg, Germany, 2021; pp. 388–396. [Google Scholar]
- Cao, Z.; Qin, Y.; Xie, Z. An effective railway intrusion detection method using dynamic intrusion region and lightweight neural network. Measurement 2022, 191, 110564. [Google Scholar] [CrossRef]
- Huang, Y.; Zhang, Z.; Tao, Y. Quantitative risk assessment of railway intrusions with text mining and fuzzy Rule-Based Bow-Tie model. Adv. Eng. Inform. 2022, 54, 101726. [Google Scholar] [CrossRef]
- Chen, W.; Meng, S.; Jiang, Y. Foreign object detection in railway images based on an efficient two-stage convolutional neural network. Comput. Intell. Neurosci. 2022, 2022, 3749635. [Google Scholar] [CrossRef]
- Wang, Y.; Yu, Z.; Zhu, L. Intrusion detection for high-speed railways based on unsupervised anomaly detection models. Appl. Intell. 2022. [Google Scholar] [CrossRef]
- Wang, Z.; Zheng, H.; Li, L. Practical multi-class event classification approach for distributed vibration sensing using deep dual path network. Opt. Express 2019, 27, 23682–23692. [Google Scholar] [CrossRef] [PubMed]
- Liu, K.; Sun, Z.S.; Jiang, J.F. A Combined Events Recognition Scheme Using Hybrid Features in Distributed Optical Fiber Vibration Sensing System. IEEE Access 2019, 7, 105609–105616. [Google Scholar] [CrossRef]
- Cai, Y.; Xu, T.; Ma, J. Train detection and classification using distributed fiber-optic acoustic sensing. Interpretation 2021, 9, SJ13–SJ22. [Google Scholar] [CrossRef]
- Meng, H.; Wang, S.; Gao, C. Research on recognition method of railway perimeter intrusions based on Φ-OTDR optical fiber sensing technology. IEEE Sens. J. 2020, 21, 9852–9859. [Google Scholar] [CrossRef]
- Li, Z.; Zhang, J.; Wang, M. Fiber distributed acoustic sensing using convolutional long short-term memory network: A field test on high-speed railway intrusion detection. Opt. Express 2020, 28, 2925–2938. [Google Scholar] [CrossRef] [PubMed]
- Zhongqi, L.; Jianwei, Z.; Maoning, W.; Jinchuan, C.; Wu, Y.; Fei, P. An anti-noise ϕ-OTDR based distributed acoustic sensing system for high-speed railway intrusion detection. Laser Phys. 2020, 30, 085103. [Google Scholar]
- Wang, P.; Chen, P.; Yuan, Y. Understanding Convolution for Semantic Segmentation. In Proceedings of the 2018 IEEE Winter Conference on Applications of Computer Vision (WACV), Lake Tahoe, NV, USA, 12–15 March 2018; IEEE: Piscataway, NJ, USA, 2018; pp. 1451–1460. [Google Scholar]
- He, K.M.; Zhang, X.Y.; Ren, S.Q.; Sun, J. Deep Residual Learning for Image Recognition. In Proceedings of the IEEE Conference on Computer Vision and Pattern Recognition (CVPR), Las Vegas, NV, USA, 27–30 June 2016; pp. 770–778. [Google Scholar]
- Huang, C.L.; Wang, C.J. A GA-based feature selection and parameters optimization for support vector machines. Expert Syst. Appl. 2006, 31, 231–240. [Google Scholar] [CrossRef]
- Tao, T.; Wei, X. A hybrid CNN–SVM classifier for weed recognition in winter rape field. Plant Methods 2022, 18, 29. [Google Scholar] [CrossRef]
- Ghosh, S.; Singh, A.; Kavita. SVM and KNN Based CNN Architectures for Plant Classification. CMC-Comput. Mater. Contin. 2022, 71, 4257–4274. [Google Scholar] [CrossRef]
- Navaneeth, B.; Suchetha, M. PSO optimized 1-D CNN-SVM architecture for real-time detection and classification applications. Comput. Biol. Med. 2019, 108, 85–92. [Google Scholar] [CrossRef] [PubMed]
- Ang, K.M.; El-kenawy, E.-S.M.; Abdelhamid, A.A.; Ibrahim, A.; Alharbi, A.H.; Khafaga, D.S.; Tiang, S.S.; Lim, W.H. Optimal Design of Convolutional Neural Network Architectures Using Teaching–Learning-Based Optimization for Image Classification. Symmetry 2022, 14, 2323. [Google Scholar] [CrossRef]









| Parameters | Value |
|---|---|
| Maximum epochs | 100 |
| Iterations/epoch | 1200 |
| Validation frequency | 300 |
| Batch size | 32 |
| Learning rate | 0.01 |
| Loss function | Binary cross entropy |
| Optimizer | Stochastic gradient descent |
| Parameters | Notes |
|---|---|
| Operation system | Windows 10 |
| CPU | AMD Ryzen 7 5800H with Radeon Graphics 3.20 GHz |
| GPU | NVIDIA GeForce RTX 3060 Laptop GPU |
| Python | 3.9 |
| Tensorflow | 2.6.0 |
| Model Name | The Average Test Accuracy | Testing Time |
|---|---|---|
| SVM | 76.0% | 30 ms |
| Decision tree | 62.1% | 26 ms |
| VGGNet | 81.7% | 52 ms |
| AlexNet | 84.3% | 33 ms |
| LeNet | 83.6% | 22 ms |
| ResNet | 88.4% | 25 ms |
| SE-ResNeXt | 93.6% | 29 ms |
| SE-ResNeXt+SVM | 96.0% | 42 ms |
Publisher’s Note: MDPI stays neutral with regard to jurisdictional claims in published maps and institutional affiliations. |
© 2022 by the authors. Licensee MDPI, Basel, Switzerland. This article is an open access article distributed under the terms and conditions of the Creative Commons Attribution (CC BY) license (https://creativecommons.org/licenses/by/4.0/).
Share and Cite
Yang, J.; Wang, C.; Yi, J.; Du, Y.; Sun, M.; Huang, S.; Zhao, W.; Qu, S.; Ni, J.; Xu, X.; et al. Railway Intrusion Events Classification and Location Based on Deep Learning in Distributed Vibration Sensing. Symmetry 2022, 14, 2552. https://doi.org/10.3390/sym14122552
Yang J, Wang C, Yi J, Du Y, Sun M, Huang S, Zhao W, Qu S, Ni J, Xu X, et al. Railway Intrusion Events Classification and Location Based on Deep Learning in Distributed Vibration Sensing. Symmetry. 2022; 14(12):2552. https://doi.org/10.3390/sym14122552
Chicago/Turabian StyleYang, Jian, Chen Wang, Jichao Yi, Yuankai Du, Maocheng Sun, Sheng Huang, Wenan Zhao, Shuai Qu, Jiasheng Ni, Xiangyang Xu, and et al. 2022. "Railway Intrusion Events Classification and Location Based on Deep Learning in Distributed Vibration Sensing" Symmetry 14, no. 12: 2552. https://doi.org/10.3390/sym14122552
APA StyleYang, J., Wang, C., Yi, J., Du, Y., Sun, M., Huang, S., Zhao, W., Qu, S., Ni, J., Xu, X., & Shang, Y. (2022). Railway Intrusion Events Classification and Location Based on Deep Learning in Distributed Vibration Sensing. Symmetry, 14(12), 2552. https://doi.org/10.3390/sym14122552

