A Numerical Computation for an Impulsive Fractional Differential Equation with a Deviated Argument
Abstract
1. Introduction
2. Formulation of the Problem
3. Existence and Uniqueness of the Solution
4. Analysis of the Method
4.1. Adomian Decomposition Method (ADM)
4.2. Fractional Differential Transform Method (FDTM)
5. Numerical Examples
6. Conclusions
- Error analysis is still a difficult task to perform. Numerous nonlinear problems lack an exact solution, making it impossible to determine numerical errors. In the near future, we will focus on this topic.
- In this method, we generally used a fractional series expansion, which is a fractional version of the Taylor series. What about other expansions that meet the requirements of the new polynomials? For example, how can boundary value problems be solved using a series solution? Therefore, it is crucial to provide fresh concepts for this subject.
Author Contributions
Funding
Institutional Review Board Statement
Informed Consent Statement
Data Availability Statement
Conflicts of Interest
Abbreviations
| IFDE | Impulsive fractional differential equation |
| ADM | Adomian decomposition method |
| FDT | Fractional differential transform |
| FDTM | Fractional differential transform method |
References
- Hilfer, R. Applications of Fractional Calculus in Physics; World Scientific: Singapore, 2000; pp. 32–58. [Google Scholar]
- Mohammadi, F.; Cattani, C. A generalized fractional-order Legendre wavelet Tau method for solving fractional differential equations. J. Comput. Appl. Math. 2018, 339, 306–316. [Google Scholar] [CrossRef]
- Cattani, C. Sinc-Fractional Operator on Shannon Wavelet Space. Front. Phys. 2018, 6, 118. [Google Scholar] [CrossRef]
- Sabatier, J.; Agrawal, O.P.; Machado, J.A.T. Advances in Fractional Calculus: Theoretical Developments and Applications in Physics and Engineering; Springer: Dordrecht, The Netherlands, 2007. [Google Scholar]
- Ortigueira, M.D. Fractional Calculus for Scientists and Engineers; Springer: Dordrecht, The Netherlands, 2011. [Google Scholar]
- Benchohra, M.; Henderson, J.; Ntouyas, S.K. Impulsive Differential Equations and Inclusions; Hindawi Publishing Corporation: New York, NY, USA, 2006; pp. 32–58. [Google Scholar]
- Lakshmikantham, V.; Bainov, D.D.; Simeonov, P.S. Theory of impulsive differential equations; World Scientific: Singapore, 1989. [Google Scholar]
- Samoilenko, A.M.; Perestyuk, N.A. Impulsive differential equations; Chua, L.O., Ed.; World Scientific: Singapore, 1995; pp. 1–467. [Google Scholar]
- Mophou, G.M. Existence and uniqueness of mild solutions to impulsive fractional differential equations. Nonlinear Anal. 2010, 72, 1604–1615. [Google Scholar] [CrossRef]
- Zhang, X. On impulsive partial differential equations with Caputo-Hadamard fractional derivatives. Adv. Differ. Equ. 2016, 2016, 281. [Google Scholar] [CrossRef]
- Bohner, M.; Tunç, O.; Tunç, C. Qualitative analysis of Caputo fractional integro-differential equations with constant delays. Comp. Appl. Math. 2021, 40, 1–17. [Google Scholar] [CrossRef]
- Chauhan, H.V.S.; Singh, B.; Tunç, C.; Tunç, O. On the existence of solutions of non-linear 2D Volterra integral equations in a Banach Space. Rev. Real Acad. Cienc. Exactas Fis. Nat. Ser. A-Mat. 2022, 116, 1–11. [Google Scholar] [CrossRef]
- Dehghan, M.; Salehi, R. Solution of a nonlinear time-delay model in biology via semi-analytical approaches. Comput. Phys. Commun. 2010, 181, 1255–1265. [Google Scholar] [CrossRef]
- Mohammed, O.H.; Khlaif, A.I. Adomian decomposition method for solving delay differential equations of fractional order. IOSR J. Math. 2014, 10, 1–5. [Google Scholar] [CrossRef]
- Afreen, A.; Raheem, A. Study of a nonlinear system of fractional differential equations with deviated arguments via Adomian decomposition method. Int. J. Appl. Comput. Math. 2022, 8, 1–17. [Google Scholar] [CrossRef]
- Duan, J.S.; Chaolu, T.; Rach, R.; Lua, L. The Adomian decomposition method with convergence acceleration techniques for nonlinear fractional differential equations. Comput. Math. Appl. 2013, 66, 728–736. [Google Scholar] [CrossRef]
- Changyou, M. A novel computational technique for impulsive fractional differential equations. Symmetry 2019, 11, 216. [Google Scholar] [CrossRef]
- Momani, S.; Odibat, Z. Numerical comparison of methods for solving linear differential equations of fractional order. Chaos Solitons Fractals 2007, 31, 1248–1255. [Google Scholar] [CrossRef]
- Momani, S.; Odibat, Z. Analytical approach to linear fractional partial differential equations arising in fluid mechanics. Phys. Lett. A 2006, 355, 271–279. [Google Scholar] [CrossRef]
- Podlubny, I. Fractional Differential Equations; Academic Press: London, UK, 1999. [Google Scholar]
- Benghorbal, M.M. Power Series Solution of Fractional Differential Equations and Symbolic Derivatives and Integrals; The University of Western Ontario: London, UK, 2004. [Google Scholar]
- Karakoç, F.; Bereketoğlu, H. Solutions of delay differential equations by using differential transform method. Int. J. Comput. Math. 2009, 86, 914–923. [Google Scholar] [CrossRef]
- Odibat, Z.; Erturk, V.S.; Kumar, P.; Makhlouf, A.B.; Govindaraj, V. An implementation of the generalized differential transform scheme for simulating impulsive fractional differential equations. Math. Probl. Eng. 2022, 2022, 8280203. [Google Scholar] [CrossRef]
- Al-rabtah, A.; Ertürk, V.S.; Momani, S. Solutions of a fractional oscillator by using differential transform method. Comput. Math. Appl. 2010, 59, 1356–1362. [Google Scholar] [CrossRef]
- Arikoglu, A.; Ozkol, I. Solution of fractional differential equations by using differential transform method. Chaos Solitons Fractals 2007, 34, 1473–1481. [Google Scholar] [CrossRef]
- Ertürk, V.S.; Momani, S. Solving systems of fractional differential equations using differential transform method. J. Comput. Appl. Math. 2008, 215, 142–151. [Google Scholar] [CrossRef]
- Pitolli, F.; Sorgentone, C.; Pellegrino, E. Approximation of the Riesz—Caputo derivative by cubic splines. Algorithms 2022, 15, 69. [Google Scholar] [CrossRef]
- Pitolli, F. On the numerical solution of fractional boundary value problems by a spline quasi-interpolant operator. Axioms 2020, 9, 61. [Google Scholar] [CrossRef]
- Izadi, M.; Srivastava, H.M. A discretization approach for the nonlinear fractional logistic equation. Entropy 2020, 22, 1328. [Google Scholar] [CrossRef] [PubMed]
- Shymanskyi, V.; Sokolovskyy, Y. Finite element calculation of the linear elasticity problem for biomaterials with fractal structure. Open Bioinform. J. 2021, 14, 114–122. [Google Scholar] [CrossRef]
- Feng, L.; Zhuang, P.; Liu, F.; Turner, I.; Gu, Y. Finite element method for space-time fractional diffusion equation. Numer. Algorithms 2016, 72, 749–767. [Google Scholar] [CrossRef]
- Evans, D.J.; Raslan, K.R. The Adomian decomposition method for solving delay differential equation. Int. J. Comput. Math. 2004, 82, 49–54. [Google Scholar] [CrossRef]
- Foukrach, D. Approximate solution to a Bürgers system with time and space fractional derivatives using Adomian decomposition method. J. Interdiscip. Math. 2018, 21, 111–125. [Google Scholar] [CrossRef]
- Abbaoui, K.; Cherruault, Y. New ideas for proving convergence of decomposition methods. Comput. Math. Appl. 1995, 29, 103–108. [Google Scholar] [CrossRef]
- Guo, P. The Adomian decomposition method for a type of fractional differential equations. J. Appl. Math. Phys. 2019, 7, 2459–2466. [Google Scholar] [CrossRef]
- Odibat, Z.M.; Kumar, S.; Shawagfeh, N.; Alsaedi, A.; Hayat, T. A study on the convergence conditions of generalized differential transform method. Math. Methods Appl. Sci. 2016, 40, 40–48. [Google Scholar] [CrossRef]
- Arikoglu, A.; Ozkol, I. Solution of boundary value problems for integro-differential equations by using differential transform method. Appl. Math. Comput. 2005, 168, 1145–1158. [Google Scholar] [CrossRef]













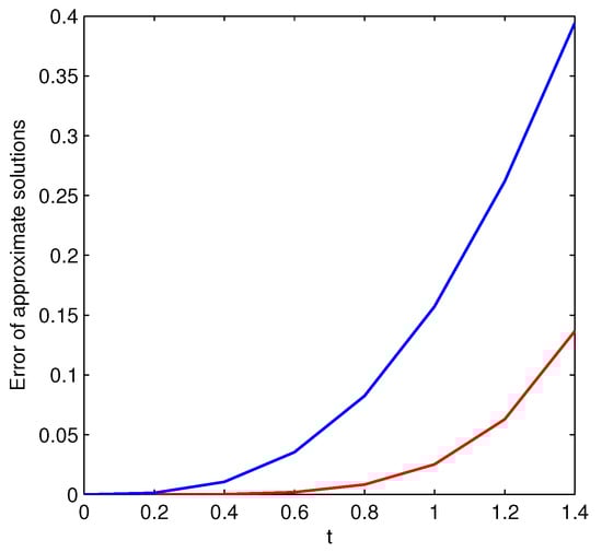
| t | Exact Solution | ADM | FDTM | Error (ADM) | Error (FDTM) |
|---|---|---|---|---|---|
| 0.000 | 0.0000 | 0.0000 | 0.0000 | 0.0000 | 0.0000 |
| 0.200 | 0.1987 | 0.1987 | 0.2000 | 0.0000 | 0.0013 |
| 0.400 | 0.3894 | 0.3897 | 0.4000 | 0.0003 | 0.0106 |
| 0.600 | 0.5646 | 0.5666 | 0.6000 | 0.0019 | 0.0353 |
| 0.800 | 0.7174 | 0.7256 | 0.7998 | 0.0082 | 0.0824 |
| 1.000 | 0.8415 | 0.8667 | 0.9986 | 0.0252 | 0.1571 |
| 1.200 | 0.9320 | 0.9949 | 1.1940 | 0.0629 | 0.2620 |
| 1.400 | 0.9854 | 1.1219 | 1.3795 | 0.1365 | 0.3941 |
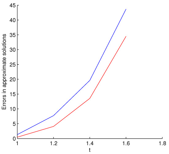
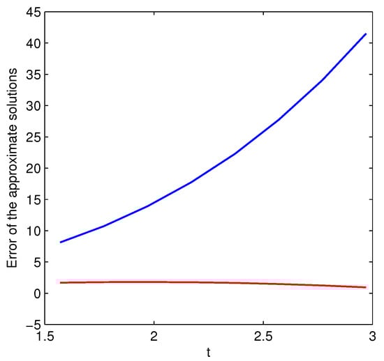
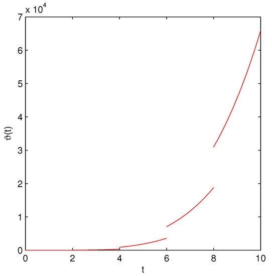
| t | Exact Solution | ADM | FDTM | Error (ADM) | Error (FDTM) |
|---|---|---|---|---|---|
| 1.5708 | 0.0000 | −1.6829 | −8.1176 | 1.6829 | 8.1176 |
| 1.7708 | 0.1987 | −1.5643 | −10.5265 | 1.7630 | 10.7252 |
| 1.9708 | 0.3894 | −1.3954 | −13.5107 | 1.7848 | 13.9002 |
| 2.1708 | 0.5646 | −1.1793 | −17.1616 | 1.7439 | 17.7263 |
| 2.3708 | 0.7174 | −0.9205 | −21.5777 | 1.6378 | 22.2951 |
| 2.5708 | 0.8415 | −0.6244 | −26.8648 | 1.4658 | 27.7062 |
| 2.7708 | 0.9320 | −0.2974 | −33.1357 | 1.2294 | 34.0677 |
| 2.9708 | 0.9854 | 0.0535 | −40.5107 | 0.9320 | 41.4962 |
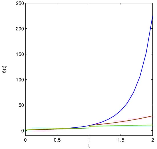
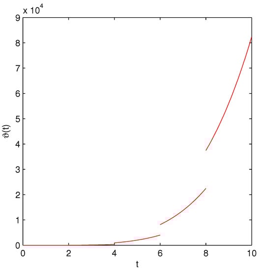
| t | Exact Solution | ADM | FDTM | Error (ADM) | Error (FDTM) |
|---|---|---|---|---|---|
| 0.0000 | 1.0000 | 1.0000 | 1.0000 | 0.0000 | 0.0000 |
| 0.2000 | 1.8816 | 1.7990 | 2.6683 | 0.0826 | 0.7867 |
| 0.4000 | 2.7719 | 2.4300 | 3.4050 | 0.3419 | 0.6331 |
| 0.6000 | 4.0684 | 3.1462 | 4.0265 | 0.9222 | 0.0419 |
| 0.8000 | 6.1153 | 3.9928 | 4.5892 | 2.1225 | 1.5261 |
| t | Exact Solution | ADM | FDTM | Error (ADM) | Error (FDTM) |
|---|---|---|---|---|---|
| 1.0000 | 9.5541 | 10.0180 | 8.2292 | 0.4639 | 1.3249 |
| 1.2000 | 16.5532 | 12.4748 | 8.8269 | 4.0784 | 7.7263 |
| 1.4000 | 28.9970 | 15.4563 | 9.3844 | 13.5407 | 19.6126 |
| 1.6000 | 53.5848 | 19.0827 | 9.9100 | 34.5021 | 43.6748 |
Publisher’s Note: MDPI stays neutral with regard to jurisdictional claims in published maps and institutional affiliations. |
© 2022 by the authors. Licensee MDPI, Basel, Switzerland. This article is an open access article distributed under the terms and conditions of the Creative Commons Attribution (CC BY) license (https://creativecommons.org/licenses/by/4.0/).
Share and Cite
Algehyne, E.A.; Khatoon, A.; Raheem, A.; Alamer, A. A Numerical Computation for an Impulsive Fractional Differential Equation with a Deviated Argument. Symmetry 2022, 14, 2404. https://doi.org/10.3390/sym14112404
Algehyne EA, Khatoon A, Raheem A, Alamer A. A Numerical Computation for an Impulsive Fractional Differential Equation with a Deviated Argument. Symmetry. 2022; 14(11):2404. https://doi.org/10.3390/sym14112404
Chicago/Turabian StyleAlgehyne, Ebrahem A., Areefa Khatoon, Abdur Raheem, and Ahmed Alamer. 2022. "A Numerical Computation for an Impulsive Fractional Differential Equation with a Deviated Argument" Symmetry 14, no. 11: 2404. https://doi.org/10.3390/sym14112404
APA StyleAlgehyne, E. A., Khatoon, A., Raheem, A., & Alamer, A. (2022). A Numerical Computation for an Impulsive Fractional Differential Equation with a Deviated Argument. Symmetry, 14(11), 2404. https://doi.org/10.3390/sym14112404

