Mathematical Entropy Analysis of Natural Convection of MWCNT—Fe3O4/Water Hybrid Nanofluid with Parallel Magnetic Field via Galerkin Finite Element Process
Abstract
1. Introduction
2. Problem Description
- ▪ The flow is incompressible, and NF is power-law non-Newtonian.
- ▪ Relative movement between fluid and Fe3O4, MWCNT particles is zero, and thermal equilibrium exists between them.
- ▪ The temperature and velocity fields are laminar, steady state, and 2D.
- ▪ The effects of radiation and viscous dissipation are neglected.
3. Mathematical Model
- The hot wall:
- The cold wall:
- The insolated walls:
Non-Dimensional Entropy Generation
4. Authentication and Grid Independence Evaluation
5. Results and Discussion
5.1. Effect of Rayleigh Number
5.2. Effect of Hartmann Number
5.3. Effect of Darcy’s Number
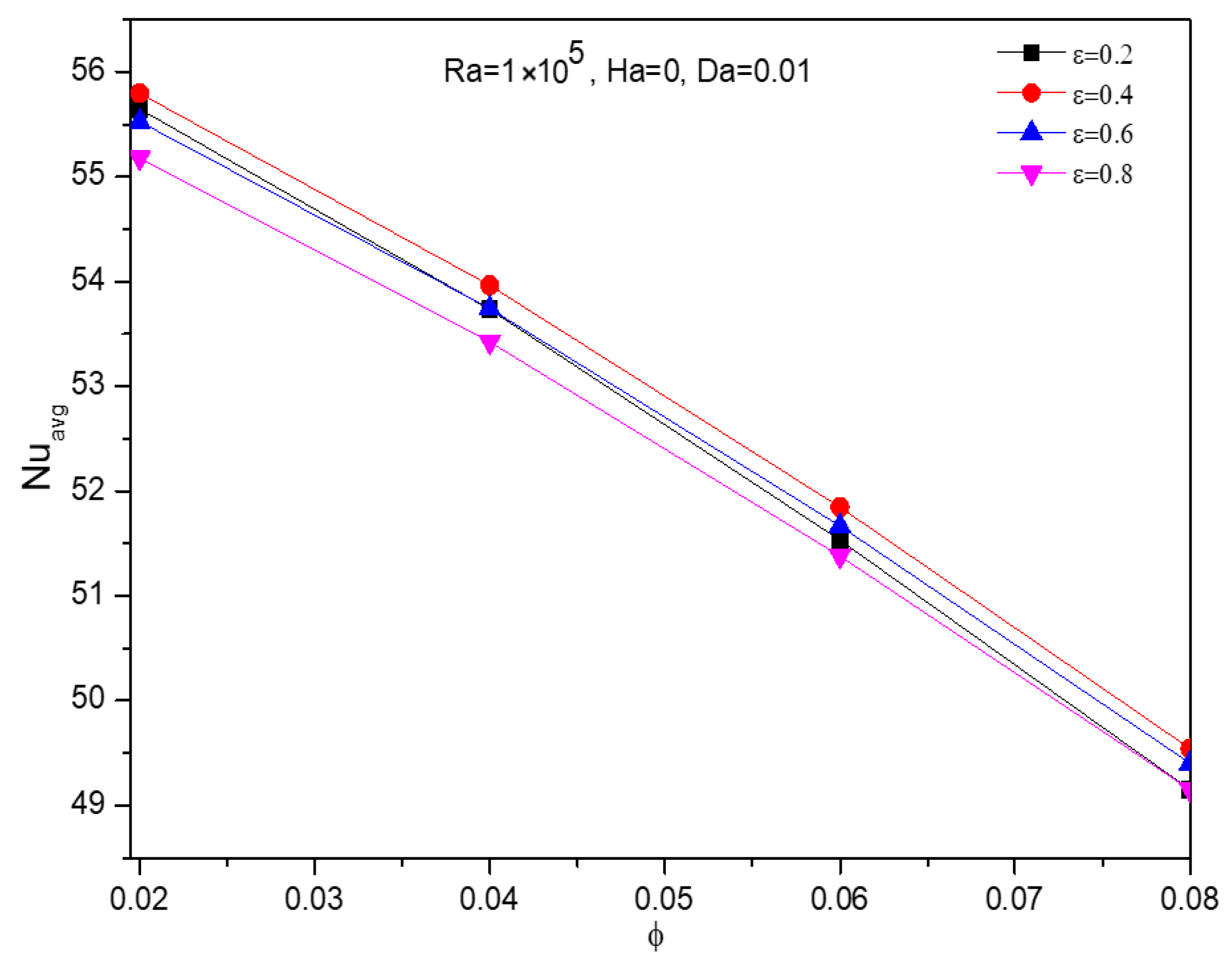
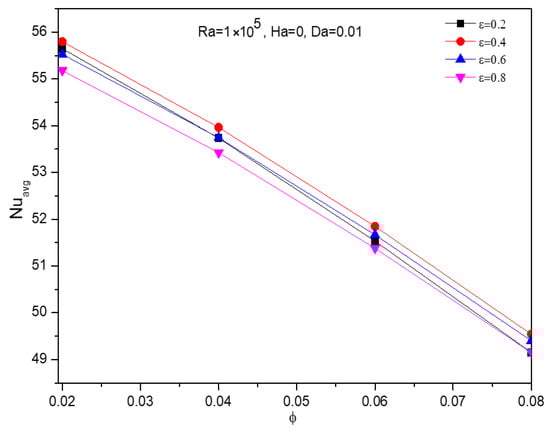
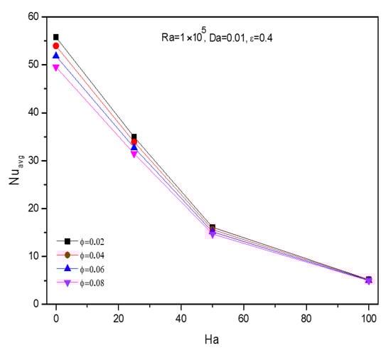
5.4. Effect of Nanofluid Loading
5.5. Effect of Porosity
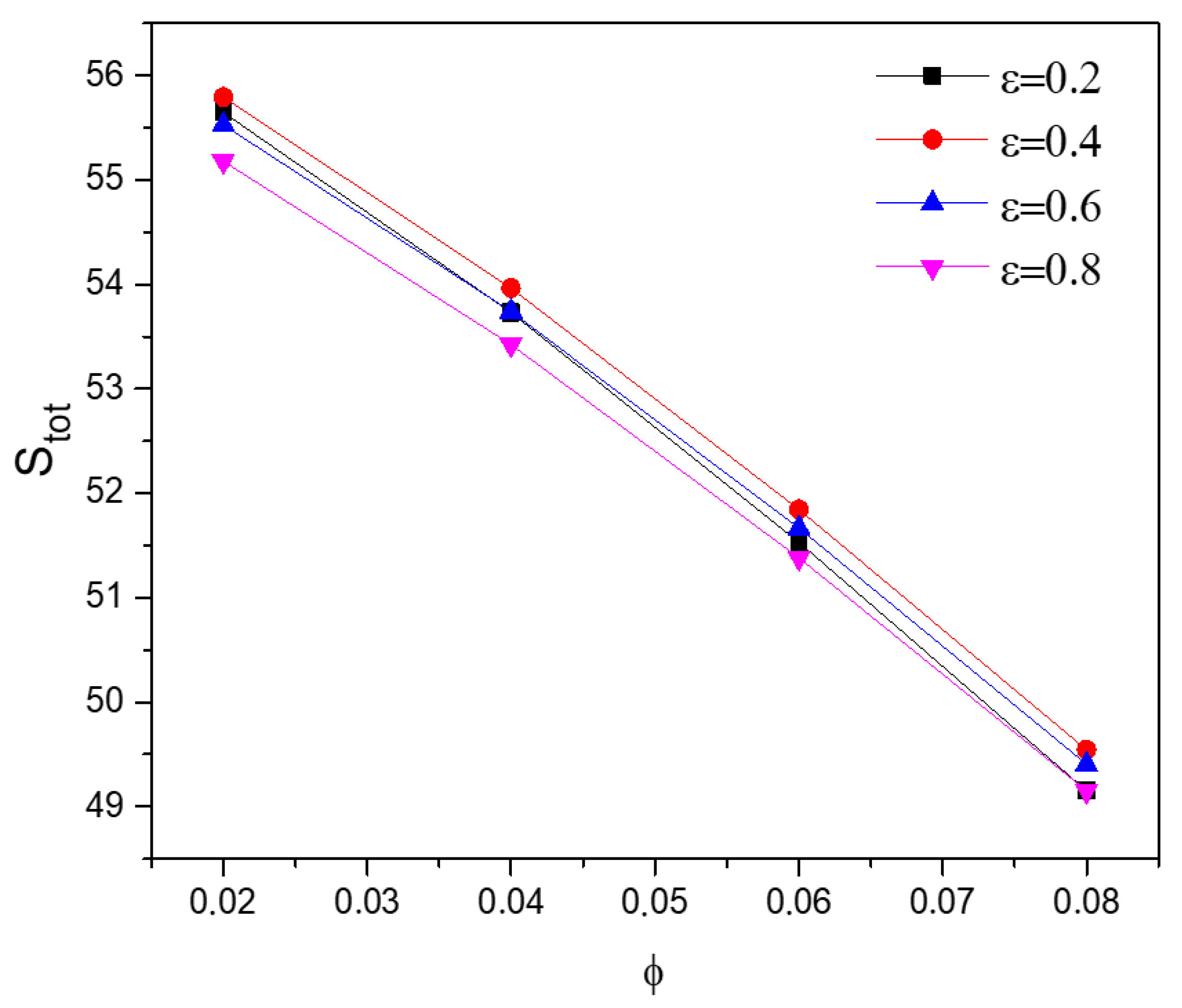
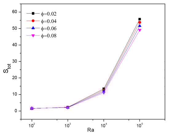
5.6. Effect of General Entropy of Different Numbers
6. Conclusions
- Activation of double streamlines for the hot side and single cooling for smaller amounts of Darcy numbers, Rayleigh numbers, and more significant amounts of Hartmann numbers.
- In the upper part of the cavity, a cold isotherm is required below it at varying values of physical parameters.
- At low values of Darcy and Hartmann number, Rayleigh number, high porosity, and lower volume fraction dominated by high in all porous mediums.
- The high heat transfer rate inside the cavity is due to a rise in Darcy’s number with and a solid volume fraction. These results are reflected when Hartmann is elevated.
- Thermal entropy production determines the entropy components.
Author Contributions
Funding
Data Availability Statement
Conflicts of Interest
Nomenclature
| Length of porous aria () | The intensity of the magnetic field | |||
| a,c | Length of non-porous aria () | Forchheimer coefficient | ||
| Hartmann number | Thermal conductivity () | |||
| Permeability () | Height of cavity () | |||
| Nusselt number | Pressure () | |||
| Prandtl number | Rayleigh number | |||
| Darcy number | Velocity components () | |||
| Dimensional velocity components | Temperature () | |||
| Coordinates () | Entropy | |||
| Greek symbols | ||||
| Thermal diffusivity () | Thermal expansion coefficient | |||
| Porosity | The length of the Baffle () | |||
| Dynamic viscosity () | Kinematic diffusivity () | |||
| Adimentional temperature | Density () | |||
| Electrical conductivity () | Solid volume fraction | |||
| Subscripts | ||||
| Average | Cold | |||
| Fluid | Hot | |||
| Local | Hybrid nanofluid | |||
| Total | bf | Base fluid | ||
References
- Eshgarf, H.; Kalbasi, R.; Maleki, A.; Shadloo, M.S.; Karimipour, A. A review on the properties, preparation, models and stability of hybrid nanofluids to optimize energy consumption. J. Therm. Anal. Calorim. 2020, 144, 1959–1983. [Google Scholar] [CrossRef]
- Zhang, X.; Zhang, Y. Heat transfer and flow characteristics of Fe3O4-water nanofluids under magnetic excitation. Int. J. Therm. Sci. 2021, 163, 106826. [Google Scholar] [CrossRef]
- Giwa, S.O.; Sharifpur, M.; Ahmadi, M.H.; Meyer, J.P. A review of magnetic field influence on natural convection heat transfer performance of nanofluids in square cavities. J. Therm. Anal. Calorim. 2020, 145, 2581–2623. [Google Scholar] [CrossRef]
- Radouane, F.; Abderrahmane, A.; Mebarek-Oudina, F.; Ahmed, W.; Rashad, A.; Sahnoun, M.; Ali, H.M. Magneto-Free Convectiveof Hybrid Nanofluid inside Non-Darcy Porous Enclosure Containing an Adiabatic Rotating Cylinder. Energy Sources Part A Recover. Util. Environ. Eff. 2020, 1–16. [Google Scholar] [CrossRef]
- Mebarek-Oudina, F.; Redouane, F.; Rajashekhar, C. Convection Heat Transfer of MgO-Ag/Water Magneto-Hybrid Nanoliquid Flow into a Special Porous Enclosure. Alger. J. Renew. Energy Sustain. Dev. 2020, 2, 84–95. [Google Scholar]
- Fares, R.; Naim, H.; Abderrahmane, A.; Bouadi, A. Mixed convection of nanofluid flow in a vented cavity under the influence of magnetic field. J. Mater. Struct. 2020, 4, 1–11. [Google Scholar]
- Tian, M.-W.; Rostami, S.; Aghakhani, S.; Goldanlou, A.S.; Qi, C. A techno-economic investigation of 2D and 3D configurations of fins and their effects on heat sink efficiency of MHD hybrid nanofluid with slip and non-slip flow. Int. J. Mech. Sci. 2021, 189, 105975. [Google Scholar] [CrossRef]
- Fares, R.; Aissa, A.; Meddeber, M.A.; Aid, A. Numerical investigation of hydrodynamic nanofluid convective flow in a porous enclosure. Nat. Technol. 2018, 18, 54. [Google Scholar]
- Tiwari, A.K.; Pandya, N.S.; Said, Z.; Öztop, H.F.; Abu-Hamdeh, N. 4S consideration (synthesis, sonication, surfactant, stability) for the thermal conductivity of CeO2 with MWCNT and water based hybrid nanofluid: An experimental assessment. Colloids Surf. A Physicochem. Eng. Asp. 2020, 610, 125918. [Google Scholar] [CrossRef]
- Mahammed, A.B.; Fares, R.; Lounis, M. Magnetohydrodynamics forced convection of a nanofluid-filled triangular vented cavity provided with a quarter circular porous medium at its right-angled corner. J. Mater. Struct. 2020, 4, 1. [Google Scholar]
- Kumar, M.A.; Reddy, Y.D.; Rao, V.S.; Goud, B.S. Thermal radiation impact on MHD heat transfer natural convective nano fluid flow over an impulsively started vertical plate. Case Stud. Therm. Eng. 2020, 24, 100826. [Google Scholar] [CrossRef]
- Selimefendigil, F.; Chamkha, A.J. MHD mixed convection of Ag–MgO/water nanofluid in a triangular shape partitioned lid-driven square cavity involving a porous compound. J. Therm. Anal. 2020, 143, 1467–1484. [Google Scholar] [CrossRef]
- Hussain, S.; Jamal, M.; Maatki, C.; Ghachem, K.; Kolsi, L. MHD mixed convection of Al2O3–Cu–water hybrid nanofluid in a wavy channel with incorporated fixed cylinder. J. Therm. Anal. Calorim. 2021, 144, 2219–2233. [Google Scholar] [CrossRef]
- Redouane, F.; Jamshed, W.; Devi, S.S.U.; Prakash, M.; Nisar, K.S.; Nasir, N.A.A.M.; Khashan, M.M.; Yahia, I.S.; Eid, M.R. Galerkin finite element study for mixed convection (TiO2–SiO2/water) hybrid-nanofluidic flow in a triangular aperture heated beneath. Sci. Rep. 2021, 11, 1–15. [Google Scholar]
- Al-Farhany, K.; Al-dawody, M.F.; Hamzah, D.A.; Al-Kouz, W.; Said, Z. Numerical investigation of natural convection on Al2O3–water porous enclosure partially heated with two fins attached to its hot wall: Under the MHD effects. Appl. Nanosci. 2021, 1–18. [Google Scholar] [CrossRef]
- Fares, R.; Mebarek-Oudina, F.; Aissa, A.; Bilal, S.M.; Öztop, H.F. Optimal entropy generation in Darcy-Forchheimer magnetized flow in a square enclosure filled with silver based water nanoliquid. J. Therm. Anal. Calorim. 2022, 147, 1571–1581. [Google Scholar] [CrossRef]
- Mahammed, A.B.; Fares, R.; Lounis, M.; Jamshed, W.; Hussain, S.M.; Eid, M.R. Thermal Management of Magnetohydrodynamic Nanofluid Within Porous C-Shaped Cavity with Undulated Baffle. J. Thermophys. Heat Transf. 2021, 36, 1–18. [Google Scholar]
- Bayones, F.S.; Nisar, K.S.; Khan, K.A.; Raza, N.; Hussien, N.S.; Osman, M.S.; Abualnaja, K.M. Magneto-hydrodynamics (MHD) flow analysis with mixed convection moves through a stretching surface. AIP Adv. 2021, 11, 45001. [Google Scholar] [CrossRef]
- Mebarek-Oudina, F.; Fares, R.; Aissa, A.; Lewis, R.W.; Abu-Hamdeh, N.H. Entropy and convection effect on magnetized hybrid nano-liquid flow inside a trapezoidal cavity with zigzagged wall. Int. Commun. Heat Mass Transf. 2021, 125, 105279. [Google Scholar] [CrossRef]
- Qin, Y. Simulation of MHD impact on nanomaterial irreversibility and convective transportation through a chamber. Appl. Nanosci. 2021, 1–14. [Google Scholar] [CrossRef]
- Amine, B.M.; Redouane, F.; Mourad, L.; Jamshed, W.; Eid, M.R.; Al-Kouz, W. Magnetohydrodynamics natural convection of a triangular cavity involving Ag-MgO/water hybrid nanofluid and provided with rotating circular barrier and a quarter circular porous medium at its right-angled corner. Arab. J. Sci. Eng. 2021, 46, 12573–12597. [Google Scholar] [CrossRef]
- Tayebi, T.; Chamkha, A.J. Effects of various configurations of an inserted corrugated conductive cylinder on MHD natural convection in a hybrid nanofluid-filled square domain. J. Therm. Anal. 2020, 143, 1399–1411. [Google Scholar] [CrossRef]
- Abu-Libdeh, N.; Redouane, F.; Aissa, A.; Mebarek-Oudina, F.; Almuhtady, A.; Jamshed, W.; Al-Kouz, W. Hydrothermal and Entropy Investigation of Ag/MgO/H2O Hybrid Nanofluid Natural Convection in a Novel Shape of Porous Cavity. Appl. Sci. 2021, 11, 1722. [Google Scholar] [CrossRef]
- Hiba, B.; Redouane, F.; Jamshed, W.; Saleel, C.A.; Devi, S.S.U.; Prakash, M.; Nisar, K.S.; Vijayakumar, V.; Eid, M.R. A novel case study of thermal and streamline analysis in a grooved enclosure filled with (Ag–MgO/Water) hybrid nanofluid: Galerkin FEM. Case Stud. Therm. Eng. 2021, 28, 101372. [Google Scholar] [CrossRef]
- Rostami, S.; Toghraie, D.; Shabani, B.; Sina, N.; Barnoon, P. Measurement of the thermal conductivity of MWCNT-CuO/water hybrid nanofluid using artificial neural networks (ANNs). J. Therm. Anal. Calorim. 2021, 143, 1097–1105. [Google Scholar] [CrossRef]
- Wang, L.; Qiu, H.; Liang, C.; Song, P.; Han, Y.; Han, Y.; Gu, J.; Kong, J.; Pan, D.; Guo, Z. Electromagnetic interference shielding MWCNT-Fe3O4@ Ag/epoxy nanocomposites with satisfactory thermal conductivity and high thermal stability. Carbon 2018, 141, 506–514. [Google Scholar] [CrossRef]
- Chu, Y.; Bilal, S.; Hajizadeh, M.R. Hybrid ferrofluid along with MWCNT for augmentation of thermal behavior of fluid during natural convection in a cavity. Math. Methods Appl. Sci. 2020. [Google Scholar] [CrossRef]
- Sajjadi, H.; Delouei, A.A.; Izadi, M.; Mohebbi, R. Investigation of MHD natural convection in a porous media by double MRT lattice Boltzmann method utilizing MWCNT–Fe3O4/water hybrid nanofluid. Int. J. Heat Mass Transf. 2019, 132, 1087–1104. [Google Scholar] [CrossRef]
- Saghir, M.Z.; Rahman, M.M. Forced convection of Al2O3, Fe3O4, ND-Fe3O4, and (MWCNT-Fe3O4) mixtures in rectangular channels: Experimental and numerical results. Int. J. Energy Res. 2020, 46, 10002–10019. [Google Scholar] [CrossRef]
- Shin, Y.; Ham, J.; Boldoo, T.; Cho, H. Magnetic effect on the enhancement of photo-thermal energy conversion efficiency of MWCNT/Fe3O4 hybrid nanofluid. Sol. Energy Mater. Sol. Cells 2020, 215, 110635. [Google Scholar] [CrossRef]
- Said, Z.; Sharma, P.; Sundar, L.S.; Afzal, A.; Li, C. Synthesis, stability, thermophysical properties and AI approach for predictive modelling of Fe3O4 coated MWCNT hybrid nanofluids. J. Mol. Liq. 2021, 340, 117291. [Google Scholar] [CrossRef]
- Alklaibi, A.M.; Sundar, L.S.; Mouli, K.V.V.C. Experimental investigation on the performance of hybrid Fe3O4 coated MWCNT/Water nanofluid as a coolant of a Plate heat exchanger. Int. J. Therm. Sci. 2021, 171, 107249. [Google Scholar] [CrossRef]
- Mehryan, S.A.M.; Izadi, M.; Namazian, Z.; Chamkha, A.J. Natural convection of multi-walled carbon nanotube–Fe3O4/water magnetic hybrid nanofluid flowing in porous medium considering the impacts of magnetic field-dependent viscosity. J. Therm. Anal. Calorim. 2019, 138, 1541–1555. [Google Scholar] [CrossRef]
- Pranowo; Wijayanta, A.T. Numerical solution of Darcy-Brinkman-Forchheimer equation for forced-convective fluid flow through porous medium using DMLPG method. AIP Conf. Proc. 2020, 2217, 30171. [Google Scholar]
- Arifuzzaman, S.M.; Mehedi, M.F.U.; Al-Mamun, A.; Biswas, P.; Islam, M.R.; Khan, M.S. Magnetohydrodynamic micropolar fluid flow in presence of nanoparticles through porous plate: A numerical study. Int. J. Heat Technol. 2018, 36, 936–948. [Google Scholar] [CrossRef]
- Esfe, M.H.; Arani, A.A.A.; Rezaie, M.; Yan, W.-M.; Karimipour, A. Experimental determination of thermal conductivity and dynamic viscosity of Ag–MgO/water hybrid nanofluid. Int. Commun. Heat Mass Transf. 2015, 66, 189–195. [Google Scholar] [CrossRef]
- Mahian, O.; Kolsi, L.; Amani, M.; Estellé, P.; Ahmadi, G.; Kleinstreuer, C.; Marshall, J.S.; Siavashi, M.; Taylor, R.A.; Niazmand, H.; et al. TaylorlHamidNiazmand Recent advances in modeling and simulation of nanofluid flows-Part I: Fundamentals and theory. Int. J. Heat Mass Transf. 2019, 28, 23–33. [Google Scholar]
- Costa, V.A.F.; Raimundo, A.M. Steady mixed convection in a differentially heated square enclosure with an active rotating circular cylinder. Int. J. Heat Mass Transf. 2010, 53, 1208–1219. [Google Scholar] [CrossRef]
- Woods, L.C. The the Rmodynamics of Fluid Systems; Oxford, Clarendon Press: New York, NY, USA, 1975. [Google Scholar]
- Corcione, M.; Cianfrini, M.; Quintino, A. Two-phase mixture modeling of natural convection of nanofluids with temperature-dependent properties. Int. J. Therm. Sci. 2013, 71, 182–195. [Google Scholar] [CrossRef]
- Krane, R.J. Some detailed field measurements for a natural convection flow in a vertical square enclosure. In Proceedings of the First ASME-JSME Thermal Engineering Joint Conference, Reno, NV, USA, 17–22 March 1983; Volume 1, pp. 323–329. [Google Scholar]
- COMSOL. Multiphysics®, 5.6.; COMSOL: Stockholm, Sweden, 2020. [Google Scholar]
- Arifuzzaman, S.M.; Khan, M.S.; Mehedi, M.F.U.; Rana, B.M.J.; Ahmmed, S.F. Chemically reactive and naturally convective high speed MHD fluid flow through an oscillatory vertical porous plate with heat and radiation absorption effect. Eng. Sci. Technol. Int. J. 2018, 21, 215–228. [Google Scholar] [CrossRef]
- Jamshed, W.; Aziz, A. Entropy Analysis of TiO2-Cu/EG Casson Hybrid Nanofluid via Cattaneo-Christov Heat Flux Model. Appl. Nanosci. 2018, 8, 1–14. [Google Scholar]
- Jamshed, W.; Nisar, K.S. Computational single phase comparative study of Williamson nanofluid in parabolic trough solar collector via Keller box method. Int. J. Energy Res. 2021, 45, 10696–10718. [Google Scholar] [CrossRef]
- Hussain, S.M.; Jamshed, W. A comparative entropy-based analysis of tangent hyperbolic hybrid nanofluid flow: Implementing finite difference method. Int. Commun. Heat Mass Transf. 2021, 129, 105671. [Google Scholar] [CrossRef]
- Rasool, G.; Shafiq, A.; Khan, I.; Baleanu, D.; Nisar, K.S.; Shahzadi, G. Entropy Generation and Consequences of MHD in Darcy–Forchheimer Nanofluid Flow Bounded by Non-Linearly Stretching Surface. Symmetry 2020, 12, 652. [Google Scholar] [CrossRef]
- Rasool, G.; Shafiq, A.; Alqarni, M.S.; Wakif, A.; Khan, I.; Bhutta, M.S. Numerical Scrutinization of Darcy-Forchheimer Relation in Convective Magnetohydrodynamic Nanofluid Flow Bounded by Nonlinear Stretching Surface in the Perspective of Heat and Mass Transfer. Micromachines 2021, 12, 374. [Google Scholar] [CrossRef] [PubMed]
- Rasool, G.; Saeed, A.M.; Lare, A.I.; Abderrahmane, A.; Guedri, K.; Vaidya, H. Darcy-Forchheimer Flow of Water Conveying Multi-Walled Carbon Nanoparticles through a Vertical Cleveland Z-Staggered Cavity Subject to Entropy Generation. Micromachines 2022, 13, 744. [Google Scholar] [CrossRef] [PubMed]
- Shafiq, A.; Mebarek-Oudina, F.; Sindhu, T.N.; Rasool, G. Sensitivity analysis for Walters-B nanoliquid flow over a radiative Riga surface by RSM. Sci. Iran. 2022, 29, 1236–1249. [Google Scholar]






























| Material | |||||
| Water | 4179 | 0.613 | 997.1 | 21 | 5.5 × 10−6 | 
| Fe3O4 | 670 | 6 | 5810 | 1.3 | 2.5 × 104 | 
| MWCNT | 711 | 3000 | 2100 | 4.2 | 1.9 × 10−4 | 
| Number of elements | 604 | 1092 | 1642 | 2660 | 5852 | 15,886 | 26,098 | 
| 6.219 | 6.320 | 6.564 | 6.427 | 6.564 | 6.667 | 6.668 | |
| 0.471 | 0.471 | 0.457 | 0.462 | 0.457 | 0.455 | 0.453 | |
| in the porous medium | 1.644 | 1.644 | 2.042 | 1.993 | 2.042 | 2.219 | 2.220 | 
| Publisher’s Note: MDPI stays neutral with regard to jurisdictional claims in published maps and institutional affiliations. | 
© 2022 by the authors. Licensee MDPI, Basel, Switzerland. This article is an open access article distributed under the terms and conditions of the Creative Commons Attribution (CC BY) license (https://creativecommons.org/licenses/by/4.0/).
Share and Cite
Ghali, D.; Redouane, F.; Abdelhak, R.; Belhadj Mahammed, A.; Zineb, C.D.; Jamshed, W.; Eid, M.R.; Eldin, S.M.; Musa, A.; Mohd Nasir, N.A.A. Mathematical Entropy Analysis of Natural Convection of MWCNT—Fe3O4/Water Hybrid Nanofluid with Parallel Magnetic Field via Galerkin Finite Element Process. Symmetry 2022, 14, 2312. https://doi.org/10.3390/sym14112312
Ghali D, Redouane F, Abdelhak R, Belhadj Mahammed A, Zineb CD, Jamshed W, Eid MR, Eldin SM, Musa A, Mohd Nasir NAA. Mathematical Entropy Analysis of Natural Convection of MWCNT—Fe3O4/Water Hybrid Nanofluid with Parallel Magnetic Field via Galerkin Finite Element Process. Symmetry. 2022; 14(11):2312. https://doi.org/10.3390/sym14112312
Chicago/Turabian StyleGhali, Djellouli, Fares Redouane, Roubi Abdelhak, Amine Belhadj Mahammed, Chikr Djaoutsi Zineb, Wasim Jamshed, Mohamed R. Eid, Sayed M. Eldin, Awad Musa, and Nor Ain Azeany Mohd Nasir. 2022. "Mathematical Entropy Analysis of Natural Convection of MWCNT—Fe3O4/Water Hybrid Nanofluid with Parallel Magnetic Field via Galerkin Finite Element Process" Symmetry 14, no. 11: 2312. https://doi.org/10.3390/sym14112312
APA StyleGhali, D., Redouane, F., Abdelhak, R., Belhadj Mahammed, A., Zineb, C. D., Jamshed, W., Eid, M. R., Eldin, S. M., Musa, A., & Mohd Nasir, N. A. A. (2022). Mathematical Entropy Analysis of Natural Convection of MWCNT—Fe3O4/Water Hybrid Nanofluid with Parallel Magnetic Field via Galerkin Finite Element Process. Symmetry, 14(11), 2312. https://doi.org/10.3390/sym14112312
 
        



 
       