Abstract
Most linguistic-based approaches to multi-attribute group decision making (MAGDM) use symmetric, uniformly distributed sets of additive linguistic terms to express the opinions of decision makers. However, in reality, there are also some problems that require the use of asymmetric, uneven, i.e., non-equilibrium, multiplicative linguistic term sets to express the evaluation. The purpose of this paper is to propose a new approach to MAGDM under multiplicative linguistic information. The aggregation of linguistic data is an important component in MAGDM. To solve this problem, we define a chi-square for measuring the difference between multiplicative linguistic term sets. Furthermore, the linguistic generalized weighted logarithm multiple averaging () operator and linguistic generalized ordered weighted logarithm multiple averaging () operator are proposed based on chi-square deviation. On the basis of the proposed two operators, we develop a novel approach to GDM with multiplicative linguistic term sets. Finally, the evaluation of transport logistics enterprises is developed to illustrate the validity and practicality of the proposed approach.
1. Introduction
Group decision making (GDM) is an important and interesting research topic at present. It is done by inviting a large number of decision makers (DMs) with experience and knowledge to share their opinions on the evaluation of each alternative []. According to the evaluation information provided by DMs, the alternatives are comprehensively evaluated and the best alternative is finally obtained. With the increasingly complex social and economic environment, the probability that a single DM can consider the problem comprehensively is extremely low []. Therefore, a considerable amount of research has applied the GDM process to various types of practical problems [,,,], such as emergency preparedness selection [,], the evaluation of pro-environmental behavior [], waste incineration plant and wind farm siting [,], healthcare facility selection [], and so on. As an important form of GDM, MAGAM develops some methods for selecting the most desirable option from a pre-provided set of options based on the opinion information given by all decision makers on multiple influential attributes.
In a MAGDM environment, the evaluation of experts cannot be expressed precisely in quantitative form, but rather in qualitative form, due to human characteristics that cause judgments to carry inherent subjectivity and ambiguity. In such cases, experts or DMs prefer to use linguistic variables instead of numbers to express their judgments []. For example, when experts try to assess the “excellence” of a project, they use linguistic terms such as “good”, “average”, “poor”, etc. In order to enhance the robustness and the diversity of usage scenarios of classical decision models [], linguistic variables have been intensively investigated [,,,,,] and applied in many fields [,,,].
In the existing studies, many linguistic variables are assessed with uniformly and symmetrically distributed sets. However, there are also some issues that require unevenly distributed sets of linguistic terms to assess their variables. For example, negative reviews usually have a greater impact on the final choice of other users than positive reviews when shopping online since DMs tend to be risk-averse in the realistic situations []. Therefore, Xu [] proposed an unbalanced linguistic label set called the multiplicative linguistic term set. Xu [] demonstrated many practical advantages over additive linguistic term sets in specific contexts. Xu [] proposed the definition of incomplete multiplicative linguistic preference relations. An effective method to solve the group decision problem with multiplicative linguistic information is developed. Meng et al. [] devised a new type of linguistic variables, called dual multiplicative linguistic variables (), and introduced a novel group decision-making method based on the consistency and consensus analysis of dual multiplicative linguistic preference relations (). Xie et al. [] analyzed the dual probabilistic multiplicative linguistic preference relations () based upon the dual probabilistic multiplicative linguistic term sets (). Then, the comparable degree between the and the consensus of the group are studied. To compare two uncertain multiplicative linguistic variables, Xia et al. [] defined a possibility degree formula and investigated its properties. Then, a group decision-making method was devised to deal with the case in which the preference is expressed by an uncertain multiplicative linguistic variable ().
To deal with MAGDM in such settings, several new aggregation operators have been developed for aggregating multiplicative linguistic information. Xu [] proposed the extended () operator and extended () operator to aggregate multiplicative linguistic information. Tang [] further defined an aggregation operator for fusing multiplicative linguistic variables, namely the extended linguistic geometric mean () operator. The above studies all focus on the decision making of the identified linguistic variables. However, in some cases, it may still be difficult for decision makers to provide accurate linguistic values due to a lack information, time constraints, or limited expertise of the decision maker, etc. Considering this problem, Xu [] proposed the uncertain linguistic weighted geometric mean () operator, the operator, and the induced operator to aggregate uncertain multiplicative linguistic information. Lin [] proposed an integrated algorithm for linguistic group decision making based on the deviation measure and operator. Zhang [] promoted the continuous () operator under uncertain linguistic environments. However, multiplicative linguistic aggregation operators are seldom studied in comparison to additive linguistic information. The aggregation operators studied above focus on original data. In the decision-making process, the decision makers are more interested in analyzing the difference between the original data and aggregation result. Therefore, the purpose of this paper is to develop a new multiplicative linguistic aggregation operator considering deviation. The ranking of alternatives is one of the most crucial steps of MAGDM. At present, there are many alternative ranking methods, such as TOPSIS [,], VIKOR [], PROMETHEE [], MULTIMOORA [], and ELECTRE III [], etc. Wojciech Sałabun et al. [] performed simulation experiments on the TOPSIS, VIKOR, COPRAS, and PROMETHEE II methods to calculate the similarity of their obtained final rankings. Saroj Kumar Patel [] compared the application of multi-criteria decision-making methods such as the TOPSIS and VIKOR methods for alternative industrial robot selection. Bartłomiej Kizielewicz et al. [] proposed an MCDA-based method that considers fuzzy versions of TOPSIS, VIKOR, MMOORA, and WASPAS for evaluating the decision problem of choosing the best housing solution. Opricovic et al. [,] compared the VIKOR method with the TOPSIS and PROMETHEE methods and concluded that VIKOR can be compared with other methods to obtain the best results. The VIKOR approach finds a compromise solution to a problem and assists decision makers in the final decision. A compromise is a suitable solution that comes closest to an ideal solution. In addition, the VIKOR method can better retain complete decision information in the decision-making process. Therefore, scholars have become increasingly interested in this approach in recent years. However, the VIKOR method has been applied less in the study of multiplicative linguistic group decision making. Based on this, considering the superiority of VIKOR compared with other traditional multi-attribute decision methods, a multiplicative linguistic multi-attribute decision model based on symmetrical linguistic chi-square deviation and VIKOR is proposed.
The rest of this paper is organized as follows. Section 2 presents some preliminary knowledge. Section 3 proposes the deviation-based linguistic geometric aggregation operators and proves some of its properties. In Section 4, we propose a MAGDM approach that is based on this aggregation operator and give a numerical example to illustrate the feasibility of the proposed approach.
2. Preliminaries
2.1. Multiplicative Linguistic Scale and Its Operational Laws
The linguistic assessment scale is the basis of linguistic decision making. In [], Xu defined a multiplicative symmetrical linguistic scale.
Definition 1.
Let
be a totally ordered discrete linguistic term set, and let S satisfy the following conditions:
- (1)
- if .
- (2)
- There is the reciprocal operator, , such that = 1. In particular, ,
where u is a positive integer and refers to linguistic terms.
In particular, and represent, respectively, the lower and upper limits of the linguistic terms actually used by decision makers. In order to preserve all the given information, Xu [] extended the discrete linguistic term set S to a continuous linguistic term set , where . If , then we call the original linguistic term; otherwise, we call the virtual linguistic term. To facilitate the calculation of linguistic information, Xu [] proposed the following linguistic operational laws:
Definition 2.
Let , and , then
- (1)
- ;
- (2)
- .
Lemma 1.
Let , and , then
- (1)
- ;
- (2)
- ;
- (3)
- .
2.2. The Linguistic Geometric Aggregation Operators
The question of how to aggregate linguistic information is an important topic; in [], Xu defined the operator and operator as follows:
Definition 3.
Let be n linguistic variables. If satisfies
then is called the linguistic geometric operator.
Definition 4.
Let be n linguistic variables. If satisfies
where is the weighting vector of linguistic variables and , , then is called the linguistic geometric weighted averaging operator.
In particular, if , then the operator is reduced to a linguistic geometric () operator.
To investigate the extension of the operator in a linguistic environment, Xu [] defined the following operator.
Definition 5.
A operator of dimension n is a mapping that is associated with a weighting vector , such that , , and aggregates a collection of linguistic variables according to the following expression:
where is the jth largest of , and is thus called the linguistic ordered weighted geometric averaging operator.
In particular, if , then the operator is reduced to a linguistic maximum () operator; if , then the operator is reduced to a linguistic minimum () operator, and if , then the operator is reduced to a linguistic geometric () operator.
Based on the operators and operators, in [], Xu defined the operator as follows.
Definition 6.
An operator of dimension n is a mapping that is associated with an exponential weighting vector , such that , , and aggregates a collection of linguistic variables according to the following expression:
where is the jth largest of , is the weight vector of the with , , and n is the balancing coefficient, which plays the role of balance; thus, is called the linguistic hybrid geometric operator.
In particular, if , then the operator is degenerated to the operator, and if , then the operator is reduced to the operator.
2.3. The Penalty Function and BUM Function
In [], Calvo et al. were the first to theoretically study the relationship between the aggregation operator and the penalty function. In [,], Calvo and Grabisch et al. described the conditions for constructing an aggregation function from a penalty function in a general sense.
Definition 7.
Let I be a subset of the set of real numbers. If the function satisfies the following three conditions:
- (1)
- for all and ;
- (2)
- if and ;
- (3)
- For every fixed X, the set of minimizers of is either a singleton or an interval.
then P is called a penalty function.
For deriving the associated weight of the operator, Yager [] proposed the following BUM function-based formula:
The BUM function Q is called the fuzzy semantic quantization operator, such that , , and for all . The BUM function reflects the decision makers’ tendency towards risk. For example, can be selected according to decision makers’ risk preference. If , then the decision maker is optimistic. If , then the decision maker is neutral. If , then the decision maker is pessimistic. The BUM function can also be expressed as follows:
where and r are in the range of , the fuzzy linguistic “as many as possible”, “more” and “at least half” corresponding to the pair , , and , respectively.
3. Linguistic Geometric Aggregation Operators Based on Symmetrical Linguistic Chi-Square Deviation
Let be an extended multiplicative linguistic scale of . In general, t is a constant slightly larger than u. Inspired by the existing studies [,,], in this section, we will introduce a novel aggregation operator by minimizing a new penalty function and obtain the expression of the proposed operator.
3.1. Linguistic Generalized Weighted Logarithm Multiple Averaging Operator
Definition 8.
Let , be a mapping, such that .
Obviously, T is a bijection and . For all , we have and . It follows that . Since
and , we have . The equal sign holds if and only if .
Definition 9.
Let , be the symmetrical linguistic chi-square deviation between and , if
that is,
Obviously, the smaller the value of , the smaller the difference between two multiplicative linguistic values and . Therefore, Equations (3) and (4) can effectively describe the deviation between two multiplicative linguistic values.
Let be a set of linguistic variables and be a weighting vector satisfying , . Assume that the aggregation operator of dimension n is a mapping f determined by the following formula: In the aggregation process, the deviation between the arguments and the aggregation result should be minimized. In order to reduce the deviation between and , we can also construct the penalty function F and the minimization problem as follows:
where is a parameter such that and . According to the necessary conditions for the existence of extremum, we take the partial derivative of F with respect to , and then we have
Let ; we obtain the formula as follows:
From Equation (5), the linguistic generalized weighted logarithm multiple averaging operator can be defined as follows.
Definition 10.
An operator of dimension n is a mapping that is associated with a weighting vector , such that , , according to the following expression:
where λ is a parameter such that .
By using different cases of the parameter in the operator, we can obtain different types of aggregation operator.
Remark 1.
If or , then we obtain the linguistic weighted logarithm multiple averaging operator:
Remark 2.
If , then the operator reduces to the linguistic weighted logarithm geometric averaging operator. Since
It follows that
3.2. The Operator and Its Desirable Properties
If we rearrange the arguments in descending order in the operator, then we can obtain the linguistic generalized ordered weighted logarithm multiple averaging operator, which can be defined as follows.
Definition 11.
A operator of dimension n is a mapping that is associated with a weighting vector , such that , , according to the following expression:
where is the ith largest of arguments and λ is a parameter such that .
Similar to the operator, the operator has some special cases as follows.
Remark 3.
If or , then we obtain the operator:
Remark 4.
If , then the operator reduces to the operator. That is,
Let be the operator and let
It is clear that ; hence, we have . Obviously, the operator is an even function with respect to the parameter . For the sake of simplicity, assume . The operator is monotonic, commutative, idempotent and bounded. These properties are presented as follows.
Theorem 1
(Monotonicity). Let f be the operator. If for , then
Proof.
Let
then
Obviously, holds, i.e., is a monotonically increasing function of . Then, increases monotonically with respect to . Based on Equation (6), it is clear that function f increases monotonically with respect to . Accordingly, we have □
Theorem 2
(Idempotency). Let f be the operator. If for , then
Proof.
Let for , then , where
Therefore, we have □
Theorem 3
(Commutativity). Let f be the operator, and is any permutation of the linguistic arguments , then
Proof.
Let
where
and
Since is any permutation of the linguistic arguments we have for . Thus, we obtain
□
Theorem 4
(Boundedness). Let f be the operator, be the linguistic maximum operator and be the linguistic minimum operator. Then,
Proof.
It is clear by Theorems 1 and 2. □
Theorem 5.
Let f be the operator, and be the weighting vector satisfying and .
- If then
- If then
Proof.
It follows that
which means that
Obviously, case (2) of Theorem 5 can be proven in a similar way. In sum, the proof of Theorem 5 is complete. □
Theorem 6.
Let f be the operator. For weighting vector and , which satisfies , , and , for . If for , then
Proof.
If for , we have
Assume that , then and for , which means that for . Therefore, we have
Since and for , we obtain
Namely, we have
Based on Equation (6), we can obtain
which completes the proof of Theorem 6. □
4. Group Decision Making Based on Multiplicative Linguistic Aggregation Operator and Linguistic VIKOR Method
4.1. A Chi-Square Deviation-Based Linguistic VIKOR Method for Group Decision Making under Multiplicative Linguistic Environment
Consider a multiple attribute group decision-making problem under a linguistic setting. Let be a set of m feasible alternatives, and be a set of attributes. is the weighting vector of attributes satisfying and . Let be the set of decision makers. is the completely unknown weighting vector of decision makers satisfying and . Assume that each decision maker gives their own decision matrix , where is the evaluation result given by decision maker under the attribute for the alternative .
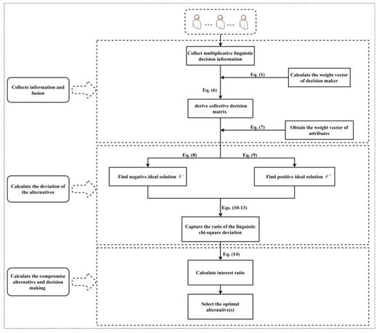
The linguistic decision-making algorithm is based on the linguistic VIKOR method and the operator can be summarized as the following framework (see Figure 1).

Figure 1.
The framework of the proposed linguistic VIKOR method.
The process of this linguistic group decision-making algorithm involves the following steps.
Step 1. Under the attribute , decision maker measures the alternative according to the multiplicative linguistic scale and obtains attribute value . Thus, the linguistic decision matrix is constructed.
Step 2. Utilize Equation (1) and the BUM function to calculate the weighting vector of decision maker , which satisfies and .
Step 3. Based on Definition 11, use the operator
to aggregate all the decision matrices into a collective decision matrix .
Step 4. Based on Definition 8, the entropy weight method [] is adopted to obtain the weighting vector of attributes , where
and satisfies and .
Step 5. Find positive and negative ideal solutions as follows:
Step 6. Based on the ratio of the linguistic chi-square deviation between each alternative to the positive ideal solution and the negative ideal solution, we denote
Step 7. Calculate interest ratio , and arrange in ascending order.
where is the decision mechanism coefficient. If , it belongs to the risk preference type; if , it belongs to the risk-neutral type; if , it belongs to the risk aversion type.
Step 8. Arrange the alternative according to the value of , and select the optimal alternative(s).
4.2. Comparison and Analysis
In the following, we discuss the application of the proposed group decision-making method in evaluating transport logistics enterprises. Five transport logistics enterprises are evaluated using four main evaluation indexes: equipment and facilities(), management and services(), personnel quality(), informatization degree(). Assume that four decision makers evaluated five enterprises with four attributes using the following multiplicative linguistic scale
4.2.1. Using the Proposed Approach to Select the Optimal Alternative
Step 1. The decision matrices given by decision makers are shown in Table 1, Table 2, Table 3 and Table 4.

Table 1.
Decision matrix provided by decision maker .

Table 2.
Decision matrix provided by decision maker .

Table 3.
Decision matrix provided by decision maker .

Table 4.
Decision matrix provided by decision maker .
Step 2. Select function , and utilize Equation (1) to calculate the weighting vector of decision maker, and we obtain
That is, .
Step 3. Let . Based on Definition 11, the operator is utilized to aggregate all the decision matrices into a collective decision matrix R, as shown in Table 5.

Table 5.
Group linguistic decision matrix R.
Step 4. By Definition 8, utilize the entropy weight method to obtain the weighting vector of attributes
That is,
Step 5. According to Equations (8) and (9), we find positive and negative ideal solutions as follows:
Step 6. Based on the ratio of the linguistic chi-square deviation between each alternative to the positive ideal solution and the negative ideal solution:
Step 7. Calculate interest ratio , and arrange in ascending order.
Therefore, interest ratios are arranged in ascending order
Step 8. Arrange the alternative according to the value of , and we obtain a descending order of :
Therefore, we obtain as the best alternative.
4.2.2. Using Xu’s Approach to Select the Optimal Alternative
In order to better understand the difference between our proposed approach and the existing approach, we adopted Xu’s approach [] to solve the above problems.
Step 1. The decision matrices given by decision makers are shown in Table 1, Table 2, Table 3 and Table 4.
Step 2. Select function , and utilize Equations (1) to calculate the weighting vector of decision maker, and we obtain .
Step 3. Based on Definition 5, the operator is utilized to aggregate all the decision matrices into a collective decision matrix , as shown in Table 6.

Table 6.
Group linguistic decision matrix .
Step 4. Based on Definition 3, the operator is utilized to aggregate the ith row of the matrix . That is,
and then we obtain the global preference values as the following:
Thus, we have
Step 5. Arrange the alternative according to the value of , and we obtain a descending order of :
Therefore, we obtain as the best alternative.
The comparison results of our proposed approach and Xu’s approach are shown in Figure 2.

Figure 2.
The ranking of alternatives obtained by the two approaches.
From the final ranking of alternatives, it can be seen that there are obvious differences between the two methods. In this paper, the VIKOR method can fully consider maximizing group benefits and minimizing individual losses. The final result is a compromise solution in which all attributes of the alternative give in to each other. Xu’s approach does not take into account the deviation of each attribute, so it cannot give the order of each alternative more reasonably. In addition, this paper uses the entropy weight method to determine the weight of attributes, which can fully consider the importance of different attributes. However, the characteristics of attributes are not considered by the linguistic geometric average operator. Therefore, the ranking result derived by the proposed approach can more effectively and flexibly reflect the real level of each alternative.
5. Conclusions
In this paper, a new multi-attribute group decision-making method is developed under a multiplicative linguistic environment, since, in some cases, it is more reasonable to use a multiplicative linguistic term set to provide its evaluation value. The main innovations and advantages of this study are as follows.
(1) A novel linguistic chi-square deviation formula is proposed to better express the deviation between multiplicative linguistic values.
(2) Two new linguistic deviation-based tools for multiplicative information aggregation are proposed: the linguistic generalized weighted logarithmic multiple averaging () operator and the linguistic generalized ordered weighted logarithmic multiple averaging () operator.
(3) The proposed method considers the non-uniform linguistic scale and is more suitable for representing the decision information of multiplicative linguistic structure.
The above theoretical analysis and numerical calculation results show that the proposed method is simple, intuitive and has no information loss. The multiplicative linguistic VIKOR method can be applied to economic forecasting, asset evaluation, environmental governance, intelligent decision making and other fields. We will continue working on the extension of the proposed method to a complex decision-making information environment. In particular, we will focus on the group decision-making problems with heterogeneous linguistic information.
Author Contributions
Z.G.: Conception, design, software and writing of the manuscript; J.L.: Investigation, project administration, methodology; L.W.: Software, investigation, wrote the manuscript. All authors have read and agreed to the published version of the manuscript.
Funding
This work was supported by the Natural Science Foundation of Fujian Province (No. 2020J01576), the Science and Technology Innovation Special Fund Project of Fujian Agriculture and Forestry University (No. CXZX2020110A) and the Construction Fund for Digital Fujian Big Data for Agriculture and Forestry (No. KJG18019A).
Institutional Review Board Statement
Not applicable.
Informed Consent Statement
Not applicable.
Data Availability Statement
The data used to support the findings of this study are included within the article.
Conflicts of Interest
The authors declare no conflict of interest.
References
- Liu, H.B.; Ma, Y.; Jiang, L. Managing incomplete preferences and consistency improvement in hesitant fuzzy linguistic preference relations with applications in group decision making. Inf. Fusion 2019, 51, 19–29. [Google Scholar] [CrossRef]
- Efe, B. An integrated fuzzy multi criteria group decision making approach for ERP system selection. Appl. Soft Comput. 2016, 38, 106–117. [Google Scholar] [CrossRef]
- Garg, H.; Kumar, K. Some aggregation operators for linguistic intuitionistic fuzzy set and its application to group decision-making process using the set pair analysis. Arab. J. Sci. Eng. 2018, 43, 3213–3227. [Google Scholar] [CrossRef]
- Deli, I. Operators on single valued trapezoidal neutrosophic numbers and SVTN-group decision making. Neutrosophic Sets Syst. 2018, 22, 131–150. [Google Scholar]
- Liao, H.C.; Wu, X.L.; Liang, X.D.; Yang, J.B.; Xu, D.L.; Herrera, F. A continuous interval-valued linguistic ORESTE method for multi-criteria group decision making. Knowl.-Based Syst. 2018, 153, 65–77. [Google Scholar] [CrossRef] [Green Version]
- Wan, S.; Zhong, L.; Dong, J. A new method for group decision making with hesitant fuzzy preference relations based on multiplicative consistency. IEEE Trans. Fuzzy Syst. 2019, 28, 1449–1463. [Google Scholar] [CrossRef]
- Pan, T.; Gqs, B. Decision-making model to generate novel emergency response plans for improving coordination during large-scale emergencies. Knowl.-Based Syst. 2015, 90, 111–128. [Google Scholar]
- Xu, Y.J.; Wen, X.W.; Zhang, W.C. A two-stage consensus method for large-scale multi-attribute group decision making with an application to earthquake shelter selection. Comput. Ind. Eng. 2018, 116, 113–129. [Google Scholar] [CrossRef]
- Rita, D.I.G.; Ferreira, F.A.F.; Meidutė-Kavaliauskienė, I.; Govindan, K.; Ferreira, J.J.M. Proposal of a green index for small and medium-sized enterprises: A multiple criteria group decision-making approach. J. Clean. Prod. 2018, 196, 985–996. [Google Scholar] [CrossRef]
- Lei, F.; Lu, J.P.; Wei, G.W.; Wu, J.; Wei, C.; Guo, Y.F. GRA method for waste incineration plants location problem with probabilistic linguistic multiple attribute group decision making. J. Intell. Fuzzy Syst. 2020, 39, 2909–2920. [Google Scholar] [CrossRef]
- Wu, Y.N.; Chen, K.F.; Zeng, B.X.; Yany, M.; Li, L.W.Y.; Zhang, H.B. A cloud decision framework in pure 2-tuple linguistic setting and its application for low-speed wind farm site selection. J. Clean. Prod. 2017, 142, 2154–2165. [Google Scholar] [CrossRef]
- Liao, H.C.; Peng, X.Y.; Gou, X.J. Medical supplier selection with a group decision-making method based on incomplete probabilistic linguistic preference relations. Int. J. Fuzzy Syst. 2021, 23, 280–294. [Google Scholar] [CrossRef]
- Zadeh, L.A. The concept of a linguistic variable and its application to approximate reasoning—I. Inf. Sci. 1975, 8, 199–249. [Google Scholar] [CrossRef]
- Wang, J.Q.; Wu, J.T.; Wang, J.; Zhang, H.Y.; Chen, X.H. Interval-valued hesitant fuzzy linguistic sets and their applications in multi-criteria decision-making problems. Inf. Sci. 2014, 288, 55–72. [Google Scholar] [CrossRef]
- Chen, H.Y.; Zhou, L.G.; Han, B. On compatibility of uncertain additive linguistic preference relations and its application in the group decision making. Knowl.-Based Syst. 2011, 24, 816–823. [Google Scholar] [CrossRef]
- Merigo, J.M.; Casanovas, M.; Palacios-Marques, D. Linguistic group decision making with induced aggregation operators and probabilistic information. Appl. Soft Comput. J. 2014, 24, 669–678. [Google Scholar] [CrossRef]
- Fan, Z.P.; Liu, Y. A method for group decision-making based on multi-granularity uncertain linguistic information. Expert Syst. Appl. 2009, 37, 4000–4008. [Google Scholar] [CrossRef]
- Xu, Z.S. A method based on linguistic aggregation operators for group decision making with linguistic preference relations. Inf. Sci. 2003, 166, 19–30. [Google Scholar] [CrossRef]
- Xu, Z.S. Uncertain linguistic aggregation operators based approach to multiple attribute group decision making under uncertain linguistic environment. Inf. Sci. 2004, 168, 171–184. [Google Scholar] [CrossRef]
- Faizi, S.; Sałabun, W.; Nawaz, S.; ur Rehman, A.; Wątróbski, J. Best-Worst method and Hamacher aggregation operations for intuitionistic 2-tuple linguistic sets. Expert Syst. Appl. 2021, 181, 115088. [Google Scholar] [CrossRef]
- Dong, Y.; Zhang, G.; Hong, W.C.; Yu, S. Linguistic computational model based on 2-tuples and intervals. IEEE Trans. Fuzzy Syst. 2013, 21, 1006–1018. [Google Scholar] [CrossRef]
- Wang, J.Q.; Wang, D.D.; Zhang, H.Y.; Chen, X.H. Multi-criteria group decision making method based on interval 2-tuple linguistic information and Choquet integral aggregation operators. Soft Comput. 2015, 19, 389–405. [Google Scholar] [CrossRef]
- Ju, Y.B. A new method for multiple criteria group decision making with incomplete weight information under linguistic environment. Appl. Math. Model. 2014, 38, 5256–5268. [Google Scholar] [CrossRef]
- Wu, Z.B.; Xu, J.P. Managing consistency and consensus in group decision making with hesitant fuzzy linguistic preference relations. Omega 2016, 65, 28–40. [Google Scholar] [CrossRef]
- Xu, Z.S. EOWA and EOWG operators for aggregating linguistic labels based on linguistic preference relations. Fuzziness Knowl.-Based Syst. 2004, 12, 791–810. [Google Scholar] [CrossRef]
- Xu, Z.S. A practical procedure for group decision making under incomplete multiplicative linguistic preference relations. Group Decis. Negot. 2006, 15, 581–591. [Google Scholar] [CrossRef]
- Meng, F.; Chen, S.M.; Fu, L. Group decision making based on consistency and consensus analysis of dual multiplicative linguistic preference relations. Inf. Sci. 2021, 572, 590–610. [Google Scholar] [CrossRef]
- Xie, W.; Xu, Z.; Ren, Z.; Herrera-Viedma, E. Expanding grey relational analysis with the comparable degree for dual probabilistic multiplicative linguistic term sets and its application on the cloud enterprise. IEEE Access 2019, 7, 75041–75057. [Google Scholar] [CrossRef]
- Xia, M.; Xu, Z. An approach to multiplicative linguistic group decision making based on possibility degrees. Int. Trans. Oper. Res. 2018, 25, 1611–1634. [Google Scholar] [CrossRef]
- Tang, J.; Meng, F.Y.; Li, C.L.; Li, C.H. A consistency-based approach to group decision making with uncertain multiplicative linguistic fuzzy preference relations. J. Intell. Fuzzy Syst. 2018, 35, 1037–1054. [Google Scholar] [CrossRef]
- Xu, Z.S. An approach based on the uncertain LOWG and induced uncertain LOWG operators to group decision making with uncertain multiplicative linguistic preference relations. Decis. Support Syst. 2004, 41, 488–499. [Google Scholar] [CrossRef]
- Lin, J.; Chen, R. A novel group decision making method under uncertain multiplicative linguistic environment for information system selection. IEEE Access 2019, 7, 19848–19855. [Google Scholar] [CrossRef]
- Zhang, H.M.; Xu, Z.S. Uncertain linguistic information based C-OWA and C-OWG operators and their application. J. Pla Univ. Sci. Technol. 2005, 6, 604–608. [Google Scholar]
- Chodha, V.; Dubey, R.; Kumar, R.; Singh, S.; Kaur, S. Selection of industrial arc welding robot with TOPSIS and Entropy MCDM techniques. Mater. Today Proc. 2021. [Google Scholar] [CrossRef]
- Dhara, A.; Kaur, G.; Kishan, P.M.; Majumder, A.; Yadav, R. An efficient decision support system for selecting very light business jet using CRITIC-TOPSIS method. Aircr. Eng. Aerosp. Technol. 2021. [Google Scholar] [CrossRef]
- Chundi, V.; Raju, S.; Waim, A.R.; Swain, S.S. Priority ranking of road pavements for maintenance using analytical hierarchy process and VIKOR method. Innov. Infrastruct. Solut. 2022, 28, 1–17. [Google Scholar] [CrossRef]
- Altun, F.; Şahin, R.; Güler, C. Multi-criteria decision making approach based on PROMETHEE with probabilistic simplified neutrosophic sets. Soft Comput. 2020, 24, 4899–4915. [Google Scholar] [CrossRef]
- Liu, P.; Li, Y. An extended MULTIMOORA method for probabilistic linguistic multi-criteria group decision-making based on prospect theory. Comput. Ind. Eng. 2019, 136, 528–545. [Google Scholar] [CrossRef]
- Chen, Z.; Wang, X.; Peng, J.; Zhang, H.Y.; Wang, J.Q. An integrated probabilistic linguistic projection method for MCGDM based on ELECTRE III and the weighted convex median voting rule. Expert Syst. 2020, 37, 1–24. [Google Scholar] [CrossRef]
- Sałabun, W.; Watróbski, J.; Shekhovtsov, A. Are MCDA methods benchmarkable? A comparative study of TOPSIS, VIKOR, COPRAS, and PROMETHEE II methods. Symmetry 2020, 12, 1549. [Google Scholar] [CrossRef]
- Patel, N. A Comparative Analysis of TOPSIS & VIKOR Methods in the Selection of Industrial Robots. Ph.D. Dissertation, National Institute of Technology, Rourkela, India, 2013. [Google Scholar]
- Kizielewicz, B.; Baczkiewicz, A. Comparison of Fuzzy TOPSIS, Fuzzy VIKOR, Fuzzy WASPAS and Fuzzy MMOORA methods in the housing selection problem. Procedia Comput. Sci. 2021, 192, 4578–4591. [Google Scholar] [CrossRef]
- Opricovic, S. Multicriteria Optimization of Civil Engineering Systems. Ph.D. Thesis, Faculty of Civil Engineering, Belgrade, Serbia, 1998. Volume 2. pp. 5–21. [Google Scholar]
- Opricovic, S.; Tzeng, G.H. Compromise solution by MCDM methods: A comparative analysis of VIKOR and TOPSIS. Eur. J. Oper. Res. 2004, 156, 445–455. [Google Scholar] [CrossRef]
- Xu, Z.S. On generalized induced linguistic aggregation operators. Int. J. Gen. Syst. 2006, 35, 17–28. [Google Scholar] [CrossRef]
- Xu, Z.S. A direct approach to group decision making with uncertain additive linguistic preference relations. Fuzzy Optim. Decis. Mak. 2006, 5, 23–35. [Google Scholar] [CrossRef]
- Calvo, T.; Mesiar, R.; Yager, R.R. Quantitative weights and aggregation. IEEE Trans Fuzzy Syst. 2004, 12, 62–69. [Google Scholar] [CrossRef]
- Calvo, T.; Beliakov, G. Aggregation functions based on penalties. Fuzzy Sets Syst. 2010, 161, 1420–1436. [Google Scholar] [CrossRef] [Green Version]
- Grabisch, M.; Marichal, J.L.; Mesiar, R.; Pap, E. Aggregation functions: Means. Inf. Sci. 2011, 181, 1–22. [Google Scholar] [CrossRef] [Green Version]
- Yager, R.R. Families of OWA operators. Fuzzy Sets Syst. 1993, 59, 125–148. [Google Scholar] [CrossRef]
- Zhou, L.; Chen, H.; Liu, J. Generalized multiple averaging operators and their applications to group decision making. Group Decis. Negot. 2013, 22, 331–358. [Google Scholar] [CrossRef]
- Zou, Z.H.; Yun, Y.; Sun, J.N. Entropy method for determination of weight of evaluating indicators in fuzzy synthetic evaluation for water quality assessment. J. Environ. Sci. 2006, 18, 1020–1023. [Google Scholar] [CrossRef]
Publisher’s Note: MDPI stays neutral with regard to jurisdictional claims in published maps and institutional affiliations. |
© 2022 by the authors. Licensee MDPI, Basel, Switzerland. This article is an open access article distributed under the terms and conditions of the Creative Commons Attribution (CC BY) license (https://creativecommons.org/licenses/by/4.0/).