Abstract
This work introduces a new concept, the so-called Darboux family, which is employed to determine coboundary Lie bialgebras on real four-dimensional, indecomposable Lie algebras, as well as geometrically analysying, and classifying them up to Lie algebra automorphisms, in a relatively easy manner. The Darboux family notion can be considered as a generalisation of the Darboux polynomial for a vector field. The classification of r-matrices and solutions to classical Yang–Baxter equations for real four-dimensional indecomposable Lie algebras is also given in detail. Our methods can further be applied to general, even higher-dimensional, Lie algebras. As a byproduct, a method to obtain matrix representations of certain Lie algebras with a non-trivial center is developed.
Keywords:
coboundary Lie bialgebra; cocommutator; Darboux polynomial; Darboux family; generalised distribution; indecomposable Lie algebra; Lie algebra automorphism; r-matrix; Vessiot–Guldberg Lie algebra MSC:
17B62 (Primary); 53C12; 17B40; 17B66 (Secondary)
1. Introduction
Lie bialgebras [1,2,3,4] appeared as a tool to study integrable systems [5,6]. A Lie bialgebra is a Lie algebra , along with a Lie bracket on its dual space , which amounts to a cocycle in a Chevalley–Eilenberg cohomology of . Lie bialgebras have also applications in quantum gravity [7,8,9,10] and other research fields [1,4,11]. In differential geometry, they occur in the problem of classifying Poisson Lie groups [1,12].
Although much research has been devoted to the classification of Lie bialgebras up to Lie algebra automorphisms, there are still many open problems. More specifically, Lie bialgebras on two- and three-dimensional Lie algebras have been completely classified [13,14]. Particular instances of Lie bialgebras with , e.g., for a semi-simple , have also been studied [11,15,16,17,18,19,20]. Employed techniques are rarely non-algebraic (cf. [21]) and they are not very effective to analyse Lie bialgebras when [1,13,14,20,21]. This motivates the search for new approaches to the study and classification of Lie bialgebras [21]. In particular, here, we are interested in geometric approaches.
A coboundary Lie bialgebra is a particular type of Lie bialgebra that is characterised by means of an r-matrix, namely a bivector on a Lie algebra that is a solution to its modified classical Yang–Baxter equation (mCYBE) [1,14]. This work introduces novel geometric techniques to classify, up to Lie algebra automorphisms, coboundary Lie bialgebras and their r-matrices on a fixed Lie algebra, .
In particular, we introduce a generalisation, the so-called Darboux family, of the notion of Darboux polynomial for a polynomial vector field. On a finite-dimensional vector space E, a polynomial function is a polynomial expression on a set of linear coordinates on E. A Darboux polynomial, P, for a polynomial vector field X on E, is a polynomial function on E so that for a certain polynomial f on E, the so-called cofactor of P relative to X [22,23]. It is worth noting that, geometrically, one cannot intrinsically define what a polynomial on a general manifold is, as the explicit form of a function on a manifold depends on the chosen coordinate system.
More generally, let us consider a q-dimensional Lie algebra of vector fields, let us say , on a manifold M. A Darboux family for V is an s-dimensional vector space of smooth functions on M, such that for certain smooth functions with and . In this work, Darboux families are studied and employed to classify, up to Lie algebra automorphisms, the r-matrices and coboundary Lie bialgebras on real four-dimensional Lie algebras that are indecomposable [24], i.e., they cannot be written as a direct sum of two proper ideals, namely ideals that are different for the zero and the total Lie algebra. Nevertheless, our methods can also be applied to any other Lie algebra.
Let stand for the Lie group of Lie algebra automorphisms of a Lie algebra . Then, naturally acts on the space of bivectors [25] of and, more specifically, on the space of solutions to the mCYBE on (see [1,21]). The classes of equivalent r-matrices (up to Lie algebra automorphisms of ) are given by the orbits of the action of on . Characterising and analysing such orbits is, in general, complicated, even when the form of is explicitly known (see [13] for a typical algebraic approach to Lie bialgebras on three-dimensional Lie algebras). Most techniques in the literature are algebraic [13,14]. Instead, we here use a more geometrical approach. Let us sketch our main ideas. We use a simple method (see Proposition 2 and Remark 1) to determine the Lie algebra of fundamental vector fields, , of the action of on . Our technique does not require knowledge of the explicit form of . Instead, it is enough to know the space of derivations on , which can be derived by solving a linear system of algebraic equations. We show that the orbits of the connected part of , containing its neutral element, , are the integral connected submanifolds of the generalised distribution, , spanned by the vector fields of (see [26,27,28,29,30,31] for general results on generalised distributions). In fact, as is a finite-dimensional Lie algebra, is integrable [27]. Finding the integral connected submanifolds of a generalised distribution, its so-called strata, is more complicated than finding the leaves of standard distributions because strata cannot always be determined by a family of common first-integrals for the elements of , as happens in the case of distributions (cf. [25,32]). We determine them here via our Darboux families, which is relatively easy, as illustrated by our examples. Once the strata of in have been obtained, the use of the action on such strata of an element of each connected part of allows us to determine the orbits of on , which gives us the desired classification of r-matrices. Note that our method relies on the determination of a single element of each connected component of and, more relevantly, does not need the explicit action of the whole on .
It is known that two r-matrices for that are not equivalent up to a Lie algebra automorphism may give rise to coboundary Lie bialgebras that are equivalent up to a Lie algebra automorphism (cf. [1,21]). Let be the space of bivectors of that are invariant relative to the action of elements of via the algebraic Schouten bracket [1,21]. In our work, we prove that the orbits of on that project onto the same orbit of the natural action of on (see [21]) are exactly the r-matrices that lead to equivalent (up to Lie algebra automorphisms) coboundary Lie bialgebras on .
Our methods are computationally affordable for the study and classification of general coboundary Lie bialgebras with three- and four-dimensional . Our techniques are, quite probably, appropriate for looking into and classifying Lie bialgebras on any five-dimensional and, possibly, for other particular instances of higher-dimensional Lie algebras . Indeed, our procedures lead to the classification of real coboundary Lie bialgebras, up to Lie algebra automorphisms, on any four-dimensional indecomposable Lie algebra (see [24] for a classification of indecomposable Lie algebras up to dimension six). Our results are summarised in Table 1. This is a remarkable advance relative to other classification works in the literature [13,14,20]. Indeed, the most complicated classification in the literature to date is probably the classification of Lie bialgebras on symplectic four-dimensional Lie algebras [20]. Additionally, other four-dimensional Lie bialgebras have been partially studied in the mathematics and physics literature (see [7,11,15,17,19,33,34,35,36] and references therein). As a byproduct of our research, a method for the matrix representation of a class of finite-dimensional Lie algebras with a non-trivial center, which cannot be represented through the matrices of the adjoint representation, is given. This is interesting not only for our purposes, but also in many other works where such a representation is employed in practical calculations, e.g., [37].
Table 1.
Orbits of the action of on , their dimensions, elements, and representatives, for real four-dimensional indecomposable Lie algebras . Each Lie algebra is divided into several subsets enumerated by roman numbers, which classify the orbits of in . The orbits of are given by the (topologically) connected components of each orbit of . The trivial orbits given by are not considered. Symbol stands for two orbits, one with + and other with −. In these cases, stands for for the first orbit and for the second. If an orbit of Aut in belongs to only for a certain set of parameters, each family of possible values of the parameters is indicated in a subindex, first, or as a superindex, if a second family of parameters is available. A star denotes r-matrices that are not solutions to the CYBE.
The structure of the paper is as follows. Section 2 surveys the main notions regarding Lie bialgebras and their derivations, -modules, and the notation to be used. In Section 3, the theory of generalised distributions is discussed. A method to obtain a matrix representation of a class of Lie algebras with a non-trivial center is given in Section 4. Section 5 introduces the Darboux families and shows how they can be used to classify r-matrices on the Lie algebra (according to Šnobl and Winternitz’s notation in [24]), up to Lie algebra automorphisms thereof. Section 6 analyses several geometric properties of solutions to mCYBEs and it also provides some hints on the use Darboux families to study the equivalence up to Lie algebra automorphisms of r-matrices and coboundary Lie bialgebras. In Section 7, Darboux families are applied to the study and classification of coboundary Lie bialgebras on real four-dimensional indecomposable Lie algebras. Section 8 summarises our results and presents some further work. which is still in progress.
2. Fundamentals on Lie Bialgebras and Their Derivations
Let us provide a brief account on the notions of Lie bialgebras, Schouten brackets, and -modules to be used hereafter (see [1,4,31] for further details). Some simple results on the geometric properties of the action of on spaces of k-vectors are provided. Our approach is more geometric than in standard works on Lie bialgebras. We hereafter assume that and E are a finite-dimensional real Lie algebra and a finite-dimensional real vector space, respectively. Meanwhile, and stand for the Lie group of automorphisms and the Lie algebra of endomorphisms on E, respectively.
Let be the vector space of m-vector fields on a manifold M. The Schouten–Nijenhuis bracket [31,38] on is the unique bilinear map satisfying that
where , , the are arbitrary vector fields on M, an omitted vector field X is denoted by the hat symbol , and is the Lie bracket (we denote similar structures with the same symbol, but their meaning is clear from the context) of and (see [38] for more details). Remarkably, for and . The space, , of left-invariant elements of for a Lie group G is closed relative to . In particular, left-invariant vector fields on G, i.e., , span a finite-dimensional Lie algebra called the Lie algebra of G, which can be identified with [25]. Vice versa, every abstract finite-dimensional Lie algebra can be thought of as the Lie algebra of left-invariant vector fields of a Lie group [39]. Meanwhile, can be identified with the Grassmann algebra , namely the algebra relative to the exterior product spanned by all the multivectors of the Lie algebra, , of G [40]. Moreover, can be restricted to , leading to the algebraic Schouten bracket on [21,31]. For simplicity, we call this the Schouten bracket on . Recall that the Grassmann algebra of a vector space E satisfies that , where is the vector space of m-vectors of E.
A Lie bialgebra is a pair , where admits a Lie bracket , whilst , the cocommutator, is a linear map, its transpose is a Lie bracket on , and
A Lie bialgebra homomorphism is a Lie algebra homomorphism between Lie bialgebras and , such that . A coboundary Lie bialgebra is a Lie bialgebra such that for every and some , a so-called r-matrix. To characterise r-matrices, we use the following notions and Theorem 1. The standard identification of an abstract Lie algebra with the Lie algebra of left-invariant vector fields on a Lie group G allows us to understand the tensor algebra of as the tensor algebra, , of left-invariant tensor fields on G. This gives rise to a Lie algebra representation , where for every and is the Lie derivative of w relative to v, which are understood as elements in in the natural way. Note that the geometric notation is conciser than algebraic ones (cf. [1]). An element is called -invariant if for all . We write for the set of -invariant elements of . The map admits a restriction . We recall that stands for the space of -invariant m-vectors. Let us recall the following well-known result.
Theorem 1.
The map , for , is a cocommutator if and only if .
We call the modified classical Yang–Baxter equation (mCYBE) of , while is referred to as the classical Yang–Baxter equation (CYBE) of and its solutions amount to left-invariant Poisson bivectors on any Lie group G with Lie algebra isomorphic to [31].
Note that two r-matrices, , satisfy that if and only if . Then, what really matters to the determination of coboundary Lie bialgebras is not r-matrices, but their equivalence classes in the quotient space .
A -module is a pair , where is a Lie algebra morphism. A -module will be represented just by V, while , for any and , will be written simply as if is understood from the context. If stands for the adjoint representation of , then the fact that each , with , is a derivation of the Lie algebra (relative to its Lie bracket ) allows us to ensure that is a -module [41]. The map can be considered as a mapping of the form , where is the Lie algebra of derivations on . As a second relevant example of the -module, consider the Lie group of the Lie algebra automorphisms of (see [42] for details on its Lie group structure) and its Lie algebra, which is denoted by . The tangent map at the identity map on , let us say, , to the injection induces a Lie algebra morphism and becomes an )-module.
In view of the properties of the algebraic Schouten bracket, each gives rise to a -module , where (cf. [31]). This fact can be viewed as a consequence of ([21] Proposition 2.1). To grasp this result and related ones, recall that every gives rise to the mappings for , and the maps , for , given by the restriction to of where is the identity on E. Moreover, . If T is considered as an element of , we define for and is the identity on for . Finally, .
The Lie group gives rise to a Lie group action . Moreover, this gives rise to an infinitesimal Lie group action such that
We write for the Lie algebra of fundamental vector fields of this Lie group action for . Recall that is indeed the space of derivations on (cf. [21]). The following result was proved in [21].
Proposition 1.
The dimension of the orbit of the action of on through is where .
In this work, we will use the following, rather straightforward, generalisation of Proposition 1.
Proposition 2.
The dimension of the orbit of the action of on through is where .
Proof.
The orbit of relative to is given by the points for every . Define , with , for . Then, the tangent space at w of is spanned by the tangent vectors
Then, , where is the isotropy group of relative to the action of and is the Lie algebra of . Moreover, is given by those such that . This amounts to . Hence, . □
Remark 1.
As a byproduct, Proposition 2 shows that the fundamental vector fields of the natural Lie group action of on are spanned by , where is any linear coordinate system on , the w is any point in , and v belongs to . Moreover, the coordinates of such vector fields are the coordinates of the extensions to of the derivations of , which can easily be obtained as the solutions, d, to the linear problem
3. Generalised Distributions
In this work, we want to show that the problem of determining equivalent r-matrices up to Lie algebra automorphisms can be significantly simplified by studying the strata of the so-called generalised distributions [27,29,30,31]. Let us detail some useful facts on these geometric entities. Unless otherwise stated, we assume all objects to be smooth and globally defined. Hereafter, stands for the Lie algebra of vector fields on M.
A generalised distribution (also called a Stefan–Sussmann distribution) on a manifold M is a correspondence attaching each to a subspace . We call rank of at x the dimension of . A generalised distribution need not have the same rank at every point of M. If has the same rank at every point of M, then is said to be regular or is simply called a distribution. Otherwise, is said to be singular. A generalised distribution on M is involutive if every two vector fields taking values in satisfy that their Lie bracket takes values in as well.
A stratification, let us say , on a manifold M is a partition of M into connected disjoint immersed submanifolds , where I is a certain set of indices, i.e., and the submanifolds satisfy for and . The connected immersed submanifolds , with , are called the strata of the stratification. A stratification is regular if its strata are immersed submanifolds of the same dimension, whilst it is singular otherwise. Regular stratifications are called foliations and their strata are called leaves. The tangent space to a stratum, , of a stratification passing through a point is a subspace . All the subspaces for every point give rise to a generalised distribution on M. All the leaves of a foliation have the same dimension and, therefore, the generalised distribution formed by the tangent spaces at every point to its leaves is regular. Meanwhile, a singular stratification gives rise to a singular generalised distribution.
In this work, we are specially interested in generalised distributions generated by finite-dimensional Lie algebras of vector fields, the so-called Vessiot–Guldberg Lie algebras [43]. More specifically, let V be a Vessiot–Guldberg Lie algebra, the vector fields of V span a generalised distribution given by
Since the space of vector fields tangent to the strata of a stratification are closed under Lie brackets, the Lie bracket of vector fields on M taking values in a distribution can be restricted to each one of its strata. A generalised distribution on M is integrable if there exists a stratification on M such that each stratum thereof satisfies for every . A relevant question is whether a generalised distribution on M is integrable of not. For regular distributions, the Frobenius theorem holds [27,44].
Theorem 2.
If is a distribution on a manifold M, then is integrable if, and only if, it is involutive.
Involutivity is a natural necessary condition for a generalised distribution to be integrable because the set of vector fields tangent to any stratum of a stratification is involutive. Nevertheless, if a generalised distribution is not regular, its involutiveness does not necessarily imply its integrability. If a generalised distribution on M is analytical, i.e., for every there exists a family of analytical vector fields taking values in and spanning for every in an open neighbourhood of x, one has the following proposition.
Theorem 3
([27] and Nagano [28]). Let M be a real analytic manifold, and let V be a sub-Lie algebra of analytic vector fields on M. Then, the induced analytic distribution is integrable.
If a generalised distribution is not analytical, the Stefan–Sussmann’s theorem establishes additional conditions to involutivity to ensure integrability. We are more interested in the following result, which ensures integrability in a particular case of relevance to us.
Theorem 4
(Hermann [26] and [27]). Let M be a smooth manifold. If V is a finite-dimensional Lie subalgebra of , then the distribution is integrable.
One relevant problem concerns the determination of the form of the strata of a stratification. If a stratification is regular on an open subset , then one can locally define a set of functionally independent functions whose level sets are the strata of the stratification. Indeed, this amounts to the integration of a standard distribution. If a stratification is singular, the previous statement is no longer true and other methods are needed. The following facts are useful to understand further parts of this work. First, given a point and a Vessiot–Guldberg Lie algebra V on M, the stratum of the generalised distribution passing through x is given by the points of the form [29]
where s is any natural number, are any vector fields of V, and each stands for the local diffeomorphism on M induced by the vector field X on M. Let f be a function on M such that if , then there exists a function such that . This can be considered as a not necessarily polynomial analogue of a Darboux function for a vector field. Let us assume that at a point of . It immediately follows from (4) that f vanishes on the whole . Hence, two points such that cannot belong to the same . As shown in following sections, f does not need to be a constant of motion of the vector fields in V. This is especially relevant when determining the strata of an integrable singular generalised foliation, as their strata cannot always be determined locally, as the zeroes of a family of common first-integrals of the vector fields of V. Meanwhile, this can always be achieved locally for the leaves of an integrable distribution [25,31].
4. Obtaining a Matrix Representation for a Lie Algebra with Nontrival Center
If a Lie algebra has a nontrivial center, then the image of the map is a matrix Lie algebra that is not isomorphic to . Hence, the image of ad does not give a matrix algebra representation of , which may give rise to a problem, as matrix Lie algebra representation is quite practical in computations [37]. The aim of this section is to provide a method to obtain a matrix Lie algebra isomorphic to when its center, , is not trivial, namely , and satisfy some additional conditions. Our method is to be employed in the rest of our work during calculations.
Let be a basis of such that form a basis for . Let , with , be the structure constants of in the given basis, i.e., for . Define then . Let us determine the conditions, ensuring that is a Lie algebra relative to a Lie bracket, , that is an extension of the Lie bracket on , i.e., for every , and for so that
The meaning of the last condition will become clear. If is to be a Lie bracket, its Jacobi identity leads to the following conditions
for all Thus, previous conditions can be reduced to requiring that, for those indices satisfying , one obtains
If the latter condition is satisfied, a new Lie algebra arises. Note that is an ideal of . This leads to a Lie algebra morphism . If , then for , which means that . Thus, for certain constants and . Then, condition (5) yields and it can be seen that . Hence, the elements , with , span a matrix Lie algebra of endomorphisms on isomorphic to .
It is clear that conditions (5) and (6) do not need to be satisfied for a general Lie algebra with a nontrivial center. Nevertheless, in this work, it was observed that this method works for all indecomposable, real, four-dimensional Lie algebras with a non-trivial center (see [24] for a complete list of such Lie algebras). This will be enough for our purposes.
Let us illustrate our method. Consider the Lie algebra with non-vanishing commutation relations . Let us construct a new Lie algebra following (5) and (6). This gives rise to the following system of equations
We have that . The previous system, under the corresponding restriction (5), has a solution . In particular, set and . Thus, the endomorphisms on read
As desired, the above matrices have the same non-vanishing commutation relations as , i.e.,
Let us prove that not every Lie algebra with non-trivial center admits an extended Lie algebra of the form required by our method. Consider the Lie algebra with nonzero commutation relations (see [24] for details):
Thus, . The corresponding system of Equation (6) reads
Then, and , which contradicts the assumption of our method (6), namely .
Consider the seven-dimensional Lie algebra with and nonzero commutation relations (cf. [45], p. 492, case )
The corresponding system (6) reads
From (vii) and (viii), we obtain ; from (vi) and (ix), we obtain ; and from (iv) and (viii), we obtain . Thus, . From (i), it follows that . Thus, . From (ii), we obtain and (iii) yields . From (iv), one obtains . From (ix), we obtain , and thus . Therefore, is the only possibility, but it does not satisfy (5).
5. Darboux Families and the Lie Algebra
Let us classify solutions to the mCYBE for the Lie algebra up to its Lie algebra automorphisms. As a byproduct, we introduce a generalisation of the concept of Darboux polynomial of a vector field.
The space of derivations on can be straightforwardly obtained. This is indeed the solution of a linear algebra problem that can be easily solved by hand calculation and/or via any mathematical computation program. The same could be achieved for any four, five, or even some other higher-dimensional Lie algebra. In particular, derivations on take the form
in the basis appearing in Table 2. By Proposition 2 and, more specifically, Remark 1, the Lie algebra of fundamental vector fields of the natural Lie group action of on is spanned by the basis (over the reals)
Table 2.
Structure constants for real four-dimensional indecomposable Lie algebras according to the WŠ classification. Such Lie algebras are denoted by for in the WŠ classification. Nevertheless, the subindex concerning the dimension of the Lie algebra will be removed in our work to simplify the notation. The letters and are used to denote nilpotent and solvable (but not nilpotent) Lie algebras, respectively. To avoid duplicities of Lie algebras, the parameters of must satisfy additional restrictions that were not detailed explicitly in [24] (see [24], p. 228). Such restrictions will be determined in Section 7.3.
As close on a finite-dimensional Lie algebra, Theorem 4 shows that they span an integrable generalised distribution on . In view of (4), the strata of are the orbits of the action of the connected part of the identity of , let us say , on .
We define as a matrix whose entry is the j-coefficient of at in the basis , namely
The rank of at is equal to the rank of . It is simple to calculate that the mCYBE for is given by the common zeroes of the functions on of the form
It is immediate that the space of solutions to the mCYBE, let us say , is not a submanifold in . Nevertheless,
for certain constants , with and . Relations (10) show that the integral curves of any vector field in passing through is contained in . In fact, the derivative of the functions along an integral curve, , of a vector field such that reads
Hence, the values of the , with , can be understood as the solutions to a linear system of first-order ordinary differential equations in normal form with constant coefficients and zero initial condition, since for . Hence, vanish along and, since (4) shows that the integral curves for all the vector fields in connect all the points within the same strata of , one obtains that the functions are zero on any strata of containing a point where vanish. It is worth noting that are not constants of motion common to all the vector fields of . We hereafter call a Darboux family for the Lie algebra of vector fields on . More generally, we propose the following definition and we extend previous results to a more general realm.
Definition 1.
We call an s-dimensional linear space of functions on a manifold M a Darboux family for a Vessiot–Guldberg Lie algebra V on M if, for every and , with , one can write
for a certain family of smooth functions, , with , on M, the so-called co-factors of relative to X and the basis . The subset is called the locus of the Darboux family .
It is worth stressing that we require the functions and , for and , in the above definition to be smooth. If all the functions are equal to zero for every and , then becomes a constant of motion for the vector fields of V on M. If the are constants for every and , then we say that the Darboux family is linear. In this case, V gives rise to a Lie algebra representation , where stands for the action of the vector field X on the space of functions .
The vector fields of V span a generalised distribution, which is integrable and leads to a stratification of M by some disjoint immersed submanifolds which may have different dimensions. Darboux families are interesting to us because the integral curves of vector fields in V passing through the set of common zeroes for the elements of remain within it. Let us prove and analyse this fact, which represents a rather simple generalisation of the argument given for . Consider a point in the locus and consider a basis of the Lie algebra V of vector fields. Consider an integral curve of a vector field of V passing through a point . Then, the time derivative of the functions is
Hence, the values of the can be understood as the solutions to the linear system of first-order ordinary differential equations in normal form with t-dependent coefficients
with initial condition . By the theorem of existence and uniqueness of solutions, the solution to the previous Cauchy problem is . Therefore, the functions vanish on the integral curves of X. From this fact and the decomposition (4), we can infer that the functions vanish on the strata of the distribution containing a point within . In other words, the strata of containing some point of are fully contained in .
In view of the above, Darboux families can be used to reduce the determination of the strata in M of the generalised distribution to determine the strata within and out of . This will be especially interesting for obtaining the strata of at points where the generalised distribution is not regular, and a constant of motion common to all the vector fields in V, which can be used to obtain the strata of , may not exist. Note also that if form a Darboux family for V, then the set of common zeroes of must be the sum (as subsets of M) of a collection of strata of the generalised distribution .
Let us study how to use Darboux families to study solutions to mCYBEs and CYBEs. Let us start with a general result.
Theorem 5.
Let be a Darboux family for on . Then, the space of functions
is a Darboux family for on . If is a linear Darboux family, then is also a linear Darboux family.
Proof.
Since each is a fundamental field of the action of on , its flow is given by the one-parametric group of diffeomorphisms induced by a certain one-parametric group of Lie algebra automorphisms , . Every is of the form for some and every . Then,
where form the basis of the Darboux family , the functions are the cofactors of f relative to and the basis , and is the fundamental vector field of the action of on induced by the one-parameter group of Lie algebra automorphisms of . Since belong to and are functions on , the forms a Darboux family for on .
If is a linear Darboux family, then are constants. Therefore, the cofactors are also constants, which makes into a linear Darboux family for on . □
In short, the following proposition shows that the solutions to the mCYBE on can be considered as the locus of a Darboux family relative to . A similar result can be applied to the CYBE on any Lie algebra .
Proposition 3.
Let be the annihilator of , i.e., the subspace of elements of vanishing on . The functions
span a linear Darboux family, , for the Lie algebra of fundamental vector fields of the action of on . Its locus is the set of solutions to the mCYBE for . Moreover, the components of the CYBE in a coordinate system given by a basis of also span a linear Darboux family for on .
Proof.
Let us prove that the annihilator of is a Darboux family for on . In fact, if , then its flow is given by a one-parameter group of diffeomorphisms of the form for certain Lie algebra automorphisms with . Consider a function such that for every , i.e., . Then,
where we have used that is closed under the extension to of Lie algebra automorphisms of , and thus . Hence, vanishes on . Since is a linear vector field on and f is a linear function on , one obtains that is a linear function on vanishing on . Hence, is a linear combination of elements of a basis of and becomes a linear Darboux family of on . By Theorem 5, the space of functions (12) becomes a linear Darboux family for on . The locus of (12) is the space of solutions of the mCYBE for .
Since every is linear vector field on a linear coordinate system on , the space is also a Darboux family for on . By Theorem 5, one has that the induced by (11) family of functions on is a linear Darboux family relative to on . The Darboux family is indeed spanned by the components of the CYBE of , i.e., , and its locus is its set of solutions. □
A natural question is how to determine Darboux families. Here, we provide several results about them that will be useful to derive new Darboux families from known ones.
Proposition 4.
If and are Darboux families for the same Vessiot–Guldberg Lie algebra V on a manifold M, then the sum is a Darboux family for V on M as well.
The proof of the previous result is immediate. Obviously, the locus of is contained in the locus of and . This will be interesting in following sections, where we distinguish between different strata of the generalised distribution spanned by the vector fields of on .
In the following sections, it will be relevant to study the linear Darboux families for a certain given by a one-dimensional . This is due to the fact that, as seen in Section 7, the sum of such Darboux families as vector spaces will generate useful new Darboux families. We will call such a linear one-dimensional Darboux family a brick. Bricks are one-dimensional representations of on .
Note that, for every linear Darboux family for , bricks are easy to obtain since, in view of (3), they are given by the intersection of an eigenvector space for each endomorphism of the form with .
Let us offer another interesting proposition, which is an immediate consequence of the fact that the vector fields of are linear relative to a linear coordinate set on .
Proposition 5.
The space is a linear Darboux family of functions on relative to the Lie algebra .
Since is a linear Darboux family of , there is a linear representation of on . Its irreducible representations also give rise to Darboux families, which can be summed (as linear spaces) to the Darboux family, or, potentially, elements thereof, associated with the mCYBE to determine new Darboux families. The locus of such sums will be interested in when they contain elements of . This will be employed to obtain the strata of within and, therefore, inequivalent r-matrices relative to the action of on . This, in turn, will be used to obtain families of inequivalent r-matrices and coboundary cocommutators for real four-dimensional indecomposable Lie algebras [24] in Section 7.
6. Geometric Structure of Solutions to mCYBEs and Darboux Families
Let us study several details of the geometry of the space of solutions to modified, and non-modified classical Yang–Baxter equations, the problem of classification up to Lie algebra automorphisms of coboundary Lie bialgebras, and Darboux families. As previously, we hereafter write for the Lie algebra of fundamental vector fields of the action of on , whilst stands for the distribution on spanned by the vector fields of . We recall that we have defined and stands for the canonical projection onto the quotient space . As previously, we hereafter write for the space of r-matrices of .
The action of on induces an action of on of the form (see [21], Lemma 8.3 for details)
The above result leads to the following consequence
Recall that two actions of a Lie group G, let us say with , are equivariant relative to if for every and . It can be proved that if and are equivariant, the Lie algebra of fundamental vector fields of projects, via , onto the Lie algebra of fundamental vector fields of . Moreover, the orbits of project, via , onto the orbits of (see [25] for details).
Expression (13) shows that the actions of on and are equivariant relative to . Then, the vector fields of project via onto the Lie algebra of fundamental vector fields of the action of on . We write for the generalised distribution spanned by the fundamental vector fields of the action of on . This means that the strata of the generalised distribution project onto the strata of the generalised distribution .
As the elements of map solutions to the mCYBE of onto solutions of the same equation, the orbits of containing a solution to the mCYBE consist of solutions to the mCYBE. Similarly, the orbits of the action of on containing a solution to the CYBE consist of solutions to the CYBE. Two r-matrices are equivalent up to Lie algebra automorphisms of if, and only if, they belong to the same orbit of within .
Recall that , where is the connected component of the identity of the Lie group , is discrete and, therefore, countable [46]. In other words, the Lie group is a numerable sum (as subsets) of disjoint and connected subsets of diffeomorphic to . The strata of coincide with the orbits of . Therefore, the orbits of are given by a numerable sum of strata of . Moreover, each particular orbit of is an immersed submanifold in of a fixed dimension. Hence, each of the orbits of , whose sum gives rise to an orbit of , must have the same dimension. Similarly, the orbits of on are given by a numerable sum (as subsets) of strata of of the same dimension, which are orbits of the action of on .
It can be proved that two coboundary cocommutators can be equivalent up to Lie algebra automorphisms even when their associated r-matrices are not. For instance, the zero cocommutator can take the form for or for any other . Nevertheless, the 0 and cannot be connected by the action of an element of on , since the action of on is linear and is an orbit. In spite of that, the cocommutators generated by 0 and are the same. Let us give the conditions, ensuring that two coboundary cocommutators on are equivalent up to a Lie algebra automorphism of .
Proposition 6.
Two coboundary cocommutators , with and , are equivalent under a Lie algebra automorphism of if, and only if, there exists , such that and belong to the same equivalence class in .
Proof.
It is clear that the transformation of by T reads, by the properties of the Schouten bracket, as follows
Hence,
and the last condition amounts to the fact that , which implies that belong to the same equivalence class in . □
Note that two r-matrices are equivalent (relative to the action of an element of on ) if, and only if, they belong to the same family of strata of the distribution , giving rise to an orbit of in . Nevertheless, two r-matrices give rise to two equivalent coboundary cocommutators if, and only if, they belong to the same orbit of on . In other words, we have proven the following proposition.
Proposition 7.
There is a one-to one correspondence between the r-matrices for , which are equivalent up to an element of and the strata of the generalised distribution within . Moreover, there is a one-to-one correspondence between the families of equivalent (up to Lie algebra automorphisms of ) coboundary cocommutators of a Lie algebra and the orbits of the action of on . Every such orbit in is the sum (as subsets) of a numerable collection of strata of the same dimension of the generalised distribution .
In practice, we willll obtain each orbit of on as a numerable family of strata of in . Such orbits represent the families of r-matrices that are equivalent up to an element of . Then, we will derive all strata in that map onto the same space in . This last task will give us, along with the orbits of on , the equivalent classes of coboundary cocommutators on up to Lie algebra automorphisms of .
Let us study how Darboux families can be employed to obtain the orbits of on and . In particular, Darboux families are employed here to identify the strata of .
Proposition 8.
The locus, , of a Darboux family relative to the Lie algebra on is a sum (as subsets) of the orbits of the action of on containing a point in . If is a connected submanifold in of dimension given by the rank of the generalised distribution , then is a strata of the generalised distribution .
Proof.
For each point p in the orbit of passing through p has a tangent space spanned by the vector fields of . By the definition of a Darboux family for and the fact that the functions of vanish at p, one can observe that all functions of are equal to zero on (see Section 5). Hence, is contained in . Then, is the sum (as subsets) of orbits of passing through the points of .
Recall that the strata of are the orbits of acting on . Hence, is a sum of strata of . If the rank of on is equal to , where is assumed to be a connected submanifold, then is locally generated around any point by the action of on that point. Since is connected, it is wholly generated by the action of , and it becomes a strata of . □
Note that we are interested only in those loci of Darboux families of contained in the space of solutions to the mCYBE of .
It is interesting that necessary conditions for the existence of a Lie algebra automorphism connecting two r-matrices can be given using . Consider, for instance, the following proposition, whose proof is straightforward.
Proposition 9.
If and are two equivalent r-matrices for a Lie algebra , then, and belong to the same orbit of acting on .
The necessary condition in Proposition 9 is not sufficient. For instance, it may occur that two r-matrices are solutions to the classical Yang–Baxter equation without being equivalent (as seen in Table 1). From a practical perspective, Proposition 9 shows that the determination of the orbits of the action of on may be of interest. Following the reasoning for studying the equivalence of r-matrices in , the orbits of action of on can be obtained by obtaining the strata of the distribution, , spanned by the fundamental vector fields of the action of on . Such strata can be obtained through Darboux families for in analogous to the method employed to study . Then, the action of one element of each connected component of on the strata of in gives the orbits of within .
Proposition 10.
If two r-matrices are equivalent, then the rank of , as bilinear mappings on , are the same.
Proof.
Recall that r-matrices can be considered as the antisymmetric bilinear mappings on associated with them. The action of on an r-matrix does not change its rank as a bilinear antisymmetric mapping. Hence, equivalent r-matrices must have the same rank. □
Although r-matrices whose bilinear antisymmetric mappings on have a different rank are not equivalent up to Lie algebra automorphisms of , it may occur that r-matrices related to the same rank are not equivalent. In fact, although there is always, in this latter case, an acting on , mapping one element of this space into another of the same order (A can be obtained by mapping both bivectors into a canonical form), A does not necessarily belong to . Hence, both bivectors need not be equivalent up to Lie algebra automorphisms of . Many examples of this will appear in Table 1.
7. Classification of Coboundary Lie Bialgebras on Four-Dimensional Indecomposable Lie Algebras
A Lie algebra is decomposable when it can be written as the direct sum of two of its proper ideals. Otherwise, we say that is indecomposable. Winternitz and Šnobl classified in [24] (Part 4) all indecomposable Lie algebras up to dimension six (see [24], p. 217 for comments on previous classifications). The aim of this section is to present the classification up to Lie algebra automorphisms of coboundary Lie bialgebras on real, four-dimensional, indecomposable Lie algebras via Darboux families and the Winternitz–Šnobl (WŠ) classification. Moreover, the equivalence of r-matrices and solutions to CYBEs for four-dimensional, real, indecomposable Lie algebras are also analysed.
We hereafter assume to be a real four-dimensional and indecomposable Lie algebra. For the sake of completeness, the structure constants for every in a basis are given in Table 2. We hereafter endow with a basis , while its dual basis is denoted by . Additionally, is endowed with a basis . Moreover, due to the bilinearity and symmetry of the Schouten bracket on , it is enough to know , with or , to determine the Schouten bracket on the whole . In Table 3, Table 4 and Table 5, we summarise several relevant Schouten brackets between the basis elements of , , and , which can easily be obtained via Table 2 and, eventually, by means of a symbolic computation program. We add such calculations to easily follow the proofs of our following results. The classes of Lie algebras in Table 2 may contain several non-isomorphic Lie algebras depending on several parameters, e.g., . To simplify the notation, we will not detail specific values of the parameters when we refer to the properties of a whole class of Lie algebras and/or the particular case we are discussing is clear from the context.
Table 3.
Schouten brackets between basis elements of and for real, four-dimensional, indecomposable Lie algebras.
Table 4.
Schouten brackets between basis elements of for real, four-dimensional, indecomposable Lie algebras.
Table 5.
Schouten brackets between basis elements of and for real, four-dimensional, indecomposable Lie algebras.
It is interesting to discuss some physical and mathematical applications of the Lie bialgebras given in our list and their relations to some previous works. For instance, the nilpotent Lie algebra corresponds to the so-called Galilean Lie algebra, which is deformed in the study of XYZ models with the quantum Galilei group appearing in [36]. Lie bialgebras, defined on Lie algebras of the type , also occur in [11,47]. The coboundary Lie bialgebras on the Lie algebra , which corresponds to the so-called harmonic oscillator algebra, are obtained in [33], without studying the equivalence up to Lie algebra automorphisms. In that work, the quantisations and R-matrices of such a sort of Lie bialgebras are also studied. In particular, equation (3.7) in [33] matches the mCYBE obtained in Section 7.6. The work [34] proves that all Lie bialgebras on the harmonic oscillator algebra are coboundary ones. This shows that our classification of Lie bialgebras on finishes the classification of all Lie bialgebras on the harmonic oscillator algebra. On the other hand, the Lie algebra with is isomorphic to the Lie algebra in [47]. The Lie algebra provides a central extension of Caley–Klein Lie algebras analysed in [35], (eq. (3.13)). Other cases of real, four-dimensional, indecomposable Lie bialgebras can be found in [7,19], where, for instance, two-dimensional central extended Galilei algebras are studied.
7.1. Lie Algebra
The structure constants for Lie algebra are given in Table 2, while relevant Schouten brackets between the elements of the bases of , , to be used hereafter are displayed in Table 3, Table 4 and Table 5. In particular, one can observe from such tables that and .
To obtain the classification of r-matrices for up to Lie algebra automorphisms thereof, we will rely on the determination of the strata of the distribution (see Proposition 7) via Darboux families for and a few elements of .
By Proposition 8, the locus of a Darboux family for a Lie algebra is the sum (as subsets) of strata of the generalised distribution spanned by the vector fields of . In particular, we are interested in those loci which are submanifold within of a dimension matching the rank of on them. This is due to the fact that, in view of Proposition 8, their connected components are the orbits of on . With this aim, we derive the fundamental vector fields of the action of on . By Remark 1, the derivations of take the form (7), and a basis of is given by (8).
For an element , we obtain
This expression can easily be derived by using the properties of the algebraic Schouten bracket and the structure constants for . A similar computation would not be difficult, even for many higher-dimensional Lie algebras.
Since , the mCYBE and the CYBE for are equal and read
It is interesting that, since , every r-matrix for amounts to a left-invariant Poisson bivector on (cf. [1]).
Let us apply to the following procedure to obtain the orbits of on for a Lie algebra of arbitrary dimension, i.e., the strata of within . We start by considering a locus of a Darboux family of on . As we are interested in determining the strata of within , we look for an containing some solution to the mCYBE, namely . Recall that the strata of are completely contained within the locus or completely contained off the locus of every Darboux family for . This divides the strata of on into those within or outside . If is a submanifold of dimension given by the rank of on it, its connected parts are the strata of in . Otherwise, to obtain the strata within , we look for a new Darboux family for containing the previous Darboux family, so that its new locus, let us say , will satisfy . This process is repeated until we obtain a locus, , which is a submanifold of dimension equal to the rank of on it. In other words, the connected components of the locus are the orbits of in .
To determine all the strata of on , where stands for the complementary subset of in , which is always open, one considers a subspace of the final Darboux family and the previous procedure is applied iteratively to the obtained Darboux family on . At the end of this, we obtain another family of strata of , and the procedure can be repeated to search for the remaining strata of in . The above-described process, for all four-dimensional indecomposable Lie algebras, allows us to obtain the orbits of on .
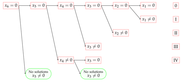
To schematically represent our procedure, we use a diagram, which is hereafter called a Darboux tree. Every Darboux family of the above-mentioned method is described by a set of boxes going from an edge of the diagram on the left to one of the edges on the right. The squared boxes of the type , for a certain function f, gives the generating functions of the Darboux family, while the squared boxes of the type , give the conditions restricting the manifold in , where the Darboux family and are restricted. The connected parts of the loci of all the Darboux families represented in a Darboux tree give rise to a decomposition of into orbits of . To help understand the calculations, some oval boxes with additional information, e.g., explaining why other possibilities are not considered, are given. It is worth noting that bricks were employed to generate Darboux families. In particular, the Darboux tree of is given below. In this case, it is immediate that and are bricks for . We use this fact to generate Darboux families of the following Darboux tree.

The connected components of the loci of the Darboux families of the previous Darboux tree give the orbits of on . Results are given in Table 1. Let us study the equivalence of r-matrices up to the action of the whole . To do so, we use the group of automorphisms of , which reads
This Lie group is easy to derive from the structure constants of . In reality, it is enough for our purposes to consider an element of each connected component of . It is remarkable that Lie algebra automorphism groups can be rather easily obtained for Lie algebras of relatively high dimension and/or which satisfy special properties, e.g., for semisimple Lie algebras [48]. In our case, immediately has four such components. One element of each connected component of and its extension to are given by
for and as the diagonal matrix with entries in the diagonal. The orbits of in are given by the action of on the orbits of on . By using all mappings , we can verify whether some of the orbits of on can be connected among themselves by a Lie algebra automorphism of . Our results are summarised in Table 1.
Recall that . Consequently, all orbits of on mapping onto the same space in via give equivalent coboundary coproducts up to the action of elements of . In particular, we obtain five classes of coboundary coproducts induced by the following classes of r-matrices: a) , b) II, III, c) IV, V, d) VI, and e) VII, VIII. We recall that all given r-matrices are solutions to the CYBE.
7.2. Lie Algebra
Let us apply the formalism given in the previous section to Lie algebra . Lie algebra has structure constants given in Table 2. Relevant Schouten brackets between the bases of elements of , , and are given in Table 3, Table 4 and Table 5. Remarkably, and .
By Remark 1, it follows that
which gives rise, by lifting these derivations to , to the basis of of the form
Meanwhile, for , one has
Since , the mCYBE and the CYBE are the same and read
With the previous information, we are ready to obtain the classification of orbits of the action of Aut on the subset of r-matrices by using Darboux families. We shall start by using bricks. The only brick of is . The procedure is accomplished as in the previous section and it is summarised in the following Darboux tree.

As commented in Section 7.1, to obtain the orbits of on , it is enough to derive the extension to of a single element of each connected component of Aut. The automorphisms of the Lie algebra can easily be obtained. They read
Then, one element of for each of its connected components and their extensions to read
The nine connected parts of the submanifolds 0, I, II, III, IV are the orbits of Aut on . It is simple to see which of them are further connected through an element of Aut. In result, the orbits of Aut on are given by the eight submanifolds , given in Table 1. Since , each such submanifold gives a family of equivalent coboundary coproducts that is non-equivalent to the r-matrices within remaining submanifolds. This gives all possible classes of non-equivalent coboundary coproducts. As in the previous subsection, all r-matrices are solutions to the CYBE in .
7.3. Lie Algebra
The structure constants of the Lie algebras of type are given in Table 2. It was noted in [24] (p. 228) that additional restrictions must be imposed on the parameters given in Table 2 to avoid the repetition of isomorphic Lie algebras within the Lie algebra class . Such restrictions were not explicitly detailed in [24], but it is immediate that isomorphic cases within Lie algebras of the class can be classified by the adjoint action of on . In particular, if , then the Lie algebras with parameters and are isomorphic relative to the Lie algebra isomorphism that interchanges with and leaves invariant. It will be relevant in what follows that the lift of this Lie algebra automorphism to interchanges with , with , it maps to , and it leaves invariant. Due to the previous isomorphism, we restrict ourselves to the case when .
Using the structure constants given in Table 2 and the induced Schouten brackets between the, relevant to our purposes, basis elements of , , and in Table 3, Table 4 and Table 5, one observes that . More specifically, if and only if ; while if and only if . Finally, just when . Moreover, if and , otherwise.
Since the Lie algebra class contains so many subcases that relevant properties may change from one subcase to the other, with given parameters , e.g., the Lie algebra automorphism group, we will develop a modification of our method, consisting of applying the Darboux family method to the fundamental vector fields of the action of the Lie group of all common Lie algebra automorphisms for all parameters , analysing its relation to the Lie algebra automorphisms for each case, , to obtain our final classification. To simplify the notation, we skip the parameters in when they are not needed to understand what we are talking out, e.g., if we just care about the dimension of the linear space .
By Remark 1, one obtains the following common Lie algebra of derivations of for all the values of and
and, after lifting the elements of a basis of to , we obtain a basis of , namely, the Lie algebra of fundamental vector fields of the action of the Lie algebra automorphism group common to all acting on , of the form
It is worth stressing that if and/or one on the coefficients are equal to one, then the Lie algebra of derivations of the particular is larger due to the existence of Lie algebra automorphisms of leaving the eigenspaces of acting on invariant (more detailed calculations can be seen at the end of this subsection). By dealing with , we shall derive the orbits of the connected part of the identity of the group of common Lie algebra automorphisms for all , i.e., , on each via Darboux families. To obtain the equivalence of r-matrices up to the action of for each pair , we will use the action of elements of not contained in for each particular pair of parameters .
For an element , we obtain
For , we have . Then, the mCYBE and the CYBE are the same in this case, and they read
If , then and the mCYBE reads
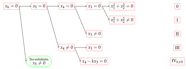
Since are bricks of for every pair , our Darboux tree for the Darboux families of starts with cases and , . The full Darboux tree is presented below.

We now study four subcases: a) , b) , c) , d) remaining non-isomorphic cases.
Case (d): In this case, acts on with three different eigenvalues, and this leads to the fact that the only derivations are those common to all , i.e., . The connected parts of the loci of the Darboux families of the above Darboux tree can be found in Table 1. Such connected parts are the orbits of in for , with different values. Let us obtain the classification of r-matrices up to elements of . On the one hand, the Lie algebra automorphism group reads
As in previous sections, we only need one element of each connected part of for our purposes, which has eight ones. An element of each connected component and its lift to is given by
where .
By using (16), we can verify whether some of the strata of in are still connected by a Lie algebra automorphism of . The results are summarised in Table 1. To obtain the equivalence classes of coboundary coproducts for each , it is enough to identify the orbits in Table 1 whose elements are the same up to an element of . In particular, we have the following subcases
- Case . Hence, . By analysing Table 1, we obtain the coboundary coproduct classes
- Case and . Since , the classes of equivalent coboundary coproducts are given by the orbits of within . In this case, we have the classes of equivalent coboundary coproducts, given by
Case (c): This time . Then, we have
To obtain the orbits of on from the orbits of , it is necessary to write as a composition of , with certain Lie algebra automorphisms of , so that their composition generates . This can be done by using the Lie algebra automorphisms of of the form , for . Then, . By taking the action of these on the strata of the distribution spanned by in , we obtain the orbits of on . Our results are summarised in Table 1.
To obtain the equivalence classes of coboundary coproducts for each , it is enough to identify the orbits in Table 1, whose elements are the same up to an element of . Therefore, the result is given by the classes of equivalent r-matrices detailed in Table 1.
Case (b): This time . Therefore,
To derive the orbits of on from the orbits of , we again write as a composition of with certain Lie algebra automorphisms of so that their composition generates . This can be done by employing the Lie algebra autmorphisms of , given by , for . Then , where is the permutation of coordinates three and four in . By taking the action of these on the strata of the distribution spanned by in , we obtain the orbits of on . Our results are summarised in Table 1.
To obtain the equivalence classes of coboundary coproducts for each , it is enough to identify the equivalence classes of r-matrices in Table 1 whose elements are the same up to an element of . If , these are just those induced by the orbits of on . Otherwise, and
Case (a): In this case, it is easier to derive the Darboux families for the Lie algebra of derivations.
Due to the larger family of symmetries for , the Lie algebra is spanned by
The Darboux tree is very simple and becomes

It is immediate that the above gives rise to two non-zero coboundaries given in Table 1. Since, in this case , each class of equivalent r-matrices amounts to a class of equivalent coboundary coproducts.
7.4. Lie Algebra
Table 2, Table 3, Table 4 and Table 5 contain the necessary information on the structure constants of and several Schouten brackets to prove our following results. Recall that . First, for and it is zero for the remaining allowed values of . Meanwhile, for and for .
As the Lie algebras of the class depend on a parameter , the space of derivations depends on . This is the same for all values of , and it becomes larger for . Due to this, we shall proceed as in Section 7.3. By Remark 1, the space of derivations of for all possible values of read
By extending the previous derivations to and using Remark 1, we obtain a basis of of the form
We recall that these vector fields span the Lie algebra of fundamental vector fields of the action on of the Lie algebra automorphisms that are common for all values of .
For an element , we obtain
If , we have . Thus, the mCYBE and the CYBE are equal in this case and they read
For the case , we have . Thus, the mCYBE reads
Since are the bricks for , our Darboux tree for the Darboux families starts with the cases and , . The full Darboux tree is presented below.

The connected parts of the subspaces denoted in the above diagram are the orbits of on . To obtain the orbits of on , where
we verify whether some of the connected components of the orbits of on are additionally connected by an element of . To do so, we use, as previously, the lift to of one element of each connected component of , for instance
with For , one has that , where stands for the Lie algebra for a fixed value of . Then, the classes of equivalent r-matrices (up to Lie algebra automorphisms of ) on the Lie algebra can easily be obtained, and they are summarised in Table 1. Moreover, the classes of equivalent coboundary coproducts for are induced by the families
For those with , one has and the classes of equivalent coboundary coproducts are given by each one of the following subsets
Note that, for values , not all the above classes may simultaneously be available, as they arise for particular values of .
Let us now consider the case of the Lie algebra , i.e., the Lie algebra of the class for . In this case, the group of Lie algebra automorphisms is slightly larger than for the remaining admissible values of . In particular,
and is the group resulting from composing with the Lie algebra automorphisms of of the form
Hence, to obtain the orbits of the action on , it is enough to act on the orbits of . Note that
for every . This will give the final orbits detailed in Table 1. Since , the families of equivalent coboundary coproducts are given by the ones induced by the families of equivalent r-matrices.
7.5. Lie Algebra
Structure constants for the Lie algebra are given in Table 2. Using this information, one can compute the Schouten brackets between the elements of , , and from the information contained in Table 3, Table 4 and Table 5. In particular, we obtain for and for . Moreover, for and otherwise.
By Remark 1, we obtain that the derivations of read
which give rise to the basis of of the form
For an element , we get
If , then . Thus, the mCYBE and the CYBE are equal in this case and they read
For , we have , and the mCYBE reads
Since is the only brick for , we start our Darboux tree with the cases and . The full Darboux tree is presented below.

The orbits of are given by the connected parts of the loci of the above Darboux tree. The solutions are described in Table 1.
The automorphism group of reads
Since the subgroup of of matrices of the form
can be parametrised via and by setting and , there are two connected components of . A representative of each connected part and its lift to read
Using techniques from previous sections, we can easily verify whether the orbits of are additionally connected by a Lie algebra automorphism of via . Our results are summarised in Table 1. Moreover, for , the classes of coboundary coproducts are induced from the following families of r-matrices
Meanwhile, for , the list of families of equivalents coboundary coproducts read
7.6. Lie Algebra
Structure constants of Lie algebra are given in Table 2. Using this information, we can compute the Schouten brackets of elements of , , and (see Table 3, Table 4 and Table 5). As in previous sections, Table 2, Table 3, Table 4 and Table 5 contain the necessary information to accomplish the following calculations. In particular, we have , while .
By Remark 1, one obtains that
which gives rise to the basis of of the form
For an element , we can obtain
Since , the mCYBE reads
whereas the CYBE is
Note that the CYBE obtained above is exactly the result obtained in [33] (eq. (3.7)) under the substitution , , and .
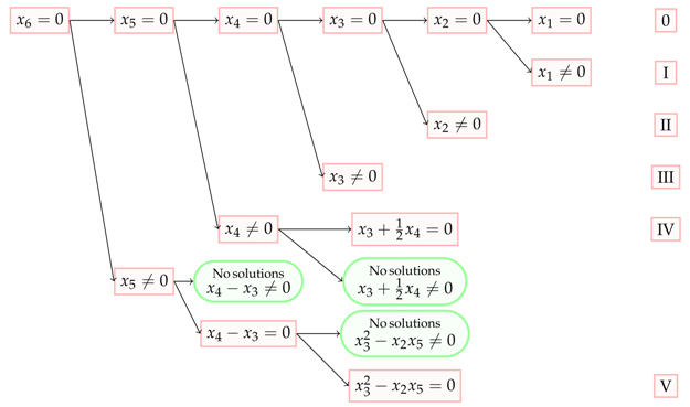
Since are the bricks of , our Darboux tree starts with cases and , for . The full Darboux tree is presented below.


The connected parts of the subsets denoted in the above Darboux tree are the orbits of .
The Lie algebra automorphism group of reads
One element of each connected component of , which are eight, and their lifts to are given by
where stands for the Heaviside function and . By using the previous information, we can verify whether some of the orbits of the action of on can be connected by an element of , which gives rise to the classes of equivalent r-matrices up to the action of Lie algebra automorphisms of . Since , each class of equivalent r-matrices gives rise to a separate class of coboundary Lie bialgebras on . Hence, the classes of equivalent coboundary Lie bialgebras are given by
7.7. Lie Algebra
The structure constants of Lie algebra are given in Table 2. Using this information, we can compute some relevant Schouten brackets between the elements of the bases of , , and (see Table 3, Table 4 and Table 5). Note that, from these tables, we get and .
By Remark 1, one obtains that
which give rise to the basis of of the form
Then,
Since , then the mCYBE reads
Meanwhile, the CYBE takes the form
The Darboux tree is presented below.

The connected parts of the subsets denoted in the above Darboux tree are the orbits of in . By using the extension of the automorphism group to , we can verify whether some of these parts are additionally connected by a Lie algebra automorphism of . The results are summarised in Table 1. As before, each family of r-matrices induces a separate class of coboundary coproducts.
The Lie algebra automorphism group of reads
Since the two subsets of of matrices of the form
can be parametrised via and by setting and , one gets that has two connected components. As usual, we only need one element for every connected component of and their lifts to , namely
Taking this into account, and since , we obtain that the families or equivalent coboundary Lie bialgebras are given by
7.8. Lie Algebra
The structure constants for the Lie algebra are given in Table 2. Recall that . As in the previous cases, one can obtain some relevant Schouten brackets between the base elements of , , and (see Table 3, Table 4 and Table 5). In view of Table 2, Table 3, Table 4 and Table 5, one has that for and , otherwise. Moreover, .
By Remark 1, one obtains that the derivations of , for a fixed value read
In case , one gets
For any value of and an element , one obtains
Since , the mCYBE reads
Let us now consider two cases given by and . In the first case, the space of derivations gives rise to the basis of of the form
The following diagram depicts the Darboux families that give us the orbits of on . Since are the bricks for every , our Darboux tree starts with the cases and , for . The full Darboux tree is presented below.

The Lie algebra automorphism group of for each , reads
In reality, we are only concerned with obtaining one element of and its lift to for each one of its connected components. For instance, we can choose
for .
As in previous sections, the maps allow us to identify the orbits of the action of on . Our results are presented in Table 1. Moreover, for , each family of equivalent r-matrices give rise to a separate class of equivalent coboundary Lie bialgebras. For , we obtain eight families of equivalent coboundary Lie bialgebras given by:
Let us now study the case using the previous results. Since (20) for is a Lie subalgebra of the space of derivations for given in (21), the Lie algebra spanned by the vector fields of (22) for is a Lie subalgebra of the Lie algebra of fundamental vector fields of the action of on . Hence, the loci of the above Darboux families allow us to characterise the strata of the distribution spanned by the vector fields (22) for , which, in turn, gives us the orbits of a Lie subgroup of . To easily follow our discussion, we detail that
To obtain the orbits of on , it is enough to write as a composition of the previous subgroup with certain Lie algebra automorphisms of , e.g., the Lie algebra automorphisms for every . Hence, . The action of the on the loci of the Darboux families of (22) assuming allows us to obtain the orbits of the action of on . In particular, one obtains the subsets given in Table 1. Since , the classes of equivalent coboundary coproducts for are given by
7.9. Lie Algebra
As previously, we use the structure constants for in Table 2 to compute the Schouten brackets given in Table 3, Table 4 and Table 5. Moreover, and for every . These calculations are enough to verify the remaining results of the present subsection.
By Remark 1, one obtains that
The obtained derivations give rise to the basis of of the form
For an element , we get
and since for every value of , the mCYBE and the CYBE are equal and read
The Darboux tree for the class is presented below.

If we define , the Lie algebra automorphisms group of each reads
Using ideas from Section 7.5, we obtain that each has one connected component. Consequently, the orbits of on are the strata of . Since for every , the strata of within amounts for the families of equivalent coboundary Lie bialgebras on . Our final results are summarised in Table 1.
7.10. Lie Algebra
As in the previous cases, we hereafter use the structure constants for Lie algebra in Table 2 and the induced Schouten brackets between elements of , , and , depicted in Table 3, Table 4 and Table 5. It is remarkable that and .
By Remark 1, the derivations of read
which give rise to the basis of of the form
For an element , we get
Since , the mCYBE and the CYBE are equal, and they read
Since is the only brick for , our Darboux tree starts with the cases and . The full Darboux tree is presented below.

The connected parts of the subspaces denoted in the Darboux tree are the orbits of within . To obtain the orbits of within , we proceed as in previous sections and we derive the automorphism group of , which takes the form
In reality, we do not need the full group. It is enough to note that there are two connected components of , represented by two automorphisms that read, along with their extensions to , as follows
By applying to the orbits of in , depicted in Table 1, we obtain the orbits of Aut( in . Since , such orbits amount to the classification of equivalent coboundary Lie bialgebras up to Lie algebra automorphisms of .
7.11. Lie Algebra
As previously, the information in Table 2, Table 3, Table 4 and Table 5 allows us to accomplish the calculations of this section. In particular, one obtains and .
By Remark 1, one obtains
Such derivations give rise to the basis of of the form
For an element , we get
Since , the mCYBE and the CYBE are equal and read
Since are the bricks for , our Darboux tree starts with the cases and , for . The Darboux tree is presented below.

The above Darboux tree gives the orbits of in . To obtain the equivalence classes of r-matrices up to Lie algebra automorphisms of , we obtain that
In fact, only one representative for each connected component is needed for our purposes. There are four connected components of , each one represented by one of the following automorphisms, which are given, together with their lifts, to , namely
for
The allow us to check whether the orbits of are connected by an element of acting on . The equivalence classes of such r-matrices (up to the action of elements of , as standard) are given in Table 1. Since , each family of r-matrices gives rise to a separate class of equivalent coboundary Lie bialgebras on .
7.12. Lie Algebra
The structure constants for Lie algebra are given in Table 2. This, along with the selected Schouten brackets between basis elements of , , and , described in Table 3, Table 4 and Table 5, allow us to accomplish the calculations of this section. In particular, we obtain that and .
By Remark 1, one obtains that
The previous derivations give rise to the basis of given by
For an element , we get
Since , the mCYBE and CYBE are equal and read
Since is the only brick for , our Darboux tree starts with the cases and . The full Darboux tree is given next.

The connected parts of the loci of the Darboux families of the Darboux tree are the orbits of within . These are given by the connected parts of the subsets given in Table 1. Let us obtain the orbits of on .
The Lie algebra automorphism group of reads
There are two connected components of . One such element for each connected component of and their extensions to are given by
By using on the loci of the above Darboux tree, we obtain the orbits of , which are given by the classes of equivalent r-matrices detailed in Table 1. Since , each family of equivalent r-matrices gives rise to a separate class of equivalent coboundary Lie bialgebras.
7.13. Lie Algebra
The structure constants for the Lie algebra are given in Table 2, while relevant Schouten brackets between the elements of bases of , , and , to be used hereafter, are displayed in Table 3, Table 4 and Table 5. From these calculations, one obtains that and . By Remark 1, one has that the derivations (note that the dimension of the space of derivation matches the result given in the WŠ classification) of take the form
which, by lifting them to , give rise to the basis of of the form
For an element , we get
Thus, CYBE reads
Since , the mCYBE differs from the CYBE and reads
The Darboux tree for this Lie algebra reads

As in all previous sections, the orbits of Aut) in are given by the connected components of the loci of the Darboux families of the above Darboux tree. The results can be found in Table 1.
Let us again obtain the orbits of Aut in . The takes the form
It has four connected components represented by the following Lie algebra automorphisms, which are also lifted to :
The action of the on the loci of the above Darboux tree gives the families of equivalent r-matrices given in Table 1. Since , and using the information in Table 1, we see that the families of equivalent coboundary Lie bialgebras on are given by orbits of , with the exception that the class I and the zero class (given by the zero r-matrix) give the Lie bialgebra in with a zero coproduct.
8. Conclusions and Outlook
This work has devised a generalisation of the theory of Darboux polynomials to determine and to classify, up to Lie algebra automorphisms, the coboundary real Lie bialgebras over indecomposable, real, four-dimensional Lie algebras in a geometric manner. As a byproduct, a technique for the matrix representation of Lie algebras with non-trivial kernel has been developed, which is frequently useful in calculations.
The procedures devised in this work are good enough to make the classification, up to Lie algebra automorphisms, of coboundary Lie bialgebras affordable on real and complex, of at least dimension five, indecomposable Lie algebras via the Šnobl and Winternitz classification [24]. The case of two- and three-dimensional Lie bialgebras can also be obtained. Moreover, a brief analysis of the classification of coboundary coproducts on real four-dimensional decomposable Lie algebras through our methods shows that their classification relies partially on the classification of coboundary coproducts on three- and two-dimensional Lie algebras, while the complexity of the procedure is significantly easier than in the present work [14,21]. We expect to tackle this task in the future and to compare our results with previous works on the topic [15,17,21]. Our techniques are also expected to be applied to other higher-dimensional Lie algebras of particular types, e.g., five-dimensional nilpotent or semi-simple Lie algebras. In all mentioned cases, we aim to inspect new properties of the Darboux families used to study these problems. The determination of coboundary Lie bialgebras is relevant to the study of Poisson Lie groups. In particular, it represents an initial step in the study of Poisson Lie groups of dimension four, which would give rise to an extension of the paper [12].
Our work has focused on the classification of coboundary Lie bialgebras on indecomposable Lie algebras. Probably, one laborious task in the application of our method is the determination of a representative of each connected part of the Lie group of Lie algebra automorphisms of a Lie algebra. In the case of semi-simple Lie algebras, this is much easier, as algebraic techniques based on Dynkin diagrams and other results can be applied [46,48]. It is left for further works to study this problem and to search for coboundary Lie bialgebras in the Lie algebra , which has applications in the analysis of quantum gravity in 3 + 1 dimensions (see [49] and references therein).
Author Contributions
All authors contributed equally to all parts of the work. Conceptualization, J.d.L. and D.W.; Investigation, J.d.L. and D.W.; Writing—review & editing, J.d.L. and D.W. All authors have read and agreed to the published version of the manuscript.
Funding
D.W. acknowledges support from a grant financed by the University of Warsaw (UW) and the Kartezjusz program of the Jagiellonian University and UW. J.d.L. acknowledges partial financial support from the NCN grant HARMONIA 2016/22/M/ST1/00542.
Institutional Review Board Statement
Not applicable.
Informed Consent Statement
Not applicable.
Data Availability Statement
The authors confirm that the data supporting the findings of this study are available within the article.
Conflicts of Interest
The authors declare no conflict of interest.
References
- Chari, V.; Pressley, P. A Guide to Quantum Groups; Cambridge University Press: Cambridge, UK, 1994. [Google Scholar]
- Drinfeld, V.G. Hamiltonian structures of Lie groups, Lie bialgebras and the geometric meaning of the classical Yang-Baxter equation. Sov. Math. Dokl. 1983, 27, 68–71. [Google Scholar]
- Drinfeld, V.G. Quantum groups. J. Soviet Math. 1986, 41, 898–915. [Google Scholar] [CrossRef]
- Kosman-Schwarzbach, Y. Lie bialgebras, Poisson Lie groups and dressing transformations. In Integrability of Nonlinear Systems; Lecture Notes in Phys; Springer: New York, NY, USA, 2004; Volume 638, pp. 107–173. [Google Scholar]
- Faddeev, L. Integrable models in (1+1)-dimensional quantum field theory. In Recent Advances in Field Theory and Statistical Mechanics; North-Holland: Amsterdam, The Netherlands, 1984; pp. 561–608. [Google Scholar]
- Faddeev, L.; Takhtajan, L. Hamiltonian Methods in the Theory of Solitons; Springer: Berlin, Germany, 1987. [Google Scholar]
- Ballesteros, A.; Celeghini, E.; Herranz, F.J. Quantum (1+1) extended Galilei algebras: From Lie bialgebras to quantum R-matrices and integrable systems. J. Phys. A 2000, 33, 3431–3444. [Google Scholar] [CrossRef]
- Ballesteros, A.; Herranz, F.J.; Meusburger, C. Drinfel’d doubles for (2+1)-gravity. Class. Quant. Grav. 2013, 30, 155012. [Google Scholar] [CrossRef]
- Meusburger, C.; Schönfeld, T. Gauge fixing in (2+1)-gravity: Dirac bracket and space-time geometry. Class. Quantum Grav. 2011, 28, 125008. [Google Scholar] [CrossRef]
- Meusburger, C.; Schroers, B.J. Poisson structure and symmetry in the Chern-Simons formulation of (2+1)-dimensional gravity. Class. Quantum Grav. 2003, 20, 2193–2233. [Google Scholar] [CrossRef]
- Opanowicz, A. Lie bi-algebra structures for centrally extended two-dimensional Galilei algebra and their Lie–Poisson counterparts. J. Phys. A 1998, 31, 8387–8396. [Google Scholar] [CrossRef]
- Ballesteros, A.; Blasco, A.; Musso, F. Classification of real three-dimensional Poisson-Lie groups. J. Phys. A 2012, 45, 175204. [Google Scholar] [CrossRef]
- Farinati, M.A.; Jancsa, A.P. Three-dimensional real Lie bialgebras. Rev. Un. Mat. Argent. 2015, 56, 27–62. [Google Scholar]
- Gómez, X. Classification of three-dimensional Lie bialgebras. J. Math. Phys. 2000, 41, 4939–4956. [Google Scholar] [CrossRef]
- Ballesteros, A.; Herranz, F.J.; Parashar, P. Multiparametric quantum gl(2): Lie bialgebras, quantum R-matrices and non-relativistic limits quantum non-relativistic limits. J. Phys. A 1999, 32, 2369–2385. [Google Scholar] [CrossRef][Green Version]
- Borowiec, A.; Lukierski, J.; Tolstoy, V.N. Addendum to “Quantum deformations of D = 4 Euclidean, Lorentz, Kleinian and quaternionic o*(4) symmetries in unified o(4, ℂ) setting” [Phys. Lett. B 754 (2016) 176–181]. Phys. Lett. B 2017, 770, 426–430. [Google Scholar] [CrossRef]
- Kupershmidt, B.A. Classification of quantum group structures on the group GL(2). J. Phys. A 1994, 27, L47–L51. [Google Scholar] [CrossRef]
- Lukierski, J.; Tolstoy, V.N. Quantizations of D = 3 Lorentz symmetry. Eur. Phys. J. C. 2017, 77, 226. [Google Scholar] [CrossRef][Green Version]
- Opanowicz, A. Two-dimensional centrally extended quantum Galilei groups and their algebras. J. Phys. A 2000, 33, 1941–1953. [Google Scholar] [CrossRef]
- Abedi-Fardad, J.; Rezaei-Aghdam, A.; Haghighatdoost, G. Classification of four-dimensional real Lie bialgebras of symplectic type and their Poisson–Lie groups. Teoret. Mat. Fiz. 2017, 190, 3–20. [Google Scholar] [CrossRef]
- De Lucas, J.; Wysocki, D. A Grassmann and graded approach to coboundary Lie bialgebras, their classification, and Yang-Baxter equations. J. Lie Theory 2020, 30, 1161–1194. [Google Scholar]
- Chéze, G. Computation of Darboux polynomials and rational first integrals with bounded degree in polynomial time. J. Complex. 2011, 27, 246–262. [Google Scholar] [CrossRef]
- Llibre, J.; Valls, C. Darboux integrability of polynomial differential systems in ℝ3. Bull. Belg. Math. Soc. Simon Stevin 2013, 20, 603–619. [Google Scholar] [CrossRef]
- Šnobl, L.; Winternitz, P. Classification and Identification of Lie Algebras; CRM Monograph Series 33; AMS: Providence, RI, USA, 2014. [Google Scholar]
- Abraham, R.; Marsden, J.E. Foundations of Mechanics, 2nd ed.; Benjamin/Cummings Publishing Co., Inc., Advanced Book Program: Reading, MA, USA, 1978. [Google Scholar]
- Hermann, R. The differential geometry of foliations. Appl. Math. Mech. 1962, 11, 303–315. [Google Scholar] [CrossRef]
- Lavau, S. A short guide through integration theorems of generalized distributions. Diff. Geom. Appl. 2018, 61, 42–58. [Google Scholar] [CrossRef]
- Nagano, T. Linear differential systems with singularities and an application to transitive Lie algebras. J. Math. Soc. Jpn. 1966, 18, 398–404. [Google Scholar] [CrossRef]
- Stefan, P. Integrability of systems of vector fields. J. Lond. Math. Soc. 1980, s2–21, 544–556. [Google Scholar] [CrossRef]
- Sussmann, H.J. Orbits of families of vector fields and integrability of distributions. Trans. Amer. Math. Soc. 1973, 180, 171–188. [Google Scholar] [CrossRef]
- Vaisman, I. Lectures on the Geometry of Poisson Manifolds; Birkhäuser: Basel, Switzerland, 1994. [Google Scholar]
- Kirillov, A.A. Lectures on the Orbit Method; Graduate Studies in Mathematics; American Mathematical Society: Providence, RI, USA, 2004; Volume 64. [Google Scholar]
- Ballesteros, A.; Herranz, F.J. Lie bialgebra quantizations of the oscillator algebra and their universal R-matrices. J. Phys. A 1996, 29, 4307–4320. [Google Scholar] [CrossRef]
- Ballesteros, A.; Herranz, F.J. Harmonic Oscillator Lie Bialgebras and their Quantization. In Quantum Group Symposium at Group21; Heron Press: Sofia, Greece, 1997; pp. 379–385. [Google Scholar]
- Ballesteros, A.; Herranz, F.J.; del Olmo, M.A.; Santander, M. Quantum structure of the motion groups of the two-dimensional Cayley-Klein geometries. J. Phys. A 1993, 26, 5801–5823. [Google Scholar] [CrossRef]
- Bonechi, F.; Celeghini, E.; Giachetti, R.; Sorace, E.; Tarlini, M. Heisenberg XXZ model and quantum Galilei group. J. Phys. A 1992, 25, L939–L943. [Google Scholar] [CrossRef]
- Ballesteros, A.; Gubitosi, G.; Gutierrez-Sagredo, I.; Herranz, F.J. Quantum groups, non-commutative Lorentzian spacetimes and curved momentum spaces. In Spacetime Physics 1907–2017; Minkowski Institute Press: Montreal, QC, Canada, 2019; pp. 261–290. [Google Scholar]
- Marle, C.M. The Schouten-Nijenhuis bracket and interior products. J. Geom. Phys. 1997, 23, 350–359. [Google Scholar] [CrossRef]
- Duistermaat, J.J.; Kolk, J.A.C. Lie Groups; Universitext; Springer: Berlin, Germany, 2000. [Google Scholar]
- Gràcia, X.; Lecanda, M.M.; de Lucas, J.; Vilariño, S. Multisymplectic structures and invariant tensors for Lie systems. J. Phys. A 2019, 52, 215201. [Google Scholar] [CrossRef]
- Fulton, W.; Harris, J. Representation Theory. A First Course; Graduate Texts in Mathematics; Springer: New York, NY, USA, 1991; Volume 129. [Google Scholar]
- Sagle, A.A.; Wable, R.E. Introduction to Lie Groups and Lie Algebras; Academic Press: New York, NY, USA, 1973. [Google Scholar]
- De Lucas, J.; Sardón, C. A Guide to Lie Systems with Compatible Geometric Structures; World Scientific: Singapore, 2020. [Google Scholar]
- Frobenius, F. Ueber das Pfaffsche Problem. J. Reine Andew. Math. 1877, 82, 230–315. [Google Scholar]
- Seeley, C. 7-dimensional nilpotent Lie algebras. Trans. AMS 1993, 335, 2. [Google Scholar]
- Bourbaki, N. Lie Groups and Lie Algebras; Elements of Mathematics; Springer: Berlin, Germany, 2005. [Google Scholar]
- Nesterenko, M.; Posta, S.; Vaneeva, O. Realizations of Galilei algebras. J. Phys. A 2016, 49, 115203. [Google Scholar] [CrossRef][Green Version]
- Murakami, S. On the automorphisms of a real semisimple Lie algebra. J. Math. Soc. Jpn. 1952, 4, 2. [Google Scholar] [CrossRef]
- Ballesteros, A.; Herranz, F.J.; Musso, F. On quantum deformations of (anti-)de Sitter algebras in (2+1) dimensions. J. Phys. Conf. Ser. 2014, 532, 012002. [Google Scholar] [CrossRef]
Publisher’s Note: MDPI stays neutral with regard to jurisdictional claims in published maps and institutional affiliations. |
© 2021 by the authors. Licensee MDPI, Basel, Switzerland. This article is an open access article distributed under the terms and conditions of the Creative Commons Attribution (CC BY) license (http://creativecommons.org/licenses/by/4.0/).