Next Article in Journal
Possible Occurrence of Superconductivity by the π-flux Dirac String Formation Due to Spin-Twisting Itinerant Motion of Electrons
Next Article in Special Issue
Pauli Crystals–Interplay of Symmetries
Previous Article in Journal
Structured Light 3D Reconstruction System Based on a Stereo Calibration Plate
Previous Article in Special Issue
The Role of the Pauli Exclusion Principle in Nuclear Physics Models
 
 
Font Type:
Arial Georgia Verdana
Font Size:
Aa Aa Aa
Line Spacing:
Column Width:
Background:
Article

Chern-Simons Current of Left and Right Chiral Superspace in Graphene Wormhole

by
Salvatore Capozziello
1,2,*,†,
Richard Pinčák
3,4,*,† and
Erik Bartoš
5,†
1
Dipartimento di Fisica “E. Pancini”, Universitá di Napoli “Federico II”, Complesso Universitario di Monte Sant’ Angelo, Edificio G, Via Cinthia, I-80126 Napoli, Italy
2
INFN Sezione di Napoli, Complesso Universitario di Monte Sant’ Angelo, Edificio G, Via Cinthia, I-80126 Napoli, Italy
3
Institute of Experimental Physics, Slovak Academy of Sciences, Watsonova 47, 043 53 Košice, Slovakia
4
Bogoliubov Laboratory of Theoretical Physics, Joint Institute for Nuclear Research, 141980 Dubna, Moscow Region, Russia
5
Institute of Physics, Slovak Academy of Sciences, Dúbravská Cesta 9, 845 11 Bratislava, Slovakia
*
Authors to whom correspondence should be addressed.
These authors contributed equally to this work.
Symmetry 2020, 12(5), 774; https://doi.org/10.3390/sym12050774
Submission received: 10 April 2020 / Revised: 28 April 2020 / Accepted: 6 May 2020 / Published: 7 May 2020
(This article belongs to the Special Issue Symmetries and the Pauli Exclusion Principle)

Abstract

Starting from the basic definitions of Chern-Simons current, it is possible to calculate its values with a quantum machine learning approach, the so-called supersymmetric support Dirac machine. The related supercurrent is generated from the coupling between three states of the quantum flux of a modified Wilson loop of Cooper pairs. We adopt the Holo-Hilbert spectrum, in frequency modulation, to visualize the network as the coupling of convolutional neuron network in a superstatistic theory where the theory of superconductors is applied. According to this approach, it is possible to calculate the number of carbon atoms in the spinor network of a graphene wormhole. A supercurrent of Cooper pairs is produced as graviphoton states by using the Holo-Hilbert spectral analysis.

1. Introduction

A Chern-Simons current [1,2] of a Cooper pairs quantum flux [3], giving rise to a graphene wormhole, is an interaction model with possible applications in superconductivity [4,5,6,7]. According to this approach, we can consider a new theory as a meeting point of superstatistics and superspace theory [8] incorporated in a predictive model. Furthermore, in recent years, quantum machine learning [9] with the intrinsic behavior of a supersymmetric Dirac neural network [10] and a support spinor machine [11] have been actively searched and developed. These new models have their roots in the old Wilson loops of gauge theory [12], in cohomology of time series data [13], in the support spinor network and in the geometrical description of gravitational theories [14,15,16].
The geometry of a graphene structure can be realized as a carbon lattice with six carbons per one lattice link with three bonds and free electrons. From the point of view of chemical properties, it is not a proper organic material because of the lack of hydrogen atoms replaced by Cooper pairs of two electrons. As a consequence, the supercurrent can be generated from the topology of graphene in a wormhole structure with the optimized number of carbon atoms and the holonomy of a Cooper pair connection in the spinor network. The graphene wormhole is considered as the dual geometry of the C 60 fullerene, the spherical configuration of graphene with superconductivity states. Related to the urgent demand of high speed supercomputers, realized by the Josephson junction and new type of artificial intelligent quantum machine learning, the graphene wormhole supposes to be one of the candidates for synthesized material to build up a new quantum computer with deep learning behavior [17].
In non-relativistic quantum mechanics, a wave-function is the most important mathematical object for the basis in the Hilbert vector space of free electrons in graphene carbon atoms. It is needed to find out the classical probability for an electron as the square of the Hilbert norm. On the other hand, quantum field theory uses scalar, vector, tensor and spinor fields as basic objects for studying Yang-Mills fields (and analogue gravitational field) induced by the electronic property of electron spin. It is challenging to replace first Brillouin zone basic forms of Fourier transform with empirical mode decomposition [18] (EMD) given in an adaptive basis of Hilbert transform. These new modes have instantaneous frequency as the Cooper pair spectrum of momenta, the so called Holo-Hilbert spectra [19] of hidden higher dimensional layers of Kolmogorov space. This is a nonlinear and non-stationary time series in simulations of the spectra for free energy of the graphene.
With these considerations in mind, the Chern-Simons theory plays an important role in unifying the wave function of quantum mechanics with the gauge field, given in the form of Wilson loop, forming the supersymmetry anomaly of the Cooper pairs, the so called Chern-Simons supercurrent of the Cooper pairs. Researchers and engineers are interested in the applications of Chern-Simons supercurrent, mainly through the superconductor theory, to a graphene wormhole [20]. The quantum tunneling of the Cooper pairs in the graphene wormhole, from the left to the right supersymmetry, is explained by using the quantum foam over a supersymmetric support Dirac network (SSDN). The edge of the network is a holonomy of connection as a modified Wilson loop with quantum phase transition to superconductor state in the form of quantum machine learning over SSDN. The Cooper pairs coupling with the graviphoton play a very important role in explaining the Chern-Simons current in superconductors. We use the Cooper pair as a small quantum machine learning unit of adaptive property between two electronic coupling energies as the support Dirac network for learning the order parameter in the superspace of graphene wormhole. We use a new empirical analysis of Holo-Hilbert spectral approach with a predefined new model to compute the Chern-Simons supercurrent in the graphene wormhole with the size and width of the wormhole as predictive parameters. In this model, the computation of Josephson current [21] by using the Chern-Simons current is performed by using the conservation law of free energy with constant curvature change with respect to the change of connection between free electrons in the Cooper pair and their curvature in the supercurrent inside the graphene wormhole as the graviphoton [2].
This approach can be applied to other theoretical models of time warping of spinor network [22], of machine learning [23] and as forecasting methods by using a prediction of parameters in superconductivity states [24]. Mathematical and physical properties of wormholes might be suitable for testing the existence of graviphotons as a sort of hidden fifth force in extradimension of quantum foam inside the graphene wormhole structure. The realtime dynamics of chiral magnetic effect in the superconductivity of graphene wormhole is under active research in many scientific communities with many applications to superconductors. Specifically, the Chern-Simons current of Wilson loop, as a single chiral magnetic charge inducing coherent electric current and graviton, is interesting to be found as the exchange gauge field of chiral symmetry breaking between two pairs of a photon and a graviton and free electron pair, the so called graviphoton [25]. For the quantum tunneling in a wormhole, the Cooper pairs tunnel from a superconductor. They can warp though a Josephson junction and break the supersymmetry by a chiral anomaly. In fifth dimensions [26], considering an extradimensional model of a graphene wormhole, they produce graviphotons [27] like tachyonic particles [28] in quantum entaglement states. The situation is analogous to the qubit states of a quantum computer, which can be produced from the graphene wormhole as a Josephson junction. At a relativistic scale of macroscopic world, physicists noticed that the universe is dominated by the left hand alpha decay of quarks [29]. The graphene wormhole is supposed to be the scale at which the Josephson effect in a superconductor [30], like the dark energy scale in cosmology [31], can be simulated as a new type of superconductivity. In other words, it is a tunable superconducting quantum interference device [32] for quantum supercomputer made from graphene [33].
The role of supersymmetry [34] is actively searched in chiral symmetry, breaking the graphene superconductor condition [35] of free electron transport through the graphene wormhole [36]. The graphene wormhole connects two graphene sheets [37] as D-brane and anti-D-brane [38] of a superconductor with the Chern-Simons supercurrent in D-brane model [20]. In this situation, we can realize the Chern-Simons manifold as an Einstein-Rosen bridge between the child manifolds of the graphene. This model can be considered as a supersymmetry breaking model for the quantum foam of Calabi-Yau manifold in the graphene wormhole.
In this paper, we will study the Chern-Simons current of left and right chiral superspace for graphene wormholes. The paper is organized as follows. In Section 2 we sketch the basic definitions of Chern-Simons current and graviphotons in the framework of cohomology theory. Section 3 is devoted to the calculation of the Chern-Simons current by using the SSDN over a quantum foam model. We use the ribbon graph over a support of spinor network with a predefined connection of Cooper pairs attached to the edge. We implement the algorithm over the Holo-Hilbert spectral frequency modulation and the SSDN algorithm of quantum machine learning for finding the prediction of order parameters for superconductivity state. In Section 4, we discuss the results of computation of the Chern-Simons current for superconductor in graphene wormhole and then we draw conclusions.

2. The Chern-Simons Current for a Superconductor

2.1. The Modified Wilson Loop for Coopers Pairs

In quantum mechanics, the orbital of an electron in graphene is modeled as a wavefunction Ψ ( k ) = k c k e i k x which gives the probability of finding the electron in the momentum space k and k of a sphere in Fermi sea. In the Ginzburg-Landau (GL) theory, we use | Ψ ( k ) | 4 in 4-spheres S 4 for a superstatistics of couplings in the Chern-Simons 3-forms between the Cooper pairs and a graviphoton. The wavefunction separates into the left and right supersymmetry in the upper half plane of the complex plane. The left symmetry of the orbital is modeled by the Hilbert transform Ψ ( k ) = Re k N c k e i ω ( t ) with three hidden layers of instantaneous frequency. The right supersymmetry is an imaginary part and it is hidden.
Let X t / Y t be a superspace of the Chern-Simons (CS) manifold D-brane of a graphene wormhole. The cohomology theory of superspace is adopted for measuring the invariant property of equilibrium state of the coupling between Cooper pairs and graviphoton. The Bose-Einstein condensation, at equilibrium of electron vibrations in the graphene lattice, induces a superstatistic with a superdistribution of cocycles of Cooper pairs in Tr H 3 ( X t / Y t ) . Here [ β t ( | Ψ ( x ) | 4 ) ] is an equivalent homotopy path of cocycles in the equivalent value of an order parameter for a superconductor. In GL theory of phase transitions, the order parameter to change normal state to superconductivity state is a condensed wave function of the Cooper pairs. The fourth order wave function is analogue to a new type of Chern-Simons current with J μ = β : = Tr H 3 ( X t / Y t ) A A A . It might be also a new type of superstatistics of Bose-Einstein condensation in supercurrent condensation state in the fourth dimension induced by the integration of 3-forms over three new types of modified Wilson loops with coupling behavior of the Cooper pairs A μ A μ A μ (see Figure 1). By the interaction of two mathematical hybrid objects, the so called Wilson loop A μ and the Chern-Simons current J μ , we can relax the gauge theory definition and redefine new mathematical objects for more flexible and suitable study of phase transition in the superconductor.
The quantum foam model in graphene wormhole is a moduli state space model similar to quantum dots, an array of Josephson junction. Inside the Josephson junction there exists a supercurrent tunneling effect across the wormhole from the left to the right supersymmetry. The model of Cooper pairs tunneling across Josephson junctions involves three forms of coupling between three Lie algebras. The first form is induced by the coherent state of coupling between a photon with a graviton. The second and third fields are the Cooper pairs of electrons in graphene wormhole with quantum foam condensation states. The superconductivity state of Coopers pairs is related to ribbon graph of loop gravity algorithm with Wilson loop of graviphoton over the link between their edge of free electron spinor field in Cooper pairs. The spinor network and the quantum holonomy can be implemented by the Ising algorithm of quantum machine learning [39] to find the order parameters in the wormhole structure. We assume that, in the superconductor state of the wormhole, the state is coherent and the energy of states cannot be lost with respect to changing the gauge field in the Chern-Simons current. When we change free energy, the superconductor magnetic flux will not change up to some threshold. We quantize free energy of Cooper pairs in the wormhole by using the moduli state space model of the Chern-Simons forms A 1 , A 2 , A 3 .
In gauge theory, A μ is a gauge field that can be realized as a Wilson loop. Traditionally, we represent an electric field or an electromagnetic field with the field strength F μ ν , that is, a Yang-Mills field. In the Chern-Simons theory, A μ is represented by a general field for any fields to be unified. In this paper, we use A μ for the field of electron attributes to be learned within the supersymmetric support Dirac network. These attributes are induced by three types of molecular orbitals of carbon lattice in the graphene wormwhole.
Definition 1.
Let A be a connection along spinor field of the Cooper pairs. Let A A be a coupling between two connection fields, one is from hexagonal carbon ring of graphene as an edge A of spinor network, the other A is from localized electrons around 3 s p 2 bonding of carbon atoms. We use the wedge product of three bonds and denote it as the Chern-Simons 3-forms A A A .
In the molecular orbital of the graphene with repeated N carbon atoms, the trajectory of an electron is visualized by an energy band. We alternatively use a new methodology to visualize the energy band by using a partition function over the free energy. The orbital is induced by the supersymmetry of group operations on the principle bundle of the connection. The trajectory of the free electron can be a knot state of modified Wilson loop with the spin invariant. The connection of spinor field gives a parallel transport of the free electron along hexagonal carbon atoms in the equilibrium state of the superconductor (see Figure 1).
Let X t be the Kolmogorov space of time series data of the Cooper pairs trajectory. The loop is coming from the chosen point on the momentum space of the free electron [ e i k x ] [ S 1 , X t ] with the equivalent class of fundamental group π 1 ( X t ) .
Definition 2.
Let A be a connection of Cooper pairs. We define the equilibrium state of Cooper pairs with partition function
Z = e β F = k D [ A 1 ] A 2 e i S ,
with the chosen action of the system equal to one form of the third connection in carbon lattice i S = A 3 .
Definition 3.
The canonical form of the Chern-Simons supercurrent in a graphene wormhole is an equilibrium state of parallel transport of Cooper pairs along the 3-form of connections over 3 carbon rings of 6 carbon atoms per rings with canonical state k of partition function. The formula is
J k = β = k A d A + A A A .
At the equilibrium of parallel transport, the current is a conserved free energy for moving Cooper pairs so that we have the change of path integral to differential form over cohomology D [ A ] = d A . It is Z = k D [ A 1 ] A 2 e i S = k D [ A 1 ] A 2 e A . We approximate e A 1 + A + so we have
J k = k d A A ( 1 + A ) = k A A + A A A .
with k = 1 , 2 , 3 as a partition function of states of Cooper pairs trajectory as modified Wilson loop in the framework of electrons as a co-differential map of co-chain complex. We have
F C 6 ( X t ) d d F C 5 ( X t ) ,
if we consider a space trajectory of the Cooper pairs X t over carbon lattice C 6 ( X t ) = e 1 , e 2 , , e 6 . It is a complex spanned by the cell as the edge of ribbon graph E = { e 1 , e 2 , , e 6 } with the connection A for each edge. In each cell complex, we have a partition function Z = Ker ( d ) as the equilibrium state for coherent superconductivity states of the Cooper pairs with an exact sequence of infinite cohomology d 2 = 0 .
We define the kernel function as the partition function with Lie derivative in the form of exponential. So we have a general form of the supercurrent by J = F φ with
Z = e β F = D [ Ψ ] D [ Ψ ] e S ( Ψ , Ψ ) .
Definition 4.
A cohomology of free energy in graphene wormhole is composed by a chain of carbon lattice complex with three types of connections A μ L , A μ L , A μ R of the gauge fields for an electron.
In this model, the first cohomology group is a ribbon graph of spinor network. We assume that the supercurrent is the Chern-Simons current over holonomy of the Cooper pairs along ribbon graph of carbon lattice. The connection A μ is a modified Wilson loop from our definition above. The behavior of electron parallel transport can be expressed by the coupling between these connection gauge fields. The attribute A μ is also having some extra-property asthe behavior of supersymmetric Dirac neuron network in our new model of quantum machine learning. We have an expectation of the attribute as a group action with fixed points of the gauge group in the mirror symmetry gauge group action along the ribbon graph of carbon lattice, that is
A μ = 1 Z Π i W i A μ e i S .

2.2. Geometry of the Cooper Pairs

The decomposition of the Cooper pairs, while tunneling through Josephson junction in a wormhole, switches the spin orbital of Cooper pairs electrons from the left chiral supersymmetry to the right chiral supersymmetry in the superconductor junction of child manifold through a normal junction of the Chern-Simons manifold. The mechanism of phase shift in the tunneling produces a graviphoton by inducing the Chern-Simons supercurrent in the fifth dimensional extension of the fourth dimensional model of double graphene sheet. We assume that energy is conserved over extradimensions in the form of exact sequence of cohomology of free energy. The Cooper pairs tunnel from fourth dimension to fifth dimension by using the differential operator over the chain complex of the superspace. The distortion of fifth dimension produces a gravitational curvature as the graviphoton mass produces two electrons in the Cooper pairs separated, each other, inside the graphene wormhole. This mechanism is analogue of the quantum entanglement state in quantum information theory with warping state as entanglement states of the Cooper pairs. The supercurrent is produced by changing the phase of the Cooper pairs from child1 manifold to child2 manifold with starting superconductivity as the supercurrent. Our theoretical study is based on the superspace of two sheets of graphene in ( 2 + 1 ) + ( 2 + 1 ) -dimensional model with dim ( R × X t L × Y t R ) = 5 where X t L is a left child manifold of graphene sheet with the left chiral supersymmetry and Y t R is a right child manifold of graphene sheet with the right chiral supersymmetry and the extradimension R is a dual superspace of graphene X t L × Y t R with real ground field as fifth dimension.
In this section, we relax some properties as curvature, connection, Yang-Mill field and Dirac operator by adding new properties to definitions of modified Dirac operator and supersymmetric support Dirac network just for the purpose to study specific property of the Chern-Simons current in the superspace of extradimensions.
We consider the connections A 1 , A 2 , A 3 between two molecules of graphene in the wormhole as a simple example of two child manifolds X t , Y t with single bond link X t / Y t between them as the Chern-Simons manifold. We can use this model to extend to more carbon molecules in child manifold and add some extra carbon molecules to the Chern-Simons manifold in next steps by using optimization along the spinor network. A graphene molecule is hexagonal without defect. The other molecule is pentagonal with one defect. The Chern-Simons-bridge connects bonds of carbon atoms and induces closed surfaces with curvature and graviphotons as the connection of electrons. These electrons move freely around free energy close surface for N combination of hexagonal and pentagonal carbon molecular lattice of graphene.
Let homotopy path over manifold of pentagon S 5 be a homotopy from deformed crystal lattice distance between pointed space of time series data as a ground gauge field without excitation H P 1 of free electron in bonds of pentagons along the path α : S 5 × I X t . Giving a projection map S 5 S 4 , we take a covariant functor to the trajectory of Cooper pairs free electrons in the wormhole with curvature of topological defect in child manifold X t by
[ S 5 , X t ] layer 3 d [ S 4 , X t ] layer 2 d [ S 3 , X t ] layer 1 = spinor ,
so we have
C 5 ( X t ) d C 4 ( X t ) d C 3 ( X t ) ,
in which a cohomology group is induced by using kernel map from a conservation of free energy in the fifth dimension. We define the Hamiltonian of the global system by using the differential map in the chain sequence with moduli state space of kernel and image map in H 4 ( X t ) = Ker ( C 5 ( X t ) ) / Im ( ( C 4 ( X t ) ) ) and turn an arrow from covariant functor to contravariant functor in order to produce a gauge field of deformed curvature of spinor field as induced gravitomagnetic field with graviphoton mass as source from
Ker ( C 4 ( X t ) ) = { B g | : C 4 ( X t ) C 3 ( X t ) , · B g = 0 , B g C 4 ( X t ) } .
Bending the covalent bond from hexagonal to pentagonal, we have
H 3 ( X t ) H 4 ( X t / Y t ) .
Consider now the other side of the D-brane with induced operator D + and anti-D-brane D with a trajectory of free Cooper pairs with electronic spin in Kolmogorov space as ground state of S 4 with covering space Y t = : S 7 . Consider the homotopy path of the Hopf fibration from S 7 S 4 with group action of spinor field of graviphoton in mirror symmetry for quantum tunneling S 3 S 7 S 4 . Taking a covariant functor as above, we get a cohomolgy group.
The tunneling in the wormhole induces a graviphoton over the Hopf fibration and violates the CPT invariance because of the electron warping across the tunnelling. Let us now compute the hidden 8 states of the graviphoton with spin 1. The states of graviphoton can be interpreted as qubit state over the Hopf fibration S 3 S 7 S 4 .
We define three cohomology sequences, a sequence of free electrons T 1 , an external magnetic supercurrent field of photons T 2 and a qubit memory holding states of graviphotons T 3 . The coupling between these cohomology sequences induces an chiral state φ L μ ( T 1 , T 2 , T 3 ) from left hand to right hand φ μ R ( T 1 , T 2 , T 3 ) by deformed curvature of spacetime in the wormhole with changing cohomolgy connections.
Physical interpretation of a monopole or an instanton in the graphene crystal is equivalent to the quantum tunneling in the semiclassical scale of wormhole connected by a single group of graphene molecules from different sides of Einstein-Rosen bridge as child1 and child2 manifolds. The Chern-Simons manifold is equivalent to the length of group of graphene crystal as a single coupling constant.
Let a general solution, induced by the trajectory of 3-orbitals between the coupling of Cooper pairs and graviphotons, be written in the general form of coupling between three cosines with unknown frequencies and amplitudes of energy states, that is
φ μ = k ( T 1 , T 2 , T 3 ) = A cos ( θ 1 ) + B cos ( θ 2 ) + C cos ( θ 3 ) .
The first term is induced by the tensor correlation between the graviphoton and others, the second and third terms are equivalent in the construction. A mirror symmetry to φ μ = k ( T 1 , T 2 , T 3 ) can be written in the form
φ ν = k ( T 1 , T 2 , T 3 ) = A sin ( θ 1 ) + B sin ( θ 2 ) + C sin ( θ 3 ) .
Let J μ = k = 1 Volume R T 1 , T 2 , T 3 Y t / X t Γ d T 1 d T 2 d T 3 be a partition function as a boundary volume 3-forms S 3 over the superspace of graphene wormhole. We explicitly approximate the current to the boundary in S 3 by
J φ ν = k ( T 1 , T 2 , T 3 ) * = H n H n + 3 ( X t / Y t ) D A e i S C S , H n H n + 3 ( X t / Y t ) D A e i S C S , H n H n + 3 ( X t / Y t ) D A e i S C S J φ ν = k 1 i ln 2 k + 2 sin π k + 2 , 2 k + 2 sin π k + 2 , 2 k + 2 sin π k + 2 2 k + 2 3 2 R Y t / X t Γ d T 1 d T 2 d T 3 = D A e i Γ Γ Γ + Γ Γ T 1 , T 2 , T 3 Π W ( Γ ) D A e i Γ Γ Γ + Γ Γ T 1 , T 2 , T 3 .
Let X t be a superspace of child1 and Y t be a superspace of child2. The Chern-Simons bridge is denoted by a moduli state space Y t / X t which can twist to X t / Y t by using a supersymmetric Wilson loop operator inside the wormhole. We define a superconductor junction in the graphene wormhole by the spectral sequence of sheave cohomology over a section of graphene vector field in the wormhole. Let 0 D (D—D-brane, A D —anti-D-brane) be a pointed space of starting states of Cooper pairs from the layer of D-brane
0 D b r a n e O X t O Y t O Y t / X t C h e r n S i m o n s 0 A D .
In order to link the D-brane 0 D and the anti-D-brane 0 A D , one needs a supersymmetry to warp between sheets without loosing time. In order to do that one needs to define a BV-cohomology [40] for the superspace of graphene wormhole ( A , s ) .
The chain complex of carbon atoms in graphene lattice is denoted by C * ( T 1 , T 2 , T 3 ) . Let H n H n + 3 ( T 1 , T 2 , T 3 ) be a BV-cohomolgy model for the superspace of graphene wormhole defined by warping between twistors of 2 sheets in the Chern-Simons manifold with Cooper pairs production of graviphotons. The stable orbital is defined as
H n H n + 3 ( T 1 , T 2 , T 3 ; X t / Y t ) = Im C * ( T 1 , T 2 , T 3 ) / Ker C * ( T 1 , T 2 , T 3 ) .
We take a contravariant [ · , X ] , functor of the ground base-space X, in the commutative diagram
0 D T 1 [ S 7 , X ] [ S 3 , X ] [ S 4 , X ] 0 A D 0 D T 2 [ S 5 , X ] X t / Y t [ S 4 , X ] X t / Y t [ S 3 , X ] 0 A D 0 D T 3 [ S 3 , X ] [ S 7 , X ] [ S 4 , X ] 0 A D child 1 child 1 child 2 child 2 CS bridge CS bridge 0 D T C S [ O X t , X ] [ O Y t , X ] [ O Y t / X t , X ] 0 A D .
We have the image of differential map by the homotopy class [ S 5 , X ] X t / Y t [ S 4 , X ] X t / Y t [ S 3 , X ] with the image map from the fifth dimension to the fourth dimension defined as Im ( X t / Y t ( [ S 5 , X ] ) ) . The image modulo kernel map is defining the coupling of graviphoton in the fourth dimension with homotopy equivalent to S 4 (a moduli based space of Hopf fibration S 3 S 7 S 4 ) as the space of graviphotons. In a fourth dimensional model of a graphene wormhole, we define a superspace of Cooper pairs orbital as
Definition 5.
Let e u S 3 be a free electron orbital of a separated free electron around a lattice of carbon atoms in the graphene with homotopy equivalent to unit sphere S 7 of the Cooper pairs with spin orbital φ u S 3 , φ = e i β i x t . For the other part of the Cooper pairs, e v S 7 is a free electron orbital of separated free electrons around a lattice of carbon atoms in the graphene with homotopy equivalent to unit sphere S 7 of Cooper pairs with spin orbital φ v S 3 , φ = e i α i y t . An orbital of Cooper pairs is Φ i = [ 1 , ν μ g μ ν e μ e ν / φ μ φ ν ] HP 1 ; it is the Hopf fibration S 3 S 7 S 4 = H P 1 .
Definition 6.
Let a Josephson effect for the Cooper pairs be defined by the connection between Cooper pairs wave function and graviphotons in the extradimension warp between fourth dimension and fifth dimension. We denote the connection from the free electrons to the wall of space border in fifth dimension by Γ μ ν . We define an instantaneous phase shift from a superconductor junction to another superconductor junction by a curvature R μ ν in an amount of warped time in Γ μ ν . The Josephson equation i h d Φ i d t can be transformed to the equation over the curvature of fifth dimension by R μ ν Γ μ ν .
We define the Chern-Simons current in a 5-dimensional model and in an 11-dimensional model by the application of free electron transport in the graphene wormhole. Let R μ ν be a curvature of electron trajectory homotopy path with the spin in parallel and anti-parallel direction with respect to its momentum. Let d t * be the distance between atoms in the graphene with defects inducing the curvature. The fifth dimensional model is denoted by the Hopf fibration. We use a metric on the Ricci flat cone superspace
d s 2 = d t 2 + g a b ( t ) e a ( k ) e b ( k ) + d t * 2 ,
where e a ( k ) , e b ( k ) are the Cooper pairs orbitals in Hopf fibration which are self dual between D-brane and anti-D-brane of graphene child manifold [ X t / Y t , 1 ] . The curvature R a b deforms the superspace in the wormhole between the connection in D-brane a and anti-D-brane b. We define a current in 5-dimensions d s 4 = d t 2 , d t * 2 , by gluing four unit spheres S 1 by disjoining the sum S 1 S 1 S 1 S 1 . Let X t : = S 7 be a Kolmogorov space of free electrons in the wormhole. We use homotopy path α : X t × I S 3 for the projection from extra-dimensions to 4-dimensional D-branes. We have the Hopf fibration S 3 acting on a fibre of tangent space S 7 to orbit based space in S 4 . The current metric in the wormhole is defined over S 4 S 4 S 0 as a stable pointed space embedded in 11-dimensional manifold. It is contractible to the Chern-Simons child manifold over S 3 , a principle bundle orbit of Cooper pairs with self-dual two form over S 4 . Lie algebras can be defined by the Chern-Simons 3-forms connecting two child manifolds as the Einstein-Rosen bridge in the superconductor grahene wormhole.
The Chern-Simons current is an axial correlation and projection from 5-dimensional model of D-brane into 4 dimensions by using 3-forms. These forms are the main tool for the measurement of induced changing volume of interaction flux of gravitational field with magnetic field in 3-vector fields with their induced dual fields in AdS -Yang-Mill fields. The superspace of graphene is composed by a tensor product of 3-forms in 4-dimensional model of the Chern-Simons form glued up into the superspace with modulo Z 4 S Z 4 : = S Z 1 S Z 1 S Z 1 S Z 1 . We can use the Chern-Simons 3-current to measure the interaction between two D-branes in the graphene as a metric of Lie algebras 3-forms of imaginary map modulo kernel projection map in the cohomology theory.
Definition 7.
Let X t be a Kolmogorov space of trajectory of a pair with X t = S 7 Hopf fibration of free electrons in the wormhole. The superspace with dimension n + n + 4 = 2 + 2 + 4 = 8 of graphene wormhole is defined by the homotopy class deformed in a double plane (one time deformed in D-brane and one time in anti-D-brane simultaneously) with moduli space of the Chern-Simons 3-forms
H n H n + 3 ( X t ) = [ H n + 3 S n + 3 ] S n S 0 0 .
The elementary form is similar to the modified Nahm equation of the coupling between 3-Lie algebras in 11-dimensional model with string X i in the superspace with a projection to the i-dimension. In 3-dimensions, we have a moduli superspace of the graphene between three string couplings with the curvature of graviphotons in three bonds of deformed hexagon of graphene wormhole. It is
J μ = 1 ( [ c i ] ) X 1 + J μ = 2 ( [ c j ] ) X 2 + J μ = 3 ( [ c k ] ) X 3 = R i j k μ Γ i j k mod J μ ,
for i , j , k = 1 , 2 , 3 , J μ Tr H 3 ( X t ) .
Let Cooper p s · d l be an integral of the momentum of Cooper pairs, let Δ J μ be the Chern-Simons current. We define the moduli superspace of free energy in the wormhole by a quantization of the coupling between the momentum of Cooper pairs and the induced Chern-Simons current from the graviphoton Δ J graviphoton μ . We have
[ X t / Y t , 1 ] Δ 2 Cooper p s · d l h Δ J graviphoton μ = n Z ,
where the Proca equation for the full canonical momentum of the Cooper pairs, including gravitational fields, is given by
Γ X t / Y t F = d A + [ A , A ] 0 = × A = Cooper p s · d l = ( m * v s + e * A μ + m * A g ) · d l = n h 2 .
Let the orbital of graviphoton be belonging to the tangent of manifold one form with Lie algebra as tangent of the graviphoton manifold Φ graviphoton : = X ρ . The Cooper pairs in the left chiral state are Ψ Cooper pairs : = X μ and Ξ : = X ν . The right chiral state of the Cooper pairs in mirror symmetry is denoted by X μ and X ν in dual one form over the manifold of the Cooper pairs. We glue three orbitals as coherent states in the Chern-Simons 3-forms over Tr H 3 ( X t ) . The trace invariant is measured by the Hermitian product over the tangent of supermanifold. We denote, as Chern-Simons current, the density of superconductor states in graphene wormhole J * = Φ J μ Ψ Ξ = T 1 , T 2 , T 3 . It is a group action of Hopf fibration over the tangent space of Calabi-Yau orbifold in a quantum foam model for the superconductor. We will compute the integral for finding the optimal Chern-Simons current in the superconductor state with the radius of the wormhole in the next section.
Consider a 4-dimension space with the curvature R T 1 , T 2 , T 3 X t / Y t . The volume form in the Chern-Simons graphene wormhole with the free energy of coupling between the graviphoton and Cooper electron pairs can be written as an equation with boundary conditions, that is,
Δ E ( Γ ) = R T 1 , T 2 , T 3 X t / Y t Γ T 1 Γ T 2 Γ T 3 mod J * ,
where Γ T i ( i = 1 , 2 , 3 ) is a connection over the fibration. The moduli term signifies quantum states with the warping of an electron around a graviphoton. The confinement produces a gluon exchange since it is possible to transform the above equation with the energy state as
Δ E ( Γ ) R T 1 , T 2 , T 3 X t / Y t Γ T 1 Γ T 2 Γ T 3 + n J * = 0 ,
where n Z and ( d x , d y ) is the 2-dual basis span over lattice of graphene D-brane in 2-dimensions, basis ( J * , Δ E ( Γ ) ) = d x , basis ( J * , Γ T 1 Γ T 2 Γ T 3 ) = d y .
The process is a quantum foam model of confinement similar to the gluon exchange of a quark and an antiquark producing a knot in the modified Wilson loop of a graviphoton.

2.3. The Supersymmetric Support Dirac Network

A supersymmetric support Dirac network (SSDN) is a support spinor network. It presents some extraproperties of the attachment of a modified Dirac operator for each edge with a capacity of the Chern-Simons current in the form of modified curvature keeping in each three node types. They represent three types of molecular orbital of graphene carbon atom with a holonomy of spin connection. It is a network of couplings between the Cooper pairs and graviphotons in superconductivity states with underlying superspace of ribbon graph model of induced supersymmetric support Dirac machine. The SSDN algorithm is the extended algorithm of a quantum machine learning of the Ising model for phase transition [41] by using convolutional neural network. Let curvature R μ ν i be a capacity over a ribbon graph node. The Hamiltonian operator is defined over the ribbon graph with maximum flow of the holonomy of connection algorithm along the closed loops in the ribbon graph. We use the definition of a modified Wilson loop over spinor network which is equivalent to the loop of trajectory of Cooper pairs in the graphene carbon lattice atoms with pentagonal defect inside a wormhole structure. The annihilation and creation operators around vertices along the loop are defined with modified Dirac operator for warping D-brane of Cooper pairs. In the equilibrium state of a starting superconductor with a spinor network, we have an optimization of total curvatures along the modified Wilson loop with total curvature in superconductor state of the system equals to zero
i R μ ν i = 0 .
The holonomy operotor of Π W i is defined by a flow of quantum flux in the form of a connection Γ μ ν = A μ ν along the edge of the ribbon graph. We define SSDN for graphene wormhole, composed by the three types of modified Dirac operators for measuring the Chern-Simons current flow over supersymmetric spinor network. For the left and right supersymmetry of the Cooper pairs, it is J 1 and J 2 and, for the graviphoton, it is J 3 . We have three types of nodes with the total number of carbon atoms N. The first type is a superconductor child1 node X t with C n ( X t ) as n chain of the Cooper pairs in the ribbon graph node. The second type is a superconductor child2 node Y t with C n ( Y t ) as n chain of the Cooper pairs in the ribbon graph node. The third type of node is a normal state of Josephson junction with the chain of tunnel Cooper pairs as C n ( X t / Y t ) . The spinor network of ribbon graph for lattice structure is shown in Figure 2.
Definition 8.
A modified Dirac operator for the left chiral fermion is defined by turning the mirror symmetry of D-brane to anti-D-brane with reversed time scale d t * . Let i = 1 be an imaginary number representing the hidden time scale in the extradimension perpendicular with D-brane
D = i Γ j ( g i j ) .
A modified Dirac operator for the right chiral fermion is defined by turning the mirror symmetry of anti-D-brane to D-brane with time scale d t
D + = i Γ j ( g i j ) .
We have
D + , R Φ + , 1 , R = J 1 Φ + , 1 , R , D + , R Φ , 1 , L = 0 , D + , R Φ ν 3 = J 1 Φ + , 2 , R , D , L Φ , 1 , L = 0 , D , L Φ , 1 , L = J 2 Φ , 1 , L , D , L Φ ν 3 = J 2 Φ + , 2 , L .
The supersymmetric Dirac operator is an operator where we have a coupling of annihilation and creation Dirac field in D-brane and anti-D-brane in the wormhole Chern-Simons manifold X t / Y t . The coupling can be considered a warping state of the Cooper pairs over supersymmetry next carbon atom bonding in the symmetric group action of modified Wilson loop of A 1 , A 2 , A 3 (Figure 3). The mechanism is an entangled state at the end point of trajectory of Cooper pairs loop space in time series data of Kolmogorov space. We can explain it by the quantum confinement of the interaction between D-brane and anti-D-brane of the Cooper pairs (Figure 4)
{ D + D } = 0 .
The operator can react with a vertex of spinor network in the sense of a quantum form of holonomy with the connection Γ i producing a change of curvature deformed from fifth dimension into the supercurrent in fourth dimension in analogy with the electron-graviphoton interaction, that is,
D Γ 1 = J 1 , D Γ 2 = J 2 , D Γ 3 = J 3 , D + J 1 = J 3 , D + J 2 = J 3 , D + J 3 = 0 , D J 1 = J 3 , D J 2 = J 3 , D J 3 = 0 .
We define three types of vertices, S i , X t , N i , S i , Y t ( i = 1 , , n ) , with superspace parameters as the capacity to hold inside the node. Let S 1 , X t = ( Γ 1 , J 1 , Φ 1 , R ) and S 1 , Y t = ( Γ 1 , J 2 , Φ 1 , L ) and N 1 , X t / Y t = ( Γ 1 , J 3 , Φ 3 ν ) .
Definition 9.
We define supersymmetric the spinor network Dirac operator along N nodes of carbon atoms in the system of graphene wormhole as
D spinor network ± = Π k i = 1 N Γ i , j k Γ i + 1 , j k | s i s j + h i s i + E ( d t * ) ,
with predefined wave function with − for the left and + for the right configuration parameters as a new order parameter where A k = Γ i , j k , k = 1 , 2 , 3 , is the connection of the Cooper pair and graviphoton in the wormhole. J * is a supercurrent and E ( d t * ) is the free energy of the graviphoton in the hidden fifth dimension.
Let G = ( V , E , i ) be a ribbon graph of a spin network with involution map i. The vertex is defined by the accumulation of free energy of supersymmetric Dirac operator from the left and right supersymmetry wave function of the Cooper pairs free electrons. The edge is a supersymmetric Dirac operator
D spinor network ± Φ μ = J i μ Φ i μ ,
when the network is in a nonequilibrium of forbidden transition state in superconductor state, we have
D ± Φ i μ = 0 , J i μ = R = 0 .
We define three types of coupling between the Cooper pairs and graviphoton by using the supersymmetric wave function with underlying ghost field Φ ± { ± 1 } with parity modulo excitation state. The ghost field Φ + is the right symmetry in child1 manifold S 1 , X t and the antighost field Φ is defined by the orbital of Coopers pairs in child2 manifold S 2 , Y t with the left symmetry. For Cooper pairs in the normal junction of the coupling between graviphoton, we denote it as Φ μ 3 , N . The modified Dirac operator in the superspace is defined by the induced normal field to the superfield, so we can split the Dirac operator into the left and right supersymmetric Dirac operator D ± , with three types of supercurrent as the eigenvalues of the annihilation and creation of a supersymmetric Dirac operator.

3. Computational Algorithm for the Chern-Simons Current

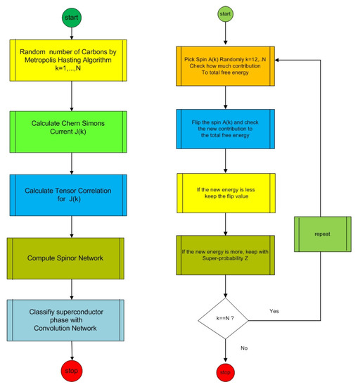
In this section, we present a numerical simulation of the Chern-Simons current over the spinor network of a graphene wormhole according to the theoretical model described in the previous section. The simulation consists of a procedure of three main steps. The first step is an algorithm for a random chosen partition function of supercurrent J k , k = 1 , 2 , , N , where N is the amount of carbon atoms in the graphene wormhole. In our simulation of left symmetry for the wormhole, we choose as an input example N = 84 atoms, 54 carbons for graphene D-brane, 18 carbons for child1 X t and 3 carbons belonging to the Chern-Simons bridge (see Figure 5). The rest of carbon atoms is added as a bridge between these 3 structures. For the right symmetry of anti-D-brane, we assume the symmetric structure of the result. The real computation might contains more than 10,000 carbon atoms, which we cannot take into account here for reasons of time complexity of computation. The flowchart of our algorithm can be found in Figure 6.
The second main step is an empirical analysis of frequency mode (FM) modulation of flux quantization for each lattice of the Chern-Simons current ( k = 1 , 2 , , 84 ). The Holo-Hilbert transformation is related to the new concept of cohomology sequence in extra-dimension of topological space with frequency modulation as the excitation of wave function of Coopers pairs. The above expansion is based on an adaptive intrinsic frequency mode function ( ITD IMF ) chain 1 ( 1 ) [13] as 3-basis of the Cooper pairs orbital Φ μ ( d t * ) , so we have
Φ μ ( d t * ) = x ( d t * ) + i y ( d t * ) ,
and
x ( d t * ) = Re j = 1 3 c j ( d t * ) = Re j = 1 3 a j e i d t * ω j ( τ ) d τ : = j = 1 3 a j e i ( p q Γ j ) d τ .
The algorithm to find a spinor network with high-dimensional Holo-Hilbert spectrum of 3 layers of the Cooper pairs is iterative with 15 steps and it is shown in Figure 7. The result of the algorithm is visualized by the spinor network of FM1, FM2, FM3 layers. The result of Holo-Hilbert amplitude is obtained as an extra-dimension representation where we can detect the phase shift and classify the next state of a prediction of superconductor state by using the convolutional neural network (CNN). The nested expression for the amplitude of frequency in quantum flux is
a j ( t ) = k Re l a j k l ( t ) e i t ω l ( τ ) d τ e i t ω k ( τ ) d τ .
The third step is the Ising algorithm of supersymmetric support spinor network. We use a convolutional network, the so called Alexnet [42], to learn and predict the spinor network with the size defined by a number of nodes in spinor network. We choose the input fixed size 84 × 84 × 3 , where 3 is coming from the connection of Cooper pairs, see Figure 8. We find the optimized size of the spinor network for the hidden number of carbon atoms with the probabilistic principle component analysis (PCA) algorithm [43], the so called Laplace PCA and Bayesian PCA with Gaussian kernel. Both of them are new types of probabilistic PCA, typically used for finding right dimensions of time series data by latent analysis of dimension reduction algorithm.
We assume that the hidden fifth dimension is parameterized by the graviphoton field as quantum flux B e = × g , where g is the gravitational field. We choose an arbitrary wave function for energy E * of B e with supercurrent as the amplitude in symmetric occupied state in 3-form of Cooper pairs from the coupling between the graviphoton and Cooper pairs
D + Φ + = J Φ = i = 1 3 D + Φ i , + , J k ( d t * ) Φ k = S 1 cos θ 1 , k ( d t * ) + N cos θ 2 , k ( d t * ) + S 2 cos θ 3 , k * ( d t * ) ,
where S 1 is a superconductor tunnel operator for a child1 manifold of superconductor. S 2 is a superconductor tunnel operator for child2 manifold of superconductor, N is a normal state tunnel operator for the Chern-Simons manifold and θ * = d t * . Thus we have
J * = min i = 1 3 Φ i , D | J i | D + Φ i , + = 2 k + 2 sin π k + 2 S 1 cos θ 1 , k ( d t * ) + N cos θ 2 , k ( d t * ) + S 2 cos θ 3 , k * ( d t * ) .
We can map from the space of carbon lattice to the space of energy band of the Cooper pairs, X t / Y t by the homotopy equivalent map α : S 6 X t / Y t . The phase shift between tunneling X t to Y t is defined by
[ 1 , e i θ X t / e i θ Y t ] = [ 1 , e i ( θ X t θ Y t ) ] X t / Y t .
The 3 occupied states of two equivalent states of the Cooper pairs and one equivalent state of graviphoton imply FM layer 3 of Holo-Hilbert spectral analysis of the energy band of a supercurrent. We implement a spinor correlation matrix with Dirac operator of 3 states by using the frequency mode Holo-Hilbert analysis
Φ n ( d t * ) = Re i = 1 n e i d Φ n d t * , n = 1 , 2 , 3 ,
for n = 1 we have a frequency modulation with the Cooper pairs in S 1 as the energy surface of layer 1, for n = 2 a frequency modulation with the Cooper pairs in S 2 as layer 2 and for n = 3 a frequency modulation of the graviphoton in N as layer 3 in Holo-Hilbert spectrum.
The Ising model of SSDN, in our model, slices the window of each carbon lattice atom with modified Wilson loop A μ = k . We classify the behavior of Cooper pairs free electrons in spin up and down due to holonomy in the spinor network with three types of connections, A i ( i = 1 , 2 , 3 ) for each k. The spinor fields A i are defined as the end point of spinor field in time series data for FM1, FM2 and FM3 layers. The spin up and down is the up and down direction of the spinor field in time series data. For the simplicity of the simulation, we use only values { 1 , 1 } for Ising model. The Metropolis-Hastings algorithm [44] to flip the spin and to calculate the free energy is defined as
  • Calculate free energy for A 1 , A 2 , A 3 and sum them to find the total free energy F t o t . For each modified Wilson loop A μ = k , the free energy is calculated by F f l i p = 2 A k ( A k 1 + A k + 1 ) , k = 1 , 2 , 3 , , 84 .
  • If F t o t < F f l i p then keep A μ .
  • If F t o t > F f l i p then flip A μ to the opposite direction.
  • Repeat steps until k = 1 , 2 , 3 , , 84 .
We define the phase order parameter for the superconductor T c with β = 1 k b T c and assign the partition function for the classification and separation of the wormhole plane into two planes by Z = e β F with chosen T = T c for the plane separation. The input data for Alexnet are generated into two classes with target 0 , 1 for the normal state with class 1 and superconductor state with class 0. We then use Alexnet to learn and predict the spinor network for these simulation data. In each node of the spinor network representing the wormhole, we have the network of carbon atoms and Cooper pairs inside. We choose 0 < d t * = k < L for a size of wormhole and choose a curvature for initial condition of spinor network 1 < Γ i = R < 1 , each node in spinor network randomly. Then we chose a predefined wave function of the Coopers pair to be Φ k = cos β k , where [ β k ] H n ( X t / Y t ) for each carbon k. We compute the Holo-Hilbert spectrum for the frequency mode modulation of layer1, layer 2 and layer3 for the spinor correlation between the spin exchange in the excitations as a spinor correlation network.

Simulation Results of the Chern-Simons Current Along Supersymmetric Support Dirac Network

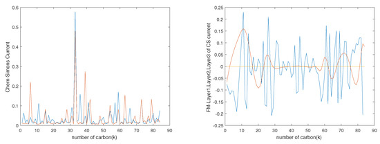
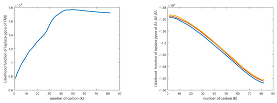
The main objective of the paper is to predict the Chern-Simons current and the size of the graphene wormhole as the stable structure. We use quantum machine learning of the Holo-Hilbert spectral frequency mode modulation to simulate data for the result of prediction. First, we use the Holo-Hilbert algorithm to run over the Chern-Simons current. The result of the Chern-Simons current and FM1, FM2, FM3 over the lattice of graphene wormhole is shown in Figure 9. We can notice that FM1 are non-stationary time series data. But FM2 and FM3 are more stationary with constant frequency over carbon lattice. It is analogy with coherent states of Cooper pairs spectrum of constant momentum over carbon lattice k. The layer2 of frequency mode modulation of the Chern-Simons current FM2 is chosen for the prediction of the size of wormhole since FM3 is closed to zero and cannot perform further data analysis of PCA. In our model, the FM3 is in analogy with the graviphoton frequency. According to this fact, we still have to pay attention to the study of the spinor network behavior of data analysis in the Metropolis-Hastings algorithm and in the Dirac spinor network algorithm of the planar graph to detect their effect in the Chern-Simons manifold. In order to do that, we generate random matrix for the adjacent matrix with fix size of child1, X t , input spinor network structure with 18 × 18 , see Figure 10. For the network with 84 carbon atoms, the result is separated into small groups of several clusters. It implies that with such a network structure, the topology of carbon atoms is not coherent and not stable. The result of the spinor network for k = 3 in FM3, the graviphoton in child1 manifold, is shown in Figure 11. We found that the network forms two clusters of Cooper pairs over two coherent clusters of carbon atoms in very high symmetry. On the right panel of Figure 11, we show the average tensor correlation of all the three connections and the modified Wilson loop in our definition of Cooper pairs behavior. The highest point of two Cooper pairs and the graviphoton is coupling approximately at k = 50 in highest peak of the plot. This result implies that the stable structure of the Chern-Simons manifold might be at this point. We use Laplace probabilistic PCA [45] to find the right dimension of carbon atoms in the Chern-Simons bridge. The input for our calculation is the quantum flux of phase shift in the Cooper pairs wave-function in the form of Holo-Hilbert spectra of FM1, FM2, FM3, and their connection of flux attached to the spinor network of carbon lattice by the Ising simulation of supersymmetric Dirac support machine. The result of Laplace PCA is shown in Figure 12. We found that the size of the Chern-Simons bridge is composed by k = 50 from the input of Cooper pairs over 84 carbon lattice. From this calculation, we get the size of graphene wormhole with the height 1.20867 nm. This value comes from the stack of nanotube with only 12 carbon atoms per one round. We use sp 2 bond length in the graphene approximately with 1.48 Å and we get the value 8 × 1.48 Å = 1.20867 nm . In order to find the spectrum of the Cooper pairs, we used a probabilistic PCA, the so called Gaussian PCA, and applied it to FM2 of Holo-Hilbert transform. We got the result for coherent spectra of Cooper pairs, see the right side of Figure 13. The results for the prediction of the Chern-Simons current is shown in Figure 14.
We prepare two groups of sample images for training and testing with the CNN. The input layer size is 54 × 54 × 1 and the 2D convolutional layer size is 3 × 18 . The dimension of maxpool layer 2 × 2 is equal to the dimension of output layer 2 × 2 for two classes of separated phases of superconductivity and normal states. We detect the phase change from the current density images of classification of two classes of input images to CNN for superconductivity phases (Figure 15) and for normal phases (Figure 16). For the Chern-Simons current, we found that the temperatures for order parameter, to be in the superconductivity state, is about 137 K. The supercurrent, in our simulations, still exists at room temperature but with very small value and with high fluctuations. At low temperatures, it is very stationary and no fluctuations are indicated from our results. For simulations and analyses over spinor network, we take into account the spectrum of graviphoton, FM3 on Chern-Simons manifold of three carbon atoms, see Figure 17.

4. Summary and Conclusions

In this paper, we discussed a new model of the Chern-Simons current to find a graviphoton, a coupling boson massless exchange particle with spin 1. The model allows the exchange of a mirror symmetry between chiral states of left handed supersymmetry of parallel spin of Cooper pairs of electrons in a graphene wormhole to right handed supersymmetry of free electron pairs in superconductor state. The pairs of four particles are coherent and break the chiral symmetry down to the three coupling states of the Chern-Simons current 3-forms of the orbitals of carbon lattice in the skeleton of carbon atom in graphene superconductor state. We use the model of graphene wormhole to compute the Chern-Simons current in a Josephson junction of superconductor states in the graphene. We predict the phase shift between frequency modulation of coupling wave function of Cooper pairs with graviphoton.
In the framework of this model, we used the cohomology of Cooper pairs and applied magnetic flux to build up a quantum form as a generalization of a support spinor network. This allows us to construct a circuit for holding memory in entanglement state as a new model for a quantum supercomputer with a magnetic resonance device made from graphene wormholes. We implemented a new algorithm to compute the current over a spin foam network by using a holomorphic map of connection over a modified Wilson loop. We derive the analogy of hidden energy by frequency modulation in 5th dimensional layer parametrized by d t * . According to this, we developed a new cohomology for the behavior of Cooper pairs as a Hopf fibration molecular orbital around carbon atom. Quantum machine learning, the so called supersymmetric support Dirac machine, is used to learn and classify the order parameters for superconductor. We have found that the supercurrent appears at 137 K. We use the Laplace PCA algorithm for the holomony of a modified Wilson loop over the Holo-Hilbert spectrum frequency modulation to find the size of graphene wormhole. The proposed algorithm is very promising for using quantum machine learning to design new graphene wormhole materials and to improve the quality of other organic chemical materials. This algorithm is also useful for applying image processing and deep learning to the structure of a carbon backbone in very complicated organic materials, proteins and all enzyme receptors.
In the future, we plan to show how to apply the results of this work to learn a protein structure and a structure of enzymes in a given metabolism. The new definition of a modified Wilson loop fits with the definition of a genetic code for learning the behavior of genes in a receptor of viral protein with a lattice structure of amino acids and genetic code.

Author Contributions

Conceptualization: S.C., R.P.; Investigation: S.C., R.P., E.B.; Writing—original draft preparation: S.C., R.P.; Writing—review and editing: S.C., E.B.; Visualization: E.B.; Project administration: S.C., R.P. All authors have read and agreed to the published version of the manuscript.

Funding

This research was partly supported by Scientific Grant Agency VEGA grant numbers 2/0009/19 and 2/0153/17.

Acknowledgments

This article is based upon work from CANTATA COST (European Cooperation in Science and Techonology) action CA15117, EU Framework Programme Horizon 2020. S.C. acknowledges INFN for partial support. R.P. would like to thank the TH division in CERN and BLTP in JINR, Dubna for hospitality.

Conflicts of Interest

All authors declare that they have no conflict of interests.

References

  1. Sedrakyan, T.; Galitski, V.; Kamenev, A. Topological spin ordering via Chern-Simons superconductivity. Phys. Rev. B 2017, 95, 094511. [Google Scholar] [CrossRef]
  2. Becker, K.; Becker, M.; Linch, W.; Randall, S.; Robbins, D. All Chern-Simons invariants of 4D, N = 1 gauged superform hierarchies. J. High Energy Phys. 2017, 2017, 103. [Google Scholar] [CrossRef]
  3. Javed, W.; Abbas, G.; Ali, R. Charged vector particle tunneling from a pair of accelerating and rotating and 5D gauged super-gravity black holes. Eur. Phys. J. C 2017, 77, 296. [Google Scholar] [CrossRef]
  4. de Matos, C. Modified entropic gravitation in superconductors. Phys. C Supercond. Its Appl. 2012, 472, 5. [Google Scholar] [CrossRef]
  5. Cariglia, M.; Giambó, R.; Perali, A. Electronic properties of curved few-layers graphene: A geometrical approach. Condens. Matter 2018, 3, 11. [Google Scholar] [CrossRef]
  6. Cariglia, M.; Giambó, R.; Perali, A. Curvature-tuned electronic properties of bilayer graphene in an effective four-dimensional spacetime. Phys. Rev. B 2017, 95, 245426. [Google Scholar] [CrossRef]
  7. Bellucci, S.; Saharian, A.A.; Simonyan, D.H.; Vardanyan, V.V. Fermionic currents in topologically nontrivial braneworlds. Phys. Rev. D 2018, 98, 085020. [Google Scholar] [CrossRef]
  8. Siegel, W. Superspace duality in low-energy superstrings. Phys. Rev. D 1993, 48, 2826. [Google Scholar] [CrossRef]
  9. Hush, M. Machine learning for quantum physics. Science 2017, 355, 580. [Google Scholar] [CrossRef]
  10. Cattaneo, A.; Schätz, F. Introduction to supergeometry. Rev. Math. Phys. 2011, 23, 669. [Google Scholar] [CrossRef]
  11. Kanjamapornkul, K.; Pinčák, R.; Chunithpaisan, S.; Bartoš, E. Support Spinor Machine. Digit. Signal Process. 2017, 70, 59. [Google Scholar] [CrossRef]
  12. Witten, E. The “parity” anomaly on an unorientable manifold. Phys. Rev. B 2016, 94, 195150. [Google Scholar] [CrossRef]
  13. Kanjamapornkul, K.; Pinčák, R. Kolmogorov space in time series data. Math. Methods Appl. Sci. 2016, 39, 4463. [Google Scholar] [CrossRef]
  14. Capozziello, S.; Cirilo-Lombardo, D.; de Laurentis, M. The affine structure of gravitational theories: Symplectic groups and geometry. Int. J. Geomet. Methods Mod. Phys. 2014, 11, 1450081. [Google Scholar] [CrossRef]
  15. Capozziello, S.; de Laurentis, M. Gravity from local Poincaré gauge invariance. Int. J. Geom. Methods Mod. Phys. 2009, 6, 1. [Google Scholar] [CrossRef]
  16. Capozziello, S.; Harko, T.; Koivisto, T.S.; Lobo, F.S.N.; Olmo, G.J. Wormholes supported by hybrid metric-Palatini gravity. Phys. Rev. D 2012, 86, 127504. [Google Scholar] [CrossRef]
  17. Schmidhuber, J. Deep Learning in neural networks: An overview. Neural Netw. 2015, 61, 85. [Google Scholar] [CrossRef]
  18. Huang, N.E.; Shen, Z.; Long, S.R.; Wu, M.C.; Shih, H.H.; Zheng, Q.; Yen, N.C.; Tung, C.C.; Liu, H.H. The empirical mode decomposition and the Hilbert spectrum for nonlinear and non-stationary time series analysis. Proc. R. Soc. A Math. Phys. Eng. Sci. 1998, 454, 903. [Google Scholar] [CrossRef]
  19. Huang, N.; Hu, K.; Yang, A.; Chang, H.C.; Jia, D.; Liang, W.K.; Yeh, J.; Kao, C.L.; Juan, C.H.; Peng, C.; et al. On Holo-Hilbert spectral analysis: A full informational spectral representation for nonlinear and non-stationary data. Philos. R. Soc. A Math. Phys. Eng. 2016, 374, 20150206. [Google Scholar] [CrossRef]
  20. Capozziello, S.; Pincak, R.; Saridakis, E.N. Constructing superconductors by graphene Chern-Simons wormholes. Ann. Phys. 2018, 390, 303. [Google Scholar] [CrossRef]
  21. Xu, L.; Li, X.Q.; Sun, Q.F. Majorana dc Josephson current mediated by a quantum dot. J. Phys. Condens. Matter 2017, 29, 195301. [Google Scholar] [CrossRef] [PubMed]
  22. Kanjamapornkul, K.; Pinčák, R.; Bartoš, E. The study of Thai stock market across the 2008 financial crisis. Physica A 2016, 462, 117. [Google Scholar] [CrossRef]
  23. Schuld, M. A quantum boost for machine learning. Phys. World 2017, 30, 28. [Google Scholar] [CrossRef]
  24. Tao, R.; Zhang, X.; Tang, X.; Anderson, P. Formation of high temperature superconducting balls. Phys. Rev. Lett. 1999, 83, 5575. [Google Scholar] [CrossRef]
  25. Tajmar, M.; de Matos, C. Gravitomagnetic field of a rotating superconductor and of a rotating superfluid. Phys. C Supercond. Its Appl. 2003, 385, 551. [Google Scholar] [CrossRef]
  26. Myung, Y. Localization of the Graviphoton and the Graviscalar on the Brane. J. Korean Phys. Soc. 2003, 43, 663. [Google Scholar] [CrossRef]
  27. de Felice, A.; Heisenberg, L.; Tsujikawa, S. Observational constraints on generalized Proca theories. Phys. Rev. D 2017, 95, 123540. [Google Scholar] [CrossRef]
  28. Kutasov, D.; Mariño, M.; Moore, G. Some exact results on tachyon condensation in string field theory. J. High Energy Phys. 2000, 4, 11. [Google Scholar] [CrossRef]
  29. The LHCb Collaboration. Determination of the quark coupling strength |Vub| using baryonic decays. Nat. Phys. 2015, 11, 743. [Google Scholar] [CrossRef]
  30. Mancarella, F.; Fransson, J.; Balatsky, A. Josephson coupling between superconducting islands on single- and bi-layer graphene. Supercond. Sci. Technol. 2016, 29, 054004. [Google Scholar] [CrossRef]
  31. Capozziello, S.; de Falco, V.; Pincak, R. Torsion in Bianchi IX cosmology. Int. J. Geom. Mod. Phys. 2017, 14, 1750186. [Google Scholar] [CrossRef]
  32. Nanda, G.; Aguilera-Servin, J.; Rakyta, P.; Kormányos, A.; Kleiner, R.; Koelle, D.; Watanabe, K.; Taniguchi, T.; Vandersypen, L.; Goswami, S. Current-Phase Relation of Ballistic Graphene Josephson Junctions. Nano Lett. 2017, 17, 3396. [Google Scholar] [CrossRef] [PubMed]
  33. Thompson, M.; Shalom, M.B.; Geim, A.; Matthews, A.; White, J.; Melhem, Z.; Pashkin, Y.; Haley, R.; Prance, J. Graphene-based tunable SQUIDs editors-pick. Appl. Phys. Lett. 2017, 110, 162602. [Google Scholar] [CrossRef]
  34. Witten, E. 2 + 1 dimensional gravity as an exactly soluble system. Nucl. Phys. Sect. B 1988, 311, 46. [Google Scholar] [CrossRef]
  35. Novoselov, K.; Jiang, Z.; Zhang, Y.; Morozov, S.; Stormer, H.; Zeitler, U.; Maan, J.; Boebinger, G.; Kim, P.; Geim, A. Room-temperature quantum Hall effect in graphene. Science 2007, 315, 1379. [Google Scholar] [CrossRef]
  36. Novoselov, K.; Geim, A.; Morozov, S.; Jiang, D.; Katsnelson, M.; Grigorieva, I.; Dubonos, S.; Firsov, A. Two-dimensional gas of massless Dirac fermions in graphene. Nature 2005, 438, 197. [Google Scholar] [CrossRef]
  37. Zhang, Y.; Tang, T.T.; Girit, C.; Hao, Z.; Martin, M.; Zettl, A.; Crommie, M.; Shen, Y.; Wang, F. Optical Determination of Gate—Tunable Bandgap in Bilayer Graphene. Nature 2009, 459, 820. [Google Scholar] [CrossRef]
  38. Liu, Y.; Lew, W.; Liu, Z. High white light photosensitivity of SnSe nanoplate-graphene nanocomposites. Nanoscale Res. Lett. 2017, 12, 1–6. [Google Scholar] [CrossRef]
  39. Aoki, K.I.; Kobayashi, T. Restricted Boltzmann machines for the long range Ising models. Mod. Phys. Lett. B 2016, 30, 1650401. [Google Scholar] [CrossRef]
  40. Getzler, E. The Batalin-Vilkovisky cohomology of the spinning particle. J. High Energy Phys. 2016, 2016, 17. [Google Scholar] [CrossRef]
  41. Carrasquilla, J.; Melko, R. Machine learning phases of matter. Nat. Phys. 2017, 13, 431. [Google Scholar] [CrossRef]
  42. Krizhevsky, A.; Sutskever, I.; Hinton, G. ImageNet Classification with Deep Convolutional Neural Networks. In Advances in Neural Information Processing Systems 25; Springer: Hamberg, Germany, 2012. [Google Scholar]
  43. Wetzel, S. Unsupervised learning of phase transitions: From principal component analysis to variational autoencoders. Phys. Rev. E 2017, 96, 022140. [Google Scholar] [CrossRef] [PubMed]
  44. Metropolis, N.; Ulam, S. The Monte Carlo Method. J. Am. Stat. Assoc. 1949, 44, 335. [Google Scholar] [CrossRef] [PubMed]
  45. Minka, T. Automatic Choice of Dimensionality for PCA. In Advances in Neural Information Processing Systems 13; MIT Presss: Cambridge, MA, USA; London, UK, 2001. [Google Scholar]
Figure 1. The visualization of the modified Wilson loop of connection over graphene lattice of six carbon atoms (left) and the visualization of free electron over supersymmetric structure of graphene hexagonal atoms (right). The electron starts to move freely at A 3 connection with modified Wilson loop localized around the carbon backbone bonding, in the cone, as d A 1 connection over A 2 connection over other carbon ring atoms. The group operator of symmetry breaking between left and right mirror symmetry repeats the pattern of moving free electrons as chiral symmetry breaking gauge group action over the connection of spinor field of Cooper pairs along topological space of invariant property of molecular orbital of s p 2 in graphene carbon atoms.
Figure 1. The visualization of the modified Wilson loop of connection over graphene lattice of six carbon atoms (left) and the visualization of free electron over supersymmetric structure of graphene hexagonal atoms (right). The electron starts to move freely at A 3 connection with modified Wilson loop localized around the carbon backbone bonding, in the cone, as d A 1 connection over A 2 connection over other carbon ring atoms. The group operator of symmetry breaking between left and right mirror symmetry repeats the pattern of moving free electrons as chiral symmetry breaking gauge group action over the connection of spinor field of Cooper pairs along topological space of invariant property of molecular orbital of s p 2 in graphene carbon atoms.
Symmetry 12 00774 g001
Figure 2. On the (left): the visualization of Wilson loop as spinor field in time series data. On the (right): the visualization of modified Wilson loop over lattice of carbon atoms.
Figure 2. On the (left): the visualization of Wilson loop as spinor field in time series data. On the (right): the visualization of modified Wilson loop over lattice of carbon atoms.
Symmetry 12 00774 g002
Figure 3. On the (left): the tunneling of the Cooper pairs by warping operator through the fifth dimension into a graviphoton. The kernel map of graviphoton projects them to the center of wormhole next lattice vibration of 4 dimensions. On the (right): the modified Wilson loop A μ = A 1 d A 3 + A 2 d A 1 + A 3 d A 2 where A d A : = D [ A ] A . The gauge field A μ is a quantum flux attached to the Cooper pairs in spinor field as a connection of spin. It is a holonomy of a supersymmetric support Dirac network (SSDN) for the learning algorithm in a convolutional spinor network.
Figure 3. On the (left): the tunneling of the Cooper pairs by warping operator through the fifth dimension into a graviphoton. The kernel map of graviphoton projects them to the center of wormhole next lattice vibration of 4 dimensions. On the (right): the modified Wilson loop A μ = A 1 d A 3 + A 2 d A 1 + A 3 d A 2 where A d A : = D [ A ] A . The gauge field A μ is a quantum flux attached to the Cooper pairs in spinor field as a connection of spin. It is a holonomy of a supersymmetric support Dirac network (SSDN) for the learning algorithm in a convolutional spinor network.
Symmetry 12 00774 g003
Figure 4. On the (left): the interaction of D-brane with anti-D-brane warping operator to fifth dimension direction d t t in the form of graviphoton wave with modified Wilson loop as link between the interaction of curvature in the ribbon graph of the spinor network model. On the (right): the confinement, in quantum foam model, of localized Cooper pairs in tunnel state. This state also can be considered as an entanglement state in time series data when we reverse the time scale of the model by rotating the cone of events.
Figure 4. On the (left): the interaction of D-brane with anti-D-brane warping operator to fifth dimension direction d t t in the form of graviphoton wave with modified Wilson loop as link between the interaction of curvature in the ribbon graph of the spinor network model. On the (right): the confinement, in quantum foam model, of localized Cooper pairs in tunnel state. This state also can be considered as an entanglement state in time series data when we reverse the time scale of the model by rotating the cone of events.
Symmetry 12 00774 g004
Figure 5. The spinor network of graphene D-branee with 54 carbon atoms is connected to child1 X t manifold with 18 carbon atoms and the Chern-Simons bridge with 3 connected carbon atoms. The Chern-Simons manifold is composed by k carbon atoms located as the center of the wormhole. The number k = d t * is the amount of extradimensional carbon atoms in this model. We want to find a number k, which can produce a stable wormhole structure with the Chern-Simons current as a supercurrent in the superconductive state.
Figure 5. The spinor network of graphene D-branee with 54 carbon atoms is connected to child1 X t manifold with 18 carbon atoms and the Chern-Simons bridge with 3 connected carbon atoms. The Chern-Simons manifold is composed by k carbon atoms located as the center of the wormhole. The number k = d t * is the amount of extradimensional carbon atoms in this model. We want to find a number k, which can produce a stable wormhole structure with the Chern-Simons current as a supercurrent in the superconductive state.
Symmetry 12 00774 g005
Figure 6. On the (left): the flowchart of the algorithm for random initialized current over 84 carbon atoms. On the (right): the flowchart of the Ising algorithm for the phase transition. We use these algorithms over the fixed structure of carbon lattice atoms as spinor network for Cooper pairs to be localized as the parallel transport of free electrons.
Figure 6. On the (left): the flowchart of the algorithm for random initialized current over 84 carbon atoms. On the (right): the flowchart of the Ising algorithm for the phase transition. We use these algorithms over the fixed structure of carbon lattice atoms as spinor network for Cooper pairs to be localized as the parallel transport of free electrons.
Symmetry 12 00774 g006
Figure 7. The flowchart of all involved modules for the classification of the Chern-Simons current and the prediction of the graphene wormhole size.
Figure 7. The flowchart of all involved modules for the classification of the Chern-Simons current and the prediction of the graphene wormhole size.
Symmetry 12 00774 g007
Figure 8. On the (left): the algorithm of the supersymmetric support Dirac network with the convolutional neural network (CNN) network and the input of 5 layers of tensor correlation matrix from the spinor network of graphene wormhole. The 1st layer is the carbon D-brane with 54 carbon atoms, the 2nd layer is the child1 manifold X t , the 3rd layer is the Chern-Simons manifold X t / Y t , the 4th layer is child2 manifold Y t . The last 5th layer is the anti-D-brane layer of graphene with 54 carbon atoms. On the (right): we show the input of adjacent matrix to the CNN for learning and classifying the order parameter.
Figure 8. On the (left): the algorithm of the supersymmetric support Dirac network with the convolutional neural network (CNN) network and the input of 5 layers of tensor correlation matrix from the spinor network of graphene wormhole. The 1st layer is the carbon D-brane with 54 carbon atoms, the 2nd layer is the child1 manifold X t , the 3rd layer is the Chern-Simons manifold X t / Y t , the 4th layer is child2 manifold Y t . The last 5th layer is the anti-D-brane layer of graphene with 54 carbon atoms. On the (right): we show the input of adjacent matrix to the CNN for learning and classifying the order parameter.
Symmetry 12 00774 g008
Figure 9. On the (left): the picture shows the Chern-Simons current over carbon lattice of graphene wormhole from two simulations of Metropolis-Hastings algorithm plotted together. We randomly choose the Chern-Simons current at least 84 times over the grid of fixed spinor network of carbon lattice with 84 atoms and we compute the correlation matrix with the size 84 × 84 . On the (right): the plot of FM1 (blue), FM2 (red) and FM3 (yellow) of the Chern-Simons current over carbon lattice of graphene wormhole from two simulations of Metropolis-Hastings algorithm plotted together.
Figure 9. On the (left): the picture shows the Chern-Simons current over carbon lattice of graphene wormhole from two simulations of Metropolis-Hastings algorithm plotted together. We randomly choose the Chern-Simons current at least 84 times over the grid of fixed spinor network of carbon lattice with 84 atoms and we compute the correlation matrix with the size 84 × 84 . On the (right): the plot of FM1 (blue), FM2 (red) and FM3 (yellow) of the Chern-Simons current over carbon lattice of graphene wormhole from two simulations of Metropolis-Hastings algorithm plotted together.
Symmetry 12 00774 g009
Figure 10. The result of Metropolis-Hastings and Ising algorithm for supersymmetric support spinor fields A 1 (a), A 2 (b), A 3 (c) of X t span by 18 × 18 carbon lattice. The surface plot shows the result of spinor field.
Figure 10. The result of Metropolis-Hastings and Ising algorithm for supersymmetric support spinor fields A 1 (a), A 2 (b), A 3 (c) of X t span by 18 × 18 carbon lattice. The surface plot shows the result of spinor field.
Symmetry 12 00774 g010
Figure 11. On the (left): the Ising algorithm result below T c for the spinor network in the iteration k = 3 of child1 manifold. Above T c , the spinor network will break down and separate. On the (right): the average tensor correlation between A 1 , A 2 , A 3 connections.
Figure 11. On the (left): the Ising algorithm result below T c for the spinor network in the iteration k = 3 of child1 manifold. Above T c , the spinor network will break down and separate. On the (right): the average tensor correlation between A 1 , A 2 , A 3 connections.
Symmetry 12 00774 g011
Figure 12. On the (left): the plot of maximum likelihood function of Laplace probabilistic principal component analysis (PCA) of FM1. The maximum probability is at k = 50 of carbon lattice atoms. We use this result to calculate the height of the wormhole structure in the nanotube. On the (right): the plot of Laplace PCA of spinor fields A 1 (red), A 2 (blue), A 3 (yellow), all have only one component of carbon atom.
Figure 12. On the (left): the plot of maximum likelihood function of Laplace probabilistic principal component analysis (PCA) of FM1. The maximum probability is at k = 50 of carbon lattice atoms. We use this result to calculate the height of the wormhole structure in the nanotube. On the (right): the plot of Laplace PCA of spinor fields A 1 (red), A 2 (blue), A 3 (yellow), all have only one component of carbon atom.
Symmetry 12 00774 g012
Figure 13. On the (left): the plot of layer1 of frequency mode modulation of Holo-Hilbert transform (FM1) of the first 75 of 84 carbon lattice atoms for the input to tensor correlation algorithm to find a spinor network. In the (middle): the plot of layer2 of frequency mode modulation of Holo-Hilbert transform (FM2). On the (right): the plot of PPCA of FM2 of the Chern-Simons current.
Figure 13. On the (left): the plot of layer1 of frequency mode modulation of Holo-Hilbert transform (FM1) of the first 75 of 84 carbon lattice atoms for the input to tensor correlation algorithm to find a spinor network. In the (middle): the plot of layer2 of frequency mode modulation of Holo-Hilbert transform (FM2). On the (right): the plot of PPCA of FM2 of the Chern-Simons current.
Symmetry 12 00774 g013
Figure 14. On the (left): The plot of average Chern-Simons current density over 54 × 54 lattice of carbon atoms. The numerical simulation is performed with the Ising algorithm using the spinor network of A 2 in the temperature range T = 50 K , , 512 K . It shows the fluctuation of current density at high temperature. In low temperature, there is no fluctuation in the simulations. In the (middle) panel, it is shown the plot of the average Chern-Simons current density for the temperature range T = 100 K , , 295 K . We cannot notice the fluctuation in this plot. We need more zoom to data in smaller range to see the nature of current fluctuation at high temperature. On the (right): the plot of average Chern-Simons current density over 54 × 54 lattice of carbon atoms. The numerical simulation is performed with the Ising algorithm using the spinor network of A 1 (red), A 2 (blue), A 3 (yellow) in the temperature range from T = 1 K , , 295 K .
Figure 14. On the (left): The plot of average Chern-Simons current density over 54 × 54 lattice of carbon atoms. The numerical simulation is performed with the Ising algorithm using the spinor network of A 2 in the temperature range T = 50 K , , 512 K . It shows the fluctuation of current density at high temperature. In low temperature, there is no fluctuation in the simulations. In the (middle) panel, it is shown the plot of the average Chern-Simons current density for the temperature range T = 100 K , , 295 K . We cannot notice the fluctuation in this plot. We need more zoom to data in smaller range to see the nature of current fluctuation at high temperature. On the (right): the plot of average Chern-Simons current density over 54 × 54 lattice of carbon atoms. The numerical simulation is performed with the Ising algorithm using the spinor network of A 1 (red), A 2 (blue), A 3 (yellow) in the temperature range from T = 1 K , , 295 K .
Symmetry 12 00774 g014
Figure 15. The picture at top panel is generated from the Metropolis-Hastings algorithm draw in an adjacent matrix of spinor A 1 (a), A 2 (b), A 3 (c), at temperature T = 137 K . We glue the pictures into three channels of RGB image (d). On the bottom panel there is the picture output in the hidden layer after applying convolutional operator. The class of these input data for the prediction of superconductivity state are labeled with the real value 0 for the CNN to learn.
Figure 15. The picture at top panel is generated from the Metropolis-Hastings algorithm draw in an adjacent matrix of spinor A 1 (a), A 2 (b), A 3 (c), at temperature T = 137 K . We glue the pictures into three channels of RGB image (d). On the bottom panel there is the picture output in the hidden layer after applying convolutional operator. The class of these input data for the prediction of superconductivity state are labeled with the real value 0 for the CNN to learn.
Symmetry 12 00774 g015
Figure 16. The picture at top panel is generated from the Metropolis-Hastings algorithm draw in an adjacent matrix of spinor A 1 (a), A 2 (b), A 3 (c), at temperature T = 512 K . We glue three pictures into three channel RGB image (d). The class of these input data for the prediction of normal state are labeled with value 1.
Figure 16. The picture at top panel is generated from the Metropolis-Hastings algorithm draw in an adjacent matrix of spinor A 1 (a), A 2 (b), A 3 (c), at temperature T = 512 K . We glue three pictures into three channel RGB image (d). The class of these input data for the prediction of normal state are labeled with value 1.
Symmetry 12 00774 g016
Figure 17. The tensor network of FM3 for the carbons with numbers k = 82 , k = 83 and k = 84 (from the (left) to the (right)).
Figure 17. The tensor network of FM3 for the carbons with numbers k = 82 , k = 83 and k = 84 (from the (left) to the (right)).
Symmetry 12 00774 g017

Share and Cite

MDPI and ACS Style

Capozziello, S.; Pinčák, R.; Bartoš, E. Chern-Simons Current of Left and Right Chiral Superspace in Graphene Wormhole. Symmetry 2020, 12, 774. https://doi.org/10.3390/sym12050774

AMA Style

Capozziello S, Pinčák R, Bartoš E. Chern-Simons Current of Left and Right Chiral Superspace in Graphene Wormhole. Symmetry. 2020; 12(5):774. https://doi.org/10.3390/sym12050774

Chicago/Turabian Style

Capozziello, Salvatore, Richard Pinčák, and Erik Bartoš. 2020. "Chern-Simons Current of Left and Right Chiral Superspace in Graphene Wormhole" Symmetry 12, no. 5: 774. https://doi.org/10.3390/sym12050774

APA Style

Capozziello, S., Pinčák, R., & Bartoš, E. (2020). Chern-Simons Current of Left and Right Chiral Superspace in Graphene Wormhole. Symmetry, 12(5), 774. https://doi.org/10.3390/sym12050774

Note that from the first issue of 2016, this journal uses article numbers instead of page numbers. See further details here.

Article Metrics

Back to TopTop