Cosmic-Ray Extremely Distributed Observatory
Abstract
1. Introduction
2. Foundations of the CREDO Methodology
3. CREDO within the Cosmic-Ray Landscape
4. UHECR Sources and Cosmic-Ray Ensembles
4.1. Supermassive Black Holes as UHECR Sources
4.2. Axion-Like Particles as UHECRs
4.3. Dark Matter as a Source of UHECR
4.4. Constraint on Electromagnetic Acceleration of UHECR
4.5. SQM Objects
4.6. Neutron Star Collapse to Third Family
4.7. UHECR as the Spacetime Structure Probe?
5. CRE Simulations
6. CREDO Detectors: Cloud of Clouds
6.1. Cosmic-Ray Detection Techniques
6.2. Overview of the Different EAS Detection Techniques—Scintillator, Water Cherenkov, CMOS/CCD, Air Fluorescence, Radio
6.2.1. CMOS/CCD
6.2.2. Water-Based Cherenkov Detector
6.2.3. Scintillator-Based Particle Detectors
6.2.4. Air Fluorescence Detectors
6.2.5. Radio Signal Detectors
6.3. The CREDO Extension Proposals
Online Track Visualization and Processing Software
6.4. Inter-Detector Communication
- scalability—it is easy to connect new devices to the network, the network should be self-configuring
- low energy consumption during data transmission—an indispensable parameter to ensure support for mobile devices (without access to power from the network)
- universality—the network must operate both in dense urban buildings and in desert or forest areas
- wireless—provides the ability to collect data without the need for expensive infrastructure in the form of cables and the need to use human force (manual data collection from SD cards), in other words, significantly reduces the cost of maintaining the project
- as long range as possible—guarantees stable transmission without the need to use re-transmitters or uneconomical use of too many gates
6.4.1. Solutions Available on the Market in Wireless Networks
6.4.2. Definition of CREDO Wireless Sensor Detector Network
Radio Communication
Transmitter
Receiving Station (Sink)
Mobile Detectors
Microcontroller
6.4.3. CREDO Network Tests in the Field
6.4.4. Future Work and Conclusions
6.5. Detection Efficiency
7. Data Management and Analysis
7.1. CREDO IT Infrastructure
7.2. The Current Data Set
- Detections—a set of detections containing detailed information about individual events on all devices;
- Pings—activity logs of devices, including the information about their connections to the database and time of work in the detecting mode;
- Mappings—three collections containing information about users, devices and teams.
- 11,150 users (unique accounts) have registered
- 15,739 devices were used for particle detection
- 4,941,133 candidate detections registered
- the total operating time of the devices is over 379,629 days (over 1039 years)
- user—detection user information: “team_id”, “user_id”;
- location—geographical coordinates: “latitude”, “longitude”;
- time—detection time information: “timestamp” (detection unix time in milliseconds), “time_received”: reception time in the database;
- picture—detection image information: “id” (unique detection identification), “frame_content”: image (a fragment of the snapshot, typically containing a margin of 30 pixels around the brightest pixel position—see below) code in base64, “height”: resolution “vertical” dimension, “width”: resolution “horizontal” dimension;
- server side visibility—“visible” (tells whether a detection pass through the server side filters, sensitive e.g., to repeatedly flashing pixels or incompatible versions of the applications sending the data);
- brightest pixel position—“x”, “y” (row and column number of the brightest pixel).
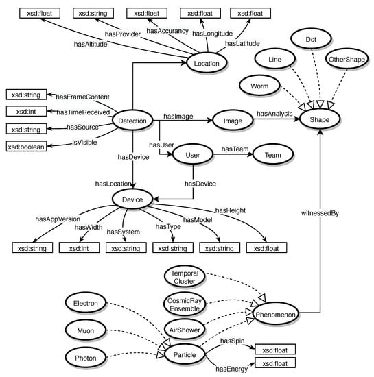
7.3. The Data Ontology
8. Building the Scale: Public Engagement as a Scientific Need
9. Outlook
10. Summary and Conclusions
Author Contributions
Funding
Acknowledgments
Conflicts of Interest
Abbreviations
| CR | Cosmic Ray(s) |
| CRE | Cosmic-Ray Ensemble(s) |
| CREDO | Cosmic-Ray Extremely Distributed Observatory |
| EAS | Extensive Air Shower(s) |
| UHECR | Ultra-High-Energy Cosmic Rays |
References
- Homola, P.; Bhatta, G.; Bratek, Ł.; Bretz, T.; Almeida Cheminant, K.; Alvarez-Castillo, D.E.; Dhital, N.; Devine, J.; Góra, D.; Jagoda, P.; et al. (CREDO Collab.). Search for Extensive Photon Cascades with the Cosmic-Ray Extremely Distributed Observatory. CERN Proc. 2018, 1, 289. [Google Scholar] [CrossRef]
- Góra, D.; Almeida Cheminant, K.; Alvarez-Castillo, D.E.; Bratek, Ł.; Dhital, N.; Duffy, A.R.; Homola, P.; Jagoda, P.; Jałocha, J.; Kasztelan, M.; et al. (CREDO Collab.). Cosmic-Ray Extremely Distributed Observatory: Status and perspectives. Universe 2018, 4, 111. [Google Scholar] [CrossRef]
- Homola, P.; Alvarez-Castillo, D.E.; Duffy, A.R.; Góra, D.; Hnatyk, B.; Jagoda, P.; Kasztelan, M.; Kopanski, K.; Kovasc, P.; Krupinski, M.; et al. (CREDO Collab). Public engagement as a scientific tool to implement multi-messenger strategies with the Cosmic-Ray Extremely Distributed Observatory. PoS 2020, Asterics2019, 34. [Google Scholar] [CrossRef][Green Version]
- Vandenbroucke, J.; BenZvi, S.; Bravo, S.; Jensen, K.; Karn, P.; Meehan, M.; Peacock, J.; Plewa, M.; Ruggles, T.; Santander, M.; et al. Measurement of cosmic-ray muons with the Distributed Electronic Cosmic-ray Observatory, a network of smartphones. J. Instrum. 2016, 11, P04019. [Google Scholar] [CrossRef]
- Whiteson, D.; Mulhearn, M.; Shimmin, C.; Cranmer, K.; Brodie, K.; Burns, D. Searching for ultra-high energy cosmic rays with smartphones. Astropart. Phys. 2016, 79, 1–9. [Google Scholar] [CrossRef][Green Version]
- CREDO Detector Mobile App. Available online: https://credo.science/credo-detector-mobile-app/ (accessed on 30 September 2020).
- Bibrzycki, L.; Burakowski, D.; Homola, P.; Piekarczyk, M.; Niedźwiecki, M.; Rzecki, K.; Stuglik, S.; Tursunov, A.; Hnatyk, B.; Alvarez-Castillo, D.E.; et al. (CREDO Collab.). Towards a global cosmic ray sensor network: CREDO Detector as the first open source mobile application enabling detection of penetrating radiation. Symmetry 2020, 12, 1802. [Google Scholar] [CrossRef]
- Niedzwiecki, M.; Rzecki, K.; Marek, M.; Homola, P.; Smelcerz, K.; Alvarez-Castillo, D.E.; Smolek, K.; Hnatyk, B.; Zamora-Saa, J.; Mozgova, A.; et al. (CREDO Collab). Recognition and classification of the cosmic-ray events in images captured by CMOS/CCD cameras. Proc. Sci. 2019, ICRC2019, 367. [Google Scholar]
- Cosmic Ray App. Available online: https://cosmicrayapp.com/ (accessed on 30 September 2020).
- Axani, S.N.; Frankiewicz, K.; Conrad, J.M. The CosmicWatch Desktop Muon Detector: A self-contained, pocket sized particle detector. J. Instrum. 2018, 13, P03019. [Google Scholar] [CrossRef]
- Schaub, S.; George, K.; McCracken, M. An inexpensive networked cosmic-ray detector. APS 2018, 2018, T01.73. [Google Scholar]
- Cosmic Pi|The Cosmic Ray Detector on Your Desktop. Available online: http://cosmicpi.org/ (accessed on 30 September 2020).
- Colle, J.; Lascaris, E.; Tanczos, I. The HiSPARC project: Science, technology and education. AIP Conf. Proc. 2007, 944, 44–50. [Google Scholar] [CrossRef]
- Fokkema, D. The Hisparc Cosmic Ray Experiment: Data Acquisition and Reconstruction of Shower Direction. Ph.D. Thesis, University of Twente, Enschede, The Netherlands, 2012. [Google Scholar] [CrossRef][Green Version]
- Bardeen, M.; Wayne, M.; Young, M.J. QuarkNet: A Unique and Transformative Physics Education Program. Educ. Sci. 2018, 8, 17. [Google Scholar] [CrossRef]
- Bychkov, A.; Guskov, A. Search for correlations between the solar-flare disturbances of the earth’s magnetosphere and a flux of cosmic rays detected by the RUSALKA setup. Phys. Part. Nucl. Lett. 2012, 9, 578–581. [Google Scholar] [CrossRef]
- Smolek, K.; Cermak, J.; Lichard, P.; Nyklicek, M.; Pospisil, S.; Pridal, P.; Smejkal, J.; Stekl, I.; Vicha, V.; Vojik, M.; et al. Measurement of High Energy Cosmic Rays in the Experiment CZELTA. In Proceedings of the 2008 IEEE Nuclear Science Symposium Conference Record, Dresden, Germany, 19–25 October 2008; pp. 720–721. [Google Scholar] [CrossRef]
- Pierre Auger Collaboration. The Pierre Auger Cosmic Ray Observatory. Nucl. Instrum. Methods Phys. Res. A 2015, 798, 172–213. [Google Scholar] [CrossRef]
- Ogio, S.; for the Telescope Array Collaboration. Telescope array experiment. EPJ Web of Conferences 2019, 208, 08002. [Google Scholar] [CrossRef][Green Version]
- Adams, J.H.; Ahmad, S.; Albert, J.-N.; Allard, D.; Anchordoqui, L.; Andreev, V.; Anzalone, A.; Arai, Y.; Asano, K.; Ave Pernas, M.; et al. (JEM-EUSO Collab). The JEM-EUSO mission: An introduction. Exp. Astron. 2015, 40, 3–17. [Google Scholar] [CrossRef]
- Adams, J.H.; Ahmad, S.; Albert, J.-N.; Allard, D.; Anchordoqui, L.; Andreev, V.; Anzalone, A.; Arai, Y.; Asano, K.; Ave Pernas, M.; et al. (JEM-EUSO Collab). The JEM-EUSO instrument. Exp. Astron 2015, 40, 19–44. [Google Scholar] [CrossRef]
- DeYoung, T.; for the HAWC Collaboration. The HAWC observatory. Nucl. Instrum. Methods Phys. Res. A 2012, 692, 72–76. [Google Scholar] [CrossRef]
- Ferenc, D.; for the HAWC Collaboration. The MAGIC gamma-ray observatory. Nucl. Instrum. Methods Phys. Res. A 2005, 553, 274–281. [Google Scholar] [CrossRef]
- Vasileiadis, G.; for the H.E.S.S. Collaboration. The H.E.S.S. experimental project. Nucl. Instrum. Methods Phys. Res. A 2005, 553, 268–273. [Google Scholar] [CrossRef]
- Krennrich, F.; Bondb, I.H.; Boylec, P.J.; Bradburyb, S.M.; Buckleyd, J.H.; Carter-Lewisa, D.; Celike, O.; Cuif, W.; Daniela, M.; D’Vali, M.; et al. VERITAS: The Very Energetic Radiation Imaging Telescope Array System. New Astron. Rev. 2004, 48, 345–349. [Google Scholar] [CrossRef]
- Park, N. Performance of the VERITAS experiment. PoS 2016, ICRC2015, 771. [Google Scholar] [CrossRef]
- Aartsen, M.G.; Ackermann, M.; Adams, J.; Aguilar, J.A.; Ahlers, M.; Ahrens, M.; Altmann, D.; Andeen, K.; Anderson, T.; Ansseau, I.; et al. (IceCube Collab.). The IceCube Neutrino Observatory: Instrumentation and online systems. JINST 2017, 12, P03012. [Google Scholar] [CrossRef]
- Avrorin, A.D.; Avrorin, A.V.; Aynutdinov, V.M.; Bannash, R.; Belolaptikov, I.A.; Bogorodsky, D.Y.; Brudanin, V.B.; Budnev, N.M.; Danilchenko, I.A.; Domogatsky, G.V.; et al. (Baikal-GVD Collab.). Status and perspectives of the BAIKAL-GVD project. EPJ Web Conf. 2016, 121, 05003. [Google Scholar] [CrossRef]
- Ageron, M.; Aguilar, J.A.; Al Samarai, I.; Albert, A.; Ameli, F.; Andre, M.; Anghinolfi, M.; Anton, G.; Anvar, S.; Ardid, M.; et al. (ANTARES Collab.). ANTARES: The first undersea neutrino telescope. Nucl. Instrum. Methods Phys. Res. A 2011, 656, 11–38. [Google Scholar] [CrossRef]
- Franza, F.; Wilson, R.N. Status Of The European Southern Observatory New Technology Telescope Project. Advanced Technology Optical Telescopes I. Int. Soc. Opt. Photonics 1982, 0332, 90–101. [Google Scholar] [CrossRef]
- Gerasimova, N.M.; Zatsepin, G.T. On the disintegration of cosmic ray nuclei by solar photons. Sov. Phys. JETP 1960, 11, 157–164. [Google Scholar] [CrossRef][Green Version]
- Carlson, B.E.; Brobeck, B.; Jillings, C.J.; Larson, M.B.; Lynn, T.W.; McKeown, R.D.; Hill James, E.; Falkowski, B.J.; Seki, R.; Sepikas, J.; et al. Search for correlated high energy cosmic ray events with CHICOS. J. Phys. G Nucl. Part. Phys. 2005, 31, 409–416. [Google Scholar] [CrossRef][Green Version]
- Pospıšil, S.; Pridal, P.; Smejkal, J.; Soluk, R.; Štekl, I.; Vıcha, V. ALTA/CZELTA-a sparse very large air shower array: Overview of the experiment and first results. In Proceedings of the 31st International Cosmic Ray Conference, ódź, Poland, 7–15 July 2009; p. 1300. [Google Scholar]
- Svanidze, M.; Verbetsky, Y.; Bagaturia, Y.; Javrishvili, A.; Iashvili, A.; Tskhadadze, E.; Kakabadze, L.; Kokorashvili, D. First results obtained by the GELATICA Network of the Cosmic Rays Stations in Georgia. GESJ Phys. 2011, 1, 84–96. [Google Scholar]
- Abbrescia, M.; Avanzini, C.; Baldini, L.; Baldini Ferroli, R.; Batignani, G.; Bencivenni, G.; Bossini, E.; Bressan, E.; Chiavassa, A.; Cicalò, C.; et al. EEE - Extreme Energy Events: An astroparticle physics experiment in Italian High Schools. J. Phys. Conf. Ser. 2016, 718, 082001. [Google Scholar] [CrossRef]
- Ochi, N.; Iyono, A.; Konishi, T.; Nakamura, T.; Nakatsuka, T.; Ohara, S.; Ohmori, N.; Okei, K.; Saitoh, K.; Tada, J.; et al. The status and future prospect of the LAAS project. In Proceedings of the 28th International Cosmic Ray Conference, Tsukuba, Japan, 31 July–7 August 2003; Volume 2, pp. 1005–1008. [Google Scholar]
- Matsumoto, H.; Iyono, A.; Yamamoto, S.; Okei, K.; Tsuji, S.; Nakatsuka, T.; Takahashi, Y. Multiple Linsley method for EAS energy determination in LAAS. J. Phys. Conf. Ser. 2019, 1181, 012079. [Google Scholar] [CrossRef]
- CREDO Collaboration. Hunters of Cosmic Ray Particles Come Together in CREDO. 2019. Available online: https://www.eurekalert.org/pub_releases/2019-09/thni-hoc091119.php (accessed on 3 November 2020).
- Usov, V.V. Photon Splitting in the Superstrong Magnetic Fields of Pulsars. Astrophys. J. Lett. 2002, 572, L87. [Google Scholar] [CrossRef]
- Harding, A.K.; Baring, M.G.; Gonthier, P.L. Photon splitting in gamma-ray pulsars. Astron. Astrophys. Suppl. 1996, 120, 111–114. [Google Scholar]
- Risse, M.; Homola, P. Search for ultrahigh energy photons using air showers. Mod. Phys. Lett. A 2007, 22, 749–766. [Google Scholar] [CrossRef]
- Tsallis, C.; Anjos, J.C.; Borges, E.P. Fluxes of cosmic rays: A delicately balanced stationary state. Phys. Lett. A 2003, 310, 372–376. [Google Scholar] [CrossRef]
- Greisen, K. End to the cosmic ray spectrum? Phys. Rev. Lett. 1966, 16, 748–750. [Google Scholar] [CrossRef]
- Zatsepin, G.T.; Kuzmin, V.A. Upper limit of the spectrum of cosmic rays. JETP Lett. 1966, 4, 78–80. [Google Scholar]
- Wibig, T.; Wolfendale, A.W. At what particle energy do extragalactic cosmic rays start to predominate? J. Phys. G Nucl. Part. Phys. 2005, 31, 255. [Google Scholar] [CrossRef][Green Version]
- Deligny, O.; for the Pierre Auger and Telescope Array Collaborations. The energy spectrum of ultra-high energy cosmic rays measured at the Pierre Auger Observatory and at the Telescope Array. PoS 2020, ICRC2019, 234. [Google Scholar]
- Abbasi, R.U.; Abu-Zayyad, T.; Allen, M.; Amman, J.F.; Archbold, G.; Belov, K.; Belz, J.W.; Ben Zvi, S.Y.; Bergman, D.R.; Blake, S.A.; et al. (HiRes Collab.). First observation of the Greisen-Zatsepin-Kuzmin suppression. Phys. Rev. Lett. 2008, 100, 101101. [Google Scholar] [CrossRef]
- Abbasi, R.U.; Abe, M.; Abu-Zayyad, T.; Allen, M.; Anderson, R.; Azuma, R.; Barcikowski, E.; Belz, J.W.; Bergman, D.R.; Blake, S.A.; et al. Indications of intermediate-scale anisotropy of cosmic rays with energy greater than 57 EeV in the northern sky measured with the surface detector of the Telescope Array experiment. Astrophys. J. Lett. 2014, 790, L21. [Google Scholar] [CrossRef]
- Abraham, J.; Abreu, P.; Aglietta, M.; Aguirre, C.; Allard, D.; Allekotte, I.; Allen, J.; Allison, P.; Alvarez-Muñiz, J.; Ambrosio, M.; et al. (Pierre Auger Collab.). Observation of the suppression of the flux of cosmic rays above 4 × 1019eV. Phys. Rev. Lett. 2008, 101, 061101. [Google Scholar] [CrossRef] [PubMed]
- Valino, I.; for the Pierre Auger Collaboration. The flux of ultra-high energy cosmic rays after ten years of operation of the Pierre Auger Observatory. In Proceedings of the 34th International Cosmic Ray Conference PoS(ICRC2015), The Hague, The Netherlands, 30 July–6 August 2015; p. 271. [Google Scholar] [CrossRef]
- Linsley, J. Evidence for a primary cosmic-ray particle with energy 1020 eV. Phys. Rev. Lett. 1963, 10, 146–148. [Google Scholar] [CrossRef]
- Cunningham, G.; Lloyd-Evans, J.; Pollock, A.M.T.; Reid, R.J.O.; Watson, A.A. The energy spectrum and arrival direction distribution of cosmic rays with energies above 10 to the 19th electrovolts. Astrophys. J. Lett. 1980, 236, L71–L75. [Google Scholar] [CrossRef]
- Watson, A. The highest energy cosmic rays. Nucl. Phys. B Proc. Suppl. 1991, 22, 116–137. [Google Scholar] [CrossRef]
- Lawrence, M.A.; Reid, R.J.O.; Watson, A.A. The cosmic ray energy spectrum above 4 × 1017eV as measured by the Haverah Park array. J. Phys. G Nucl. Part. Phys. 1991, 17, 733–757. [Google Scholar] [CrossRef]
- Afanasiev, B.N.; Dyakonov, M.N.; Egorov, T.A.; Egorova, V.P.; Efremov, N.N.; Grigoryev, V.M.; Glushkov, A.V.; Ivanov, A.A.; Knurenko, S.P.; Kolosov, V.A.; et al. The Primary Spectrum of Cosmic Rays of Energy above 1018 eV by the Yakutsk EAS Array Data. In Proceedings of the 24th International Cosmic Ray Conference, Rome, Italy, 28 August–8 September 1995; Volume 2, p. 756. [Google Scholar]
- Teshima, M. The highest energy cosmic rays observed by AGASA. AIP Conf. Proc. 2000, 516, 365–369. [Google Scholar] [CrossRef]
- Bird, D.J.; Corbato, S.C.; Dai, H.Y.; Elbert, J.W.; Green, K.D.; Huang, M.A.; Kieda, D.B.; Ko, S.; Larsen, C.G.; Loh, E.C.; et al. Detection of a Cosmic Ray with Measured Energy Well beyond the Expected Spectral Cutoff due to Cosmic Microwave Radiation. Astrophys. J. Lett. 1995, 441, 144. [Google Scholar] [CrossRef]
- Aab, A.; Abreu, P.; Aglietta, M.; Albury, J.M.; Allekotte, I.; Almela, A.; Alvarez Castillo, J.; Alvarez-Muñiz, J.; Alves Batista, R.; Anastasi, G.A.; et al. (Pierre Auger Collab.). Features of the Energy Spectrum of Cosmic Rays above 2.5×1018eV Using the Pierre Auger Observatory. Phys. Rev. Lett. 2020, 125, 121106. [Google Scholar] [CrossRef]
- Abreu, P.; Aglietta, M.; Ahn, E.; Allard, D.; Allekotte, I.; Allen, J.; Castillo, J.; Alvarez-Muñiz, J.; Ambrosio, M.; Aminaei, A.; et al. (Pierre Auger Collab.). Update on the Correlation of the Highest Energy Cosmic Rays with Nearby Extragalactic matter. Astropart. Phys. 2010, 34, 314–326. [Google Scholar] [CrossRef]
- Aab, A.; Abreu, P.; Aglietta, M.; Ahn, E.; Al Samarai, I.; Albuquerque, I.; Allekotte, I.; Allen, J.; Allison, P.; Almela, A.; et al. (Pierre Auger Collab.). Searches for Anisotropies in the Arrival Directions of the Highest Energy Cosmic Rays Detected by the Pierre Auger Observatory. Astrophys. J. 2015, 804, 15. [Google Scholar] [CrossRef]
- Aab, A.; Abreu, P.; Aglietta, M.; Ahn, E.; Al Samarai, I.; Albuquerque, I.; Allekotte, I.; Allen, J.; Allison, P.; Almela, A.; et al. (Pierre Auger Collab.). Measurement of the cosmic-ray energy spectrum above 2.5×1018 eV using the Pierre Auger Observatory. Phys. Rev. D 2020, 102, 062005. [Google Scholar] [CrossRef]
- Stecker, F. Effect of photomeson production by the universal radiation field on high-energy cosmic rays. Phys. Rev. Lett. 1968, 21, 1016–1018. [Google Scholar] [CrossRef]
- Aab, A.; Abreu, P.; Aglietta, M.; Al Samarai, I.; Albuquerque, I.F.M.; Allekotte, I.; Almela, A.; Alvarez Castillo, J.; Alvarez-Muñiz, J.; Anastasi, G.A.; et al. (Pierre Auger Collab.). Observation of a Large-scale Anisotropy in the Arrival Directions of Cosmic Rays above 8×1018 eV. Science 2017, 357, 1266–1270. [Google Scholar] [CrossRef]
- Zotov, M.Y.; Kalashev, O.E.; Pshirkov, M.S. The current status of research in ultrahigh-energy cosmic ray physics: A brief review. Mosc. Univ. Phys. Bull. 2017, 72, 144–156. [Google Scholar] [CrossRef]
- Verzi, V.; Ivanov, D.; Tsunesada, Y. Measurement of Energy Spectrum of Ultra-High Energy Cosmic Rays. PTEP 2017, 2017, 12A103. [Google Scholar] [CrossRef]
- Kalashev, O.E.; Kuzmin, V.; Semikoz, D. Ultrahigh-energy cosmic rays. Propagation in the galaxy and anisotropy. MPLA 2001, 16, 2505–2515. [Google Scholar] [CrossRef]
- Aloisio, R.; Boncioli, D.; Grillo, A.; Petrera, S.; Salamida, F. SimProp: A Simulation Code for Ultra High Energy Cosmic Ray Propagation. J. Cosmol. Astropart. P. 2012, 10, 007. [Google Scholar] [CrossRef]
- Weiler, T.J. Resonant Absorption of Cosmic Ray Neutrinos by the Relic Neutrino Background. Phys. Rev. Lett. 1982, 49, 234. [Google Scholar] [CrossRef]
- Weiler, J. Big Bang Cosmology, Relic Neutrinos, and Absorption of Neutrino Cosmic Rays. Astrophys. J. 1984, 285, 495. [Google Scholar] [CrossRef]
- Aloisio, R.; Boncioli, D.; di Matteo, A.; Grillo, A.; Petrera, S.; Salamida, F. Cosmogenic neutrinos and ultra-high energy cosmic ray models. J. Cosmol. Astropart. P. 2015, 1510, 6. [Google Scholar] [CrossRef]
- Tyler, C.; Olinto, A.V.; Sigl, G. Cosmic neutrinos and new physics beyond the electroweak scale. Phys. Rev. D 2001, 63, 055001. [Google Scholar] [CrossRef]
- Domokos, G.; Kovesi-Domokos, S. Strongly interacting neutrinos and the highest energy cosmic rays. Phys. Rev. Lett. 1999, 82, 1366–1369. [Google Scholar] [CrossRef]
- Coleman, S.R.; Glashow, S.L. Cosmic ray and neutrino tests of special relativity. Phys. Lett. B 1997, 405, 249–252. [Google Scholar] [CrossRef]
- Bhattacharjee, P.; Sigl, G. Origin and propagation of extremely high-energy cosmic rays. Phys. Rept. 2000, 327, 109–247. [Google Scholar] [CrossRef]
- Bietenholz, W. Cosmic Rays and the Search for a Lorentz Invariance Violation. Phys. Rept. 2011, 505, 145–185. [Google Scholar] [CrossRef]
- Scully, S.T.; Stecker, F.W. Lorentz Invariance Violation and the Observed Spectrum of Ultrahigh Energy Cosmic Rays. Astropart. Phys. 2009, 31, 220–225. [Google Scholar] [CrossRef]
- Gorham, P.W.; Connolly, A.; Allison, P.; Beatty, J.; Belov, K.; Besson, D.; Binns, W.; Chen, P.; Clem, J.; Hoover, S.; et al. Implications of ultra-high energy neutrino flux constraints for Lorentz-invariance violating cosmogenic neutrinos. Phys. Rev. D 2012, 86, 103006. [Google Scholar] [CrossRef]
- Rubtsov, G.; Satunin, P.; Sibiryakov, S. Prospective constraints on Lorentz violation from ultrahigh-energy photon detection. Phys. Rev. D 2014, 89, 123011. [Google Scholar] [CrossRef]
- Tasson, J.D. What Do We Know About Lorentz Invariance? Rept. Prog. Phys. 2014, 77, 062901. [Google Scholar] [CrossRef]
- Rubtsov, G.; Satunin, P.; Sibiryakov, S. Constraints on violation of Lorentz invariance from atmospheric showers initiated by multi-TeV photons. J. Cosmol. Astropart. P. 2017, 1705, 049. [Google Scholar] [CrossRef][Green Version]
- Mohanmurthy, P.; Narayan, A.; Dutta, D. A test of local Lorentz invariance with Compton scattering asymmetry. Mod. Phys. Lett. 2016, A31, 1650220. [Google Scholar] [CrossRef]
- Klinkhamer, F.R.; Schreck, M. New two-sided bound on the isotropic Lorentz-violating parameter of modified-Maxwell theory. Phys. Rev. 2008, D78, 085026. [Google Scholar] [CrossRef]
- Alcantara, E.; Anchordoqui, L.A.; Soriano, J.F. Hunting for superheavy dark matter with the highest-energy cosmic rays. Phys. Rev. D 2019, 99, 103016. [Google Scholar] [CrossRef]
- Aloisio, R.; Tortorici, F. Super Heavy Dark Matter and UHECR Anisotropy at Low Energy. Astropart. Phys. 2008, 29, 307–316. [Google Scholar] [CrossRef]
- Supanitsky, A.; Medina-Tanco, G. Ultra high energy cosmic rays from super-heavy dark matter in the context of large exposure observatories. J. Cosmol. Astropart. P. 2019, 11, 036. [Google Scholar] [CrossRef]
- Lorimer, D.R.; Bailes, M.; McLaughlin, M.A.; Narkevic, D.J.; Crawford, F. A Bright Millisecond Radio Burst of Extragalactic Origin. Science 2007, 318, 777. [Google Scholar] [CrossRef]
- Nagar, N.M.; Matulich, J. Ultra-high energy cosmic rays detected by the Pierre Auger observatory. First direct evidence, and its implications, that a subset originate in nearby radiogalaxies. Astron. Astrophys. 2008, 488, 879–885. [Google Scholar] [CrossRef]
- Moskalenko, I.V.; Porter, T.A.; Malkov, M.A.; Diamond, P.H. Hadronic Gamma Rays from Supernova Remnants. In Proceedings of the 30th International Cosmic Ray Conference, Merida, Mexico, 3–11 July 2007; Volume 2, pp. 763–766. [Google Scholar]
- Murase, K.; Dermer, C.D.; Takami, H.; Miglior, G. Blazars as Ultra-high-energy Cosmic-ray Sources: Implications for TeV Gamma-Ray Observations. Astrophys. J. 2012, 749, 63. [Google Scholar] [CrossRef]
- Rodrigues, X.; Fedynitch, A.; Gao, S.; Boncioli, D.; Winter, W. Neutrinos and Ultra-high-energy Cosmic-ray Nuclei from Blazars. Astrophys. J. 2018, 854, 54. [Google Scholar] [CrossRef]
- Neronov, A.Y.; Semikoz, D.V. Which blazars are neutrino loud? Phys. Rev. D 2002, 66, 123003. [Google Scholar] [CrossRef]
- IceCube Collaboration. Neutrino emission from the direction of the blazar TXS 0506+056 prior to the IceCube-170922A alert. Science 2018, 361, 147–151. [Google Scholar] [CrossRef]
- Bekenstein, J.D. Extraction of Energy and charge from a Black Hole. Phys. Rev. D 1973, 7, 949–953. [Google Scholar] [CrossRef]
- Penrose, R. Gravitational collapse: The role of general relativity. Nuovo C. Riv. Ser. 1969, 1, 252–276. [Google Scholar] [CrossRef]
- Blandford, R.D.; Znajek, R.L. Electromagnetic extraction of energy from Kerr black holes. Mon. Not. R. Astron. Soc. 1977, 179, 433–456. [Google Scholar] [CrossRef]
- Wagh, S.M.; Dhurandhar, S.V.; Dadhich, N. Revival of the Penrose process for astrophysical applications. Astrophys. J. 1985, 290, 12–14. [Google Scholar] [CrossRef]
- Parthasarathy, S.; Wagh, S.M.; Dhurandhar, S.V.; Dadhich, N. High Efficiency of the Penrose Process of Energy Extraction from Rotating Black Holes Immersed in Electromagnetic Fields. Astrophys. J. 1986, 307, 38–46. [Google Scholar] [CrossRef]
- Dadhich, N.; Tursunov, A.; Ahmedov, B.; Stuchlík, Z. The distinguishing signature of magnetic Penrose process. Mon. Not. R. Astron. Soc. 2018, 478, L89–L94. [Google Scholar] [CrossRef]
- Tursunov, A.; Dadhich, N. Fifty Years of Energy Extraction from Rotating Black Hole: Revisiting Magnetic Penrose Process. Universe 2019, 5, 125. [Google Scholar] [CrossRef]
- Tursunov, A.; Stuchlík, Z.; Kološ, M.; Dadhich, N.; Ahmedov, B. Supermassive Black Holes as Possible Sources of Ultrahigh-energy Cosmic Rays. Astrophys. J. 2020, 895, 14. [Google Scholar] [CrossRef]
- Wald, R.M. Black hole in a uniform magnetic field. Phys. Rev. D 1974, 10, 1680–1685. [Google Scholar] [CrossRef]
- Zajacek, M.; Tursunov, A.; Eckart, A.; Britzen, S. On the charge of the Galactic centre black hole. Mon. Not. R. Astron. Soc. 2018, 480, 4408–4423. [Google Scholar] [CrossRef]
- Stuchlík, Z.; Kološ, M.; Kovář, J.; Slaný, P.; Tursunov, A. Influence of Cosmic Repulsion and Magnetic Fields on Accretion Disks Rotating around Kerr Black Holes. Universe 2020, 6, 26. [Google Scholar] [CrossRef]
- Baczko, A.K.; Schulz, R.; Kadler, M.; Ros, E.; Perucho, M.; Krichbaum, T.P.; Böck, M.; Bremer, M.; Grossberger, C.; Lindqvist, M.; et al. A Highly Magnetized Twin-Jet Base Pinpoints a Supermassive Black Hole. Astron. Astrophys. 2016, 593, A47. [Google Scholar] [CrossRef]
- Eckart, A.; García-Marín, M.; Vogel, S.N.; Teuben, P.; Morris, M.R.; Baganoff, F.; Dexter, J.; Schödel, R.; Witzel, G.; Valencia-Schneider, M.; et al. Millimeter to X-ray flares from Sagittarius A*. Astron. Astrophys. 2012, 537, A52. [Google Scholar] [CrossRef]
- Doeleman, S.S.; Fish, V.L.; Schenck, D.E.; Beaudoin, C.; Blundell, R.; Bower, G.; Broderick, A.; Chamberlin, R.; Freund, R.; Friberg, P.; et al. Jet-Launching Structure Resolved Near the Supermassive Black Hole in M87. Science 2012, 338, 355. [Google Scholar] [CrossRef]
- Kino, M.; Takahara, F.; Hada, K.; Akiyama, K.; Nagai, H.; Sohn, B.W. Magnetization Degree at the Jet Base of M87 Derived from the Event Horizon Telescope 52 Data: Testing the Magnetically Driven Jet Paradigm. ApJ 2015, 803, 30. [Google Scholar] [CrossRef]
- Daly, R.A. Black Hole Spin and Accretion Disk Magnetic Field Strength Estimates for More Than 750 Active Galactic Nuclei and Multiple Galactic Black Holes. Astrophys. J. 2019, 886, 37. [Google Scholar] [CrossRef]
- Piotrovich, M.Y.; Mikhailov, A.G.; Buliga, S.D.; Natsvlishvili, T.M. Determination of magnetic field strength on the event horizon of supermassive black holes in active galactic nuclei. Mon. Not. R. Astron. Soc. 2020, 495, 614–620. [Google Scholar] [CrossRef]
- Peccei, R.D.; Quinn, H.R. CP Conservation in the Presence of Instantons. Phys. Rev. Lett. 1977, 38, 1440. [Google Scholar] [CrossRef]
- Peccei, R.D.; Quinn, H.R. Constraints Imposed by CP Conservation in the Presence of Instantons. Phys. Rev. D 1977, 16, 1791. [Google Scholar] [CrossRef]
- Mirizzi, A.; Raffelt, G.G.; Serpico, P.D. Photon-axion conversion in intergalactic magnetic fields and cosmological consequences. Lect. Notes Phys. 2008, 741, 115–134. [Google Scholar] [CrossRef]
- Csaki, C.; Kaloper, N.; Peloso, M.; Terning, J. Super GZK photons from photon axion mixing. JCAP 2003, 0305, 005. [Google Scholar] [CrossRef]
- Gorbunov, D.; Raffelt, G.; Semikoz, D. Axionlike Particles As Ultrahigh Energy Cosmic Rays? Phys. Rev. D 2001, 64, 096005. [Google Scholar] [CrossRef]
- Beringer, J.; Arguin, J.F.; Barnett, R.M.; Copic, K.; Dahl, O.; Groom, D.E.; Lin, C.J.; Lys, J.; Murayama, H.; Wohl, C.G.; et al. Review of Particle Physics (RPP). Phys. Rev. D 2012, D86. [Google Scholar] [CrossRef]
- Cadamuro, D.; Redondo, J. Cosmological bounds on pseudo Nambu-Goldstone bosons. J. Cosmol. Astropart. P. 2012, 1202, 032. [Google Scholar] [CrossRef]
- Sikivie, P. Experimental Tests of the Invisible Axion. Phys. Rev. Lett. 1983, 51, 1415–1417. [Google Scholar] [CrossRef]
- Halprin, A.; Andersen, C.M.; Primakoff, H. Photonic Decay Rates and Nuclear-Coulomb-Field Coherent Production Processes. Phys. Rev. 1966, 152, 1295. [Google Scholar] [CrossRef]
- Maiani, L.; Petronzio, R.; Zavattini, E. Effects of Nearly Massless, Spin Zero Particles on Light Propagation in a Magnetic Field. Phys. Lett. B 1986, 175, 359–363. [Google Scholar] [CrossRef]
- Fairbairn, M.; Rashba, T.; Troitsky, S.V. Photon-axion mixing and ultra-high-energy cosmic rays from BL Lac type objects - Shining light through the Universe. Phys. Rev. 2011, D84, 125019. [Google Scholar] [CrossRef]
- Chung, D.J.H.; Kolb, E.W.; Riotto, A. Superheavy dark matter. Phys. Rev. D 1999, 59, 023501. [Google Scholar] [CrossRef]
- Rubtsov, G.I.; Dedenko, L.G.; Fedorova, G.F.; Fedunin, E.Y.; Glushkov, A.V.; Gorbunov, D.S.; Makarov, I.T.; Pravdin, M.I.; Roganova, T.M.; Sleptsov, I.E.; et al. Upper limit on the ultrahigh-energy photon flux from AGASA and Yakutsk data. Phys. Rev. D 2006, 73, 063009. [Google Scholar] [CrossRef]
- Petrera, S. Photons in the science of the Pierre Auger Observatory. Frascati Phys. Ser. 2019, 69, 108–114. [Google Scholar]
- Aab, A.; Abreu, P.; Aglietta, M.; Albuquerque, I.F.M.; Albury, J.M.; Allekotte, I.; Almela, A.; Alvarez Castillo, J.; Alvarez-Muñiz, J.; Anastasi, G.A.; et al. (Pierre Auger Collab.). The Pierre Auger Observatory: Contributions to the 36th International Cosmic Ray Conference (ICRC 2019). arXiv 2019, arXiv:1909.09073. [Google Scholar]
- Abu-Zayyad, T.; Aida, R.; Allen, M.; Anderson, R.; Azuma, R.; Barcikowski, E.; Belz, J.; Bergman, D.; Blake, S.; Cady, R.; et al. (Telescope Array Collab.). Upper limit on the flux of photons with energies above 1019eV using the Telescope Array surface detector. Phys. Rev. D 2013, 88, 112005. [Google Scholar] [CrossRef]
- t Hooft, G. Magnetic monopoles in unified gauge theories. Nucl. Phys. B 1974, 79, 276–284. [Google Scholar] [CrossRef]
- Polyakov, A.M. Particle spectrum in quantum field theory. Sov. J. Exp. Theor. Phys. Lett. 1974, 20, 194. [Google Scholar]
- Medvedev, M.V.; Loeb, A. Plasma constraints on the cosmological abundance of magnetic monopoles and the origin of cosmic magnetic fields. J. Cosmol. Astropart. P. 2017, 2017, 058. [Google Scholar] [CrossRef]
- Kolb, E.W.; Long, A.J. Superheavy dark matter through Higgs portal operators. Phys. Rev. D 2017, 96, 103540. [Google Scholar] [CrossRef]
- Garny, M.; Sandora, M.; Sloth, M.S. Planckian Interacting Massive Particles as Dark Matter. Phys. Rev. Lett. 2016, 116, 101302. [Google Scholar] [CrossRef]
- Garny, M.; Palessandro, A.; Sandora, M.; Sloth, M.S. Theory and phenomenology of Planckian interacting massive particles as dark matter. J. Cosmol. Astropart. P. 2018, 2018, 027. [Google Scholar] [CrossRef]
- Garny, M.; Palessandro, A.; Sandora, M.; Sloth, M.S. Charged planckian interacting dark matter. J. Cosmol. Astropart. P. 2019, 2019, 021. [Google Scholar] [CrossRef]
- Medvedev, M.V. Constraint on electromagnetic acceleration of highest energy cosmic rays. Phys. Rev. E 2003, 67, 045401. [Google Scholar] [CrossRef]
- Hillas, A.M. The Origin of Ultra-High-Energy Cosmic Rays. Annu. Rev. Astron. Astr. 1984, 22, 425–444. [Google Scholar] [CrossRef]
- Kutschera, M.; Jałocha, J.; Bratek, Ł.; Kubis, S.; Kedziorek, T. Oscillating Strange Quark Matter Objects Excited in Stellar Systems. Astrophys. J. 2020, 897, 168. [Google Scholar] [CrossRef]
- Alvarez-Castillo, D.E.; Antoniadis, J.; Ayriyan, A.; Blaschke, D.; Danchev, V.; Grigorian, H.; Largani, N.K.; Fridolin, W. Accretion-induced collapse to third family compact stars as trigger for eccentric orbits of millisecond pulsars in binaries. Astron. Nachr. 2019, 340, 878–884. [Google Scholar] [CrossRef]
- Benic, S.; Blaschke, D.; Alvarez-Castillo, D.E.; Fischer, T.; Typel, S. A new quark-hadron hybrid equation of state for astrophysics - I. High-mass twin compact stars. Astron. Astrophys. 2015, 577, A40. [Google Scholar] [CrossRef]
- Alvarez-Castillo, D.E.; Blaschke, D.B. High-mass twin stars with a multipolytrope equation of state. Phys. Rev. C 2017, 96, 045809. [Google Scholar] [CrossRef]
- Blaschke, D.; Alvarez-Castillo, D.E.; Ayriyan, A.; Grigorian, H.; Largani, N.K.; Fridolin, W. Astrophysical aspects of general relativistic mass twin stars. In Astrophysical Aspects of General Relativistic Mass Twin Stars; World Scientific Publishing: Singapore, 2020; pp. 207–256. [Google Scholar] [CrossRef]
- Alvarez-Castillo, D.; Bejger, M.; Blaschke, D.; Haensel, P.; Zdunik, L. Energy bursts from deconfinement in high-mass twin stars. arXiv 2015, arXiv:1506.08645. [Google Scholar]
- Rodrigues, X.; Biehl, D.; Boncioli, D.; Taylor, A.M. Binary neutron star merger remnants as sources of cosmic rays below the “Ankle”. Astropart. Phys. 2019, 106, 10–17. [Google Scholar] [CrossRef]
- Fegan, D.J.; McBreen, B.; O’Sullivan, C. Observation of a burst of cosmic rays at energies above 7× 10 13 ev. Phys. Rev. Lett. 1983, 51, 2341. [Google Scholar] [CrossRef]
- Smith, G.R.; Ogmen, M.; Buller, E.; Standil, S. Possible Observation of a Burst of Cosmic-Ray Events in the Form of Extensive Air Showers. Phys. Rev. Lett. 1983, 50, 2110–2111. [Google Scholar] [CrossRef]
- Ng, Y.J. Selected topics in Planck-scale physics. Mod. Phys. Lett. A 2003, 18, 1073–1098. [Google Scholar] [CrossRef]
- Carlip, S. Can gravitational microlensing by vacuum fluctuations be observed? arXiv 2015, arXiv:1505.07441. [Google Scholar]
- Carlip, S. Hiding the Cosmological Constant. Phys. Rev. Lett. 2019, 123, 131302. [Google Scholar] [CrossRef] [PubMed]
- Wang, Q.; Unruh, W.G. Vacuum fluctuation, micro-cyclic universes, and the cosmological constant problem. Phys. Rev. D 2020, 102, 023537. [Google Scholar] [CrossRef]
- Ng, Y.J. Entropy and Gravitation—From Black Hole Computers to Dark Energy and Dark Matter. Entropy 2019, 21, 1035. [Google Scholar] [CrossRef]
- Erber, T. High-Energy Electromagnetic Conversion Processes in Intense Magnetic Fields. Rev. Mod. Phys. 1966, 38, 626–659. [Google Scholar] [CrossRef]
- McBreen, B.; Lambert, C.J. Interactions of high-energy (E> 5× 10 19 eV) photons in the earth’s magnetic field. Phys. Rev. D Part. Fields 1981, 24, 2536. [Google Scholar] [CrossRef]
- Homola, P.; Gora, D.; Heck, D.; Klages, H.; Pekala, J.; Risse, M.; Wilczynska, B.; Wilczynski, H. Simulation of ultra-high energy photon propagation in the geomagnetic field. Comput. Phys. Commun. 2005, 173, 71–90. [Google Scholar] [CrossRef]
- Dhital, N.; Homola, P.; Gora, D.; Wilczyński, H.; Almeida Cheminant, K.; Bhatta, G.; Bretz, T.; Alvarez Castillo, D.E.; Ćwikła, A.; Duffy, A.R.; et al. (CREDO Collab). Cosmic ray ensembles as signatures of ultra-high energy photons interacting with the solar magnetic field. arXiv 2018, arXiv:1811.10334. [Google Scholar]
- Almeida Cheminant, K.; Góra, D.; Alvarez-Castillo, D.E.; Ćwikła, A.; Dhital, N.; Duffy, A.R.; Homola, P.; Kopański, K.; Kasztelan, M.; Kovacs, P.; et al. (CREDO Collab.). Search for ultra-high energy photons through preshower effect with gamma-ray telescopes: Study of CTA-North efficiency. Astropart. Phys. 2020, 123, 102489. [Google Scholar] [CrossRef]
- MAGIC Collaboration. Teraelectronvolt emission from the γ-ray burst GRB 190114C. Nature 2019, 575, 455–458. [Google Scholar] [CrossRef]
- IceCube Collaboration; Fermi-LAT; MAGIC; AGILE; ASAS-SN; HAWC; H.E.S.S.; INTEGRAL; Kanata; Kiso; et al. Multimessenger observations of a flaring blazar coincident with high-energy neutrino IceCube-170922A. Science 2018, 361. [Google Scholar] [CrossRef]
- Homola, P.; Engel, R.; Pysz, A.; Wilczyński, H. Simulation of ultra-high energy photon propagation with PRESHOWER 2.0. Comput. Phys. Commun. 2013, 184, 1468–1475. [Google Scholar] [CrossRef]
- Bednarek, W. Cascades initiated by EHE photons in the magnetic field of the Earth and the Sun. arXiv 1999, arXiv:astro-ph/9911266. [Google Scholar]
- Batista, R.A.; Dundovic, A.; Erdmann, M.; Kampert, K.-H.; Kuempel, D.; Müller, G.; Sigl, G.; van Vliet, A.; Walz, D.; Winchen, T. CRPropa 3—a public astrophysical simulation framework for propagating extraterrestrial ultra-high energy particles. J. Cosmol. Astropart. P. 2016, 2016, 038. [Google Scholar] [CrossRef]
- Beisembaev, R.; Beznosko, D.; Beisembaeva, E.; Dalkarov, O.; Mossunov, V.; Ryabov, V.; Shaulov, S.; Vildanova, M.; Zhukov, V.; Baigarin, K.; et al. Spatial and Temporal Characteristics of EAS with Delayed Particles. In Proceedings of the 36th International Cosmic Ray Conference (ICRC2019), Madison, WI, USA, 24 July–1 August 2019; Volume 36, p. 195. [Google Scholar]
- Heck, D.; Knapp, J.; Capdevielle, J.; Schatz, G.; Thouw, T. CORSIKA: A Monte Carlo code to simulate extensive air showers. Rep. FZKA 1998, 6019, 6097. [Google Scholar]
- Beznosko, D.; Yelshibekov, K.; Beisembaev, R.U.; Beisembaeva, E.A.; Beremkulov, T.; Iakovlev, A.; Jakupov, S.; Sheverdin, A.; Tagay, Z.; Uakhitov, T.; et al. Extensive air showers event reconstruction using spatial and temporary particle distribution at Horizon-T experiment. J. Phys. Conf. Ser. 2020, 1342, 012136. [Google Scholar] [CrossRef]
- Beisembaev, R.U.; Beznosko, D.; Baigarin, K.A.; Batyrkhanov, A.; Beisembaeva, E.A.; Beremkulov, T.; Dalkarov, O.D.; Iakovlev, A.; Ryabov, V.A.; Suleimenov, N.S.; et al. Horizon-T experiment and detection of Extensive air showers with unusual structure. J. Phys. Conf. Ser. 2020, 1342, 012007. [Google Scholar] [CrossRef]
- Beznosko, D.; Beisembaev, R.; Beisembaeva, E.; Duspayev, A.; Iakovlev, A.; Sadykov, T.X.; Uakhitov, T.; Vildanova, M.I.; Yessenov, M.; Zhukov, V.V. Fast and simple glass-based charged particles detector with large linear detection range. J. Instrum. 2017, 12, T07008. [Google Scholar] [CrossRef]
- Fossum, E.R.; Hondongwa, D.B. A Review of the Pinned Photodiode for CCD and CMOS Image Sensors. IEEE J. Electron Devices Soc. 2014, 2, 33–43. [Google Scholar] [CrossRef]
- Watson, A.A. The discovery of Cherenkov radiation and its use in the detection of extensive air showers. Hist. Philos. Phys. 2011, 13–19. [Google Scholar] [CrossRef]
- Walter, C. The Super-Kamiokande Experiment. Energy Phys. Exp. 2008, 19–43. [Google Scholar] [CrossRef]
- Bignell, L.J.; Beznosko, D.; Diwan, M.V.; Hans, S.; Jaffe, D.E.; Kettell, S.; Rosero, R.; Themann, H.W.; Viren, B.; Worcester, E.; et al. Characterization and modeling of a Water-based Liquid Scintillator. J. Instrum. 2015, 10. [Google Scholar] [CrossRef]
- Duspayev, A.; Beznosko, D.; Yessenov, M.; Batyrkhanov, A.; Beremkulov, T.; Iakovlev, A.; Beisembaev, R.; Zhukov, V. The distributed particle detectors and data acquisition modules for Extensive Air Shower measurements at “ Horizon-T KZ” experiment. In Proceedings of the International Conference on New Photo-Detectors. SISSA Medialab, Moscow, Troitsk, Russia, 6–9 July 2015; Volume 252, p. 056. [Google Scholar] [CrossRef][Green Version]
- Beznosko, D. Novel Multi-pixel Silicon Photon Detectors and Applications in T2K. Meeting of the Division of Particles and Fields of the American Physical Society (DPF 2009). arXiv 2009, arXiv:0910.4429. [Google Scholar]
- Beznosko, D.; Iakovlev, A.; Duspayev, A.; Vildanova, M.I.; Uakhitov, T.; Yessenov, M.; Zhukov, V.V. Horizon-T Experiment Calibrations–MIP Signal from Scintillator and Glass Detectors. arXiv 2017, arXiv:1703.07559. [Google Scholar]
- Tkachev, L.G.; Boreiko, V.F.; Grinyuk, A.A.; Porokhovoi, S.Y.; Sabirov, B.M.; Timoshenko, A.A.; Khrenov, B.A.; Klimov, P.A.; Kuzmichev, L.A.; Sharakin, S.A. Fluorescent detector for Tunka-133 EAS Chrenkov array. In Proceedings of the 33rd International Cosmic Ray Conference, Rio de Janeiro, Brazil, 2–9 July 2013; Volume 33, p. 1916. [Google Scholar]
- Aab, A.; Abreu, P.; Aglietta, M.; Ahn, E.J.; Al Samarai, I.; Albuquerque, I.F.M.; Allekotte, I.; Allison, P.; Almela, A.; Alvarez Castillo, J.; et al. (Pierre Auger Collab.). Measurement of the Radiation Energy in the Radio Signal of Extensive Air Showers as a Universal Estimator of Cosmic-Ray Energy. Phys. Rev. Lett. 2016, 116, 241101. [Google Scholar] [CrossRef]
- Beisembaev, R.; Beznosko, D.; Baigarin, K.; Batyrkhanov, A.; Beisembaeva, E.; Dalkarov, O.; Iakovlev, A.; Ryabov, V.; Sadykov, T.; Shaulov, S.; et al. Extensive Air Showers with Unusual Spatial and Temporal Structure. EPJ Web Conf. EDP Sci. 2019, 208, 06002. [Google Scholar] [CrossRef]
- Beisembaev, R.; Beisembaeva, E.; Dalkarov, O.; Mosunov, V.; Ryabov, V.; Shaulov, S.; Vildanova, M.; Zhukov, V.; Baigarin, K.; Beznosko, D.; et al. Unusual Time Structure of Extensive Air Showers at Energies Exceeding 1017 eV. Phys. At. Nucl. 2019, 82, 330–333. [Google Scholar] [CrossRef]
- Gawin, J.; Kurp, I.; Jȩdrzejczak, K.; Pluciński, P.; Szabelska, B.; Szabelski, J.; Wibig, T. The Roland Maze Project. Acta Phys. Pol. B 2002, 33, 349. [Google Scholar]
- Feder, J.; Jȩdrzejczak, K.; Karczmarczyk, J.; Lewandowski, R.; Swarzyński, J.; Szabelska, B.; Szabelski, J.; Tokarski, P.; Wibig, T. The Roland Maze Project – Cosmic Ray Registration At Schools. Int. J. Mod. Phys. A 2005, 20, 6881–6883. [Google Scholar] [CrossRef]
- Linsley, J. Mini and Super Mini Arrays for the Study of Highest Energy Cosmic Rays. In Proceedings of the 19th International Cosmic Ray Conference, San Diego, CA, USA, 11–23 August 1985; OG9.4-9, p. 434. [Google Scholar]
- Karbowiak, M.; Wibig, T.; Alvarez-Castillo, D.E.; Beznosko, D.; Duffy, A.R.; Góra, D.; Homola, P.; Kasztelan, M.; Niedźwiecki, M.; (CREDO Collab.). The first CREDO registration of extensive air shower. Phys. Educ. 2020, 55, 055021. [Google Scholar] [CrossRef]
- Petropoulos, M.; Leisos, A.; Tsirigotis, A.G. Outreach activities with the μCosmics air shower detector. Phys. Educ. 2020, 55, 055005. [Google Scholar] [CrossRef]
- ADVACAM—Official Website. Available online: https://advacam.com (accessed on 30 September 2020).
- Medpix—Official Website. Available online: https://medipix.web.cern.ch (accessed on 30 September 2020).
- Granja, C.; Polansky, S.; Vykydal, Z.; Pospisil, S.; Owens, A.; Kozacek, Z.; Mellab, K.; Simcak, M. The SATRAM Timepix spacecraft payload in open space on board the Proba-V satellite for wide range radiation monitoring in LEO orbit,y. Planet. Space. Sci 2016, 125, 114–129. [Google Scholar] [CrossRef]
- Gorzkiewicz, K.; Mietelski, J.W.; Kierepko, R.; Brudecki, K. Low-background, digital gamma-ray spectrometer with BEGe detector and active shield: Commissioning, optimisation and software development. J. Radioanal. Nucl. Chem. 2019, 322, 1311–1321. [Google Scholar] [CrossRef]
- Kovalyov, M.; Kovalyov, S. On the relationship between cosmic rays, solar activity and powerful earthquakes. arXiv 2014, arXiv:1403.5728. [Google Scholar]
- Smelcerz, K.; Kopański, K.; Noga, W.; Sułek, M.; Almeida Cheminant, K.; Dhital, N.; Gora, D.; Homola, P.; Sushchov, O.; Beznosko, D.; et al. (CREDO Collab.). A communication solution for portable detectors of the Cosmic Ray Extremely Distributed Observatory. PoS 2020, ICRC2019, 428. [Google Scholar]
- Bluetooth Website with Technical Parameters. Available online: https://www.bluetooth.com/ (accessed on 29 September 2020).
- ZigBee Website with Technical Parameters. Available online: https://zigbeealliance.org/ (accessed on 29 September 2020).
- LoRa Website with Technical Parameters. Available online: https://lora-alliance.org/ (accessed on 29 September 2020).
- SigFox Website with Technical Parameters. Available online: https://www.sigfox.com/en (accessed on 29 September 2020).
- WiFi Website with Technical Parameters. Available online: https://www.wi-fi.org/ (accessed on 29 September 2020).
- GPRS website with Technical Parameters. Available online: https://www.3gpp.org/ (accessed on 29 September 2020).
- Kuzminykh, I.; Snihurov, A.; Carlsson, A. Testing of communication range in ZigBee technology. In Proceedings of the 2017 14th International Conference The Experience of Designing and Application of CAD Systems in Microelectronics (CADSM), Lviv, Ukraine, 21–25 February 2017; pp. 133–136. [Google Scholar] [CrossRef]
- STMicroelectronics, Technical Documentation for B-L072Z-LRWAN1 LoRa R /SigfoxTM Discovery kit. Available online: https://www.st.com/en/evaluation-tools/b-l072z-lrwan1.html (accessed on 29 September 2020).
- Technical Documentation for Evaluation Board Based on the SPIRIT1. Available online: https://www.st.com/en/evaluation-tools/steval-ikr002v1d.html (accessed on 29 September 2020).
- Centenaro, M.; Vangelista, L.; Zanella, A.; Zorzi, M. Long-range communications in unlicensed bands: The rising stars in the IoT and smart city scenarios. IEEE Wirel. Commun. 2016, 23, 60–67. [Google Scholar] [CrossRef]
- Saunders, S.R.; Aragón-Zavala, A. Antennas and Propagation for Wireless Communication Systems, 2nd ed.; John Wiley & Sons Ltd.: West Sussex, England, 2007. [Google Scholar]
- STMicroelectronics, Technical Information. Available online: https://www.st.com/en/microcontrollers-microprocessors/stm32wl-series.html (accessed on 29 September 2020).
- Verbetsky, Y.; Svanidze, M. On the method of ascertainment of the possible historical proximity of two Extensive Air Showers. arXiv 2020, arXiv:2006.07903. [Google Scholar]
- Wilkinson, M.D.; Dumontier, M.; Aalbersberg, I.J.; Appleton, G.; Axton, M.; Baak, A.; Blomberg, N.; Boiten, J.-W.; Bonino da Silva, S.; Luiz, O.; et al. The FAIR Guiding Principles for scientific data management and stewardship. Sci. Data 2016, 3, 1–9. [Google Scholar] [CrossRef]
- OpenAPI Specification—Version 3.0.3. Available online: https://swagger.io/specification/ (accessed on 1 September 2020).
- Django The Web Framework for Perfectionists with Deadlines. Available online: https://www.djangoproject.com/ (accessed on 1 September 2020).
- MariaDB Website. Available online: https://mariadb.org/ (accessed on 1 September 2020).
- Redis Website. Available online: https://redis.io/ (accessed on 1 September 2020).
- APi Credo Science—Website Dedicated Statistics from CREDO Detector. Available online: https://api.credo.science/ (accessed on 30 September 2020).
- Github of the CREDO Project. Available online: https://github.com/credo-science (accessed on 30 September 2020).
- PyCharm Official Website. Available online: https://www.jetbrains.com/pycharm/ (accessed on 30 September 2020).
- EurekAlert! October 2018. Available online: https://www.eurekalert.org/pub_releases/2018-10/thni-cfl100418.php (accessed on 30 September 2020).
- Karbowiak, M.; Wibig, T.; Alvarez-Castillo, D.E.; Beznosko, D.; Duffy, A.R.; Góra, D.; Homola, P.; Kasztelan, M.; Niedźwiecki, M.; (CREDO Collab.). Determination of zenith angle dependence of incoherent cosmic ray muon flux using smartphones of the CREDO Project. 2020. submitted for publication. [Google Scholar]
- Napolitano, A. Generalizations of Cyclostationary Signal Processing: Spectral Analysis and Applications; John Wiley & Sons Ltd—IEEE Press: New York, NY, USA, 2012. [Google Scholar] [CrossRef]
- Napolitano, A. Cyclostationary Processes and Time Series: Theory, Applications, and Generalizations; Elsevier: Amsterdam, The Netherlands, 2019. [Google Scholar] [CrossRef]
- Napolitano, A. Interference-Tolerant Wide-Band Moving Source Passive Localization. IEEE Trans. Signal Process. 2020, 68, 3471–3485. [Google Scholar] [CrossRef]
- Demorest, P.B. Cyclic spectral analysis of radio pulsars. Mon. Not. R. Astron. Soc. 2011, 416, 2821–2826. [Google Scholar] [CrossRef]
- Bizer, C.; Heath, T.; Berners-Lee, T. Linked Data—The Story So Far. Int. J. Semant. Web Inf. Syst. 2009, 5, 1–22. [Google Scholar] [CrossRef]
- The Linked Open Data Cloud. Available online: https://lod-cloud.net (accessed on 30 September 2020).
- OWL 2 Web Ontology Language Document Overview. In W3C Recommendation, 2nd ed.; 11 December 2012; Available online: https://www.w3.org/TR/owl2-overview/ (accessed on 30 September 2020).
- RDF 1.1 Concepts and Abstract Syntax. W3C Recommendation. 25 February 2014. Available online: http://www.w3.org/TR/2014/REC-rdf11-concepts-20140225/ (accessed on 30 September 2020).
- SPARQL 1.1 Query Language. W3C Recommendation. 21 March 2013. Available online: https://www.w3.org/TR/sparql11-query/ (accessed on 30 September 2020).
- CREDO Ontology. Available online: https://user.credo.science/user-interface/ontology/ (accessed on 30 September 2020).
- Fischer, D.A.; Schwamb, M.E.; Schawinski, K.; Lintott, C.; Brewer, J.; Giguere, M.; Lynn, S.; Parrish, M.; Sartori, T.; Simpson, R.; et al. Planet Hunters: The first two planet candidates identified by the public using the Kepler public archive data. Mon. Not. R. Astron. Soc. 2012, 419, 2900–2911. [Google Scholar] [CrossRef]
- Dark Universe Welcome. Available online: https://www.zooniverse.org/projects/credo/dark-universe-welcome (accessed on 30 September 2020).
- Zooniverse—Official Website. Available online: https://www.zooniverse.org/projects (accessed on 30 September 2020).
- Github of the CREDO project, repository: “CREDO-PC-Windows”. Available online: https://github.com/credo-science/CREDO-PC-Windows (accessed on 30 September 2020).
- Github of the CREDO Project, Repository: “Credo-Detector-for-Linux-Desktop-and-Raspberry-Pi”. Available online: https://github.com/credo-science/Credo-detector-for-linux-desktop-and-Raspberry-Pi (accessed on 30 September 2020).
- Github of the CREDO Project, Repository: “Windows-Tools”. Available online: https://github.com/credo-science/Windows-Tools (accessed on 30 September 2020).
- Github of the CREDO project, repository: “PyCharm-scripts”. Available online: https://github.com/credo-science/PyCharm-scripts (accessed on 30 September 2020).
- Github of the CREDO Project, Repository: “Credo-Web-Detecto”. Available online: https://github.com/credo-science/credo-web-detector (accessed on 30 September 2020).
- “Particle Hunter” Competition (Information Currently Available Only in Polish). Available online: https://credo.science/lowcyczastek/ (accessed on 30 September 2020).
- MIT license. Available online: https://opensource.org/licenses/MIT (accessed on 30 September 2020).
- Woelfle, M.; Olliaro, P.; Todd, M.H. Open science is a research accelerator. Nat. Chem. 2011, 3, 745–748. [Google Scholar] [CrossRef]
- Smale, A.; Racusin, J.; Barthelmy, S.; McGlynn, T.; Cenko, B.; Schnittman, J.; Perkins, J.; Baker, J.; Singer, L.; Sheets, T.; et al. Time-domain Astronomy Coordination Hub (TACH). Am. Astron. Soc. Meet. Abstr. 2020, 52, 107.15. [Google Scholar]
- European Strategy Forum on Research Infrastructures. Available online: https://www.esfri.eu/ (accessed on 30 September 2020).
- Kouchner, A.; for the ANTARES and KM3NET Collaborations. High-Energy Neutrino Searches in the Mediterranean Sea: Probing the Universe with antares and km3net-arca. J. Phys. Conf. Ser. 2017, 888, 012008. [Google Scholar] [CrossRef]
- Gilmozzi, R.; Spyromilio, J. The European extremely large telescope (E-ELT). Messenger 2007, 127, 3. [Google Scholar]
- Astrophysical Multimessenger Observatory Network—Official Website. Available online: https://www.amon.psu.edu/ (accessed on 30 September 2020).
- Future NASA Missions for MultiMessenger Astrophysics—Presentation. Available online: http://multi-messenger.asterics2020.eu/Documents/presentations/Racusin_Judith.pdf (accessed on 30 September 2020).
- Morozova, A.L.; Pudovkin, M.I.; Barliaeva, T.V. Variations of the cosmic ray fluxes as a possible earthquake precursor. Phys. Chem. Earth A 2000, 25, 321–324. [Google Scholar] [CrossRef]
- Foppiano, A.J.; Ovalle, E.M.; Bataille, K.; Stepanova, M. Ionospheric evidence of the May 1960 earthquake Concepción? Geofísica Int. 2008, 47, 179–183. [Google Scholar]
- Romanova, N.V.; Pilipenko, V.A.; Stepanova, M.V. On the magnetic precursor of the Chilean earthquake of February 27, 2010. Geomagn. Aeron. 2015, 55, 219–222. [Google Scholar] [CrossRef]
- Pıša, D.; Santolık, O.; Parrot, M. Statistical Study of the Ionospheric Density Variation Related to the 2010 Chile Earthquake and Measured by the DEMETER Satellite. In WDS’10 Proceedings of Contributed Papers, Part II. 2010; 189–193. [Google Scholar]
- He, L.; Heki, K. Three-Dimensional Tomography of Ionospheric Anomalies Immediately Before the 2015 Illapel Earthquake, Central Chile. J. Geophys. Res. (Space Phys.) 2018, 123, 4015–4025. [Google Scholar] [CrossRef]
- Muñoz-Jaramillo, A.; Vaquero, J.M. Visualization of the challenges and limitations of the long-term sunspot number record. Nat. Astron. 2019, 3, 205–211. [Google Scholar] [CrossRef]
- Kreuzer, M.; Auvinen, A.; Cardis, E.; Durante, M.; Harms-Ringdahl, M.; Jourdain, J.R.; Madas, B.G.; Ottolenghi, A.; Pazzaglia, S.; Prise, K.M.; et al. Multidisciplinary European Low Dose Initiative (MELODI): Strategic research agenda for low dose radiation risk research. Radiat. Environ. Bioph. 2018, 57, 5–15. [Google Scholar] [CrossRef]
- Ventriglio, A.; Borelli, A.; Bellomo, A.; Lepore, A. Birthdates of patients affected by mental illness and solar activity: A study from Italy. Adv. Space Res. 2011, 47, 1135–1139. [Google Scholar] [CrossRef]























| Feature | ZigBee [187] | LoRa [188] | SigFox [189] | WiFi [190] | GPRS [191] |
|---|---|---|---|---|---|
| Frequency | 868/915 MHz and 2.4 GHz | 100 MHz to 1.67 GHz | 868/915 MHz | 2.4 GHz | 900–1800 MHz |
| Power consumption Tx | 37 mW | 100 mW | 122 mW | 835 mW | 560 mW |
| Range | 100 m | 5 km | 10 km | 100 m | 1–10 km |
| Cons | Requires infrastructure | Available Gateways on the market are only for 438 and 868MHz | Requires infrastructure similar to GSM (masts and receiving stations) | No Internet connection in non-urbanized areas; high power consumption | No access in non-urbanized areas; high power consumption |
| Suitable for battery devices? | Yes | Yes | Yes | No, too much power consumption | No, too much power consumption |
Publisher’s Note: MDPI stays neutral with regard to jurisdictional claims in published maps and institutional affiliations. |
© 2020 by the authors. Licensee MDPI, Basel, Switzerland. This article is an open access article distributed under the terms and conditions of the Creative Commons Attribution (CC BY) license (http://creativecommons.org/licenses/by/4.0/).
Share and Cite
Homola, P.; Beznosko, D.; Bhatta, G.; Bibrzycki, Ł.; Borczyńska, M.; Bratek, Ł.; Budnev, N.; Burakowski, D.; Alvarez-Castillo, D.E.; Almeida Cheminant, K.; et al. Cosmic-Ray Extremely Distributed Observatory. Symmetry 2020, 12, 1835. https://doi.org/10.3390/sym12111835
Homola P, Beznosko D, Bhatta G, Bibrzycki Ł, Borczyńska M, Bratek Ł, Budnev N, Burakowski D, Alvarez-Castillo DE, Almeida Cheminant K, et al. Cosmic-Ray Extremely Distributed Observatory. Symmetry. 2020; 12(11):1835. https://doi.org/10.3390/sym12111835
Chicago/Turabian StyleHomola, Piotr, Dmitriy Beznosko, Gopal Bhatta, Łukasz Bibrzycki, Michalina Borczyńska, Łukasz Bratek, Nikolay Budnev, Dariusz Burakowski, David E. Alvarez-Castillo, Kevin Almeida Cheminant, and et al. 2020. "Cosmic-Ray Extremely Distributed Observatory" Symmetry 12, no. 11: 1835. https://doi.org/10.3390/sym12111835
APA StyleHomola, P., Beznosko, D., Bhatta, G., Bibrzycki, Ł., Borczyńska, M., Bratek, Ł., Budnev, N., Burakowski, D., Alvarez-Castillo, D. E., Almeida Cheminant, K., Ćwikła, A., Dam-o, P., Dhital, N., Duffy, A. R., Głownia, P., Gorzkiewicz, K., Góra, D., Gupta, A. C., Hlávková, Z., ... Woźniak, K. W. (2020). Cosmic-Ray Extremely Distributed Observatory. Symmetry, 12(11), 1835. https://doi.org/10.3390/sym12111835

