A Case Study of Fishbone Sequential Diagram Application and ADREP Taxonomy Codification in Conventional ATM Incident Investigation
Abstract
1. Introduction
1.1. Literature Overview of Aviation Safety Analysis
- The evolution from Safety-I to Safety-II, descripted by Hollnagel [4], with Safety-III as a combination of Safety-I and Safety-II concepts and approaches in consideration. Safety-I is concerned with infrequent events that go wrong in a stable environment, and Safety-II is concerned with the more frequent events that go right in a non-stable environment. Safety-I and Safety-II differ in their ontology, but they represent two complementary views of safety.
- New safety methods and models to learn from both previous approaches and stories of success and failure, and to represent the complexity of modern socio-technical systems and the dynamics of the interactions between humans, technical systems, and the environment. These methods include epidemiological models [5,6,7]; systemic accident models, such as the system-theoretic accident model and processes (STAMP) [8] and the functional resonance analysis method (FRAM) [9]; agent-based models [10]; etc.
- The reporting and evaluation of serious and less serious safety events. Relevant civil aviation occurrences are reported, stored, exchanged, analyzed, and disseminated with the aim that appropriate emergent safety events and risks can be identified, and safety actions can be taken. The effective, proactive, and clever exploitation of this safety data is key to coping with safety improvement in the complex upcoming air transportation system.
1.2. Proposed Approach
2. Methodology
2.1. Incident Investigation Report or Occurrence Notification Analysis
2.2. Incident Investigation Sequential Analysis
2.3. Incident Investigation Database Creation
- Encodability: Each datum can be encoded with a reference number and a standard description.
- Uniqueness: Each datum only represents one event or factor. If a combination of more than one factor or event is detected for a factual datum, this data should be separated in individual ones to identify their factors or events.
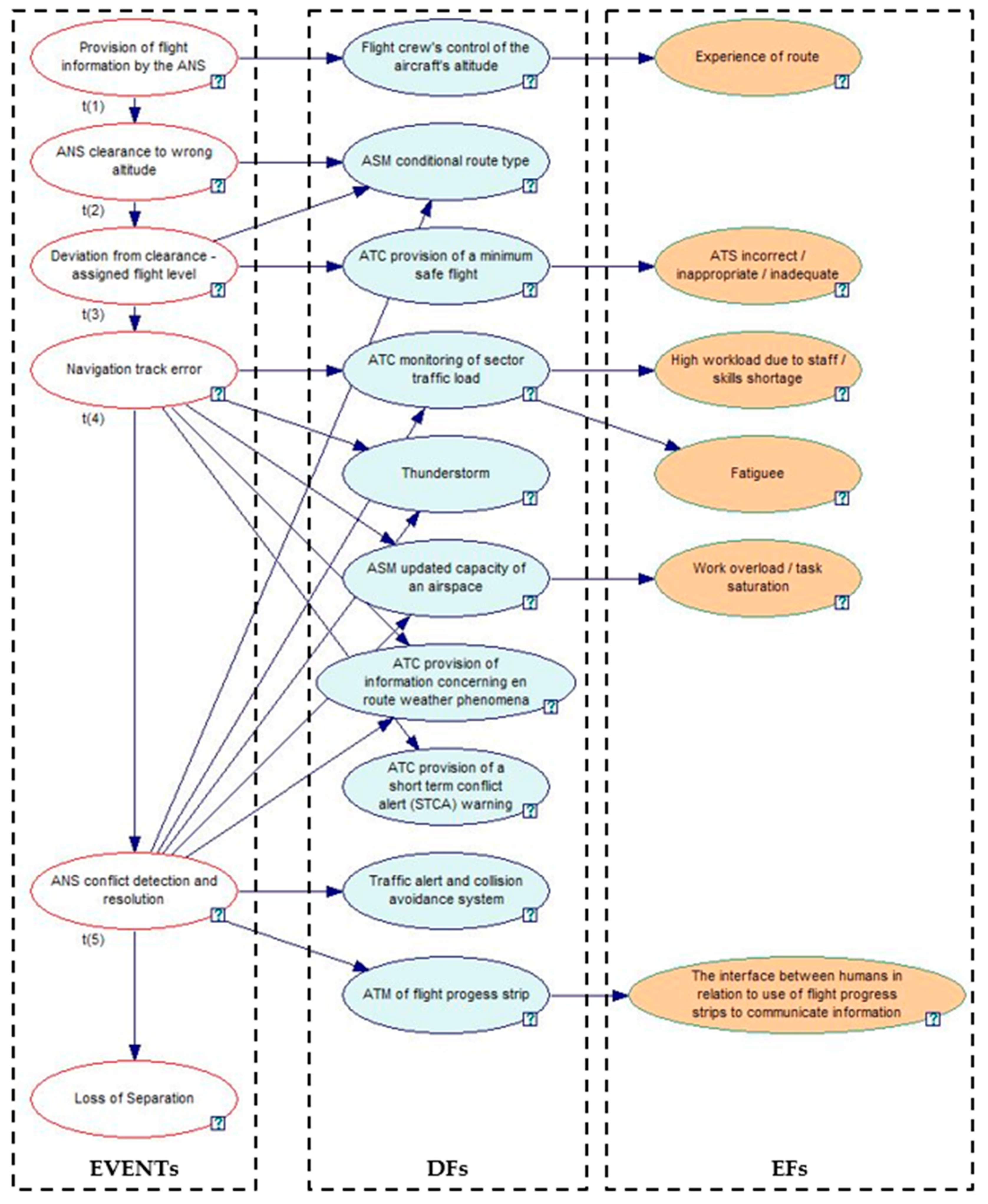
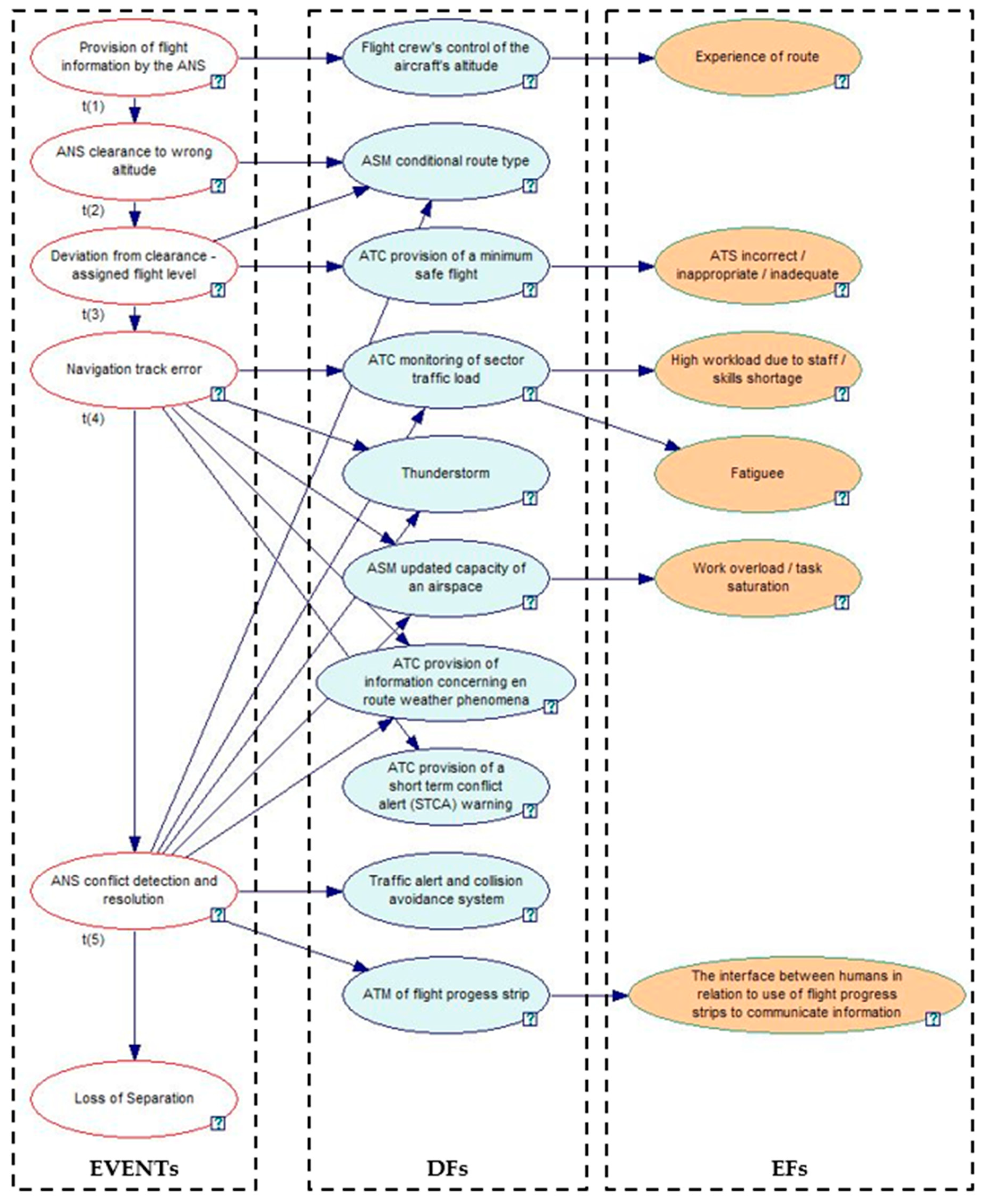
3. Case Study: Loss of Separation (LOS) Incident in Edmonton, Canada
3.1. Overview from Incident Investigation Report
3.2. Incident Analysis with ADREP Taxonomy Encoding
- Pilot of aircraft (A/C) CPB888 did not question an inadequate altitude.
- Air traffic controllers in that sector were used to issuing altitudes inappropriate for directions.
- According to Canada Flight Supplement planning documentation, air traffic control (ATC) may assign altitudes inappropriate for direction of flight at any point along preferred routes between Edmonton and Calgary.
- A/C CPB888 was instructed to fly at an inappropriate altitude for the direction of flight.
- Controllers were used to vector aircraft operating at inappropriate altitudes.
- Controller cleared A/C CNS213 to the same altitude that A/C CPB888 without adequately scanning the radar for traffic and possible conflicts.
- All the ATC team at the sector (planning and executive controller as well as supervisor) were at the end of their shifts and they were possibly fatigued.
- Traffic was high and complex at the moment of the operation in the sector.
- Inadequate management of staff contributed to a high workload.
- The bad weather added extra workload to the controller that had to negotiate avoidance deviations.
- The area control centre (ACC) was not equipped with a ground-based conflict alert system.
- None of the controllers in the sector detected the conflict between the two aircraft.
- Aircraft was not traffic alert and collision avoidance system (TCAS)-equipped.
- Conformance to altitude and strip marking standards was not regularly checked.
- Canada flight supplement planning documentation allowed ATC to assign altitudes inappropriate for direction of flight at any point along preferred routes between Edmonton and Calgary.
- ATC was suffering fatigue and high workload.
- Traffic was high and complex due to weather avoidance deviations.
4. Discussion
- Preliminary conditions from time (1) to time (3). In this sub-phase, few adverse factors are presented in events and their multiple dependencies with events are limited. Then, the complexity of this sub-phase is reduced, and the unsafe situation is not critical.
- Critical conditions from time (4) to time (5). This sub-phase presents a complex interaction between factors and events. Notably, the absence of previous barriers to prevent the disclosure of these factors leads this unsafe situation from not critical to critical LOS in the order of seconds.
5. Conclusions
- The consideration of safety III, defined by Hollnagel [4], as complementary combination between safety-I and safety-II concepts and approaches.
- New safety methods and models to learn from both success and failed safety stories, and to represent the complexity of modern socio-technical systems and the dynamics of the interactions between humans, technical systems, and the environment.
- The reporting and evaluation of serious and less serious safety events.
6. Future Work
- In the first phase, a static BN model was constructed to understand correlations between factors and events in these serious incidents. Additionally, a computational analysis was considered that combined the BN model with information theory for accident precursor detection [35].
- In the second phase, and for future work, a dynamic BN model should be considered to assess the efficiency of current barriers or the possibility of new designs.
Author Contributions
Funding
Conflicts of Interest
Abbreviations
| 3CA | Control Change Cause Analysis |
| A/C | Aircraft |
| ABM | Agent-Based Modelling |
| ACC | Area Control Centre |
| ADREP | Accident/Incident Data Reporting |
| AEB | Accident Evolution and Barrier Analysis |
| ANS | Air Navigation Service |
| ASM | Air Space Management |
| ATC | Air Traffic Control |
| ATM | Air Traffic Management |
| ATS | Air Traffic Service |
| ATSB | Australian Transport Safety Bureau |
| BN | Bayesian Network |
| CAA | Civil Aviation Authority |
| CREAM | Cognitive Reliability and Error Analysis Method |
| DF | Descriptive Factor |
| EASA | European Aviation Safety Agency |
| ECCAIRS | European Co-ordination Centre for Accident and Incident Reporting System |
| ECFA/C | Event and Conditional Factors Analysis/Charting |
| EF | Explanatory Factor |
| EU | European Union |
| FAA | Federation Aviation Administration |
| FRAM | Functional Resonance Analysis Method |
| FTA | Fault Tree Analysis |
| ICAO | International Civil Aviation Organization |
| IFR | Instrument Flight Rules |
| LOS | Loss of Separation |
| MES | Multilinear Events Sequencing |
| RCA | Root Cause Analysis |
| SCM | Swiss Chess Method |
| SCT | Safety Climate Tool |
| SHELL | Software, Hardware, Environment and Lifeware to Lifeware |
| SOAM | Safety Occurrence Analysis Methodology |
| SOL | Safety through Organizational Learning |
| STAMP | System-Theoretic Accident Model and Processes |
| STCA | Short Term Conflict Alert |
| TCAS | Traffic alert and Collision Avoidance System |
| TEM | Threat and Error Management |
References
- EASA. EASA Preliminary Safety Review—2017; EASA: Cologne, Germany, 2018. [Google Scholar]
- ICAO. Safety Management Manual (Doc 9859-AN/474); ICAO: Montréal, GC, Canada, 2013. [Google Scholar]
- Patriarca, R.; Bergström, J.; di Gravio, G.; Constantino, F. Resilience engineering: Current status of the research and future challenges. Saf. Sci. 2018, 102, 79–100. [Google Scholar] [CrossRef]
- Hollnagel, E. Safety I and Safety-II. The Past and the Future of Safety Management; Ashgate Publishing: London, UK, 2014. [Google Scholar]
- Underwood, P.; Waterson, P. Accident Analysis Models and Methods: Guidance for Safety Professionals; Loughborough University: Loughborough, UK, 2013. [Google Scholar]
- Reason, J. The Contribution of Latent Human Failures to the Breakdown of Complex Systems. Philos. Trans. R. Soc. Lond. B Biol. Sci. 1990, 327, 475–484. [Google Scholar] [CrossRef] [PubMed]
- EUROCONTROL. Revisiting the Swiss Cheese Model of Accidents; EUROCONTROL: Bruxelles, Belgium, 2006. [Google Scholar]
- Leveson, N. Engineering a Safer World: Systems Thinking Applied to Safety; MIT Press: Cambridge, MA, USA, 2011. [Google Scholar]
- Hollnagel, E. FRAM: The Functional Resonance Analysis Method: Modelling Complex Socio-Technical Systems; Taylor & Francis Ltd.: Abingdon, UK, 2012. [Google Scholar]
- EUROCONTROL; FAA. U.S./Europe Comparison of ATM-Related Operational Performance; EUROCONTROL: Bruxelles, Belgium, 2012. [Google Scholar]
- ICAO Annex 13. International Standards and Recommended Practices Annex 13 to the Convention on International Civil Aviation Aircraft Accident and Incident Investigation; ICAO: Montréal, GC, Canada, 2016. [Google Scholar]
- European Union. Regulation (EU) No 376/2014 of the European Parliament and of the Council of 3 April 2014; European Union: Bruxelles, Belgium, 2014. [Google Scholar]
- European Union. Regulation (EU) No 996/2010 of the European Parliament and of the Council of 20 October 2010; European Union: Bruxelles, Belgium, 2010. [Google Scholar]
- Suling, M.; Pigeot, I. Signal Detection and Monitoring Based on Longitudinal Healthcare Data. Pharmaceutics 2012, 4, 607–640. [Google Scholar] [CrossRef] [PubMed]
- Hauer, E. The Art of Regression Modeling in Road Safety; Springer: Berlin/Heidelberg, Germany, 2015. [Google Scholar]
- Adekitan, A.I. Root Cause Analysis of a Jet Fuel Tanker Accident. Int. J. Appl. Eng. Res. 2017, 12, 14974–14983. [Google Scholar]
- Flight Safety Foundation. Level One Intensity—Safety Data and Information for Risk Management within a Basic Safety Management System; Flight Safety Foundation: Alexandria, VA, USA, 2017. [Google Scholar]
- Ishikawa, K. Introduction to Quality Control; Springer: Berlin/Heidelberg, Germany, 1990. [Google Scholar]
- EAM 2/GUI 8. Guidelines on the Systemic Occurrence Analysis Methodology (SOAM); EUROCONTROL: Bruxelles, Belgium, 2005. [Google Scholar]
- Licu, T.; Cioran, F.; Hayward, B.; Lowe, A. EUROCONTROL—Systemic Occurrence Analysis Methodology (SOAM)—A ‘Reason’-based organisational methodology for analysing incidents and accidents. Reliab. Eng. Syst. Saf. 2007, 92, 1162–1169. [Google Scholar] [CrossRef]
- Neuhaus, C.; Huck, M.; Hofmann, G.; Pierre, M.S.; Weigand, M.A.; Lichtenstern, C. Applying the human factors analysis and classification system to critical incident reports in anaesthesiology. ACTA Anaesthesiol. Scand. 2018, 62, 1403–1411. [Google Scholar] [CrossRef] [PubMed]
- Wahab, N.A.; Rusli, R.; Shariff, A.M.; Buang, A. Assessment of Human Factor Performance Using Bayesian Inference and Inherent Safety. Mater. Ind. Manuf. Eng. Res. Adv. 2014, 845, 658–662. [Google Scholar] [CrossRef]
- James, A.T.; Gandhi, O.P.; Deshmukh, S.G. Assessment of failures in automobiles due to maintenance errors. Int. J. Syst. Assur. Eng. Manag. 2017, 8, 719–739. [Google Scholar] [CrossRef]
- Luo, T.; Wu, C.; Duan, L. Fishbone diagram and risk matrix analysis method and its application in safety assessment of natural gas spherical tank. J. Clean. Prod. 2018, 174, 296–304. [Google Scholar] [CrossRef]
- Mogles, N.; Padget, J.; Bosse, T. Systemic approaches to incident analysis in aviation: Comparison of STAMP, agent-based modelling and institutions. Saf. Sci. 2018, 108, 59–71. [Google Scholar] [CrossRef]
- Underwood, P.; Waterson, P. Systems thinking, the Swiss Cheese Model and accident analysis: A comparative systemic analysis of the Grayrigg train derailment using the ATSB, AcciMap and STAMP models. Accid. Anal. Prev. 2014, 68, 75–94. [Google Scholar] [CrossRef] [PubMed]
- Smith, D.; Veitch, B.; Khan, F.; Taylor, R. Understanding industrial safety: Comparing Fault tree, Bayesian network, and FRAM approaches. J. Loss Prev. Process Ind. 2017, 45, 88–101. [Google Scholar] [CrossRef]
- ICAO Annex 11. International Standards and Recommended Practices Annex 11 to the Convention on International Civil Aviation Air Traffic Services; ICAO: Montréal, GC, Canada, 2016. [Google Scholar]
- Reason, J. Managing the Risks of Organisational Accidents; Ashgate: Aldershot, UK, 1997. [Google Scholar]
- Chang, J.; Lin, C. A study of storage tank accidents. J. Loss Prev. Process Ind. 2006, 19, 51–59. [Google Scholar] [CrossRef]
- Kunadharaju, K.; Smith, T.D.; DeJoy, D.M. Line-of-duty deaths among US firefighters: An analysis of fatality investigations. Accid. Anal. Prev. 2011, 43, 1171–1180. [Google Scholar] [CrossRef] [PubMed]
- Ferrante, O.; Jouniaux, P.; Loo, T.; Nicolas, G.; Cabon, P.; Mollard, R. Application of ADREP 2000 taxonomy for the analysis and the encoding of aviation accidents and incidents: A human factors approach. Hum. Factor Aerosp. Saf. 2004, 4, 19–48. [Google Scholar]
- ADREP Taxonomy. ICAO ADREP 2000 Taxonomy; ICAO: Montréal, GC, Canada, 2010. [Google Scholar]
- Transportation Safety Board of Canada. LOSS OF SEPARATION NAV CANADA Edmonton Area Control Centre Edmonton, Alberta 60 nm S 27 June 2002; Transportation Safety Board of Canada: Gatineau, QC, Canada, 2002.
- Arnaldo Valdés, R.M.; Liang Cheng, S.Z.; Gómez Comendador, V.F.; Sáez Nieto, F.J. Application of Bayesian Networks and Information Theory to Estimate the Occurrence of Mid-Air Collisions Based on Accident Precursors. Entropy 2018, 20, 969. [Google Scholar] [CrossRef]






| Class Methods 1 | Characteristics | Examples of Models 2 | Strengths | Weaknesses |
|---|---|---|---|---|
| Sequential |
| ECFA/C Fishbone, Deviation Analysis, FTA, Domino Accident, MORT, STEP RCA, MES |
|
|
| Epidemiological |
| Accimap, 3CA, CREAM, AEB, Reason Model, SOAM, SCT, SCM, TEM, SOL, Tripod |
|
|
| Systemic |
| FRAM, STAMP |
|
|
| Adverse Event Identified in Report | Event | Influential Causes Identified in Report | Descriptive Factor (DF) | Explanatory Factor (EF) |
|---|---|---|---|---|
| Pilot of A/C CPB888 did not question an inadequate altitude | t = t(1): Provision of flight information by the ATS (Air Traffic Service) related event. (2020601) | Bad practices of Pilots in receiving inadequate altitude in this sector for flight direction. | Flight crew’s control of the A/C altitude. (12240300) | Experience of route. (105010205) |
| t = t(2): ANS clearance to wrong altitude. (2020202) | Air traffic controllers in that sector used to issue altitudes inappropriate for directions. According to Canada Flight Supplement planning documentation, ATC may assign altitudes inappropriate for direction of flight at any point along preferred routes between Edmonton and Calgary | ASM (Air Space Management) conditional route type. (24030202) | ||
| A/C CPB888 was instructed to fly at an inappropriate altitude for the direction of flight. | t = t(3): Deviation from clearance—assigned flight level. (2020517) | Controllers used to vector aircraft operating at inappropriate altitudes. | ATC provision of a minimum safe FL (24010704) | ATS incorrect/inappropriate/inadequate. (201020100) |
| According to Canada Flight Supplement planning documentation, ATC may assign altitudes inappropriate for direction of flight at any point along preferred routes between Edmonton and Calgary | ASM conditional route type. (24030202) | |||
| Controller cleared A/C CNS213 to the same altitude that A/CCPB888 without adequately scan radar for traffic and possible conflicts. | t = t(4): Navigation track error. (2170400) | All the ATC team at the sector (planning and executive controller as well as supervisor) were at the end of their shifts and they were possible fatigued. Traffic was high and complex at the moment of the operation in the sector. Inadequate management of staff contributed to a high workload The bad weather added extra workload to the controller that had to negotiate avoidance deviations. The ACC was not equipped with ground-based conflict alert system. | ATC monitoring of sector traffic load. (27030000) | Fatigue-other (102030900) |
| ASM updated capacity of an airspace. (24030300) | Work overload/task saturation. (204010100) | |||
| ATC monitoring of sector traffic load. (27030000) | High workload due to staff/skills shortage. (204010200) | |||
| Thunderstorm. (52031600) | ||||
| ATC provision of information concerning en route weather phenomena that may affect the safety of A/C operations. (24010507) | ||||
| ATC provision of a STCA (Short Term Conflict Alert) warning. (24010604) | ||||
| None of the controllers in the sector detected the conflict between the two aircraft. | t = t(5): ANS conflict detection and resolution related event. (4010400) | Aircraft was not TCAS equipped. Conformance to altitude and strip marking standards was not regularly checked. Canada Flight Supplement planning documentation allowed ATC to assign altitudes inappropriate for direction of flight at any point along preferred routes between Edmonton and Calgary. ATC was suffering fatigue and high workload. Traffic was high and complex due to weather avoidance deviations. | Traffic alert and collision avoidance system/Airborne collision avoidance system (11344500) | |
| ATM of flight progress strip. (21040102) | The interface between humans in relation to use of flight progress strips to communicate information. (501020200) | |||
| ASM conditional route type. (24030202) | ||||
| ATC monitoring of sector traffic load. (27030000) | Fatigue-other (102030900) | |||
| ASM updated capacity of an airspace. (24030300) | Work overload/task saturation. (204010100) | |||
| ATC monitoring of sector traffic load. (27030000) | High workload due to staff/skills shortage. (204010200) | |||
| Thunderstorm. (52031600) | ||||
| ATC provision of information concerning en route weather phenomena that may affect the safety of A/C operations. (24010507) |
© 2019 by the authors. Licensee MDPI, Basel, Switzerland. This article is an open access article distributed under the terms and conditions of the Creative Commons Attribution (CC BY) license (http://creativecommons.org/licenses/by/4.0/).
Share and Cite
Liang Cheng, S.Z.Y.; Arnaldo Valdés, R.M.; Gómez Comendador, V.F.; Sáez Nieto, F.J. A Case Study of Fishbone Sequential Diagram Application and ADREP Taxonomy Codification in Conventional ATM Incident Investigation. Symmetry 2019, 11, 491. https://doi.org/10.3390/sym11040491
Liang Cheng SZY, Arnaldo Valdés RM, Gómez Comendador VF, Sáez Nieto FJ. A Case Study of Fishbone Sequential Diagram Application and ADREP Taxonomy Codification in Conventional ATM Incident Investigation. Symmetry. 2019; 11(4):491. https://doi.org/10.3390/sym11040491
Chicago/Turabian StyleLiang Cheng, Schon Z.Y., Rosa María Arnaldo Valdés, Victor Fernando Gómez Comendador, and Francisco Javier Sáez Nieto. 2019. "A Case Study of Fishbone Sequential Diagram Application and ADREP Taxonomy Codification in Conventional ATM Incident Investigation" Symmetry 11, no. 4: 491. https://doi.org/10.3390/sym11040491
APA StyleLiang Cheng, S. Z. Y., Arnaldo Valdés, R. M., Gómez Comendador, V. F., & Sáez Nieto, F. J. (2019). A Case Study of Fishbone Sequential Diagram Application and ADREP Taxonomy Codification in Conventional ATM Incident Investigation. Symmetry, 11(4), 491. https://doi.org/10.3390/sym11040491

