How the Reform of Rural Homesteads and Rural Revitalization Coupling Empowers the Rural Collective Economy
Abstract
1. Introduction
2. Theoretical Foundation and Literature Review
2.1. Theoretical Foundation
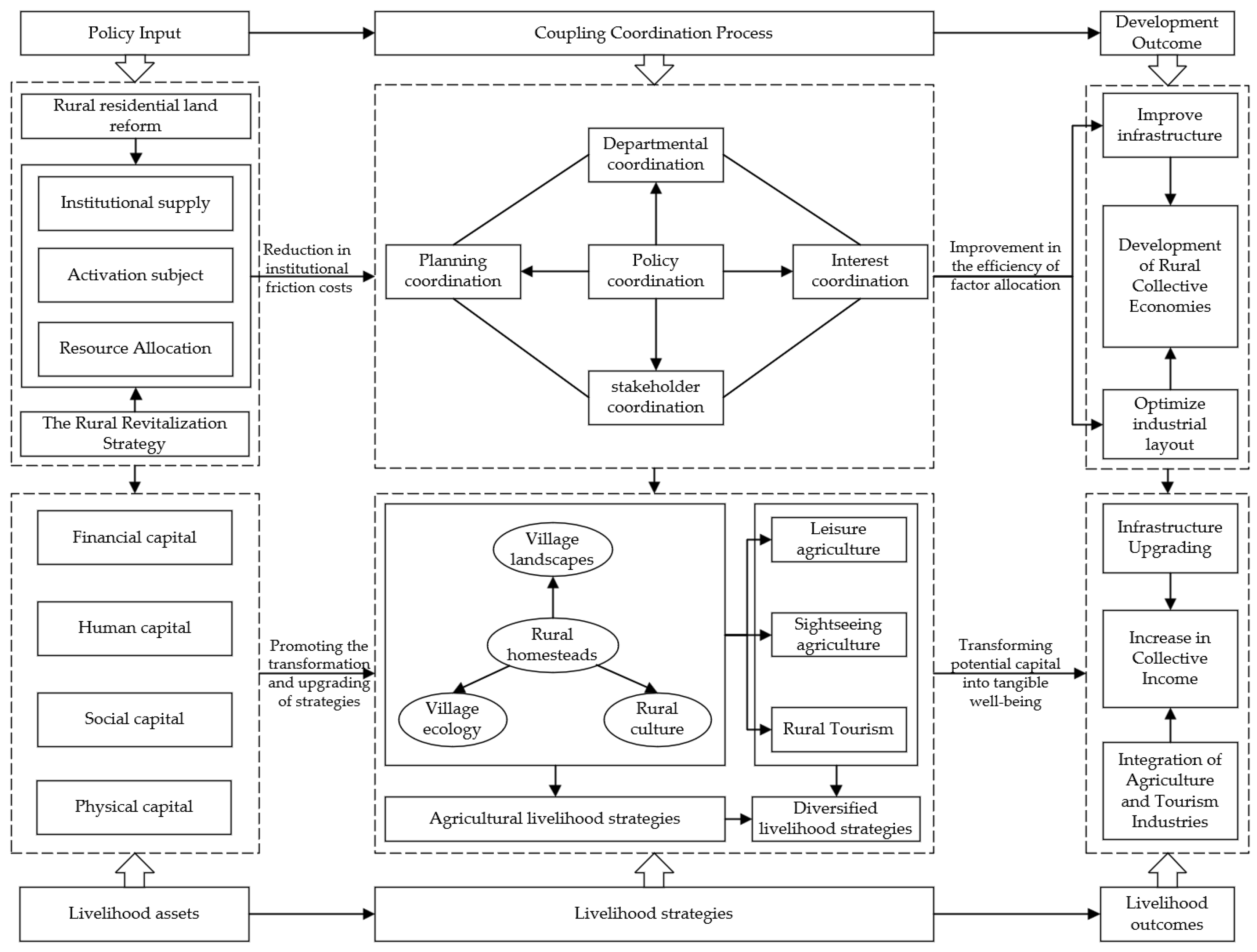
2.2. The Logic of Sustainable Livelihoods Driven by the Coupling Coordination of Rural Homestead Reform and Rural Revitalization
2.3. Hypothesis Formulation
2.3.1. The Economic Effects of the Coupling Coordination Between Rural Homestead Reform and Rural Revitalization
2.3.2. The Chain-Mediating Mechanism of Infrastructure Improvement and Industrial Structure Optimization
3. Study Design
3.1. Construction of the Evaluation Indicator System
3.1.1. The Construction of an Index System for the Reform of Rural Homestead
3.1.2. Construction of Village Revitalisation Index System
3.2. Selection of Variables
3.2.1. Explained Variable: Rural Collective Economic Development (LnRCE)
3.2.2. Explanatory Variables: Coupled Coordination Degree of Rural Homestead Reform and Rural Revitalisation (LnCD)
3.2.3. Mediating Variables
- (1)
- Infrastructure development (LnINF). The studies by Yang and Meng (2024) [42]: three indicators, namely, road hardening rate, Internet coverage rate, and mobile phone penetration rate, are selected, and the entropy method is used to synthesise the three indicators into a comprehensive infrastructure indicator to measure the level of infrastructure construction.
- (2)
- Industrial structure optimisation (LnINS). The studies by Tian et al. (2022) [43]: a proportion of the non-agricultural labor force is taken as an indicator to measure the optimization of industrial structure.
3.2.4. Control Variables
- (1)
- Labour supply (LnLAB). Since the ratio of the labour force to population in villages is relatively stable in the short term, this is consistent with the studies by Li et al. (2022) [44]. It uses the annual resident population as a proxy to measure labour supply.
- (2)
- Agricultural mechanisation (LnAML). Referring to Yan et al. (2024), the use rate of machinery for crop ploughing, planting, pest and disease control, and harvesting is used to measure agricultural mechanization [45].
- (3)
- Agricultural innovation level (LnACL). Referring to the studies by Xiao and Liu (2021) [46], the number of talents coming to the village from the city was used to measure the level of agricultural innovation.
- (4)
- Village geographic location (LnDIS). The distance from the village council to the nearest town was used to measure the geographic location characteristics of the village.
- (5)
- Marketability of agricultural products (LnAMR). Referring to the studies by Mbukanma (2025) [47], the ratio of the sales volume of agricultural products of village collective economic organisations to the total production of agricultural products is used to measure the degree of marketability of agricultural products.
3.3. Modelling
3.3.1. Coupling Coordination Degree Model
3.3.2. Basic Regression Model
3.3.3. Chain Mediation Effect Model
3.4. Data Source
4. Analysis of Empirical Results
4.1. Benchmark Regression Results
4.2. Robustness Test
4.2.1. Adding Control Variables
4.2.2. Replacement of Explanatory Variables
4.2.3. Adjusting the Examination Sample
4.2.4. Endogeneity Test
4.3. Analysis of Mechanisms of Action
4.3.1. Mediation Effect Test
- (1)
- Bootstrap test of the mediation effect
- (2)
- Sobel test for mediating effects
4.3.2. Chain Intermediary Effect Test
4.4. Heterogeneity Analysis
5. Conclusions and Policy Recommendations
5.1. Main Findings
5.2. Policy Recommendations
6. Research Prospects
Author Contributions
Funding
Data Availability Statement
Conflicts of Interest
References
- Jiang, F.; Jiang, Y.; Peng, J.; Lv, Y.; Wang, W.; Zhou, Z. Effects of rural collective economy policy on the common prosperity in China: Based on the mediating effect of farmland transfer. Front. Environ. Sci. 2023, 11, 1302545. [Google Scholar] [CrossRef]
- Zhou, T.; Jiang, G.; Ma, W.; Zhang, R.; Yang, Y.; Tian, Y.; Zhao, Q. Revitalization of idle rural residential land: Coordinating the potential supply for land consolidation with the demand for rural revitalization. Habitat Int. 2023, 138, 102867. [Google Scholar] [CrossRef]
- Barot, B.K. The Role of Sustainable Development Goals (SDGs) in the Context of Rural Transformation. Int. J. Soc. Impact 2025, 3, 587–595. [Google Scholar]
- Jiang, T.; Shangguan, S.; Fang, Z.; Fang, X. Impact of Sichuan rural tourism cooperatives on local economy and employment. Transform. Bus. Econ. 2022, 21, 39–52. [Google Scholar]
- Bin, M.; Qiong, H. Research on the Rural Revitalization Process Driven by Human Capital: Based on Farmers’ Professionalization Perspective. Sage Open 2024, 14, 28–43. [Google Scholar] [CrossRef]
- Gao, S.W.; Zhou, C.C. Exploration of Poverty Alleviation Based on Ecotourism in Minority Areas of Yunnan Province. Ekoloji 2018, 27, 1105–1113. [Google Scholar]
- Onyewotu, L.; Stigter, C.J.; Abdullahi, Y.; Ariyo, J. Shelterbelts and farmers’ needs. Leisa 2003, 19, 28–29. [Google Scholar]
- Wen, L.; Liu, Z.; Gao, Z.; Khanjari, S. Evolutionary Path and Mechanism of Village Revitalization: A Case Study of Yuejin Village, Jiangsu, China. Sustainability 2022, 14, 8162. [Google Scholar] [CrossRef]
- Ostrom, E.; Ostrom, V. Governing the Commons: The Evolution of Institutions for Collective Action; Cambridge University Press: Cambridge, UK, 1990; p. 298. [Google Scholar]
- Gash, A.A. Collaborative Governance in Theory and Practice. J. Public Adm. Res. Theory 2008, 18, 543–571. [Google Scholar] [CrossRef]
- Natarajan, N.; Newsham, A.; Rigg, J.; Suhardiman, D. A sustainable livelihoods framework for the 21st century. World Dev. 2022, 155, 105898. [Google Scholar] [CrossRef]
- Di Santo, N.; Del Giudice, T.; Sisto, R. Policy mixes in rural areas: A scoping literature review. Ital. Rev. Agric. Econ. 2024, 79, 83–99. [Google Scholar] [CrossRef]
- Da Silva Cavalcante, D.F.; Da Silva Medina, G.; Cruz, J.E. Getting it right in rural development initiatives: The importance of livelihood assets in commercializing family farm production in Brazil. Hum. Ecol. 2022, 50, 49–59. [Google Scholar] [CrossRef]
- Carmen, E.; Fazey, I.; Bergseng, A.M.; Om, E.S. Building policy synergies: A case of community resilience, climate change and community empowerment policies in Scotland. Environ. Sci. Policy 2023, 150, 103579. [Google Scholar] [CrossRef]
- Mantino, F.; Vanni, F. Policy mixes as a strategy to provide more effective social and environmental benefits: Evidence from six rural areas in Europe. Sustainability 2019, 11, 6632. [Google Scholar] [CrossRef]
- Tom, T. Decades of land and agrarian reform in Zimbabwe: A review of transformative social policy lessons for other African countries. Afr. Rev. 2024, 1, 1–28. [Google Scholar] [CrossRef]
- Masakure, C.; Makombe, E. “To Serve Administrative Purposes and Native Interests?”: Road Infrastructural Investment in African Reserves in Colonial Zimbabwe, 1924–1948. Afr. Econ. Hist. 2023, 51, 24–51. [Google Scholar] [CrossRef]
- Mu, P.; Zhang, S. Role of homestead system reform in rural common prosperity. Financ. Res. Lett. 2024, 69, 106011. [Google Scholar] [CrossRef]
- Sun, X.; Wang, J.; Rao, F. Land Tenure Security and Sustainable Land Investment: Evidence from National Plot-Level Data in Rural China. Land 2025, 14, 191. [Google Scholar] [CrossRef]
- Yu, L.; Wang, Y.; Li, M. The emergence of counter-urbanisation in China: Can it be a pathway for rural revitalisation? Habitat Int. 2024, 144, 102998. [Google Scholar] [CrossRef]
- Foster, V.; Gorgulu, N.; Straub, S.; Vagliasindi, M. The Impact of Infrastructure on Development Outcomes; World Bank: Washington, DC, USA, 2023; Available online: https://documents1.worldbank.org/curated/en/099529203062342252/pdf/IDU0e42ae32f0048304f74086d102b6d7a900223.pdf (accessed on 17 January 2026).
- Wu, W.; Ji, Z.; Liang, H. The impact of new infrastructure construction on optimization and upgrading of industrial structure. Buildings 2023, 13, 2580. [Google Scholar] [CrossRef]
- Nagi, V.; Pandey, P.; Nagargoje, S. Infrastructure Financing through Land Value Capture Framework—A Case of Coastal Road Project in India. In Future Is Urban; Routledge: Abingdon-on-Thames, UK, 2024; pp. 211–220. [Google Scholar]
- Asaju, K. Infrastructural development and development administration: A retrospective. J. Foresight Thought Leadersh. 2023, 2, 22. [Google Scholar] [CrossRef]
- Zhou, J.; Chen, H.; Bai, Q.; Liu, L.; Li, G.; Shen, Q. Can the Integration of Rural Industries Help Strengthen China’s Agricultural Economic Resilience? Agriculture 2023, 13, 1813. [Google Scholar] [CrossRef]
- Behera, S.; Rakesh, R.; Kumar, P. Rural Economics and Extension Services for Livelihood Enhancement; Golden Leaf Publishers: Boston, MA, USA, 2024; pp. 101–127. [Google Scholar]
- Zhou, Q.R. Property Rights and China’s Transformation; Peking University Press: Beijing, China, 2017; pp. 42–108. [Google Scholar]
- Wu, L.Y. Introduction to the Sciences of Human Settlements; China Architecture & Building Press: Beijing, China, 2001; pp. 34–58. [Google Scholar]
- Liu, S.Y. Land System and China’s Development; China Renmin University Press: Beijing, China, 2018; pp. 125–148. [Google Scholar]
- Chen, X.W. Reflections on the Reform of the Rural Land System. Econ. Res. J. 2014, 49, 4–6. [Google Scholar]
- Xie, G.D.; Zhang, C.X.; Zhang, C.S.; Xiao, Y.; Lu, C.X. The Value of Ecosystem Services in China. Resour. Sci. 2015, 37, 1740–1746. [Google Scholar]
- Fu, B.J.; Chen, L.D.; Ma, K.M. Principles and Applications of Landscape Ecology; Science Press: Beijing, China, 2011; pp. 156–172. [Google Scholar]
- He, X.F. Risks in the Development of Rural Industries. Policy Decis.-Mak. 2021, 1, 9. [Google Scholar]
- Schultz, T.W. Transforming Traditional Agriculture; University of Chicago Press: Chicago, IL, USA, 1983; pp. 12–35. [Google Scholar]
- Lewis, W.A. The Theory of Binary Economy; Beijing College of Economics Press: Beijing, China, 1989; pp. 12–28. [Google Scholar]
- Sen, A. Development as Freedom; China Renmin University Press: Beijing, China, 2002; pp. 71–85. [Google Scholar]
- Fei, X.T. From the Soil: The Foundations of Chinese Society; Shanghai People’s Publishing House: Shanghai, China, 2018; pp. 1–15. [Google Scholar]
- Putnam, R.D.; Leonardi, R.; Nonetti, R.Y. Making Democracy Work: Civic Traditions in Modern Italy; Princeton University Press: Princeton, NJ, USA, 1993; pp. 195–214. [Google Scholar]
- Xu, Y.; Xiang, J.Q. Rural Governance in the Construction of Modern States. J. Cent. China Norm. Univ. (Humanit. Soc. Sci.) 2007, 5, 1. [Google Scholar]
- Cheng, L.; Yang, L.; Li, X.; Xu, S.; Cao, Y. Research on the evaluation and configuration path of China’s rural common Prosperity—NCA and fsQCA based on provincial panel data. Heliyon 2024, 10, e23888. [Google Scholar] [CrossRef] [PubMed]
- Zhang, L.; Wang, Y. How Collective Economy Affects Village Collective Actions—Taking Farmers’ Participation in Irrigation Facility Provision as an Example. China Rural Econ. 2021, 7, 44–64. [Google Scholar]
- Yang, Z.; Meng, S. An Empirical Test of the Impact of Digital Infrastructure Construction on the Innovation Performance of High-Tech Industries. Stat. Decis. Mak. 2024, 40, 73–78. [Google Scholar]
- Tian, Q.G.; Che, S.F.; Jiang, Y.; Liu, Y.H. Measurement and Evaluation of Rural Revitalization Development Level in Chongqing. J. Chongqing Inst. Technol. (Soc. Sci.) 2022, 36, 79–89. [Google Scholar]
- Li, X.; Li, Y. The impact of perceived air pollution on labour supply: Evidence from China. J. Environ. Manag. 2022, 306, 114455. [Google Scholar] [CrossRef]
- Yan, F.; Sun, X.; Chen, S.; Dai, G. Does agricultural mechanization improve agricultural environmental efficiency? Front. Environ. Sci. 2024, 11, 1344903. [Google Scholar] [CrossRef]
- Xiao, Y.; Liu, C. Evaluation of Agricultural Listed Enterprises’ Innovative Ability and Research on Their Regional Differences—Based on Panel Data of 56 Agricultural Listed Enterprises in China. Sci. Technol. Manag. Res. 2021, 41, 30–37. [Google Scholar]
- Mbukanma, I.; Sithole, V.L.; Hosu, Y.S. Exploring the factors enhancing marketability of coastal agricultural products in rural South Africa. Economies 2025, 13, 141. [Google Scholar] [CrossRef]
- Hua, J.; Li, J. Measurement of the development level of Chinese-style agricultural modernisation and analysis of regional differences—Taking Jilin Province as an example. China Agric. Resour. Delin. 2023, 45, 156–169. [Google Scholar]
- Zhou, Y.; Guo, Y.; Liu, Y. Chinese Rural Territory Types and Zoning Development Pathways. Geogr. Res. 2019, 38, 467–481. [Google Scholar]
- Jiang, Y.; Zeng, Y. Comprehensive Evaluation and Obstacle Factor Analysis of Rural Collective Property Rights System Reform. J. Hunan Agric. Univ. (Soc. Sci. Ed.) 2024, 25, 45–53. [Google Scholar]
- Zhou, B.; Zhang, Q. Research on Spatial Dependence and Influencing Factors of Agricultural Land Transfer Behaviour—Based on the Perspective of Learning Effect. Res. Financ. Econ. 2023, 11, 101–114. [Google Scholar]
- Xue, W.; Yang, X. Research on the Influencing Factors of Agricultural Capital Allocation Efficiency in China. Rural Econ. 2014, 1, 59–63. [Google Scholar]
- Lavrina, O.; Shirokova, E.; Shpagina, I.; Magera, V. Fixed assets as an element of the production potential of the agricultural sector in regions. Sci. Pap. Ser. Manag. Econ. Eng. Agric. Rural Dev. 2022, 22, 463–470. [Google Scholar]
- Matache, I. Human capital theory–one way of explaining higher education massification. J. Public Adm. Financ. Law 2023, 29, 363–371. [Google Scholar] [CrossRef]


| Subsystems | Dimension | Measurement Indicators | Nature of the Indicator | Notation | |
|---|---|---|---|---|---|
| Coupled Synergistic Development System for Rural Homestead Reform and Rural Revitalisation | Resource release layer: Rural Homestead Reform | Production Functions | Number of the rural homestead reform to support industrial landings | + | Z1 |
| Number of non-agricultural jobs provided by home conversion | + | Z2 | |||
| Life Functions | Homestead idleness rate | − | Z3 | ||
| Village Residence Satisfaction | + | Z4 | |||
| Ecological Functions | Satisfaction with the ecological environment | + | Z5 | ||
| Number of homestead reclaimed | + | Z6 | |||
| Asset Functions | Number of rural homestead sites revitalised. | + | Z7 | ||
| Willingness to transfer rural homestead | + | Z8 | |||
| Compensation standards for land requisition | + | Z9 | |||
| Protection Function | Standard area of homestead | + | Z10 | ||
| Homestead right confirmation rate | + | Z11 | |||
| Participation rate in cooperative medicine | + | Z12 | |||
| Value Realization Layer: Rural Revitalisation | Thriving Industry | Number of secondary and tertiary industries | + | X1 | |
| Number of visitors received | + | X2 | |||
| Types of agricultural products | + | X3 | |||
| Ecologically Livable | Rate of conversion of dry pit latrines | + | X4 | ||
| Greening coverage | + | X5 | |||
| Non-hazardous waste disposal rate | + | X6 | |||
| Civilised Rural Customs | Area of cultural facilities | + | X7 | ||
| Years of schooling per capita | + | X8 | |||
| Effective Governance | Satisfaction with village affairs | + | X9 | ||
| Bachelor’s degree rate for village committee members | + | X10 | |||
| Prosperous | Disposable income per capita | + | X11 | ||
| Number of households with private cars | + | X12 |
| Times | Research Location | Number of Villages Surveyed | Number of Questionnaires | ||
|---|---|---|---|---|---|
| Provinces | County/City/District | Village Questionnaires | Village Questionnaire | ||
| April 2023 | Hunan | Miluo city | 12 | 12 | 176 |
| Liuyang city | 11 | 11 | 162 | ||
| Ningyuan county | 10 | 10 | 154 | ||
| Phoenix county | 10 | 10 | 161 | ||
| November 2023 | Hebei | Gongyi city | 11 | 11 | 163 |
| Mengjin district | 11 | 11 | 161 | ||
| Baofeng county | 13 | 13 | 179 | ||
| March 2024 | Shanxi | Gaoleung district | 16 | 16 | 193 |
| Zhashui county | 15 | 15 | 192 | ||
| Gansu | Longxi county | 12 | 12 | 174 | |
| Total | 120 | 120 | 1715 | ||
| Variable | Mean | S.d | Min | Max | Obs |
|---|---|---|---|---|---|
| LnRCE | 3.4059 | 0.6682 | 2.1041 | 4.8598 | 120 |
| LnCD | −0.2606 | 0.1125 | −0.5626 | −0.0721 | 120 |
| LnINF | 4.4068 | 0.1229 | 3.9581 | 4.5527 | 120 |
| LnINS | 3.6549 | 0.5548 | 1.8753 | 4.6530 | 120 |
| LnLAB | 7.4163 | 0.6188 | 5.5412 | 8.6427 | 120 |
| LnDIS | 1.7747 | 0.5917 | 0.6931 | 3.3672 | 120 |
| LnAML | 4.1790 | 0.2995 | 2.9957 | 4.5849 | 120 |
| LnACL | 0.9930 | 0.8625 | 0.0000 | 3.0445 | 120 |
| LnAMR | 4.2012 | 0.3219 | 3.4420 | 4.6051 | 120 |
| (1) LnRCE | (2) LnRCE | (3) LnRCE | (4) LnRCE | (5) LnRCE | (6) LnRCE | |
|---|---|---|---|---|---|---|
| LnCD | 3.5016 *** (0.2783) | 2.7757 *** (0.3501) | 2.2020 *** (0.3763) | 1.6936 *** (0.3080) | 1.6239 *** (0.3021) | 1.5815 *** (0.2815) |
| LnLAB | — | 0.3564 *** (0.1023) | 0.3862 *** (0.0842) | 0.2156 *** (0.0707) | 0.1952 *** (0.0695) | 0.1412 ** (0.0659) |
| LnAML | — | — | 0.4982 *** (0.1425) | 0.1427 (0.1223) | 0.1415 (0.1195) | 0.0834 (0.1121) |
| LnACL | — | — | — | 0.4174 *** (0.0515) | 0.4124 *** (0.0503) | 0.3359 *** (0.0501) |
| LnDIS | — | — | — | — | −0.1296 ** (0.0506) | −0.1272 *** (0.0471) |
| LnAMR | — | — | — | — | — | 0.4597 *** (0.1071) |
| Constant | 4.3831 *** (0.0835) | 1.6339 ** (0.7919) | −0.7832 (0.9504) | 1.2181 (0.8007) | 1.5884 ** (0.7953) | 0.3818 (0.7924) |
| Obs | 120 | 120 | 120 | 120 | 120 | 120 |
| Adj R2 | 0.4947 | 0.5572 | 0.5890 | 0.7361 | 0.7482 | 0.7816 |
| Variable | LnRCE | LnPRN | LnRCE | LnPAD | |
|---|---|---|---|---|---|
| Stage 1: LnCD | Stage 2: LnRCE | ||||
| LnPAD | — | — | — | 0.7352 *** (0.0825) | — |
| LnCD | 1.2579 *** (0.2494) | 1.3663 ** (0.4236) | 1.8048 *** (0.3089) | — | 1.2928 *** (0.3670) |
| LnLAB | 0.1040 * (0.0475) | 0.2573 ** (0.0992) | 0.0956 (0.0686) | 0.0389 ** (0.0190) | 0.1665 *** (0.0625) |
| LnAML | 0.0777 (0.0975) | 0.1214 (0.1687) | 0.1038 (0.1271) | 0.0290 (0.0310) | 0.1199 (0.1294) |
| LnACL | 0.2407 *** (0.0460) | 0.1779 ** (0.0755) | 0.3181 *** (0.0630) | 0.0120 (0.0118) | 0.3448 *** (0.0528) |
| LnDIS | −0.0433 (0.0429) | −0.0990 (0.0709) | −0.2194 *** (0.0587) | −0.0058 (0.0110) | −0.1316 *** (0.0442) |
| LnAMR | 0.2329 ** (0.0991) | 0.6651 *** (0.1613) | 0.3780 *** (0.1284) | 0.0168 (0.0221) | 0.4636 *** (0.0971) |
| LnFAI | 0.2094 *** (0.0512) | — | — | — | — |
| LnHCS | 0.5173 *** (0.1243) | — | — | — | — |
| Constant | −1.0322 *** (0.7194) | −3.5850 *** (1.1922) | 1.2198 (0.8775) | −3.8931 *** (0.2466) | −0.0463 (0.8686) |
| KPL statistic | — | — | — | 30.00 *** (0.0000) | |
| KPW statistic | — | — | — | 79.26 *** [16.38] | |
| Sample | 120 | 120 | 90 | 120 | 120 |
| Element | Path | Effect | Effect Coefficient | Confidence Interval | |
|---|---|---|---|---|---|
| Lower Limit | Limit | ||||
| Well-established infrastructure | LnCD-LnINF | — | 1.0490 *** | 0.7240 | 1.3823 |
| LnINF-LnRCE | — | 0.4614 *** | 0.1683 | 0.7740 | |
| LnCD-LnINF-LnRCE | Direct effect | 1.0975 *** | 0.3560 | 1.7651 | |
| Indirect effect | 0.4841 *** | 0.1706 | 0.8775 | ||
| Optimisation of industrial structure | LnCD-LnINS | — | 1.5735 *** | 0.8938 | 2.1682 |
| LnINS-LnRCE | — | 0.3510 *** | 0.1777 | 0.5815 | |
| LnCD-LnINS-LnRCE | Direct effect | 1.0293 *** | 0.4211 | 1.6374 | |
| Indirect effect | 0.5523 *** | 0.1970 | 1.0597 | ||
| Mediating Variables | Indirect Effect | Direct Effect | Total Effect | Percentage of Mediating Effect |
|---|---|---|---|---|
| Well-established infrastructure | 0.4840 *** (0.1738) | 1.0974 *** (0.3120) | 1.5815 *** (0.2815) | 30.60% |
| Optimisation of industrial structure | 0.5522 *** (0.1767) | 1.0292 ** (0.3069) | 1.5815 *** (0.2353) | 34.91% |
| (1) LnRCE | (2) LnINF | (3) LnINS | (4) LnRCE | |
|---|---|---|---|---|
| LnCD | 1.5815 *** (0.2815) | 1.0490 *** (0.1669) | 0.9075 *** (0.3298) | 0.8518 *** (0.3564) |
| LnINF | — | — | 0.6349 *** (0.1361) | 0.2458 (0.1764) |
| LnINS | — | — | — | 0.2707 *** (0.1146) |
| Controls | YES | YES | YES | YES |
| Contants | 3.8226 *** (0.5199) | 3.8226 *** (0.5199) | −0.3858 (0.8362) | −1.2776 (0.9257) |
| Area fixed eff | YES | YES | YES | YES |
| Adj R2 | 0.7816 | 0.6021 | 0.7023 | 0.8202 |
| F | 28.63 | 28.50 | 37.74 | 63.28 |
| p Value | 0.0000 | 0.0000 | 0.0000 | 0.0000 |
| Sample | 120 | 120 | 120 | 120 |
| Element | Path | Effect | Central Region | Western Region | ||||
|---|---|---|---|---|---|---|---|---|
| Effect Coefficient | Confidence Interval | Effect Coefficient | Confidence Interval | |||||
| Lower Limit | Limit | Lower Limit | Limit | |||||
| Intermediary effect | LnCD-LnINF | — | 1.1869 *** | 0.7820 | 1.6305 | 1.1825 *** | 0.3008 | 1.9988 |
| LnINF-LnRCE | — | 0.3316 | −0.0081 | 0.7325 | 0.5304 *** | 0.1555 | 0.9383 | |
| LnCD-LnINF-LnRCE | Direct effect | 1.2886 *** | 0.4254 | 2.1518 | 1.9624 *** | 1.2015 | 2.733 | |
| Indirect effect | 0.3935 | −0.0089 | 1.0107 | 0.6273 *** | 0.1181 | 1.2037 | ||
| LnCD-LnINS | — | 1.7275 *** | 0.9576 | 2.4722 | 1.9446 *** | 1.1044 | 2.7304 | |
| LnINS-LnRCE | — | 0.3072 *** | 0.0785 | 0.6119 | 0.4971 *** | 0.0723 | 0.9066 | |
| LnCD-LnINS-LnRCE | Direct effect | 1.1593 *** | 0.3210 | 1.9975 | 1.6231 *** | 0.6136 | 2.6325 | |
| Indirect effect | 0.5229 *** | 0.1073 | 1.2083 | 0.9666 *** | 0.1469 | 1.8439 | ||
| LnCD-LnINF-LnINS-LnRCE | chain broker | 0.2432 *** | 0.0014 | 0.6664 | 0.1317 | −0.1694 | 0.5272 | |
Disclaimer/Publisher’s Note: The statements, opinions and data contained in all publications are solely those of the individual author(s) and contributor(s) and not of MDPI and/or the editor(s). MDPI and/or the editor(s) disclaim responsibility for any injury to people or property resulting from any ideas, methods, instructions or products referred to in the content. |
© 2026 by the authors. Licensee MDPI, Basel, Switzerland. This article is an open access article distributed under the terms and conditions of the Creative Commons Attribution (CC BY) license.
Share and Cite
Yang, L.; Gai, Y.; Wang, Y.; Zhang, A. How the Reform of Rural Homesteads and Rural Revitalization Coupling Empowers the Rural Collective Economy. Land 2026, 15, 493. https://doi.org/10.3390/land15030493
Yang L, Gai Y, Wang Y, Zhang A. How the Reform of Rural Homesteads and Rural Revitalization Coupling Empowers the Rural Collective Economy. Land. 2026; 15(3):493. https://doi.org/10.3390/land15030493
Chicago/Turabian StyleYang, Lulu, Yankai Gai, Yi Wang, and An Zhang. 2026. "How the Reform of Rural Homesteads and Rural Revitalization Coupling Empowers the Rural Collective Economy" Land 15, no. 3: 493. https://doi.org/10.3390/land15030493
APA StyleYang, L., Gai, Y., Wang, Y., & Zhang, A. (2026). How the Reform of Rural Homesteads and Rural Revitalization Coupling Empowers the Rural Collective Economy. Land, 15(3), 493. https://doi.org/10.3390/land15030493

