Next Article in Journal
Which Soil Type Is Optimal for Festuca wagneri, a Species of the Pannonian Region Adapted to Drought?
Previous Article in Journal
A Study on the Perception Evaluation of Public Spaces in Urban Historic Waterfront Areas Based on AHP–Cloud Modelling: The Case of the Xiaoqinhuai Riverside Area in Yangzhou
 
 
Font Type:
Arial Georgia Verdana
Font Size:
Aa Aa Aa
Line Spacing:
Column Width:
Background:
Article

Spatiotemporal Assessment of New-Type Urbanization and Rural Revitalization Coupling in China, 2014–2023: Implications for Spatial Planning

by
Xiao Wang
1,*,
Jianjun Zhang
1,2,* and
Fang Zhang
1
1
School of Economics and Management, Xidian University, Xi’an 710126, China
2
Northwest New-Type Urbanization Research Centre, Xidian University, Xi’an 710126, China
*
Authors to whom correspondence should be addressed.
Land 2025, 14(12), 2404; https://doi.org/10.3390/land14122404
Submission received: 3 November 2025 / Revised: 6 December 2025 / Accepted: 9 December 2025 / Published: 11 December 2025
(This article belongs to the Section Urban Contexts and Urban-Rural Interactions)

Abstract

Promoting the coupled and coordinated development of new-type urbanization and rural revitalization is important for achieving high-quality and sustainable growth in China. This study follows a people-centered and coordinated development approach and is aligned with the Sustainable Development Goals (SDGs). It builds a comprehensive evaluation framework for the two systems and measures and interprets their coupling and coordination. On this basis, and under the background of China’s territorial spatial planning, the study draws implications for land and spatial governance. The core of the study is to answer the following questions: What are the spatiotemporal patterns of the coupling coordination level between new-type urbanization and rural revitalization in China from 2014 to 2023? How has the coordination of their development speed evolved? What are the main sources of regional differences? Which factors are the key drivers that promote coordinated development between the two systems? The main findings are as follows. (1) The national coupling coordination degree increases steadily. Spatially, there is a pattern of “eastern region leading, central and northeastern regions catching up, and western region showing internal divergence”. This pattern is consistent with differences in development intensity and accessibility across regions. (2) From 2019 to 2023, the coordination of development speed improved in most provinces. A few developed or special provinces show short-term mismatch, which may reflect timing gaps between land-use controls and the provision of public services. (3) Gaps between regions are the main source of overall differences, and there is a trend toward convergence. This is in line with interregional equalization and the narrowing of efficiency gaps. (4) Well-being of residents, social development, and digital innovation are the core driving forces. Digital inclusive finance and the intensity of parcel delivery services also provide important support. There are clear interaction effects among the driving factors, and these effects are stronger in areas where planning improves accessibility and reduces transaction costs.

1. Introduction

The World Cities Report by UN-Habitat states that urbanization will remain a major driver of global growth and will gradually become a key tool to address common challenges [1,2]. In China, under the deep integration of the global sustainable development agenda and the strategy of new-type urbanization, coordinating new-type urbanization and rural revitalization has become a core path to achieve high-quality and sustainable development. This coordinated process is directly linked to the local implementation of SDGs 11 (Sustainable Cities and Communities), SDGs 2 (Zero Hunger), and SDGs 8 (Decent Work and Economic Growth). At the same time, China’s territorial spatial planning provides a framework for urban–rural coordination, shaping development through zoning, infrastructure, and land-use controls. The Proposals of the CPC Central Committee for Formulating the Fourteenth Five-Year Plan clearly call for “industry supporting agriculture” and “cities supporting rural areas”. It aims to build a new relationship between industry and agriculture, and between urban and rural areas. This relationship would be characterized by mutual promotion, complementarity, coordinated development, and shared prosperity. This provides clear policy guidance for the coordinated development of the two systems. Furthermore, the 2023 No. 1 Central Document emphasized building livable, employable, and harmonious villages. This outlines specific directions for aligning rural revitalization with new-type urbanization. In practice, these goals are increasingly implemented through spatial planning instruments like urban development boundaries, ecological redlines, and permanent farmland protection, which collectively constrain and guide settlement expansion and service provision. In practice, China has made clear progress in urban–rural coordination. By 2023, the urbanization rate of the resident population reached 66.16% [3]. In infrastructure connectivity, the total length of rural roads exceeded 4.6 million kilometers [4], and all eligible townships and administrative villages had paved road access and regular bus services (SDGs 9.1). In public service sharing, counties achieved basic balance in compulsory education, and basic medical insurance in urban and rural areas covered more than 1.3 billion people [5] (SDGs 3.8). However, structural challenges remain for urban–rural coordination. By the end of 2023, the per capita disposable income of urban residents was 2.39 times that of rural residents [6], and there were clear per capita gaps in public spending for basic public services (SDGs 10). Factor flows were not fully open in both directions. Two-way flows of capital, talent, and technology between urban and rural areas were still weak. At the same time, the rural domestic sewage treatment rate was only about 40% [7], and the coordination of urban–rural environmental governance needs to improve (SDGs 6.3). Some of these frictions are spatial in nature, reflecting mismatches between the location of jobs and housing, fragmented service catchments, and uneven land-development intensity.
The theoretical view of urban–rural relations has moved from rigid separation to interactive integration. In development economics, Lewis [8] proposed the dual-sector model of “agriculture-industry” and saw urbanization as the shift in surplus labor from the traditional sector to the modern sector. This model reveals the basic logic of structural change but assumes a static divide between urban and rural areas. Myrdal [9] proposed the “backwash and spread” effects and used a cumulative causation framework to explain the non-linear impact of growth poles, which first draw in factor resources from nearby regions and then release spillovers. Lipton [10] put forward the “urban bias” thesis and argued that a long-term tilt of policy resources toward cities harms rural welfare. To move beyond the simple dualism, the literature turned to the urban–rural linkage. Chambers [11] proposed a participatory development paradigm and, at the methodological level, set a people-centered path for integrated governance. Tacoli [12,13] argued that urban and rural areas form a continuum joined by flows of people, capital, and information, rather than a strict binary. Robeyns [14], based on the capability approach, defined development as the expansion of human well-being and opportunity sets. This gives a normative basis for the equalization of public services and access to opportunities across urban and rural areas. Guided by these theories, China’s fast urban–rural development offers rich empirical settings. The focus has moved from speed-led expansion to the quality of urbanization-rural coordination. Chen et al. [15] brought new-type urbanization and rural revitalization into an integrated perspective and stressed a shift from one-way factor flows to two-way urban–rural interaction. Zhang, Fan, and Fang [16] used provincial data to make scenario projections and argued that, with coordinated expansion of infrastructure and public services, China may reach a high level of integration around the mid-century. For measurement, Wu [17] proposed multidimensional indicators under a unified scale to depict the link among policy, land, and factors. Yin et al. [18] reviewed evidence and found that land consolidation has net positive effects on industrial prosperity and well-being, and is an important lever to raise the coupling level. For spatial patterns, Pan et al. [19] built a four-dimensional index of urban–rural integration and showed clear spatial heterogeneity and geographic constraints across the country. In fragile ecological zones such as the north slope of the Tianshan Mountains and the Loess Plateau, Helili and Zan and Huang et al. [20,21] found that environmental carrying capacity, industrial structure, and spatial organization interact, and that a one-size-fits-all approach is not feasible. For mechanism identification, He, Li, and Wang [22] showed that transport infrastructure can raise accessibility, promote cross-regional factor flows and rural industrial upgrading, and then foster urban–rural integration. In contrast, Ma, Tang, and Dombrosky [23] on tourism-led urbanization noted that the speed and quality of urban and rural development can be out of step at times, and that rural industry, public services, and community governance need to improve at the same time.
In summary, research since 2022 has driven more in-depth and broader development in the field of urban–rural relations, with discussions becoming more systematic and perspectives increasingly diverse. They explain the mechanisms of urbanization and rural development, build multidimensional frameworks for new-type urbanization and rural revitalization, and carry out related measurements. They also reveal spatial heterogeneity and the roles of land policy, transport, and public services. However, many studies focus on static coordination of development levels. The synchronization of development speed between new-type urbanization and rural revitalization has received less attention. The links between multidimensional indicators and specific channels of urban–rural interaction are also not always clear. There is still a lack of integrated frameworks that connect these theories with China’s territorial spatial planning practice in a single analytical model.
This study responds to these gaps in three ways.
First, it builds a comprehensive evaluation system and a coupling-coordination analysis framework for new-type urbanization and rural revitalization, and it covers both development level and development speed.
Second, it views the two systems as interacting through economic, infrastructural, ecological, and social-digital channels, and uses this view to guide indicator selection and model analysis.
Third, to analyze the spatiotemporal evolution patterns and driving mechanisms of the coupling and coordinated development between new-type urbanization and rural revitalization, this study integrates an improved coupling-coordination model, Dagum Gini decomposition, kernel density estimation, and the Geographical Detector. Within the framework of territorial spatial planning, it further explores how to design region-specific policy systems that facilitate a shift from mere “level upgrading” to the coordinated optimization of the two systems.
Unlike market-led urban–rural transition models in many countries, China stresses the joint role of government guidance and market mechanisms. China advances urban–rural integration through institutional innovation, policy coordination, and factor reforms. This path reflects Chinese characteristics and also offers useful lessons for the world, especially for developing countries that seek coordinated urban–rural transformation. Using quantitative coordination metrics in spatial planning can help direct investment, services, and boundary control to support long-term urban–rural coordination.
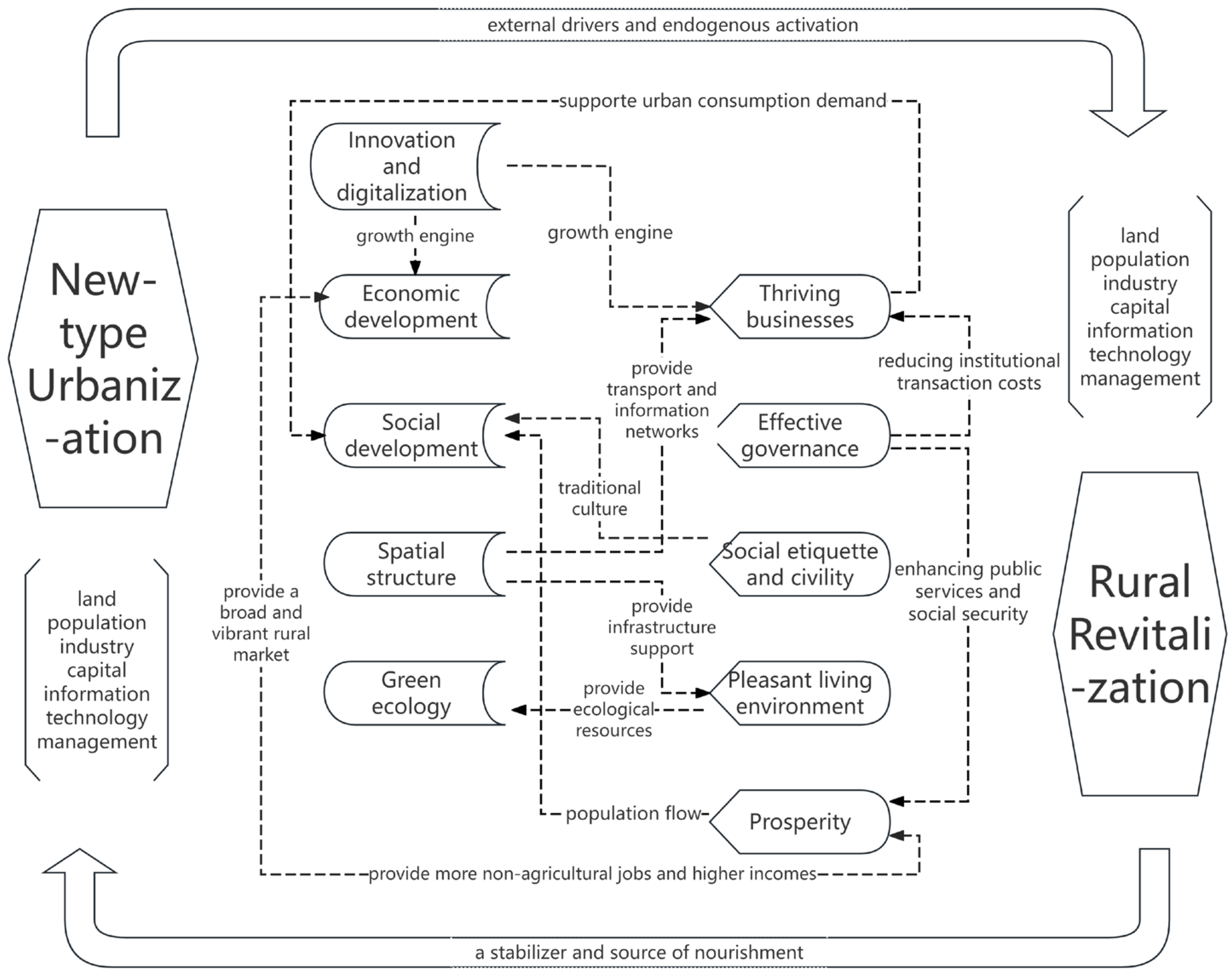
Conceptually, new-type urbanization and rural revitalization are neither parallel nor isolated policy agendas, but two interdependent subsystems of an integrated urban–rural development strategy. New-type urbanization focuses on people-centered and quality-oriented transformation on the urban side, emphasizing industrial upgrading, spatial optimization, public service expansion, and digital-green transitions in cities and towns. Rural revitalization, in turn, concentrates on removing structural constraints on the rural side through “thriving businesses, pleasant living environment, social etiquette and civility, effective governance, and prosperity”, so as to rebuild rural industries, communities, and ecosystems. The two are linked by flows of people, land, capital, and data. When viewed within China’s territorial spatial planning system, they can be understood as two mutually reinforcing adjustment processes within a single urban–rural system. If either side lags or becomes unbalanced, problems such as hollow villages, inefficient land use, and segmented public services will emerge and weaken the overall coupling-coordination of development.
On this basis, this study builds an analytic framework for two interacting systems: new-type urbanization and rural revitalization. It follows a people-centered and coordinated development approach and aims to explain their meanings, structures, and joint role in high-quality and sustainable development. New-type urbanization advances rural development through three main pathways. On the economy, city industries spread to nearby rural areas and add new energy [24,25]. For example, the Lanshan District in Linyi, Shandong, used its wholesale markets to set up many micro industrial parks, helping nearby villages offer jobs close to home. In terms of infrastructure, an urban–rural transport network speeds up the flow of goods and services [26,27]. A representative case is Guangdong’s three-tier logistics system linking counties, towns, and villages. In the cultural sphere, urbanization brings modern culture together with rural traditions [28]. For instance, Xinye Village in Jiande, Zhejiang Province, renewed traditional folk activities and attracted large numbers of visitors, achieving both heritage transmission and economic gains.
Rural revitalization also supports new-type urbanization in three ways. For factor supply, rural areas provide cities with high-quality agricultural products and a steady labor force [29]. In ecological services, rural areas serve as green buffers that support urban ecology [30,31]. For example, Dongli District in Tianjin expanded forests and restored wetlands to provide environmental protection for the city. Rural communities also preserve local culture, which keeps shared memories and emotions alive for both urban and rural residents. This helps bring society together and supports balanced development. Tangqian Township in Liancheng County, Fujian Province, has created a community cultural center that brings traditional culture to life in today’s world.
The coupling and coordination mechanism refers to the process in which multiple subsystems in a complex system co-evolve under non-linear interactions [32]. Its main features are as follows. First, feedback linkages: subsystems exchange matter, energy, and information, which maintain and strengthen their relations [33]. Second, dynamic equilibrium: despite fluctuations, the system remains relatively coordinated and ordered [34]. Third, threshold effects: when the degree of coupling crosses a critical point, the system may undergo a qualitative shift and reorganization [35]. In this study, these ideas provide the theoretical basis for using a coupling-coordination model to measure the joint evolution of new-type urbanization and rural revitalization, and for linking empirical results with policy tools in territorial spatial planning.

2. Materials and Methods

2.1. Study Area

This study takes 30 provincial-level units in China as the study area for the period 2014–2023. The geographic range is roughly between 73° E and 135° E, and between 18° N and 54° N. The area stretches a long distance from north to south and from east to west. Climate types are diverse, and landforms are complex. Figure 1 shows the spatial distribution of the 30 provinces.
Beijing, Tianjin, Hebei, Shanghai, Jiangsu, Zhejiang, Fujian, Shandong, Guangdong, and Hainan are located in eastern China. These provinces and municipalities lie along the coastline. Plains, deltas, and hilly or mountainous areas are mixed in this region. The North China Plain, the Yangtze River Delta, and the Pearl River Delta are mostly flat. The coastal areas of Zhejiang and Fujian are dominated by low hills. Hainan is mainly composed of tablelands and hills. Economic activity in these provinces is highly concentrated. Urban density is high, the population is large, and land development intensity is high. As a result, constraints on construction land are more pronounced.
Shanxi, Anhui, Jiangxi, Henan, Hubei, and Hunan are located in central China. This region lies in the middle reaches of the Yellow River, the Yangtze River, and the Huai River. Plains, basins, and hilly areas coexist in this area. Overall, the terrain is relatively gentle, and the agricultural base is strong. The urban system tends to follow major transport corridors and main rivers.
Inner Mongolia, Guangxi, Chongqing, Sichuan, Guizhou, Yunnan, Shaanxi, Gansu, Qinghai, Ningxia, and Xinjiang are located in western China. This region covers a very large area. It includes the Inner Mongolian Plateau, the Loess Plateau, the Sichuan Basin, the Yunnan-Guizhou Plateau, and intermountain basins in Xinjiang. Energy, mineral, and hydropower resources are abundant. At the same time, the distribution of population and land is uneven. Natural conditions are harsh in some parts of the region. In particular, Gansu, Qinghai, Ningxia, and Xinjiang in Northwest China have low rainfall and fragile ecosystems. Problems such as wind erosion, sandstorms, and drought are more prominent there.
Liaoning, Jilin, and Heilongjiang are located in northeastern China. This region is mainly composed of the Songliao Plain and the Sanjiang Plain. The terrain is open and mostly flat. Soils are fertile, and the climate is cold. The region is a typical old industrial base and an important commercial grain-producing area. Cities are concentrated along major railway lines and rivers. Agriculture and heavy industry account for a large share of the regional economy. Seasonal frozen soil and low temperatures have clear impacts on infrastructure and agricultural production.
This study does not include Tibet, Taiwan, Hong Kong, or Macao in the study area. The main reason is data availability and comparability. For Tibet, many indicators in the index system have serious missing values during 2014–2023, especially those related to innovation, logistics services, and environmental governance. Including Tibet would require extensive interpolation and could distort the results. For Taiwan, Hong Kong, and Macao, the statistical systems and indicator definitions differ from those of mainland provinces. Some key variables are not reported in a continuous and consistent way in national statistical yearbooks. To maintain a balanced panel and to ensure that the composite indices are based on comparable data, this study limits the sample to 30 provincial-level units in mainland China (including provinces, municipalities, and autonomous regions) with relatively complete and consistent data.

2.2. Construction of a Multidimensional Evaluation Indicator System

Based on the Sustainable Development Goals (SDGs) and the connotations of new-type urbanization and rural revitalization, separate comprehensive evaluation systems are constructed for the two systems. These systems meet the requirements of the local implementation of the SDGs and are consistent with the goals of Chinese modernization. Drawing on the relevant literature [36,37], a set of representative, measurable key indicators is selected, and the measurement framework is constructed accordingly.

2.2.1. Selection and Construction of Indicators

New-type urbanization is people-centered. Its development includes population agglomeration and upgrading of the industrial structure. It also includes the rational layout of basic public service infrastructure and transport networks, and the rise in consumption capacity [38]. The comprehensive evaluation system covers five dimensions: economic development, social development, spatial structure, green ecology, and innovation and digitalization. As shown in Table 1.
For new-type urbanization, the indicators are selected to reflect five basic dimensions: economic development, social development, spatial structure, green ecology, and innovation and digitalization. Within each dimension, the indicators aim to capture different but related aspects of the same concept.
In the economic development dimension, per capita GDP measures the overall level of economic output. The share of the tertiary sector reflects the upgrading of the industrial structure, and the share of service consumption shows the shift in the consumption structure toward services. The urbanization rate links this economic base to the concentration of population in cities. These indicators are related, but they describe level, structure, demand, and population pattern separately.
In the social development dimension, higher education students per 10,000 people, health professionals per 1000 people, social organizations per 100,000 people, pension insurance participants per 10,000 people, and public library collections per capita together describe human capital, health security, social participation, social protection, and cultural services. They form a chain from basic education and health to social security and cultural resources, and they complement each other.
In the spatial structure dimension, public transport vehicles per 10,000 people and urban road area per capita reflect the intensity of transport service supply. The share of urban construction land in built-up area and transport line density describes land-use patterns and network connectivity. Together, they show how people and economic activities are organized and connected in space.
In the green ecology dimension, urban sewage treatment rate, harmless disposal rate of household waste, the share of environmental protection spending, SO2 emissions per unit of GDP, and urban park green area per capita jointly describe environmental pressure, treatment capacity, fiscal support, and green space provision. They represent different stages in the environmental management process.
In the innovation and digitalization dimension, mobile internet data per capita shows the depth of digital application. R&D expenditure as a share of GDP reflects innovation input, and granted invention patents per 10,000 people capture innovation output. These indicators together represent a basic “input–application–output” chain of innovation and digital development.
Rural revitalization is industry-driven and covers industrial upgrading, accessibility of public services, environmental governance, community governance, and income growth. Its comprehensive evaluation system has five dimensions: thriving businesses, pleasant living environment, social etiquette and civility, effective governance, and prosperity. As shown in Table 2.
For rural revitalization, the indicators are selected to reflect four core dimensions: thriving businesses, pleasant living environment, social etiquette and civility, effective governance, and prosperity. Within each dimension, the indicators describe different but related aspects of the same concept.
In the thriving businesses dimension, land efficiency, machinery power per unit area, and labor productivity measure how efficiently land, capital, and labor are used in agriculture. The share of primary industry in GDP links farm production to the regional economy, while the share of rural retail sales in total retail sales reflects the strength of local markets and rural demand. Together, these indicators describe both production capacity and market vitality.
In the pleasant living environment dimension, public toilets per township and the share of townships with centralized water supply capture basic sanitation and safe drinking water. Village road hardening rate and township road area per capita show transport conditions and physical access. Township green coverage rate reflects environmental quality. These indicators jointly describe whether rural settlements are clean, convenient, and environmentally friendly.
In the social etiquette and civility dimension, township cultural stations per 10,000 people, health technicians per 1000 rural residents, and the share of spending on education, culture and recreation reflect access to culture, health, and human-oriented consumption. The teacher-student ratio in compulsory education and rural TV coverage show basic education quality and information access. Together, they capture human development, public awareness, and cultural life.
In the effective governance dimension, the shares of townships with construction management institutions and with a master plan measure grassroots planning and spatial management capacity. The share of rural residents covered by the minimum living allowance reflects the strength of the rural safety net. These indicators describe how local governments plan, regulate, and protect rural communities.
In the prosperity dimension, per capita disposable income, cars per 100 rural households, residential floor area per capita, and rural household broadband accounts per 10,000 people capture income, assets, housing conditions, and digital connectivity. These are interrelated outcomes of the above dimensions and summarize the material and digital living standards that rural revitalization seeks to improve.
Our selection of indicators for new-type urbanization and rural revitalization follows three principles: data availability, operational feasibility, and representativeness. The indicator system can depict the multidimensional features of their coupling and coordination. It can also reveal the interactions between urban and rural areas and their joint contributions to the Sustainable Development Goals. In addition, the policy and institutional background for each indicator has been summarized in Appendix A (Table A1).

2.2.2. Explanation of Indicator Redundancy and Robustness

Because our empirical framework is based on aggregation- and distance-type methods, the main concern is indicator redundancy. We first examined the correlation structure of both indicator systems. For new-type urbanization (21 indicators), pairwise correlations range from −0.463 to 0.880; only 4 out of 210 pairs have |r| > 0.80, about 69.5% of pairs have |r| < 0.40, and the average correlation is around 0.24. For rural revitalization (22 indicators), correlations range from −0.670 to 0.812; only 1 out of 231 pairs has |r| > 0.80, about 70.6% of pairs have |r| < 0.40, and the average correlation is about 0.10. This indicates that near-perfect collinearity is absent and that most indicators provide non-overlapping information. In addition, the CRITIC-entropy scheme explicitly uses both variance and inter-indicator correlations when computing contrast information, so that indicators highly correlated with many others naturally receive lower weights in the composite indices.
We further tested the robustness of the composite indices and the coupling-coordination degree. First, we re-estimated the indices using equal weights for all indicators (1/21 for new-type urbanization and 1/22 for rural revitalization). The equal-weight indices are highly consistent with the baseline CRITIC-entropy indices (Pearson r = 0.972 for new-type urbanization and r = 0.905 for rural revitalization), and the resulting coupling-coordination degree remains very similar (Pearson r = 0.967; Spearman ρ = 0.978). Second, we removed the indicator with the largest weight in each system-“invention patents granted per 10,000 people” (weight = 0.1093) for new-type urbanization and “student–teacher ratio in compulsory education at the township level” (weight = 0.07346) for rural revitalization—re-estimated the CRITIC-entropy weights for the remaining indicators, and recalculated the indices. The reduced-form indices still show very high agreement with the baseline ones (Pearson r = 0.989 and r = 0.914 for the two systems), and the coupling-coordination degree remains highly stable (Pearson r = 0.978; Spearman ρ = 0.981). These results suggest that our main temporal trends and spatial patterns are not driven by a few highly correlated or high-weight indicators and are robust to reasonable changes in the weighting scheme and indicator set.

2.3. Data Sources

This study employs panel data from 30 provincial-level administrative units in China spanning the period 2014–2023. Hong Kong, Macao, Taiwan, and Tibet are excluded from the analysis due to the presence of significant data gaps for certain indicators, as well as inconsistencies in statistical definitions that preclude their direct integration into a unified framework for computation and comparison. The raw data come from the China Statistical Yearbook, the China Rural Statistical Yearbook, the China Urban–rural Construction Statistical Yearbook, statistical bulletins of the relevant years, and official government websites. To preserve dataset completeness, a small number of missing values in the raw series are filled by simple linear interpolation between adjacent years. Linear interpolation is applied only to the original level data, and all growth-rate indicators are calculated afterwards from these completed level series. This avoids interpolating the growth rates themselves, which could otherwise introduce bias into year-on-year changes. Missing values are concentrated in a few variables and years. In the new-type urbanization index, three raw variables—the number of public transport vehicles, the area of urban construction land, and the built-up area of cities—lack data for 2022 for all 30 provinces. These variables are used to construct two indicators: public transport vehicles per 10,000 people and the ratio of construction land area to built-up area. In the rural revitalization index, the raw series for rural population is missing for 2020, and the raw series for the number of township cultural stations is missing for 2017. In addition, the raw series for “rural internet access users” is missing for 2016 in Shanghai. For these gaps, values are interpolated linearly from adjacent years at the provincial level. In total, 90 raw data points are interpolated in the new-type urbanization index, and 61 raw data points are interpolated in the rural revitalization index. Given this pattern and the small number of interpolated cells relative to the full panel, the impact of interpolation on the composite indices and on the coupling-coordination measures is expected to be limited.

2.4. Research Methods

2.4.1. Methodological Framework

The logical structure of this study is shown in Figure 2 below. It presents the main research stages, the methods used, and the indicator system within the Sustainable Development Goals framework.

2.4.2. Data Standardization

Because the indicators differ in direction, units, and scale, direct comparison is difficult. Therefore, this study applies the min-max normalization method to standardize the raw data. For each indicator, the minimum and maximum values are calculated using all 30 provinces over the entire period 2014–2023, and these overall minimum and maximum values are then used to rescale the indicator to the [0, 1] range. This normalization removes unit effects and keeps a fixed scale over time, ensuring that the results are comparable across both provinces and years.
For   positive   indicators :   Y θ i j = X j max X θ i j X j max X j min
For   negative   indicators :   Y θ i j = X θ i j X j min X j max X j min
Here, θ denotes the year;
  • i denotes the province (i = 1, 2, …, n);
  • j denotes the indicator (j = 1, 2, …, m);
  • Xθij is the raw value, and Yθij is the normalized value;
  • Xjmin and Xjmax are the minimum and maximum of the raw data for indicator j in year θ, respectively.

2.4.3. CRITIC-Entropy Combined Weighting

To ensure objectivity and scientific rigor in the multidimensional evaluation, a combined weighting strategy is adopted. First, the entropy method (Equation (3)) is applied to compute initial information weights based on the dispersion of each indicator. Second, the CRITIC method (Equation (4)) is employed to calculate weights that account for both the coefficient of variation and the conflict (correlation) among indicators, thereby complementing the entropy method. On this basis, the two sets of weights are integrated to construct a combined weighting model (Equation (5)) that reflects differences in information content and captures inter-indicator linkages. This improves the accuracy and reliability of the overall evaluation framework.
W j 1 = 1 e j j = 1 m ( 1 e j ) ,   e j = 1 ln ( r × n ) θ = 1 r i = 1 n P θ i j ln P θ i j ,   P θ i j = Y θ i j θ = 1 r i = 1 n Y θ i j
W j 2 = C j / j = 1 p C j ,   C j = σ j i = 1 n ( 1 r i j )
W j = W j 1 + W j 2 / 2
The symbols are defined as follows:
W j 1 the weight of indicator j calculated by the entropy method;
P θ i j the share of province i in indicator j relative to the total of that indicator;
e j the entropy value of indicator j;
W j 2 the weight of indicator j calculated by the CRITIC method;
σ j the standard deviation of indicator j;
r i j the correlation coefficient between indicators i and j;
W j the combined weight of indicator j.

2.4.4. The TOPSIS Method

The TOPSIS method ranks alternatives by measuring how close each one is to an ideal target. It relies on objective data, so it can reflect the real status of each alternative [39]. In this study, the CRITIC-entropy combined weighting is employed to assign composite weights to all indicators in the two systems of new-type urbanization and rural revitalization, and weighted matrices are constructed. TOPSIS is then applied to evaluate the development levels of the two systems for 30 provinces during 2014–2023, yielding the annual composite development index for each system.
A = a i j n × m ,   a i j = W j × Y i j
Q j + = max a i 1 , max a i 2 , , max a i m ,   Q j = min a i 1 , min a i 2 , , min a i m
d i + = j = 1 m Q j + a i j 2 ,   d i = j = 1 m Q j a i j 2
U i = d i d i + + d i
The symbols are defined as follows:
A the weighted matrix determined by the CRITIC-entropy combined weighting;
Q j + the ideal best alternative;
Q j the ideal worst alternative;
d i + the Euclidean distance from alternative i to Q j + ;
d i the Euclidean distance from alternative i to Q j ;
U i the relative closeness of alternative i to the ideal solution, that is, the composite development index.

2.4.5. Coupling-Coordination Evaluation Model

(1)
Classical Coupling Coordination Evaluation Model (CCE)
The coupling coordination model can quantify the level of coordinated development that arises from interactions within and between systems, and it can show how this coordination evolves over time [40]. Using the TOPSIS method, composite development indices are first obtained for new-type urbanization and for rural revitalization. The coupling-coordination model is then applied to empirically assess coupling strength, coordination degree, and their temporal changes between the two subsystems.
C = U 1 × U 2 U 1 + U 2 / 2 2 ,   T = α U 1 + β U 2 ,   D = C × T
The symbols are defined as follows:
C is the coupling degree between new-type urbanization and rural revitalization;
T is the comprehensive coordination index of the two systems;
α and β are coefficients to be set. Treating the two systems as equally important, set α = 0.5 and β = 0.5;
D is the coupling coordination degree, with a range of [0, 1]. A value of D closer to 1 indicates a higher level of coupling coordination between new-type urbanization and rural revitalization.
(2)
Improved Coordination Evaluation Model
The traditional coupling coordination model mainly measures synchronization and coordination between systems. It does not directly capture the “speed effect” of development. The improved model, based on growth rates and separation, builds a two-system evaluation framework (GSCE). It emphasizes the identification of coordination in growth speed. This provides an operational tool to understand the relative growth pace and dynamic matching between new-type urbanization and rural revitalization [41].
g U t 1 = U t 1 / U t 1 1 1 ,   g U t 2 = U t 2 / U t 1 2 1
S t = g U t 1 g U t 2 g U t 1 + g U t 2 + k ,   ( k   >   0 )
C t = s i g n S t S t
g U t 1 is the growth rate of the new-type urbanization index;
g U t 2 is the growth rate of the rural revitalization index;
St is the separation based on growth rates. It measures the relative difference in development speed between the two systems and takes values in (−1, 1);
k is an adjustment parameter, usually in [0.1, 0.5]. It avoids a zero denominator or S = ±1 when the signs of the two growth rates differ. A smaller k makes the model more sensitive to growth-rate differences. Set k = 0.3;
Ct′ is the coordination measure for speed. If Ct′ > 0, the speed of new-type urbanization is higher than that of rural revitalization. If Ct′ < 0, the speed of new-type urbanization is lower. The closer |Ct′| is to 1, the higher the coordination in growth speed. The closer it is to 0, the more serious the mismatch. Sign(⋅) is the sign function.
The GSCE model is applied only to the speed dimension to identify coordination in development speed between new-type urbanization and rural revitalization. For all other empirical analyses, the CCE model is employed, with its coupling-coordination degree D used as the basis.

2.4.6. Dagum Gini Coefficient

Among many methods for measuring regional gaps, the Dagum Gini coefficient allows decomposition of spatial disparities. In this paper, the subgroup decomposition of the Dagum Gini coefficient is employed to examine spatial differentiation in the coupling and coordination between new-type urbanization and rural revitalization across Chinese provinces. This method effectively addresses the sources of spatial variation and the issue of overlap between sub-samples [42]. The basic definition of the Dagum Gini coefficient is given by the following formulas.
G = j = 1 k   h = 1 k   i = 1 n j   r = 1 n h y i j y h r 2 n 2 y ¯
Y h ¯ Y j ¯ Y k ¯
G is the overall Gini coefficient,
y ¯ is the mean level of coupling and coordination;
n is the sample size, and k is the number of subgroups;
yji(yhr) is the coupling-coordination level of province i in region j(h);
nj(nh) is the number of provinces in region j(h).
When decomposing the Gini coefficient, the provinces must first be ordered by the mean level of coupling-coordination, as in Equation (15).
Then, use Equations (16) and (17) to compute within-region differences Gjj and between-region differences Gjh;
Equation (18) gives the within-region contribution to the Gini coefficient Gw;
Equation (19) gives the net between-region contribution Gnb;
Equation (20) gives the overlapping contribution Gt;
The overall Gini coefficient can be decomposed as: G = Gw + Gnb + Gt
G j j = 1 2 Y j ¯ i = 1 n j r = 1 n j y j i y h r n j 2
G j h = i = 1 n j r = 1 n h y i j y h r n j n h Y ¯ j + Y ¯ h
G w = j = 1 k G j j p j s j
G n b = j = 2 k h = 1 j 1 G j h p j s h + p h s j D j h
G t = j = 2 k h = 1 j 1 G j h p j s h + p h s j 1 D j h
p j = n j n denotes the share of provinces in region j within the full sample; s j = n j Y ¯ j n Y ¯ denotes the share of the total coupling-coordination level of region j in the total across all provinces in the sample.

2.4.7. Kernel Density Estimation

Kernel density estimation is a nonparametric method for estimating a probability density function. It does not assume any specific distribution. Instead, it uses the data to produce a smooth estimate of the distribution shape. It is well-suited for exploratory analysis and can reveal actual features such as multimodality and skewness [43]. In this paper, kernel density estimation is employed to examine the dynamic evolution of absolute differences in the coupling and coordination between new-type urbanization and rural revitalization in China.
f ( x ) = 1 N h i = 1 n K ( x X i h )
K ( u ) = 1 2 π e u 2 2
The symbols are defined as follows:
N is the number of observations;
Xi is the coupling-coordination degree of new-type urbanization and rural revitalization for province i;
K(⋅) is the kernel function; the Gaussian kernel is adopted in this study;
h is the bandwidth.

2.4.8. Geographical Detector

The Geographical Detector is a set of statistical methods used to detect spatial differentiation and its driving factors. It does not rely on linear assumptions and has a clear physical meaning. If the study area is divided into several subregions and the sum of within-layer variances is smaller than the total variance of the whole region, spatial differentiation exists. If the spatial distributions of an independent variable and the dependent variable are consistent, there is a significant statistical association between them [44].
The Geographical Detector includes four modules: factor detector, interaction detector, risk detector, and ecological detector. The factor detector tests whether a given factor explains the spatial differentiation of a target variable. The interaction detector identifies whether factors act independently or interactively. In this paper, the factor and interaction detectors are employed to examine spatial differentiation in the coupling and coordination between new-type urbanization and rural revitalization in China and to identify the underlying driving forces.
q = 1 h = 1 H N h σ h 2 N σ 2
The symbols are defined as follows:
q measures the effect of a factor on the spatial differentiation of W. Its range is [0, 1]. A larger q means a stronger influence of the factor on the spatial variation in the coupling-coordination degree; a smaller q means a weaker influence.
h = 1, …, H denotes the partitions of factor X or dependent variable Y. Nh is the number of units in stratum h. N is the number of units in the whole region.
σ h 2 is the variance of Y in stratum h. σ 2 is the variance of Y in the whole region.
  • Factor detector measures the explanatory power of a single independent variable X for the dependent variable Y. Using X as the basis for stratification, compute q x and test its significance. A larger q x indicates stronger explanatory power.
  • Interaction detector identifies the type of interaction when any two driving factors act together on Y. First, compute the independent explanatory powers q X 1 and q X 2 for the two factors. Then overlay the two layers to form the joint stratification X 1 X 2 , and compute its explanatory power q X 1 X 2 . Finally, compare the magnitudes of q X 1 , q X 2 , and q X 1 X 2 , and determine the interaction type according to standard decision rules. Common rules are as follows:
    • q X 1 X 2 < min q X 1 , q X 2 : Nonlinear weakening;
    • min q X 1 , q X 2 < q X 1 X 2 < max q X 1 , q X 2 : Unifactor nonlinear weakening;
    • max q X 1 , q X 2 q X 1 X 2 < q X 1 + q X 2 : Bifactor enhancement;
    • q X 1 X 2 q X 1 + q X 2 : Independent (additive) effect;
    • q X 1 X 2 < q X 1 + q X 2 : Nonlinear enhancement.

3. Results

3.1. Analysis of Development Levels in New-Type Urbanization and Rural Revitalization

Using the CRITIC-entropy combined weighting method, weights are first assigned to all indicators of new-type urbanization and rural revitalization, as shown in Table 3 and Table 4. Based on these weights, the TOPSIS method is then used to measure the development levels of new-type urbanization and rural revitalization for 30 provincial-level regions in China during 2014–2023.
Figure 3a shows the trend of the new-type urbanization index across regions. Overall, the index rises steadily in all regions. The eastern region has the highest level, and the northeast has the lowest level. This pattern is consistent with China’s efforts to implement SDG 11, which aims to build inclusive, safe, resilient, and sustainable cities and human settlements.
Figure 3b shows the development of each dimension of new-type urbanization. The green ecology dimension stays above the other dimensions and is relatively stable. This reflects steady attention and practice in environmental health and climate action (SDGs6/13). The innovation and digitalization dimension lagged before 2017 but then rose quickly. This suggests a clear rise in digital infrastructure and innovation capacity (SDG 9), which supports jobs and productivity (SDG 8).
Figure 3c shows the evolution of the rural revitalization index across regions. The eastern region has the highest overall level. The central and western regions lag behind, but the west has grown faster since 2017 and has gradually surpassed the central region. This convergence helps narrow regional gaps (SDG10) and is consistent with progress in poverty reduction and shared growth (SDGs1/8).
Figure 3d further shows differences across the dimensions of rural revitalization. Effective governance has the highest composite score and remains stable, which reflects steady gains in grassroots governance capacity and institutional performance (SDGs16). Prosperity has the lowest score at the start, but it grows steadily. By 2021, it surpasses pleasant living environment, and by 2023, it is close to social etiquette and civility. This suggests continuous improvement in household income and multidimensional well-being (SDGs1/8).
In sum, both new-type urbanization and rural revitalization in China show a steady upward trend during 2014–2023, and the gaps across dimensions within each system have gradually narrowed.

3.2. Analysis of the Coupling Coordination Degree Between New-Type Urbanization and Rural Revitalization

3.2.1. Analysis of the Coupling Coordination Degree Between the Development Levels of the Two Systems

Using the CRITIC-entropy combined weighting, the coupling-coordination degree between new-type urbanization and rural revitalization is measured for Chinese provinces during 2014–2023. Coordination types are then classified according to the scheme of Xi Yu et al. [45], as shown in Table 5.
Using QGIS 3.40, the spatial pattern of the coupling-coordination degree between new-type urbanization and rural revitalization for China’s provinces is visualized and analyzed for four key years: 2014, 2017, 2020, and 2023. The results are shown in Figure 4 and Table 6. Overall, during the study period, the two systems show clear temporal evolution and marked spatial differentiation in their coupling coordination levels.
From the temporal perspective, the coupling coordination degree increases steadily in most provinces. In 2014, many provinces were still at the stages of “verge of disorder” or “barely coordination”. By 2023, most had reached “primary coordination”, and some developed provinces achieved “moderate coordination”. This trend shows substantial progress in promoting urban–rural development and regional coordination in China.
From the spatial perspective, the coupling coordination degree shows a clear gradient of “eastern lead and central-western catch-up”. In the eastern coastal region, Beijing’s value rose from 0.630 in 2014 to 0.727 in 2023. Since 2020, it has entered and remained at moderate coordination. Shanghai stays at primary coordination over the whole period, with values between 0.640 and 0.685. Its level is high, and the increase is steady. Both cities remain in the lead. This pattern reflects favorable location, strong economic bases, and early policy pilots in the region. These conditions foster positive interactions between urban and rural systems.
In the central and northeast regions, most provinces make a key shift from barely coordination to primary coordination. For example, Hebei, Heilongjiang, and Anhui moved from the verge of disorder in 2014, through barely coordination, to primary coordination by 2023. This suggests that regional strategies such as the rise in the central region and the revitalization of the northeast have supported urban–rural coordination within these areas.
In the western region, although the foundation is relatively weak, the improvement is strong. Provinces such as Qinghai, Ningxia Hui Autonomous Region, and Gansu have moved out of verge of disorder and reached primary coordination or barely coordination by 2023. Notably, Guangxi Zhuang Autonomous Region, Sichuan, Yunnan, and Xinjiang Uygur Autonomous Region remained barely coordinated in 2023, but their values are close to the threshold of primary coordination, which indicates clear potential and room for further improvement.

3.2.2. Analysis of the Coupling Coordination Degree in the Development Speed of the Two Systems

Based on the improved coupling-coordination model, year-on-year growth rates of new-type urbanization and rural revitalization for 30 provinces during 2015–2023 are used to measure coordination in development speed. The results are shown in Figure 5 (heat map). The absolute value indicates the level of coordination: the closer to 1, the darker the color and the higher the coordination; the closer to 0, the lighter the color and the lower the coordination. The sign shows the leading side: a positive value means new-type urbanization grows faster than rural revitalization; a negative value means rural revitalization grows faster than new-type urbanization.
According to the measurement results, the absolute value of the coordination index in most provinces exceeded 0.5 across different years. Several provinces, such as Jiangsu, Guangxi Zhuang Autonomous Region, and Xinjiang Uygur Autonomous Region, consistently recorded values close to 0.8–1.0 over multiple years, indicating a generally high level of coordination in the development pace between the two systems. In terms of leadership patterns, many provinces exhibited alternating positive and negative values across years. For instance, Beijing showed new-type urbanization leading in 2015 and 2017–2019, while rural revitalization led in 2016 and 2020, suggesting a dynamic alternation and mutual catch-up process between the two systems. Some provinces, including Guangxi and Xinjiang, maintained positive values in almost all years, reflecting the consistent dominance of new-type urbanization in these regions. Others, such as Yunnan and Gansu, were predominantly positive but experienced isolated years where rural revitalization temporarily surpassed urbanization. Overall, the development speeds of the two systems were well coordinated at the national level. However, clear regional variations and year-to-year fluctuations in leadership were observed, highlighting diverse pathways to urban–rural synergy across different areas.
To facilitate both longitudinal and cross-sectional comparisons, the period 2014–2023 is divided into two phases: 2014–2018 (Phase I) and 2019–2023 (Phase II). Average values of the new-type urbanization index U i 1 and the rural revitalization index U i 2 for 30 provinces are computed for each phase and compared, as shown in Figure 6. Coordination of development speeds between the two systems across the two phases for each province is likewise compared, as shown in Figure 7.
From Figure 6, clear inter-provincial differences in the coupling coordination degree are observed within each phase. Beijing, Fujian, Hainan, Jiangsu, Shanghai, Tianjin, and Zhejiang show markedly higher coordination than most other regions. A longitudinal comparison shows that all provinces record higher coordination in Phase II than in Phase I, but the size of the increase varies. The gaps between the two phases are small in Beijing, Jiangsu, Shanghai, and Tianjin, which suggests that their development levels reached a relatively stable stage earlier. In contrast, the gaps are large in Hainan, Jiangxi, Guangxi, Sichuan, and Qinghai, indicating a faster improvement in coupling coordination during the later period.
Figure 7 presents a comparative analysis of the coordination in development speeds between new-type urbanization and rural revitalization across provinces during the two phases. Most provinces achieved a higher coupling coordination degree in the second phase than in the first, reflecting an overall improvement in the alignment of growth rates between the two systems. In contrast, seven provinces—Beijing, Hainan, Jiangsu, Sichuan, Tianjin, Yunnan, and Zhejiang—exhibited the opposite pattern, with coordination degrees in the first phase not lower than those in the second. This suggests that these regions had established a stronger early foundation for coordinated development, leaving relatively limited room for subsequent improvement. For the remaining provinces, the marked rise in coordination during the second phase indicates progressively optimized development rhythms and a strengthening synergistic acceleration effect between the two systems.
Comparing Figure 6 and Figure 7, three features emerge:
First, there are differences in ranking stability. The leading provinces remain relatively stable in terms of the coordination of development levels between the two systems. In contrast, leadership in development speed coordination changes more easily, showing periodic alternation and catch-up dynamics.
Second, the regional pattern is different. Coastal provinces have clear advantages in the coordination of development levels. However, in terms of speed coordination, some central-western and southwestern provinces improve faster, which suggests a latecomer catch-up pattern.
Third, a mismatch phenomenon exists. Some provinces exhibit “high levels but moderate speed”, suggesting they may have entered a development plateau, requiring structural optimization and resource reallocation to sustain synergistic gains. Others show “moderate levels but high speed”, indicating strong short-term progress but a need to consolidate foundations and maintain outcomes to prevent growth slowdowns.
Overall, from 2019 to 2023, China shows a path of “speed coordination first and level coordination later” between new-type urbanization and rural revitalization. Future policy should promote overall progress while optimizing structure and addressing regional gaps. For regions with high development levels but slow speed, the priority is to improve development quality. For regions with low development levels but fast speed, the focus is to strengthen public services and industrial foundations so that short-term growth can turn into sustained, coordinated development capacity.

3.3. Analysis of Regional Disparities in the Coupling Coordination Development Between New-Type Urbanization and Rural Revitalization

This study uses the Dagum Gini coefficient to measure regional differences in the coupled and coordinated development of new-type urbanization and rural revitalization across China. The overall disparity is decomposed into within-region and between-region components for the four major economic regions: Eastern, Central, Western, and Northeastern. The contribution of each component to the total gap is assessed. Detailed results are presented in Figure 8.
The results show that the Dagum Gini coefficient for the coupled and coordinated development of new-type urbanization and rural revitalization ranges from 0.02 to 0.052, with a mean of 0.0404, and exhibits a sustained downward trend at about 6% per year. This indicates a gradual narrowing of interprovincial disparities in the coordination level between the two systems.
From the perspective of within-region differences, the Gini coefficients in all four regions show a downward trend. The East shows the largest internal disparity (mean 0.0406), followed by the West (0.0227), the Central region (0.0119), and the Northeast (0.0053). For decline rates, the Central region decreases by 8.56% per year, which is the largest decline; the West and East decline by 7.19% and 6.18%; the Northeast shows the smallest decline at 4.02%.
The large within-region differences in the East region reflect uneven progress across provinces. Shandong, Beijing, and Jiangsu province have made notable gains in urbanization and rural revitalization due to strong resource endowments, while Hebei and Hainan have lagged behind. In the West, a clear north–south divide is evident: Sichuan and Chongqing in the Southwest benefit from the pull of core cities, whereas Qinghai and the Ningxia Hui Autonomous Region in the Northwest face slower growth, because of the lower urbanization quality and infrastructure gaps. The Central and Northeast show smaller internal differences, indicating greater similarity in development levels among provinces within these regions.
In terms of interregional disparities, the gap between the East and the other regions is the most pronounced. The mean interregional Dagum Gini coefficient between the East and the West is 0.0473, between the East and the Central is 0.0455, and between the East and the Northeast is 0.0421. The remaining gaps, from high to low, are West-Northeast (0.0213), West-Central (0.0204), and Central-Northeast (0.0113). All interregional differences show a downward trend, with average annual declines from 4.8% to 7.97%.
The formation of interregional disparities mainly reflects the East’s first-mover advantages in the urbanization process, infrastructure development, and factor allocation. Although national policies promote regional coordination, the East still holds a clear edge in policy resources and financial investment.
In terms of sources of disparity, interregional differences are the dominant contributor, with an average contribution of 71.51%. This indicates that uneven development among the four major economic regions is the core driver of national variation in the coupled and coordinated development of new-type urbanization and rural revitalization. The contribution of intraregional differences is relatively stable, with a mean of 20.43%. The contribution of overlapping component is the lowest, remaining between 8% and 10%, which points to a “club convergence” within the four major regions.

3.4. Spatiotemporal Evolution of the Coupling Coordination Development Between New-Type Urbanization and Rural Revitalization

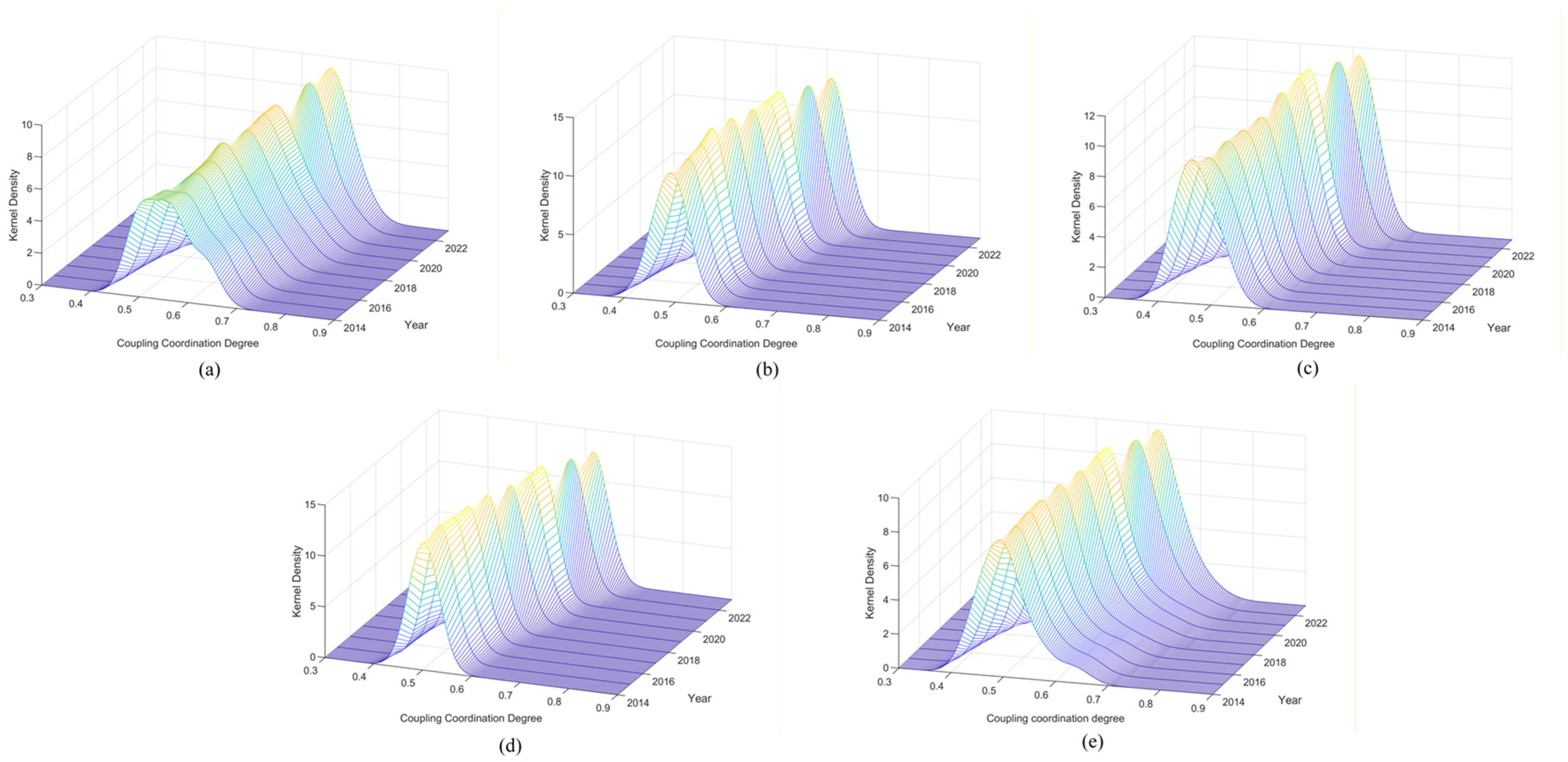
This study applies kernel density estimation to analyze the spatiotemporal evolution of the coupled and coordinated development between new-type urbanization and rural revitalization in China. Kernel density estimation constructs a smooth density curve to show distributional location, concentration, and shape changes, and serves as an effective tool to depict spatial differences and their dynamics. Using MATLAB R2024a, three-dimensional kernel density estimation is conducted for the national sample and for the four major economic regions. The results are interpreted with a focus on the position of the curves, their overall tendency, and their extent.
Figure 9a–d shows the kernel density distributions for China’s four major economic regions: the East, Central, West, and Northeast. These regions share some common trends, but each one also has its own distinct features.
The main peaks of the density curves in all four regions moved to the right. The Eastern region had the most noticeable shift, which means it achieved the greatest progress in coordinating new-type urbanization with rural revitalization. Specifically, the main peaks for the Central, Western, and Northeast regions mostly fall between 0.4 and 0.6. By comparison, the Eastern region’s peak falls within the 0.5 to 0.7 range. This pattern confirms that the Eastern region maintains a generally higher level of development overall.
The distribution shapes evolved differently across regions. In the Eastern region, the curve changed from a low and wide shape to a steep and narrow one. This means that differences within the region first grew larger and then became smaller. In the Central and Western regions, the main peaks kept getting higher. This shows that provinces in these areas are becoming more similar in their development levels. The Northeast region maintained a relatively stable peak height. We can see from this that the internal disparities within the Northeast changed very little over time.
When examining distribution features, all regions except the Eastern one show only one clear peak without heavy tails. This pattern means the Central, Western, and Northeast regions maintained fairly similar and stable coordination levels internally. The Eastern region was different. It initially displayed a second smaller peak to the right of the main one. Over time, this smaller peak gradually joined with the main peak. This change shows that the region moved from having uneven development to a more balanced pattern.
Figure 9e presents the three-dimensional kernel density distribution of the coupling coordination development between new-type urbanization and rural revitalization at the national level, revealing three main characteristics. The density curve’s main peak shows a consistent rightward shift over the study period. This movement points to a clear upward trend in the overall coordination level. At the same time, the main peak is growing taller, indicating that coordination levels across provinces are becoming more alike. This pattern reflects a convergence in regional development. Although no multi-peak structure appears, the distribution does feature a tail extending to the right. This reveals that certain regions performed noticeably better than the national average. As time passed, this tail gradually shortened. These changes together demonstrate not only broad improvement in coordination but also a reduction in gaps between regions.

3.5. Analysis of Influencing Factors in the Coupling Coordination Development Between New-Type Urbanization and Rural Revitalization

This study applies the geographical detector to examine how different factors influence the coupled and coordinated development level of new-type urbanization and rural revitalization. The coupling coordination degree serves as the dependent variable. Selected indicators serve as independent variables. The factor detector and interaction detector are used to identify key drivers of the coupling coordination degree and their interaction mechanisms.
Independent variables are chosen at two levels. For internal drivers, five dimensions of new-type urbanization are included: economic development, social development, spatial structure, green ecology, and innovation and digitalization. Five dimensions of rural revitalization are also included: thriving businesses, pleasant living environment, social etiquette and civility, effective governance, and prosperity. For external drivers, four indicators are selected: proportion of expenditure on urban and rural community affairs, per capita postal and express delivery volume, per capita real estate development investment, and digital financial inclusion index. These four external drivers are selected for two main reasons. First, they correspond to key policy levers-public spending, logistics and e-commerce networks, construction and land development, and digital financial services-and thus capture important external conditions that shape factor flows and spatial patterns between urban and rural areas. Second, they are conceptually complementary to the internal dimensions already included in the two composite indices, rather than simple duplicates of existing indicators. They help explain differences in coupling coordination from the perspective of “institutional and enabling conditions”. At the same time, these variables are closely aligned with China’s territorial spatial planning priorities, such as equalization of public services, layout of transport and logistics corridors, control of construction land, and the building of a “digital China”.

3.5.1. Nationwide Full-Period Analysis of Influencing Factors

1.
Factor detection: identifying key drivers
Using the geographical detector, the drivers of the coupled and coordinated development of new-type urbanization and rural revitalization over the full study period are identified. The results are shown in Table 7.
The factor detector results show clear stratification in the explanatory power (q values) of the drivers. This pattern indicates structural differences in how factors from different dimensions promote the coupled and coordinated development of the two systems, as shown in Figure 10.
Among the internal drivers, prosperity (X10) shows the strongest independent explanatory power (q = 0.802), well above the other variables, indicating that improvements in household income and living standards are key to advancing the coupled and coordinated development of the two systems (SDGs1/8). Social development (X2, q = 0.765) and innovation and digitalization (X5, q = 0.763) also exert significant influence, highlighting the supporting roles of public service provision, gains in education and health, and the use of digital infrastructure and data factors (SDGs3/4/9). In addition, economic development (X1, q = 0.666) and a pleasant living environment (X7, q = 0.648) are important drivers, reflecting the essential contributions of economic growth and ecological improvements to urban–rural coordination (SDGs8/11).
For the external drivers, per capita postal and express delivery volume (X12, q = 0.623) and digital financial inclusion index (X14, q = 0.672) show strong and significant explanatory power. This indicates that financial accessibility and logistics connectivity help strengthen urban–rural linkages and factor flows, thus providing external channels for coordinated development (SDGs8/9/10).
By contrast, several factors have weaker explanatory power. Spatial structure (X3, q = 0.460) and the proportion of expenditure on urban and rural community affairs (X11, q = 0.116) show limited independent effects. Green ecology (X4, q = 0.081) has a modest effect, and thriving businesses (X6), social etiquette and civility (X8), and effective governance (X9) do not pass the significance test. This suggests that, at the national level, these factors have not yet formed systematic independent drivers and may rely more on combinations with other conditions or on region-specific contexts.
2.
Interaction Detection: Unveiling the Mechanisms of Interactive Effects among Factors
The interaction detector results show that factors consistently reinforce each other, as shown in Figure 11. For any two factors, their combined ability to explain the outcome is stronger than any single factor alone. All observed interactions were enhancing types, with no independent or weakening effects found. This consistent pattern demonstrates that the coordination between new-type urbanization and rural revitalization essentially functions as a system where multiple factors work together.
Prosperity (X10) plays a key hub role in interaction effects. When it interacts with social development (X2) and innovation and digitalization (X5), the q-values reach 0.882 and 0.872, showing clear synergistic effects. This shows that rising living standards can activate and strengthen the contributions of social structures and digital-intelligence factors to coordinated development. Additionally, strong reinforcing effects are found between prosperity and economic development (X1, q = 0.905), a pleasant living environment (X7, q = 0.867), and per capita postal and express delivery volume (X12, q = 0.834). These results together confirm that prosperity holds a central position in advancing urban–rural coordination.
Several variables that showed weaker individual effects in the factor detector still play important roles when interacting with core drivers. These include spatial structure, effective governance, green ecology, and social etiquette and civility. When these factors work together with stronger ones like prosperity and social development, they create clear strengthening effects. For instance, the interaction between prosperity (X10) and effective governance (X9) reaches a q-value of 0.864. This demonstrates that although these factors have a limited impact alone, they can still act as important catalysts or channels within the overall system. In doing so, they support core drivers in achieving more efficient resource allocation and institutional integration.

3.5.2. Period-Specific Analysis of Influencing Factors

1.
Factor detection: identifying key drivers
Based on period-specific factor detector results, the driving mechanism of the coupling coordination degree shows clear stage heterogeneity. The factor influence (q values) and statistical significance (p values) are not always aligned, indicating that the strength and stability of drivers vary across periods. Detailed results are reported in Table 8.
(i)
2014–2017: Initial formation of a multi-driver pattern
During this stage, seven factors passed the significance test (p < 0.05). Ranked by explanatory power (q-value) in descending order, they are prosperity (X10) > pleasant living environment (X7) > innovation and digitalization (X5) > social development (X2) > spatial structure (X3) > digital financial inclusion (X14) > share of expenditure on urban and rural community affairs (X11), as shown in Figure 12. Prosperity (q = 0.773) and a pleasant living environment (q = 0.750) show the strongest effects, indicating that rising household living standards and improvements in the ecological environment played foundational roles in advancing urban–rural coordination. Innovation and digitalization (q = 0.747) and social development (q = 0.743) follow closely, suggesting that technological progress and social service improvements were important drivers in this period.
(ii)
2018–2020: Optimization of the driver structure and convergence of some factor effects
In this stage, the number of significant drivers falls to three, ordered by explanatory power as follows: pleasant living environment (X7) > spatial structure (X3) > proportion of expenditure on urban and rural community affairs (X11), as shown in Figure 13. Notably, the explanatory power of social development continues to rise (q = 0.812), while its statistical significance weakens (p = 0.062), reaching a marginal level. The explanatory power of spatial structure declines (q = 0.575). Digital financial inclusion index and innovation and digitalization, which were significant in the previous stage, retain moderate explanatory power (q = 0.747 and q = 0.611, respectively) but lose statistical significance, indicating a shift from explicit to latent effects.
(iii)
2021–2023: Emergence of new-type drivers and restructuring of the driver system
In this stage, the number of significant factors rises to six. The ranking by explanatory power is prosperity (X10) > social development (X2) > pleasant living environment (X7) > Per capita real estate development investment (X13) > Proportion of expenditure on urban and rural community affairs (X11) > effective governance (X9), as shown in Figure 14. Prosperity (q = 0.704) and social development regain strong and significant explanatory power and re-emerge as core drivers. Of particular note, effective governance (X9) and per capita real estate development investment (X13) appear as new significant drivers for the first time. Although their explanatory power is moderate (q = 0.288 and q = 0.496, respectively), their emergence signals an expansion of the driver base toward governance performance and investment structure.
Synthesizing the three stages, prosperity, a pleasant living environment, and social development emerge as stable cross-period drivers, with consistently high explanatory power (q > 0.6). Proportion of expenditure on urban and rural community affairs remains statistically significant in all three periods, indicating a sustained supporting role. By contrast, the effects of spatial structure and innovation and digitalization converge over time. Going forward, priority should be given to prosperity and a pleasant living environment as core dimensions, while strengthening governance effectiveness and optimizing the urban–rural investment structure to promote the deep integration and coordinated development of new-type urbanization and rural revitalization.
2.
Interaction Detection
(i)
2014–2017: Early emergence of coordination
The interaction results for 2014–2017 indicate that relationships among factors were dominated by bivariate enhancement. The strongest pairs were economic development and pleasant living environment (X1 × X7, q = 0.948), social development and pleasant living environment (X2 × X7, 0.935), and economic development and prosperity (X1 × X10, 0.908). These findings suggest that the pleasant living environment (X7) functioned as a core node in the network. It showed strong linkages with economic, social, and livelihood dimensions, as illustrated in Figure 15.
The interaction results also identify several cases of nonlinear enhancement, including green ecology and thriving businesses (X4 × X6), green ecology and effective governance (X4 × X9), and social etiquette and civility and effective governance (X8 × X9). This pattern means that when progress in ecology, industry, governance, and civility advances together, their joint effect exceeds the simple sum of individual contributions. In other words, the combined explanatory power is greater than additive effects.
At the same time, a few pairs show univariate weakening, such as economic development and green ecology (X1 × X4) and economic development and social etiquette and civility (X1 × X8). These results warn that if economic growth is not aligned with ecological protection or improvements in social norms, the overall coordination effect will be reduced.
(ii)
2018–2020: Coordination and mismatch under external shocks
During this period, factor interactions show a mixed pattern of enhancement and weakening. Overall, bivariate enhancement remains dominant, as illustrated in Figure 16. Social development (X2) and prosperity (X10) are the most stable and influential hubs in the network. They form a strong linkage with each other (X2 × X10, q = 0.901) and connect strongly with other factors, including spatial structure (X2 × X3, q = 0.928) and innovation and digitalization (X2 × X5, q = 0.898). Together, these links outline a coordination framework centered on social-livelihood-spatial-innovation connections.
Several cases of nonlinear enhancement show how different factors work together in the system. Specifically, when spatial structure interacts with green ecology (X3 × X4) and with effective governance (X3 × X9), the combined effects are greater than simply adding up their individual contributions. This finding means that coordinating spatial planning with ecological protection and governance arrangements creates significantly better outcomes.
The results also reveal some systemic mismatches. When digital financial inclusion (X14) interacts with key factors like innovation and digitalization (X5), thriving businesses (X6), and prosperity (X10), the effects show a weakening pattern. This suggests that in the early stages, digital finance does not yet work well with traditional development factors. Furthermore, the interactions between economic development (X1) and green ecology (X4), as well as between social development (X2) and green ecology (X4), also show weakening effects. This indicates that we still need to find better ways to make economic growth and social progress align with ecological protection.
(iii)
2021–2023: Formation of a networked coordination pattern
During this period, the interaction results identify two clear coordination paths. First, social development (X2) and prosperity (X10) serve as hubs for the whole system, as seen in Figure 17. These two factors show strong enhancing effects with most other core factors. These include innovation and digitalization, thriving businesses, spatial structure, effective governance, and digital financial inclusion. This pattern shows that a well-developed coordination network has formed, centered on social and livelihood connections and extending across multiple areas.
Second, another important finding involves the role of green ecology (X4). While its individual effect is limited, its interactions with industry, spatial planning, digital finance, governance performance, and fiscal inputs mainly show nonlinear enhancement. This means ecological protection is no longer a separate constraint. Instead, by deeply connecting with other systems, it now works as a catalyst that improves overall development outcomes.
Furthermore, spatial structure (X3), social etiquette and civility (X8), and effective governance (X9) create consistent chains of nonlinear enhancement. This highlights the importance of coordinating spatial planning with governance systems. Another notable change involves digital financial inclusion (X14). Compared to the earlier period, its interactions have shifted from mainly weakening to mostly enhancing. After going through an initial adjustment period, digital finance has now become part of the core development process and works effectively with other development factors.

4. Discussion

Building on the analyses in this study, we systematically explain the interaction mechanism of the coupled and coordinated development between new-type urbanization and rural revitalization, examine in depth the influence of institutional arrangements, digital factors, and population flows on this coordination process, and finally conduct a comparative analysis drawing on international experience.

4.1. Interaction Mechanism of the Coupled and Coordinated Development Between New-Type Urbanization and Rural Revitalization

Based on the above findings, the coupled and coordinated development between new-type urbanization and rural revitalization is a complex system. It works through key transmission paths that support two-way interaction of factors and functions, and it relies on basic support systems and macro-level regulation. The internal logic can be summarized as four linked subsystems. As shown in Figure 18.
The core driving system. Innovation and digitalization act as a common engine across urban and rural areas. They push industrial upgrading and higher factor efficiency in cities, and they also support new rural industries such as e-commerce, tourism, and agricultural processing. In this way, they raise the development level of both economic growth in cities and thriving businesses in the countryside.
The two-way transmission system. Economic development creates more non-agricultural jobs and higher incomes for rural residents, which supports orderly population flows and faster social development. Spatial structure extends transport and information networks to rural areas, lowers logistics costs, enlarges markets, and supports a better living environment. At the same time, thriving rural industries supply cities with agricultural and ecological products, good rural ecosystems provide water and ecological buffers, rural culture enriches urban cultural life, and higher rural incomes create new demand for urban goods and services.
The basic support system. Green ecology in cities and a pleasant living environment in rural areas together build an urban–rural ecological security pattern. Compact urban development reduces pressure on rural ecological space, while good rural ecology improves overall livability. The spatial structure dimension provides an orderly physical framework for the layout of industry, population, and public services, and helps factor flows and functional linkages operate within a reasonable spatial pattern.
The stabilization and regulation system. Effective governance uses integrated public services, social security, and dispute resolution to reduce social risks and to stabilize factor flows and structural change. The interaction between rural social etiquette and civility and modern urban civic values helps form an open and trust-based culture. This lowers social and psychological resistance and provides social capital to support long-term coupled and coordinated development.

4.2. Discussion of Institutional, Digital, and Spatial Mechanisms

From an institutional perspective, the coupled and coordinated process identified in this study is not driven only by economic and technological factors. It is also strongly shaped by institutional arrangements. The household registration system, land institutions, the fiscal system, and territorial spatial planning all play an important role in deciding whether factors can move smoothly between urban and rural areas. For example, the separation of urban and rural public services and the rules for transfer payments affect migrants’ willingness to settle in cities for the long term. These rules also influence the capacity of counties to receive industries and population. Future research could include these institutional variables in the analytical framework and more carefully identify how different institutional combinations lead to different coupling and coordination paths between new-type urbanization and rural revitalization.
Digitalization is identified in this study as an important driving force, but its potential negative effects also need attention. On the one hand, digital inclusive finance and express delivery networks can clearly reduce transaction costs, enlarge “long-tail” markets, and promote a new matching of urban and rural factors. On the other hand, digital infrastructure and skills are not evenly distributed. Less developed areas, older people, and low-education groups are more likely to be left out of the new round of digital dividends, which may create a new “digital divide.” Platform economies and algorithm-based pricing may also squeeze the survival space of small actors and strengthen spatial concentration rather than narrow gaps. Therefore, while promoting digital villages and smart cities, it is necessary to use tools such as digital literacy training, age-friendly design, and platform regulation to prevent digitalization from amplifying existing inequalities.
Internal migration is a key link between new-type urbanization and rural revitalization, and it is also an important mechanism beyond the quantitative indicators used in this study. Large flows of migrant workers into cities provide labour for urban industries and, through remittances and return investment, support rural economies. At the same time, long-term population outflow can increase ageing and hollowing-out in some regions, making it hard for some villages to receive returning industries and to maintain public service provision in the short term. Future research could use city- and county-level migration data to further reveal the heterogeneous role of internal migration in the coupling and coordination mechanism.
The empirical framework of this paper can also be read as a concrete response to contemporary spatial theory. First, the pattern of “eastern leadership, central and northeastern catch-up, and internal divergence in the west” is consistent with new economic geography. Krugman’s core-periphery model shows how scale economies, transport costs, and factor mobility generate spatial concentration in a few core regions and persistent gaps with peripheral areas [46]. Our coupling-coordination and Dagum Gini results can be seen as a dynamic measurement of this core-periphery structure and its gradual adjustment. Second, the focus on reducing interregional gaps and improving cross-regional linkages is closely related to the debate on territorial cohesion. Faludi (2007) defines territorial cohesion as balancing efficiency, equity, and spatial balance through planning and regional policy [47]. More recent work shows that territorial cohesion is multi-dimensional and must be assessed with integrated indicators of accessibility, services, and development gaps [48]. In this sense, our combined use of coupling-coordination indices, inequality decomposition, and factor detection offers an applied framework that links these spatial theories to the Chinese context of new-type urbanization and rural revitalization.

4.3. International Evidence on Urban–Rural Coordination

Our findings on uneven but improving coordination between new-type urbanization and rural revitalization are consistent with evidence from other regions. In China, Ye et al. (2022) show that the evolution of rural-urban governance has produced clear spatial patterns, with institutional arrangements shaping where coordination advances fastest [49]. This echoes our result that eastern China benefits from earlier reforms and stronger governance capacity, while some western and northeastern areas lag behind. A similar pattern appears in Latin America. Pereira (2021) finds that market-assisted land reforms in Colombia, Brazil, and Guatemala often reproduce regional inequalities when local institutions are weak [50], which supports our view that spatial planning and fiscal tools must be combined with institutional safeguards.
The role of digital drivers in our study also aligns with international experience. In Korea, Yoon et al. (2020) show that adoption of smart farming depends not only on technology, but also on finance, skills, and policy support [51]. In Great Britain, Philip et al. (2017) find that rural broadband gaps persist for the “final few” communities, even under active policy, and warn that a digital divide can deepen spatial inequality [52]. These cases support our result that digital innovation and parcel logistics are powerful drivers of coordination, but that they can also create new divides if access and capabilities are uneven. Our emphasis on population flows as a key linkage resonates with Woods (2018), who shows how small towns in Ireland negotiate globalization and migration [53]. This supports treating internal migration and changing rural communities as central elements in understanding urban–rural integration, rather than as a simple background condition.

5. Conclusions and Recommendations

This study analyzes the coupling coordination between new-type urbanization and rural revitalization in 30 Chinese provinces from 2014 to 2023. We apply an improved coupling coordination model to evaluate how well the development speeds of these two systems align. Our analysis also uses the Dagum Gini coefficient, kernel density estimation, and geographical detector to examine regional disparities, spatiotemporal evolution, and key driving factors. Findings are interpreted with reference to territorial spatial planning and spatial governance to derive actionable implications.

5.1. Conclusions

  • Methodological Innovation and an Expanded Research Perspective
This study introduces a methodological innovation by employing an improved coupling coordination degree model to examine the coordinated development relationship between new-type urbanization and rural revitalization from a fresh perspective. The proposed model not only measures the coupling coordination degree between the two systems in terms of development speed but also more comprehensively captures their dynamic evolution during the study period. Thereby, it enhances the comprehensiveness and objectivity of research in this field.
2.
Asynchrony Between Development Level and Development Speed
In terms of development levels, coordination rose in both 2014–2018 and 2019–2023. Beijing, Jiangsu, Shanghai, and Tianjin posted smaller second-phase gains because they started early and now operate at a high base. Their focus shifted from expansion to quality upgrading, alongside tighter greenfield controls, more urban renewal, and higher land-use efficiency. Late-developing provinces gained more, helped by policy support, new transport corridors, and roll-outs of schools and clinics that narrowed infrastructure and service gaps.
In terms of growth speed, the second phase shows stronger coordination. Faster rural progress, such as digital village programs, e-commerce and logistics, and industry linkages, reduced the gap with urbanization. Added logistics nodes, township hubs, and village renewal improved accessibility and shortened service distances.
Several provinces, such as Beijing, Hainan, Jiangsu, Sichuan, Tianjin, Yunnan, and Zhejiang, show the reverse pattern, with higher speed coordination in the first phase. Two reasons stand out. First, in advanced provinces, high urbanization rates and a turn toward redevelopment and development-boundary management slowed urban growth while rural gains continued. Second, in distinctive provinces, phase-specific shocks mattered: Hainan saw a surge of urban investment tied to the free-trade-port agenda while rural growth was hit by tourism volatility; parts of Yunnan and Sichuan moved from heavy poverty-alleviation investment to routine consolidation. Terrain, protected areas, and scattered settlements raised service costs and limited new land supply, which tempered rural speed gains.
3.
Interregional Disparities as the Primary Source of Nationwide Overall Inequality
The Dagum Gini decomposition shows that between-region differences are the main source of inequality, with the East farthest from the rest. Yet all gaps keep narrowing. Two forces drive this: regional coordination policies with fiscal transfers and major projects, and a more unified factor market supported by digital tools. Territorial spatial planning also helps by strengthening corridors, managing development boundaries, and improving land-use efficiency.
Within-region gaps are smaller but still matter. In the East, Shandong and Jiangsu benefit from strong industry and location; Beijing advances through innovation and policy; Hebei is restructuring; Hainan grows more slowly under tight land constraints and a narrow base. In the West, a north–south split persists: Sichuan and Chongqing gain from the Chengdu-Chongqing circle and electronics/equipment clusters; Qinghai and Ningxia face fragile ecosystems, sparse settlements, and strict ecological redlines that limit development intensity.
Kernel density results show coordination rising nationwide and leaders converging toward the average. In the East, the distribution becomes taller and shifts further right, showing improvement and convergence among high performers. Jiangsu and Zhejiang’s “Ten Thousand Villages” and digital-village programs link e-commerce with cultural tourism, speeding rural gains toward high urbanization; renewal and better use of existing land play a role. Guangdong leverages Greater Bay Area spillovers and upgrades corridors and services in nearby areas.
In the Central and Western regions, curves move right steadily from a low base. Anhui absorbs industry from the Yangtze River Delta and advances county integration pilots; Henan builds agricultural parks and reinforces high-speed rail and expressway corridors to speed two-way flows; Sichuan deepens links within the Chengdu-Chongqing circle using hub-and-spoke services and corridor-based planning.
In the Northeast, the main peak shifts right but not higher. Overall coordination improves, but internal gaps remain and drivers are narrow. Priorities are green upgrading, stronger county public services, and talent retention. Smart-shrink strategies, renewal of underused built-up land, and consolidation of dispersed facilities can raise efficiency without large new land take.
4.
The Wellbeing-Social-Digital Nexus as the Core Driver of Coupled and Coordinated Development between New-type Urbanization and Rural Revitalization
The geographical detector analysis yields the following key findings:
Prosperity, social development, and innovation and digitalization serve as the core drivers of the coupled and coordinated development between the two systems. Among them, prosperity shows the strongest independent explanatory power (q = 0.802), underscoring the foundational role of higher household income and better living standards in advancing urban–rural coordination (SDGs1/8).
The analysis reveals strong synergistic effects among influencing factors. For any two drivers, their combined explanatory power exceeds that of individual factors, particularly when prosperity interacts with other core elements. This pattern indicates that urban–rural coordination operates as an integrated system driven by multiple interconnected elements. Given that single policies rarely achieve optimal outcomes, cross-sector policy coordination becomes essential. These findings also highlight a demand-side pathway: rising household incomes and improved living standards enhance the effectiveness of public services, technology adoption, and spatial connectivity (SDGs8/9/11). This mechanism is clearly demonstrated in leading eastern provinces. In Zhejiang, the “Thousand Villages” initiative and digital village programs translated increased rural incomes into demand for better public services and improved living environments, subsequently driving advances in social development and digital integration (SDGs9/11). In Jiangsu, robust county economies enabled income growth to stimulate upgrades in logistics infrastructure and urban–rural industrial coordination, illustrating how prosperity catalyzes both economic development and logistics intensity (SDGs 8/9/12). These results suggest that policies focused on raising household incomes and enhancing living conditions can activate demand-side potential, thereby generating sustained endogenous momentum for urban–rural integration.
Several factors show limited impact alone but still help strengthen the effects of core factors through interactions. For instance, effective governance and social etiquette do not show significant individual effects, but they still help strengthen the effects of core factors when working together. This pattern indicates that institutional performance and social culture can improve outcomes when connected with income growth, public services, and digital development (SDGs16/4/11).

5.2. Recommendations

Based on the findings of this study, the following policy recommendations are proposed to promote coordinated urban–rural development and achieve high-quality sustainable development goals:
  • Provincial-level frameworks and policy tools.
At the provincial level, governments should set the overall direction and use fiscal and regulatory tools to support coordination. Regional policies should be differentiated and targeted to address local conditions. Policy strategies need to align with each region’s specific development stage and resource endowments:
  •  
    • The Eastern region should focus on improving development quality and work towards equal access to basic public services. It can also make better use of rural ecological and cultural resources (SDG 11). Governments should prioritize urban renewal, compact service clusters, and transit-oriented development rather than new construction on undeveloped land. Provincial governments can use tools such as tax incentives for renewal projects, differentiated land-use quotas, and special-purpose funds to guide these adjustments.
    • The Central and Western regions need to coordinate investments in infrastructure, human capital, and public services. They should also stimulate domestic demand by improving how markets connect across areas (SDG 9). Corridor planning strengthens links between cities through rail and expressways. This approach, along with controlling how densely areas are built, helps to prevent development from spreading out and lowers the cost of providing services. Fiscal transfers, interest subsidies for key projects, and preferential tax policies for industries in corridor nodes can be used to support these goals.
    • The Northeastern region should speed up industrial restructuring and narrow gaps in public services. Enhancing policies to attract and retain talent will help strengthen its internal development capacity (SDGs8/9). Renewal of underused built-up land and consolidation of dispersed facilities can raise efficiency without large new land take. Provincial authorities can combine tax rebates for innovative firms, targeted subsidies for service facilities, and stricter control of new construction land to promote this shift.
To make these regional strategies effective, provincial governments should also strengthen institutional integration. Policy design and implementation need to overcome administrative barriers and create coordination mechanisms across sectors and levels. This includes setting up interdepartmental coordination groups, integrating performance assessment indicators for urban–rural coordination into provincial evaluation systems, and aligning spatial planning, fiscal policy, and sectoral plans under a unified framework. This approach will help integrate economic, social and environmental policies more effectively and provide a stable institutional environment for long-term coordination.
2.
Local-level implementation and actions.
At the local level, especially at the county, township, and village levels, governments should translate provincial frameworks into concrete projects and services. Governments should give priority to raising household incomes and improving quality of life. Prosperity plays a key role in urban–rural coordination. Local governments can focus on increasing rural residents’ incomes through employment support, entrepreneurship incentives, developing distinctive industries, and improving social security systems. These measures will strengthen rural economic vitality and raise residents’ sense of fulfillment. Governments should connect income growth programs with village renewal and better homes. This way, as people earn more, they can also live in improved housing with access to land for small businesses and tourism. Local authorities can use tools such as small-scale tax reductions for micro and small rural firms, targeted subsidies, and land-use arrangements for homestays and rural industries to support this process.
Public services and digital infrastructure need strengthening. Social development and technological innovation provide crucial support for urban–rural coordination. This requires continued investment in rural education, healthcare, and other public services, while accelerating the integration of digital technologies into rural governance and daily activities. These steps will improve how efficiently key elements like logistics and information flow between urban and rural areas. The location of new facilities should follow official spatial plans. Schools and clinics must be placed within easy reach of the people they serve, and township hubs should be upgraded to shorten travel times and lower service costs. Local governments can make use of public–private partnerships, earmarked project funds, and performance contracts with service providers to deliver these facilities and services more efficiently.
Establish a cross-sectoral collaborative governance mechanism centered on the “wellbeing-social-digital” network. This should be systematically advanced through the following three dimensions:
  •  
    • Improving resident well-being should serve as the core objective. This requires measures such as creating stable employment, strengthening skills training, expanding rural industries, and enhancing social security systems. Together, these efforts will raise household incomes and boost consumption capacity.
    • Advancing equal access to social services represents another critical area. Key steps include integrating county-level healthcare and education resources, upgrading urban–rural public transport and cold chain logistics, and reducing living and circulation costs.
    • Digital technology development should be treated as a key enabler. Specific actions involve accelerating broadband and 5G network coverage, promoting e-commerce, telemedicine, online education and digital government services, while also fostering inclusive financial and supply chain financial services.
At the local level, these goals require practical institutional arrangements. County and township governments can establish joint working groups across development, finance, transport, agriculture, and social sectors; promote data sharing and joint planning platforms; and strengthen co-financing mechanisms between urban districts and rural townships. We should also consider supporting factors like grassroots governance and social civility. Institutional innovations can help these factors contribute more effectively to development outcomes. This pathway will help maintain long-term development momentum while addressing regional disparities. It will also support broader progress toward sustainable development goals.

6. Limitations and Future Research

Based on the procedures and findings of this study, the following limitations are identified, which also suggest potential directions for future research:
This study mainly uses official data sources like the China Statistical Yearbook and provincial yearbooks. However, data at the county level or smaller scales is still limited. Some indicators, including “social etiquette and civility” and “effective governance,” rely on proxy measures. These proxy variables may not fully capture the complete nature of these concepts and could contain measurement errors. Future studies could consider combining different data sources. Adding field surveys and big data would help measure these key concepts more accurately. In particular, future work could integrate satellite-based data, such as night-time light intensity, land-use and vegetation indices, and gridded population or infrastructure data, to improve the measurement of spatial structure, green ecology, and service coverage. Such satellite indicators can provide finer spatial detail and help cross-check the accuracy of official statistics.
The analysis in this study is mainly on the provincial level. This approach captures broad trends but might miss important differences within provinces, such as variations between cities or between urban and rural areas. Considering China’s large size and the uneven development within provinces, future research could examine smaller areas like cities or counties. Such studies would better understand local driving factors and spatial patterns, which could offer more specific guidance for local policies. A useful next step would be to construct municipal- or county-level panel data sets that match the index system used here. This would make it possible to compare provincial results with city- and county-level patterns and to test whether the main conclusions remain valid at finer spatial scales.
In addition, this study relies on a weighting-based composite index framework using the CRITIC-entropy method and TOPSIS. While this approach helps to reduce subjectivity and to handle multiple indicators, it also has some limits. The weights still depend on the set of indicators and their correlations, and different weighting schemes may lead to slightly different index values. Future research could carry out more systematic robustness checks by comparing alternative weighting methods, by testing different standardization rules, and by examining the sensitivity of the coupling-coordination results to these choices. This would help to further clarify the impact of data processing and weighting assumptions on the empirical findings.

Author Contributions

Data curation, F.Z.; Writing—original draft, X.W.; Writing—review and editing, J.Z. All authors have read and agreed to the published version of the manuscript.

Funding

This research received no external funding.

Institutional Review Board Statement

Not applicable.

Informed Consent Statement

Not applicable.

Data Availability Statement

The datasets presented in this article are not readily available because the data are part of an ongoing study. Requests to access the datasets should be directed to the authors.

Conflicts of Interest

The authors declare no conflicts of interest.

Appendix A

Table A1. The policy basis of the indicator.
Table A1. The policy basis of the indicator.
IndicatorCalculationPolicy Basis
Per capita GDPGDP/Total populationNational New-Type Urbanization Plan (2021–2035)
Industrial structureValue added of tertiary sector/GDPNational New-Type Urbanization Plan (2014–2020)
Share of household service consumptionSpending on education, health care, culture and entertainment/Total household consumptionNational Basic Public Service Standards (2021 Edition)
Urbanization rate (%)Urban population/Total populationKey Tasks for New-Type Urbanization and Integrated Urban–Rural Development in 2022
Higher education students per 10,000 people(Number of higher education students/Resident population) × 10,000Five-Year Action Plan for Deepening the Implementation of the People-Centered New-Type Urbanization Strategy
Health professionals per 1000 people(Number of health professionals/Resident population) × 1000Implementation Plan for Building a High-Quality and Efficient Medical and Health Service System during the 14th Five-Year Plan Period
Social organizations per 100,000 people(Number of social organizations/Resident population) × 100,000National Basic Public Service Standards (2021 Edition)
Pension insurance participants per 10,000 people(Number of pension insurance participants/Resident population) × 10,000National Basic Public Service Standards (2021 Edition)
Public library collections per capitaPublic library collections/Resident populationNational Basic Public Service Standards (2021 Edition)
Public transport vehicles per 10,000 people(Number of public transport vehicles/Resident population) × 10,00014th Five-Year Plan for the Development of a Modern Comprehensive Transportation System
Urban road area per capita (m2 per person)Urban road area/Resident population14th Five-Year Plan for the Development of a Modern Comprehensive Transportation System
Share of urban construction land in built-up area (%)Urban construction land/Built-up areaUrban and Rural Planning Law of the People’s Republic of China
Transport line densityTotal length of transport lines/Land area14th Five-Year Plan for the Development of a Modern Comprehensive Transportation System
Urban sewage treatment rate (%)Treated urban sewage/Total urban sewage generatedDevelopment Plan for Urban Sewage Treatment and Resource Utilization in the 14th Five-Year Plan Period
Harmless disposal rate of household waste (%)Harmlessly disposed household waste/Total household waste generatedDevelopment Plan for Urban Domestic Waste Classification and Treatment Facilities in the 14th Five-Year Plan Period
Share of environmental protection spending (%)Budget expenditure on environmental protection/Total general budget expenditureGuideline on Deepening the Reform of the Ecological Compensation Mechanism
SO2 emissions per unit of GDPIndustrial SO2 emissions/GDPComprehensive Work Plan for Energy Conservation and Emission Reduction in the 14th Five-Year Plan Period
Urban park green area per capitaUrban park green area/Urban resident populationXi Jinping‘s theory on ecological and environmental protection: Lucid waters and lush mountains are invaluable assets
Mobile internet data per capita (10,000 GB per person)Mobile internet data traffic/Resident populationPlan for Development of the Digital Economy During the “14th Five-Year” Period
R&D expenditure as a share of GDP (%)Internal R&D expenditure/GDPNational Science and Technology Innovation Plan for the 14th Five-Year Plan Period
Granted invention patents per 10,000 people(Number of granted invention patents/Resident population) × 10,000National Science and Technology Innovation Plan for the 14th Five-Year Plan Period
Land efficiencyValue added of primary industry/Total sown area of cropsOpinions of the CPC Central Committee and the State Council on Comprehensively Promoting Rural Revitalization and Accelerating the Modernization of Agriculture and Rural Areas
Agricultural machinery power per unit areaTotal agricultural machinery power/total sown area of cropsOpinions of the CPC Central Committee and the State Council on Comprehensively Promoting Rural Revitalization and Accelerating the Modernization of Agriculture and Rural Areas
Labor productivityValue added of primary industry/Rural resident populationOpinions of the CPC Central Committee and the State Council on Comprehensively Promoting Rural Revitalization and Accelerating the Modernization of Agriculture and Rural Areas
Share of primary industry in GDP (%)Value added of primary industry/Regional GDPNational Strategic Plan for Rural Revitalization (2018–2022)
Share of rural retail sales in total retail sales (%)Rural retail sales/Total retail salesNational Strategic Plan for Rural Revitalization (2018–2022)
Public toilets per township (units)Number of public toilets/Number of townshipsFive-Year Action Plan for Improving Rural Living Environment (2021–2025)
Townships with centralized water supply (%)Townships with centralized water supply/All townshipsFive-Year Action Plan for Improving Rural Living Environment (2021–2025)
Village road hardening rate (%)Length of hardened village roads/Total village road lengthNational Strategic Plan for Rural Revitalization (2018–2022)
Township road area per capitaTotal township road area/Rural Resident populationNational Strategic Plan for Rural Revitalization (2018–2022)
Township green coverage rate (%)(Township green area/Total township area) × 100%Five-Year Action Plan for Improving Rural Living Environment (2021–2025)
Township cultural stations per 10,000 people (units)(Number of township cultural stations/Rural resident population) × 10,000China’s Rural Development Report (2025)
Health technicians per 1000 rural residents (persons)(Number of health technicians/Rural resident population) × 1000National Strategic Plan for Rural Revitalization (2018–2022)
Share of rural spending on education, culture and recreation (%)Rural spending on education, culture and recreation/Total rural consumptionChina’s Rural Development Report (2025)
Teacher-student ratio in compulsory education (township)Teachers in compulsory education/Students in compulsory educationChina’s Rural Development Report (2025)
Rural TV coverage rate (%)(Rural population with TV reception/Rural population) × 100%China’s Rural Development Report (2025)
Townships with construction management institutions (%)Townships with construction management institutions/All townshipsNational Strategic Plan for Rural Revitalization (2018–2022)
Townships with a master plan (%)Townships with a master plan/All townshipsNational Strategic Plan for Rural Revitalization (2018–2022)
Rural residents covered by minimum living allowance (%)Rural residents receiving the minimum living allowance/Rural resident populationOpinions of the CPC Central Committee and the State Council on Comprehensively Promoting Rural Revitalization and Accelerating the Modernization of Agriculture and Rural Areas
Per capita disposable income of rural residents (yuan)Total disposable income of rural residents/Rural resident populationNational Strategic Plan for Rural Revitalization (2018–2022)
Cars per 100 rural households (vehicles)(Number of cars owned by rural households/Number of rural households) × 100China’s Rural Development Report (2025)
Land efficiencyValue added of primary industry/Total sown area of cropsNational Strategic Plan for Rural Revitalization (2018–2022)
Township residential floor area per capita (m2 per person)Township residential floor area/Rural resident populationNational Strategic Plan for Rural Revitalization (2018–2022)
Rural household broadband accounts per 10,000 rural residents (accounts/10,000 persons)(Number of rural household broadband accounts/Rural resident population) × 10,000Outline of the Digital Rural Development Strategy

References

  1. World Cities Report 2020: The Value of Sustainable Urbanization | UN-Habitat. Available online: https://unhabitat.org/world-cities-report-2020-the-value-of-sustainable-urbanization (accessed on 17 October 2025).
  2. Mazutis, D.; Sweet, L. The Business of Accelerating Sustainable Urban Development: A Systematic Review and Synthesis. J. Clean. Prod. 2022, 357, 131871. [Google Scholar] [CrossRef]
  3. State Council of the People’s Republic of China. Promote Urban-Rural Integration and Balanced Regional Development. In Proceedings of the National People’s Congress of the People’s Republic of China, Beijing, China, 5–11 March 2024. [Google Scholar]
  4. Wei, L. China’s Rural Road Network Exceeds 4.64 Million Kilometers, Supporting Rural Revitalization; Ministry of Transport of the People’s Republic of China: Beijing, China, 2025.
  5. National Healthcare Security Administration. Statistical Bulletin on the Development of National Healthcare Security in 2024; The State Council of the People’s Republic of China: Beijing, China, 2025.
  6. National Bureau of Statistics. Statistical Communiqué of the People’s Republic of China on the 2023 National Economic and Social Development; National Bureau of Statistics: Beijing, China, 2024.
  7. Ministry of Agriculture and Rural Affairs of the People’s Republic of China. Significant Achievements in China’s Agricultural Green Development and Rural Environmental Improvement; Ministry of Agriculture and Rural Affairs of the People’s Republic of China: Beijing, China, 2024.
  8. Lewis, W.A. Economic Development with Unlimited Supplies of Labour. Manch. Sch. 1954, 22, 139–191. [Google Scholar] [CrossRef]
  9. Myrdal, G. Economic Theory and Under-Developed Regions; G. Duckworth: London, UK, 1957; ISBN 978-0-416-68160-4. [Google Scholar]
  10. Lipton, M. Why Poor People Stay Poor: Urban Bias in World Development; Harvard University Press: Cambridge, MA, USA, 1977; ISBN 978-0-674-95238-6. [Google Scholar]
  11. Chambers, R. Rural Development: Putting the Last First, 1st ed.; Routledge: London, UK, 2014; ISBN 978-1-315-83581-5. [Google Scholar]
  12. Tacoli, C. Rural-Urban Interactions: A Guide to the Literature. Environ. Urban. 1998, 10, 147–166. [Google Scholar] [CrossRef]
  13. Tacoli, C. The Links between Urban and Rural Development. Environ. Urban. 2003, 15, 3–12. [Google Scholar] [CrossRef]
  14. Robeyns, I. The Capability Approach: A Theoretical Survey. J. Hum. Dev. 2005, 6, 93–117. [Google Scholar] [CrossRef]
  15. Chen, M.; Zhou, Y.; Huang, X.; Ye, C. The Integration of New-Type Urbanization and Rural Revitalization Strategies in China: Origin, Reality and Future Trends. Land 2021, 10, 207. [Google Scholar] [CrossRef]
  16. Zhang, C.; Fan, Y.; Fang, C. When Will China Realize Urban-Rural Integration? A Case Study of 30 Provinces in China. Cities 2024, 153, 105290. [Google Scholar] [CrossRef]
  17. Wu, Y.; Long, H.; Zhao, P.; Hui, E.C.M. Land Use Policy in Urban-Rural Integrated Development. Land Use Policy 2022, 115, 106041. [Google Scholar] [CrossRef]
  18. Yin, Q.; Sui, X.; Ye, B.; Zhou, Y.; Li, C.; Zou, M.; Zhou, S. What Role Does Land Consolidation Play in the Multi-Dimensional Rural Revitalization in China? A Research Synthesis. Land Use Policy 2022, 120, 106261. [Google Scholar] [CrossRef]
  19. Pan, W.; Wang, J.; Li, Y.; Chen, S.; Lu, Z. Spatial Pattern of Urban-Rural Integration in China and the Impact of Geography. Geogr. Sustain. 2023, 4, 404–413. [Google Scholar] [CrossRef]
  20. Huang, H.; Xiao, Y.; Huang, H.; Xiang, X. Coupling Coordination of Urbanization with Ecological Environment and Influencing Factors in Loess Plateau of China. Environ. Sci. Pollut. Res. 2024, 31, 38428–38447. [Google Scholar] [CrossRef]
  21. Helili, P.; Zan, M. Coupling Coordination Development of Urbanization and Ecological Environment in the Urban Agglomeration on the Northern Slope of the Tianshan Mountains, China. Sustainability 2023, 15, 4099. [Google Scholar] [CrossRef]
  22. He, J.; Zhang, Z.; Tan, Z.; Zheng, S. Analyzing the Transportation Infrastructure–Rural Industry Integration Relationship in China. Chin. J. Popul. Resour. Environ. 2024, 22, 157–166. [Google Scholar] [CrossRef]
  23. Ma, M.; Tang, J.; Dombrosky, J.M. Coupling Relationship of Tourism Urbanization and Rural Revitalization: A Case Study of Zhangjiajie, China. Asia Pac. J. Tour. Res. 2022, 27, 673–691. [Google Scholar] [CrossRef]
  24. Zheng, X.; Chen, X.; Hu, M. Industrial Service Spillovers across the Urban Hierarchy and Land Price Gradients. J. Urban Manag. 2024, 13, 232–245. [Google Scholar] [CrossRef]
  25. Li, J.; Poon, J.; Li, Y.; Yu, H. How Manufacturing and Service Industries Affect Regional Inequality? Evidence from China. Ann. Reg. Sci. 2024, 73, 31–59. [Google Scholar] [CrossRef]
  26. Huang, C.; Zhu, H.; Su, M. Transportation Infrastructure and Economic Growth: Evidence from “New Nighttime Light Data” in the Yangtze River Delta. PLoS ONE 2024, 19, e0306477. [Google Scholar] [CrossRef]
  27. Xu, Y.; Ou, G. A Study on the Impact of High-Speed Rail on the Consumption Structure of Urban and Rural Residents in China. PLoS ONE 2024, 19, e0307947. [Google Scholar] [CrossRef]
  28. Huang, H.; Song, D.; Wang, L.; Yang, G.; Wang, Y.; Fei, L.; Lynam, A. Enhancing Urban–Rural Integration in China: A Comparative Case Study of Introducing Small Rural Industries in Huangyan-Taizhou. Land 2024, 13, 946. [Google Scholar] [CrossRef]
  29. Berkhout, E.; Sovová, L.; Sonneveld, A. The Role of Urban–Rural Connections in Building Food System Resilience. Sustainability 2023, 15, 1818. [Google Scholar] [CrossRef]
  30. Fang, G.; Sun, X.; Sun, R.; Liu, Q.; Tao, Y.; Yang, P.; Tang, H. Advancing the Optimization of Urban–Rural Ecosystem Service Supply-Demand Mismatches and Trade-Offs. Landsc. Ecol. 2024, 39, 32. [Google Scholar] [CrossRef]
  31. Lapointe, M.; Gurney, G.G.; Cumming, G.S. Urbanization Affects How People Perceive and Benefit from Ecosystem Service Bundles in Coastal Communities of the Global South. Ecosyst. People 2021, 17, 57–68. [Google Scholar] [CrossRef]
  32. Haken, H. Introduction to Synergetics. In Synergetics: Cooperative Phenomena in Multi-Component Systems; Haken, H., Ed.; Vieweg+Teubner Verlag: Wiesbaden, Germany, 1973; pp. 9–19. ISBN 978-3-663-01511-6. [Google Scholar]
  33. Liu, J.; Dietz, T.; Carpenter, S.R.; Alberti, M.; Folke, C.; Moran, E.; Pell, A.N.; Deadman, P.; Kratz, T.; Lubchenco, J.; et al. Complexity of Coupled Human and Natural Systems. Science 2007, 317, 1513–1516. [Google Scholar] [CrossRef] [PubMed]
  34. Holling, C.S. Resilience and Stability of Ecological Systems. Annu. Rev. Ecol. Evol. Syst. 1973, 4, 1–23. [Google Scholar] [CrossRef]
  35. Scheffer, M.; Carpenter, S.; Foley, J.A.; Folke, C.; Walker, B. Catastrophic Shifts in Ecosystems. Nature 2001, 413, 591–596. [Google Scholar] [CrossRef]
  36. Qi, H.; Xi, X.; Gao, Q. Measurement on the Development Level of China’s Urbanization and the Time-Varying Characteristics of the Effects of Economic Growth. Economist 2015, 11, 26–34. [Google Scholar] [CrossRef]
  37. Zhang, T.; Li, M.; Xu, Y. Construction and Empirical Study of an Evaluation Index System for Rural Revitalization. Manag. World 2018, 34, 99–105. [Google Scholar] [CrossRef]
  38. CPC Central Committee; State Council of the People’s Republic of China. Opinions of the Central Committee of the Communist Party of China and the State Council on Promoting High-Quality Urban Development; General Office of the CPC Central Committee and the State Council: Beijing, China, 2025.
  39. Wei, M.; Li, S. Study on the Measurement of Economic High-Quality Development Level in China in the New Era. J. Quant. Technol. Econ. 2018, 35, 3–20. [Google Scholar] [CrossRef]
  40. He, J.; Wang, S.; Liu, Y.; Ma, H.; Liu, Q. Examining the Relationship between Urbanization and the Eco-Environment Using a Coupling Analysis: Case Study of Shanghai, China. Ecol. Indic. 2017, 77, 185–193. [Google Scholar] [CrossRef]
  41. Zhu, J. Improvement and Application of System Coupling Cooperative Evaluation Model. Stat. Decis. 2023, 39, 25–31. [Google Scholar] [CrossRef]
  42. Yang, Q.; Wang, J.; Li, C.; Liu, X. The Spatial Differentiation of Agricultural Green Total Factor Productivity and Its Driving Factor Recognition in China. J. Quant. Technol. Econ. 2019, 36, 21–37. [Google Scholar] [CrossRef]
  43. Chen, Y.-C. A Tutorial on Kernel Density Estimation and Recent Advances. Biostat. Epidemiol. 2017, 1, 161–187. [Google Scholar] [CrossRef]
  44. Wang, J.; Xu, C. Geodetector: Principle and Prospective. Acta Geogr. Sin. 2017, 72, 116–134. [Google Scholar] [CrossRef]
  45. Xi, Y.; Chao, X.; An, J.; Biao, C.; Ze, Q.; Yuan, F.; Ling, W.; Qi, W. The Coupling Coordination Characteristics and Graded Control Measures of Cultivated Land Quality and Economic Development in the Northern Slope Economic Belt of the Tianshan Mountains Based on Future Scenarios. Sustainability 2025, 17, 2668. [Google Scholar] [CrossRef]
  46. Krugman, P. Increasing Returns and Economic Geography. J. Political Econ. 1991, 99, 483–499. [Google Scholar] [CrossRef]
  47. Faludi, A. Territorial Cohesion Policy and the European Model of Society1. Eur. Plan. Stud. 2007, 15, 567–583. [Google Scholar] [CrossRef]
  48. Medeiros, E.; Zaucha, J.; Ciołek, D. Measuring Territorial Cohesion Trends in Europe: A Correlation with EU Cohesion Policy. Eur. Plan. Stud. 2023, 31, 1868–1884. [Google Scholar] [CrossRef]
  49. Ye, C.; Pan, J.; Liu, Z. The Historical Logics and Geographical Patterns of Rural-Urban Governance in China. J. Geogr. Sci. 2022, 32, 1225–1240. [Google Scholar] [CrossRef]
  50. Pereira, J.M.M. The World Bank and Market-Assisted Land Reform in Colombia, Brazil, and Guatemala. Land Use Policy 2021, 100, 104909. [Google Scholar] [CrossRef]
  51. Yoon, C.; Lim, D.; Park, C. Factors Affecting Adoption of Smart Farms: The Case of Korea. Comput. Hum. Behav. 2020, 108, 106309. [Google Scholar] [CrossRef]
  52. Philip, L.; Cottrill, C.; Farrington, J.; Williams, F.; Ashmore, F. The Digital Divide: Patterns, Policy and Scenarios for Connecting the ‘Final Few’ in Rural Communities across Great Britain. J. Rural Stud. 2017, 54, 386–398. [Google Scholar] [CrossRef]
  53. Woods, M. Precarious Rural Cosmopolitanism: Negotiating Globalization, Migration and Diversity in Irish Small Towns. J. Rural Stud. 2018, 64, 164–176. [Google Scholar] [CrossRef]
Figure 1. Location of the study area. Note: This map was created using the standard map (Map Review Approval No. GS (2024)0650) downloaded from the Standard Map Service website of the Ministry of Natural Resources of People’s Republic of China. The base map has not been modified.
Figure 1. Location of the study area. Note: This map was created using the standard map (Map Review Approval No. GS (2024)0650) downloaded from the Standard Map Service website of the Ministry of Natural Resources of People’s Republic of China. The base map has not been modified.
Land 14 02404 g001
Figure 2. Research framework for the multidimensional measurement of coupling and coordination between new-type urbanization development and rural revitalization.
Figure 2. Research framework for the multidimensional measurement of coupling and coordination between new-type urbanization development and rural revitalization.
Land 14 02404 g002
Figure 3. Development Trends of New-type Urbanization and Rural Revitalization (2014–2023). (a) Regional development trends of new-type urbanization; (b) Dimensional development trends of new-type urbanization; (c) Regional development trends of rural revitalization; (d) Dimensional development trends of rural revitalization.
Figure 3. Development Trends of New-type Urbanization and Rural Revitalization (2014–2023). (a) Regional development trends of new-type urbanization; (b) Dimensional development trends of new-type urbanization; (c) Regional development trends of rural revitalization; (d) Dimensional development trends of rural revitalization.
Land 14 02404 g003
Figure 4. Changes in the coupling coordination degree of development levels between new-type urbanization and rural revitalization in China: (a) shows the coupling coordination degree between new-type urbanization and rural revitalization in China in 2014; (b) shows the coupling coordination degree between new-type urbanization and rural revitalization in China in 2017; (c) shows the coupling coordination degree between new-type urbanization and rural revitalization in China in 2020; (d) shows the coupling coordination degree between new-type urbanization and rural revitalization in China in 2023. Note: This map was created using the standard map (Map Review Approval No. GS (2024)0650) downloaded from the Standard Map Service website of the Ministry of Natural Resources of the People’s Republic of China. The base map has not been modified.
Figure 4. Changes in the coupling coordination degree of development levels between new-type urbanization and rural revitalization in China: (a) shows the coupling coordination degree between new-type urbanization and rural revitalization in China in 2014; (b) shows the coupling coordination degree between new-type urbanization and rural revitalization in China in 2017; (c) shows the coupling coordination degree between new-type urbanization and rural revitalization in China in 2020; (d) shows the coupling coordination degree between new-type urbanization and rural revitalization in China in 2023. Note: This map was created using the standard map (Map Review Approval No. GS (2024)0650) downloaded from the Standard Map Service website of the Ministry of Natural Resources of the People’s Republic of China. The base map has not been modified.
Land 14 02404 g004
Figure 5. Heat map of the coordination index for development-speed coupling between new-type urbanization and rural revitalization, 2015 to 2023.
Figure 5. Heat map of the coordination index for development-speed coupling between new-type urbanization and rural revitalization, 2015 to 2023.
Land 14 02404 g005
Figure 6. Provincial mean coupling coordination degree of new-type urbanization and rural revitalization in two phases (2014–2018; 2019–2023).
Figure 6. Provincial mean coupling coordination degree of new-type urbanization and rural revitalization in two phases (2014–2018; 2019–2023).
Land 14 02404 g006
Figure 7. Provincial mean coupling coordination degree of development speed between new-type urbanization and rural revitalization in two phases (2015–2018; 2019–2023).
Figure 7. Provincial mean coupling coordination degree of development speed between new-type urbanization and rural revitalization in two phases (2015–2018; 2019–2023).
Land 14 02404 g007
Figure 8. Decomposition of the Dagum Gini coefficient for the coupled and coordinated development of new-type urbanization and rural revitalization, 2014–2023.
Figure 8. Decomposition of the Dagum Gini coefficient for the coupled and coordinated development of new-type urbanization and rural revitalization, 2014–2023.
Land 14 02404 g008
Figure 9. Kernel density distributions: (a) shows the kernel density distribution of the coupling coordination degree between new-type urbanization and rural revitalization in the Eastern region; (b) shows the kernel density distribution of the coupling coordination degree between new-type urbanization and rural revitalization in the Central region; (c) shows the kernel density distribution of the coupling coordination degree between new-type urbanization and rural revitalization in the West region; (d) shows the kernel density distribution of the coupling coordination degree between new-type urbanization and rural revitalization in the Northeast region; (e) shows the kernel density distribution of the coupling coordination degree between new-type urbanization and rural revitalization at the national level.
Figure 9. Kernel density distributions: (a) shows the kernel density distribution of the coupling coordination degree between new-type urbanization and rural revitalization in the Eastern region; (b) shows the kernel density distribution of the coupling coordination degree between new-type urbanization and rural revitalization in the Central region; (c) shows the kernel density distribution of the coupling coordination degree between new-type urbanization and rural revitalization in the West region; (d) shows the kernel density distribution of the coupling coordination degree between new-type urbanization and rural revitalization in the Northeast region; (e) shows the kernel density distribution of the coupling coordination degree between new-type urbanization and rural revitalization at the national level.
Land 14 02404 g009
Figure 10. Driving factors of the coupled and coordinated development of new-type urbanization and rural revitalization, 2014–2023.
Figure 10. Driving factors of the coupled and coordinated development of new-type urbanization and rural revitalization, 2014–2023.
Land 14 02404 g010
Figure 11. Interaction detection results (2014–2023).
Figure 11. Interaction detection results (2014–2023).
Land 14 02404 g011
Figure 12. Factor Detection Results, 2014–2017.
Figure 12. Factor Detection Results, 2014–2017.
Land 14 02404 g012
Figure 13. Factor Detection Results, 2018–2020.
Figure 13. Factor Detection Results, 2018–2020.
Land 14 02404 g013
Figure 14. Factor Detection Results, 2021–2023.
Figure 14. Factor Detection Results, 2021–2023.
Land 14 02404 g014
Figure 15. Interaction detection results (2014–2017).
Figure 15. Interaction detection results (2014–2017).
Land 14 02404 g015
Figure 16. Interaction detection results (2018–2020).
Figure 16. Interaction detection results (2018–2020).
Land 14 02404 g016
Figure 17. Interaction detection results (2021–2023).
Figure 17. Interaction detection results (2021–2023).
Land 14 02404 g017
Figure 18. Coupling and coordination mechanism between new-type urbanization and rural revitalization.
Figure 18. Coupling and coordination mechanism between new-type urbanization and rural revitalization.
Land 14 02404 g018
Table 1. Comprehensive Indicator System for New-Type Urbanization.
Table 1. Comprehensive Indicator System for New-Type Urbanization.
DimensionIndicatorCalculationDirection
Economic DevelopmentPer capita GDPGDP/Total population+
Industrial structureValue added of tertiary sector/GDP+
Share of household service consumptionSpending on education, health care, culture and entertainment/Total household consumption+
Urbanization rate (%)Urban population/Total population+
Social DevelopmentHigher education students per 10,000 people(Number of higher education students/Resident population) × 10,000+
Health professionals per 1000 people(Number of health professionals/Resident population) × 1000+
Social organizations per 100,000 people(Number of social organizations/Resident population) × 100,000+
Pension insurance participants per 10,000 people(Number of pension insurance participants/Resident population) × 10,000+
Public library collections per capitaPublic library collections/Resident population+
Spatial StructurePublic transport vehicles per 10,000 people(Number of public transport vehicles/Resident population) × 10,000+
Urban road area per capita (m2 per person)Urban road area/Resident population+
Share of urban construction land in built-up area (%)Urban construction land/Built-up area+
Transport line densityTotal length of transport lines/Land area+
Green EcologyUrban sewage treatment rate (%)Treated urban sewage/Total urban sewage generated+
Harmless disposal rate of household waste (%)Harmlessly disposed household waste/Total household waste generated+
Share of environmental protection spending (%)Budget expenditure on environmental protection/Total general budget expenditure+
SO2 emissions per unit of GDPIndustrial SO2 emissions/GDP
Urban park green area per capitaUrban park green area/Urban resident population+
Digital InnovationMobile internet data per capita (10,000 GB per person)Mobile internet data traffic/Resident population+
R&D expenditure as a share of GDP (%)Internal R&D expenditure/GDP+
Granted invention patents per 10,000 people(Number of granted invention patents/Resident population) × 10,000+
Table 2. Comprehensive Indicator System for Rural Revitalization.
Table 2. Comprehensive Indicator System for Rural Revitalization.
DimensionIndicatorCalculationDirection
Thriving BusinessesLand efficiencyValue added of primary industry/Total sown area of crops+
Agricultural machinery power per unit areaTotal agricultural machinery power/total sown area of crops+
Labor productivityValue added of primary industry/Rural resident population+
Share of primary industry in GDP (%)Value added of primary industry/Regional GDP+
Share of rural retail sales in total retail sales (%)Rural retail sales/Total retail sales+
Pleasant Living EnvironmentPublic toilets per township (units)Number of public toilets/Number of townships+
Townships with centralized water supply (%)Townships with centralized water supply/All townships+
Village road hardening rate (%)Length of hardened village roads/Total village road length+
Township road area per capitaTotal township road area/Rural Resident population+
Township green coverage rate (%)(Township green area/Total township area) × 100%+
Social Etiquette and CivilityTownship cultural stations per 10,000 people (units)(Number of township cultural stations/Rural resident population) × 10,000+
Health technicians per 1000 rural residents (persons)(Number of health technicians/Rural resident population) × 1000+
Share of rural spending on education, culture and recreation (%)Rural spending on education, culture and recreation/Total rural consumption+
Rural TV coverage rate (%)(Rural population with TV reception/Rural population) × 100%+
Teacher-student ratio in compulsory education (township)Teachers in compulsory education/Students in compulsory education+
Effective GovernanceTownships with construction management institutions (%)Townships with construction management institutions/All townships+
Townships with a master plan (%)Townships with a master plan/All townships+
Rural residents covered by minimum living allowance (%)Rural residents receiving the minimum living allowance/Rural resident population
ProsperityPer capita disposable income of rural residents (yuan)Total disposable income of rural residents/Rural resident population+
Cars per 100 rural households (vehicles)(Number of cars owned by rural households/Number of rural households) × 100+
Township residential floor area per capita (m2 per person)Township residential floor area/Rural resident population+
Rural household broadband accounts per 10,000 rural residents (accounts/10,000 persons)(Number of rural household broadband accounts/Rural resident population) × 10,000+
Table 3. Weights of indicators for New-type urbanization.
Table 3. Weights of indicators for New-type urbanization.
DimensionWeightIndicatorWeight
Economic Development0.1667Per capita GDP0.0493
Industrial structure0.0365
Share of household service consumption0.0423
Urbanization rate (%)0.0386
Social Development0.2099Higher education students per 10,000 people0.0360
Health professionals per 1000 people0.0348
Social organizations per 100,000 people0.0505
Pension insurance participants per 10,000 people0.0298
Public library collections per capita0.0588
Spatial Structure0.2189Public transport vehicles per 10,000 people0.0519
Urban road area per capita (m2 per person)0.0407
Share of urban construction land in built-up area (%)0.0700
Transport line density0.0563
Green Ecology0.149Urban sewage treatment rate (%)0.0190
Harmless disposal rate of household waste (%)0.0241
Share of environmental protection spending (%)0.0448
SO2 emissions per unit of GDP0.0221
Urban park green area per capita0.0390
Digital Innovation0.2555Mobile internet data per capita (10,000 GB per person)0.0907
R&D expenditure as a share of GDP (%)0.0555
Granted invention patents per 10,000 people0.1093
Table 5. Types of coupling coordination degree.
Table 5. Types of coupling coordination degree.
Coupling Coordination DegreeCoordination Category
[0, 0.1)Extreme Disorder
[0.1, 0.2)Severe Disorder
[0.2, 0.3)Moderate Disorder
[0.3, 0.4)Mild Disorder
[0.4, 0.5)Verge of Disorder
[0.5, 0.6)Barely Coordination
[0.6, 0.7)Primary Coordination
[0.7, 0.8)Moderate Coordination
[0.8, 0.9)High Coordination
[0.9, 1]Excellent Coordination
Table 6. Coupling coordination degree between new-type urbanization and rural revitalization, 2014, 2017, 2020, and 2023.
Table 6. Coupling coordination degree between new-type urbanization and rural revitalization, 2014, 2017, 2020, and 2023.
2014201720202023
ProvinceCoupling coordination degreeCoordination categoryCoupling coordination degreeCoordination categoryCoupling coordination degreeCoordination categoryCoupling coordination degreeCoordination category
Beijing0.63046Primary Coordination0.67393Primary Coordination0.70597Moderate Coordination0.72739Moderate Coordination
Tianjin0.56786Barely Coordination0.58964Barely Coordination0.60118Primary Coordination0.6531Primary Coordination
Hebei0.49985Verge of Disorder0.51357Barely Coordination0.56277Barely Coordination0.61132Primary Coordination
Shanxi0.51262Barely Coordination0.51299Barely Coordination0.54423Barely Coordination0.58799barely coordination
Inner Mongolia Autonomous Region0.52163Barely Coordination0.53504Barely Coordination0.57244Barely Coordination0.62924Primary Coordination
Liaoning0.5037Barely Coordination0.52436Barely Coordination0.55818Barely Coordination0.60704Primary Coordination
Jilin0.51419Barely Coordination0.50948Barely Coordination0.56881Barely Coordination0.62766Primary Coordination
Heilongjiang0.48885Verge of Disorder0.51691Barely Coordination0.56011Barely Coordination0.61476Primary Coordination
Shanghai0.64001Primary Coordination0.64698Primary Coordination0.66406Primary Coordination0.68479Primary Coordination
Jiangsu0.57292Barely Coordination0.60394Primary Coordination0.63679Primary Coordination0.67971Primary Coordination
Zhejiang0.55945Barely Coordination0.59265Barely Coordination0.64135Primary Coordination0.69125Primary Coordination
Anhui0.49182Verge of Disorder0.51532Barely Coordination0.55969Barely Coordination0.61481Primary Coordination
Fujian0.51007Barely Coordination0.55485Barely Coordination0.59962Barely Coordination0.65415Primary Coordination
Jiangxi0.45338Verge of Disorder0.48485Verge of Disorder0.53801Barely Coordination0.60907Primary Coordination
Shandong0.56133Barely Coordination0.57058Barely Coordination0.60063Primary Coordination0.64381Primary Coordination
Henan0.49085Verge of Disorder0.50156Barely Coordination0.54367Barely Coordination0.60272Primary Coordination
Hubei0.50631Barely Coordination0.50282Barely Coordination0.55802Barely Coordination0.6101Primary Coordination
Hunan0.47453Verge of Disorder0.51283Barely Coordination0.55793Barely Coordination0.62046Primary Coordination
Guangdong0.49698Verge of Disorder0.52562Barely Coordination0.57166Barely Coordination0.63538Primary Coordination
Guangxi Zhuang Autonomous Region0.44912Verge of Disorder0.47995Verge of Disorder0.53902Barely Coordination0.59941barely coordination
Hainan0.50333Barely Coordination0.5418Barely Coordination0.59096Barely Coordination0.65905Primary Coordination
Chongqing0.48851Verge of Disorder0.52393Barely Coordination0.57293Barely Coordination0.64094Primary Coordination
Sichuan0.43796Verge of Disorder0.47572Verge of Disorder0.52994Barely Coordination0.59barely coordination
Guizhou0.46089Verge of Disorder0.48902Verge of Disorder0.54599Barely Coordination0.60175Primary Coordination
Yunnan0.45478Verge of Disorder0.48297Verge of Disorder0.53794Barely Coordination0.59345barely coordination
Shaanxi0.5179Barely Coordination0.53509Barely Coordination0.56503Barely Coordination0.61933Primary Coordination
Gansu0.47309Verge of Disorder0.52344Barely Coordination0.55634Barely Coordination0.60838Primary Coordination
Qinghai0.44314Verge of Disorder0.50621Barely Coordination0.56322Barely Coordination0.62738Primary Coordination
Ningxia Hui Autonomous Region0.49593Verge of Disorder0.53383Barely Coordination0.56978Barely Coordination0.62504Primary Coordination
Xinjiang Uygur Autonomous Region0.4584Verge of Disorder0.47752Verge of Disorder0.53103Barely Coordination0.59144barely coordination
Table 7. Factor Detection Results.
Table 7. Factor Detection Results.
VariableDriver Factorqv.Sig.
X1Economic development0.6655015.75 × 10−10
X2Social development0.7650379.96 × 10−10
X3Spatial structure0.4600931.03 × 10−9
X4Green ecology0.0809630.006463
X5Innovation and digitalization0.7627816.67 × 10−10
X6Thriving businesses0.3444140.942404
X7Pleasant living environment0.6479333.08 × 10−10
X8Social etiquette and civility0.3108930.966902
X9Effective governance0.1734070.999737
X10Prosperity0.8022253.64 × 10−10
X11Proportion of expenditure on urban and rural community affairs0.1161050.000156
X12Per capita postal and express delivery volume0.6231971.71 × 10−10
X13Per capita real estate development investment0.3831992.76 × 10−5
X14Digital financial inclusion index0.6723335.62 × 10−10
Table 8. Factor Detection Results for the Coupling Coordination Development of New-type Urbanization and Rural Revitalization across Time Periods (2014–2017, 2018–2020, 2021–2023).
Table 8. Factor Detection Results for the Coupling Coordination Development of New-type Urbanization and Rural Revitalization across Time Periods (2014–2017, 2018–2020, 2021–2023).
VariableInfluencing Factors2014–20172018–20202021–2023
qpqpqp
X1Economic development0.744850.302660.63079410.6035440.999996
X2Social development0.7430125.33 × 10−100.8118030.0618110.6996891.86 × 10−10
X3Spatial structure0.7240320.0155540.5747611.19 × 10−80.3495760.999962
X4Green ecology0.1981030.9987310.1466620.2426350.0877010.637456
X5Innovation and digitalization0.7469830.0008560.6113330.5557630.6541030.421967
X6Thriving businesses0.40243610.545770.9999730.2037951
X7Pleasant living environment0.7495284.50 × 10−50.728622.13 × 10−100.6184811.39 × 10−9
X8Social etiquette and civility0.3380830.9959340.37957210.1669121
X9Effective governance0.22154310.23534410.2878550.006736
X10Prosperity0.7732531.69 × 10−90.8042320.182790.7044342.13 × 10−10
X11Proportion of expenditure on urban and rural community affairs0.4711235.81 × 10−90.3035210.0041110.3546828.96 × 10−5
X12Per capita postal and express delivery volume0.6188980.2616610.6276270.7133610.4951891
X13Per capita real estate development investment0.5322850.9999540.6596910.670660.4956198.91 × 10−9
X14Digital financial inclusion index0.4987338.35 × 10−100.74740.980.6741810.894768
Note: q denotes the explanatory power of driving factors; p indicates the significance level.
Table 4. Weights of indicators for rural revitalization.
Table 4. Weights of indicators for rural revitalization.
DimensionWeightIndicatorWeight
Thriving Businesses0.2620Land efficiency0.0717
Agricultural machinery power per unit area0.0561
Labor productivity0.0537
Share of primary industry in GDP (%)0.0343
Share of rural retail sales in total retail sales (%)0.0462
Pleasant Living Environment0.2315Public toilets per township (units)0.0671
Townships with centralized water supply (%)0.0255
Village road hardening rate (%)0.0431
Township road area per capita0.0557
Township green coverage rate (%)0.0401
Social Etiquette and Civility0.2198Township cultural stations per 10,000 people (units)0.0434
Health technicians per 1000 rural residents (persons)0.0465
Share of rural spending on education, culture and recreation (%)0.0333
Rural TV coverage rate (%)0.0231
Teacher-student ratio in compulsory education (township)0.0735
Effective Governance0.0904Townships with construction management institutions (%)0.0257
Townships with a master plan (%)0.0360
Rural residents covered by minimum living allowance (%)0.0287
Prosperity0.1963Per capita disposable income of rural residents (yuan)0.0422
Cars per 100 rural households (vehicles)0.0469
Township residential floor area per capita (m2 per person)0.0523
Rural household broadband accounts per 10,000 rural residents (accounts/10,000 persons)0.0549
Disclaimer/Publisher’s Note: The statements, opinions and data contained in all publications are solely those of the individual author(s) and contributor(s) and not of MDPI and/or the editor(s). MDPI and/or the editor(s) disclaim responsibility for any injury to people or property resulting from any ideas, methods, instructions or products referred to in the content.

Share and Cite

MDPI and ACS Style

Wang, X.; Zhang, J.; Zhang, F. Spatiotemporal Assessment of New-Type Urbanization and Rural Revitalization Coupling in China, 2014–2023: Implications for Spatial Planning. Land 2025, 14, 2404. https://doi.org/10.3390/land14122404

AMA Style

Wang X, Zhang J, Zhang F. Spatiotemporal Assessment of New-Type Urbanization and Rural Revitalization Coupling in China, 2014–2023: Implications for Spatial Planning. Land. 2025; 14(12):2404. https://doi.org/10.3390/land14122404

Chicago/Turabian Style

Wang, Xiao, Jianjun Zhang, and Fang Zhang. 2025. "Spatiotemporal Assessment of New-Type Urbanization and Rural Revitalization Coupling in China, 2014–2023: Implications for Spatial Planning" Land 14, no. 12: 2404. https://doi.org/10.3390/land14122404

APA Style

Wang, X., Zhang, J., & Zhang, F. (2025). Spatiotemporal Assessment of New-Type Urbanization and Rural Revitalization Coupling in China, 2014–2023: Implications for Spatial Planning. Land, 14(12), 2404. https://doi.org/10.3390/land14122404

Note that from the first issue of 2016, this journal uses article numbers instead of page numbers. See further details here.

Article Metrics

Back to TopTop