Abstract
As a UNESCO World Heritage Site, the Dujiangyan Irrigation District is a key area for Chengdu’s rural revitalisation. However, as the plan progresses, issues have emerged, including loss of traditional features, cultural heritage, and landscape degradation. Within the framework of “landscape information collection—landscape information processing—landscape information output”, the study utilized literature review, field surveys, and remote sensing interpretation to collect data for the years 2000, 2010, and 2020 as time slices. A system of landscape characteristic elements was then built to identify the types of landscape characteristics. The types were determined, and a systematic analysis of the regional landscape’s evolution was conducted. The results indicated that the types of landscape characteristics were classified as follows: Urban Settlement Landscape (8.70–16.10%), Low-Hill Forest Landscape (1.82–3.47%), Village Woodland-Grove Landscape (15.89–44.23%), and Idyllic Agricultural Landscape (36.20–73.59%). Over the last two decades, there has been a steady increase in Urban Settlement Landscape, a slow overall growth trend in Low-Hill Forest Landscape, a rapid growth trend in Village Woodland-grove Landscape, and a rapid decline in Idyllic Agricultural Landscape. Among these, built-up land dominates Urban Settlement Landscape evolution; forest land shapes Low-Hill Forest Landscape; cultivated and built-up land influence Village Woodland-grove Landscape; and cultivated land drives Idyllic Agricultural Landscape changes. Based on the changes observed, the study explored the impact of relevant policies on the landscape characteristics of the study area. Policies for urban-rural integration have encouraged the networked growth of settlement landscapes, creating a system with several centres. Both ecological and economic gains have resulted from forestry practices. Policies that safeguard farmhouse forests have made multifunctional transformation easier. Large-scale farming and ecological agriculture are now linked in a zone established by agricultural modernisation strategies. The study offers scientific references for the protection of regional landscapes and the construction of rural living environments in the irrigation area.
1. Introduction
With the development of society and the economy, urbanization has continued to spread into rural areas, replacing traditional agricultural living spaces with highly intensive production and lifestyle patterns. The gradual encroachment of traditional agricultural land and rural settlements within irrigation districts has resulted in several problems, including the gradual loss of irrigation districts’ traditional characteristics and cultural heritage, as well as the destruction of landscape characteristics [1]. Against this backdrop, China has put forth the Rural Revitalization Strategy, which opens up new avenues for rural development by integrating the management of ecological and environmental problems in rural areas, the conservation of traditional landscape elements, and the continuation of agricultural civilization [2]. As the principal conduits for rural water management and land cultivation, irrigation district landscapes are essential to preserving rural landscapes, safeguarding regional heritage, and passing on unique agricultural civilization [3,4]. One prominent example of Chengdu’s Rural Revitalization Strategy in action is the Dujiangyan Essence Irrigation District. As a World Natural Heritage Site, World Cultural Heritage Site, and World Irrigation Engineering Heritage Site, it has several qualities that make it valuable [5].
The three aspects of landscapes are natural, social, and perceptual, according to the “Landscape Character Assessment Guidance for England and Scotland”, one of the initiatives funded by the European Landscape Convention [6]. It sees landscapes as a particular setting for human existence that includes both ecological and productive areas. As a result, landscape characteristics are a broad notion that exhibits diversity and complexity by including both natural and human elements. In terms of conceptual definitions, different researchers and research teams have proposed varying interpretations of the term “landscape characteristics.” While some researchers define landscape characteristics as geological strata or landscape pattern indices [7], more recent research defines landscape characteristics as the totality of natural and human elements that were formed in a region over a given time period and that are spatially manifested in both natural and human environments [8]. In terms of research perspective, related studies either adopt a typological approach, using a multi-scale classification system of “national-regional-local” to explore the patterns of landscape type differentiation under specific time slices [9], or focus on the evolutionary patterns and driving mechanisms of landscape patterns in typical landform units such as plain villages, plateau hill areas, and island villages from a genesis perspective [10]. In terms of research content, some scholars have developed indicator systems for landscape characteristics in traditional settlements and scenic areas, drawing on the British Landscape Character Assessment (LCA), emphasizing rural landscape diversity and the evaluation of landscape resources [11,12]. Some researchers have incorporated humanistic values and public engagement into the assessment of LCA and landscape management [13]. Overall, research has transitioned from a conventional static viewpoint to a dynamic interrelation of pattern-process-effect, from a singular material form to a multi-dimensional valuation of “nature-culture-society”, and from the segregation of regional elements to comprehensive spatial coordination. The research presently encompasses several topics and materials, featuring multiple perspectives, and has made substantial advancements in practical applications. Nonetheless, limits persist in recognizing regional landscape characteristics within irrigation districts, and a systematic framework for identifying landscape characteristics indicative of water conservancy infrastructure, such as channel distribution, has yet to be developed. Specifically, empirical investigation into the dynamic interplay between the evolution of landscape characteristics and policy execution necessitates additional examination. This may result in a deficient and erroneous comprehension and evaluation of landscape characteristics, constraining the scientific rigor and accuracy of sustainable landscape management in irrigation districts, thus obstructing the establishment of landscape development principles and associated strategies. This study delineates landscape characteristics as the comprehensive natural and human elements that emerge within a specific region during a particular period, exhibiting spatial manifestation, uniqueness, and representativeness, informed by contemporary insights into rural landscapes and related theoretical research. These encompass topography, hydrology, land utilization, architecture, and historical and cultural legacy, along with various other natural and human elements.
Previous research has primarily utilized methods such as local geomancy qualitative analysis and Landscape Character Assessment (LCA) to summarize the characteristics of rural landscape patterns [14]. Or it has integrated geographic information analysis techniques to discern landscape elements across various scales and perform spatiotemporal simulations. The integration of historical geographic information system big data and service platforms to analyze landscape characteristic evolution is now feasible through the implementation of geographic information map translation technology [15]. Furthermore, the coupling, overlay, and clustering of multi-level landscape elements have been facilitated by methods that are based on machine learning algorithms [16], which have opened up new opportunities for the examination of rural landscape characteristics at the irrigation district scale.
The term “irrigation structure”, as defined by the International Commission on Irrigation and Drainage (ICID), denotes “historical, traditional, and distinctive water conservancy (including drainage) engineering projects developed over an extended period by a nation or society [17].” In China, shaped by the irregular precipitation of the monsoon climate and the complex mountainous-basin topography, ancient inhabitants established a conducive living environment through techniques such as river damming and canal excavation, ultimately resulting in numerous stable, locally anchored irrigation district landscapes based on irrigation [18]. Historically, studies on irrigation districts have predominantly been undertaken in the fields of hydraulic engineering and agriculture, with the former concentrating on hydraulic structures and water resource distribution, while the latter frequently investigates agricultural engineering and agricultural economics in relation to irrigation districts. Recent studies have examined landscape systems primarily influenced by aquatic environments, as well as examinations of irrigation districts focused on agricultural water conservation, including polders and weirs, from a landscape architecture viewpoint. The Dujiangyan Irrigation District, recognized as a global cultural heritage monument, has garnered significant interest from scholars owing to its esteemed water conservancy engineering and plentiful water resources. Current research has predominantly concentrated on irrigation water systems, highlighting the administration, irrigation techniques, water quality evaluation, and interdisciplinary references [19]. It has addressed subjects like hydraulic engineering, resource allocation, historical significance, ecological importance, and landscape design [20]. Related research has examined the evolutionary patterns of human settlement ecological knowledge in the Dujiangyan Irrigation District [21]. Nevertheless, there has been scant focus on the identification and evolution of landscape characteristics in the Dujiangyan Irrigation District from a multi-dimensional perspective, and the landscape of this region has yet to be designated as a separate subject of research. The examination of irrigation district landscapes exemplifies the profound integration of human intervention and natural ecology, enhancing landscape characteristics theory while offering a scientific foundation for the sustainable development of irrigation districts, the preservation of water heritage, and rural landscapes.
This study focuses on the Dujiangyan Essence Irrigation District, employing a framework of “landscape information collection—landscape information processing—landscape information output”, and integrates it with a landscape characteristics evaluation system to enhance research methodologies and systematically examine the evolutionary characteristics of the regional landscape within the irrigation district. Initially, significant characteristics characterizing the landscape aspects of the study area were selected through a literature review and field research. The study employed GIS, ENVI, and additional technologies alongside the landscape characteristics evaluation system to detect multi-temporal landscape elements within the study area. This facilitated a systematic examination of the dynamic progression of landscape characteristics and predominant characteristics within the irrigation district. The study aims to clearly evaluate how landscape characteristics have changed in the Dujiangyan Essence Irrigation District and to find out the dominant factors and changes caused by relevant policies. The results offer scientific evidence for the preservation of regional landscapes and the enhancement of rural living conditions within the irrigation district.
2. Methodology
Figure 1 illustrates the research framework. The study uses concepts and theories from LCA, as well as the connotations and mechanisms of landscape pattern evolution, to find different types of landscape characteristics and to accurately analyze the evolution of landscape characteristics in the Dujiangyan Essence Irrigation District. We established the study area boundaries and time slices through data collection and processing, which facilitated mapping and analysis using administrative boundary data. Then, bibliometric approaches and frequency statistics were employed to determine the aspects of landscape characteristics characterization in the study area. Subsequently, GIS, Fragstats, ENVI, and other technological tools were utilized to perform overlay analysis, quantification, and clustering of the landscape characteristics characterization elements in the study area for the years 2000, 2010, and 2020, combined with field surveys to identify landscape characteristic type maps. Finally, analyzing the identification results shows how various landscape characteristic types evolve over time, as well as the primary Land Use and Land Cover Change (LULC) that influences these changes. We examine how policy implementation influences the development of regional landscape characteristics in the irrigation district. The following sections will detail the methods and implementation steps for each phase.
Figure 1.
Landscape Characteristic Types Identification Research Framework.
2.1. Study Area and Boundary Limits
The study area is delineated according to the limits of the Dujiangyan Essence Irrigation District as specified in “the Dujiangyan Essence Irrigation District Urban-Rural Integration Master Plan.” The landscape characteristics of the Irrigation District are the focus of the research subject. The study area (103.25° E~105.46° E, 29.26° N~31.28° N) is located in the middle region of the Chengdu Plain. It has four townships: Chongyi Town, Tianma Town, Xujia Town, and Juyuan Town, covering a total area of approximately 161.36 km2 (Figure 2). The analysis classifies the study area as a regional-scale area. The area is intersected by multiple rivers, with the Min River and its tributaries acting as the principal sources of irrigation water. The area is mostly agricultural, featuring extensive arable land that predominantly produces rice, wheat, corn, and rapeseed. The study area is a precursor of Chengdu’s agricultural civilization, fulfilling many roles in habitation, production, and ecology for Dujiangyan City. The area embodies the essence of China’s self-sustaining irrigation systems and serves as a pivotal implementation domain for Chengdu’s rural regeneration policy, holding considerable research and development significance.
Figure 2.
The location of the study area (the Dujiangyan Essence Irrigation District).
2.2. Data Sources and Preprocessing
The study selected remote sensing image data from the study area for the years 2000, 2010, and 2020. Because the data for these years is complete, it enables an assessment of the impact of different development stages and policy implementations on landscape characteristics. The year 2000 serves as a baseline, representing the pre-policy landscape condition prior to the full implementation of major national urban-rural integration initiatives. The 2010 time slice corresponds to the initial completion phase of post-Wenchuan earthquake reconstruction, capturing landscape reorganization following a major natural disaster and subsequent recovery interventions. The 2020 data reflects the early-stage outcomes of recent planning directives, notably the Dujiangyan Essence Irrigation District Regional Plan promulgated in 2019, allowing assessment of contemporary rural revitalization strategies. The data were obtained from the Resource and Environmental Science and Data Center (RESDC), Chinese Academy of Sciences, with a spatial resolution of 30 m, including Landsat-4 TM, Landsat-7 TM, and Landsat-8 OLI images. These images were selected from February to March to ensure the accuracy and comparability of classification results, with cloud cover below 10%. The boundaries of the study area were obtained from the Dujiangyan City Government. The digital elevation model (DEM) data for the study area were obtained from RESDC, with a spatial resolution of 30 m. Historical satellite imagery data for the study area were obtained from Shuijingzhu, a platform known for its publicly available and accurate data, widely used in related research. These data were utilized to extract key elements such as elevation, topographic relief, slope, Fractional Vegetation Coverage (FVC), and canal distribution, thereby accurately reflecting the landscape characteristics of the Dujiangyan Essence Irrigation District. The image preparation steps, including cropping, atmospheric correction, mosaicking, and radiometric calibration, were done using the remote sensing processing program ENVI 5.3. To ensure a Kappa coefficient greater than 0.9 and thus data accuracy, ArcGIS 10.4 software was utilized for manual visual interpretation, cropping, and reclassification.
2.3. Selection and Grading of Irrigation Landscape Characteristic Elements
An initial research framework for the characterization of landscape characteristics was established through the review of LCA case studies and both domestic and international research [22]. The framework was subsequently enhanced via frequency analysis and correlation analysis of landscape characteristics within the study area to improve the characterization system. The landscape characteristics classification system includes two dimensions—natural and social—and four elements: topography and landform, FVC, hydrological characteristics, and LULC (Table 1). This classification system enables a thorough and multidimensional identification and interpretation of landscape characteristics in the study area by recognizing information pertaining to both natural and social aspects.
Table 1.
Classification of Landscape Characteristic Elements in the Study Area.
In terms of the topographic factor, the study followed the classification criteria and maximum elevation difference method proposed by Li et al. (2008) [23], using ArcGIS 10.4 to sort out elevation, topographic relief, and slope. Because of the high correlation between elevation, undulation, and slope, to reduce the cumulative impact of these three indicators, ArcGIS 10.4 was used to combine the elevation, topographic relief, and slope data from 2000, 2010, and 2020, creating maps of the terrain and topography (Figure 3). The terrain and topography were categorized into five classifications: gentle slope on plain, steep slope on plain, gentle slope on low hills, steep slope on low hills, and cliff slope on low hills.
Figure 3.
Topographic changes in the study area from 2000, 2010, and 2020.
In terms of the FVC factor, FVC can be determined using the Normalized Difference Vegetation Index (NDVI). The NDVI contains 90% of the information about vegetation and is very sensitive to changes in how plants grow and how much area they cover [24,25], which is why it is widely used for monitoring vegetation [26]. The subsequent formulas pertain to NDVI (1) and FVC (2):
In the above equation, the NIR (near-infrared band) in Landsat TM/ETM+ imagery is represented by Band 4, with a wavelength range of 0.76–0.90 μm, while the RED (red band) is represented by Band 3, with a wavelength range of 0.63–0.69 μm. In Landsat OLI imagery, the NIR corresponds to Band 5, with a wavelength range of 0.85–0.88 μm, and the RED corresponds to Band 4, with a wavelength range of 0.64–0.67 μm.
In the above equation, NDVI denotes the NDVI value of pixels with vegetation coverage, while NDVI signifies the NDVI value of pixels without vegetation coverage.
Based on the above calculation results, the ArcGIS 10.4 reclassification function was employed to categorize the vegetation coverage data for the study area in 2000, 2010, and 2020 into gradients (Figure 4).
Figure 4.
The FVC changes in the study area from 2000, 2010, and 2020.
In terms of the hydrological features factor, the Dujiangyan Essence Irrigation District Channel System denotes a comprehensive water conveyance engineering network consisting of rivers, canals, irrigation channels, and drainage ditches. It is categorized into four tiers according to water utilization and irrigation expanse: main canals, lateral canals, distributary canals, and agricultural canals. These channels demonstrate stability, but the smaller channels beneath agricultural canals (minor canals) are predominantly seasonal and transient. Channels at all levels are interlinked, interacting and influencing each other, hence constituting the Dujiangyan Irrigation District Channel System [27]. Distribution information of the channel system is extracted using remote sensing imagery, digital elevation models, and other data through image processing, feature extraction, and model calculation techniques. The canal system is detected and evaluated in remote sensing imaging using attributes including color, texture, and geometry. The canal system is further validated and enhanced through ground surveys, field investigations, and historical satellite imagery, leading to the creation of canal system distribution maps for the study area in 2000, 2010, and 2020 (Figure 5).
Figure 5.
Hydrological Features changes in the Study Area from 2000, 2010, and 2020.
Land use categories are the basis of regional landscapes and serve as vital material resources for the production and daily activities of local inhabitants. Examining them facilitates a precise comprehension of landscape characteristics [28]. According to LULC classification standards and the prevailing land use conditions in the Dujiangyan Essence Irrigation District, the study area was categorized into six types: cultivated land, forest land, orchard land, water bodies, built-up land, and unused land [29]. The research employed a human–machine interaction analysis approach, utilizing ENVI 5.3 software to perform supervised classification of several land use categories within the study region. Spectral analysis and topographic characteristics were utilized to interpret farmland, water bodies, forests, and buildings within the study area’s sample objects. These findings were juxtaposed with high-resolution historical remote sensing images to extract information on diverse land use types, facilitating visual interpretation. The results were subsequently confirmed, yielding a Kappa coefficient of 0.91, surpassing the minimum accuracy threshold of 0.9 and fulfilling the research requirements [30]. Ultimately, high-resolution historical imagery from Shuijingzhu and Landsat imagery was utilized to provide training samples. The green space and building data in the study area’s land use data were rectified using the integration of manual visual interpretation and field verification procedures, utilizing comparisons with historical satellite imagery maps. Green spaces were classified into two categories: forest land and orchard land, while building land was divided into unused land and built-up land. The LULC for the study area in 2000, 2010, and 2020 was acquired (Figure 6).
Figure 6.
LULCs in the study area from 2000, 2010, and 2020.
2.4. Irrigation Landscape Characteristic Types Identification
The structural classification system for studies connected to landscape characteristics can be categorized into two types: nested and non-nested. Classification methods generally encompass two categories: decompositional and agglomerative [31]. The predominant method in use today relies on the scale attributes of landscapes, employing graphic overlay techniques or multivariate clustering approaches to categorize landscape characteristics [32]. This method offers advantages such as the capacity to deconstruct intricate landscape characteristics into simpler components, thereby enhancing comprehension and classification of landscapes; the incorporation of the cumulative effects of multiple landscape elements, which allows for more precise description and analysis; and the capability to amalgamate diverse landscape elements into distinct types and zones, rendering classification outcomes more practical and applicable. The preliminary landscape characteristic types in the study area were determined using GIS 10.4 overlay techniques. Consequently, Fragstats v4.2.1 was employed to compute the landscape pattern indices Proximity Index (PROX) and Average Nearest Neighbor Distance (ENN), which delineate the spatial dispersion patterns among patches, thereby mitigating the impact of subjective factors and enhancing the precision of landscape characteristic classification [33]. The database was processed using SPSS 27.0, and the resulting matrix served as an indicator factor for K-means clustering analysis to classify various landscape characteristic type maps, thereby enhancing the comprehension of landscape characteristic evolution. The subsequent formulas pertain to PROX (3) and ENN (4):
In Equation (3), aij denotes the neighboring region between patch i and central patch j, whereas hij represents the shortest distance between patch i and central patch j.
In Equation (4), n represents the quantity of spots; di denotes the distance between the i-th spot and its nearest neighboring spot.
3. Results
3.1. Identification Results of Landscape Characteristic Types
In 2000, 2010, and 2020, the preliminary landscape characteristic types were 69, 68, and 65 categories (Figure 7). However, the final landscape characteristic types exhibited stabilization, with the predominant landscape characteristics in the region consolidated into four categories (Figure 8): Urban Settlement Landscape (8.70–16.10%), Low-Hill Forest Landscape (1.82–3.47%), Village Woodland-Grove Landscape (15.89–44.23%), and Idyllic Agricultural Landscape (36.20–73.59%). Each final landscape characteristic type was a composite pattern consisting of many preliminary landscape characteristic types. Consequently, a singular preliminary landscape type might concurrently belong to many final landscape types. The low-altitude plain gentle slope urban-rural landscape (LPGm1) constituted both an element of the Urban Settlement Landscape and the Idyllic Agricultural Landscape (Appendix A).
Figure 7.
Preliminary Landscape Characteristic Types in the study area from 2000, 2010, and 2020.
Figure 8.
Final Landscape Characteristic Types in the study area from 2000, 2010, and 2020.
The Urban Settlement Landscape was predominantly arranged in a linear configuration along the four principal canals and the regional road networks, comprising eight preliminary landscape characteristics. The landscape was predominantly defined by highly populated urban residential and commercial areas (Appendix B—LPGm5). The Low-Hill Forest Landscape was predominantly located in the northern mountainous region of the Dujiangyan Essence Irrigation District, with 32 preliminary landscape characteristic types. This environment was defined by intricate terrain, persistent topographical variations, and excellent visibility (Appendix B—LMEm3). The Village Woodland-grove Landscape and the Idyllic Agricultural Landscape were interwoven throughout the countryside of the study area. The Village Woodland-grove Landscape was mainly dispersed in a punctate distribution, while the Idyllic Agricultural Landscape was chiefly arranged in a mosaic pattern. The external appearance of the former predominantly consisted of discrete patches integrated within the study area’s matrix, while internally, they constituted a composite settlement landscape with artificial courtyards, canals, natural gardens, and adjacent farmland, encompassing 20 preliminary landscape characteristic types (Appendix B—LPGl2). The latter consisted mainly of farmland, forestland, and orchards, distinguished by flat terrain, systematically arranged block-shaped farmland, extensive canal systems, and a limited number of lakes and fish ponds, comprising 11 preliminary landscape characteristic types (Appendix B—LPGh1).
3.2. Spatio-Temporal Evolution of Landscape Characteristics
Under the implementation of rural revitalization policies, the landscape characteristics in the Dujiangyan Essence Irrigation District underwent not only quantitative changes in area and proportion from 2000 to 2020, but also significant spatial redistribution, as illustrated in Figure 9, Figure 10 and Figure 11. The Urban Settlement Landscape was a minor fraction of the study area; yet, the land area of this landscape type exhibited a consistent increasing tendency from 2000 to 2020. In the past two decades, the land area of Urban Settlement Landscape expanded from 8.70% to 16.10%, with the most pronounced yearly growth rate observed in the last ten years. Spatially, this expansion exhibited strong transportation-oriented and hydro-dependent characteristics, primarily extending in a linear pattern along major canals and transportation corridors. Conversely, the disappearance of this landscape type was predominantly concentrated in the northern low-hill areas. The Low-Hill Forest Landscape constituted the smallest proportion. From 2000 to 2020, the extent of this landscape type remained relatively stable, exhibiting a gradual expansion trend overall. In 2000, it represented 1.82% of the total area of the study zone, increasing to 3.47% by 2020. From 2010 to 2020, the rate of area expansion was the most significant. Spatially, new patches primarily emerged in the elevated northern low-hill regions, expanding from the edges of existing forest patches. From 2000 to 2010, the Village Woodland-grove Landscape had a gradual expansion tendency, rising from 15.89% of the total area in 2000 to 22.95% in 2010. From 2010 to 2020, the Village Woodland-grove Landscape exhibited a fast expansion trajectory, ultimately comprising 44.23% of the total area by 2020, thus becoming the predominant landscape type in the region. Spatially, this transformation followed a distinctive “point-to-area” spatial pattern: initially characterized by randomly distributed new patches, the later period witnessed organized expansion radiating outward from original Linpan cores. The above-listed expanding landscape types predominantly originated from the Idyllic Agricultural Landscape. The Idyllic Agricultural Landscape, being the predominant landscape type in the Dujiangyan Essence Irrigation District, diminished significantly from 73.59% in 2000 to 36.20% in 2020, with the most substantial annual reduction occurring between 2010 and 2020. Spatially, this transformation exhibited a distinct “point-to-area” pattern, transitioning from randomly distributed patches in the initial phase to a later phase of nucleated expansion from original Linpan cores.

Figure 9.
Landscape Characteristic Types Changes in the study area.
Figure 10.
Newly Added and Disappeared Landscape Characteristic Types from 2000 to 2010.
Figure 11.
Newly Added and Disappeared Landscape Characteristic Types from 2010 to 2020.
3.3. Analysis of the Dominant Factors Influencing the Evolution of Landscape Characteristics in Terms of LULC
The chosen landscape characteristic elements for the study area accurately represented the characteristics of landscape evolution. Nonetheless, the evolutionary information presented by these parts demonstrated a degree of redundancy and intersection. The disturbance effects of identical elements varied across different landscape types. Consequently, the study analyzed the modifications in each element and condensed them into a collection of components to delineate the predominant factors of landscape evolution in the irrigation zone. By analyzing landscape characteristic maps of the irrigation district across various years, two categories of maps were produced: one depicting newly introduced landscape characteristic types and the other illustrating landscape characteristic types that had been eliminated. Upon standardizing the measurement data, distinct prominent elements were identified for each type of landscape characteristics. If a particular landscape characteristic type experienced substantial alterations and there existed a positive correlation between these alterations and changes in the LULC, with a proportion surpassing 5%, it might be regarded as the dominant factor affecting that landscape characteristic type. If several dominant factors were detected for a particular landscape characteristic type, the area-weighted percentage of all dominant factors was computed and regarded as the overall dominant factor [34].
The influence of LULC changed relatively substantially between 2000 and 2020, as illustrated in Figure 12, in contrast to topographic, FVC, and hydrological features. This finding was consistent with the findings of Liu et al. (2021) in the Chengdu Plain [35]. Also, shifts in LULC were somewhat indicative of changes and influences in FVC and hydrological features. Consequently, this investigation employed LULC as the entry point, treating it as the dominant factor that influenced landscape characteristics changes, with its area value functioning as the dominant factor area value, to analyze the landscape characteristics of the Dujiangyan Essence Irrigation District.
Figure 12.
Temporal-Spatial Evolution Patterns of Landscape Characteristics (2000–2020).
The Urban Settlement Landscape was predominantly composed of two LULC types: built-up land (57.79%) and water bodies (19.15%), as illustrated in Figure 13. The proportion of built-up land increased from 29.47% in 2000 to 66.41% in 2020. Forest land comprised the majority of the Low-Hill Forest Landscape (69.69%). The Village Woodland-grove Landscape was primarily composed of cultivated land (36.33%), forest land (41.64%), built-up land (12.11%), and orchard land (7.88%). The Idyllic Agricultural Landscape was primarily characterized by forest land (31.96%) and cultivated land (54.20%). Consequently, the dominant factor that regulated the evolution of the Urban Settlement Landscape was built-up land; the dominant factor that regulated the evolution of the Low-Hill Forest Landscape was forest land; the dominant factors that regulated the evolution of the Village Woodland-grove Landscape were cultivated land and built-up land; and the dominant factor that regulated the evolution of the Idyllic Agricultural Landscape was cultivated land.
Figure 13.
Landscape Characteristic Types LULC Composition Change Map.
4. Discussions
4.1. The Impact of Rural Revitalization Policies on the Evolution of Regional Landscape Characteristics in the Dujiangyan Essence Irrigation District
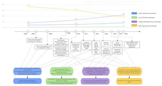
Under the impetus of rural revitalization policies, the regional landscape characteristics of the Dujiangyan Essence Irrigation District have undergone significant changes. An examination of the changes in various landscape characteristic types and their dominant factors allows for a comprehensive understanding of the impact of policies on the development of the district’s regional landscape characteristics (Figure 14). Specifically, the growth of the Urban Settlement Landscape is primarily attributed to the expansion of built-up land. From 2000 to 2020, the percentage of built-up land rose from 29.47% to 66.41%. The implementation of relevant policies has augmented the expanse of urban and industrial land, with the transformation of rural residential land resulting in an expansion of the Urban Settlement Landscape. In the Low-Hill Forest Landscape, the percentage of forest land has exhibited a consistent increase during the year, rising from 68.90% to 71.15%. The alterations in this landscape type are attributable to the expansion of forest land. The implementation of policies has partially facilitated the establishment of forestry industry bases, enhanced forest landscapes, and increased the number of flower and nursery decorative bases, which in turn has influenced changes in the Low-Hill Forest Landscape. The expansion of Village Woodland-gro Landscape is chiefly due to the transformation of forest land into built-up land, cultivated land, and orchard land. In the last 20 years, the percentage of built-up land has grown from 10.70% to 13.68%, while the percentage of cultivated land has increased from 21.25% to 50.33%. Designated farmhouse forests in western Sichuan province are recognized as vital local protected resources, attracting substantial investment and development, hence facilitating the swift expansion of farmhouse forest landscapes. This illustrates the significant function of farmhouse forests in enhancing rural living conditions and fostering rural industrial revitalization. The Idyllic Agricultural Landscape is predominantly characterized by cultivated land (54.20%) and forest land (31.96%). In 2000, cultivated land constituted 64.42% of the entire landscape area, but this figure dropped to 42.91% by 2020. In 2000, forest land comprised 23.37% of the total land area, rising to 44.62% by 2020. Chengdu City and Dujiangyan City have implemented a set of regulations for the Dujiangyan Essence Irrigation District. These policies are important steps to improve the area’s economy and society, aimed at meeting the needs of industrial growth and changing the scattered rural farms into a connected layout that meets today’s production standards. Their implementation has led to substantial alterations in the attributes and aesthetics of the Idyllic Agricultural Landscape.
Figure 14.
Impacts of Policies on Landscape Characteristics.
4.2. Impact of Rural Revitalization Policies on the Evolution of Canal Systems in the Dujiangyan Essence Irrigation District
The findings of this study indicate that the evolution rates of branch canals and lateral canals are significantly higher than those of the main canal network (Figure 10). This phenomenon reflects that, against the backdrop of rural revitalization, the irrigation systems in the study area are undergoing a systematic transformation to adapt to new development demands.
First, agricultural modernization has driven the structural upgrading of irrigation systems. Land consolidation and large-scale farming operations have broken away from the traditional fragmented field and canal patterns, prompting the reconstruction of irrigation systems to meet the demands of modernization through standardization and large-scale adaptation, as outlined in the *Chengdu Agricultural and Rural Economic Development “13th Five-Year Plan”*.
Secondly, the diversification of rural functions has driven the expansion of irrigation channel systems. With the advancement of the protection and restoration of Linpan in West Sichuan Plain and the construction of the Tianfu Greenway, the functions of irrigation channels have expanded beyond their original role of supplying water for agricultural production to encompass ecological landscapes and tourism services, as guided by the *Dujiangyan City Master Plan and Chengdu Satellite City Plan (2014–2020)*. To create water features and develop eco-tourism, numerous new landscape channels and ecologically renovated channels have emerged, further intensifying the evolution of the branch canals and lateral canals.
4.3. Policy Implications and Recommendations
Based on the current evolution of landscape characteristics within the study area, this research preliminarily establishes landscape development guidelines and policy recommendations for each landscape characteristic type. These guidelines address four key aspects: landscape conservation, landscape restoration, landscape enhancement, and landscape renewal. They aim to guide the comprehensive optimization and development of the landscape within the Dujiangyan Irrigation District in the context of rural revitalization.
For the Urban Settlement Landscape, where intensive development has led to habitat degradation, interventions guided by landscape renewal should be implemented. Core strategies include establishing spatial zoning control systems to effectively curb the uncontrolled expansion of built-up areas by defining urban growth boundaries. New development demands should be directed toward infill development within existing built-up areas and brownfield redevelopment zones, thereby alleviating the encroachment pressure exerted by urban spaces on surrounding agricultural landscapes.
In the Low-Hill Forest Landscape, which maintains sound ecological conditions due to effective conservation. Moving forward, a strategy balancing landscape conservation and landscape enhancement should be consistently implemented. Through fiscal transfer payments, this mechanism incentivizes local communities and governments to sustainably protect and enhance forest ecosystems, closely linking their ecological benefits to regional objectives such as water conservation and biodiversity preservation.
Regarding the Village Woodland-Grove Landscape, significant improvements in ecological conservation, traditional architecture, and tourism infrastructure have been achieved through policy support. To ensure refined development and quality enhancement, landscape conservation and landscape renewal should be implemented alongside ongoing preservation efforts, integrating factors such as village location, industrial layout, and landscape corridor planning to synergize ecological, living, and productive functions.
As for the Idyllic Agricultural Landscape, which serves as the core foundation of the irrigation district, landscape preservation and landscape renewal must be prioritized to maintain its unique value amid urbanization and rural revitalization. Critical measures include stringently enforcing the prime farmland protection zone system and utilizing legal and planning instruments to resolutely curb non-agricultural conversion.
4.4. Limitations and Future Work
There are several limitations to this study. On the one hand, limits in data resolution may obscure boundary identification accuracy, thus impacting the precision of landscape characteristics classification. This may restrict the precision of small-scale agricultural and forestry land adjacent to farmhouse forest, despite the widely acknowledged productive potential of such land [36]. On the other hand, owing to constraints in data gathering and processing technology, the study predominantly picked three temporal intervals from 2000, 2010, and 2020. Although these may indicate long-term trends, they might neglect evolutionary traits resulting from process-driven abrupt occurrences. The establishment of irrigation districts is a complex outcome of various interacting forces [37]. Consequently, subsequent research could integrate additional dimensional data and information, including socioeconomic data, policy documents, population migration, public interests, and social aesthetics, to enhance and refine the representation of landscape characteristics, thus facilitating a more thorough analysis and understanding of landscape characteristics evolution and its underlying mechanisms.
5. Conclusions
The implementation of the Rural Revitalization Policies has progressively changed the landscape characteristics of the Dujiangyan Irrigation District. In addition, the sustainable development of the Dujiangyan Irrigation District is facilitated by the evolution of landscape characteristics, which is not solely driven by Rural Revitalization Policies. To address this, this paper uses a framework of “landscape information collection—landscape information processing—landscape information output” to thoroughly study how the landscape has changed and what it means for policies in the Dujiangyan Essence Irrigation District. The primary conclusions are as follows:
- (1)
- A system of landscape characteristic indicators has been devised for the Dujiangyan Essence Irrigation District, which includes natural dimensions and social dimensions. The system has resulted in the identification of four distinct landscape characteristic types: Urban Settlement Landscape (8.70–16.10%), Low-Hill Forest Landscape (1.82–3.47%), Village Woodland-Grove Landscape (15.89–44.23%), and Idyllic Agricultural Landscape (36.20–73.59%).
- (2)
- The Urban Settlement Landscape has maintained a consistent growth trajectory over the past two decades, while the Low-Hill Forest Landscape has remained largely unchanged, with a slow overall growth trend. The Village Woodland-grove Landscape has experienced rapid growth, becoming the most prevalent landscape type in terms of area by 2020. The Idyllic Agricultural Landscape has experienced a rapid decline, with changes primarily driven by local rural development and urban expansion that transform into Urban Settlement Landscape and Village Woodland-grove Landscape.
- (3)
- The dominant factor influencing the evolution of the Urban Settlement Landscape over the past two decades has been built-up land. The dominant factor influencing the evolution of the Low-Hill Forest Landscape has been forest land. The dominant factors influencing the evolution of the Village Woodland-grove Landscape have been cultivated land and built-up land. The dominant factor influencing the evolution of the Idyllic Agricultural Landscape has been cultivated land.
- (4)
- The research uncovered the influence of Rural Revitalization Policies on the evolution of landscape characteristics. Urban-rural coordination policies have facilitated the networked development of the Urban Settlement Landscape, leading to the formation of a multi-center system. Forestry policies have yielded mutually beneficial ecological and economic results. Multifunctional transformation has been facilitated by policies that protect farmhouse forests. Agricultural modernization policies have established an interwoven zone of ecological agriculture and large-scale farmland.
Author Contributions
Conceptualization, H.H. and Q.Y.; methodology, H.H. and Q.Y.; software, H.H.; resources, H.H. and Q.Y.; data curation, H.H.; writing—original draft preparation, H.H.; writing—review and editing, Q.Y.; visualization, H.H.; funding acquisition, Q.Y. All authors have read and agreed to the published version of the manuscript.
Funding
This research was funded by the Humanities and Social Science Fund of the Ministry of Education of China, grant number 21YJAZH100.
Data Availability Statement
The original contributions presented in the study are included in the article; further inquiries can be directed to the corresponding author.
Conflicts of Interest
The authors declare no conflicts of interest.
Appendix A
Table A1.
Classification of Landscape Characteristics in the Study Area.
Table A1.
Classification of Landscape Characteristics in the Study Area.
| Landscape Characteristics | Landscape Code |
|---|---|
| The Final Landscape Characteristic Types | Urban Settlement Landscape, Low-Hill Forest Landscape, Village Woodland-Grove Landscape, Idyllic Agricultural Landscape. |
| The Preliminary Landscape Characteristic Types | LPGz1, LPSz1, LMGz1, LMSz1, LMEz1, LPGl1, LPSl1, LMSl1, LPGl1, LPSl1, LMSl1, LPGm1, LPSm1, LMGm1, LMSm1, LMEm1, LPGh1, LPSh1, LMGh1, LMSh1, LPGz2, LPSz2, LMSz2, LMEz2, LPGl2, LPSl2, LMGl2, LMSl2, LMEl2, LPGm2, LPSm2, LMSm2, LMEm2, LPGh2, LPSh2, LPGz3, LPSz3, LMGz3, LMSz3, LMEz3, LPGl3, LPSl3, LMGl3LMSl3, LPGm3, LPSm3, LMGm3, LMSm3, LMEm3, LPGh3, LPSh3, LMGh3, LMSh3, LPGz4, LPSz4, LMSz4, LMEz4, LPGl4, LPSl4, LMSl4, LPGm4, LPSm4LMGm4, LMSm4, LPGh4, LPSh4, LMGh4, LMSh4, LMEh4, LPGz5, LPSz5, LMSz5, LPGl5, LPSl5, LMSl5, LPGm5, LPSm5, LMGm5, LMSm5, LPGh5, LPSh5, LMGh5, LMSh4, LMEh5. |
Appendix B
Figure A1.
Photos of Preliminary Landscape Characteristic Types in the study.
References
- Gu, Y.; Jiao, L.; Dong, T.; Wang, Y.; Xu, G. Spatial distribution and interaction analysis of urban functional areas based on multi-source data. Geomat. Inf. Sci. Wuhan Univ. 2018, 43, 1113–1121. [Google Scholar]
- Zhou, Y.; Shen, Y.; Yang, X.; Wang, Z.; Xu, L. Where to revitalize, and how? A rural typology zoning for China. Land 2021, 10, 1336. [Google Scholar] [CrossRef]
- Jotheri, J.; Rokan, M.; Al-Ghanim, A.; Rayne, L.; de Gruchy, M.; Alabdan, R. Identifying the preserved network of irrigation canals in the Eridu region, southern Mesopotamia. Antiquity 2025, 99, e20. [Google Scholar] [CrossRef]
- Yang, Y.B.; Ni, K.X.; Guo, W.; Chen, R.X.; Li, Y.P. Research and Analysis of Habitat Landscape Features in Irrigation Areas Based on K-Means Clustering Algorithm:Taking the World Heritage Irrigation Structures Dongfeng Weir as an Example. J. Hum. Settl. West China 2023, 38, 77–84. [Google Scholar] [CrossRef]
- Zhao, R.; Yang, Q. Multi-functional optimization of terminal canal systems in Dujiangyan based on “production-living-ecological” spaces. Jiangsu Agric. Sci. 2021, 49, 152–158. [Google Scholar] [CrossRef]
- Josimovic, B.; Crncevic, T. The development of renewable energy capacities in Serbia: Case study of three small hydropower plants in the “Golija” biosphere reserve with special reference to the landscape heritage. Renew. Energy 2012, 48, 537–544. [Google Scholar] [CrossRef]
- Liu, Y.X.; Jiao, F. Study on landscape characteristics and grain-size effect of landscape indices in the hilly region of the Loess Plateau. Res. Soil Water Conserv. 2013, 20, 23–27+31. [Google Scholar]
- Pu, H.Y.; Peng, L.; Mao, H.S. Study on the protection and regeneration of rural landscape from the perspective of tourism: Taking Niutouling Village in Zhuji City as an example. Landsc. Archit. 2019, 76–81. [Google Scholar]
- Wu, X.; Chen, R.; Zhang, Y. Recognition and assessment method of rural landscape characters for multi-type and multi-scale collaborative transmission: Taking the Horqin Right Front Banner. Inner Mongolia of northern China as an example. J. Beijing For. Univ. 2022, 44, 111–121. [Google Scholar] [CrossRef]
- Zhang, L.; Miao, Y.K.; Huang, S. Characteristics and driving mechanisms of agricultural landscape evolution in Wujiang section of Jiangnan Canal Basin. Landsc. Archit. 2024, 31, 49–56. [Google Scholar] [CrossRef]
- Cai, W.T.; Jiang, N.; Dian, Y.Y.; Li, Y.H. The construction of rural landscape resource characteristics index system. Landsc. Archit. 2022, 29, 25–30. [Google Scholar] [CrossRef]
- Zhao, Y.; Gao, C. Review and enlightenment of the British National Park landscape character assessment system. Chin. Landsc. Archit. 2018, 34, 29–35. [Google Scholar]
- Brabyn, L. Classifying landscape character. Landsc. Res. 2009, 34, 299–321. [Google Scholar] [CrossRef]
- Fu, M.Z.; Yan, F.Y.; Lin, J.T. Study on spatial evolution and development of Northern Zhejiang rural settlements driven by human-land relationship. Areal Res. Dev. 2019, 38, 152–157. [Google Scholar]
- Zhou, L.; Wang, R.H.; Peng, Q.; Yan, H.R.; Li, C. Analysis of regional landscape pattern based on remote sensing images. Prog. Geophys. 2020, 35, 925–931. [Google Scholar] [CrossRef]
- Cui, Z.; Guo, W. Type distribution identification and morphological characteristic analysis of the sand flat polders in the Yangtze River Delta. Landsc. Archit. 2023, 30, 117–124. [Google Scholar]
- Leibundgut, C.; Kohn, I. European traditional irrigation in transition part II: Traditional irrigation in our time-decline, rediscovery and restoration perspectives. Irrig. Drain. 2014, 63, 294–314. [Google Scholar] [CrossRef]
- Guo, W.; Wu, D.; Hou, X. Research on Traditional Irrigation Districts in China from the Perspective of Human Habitat Environ-ment. Chin. Landsc. Arch. 2021, 37, 11–15. [Google Scholar]
- Li, Y.Z.; Ye, C.; Ji, C.; Pan, R.Y.; Wang, Y.J.; Huang, X.R. Initial water rights allocation in Dujiangyan Irrigation Area based on social sensitivity. Water Resour. Hydropower Eng. 2024, 55, 66–78. [Google Scholar] [CrossRef]
- Lin, Z.Q.; Yang, Q.J. Research on LID ecological measures for lateral canal corridors in Dujiangyan Irrigation District based on water quality protection. Jiangsu Agric. Sci. 2020, 48, 252–259. [Google Scholar] [CrossRef]
- Yan, W.; Xiang, W.; Yuan, L. Exploring ecological wisdom of traditional human settlements in a World Cultural Heritage area: A case study of Dujiangyan irrigation area, Sichuan Province, China. Urban Plan. Int. 2017, 32, 1–9. [Google Scholar] [CrossRef]
- Cullotta, S.; Barbera, G. Mapping traditional cultural landscapes in the Mediterranean area using a combined multidisciplinary approach: Method and application to Mount Etna (Sicily; Italy). Landsc. Urban Plan. 2011, 100, 98–108. [Google Scholar] [CrossRef]
- Li, B.; Pan, B.; Han, J. Basic terrestrial geomorphological types in China and their circumscriptions. Quat. Sci. 2008, 28, 535–543. [Google Scholar]
- Aburas, M.M.; Abdullah, S.H.; Ramli, M.F.; Ash’aAri, Z.H. Measuring land cover change in Seremban, Malaysia using NDVI index. Procedia Environ. Sci. 2015, 30, 238–243. [Google Scholar] [CrossRef]
- Maimaitituxun, M.; Mahemujiang, A.; Tao, H.F.; Li, Q. Spatiotemporal variation of vegetation coverage in Shule county based on remote sensing. J. Irrig. Drain. 2021, 40, 121–129. [Google Scholar]
- Liu, Y.; Hou, E.K.; Yue, H. Remote sensing monitoring of vegetation changes in Shaanxi based on MODIS. Yellow River 2017, 39, 90–94. [Google Scholar] [CrossRef]
- Hu, X. Preliminary study on the uniqueness of the weir-canal system in the Western Sichuan Plain. Sichuan Archit. 2014, 34, 13–15. [Google Scholar]
- Pan, Y.; Bai, J.Y.; Shi, Y. Research on traditional rural landscape zoning and characteristics based on dominant land cover: A case study of the Fulao District in East Guangdong. Chin. Landsc. Archit. 2022, 38, 48–53. [Google Scholar]
- Peng, K.; Mou, L.L. Research on the protection of native landscape features of Linpan in Western Sichuan based on the extraction of landscape genes: Taking the Linpan of Longquan Community in Juyuan Town as an example. Dev. Small Cities Towns 2022, 40, 49–58+96. [Google Scholar] [CrossRef]
- Tsuda, H.; Kurosumi, M.; Umemura, S.; Yamamoto, S.; Kobayashi, T.; Osamura, R.Y. HER2 testing on core needle biopsy specimens from primary breast cancers: Interobserver reproducibility and concordance with surgically resected specimens. BMC Cancer 2010, 10, 534. [Google Scholar] [CrossRef]
- Rowe, J.S.; Sheard, J.W. Ecological land classification: A survey approach. Environ. Manag. 1981, 5, 451–464. [Google Scholar] [CrossRef]
- Li, Z.P.; Liu, L.M.; Xie, H.L. Methodology of rural landscape classification: A case study in Baijiatuan Village, Haidian District, Beijing. Resour. Sci. 2005, 27, 167–173. [Google Scholar]
- Liu, W.P.; Yu, Z.R. Identification and assessment of landscape character of Haidian District, Beijing. Chin. J. Ecol. 2016, 35, 1338–1344. [Google Scholar] [CrossRef]
- Liu, W.; Holst, J.; Yu, Z. Thresholds of landscape change: A new tool to manage green infrastructure and social-economic development. Landsc. Ecol. 2014, 29, 729–743. [Google Scholar] [CrossRef]
- Liu, T.; Hou, L.G. Evolution and driving forces of spatial pattern of Chengdu plain from 2000 to 2018: Based on multifunctional perspective of “production-living-ecological” space. Southwest China J. Agric. Sci. 2021, 34, 2004–2013. [Google Scholar]
- Kay, S.; Rega, C.; Moreno, G.; Herder, M.D.; Palma, J.H.N.; Borek, R.; Crous-Duran, J.; Freese, D.; Giannitsopoulos, M.; Graves, A.; et al. Agroforestry creates carbon sinks whilst enhancing the environment in agricultural landscapes in Europe. Land Use Policy 2019, 83, 581–593. [Google Scholar] [CrossRef]
- Liang, T.; Du, P.; Yang, F.; Su, Y.; Luo, Y.; Wu, Y.; Wen, C. Potential land-use conflicts in the urban center of Chongqing based on the “production–living–ecological space” perspective. Land 2022, 11, 1415. [Google Scholar] [CrossRef]
Disclaimer/Publisher’s Note: The statements, opinions and data contained in all publications are solely those of the individual author(s) and contributor(s) and not of MDPI and/or the editor(s). MDPI and/or the editor(s) disclaim responsibility for any injury to people or property resulting from any ideas, methods, instructions or products referred to in the content. |
© 2025 by the authors. Licensee MDPI, Basel, Switzerland. This article is an open access article distributed under the terms and conditions of the Creative Commons Attribution (CC BY) license (https://creativecommons.org/licenses/by/4.0/).