Combining Resilience and Sustainability in Urban Mobility: A Scoping Review and Thematic Analysis
Abstract
1. Introduction
1.1. Urbanization Challenges and the Role of Sustainability and Resilience
1.2. Research Gaps at the Intersection of Sustainability and Resilience in Urban Mobility
- (1)
- Identification of five priority areas emerging at the intersection of resilience and sustainability in urban mobility.
- (2)
- Review of the literature to structure a framework for resilient urban mobility, including definitions, dimensions, key characteristics, and actions.
- (3)
- Development of an integrated analytical framework that compares and combines the concepts of sustainability and resilience in urban mobility, providing a basis for the development of integrated metrics.
- (4)
- Mapping of similarities, shared themes, and synergies that highlight opportunities for integrated planning strategies.
- (5)
- Identification of conflicts and trade-offs that must be carefully considered.
- (6)
- Recommendations for future research directions and planning tools to support sustainable and resilient mobility.
2. Materials and Methods
2.1. Framework of Resilience of Urban Mobility
2.1.1. Search Strategy and Search Terms
- “mobility resilien*” OR “transport* resilien*” OR “transport* system* resilien*” OR “transport* network* resilien*” OR “resilien* of urban transport*” OR “resilien* in urban mobility” OR “resilien* in transport*” OR “resilien* of transport*” OR “resilien* in mobility”.
2.1.2. Selection of Sources of Evidence
2.1.3. Scientometric Review
- (“resilien*” OR “robustness” OR “recover*” OR “vulnerab*” OR “redundancy” OR “reliability”) AND (“urban mobility” OR “urban transport*” OR “transport* system*” OR “transport* networks” OR “public transport*” OR “passenger mobility”)
2.1.4. Data Synthesis
2.2. Framework of Sustainable Urban Mobility
2.3. Comparing the Concepts of Sustainability and Resilience in Mobility
- (1)
- Familiarization with the data: in-depth reading of the objectives, dimensions, and indicators of each framework.
- (2)
- Generating initial codes: systematically extracting relevant conceptual units.
- (3)
- Searching for themes: grouping codes into potential themes that reflected the structure of both concepts.
- (4)
- Reviewing themes: refine them and ensure they accurately represented the data.
- (5)
- Defining and naming themes: establish the final comparative architecture.
- (6)
- Producing the report: organizing the findings.
3. Results
3.1. Resilient Urban Mobility Framework Development

| Author (s) | Focus of the Study |
|---|---|
| AbdelMagid et al. [5] | Transportation resilience for vulnerable populations |
| Achillopoulou et al. [58] | Roadmap for monitoring-based resilience management/holistic asset management |
| Adey et al. [4] | Measuring and setting resilience targets for transport infrastructure |
| Ahmed & Dey [65] | Criticality, vulnerability, and post-disaster road restoration |
| Amoaning-Yankson & Amekudzi-Kennedy [97] | Expanding transport resilience to sociotechnical approaches |
| Beitelmal et al. [7] | Climate adaptation strategies for Nigerian transport infrastructure |
| Bergantino et al. [50] | Review of factors that positively and negatively affect resilience of a transport network |
| Chan T. [119] | Transport resilience via Multi-Level Perspective (MLP) |
| Chen H. et al. [13] | Quantifying urban transport resilience using Bayesian Networks (BN) |
| Esmalian et al. [117] | Roadmap for incorporating resilience in transport planning |
| Gonçalves & Ribeiro [23] | Review of concepts and framework for transport resilience assessment |
| Gu et al. [92] | Review and comparison of resilience concepts |
| Islam & Kabir [8] | Systematic review of climate variability impact on transport infrastructure |
| Ji et al. [115] | Analysis of urban transportation (UT) resilience considering the impact of multiple extreme weather events |
| Lara et al. [104] | Assessing urban mobility resilience to pandemics |
| Li S. et al. [120] | Interconnectivity and interdependency of transportation infrastructures |
| Li Y. et al. [103] | Bibliometric analysis of transportation system resilience |
| Li Z. et al. [112] | Measurement of flood resilience |
| Machado-León & Goodchild [101] | Review of performance metrics for community-based resilience planning |
| Martins et al. [100] | Measuring urban mobility resilience via mode transfer |
| Mattsson & Jenelius [96] | Discussion on vulnerability vs. resilience of transport systems |
| Mirzaee & Wang [107] | Analyzing urban mobility resilience using geocoded twitter data |
| Nickdoost et al. [55] | Prioritizing resilience factors for coastal transport planning |
| Pan et al. [94] | Review of vulnerability and resilience of transportation system research progress |
| Reggiani et al. [93] | Critical interpretation of resilience and vulnerability in transportation studies |
| Roy et al. [24] | Quantify of mobility resilience using geo-located social media data |
| Serdar et al. [48] | Reviewing methods and indicators for transport resilience assessment |
| Sohouenou & Neves [118] | Evaluating optimal road network recovery strategies/link repair sequence |
| Tachaudomdach et al. [113] | Quantifying road network robustness against floods |
| Tang et al. [21] | Long-term multi-dimensional resilience using Bayesian Network Model |
| Tori et al. [121] | Developing resilient mobility strategies for future uncertain scenarios |
| Trotter & Ivory [98] | Identification and engagement of key decision makers to enhance transport network resilience |
| Twumasi-Boakye & Sobanjo [95] | Review of transportation network resilience concepts, methodologies, and recovery quantification |
| Wan et al. [99] | Review of transportation resilience definitions, characteristics, and research methods |
| Wandelt et al. [102] | Estimating and improving transportation network robustness via communities |
| Wang J. et al. [108] | Measuring functional resilience via robustness, adaptability, and recoverability |
| Wang N. et al. [105] | Long-term resilience assessment of urban transportation system (UTS) using System Dynamics model |
| Wang Q. & Taylor [116] | Urban human mobility resilience under multiple natural disasters |
| Watson & Ahn [111] | Systematic review of transportation infrastructure resilience to flooding events |
| Wu & Chen [122] | Integration of post-hazard emergency response and pre-hazard mitigation planning to improve transportation system resilience |
| Xiong et al. [114] | Review of recent resilience studies for road transportation networks under hydrological hazards |
| Zhang L. et al. [109] | Dynamic resilience assessment of multi-modal public transportation (metro disruptions) |
| Zhang X. et al. [123] | Quantifying road transport resilience during the COVID-19 pandemic |
| Zhou et al. [106] | Review of transport resilience concepts and methodologies |
| Zou & Chen [110] | Decision-making framework for the resilience-based recovery scheduling of the transportation network in a mixed traffic environment |
| Author (s) | Definition |
|---|---|
| [5] | “…their capability of withstanding disruptions and adapting to changing conditions to safely meet the demands of the users pre-, peri-, and post-disasters” |
| [4] | “Resilience can be measured as the ability to continue to provide service if a hazard event occurs.” |
| [97] | “The resilience of the transportation system, defined as the ability of a transportation system to withstand shocks, respond appropriately to threats, and mitigate the consequences of those threats…” |
| [50] | “Transport network resilience is defined as the ability of a transport network to absorb shocks, maintain functionality, adapt to and resist the negative effects of disruptive events, and rapidly recover to a state of equilibrium” |
| [119] | “Urban transport systems encounter frequent disruptions from both human and natural factors, making resilience—the capacity to with-stand, recover, and adapt—a central focus in their design and operation.” |
| [23] | “…the ability of a system to resist, reduce and absorb the impacts of a disturbance (shock, interruption, or disaster), maintaining an acceptable level of service (static resilience), and restoring the regular and balanced operation within a reasonable period of time and cost (dynamic resilience).” |
| [115] | “Urban transportation resilience reflects the ability of the transportation system to maintain its basic functions and structure through its resistance, mitigation, and absorption under extreme conditions (such as public incidents, terrorist attacks, and natural disasters), called static resilience, or the ability to restore the original equilibrium or a new equilibrium state within a reasonable time and cost, called dynamic resilience” |
| [120] | “The resilience of transportation systems is described as the ability to prepare for and adapt to the disturbances caused by hazards and implement response and recovery strategies to mitigate performance loss.” |
| [112] | “…this study defines mobility resilience as the capacity of a city to tolerate disturbances and maintain urban mobility to the greatest extent possible through non-linear restructuring, adjustments, transformations, and feedback of traffic flow patterns when road network is damaged by extreme events.” |
| [96] | “The concept of resilience is intended to capture a system’s capacity to maintain its function after a major disruption or disaster. It may also include the rapidity with which the system returns to a state of normal operation after such an event.” |
| [107] | “…the ability of an urban system, its social units (such as individuals, communities, institutions, governments, etc.), and its technical units (urban infrastructure) to recover from hazards while maintaining functional continuity of their substituents and as a whole, and mitigating negative impacts of future hazards through practice of resilience planning.” |
| [55] | “A resilient transportation system should be able to withstand disruptive events and remain functional (i.e., technical aspect), continuously facilitate the movement of people and goods in a safe and efficient manner (i.e., socioeconomic aspect), and have a reduced exposure to natural hazards (i.e., environmental aspect).” |
| [24] | “We define mobility resilience as the ability of a mobility infrastructure system responsible for the movement of a population to manage shocks and return to a steady state in response to an extreme event.” |
| [98] | “‘Resilience’ in the context of transport infrastructure has been described in terms of its mobility function: the ability to continue to move people and goods and to ensure a safe, secure and reliable supply chain.” |
| [99] | “…we refer transportation resilience as the ability of a transportation system to absorb disturbances, maintain its basic structure and function, and recover to a required level of service within an acceptable time and costs after being affected by disruptions.” |
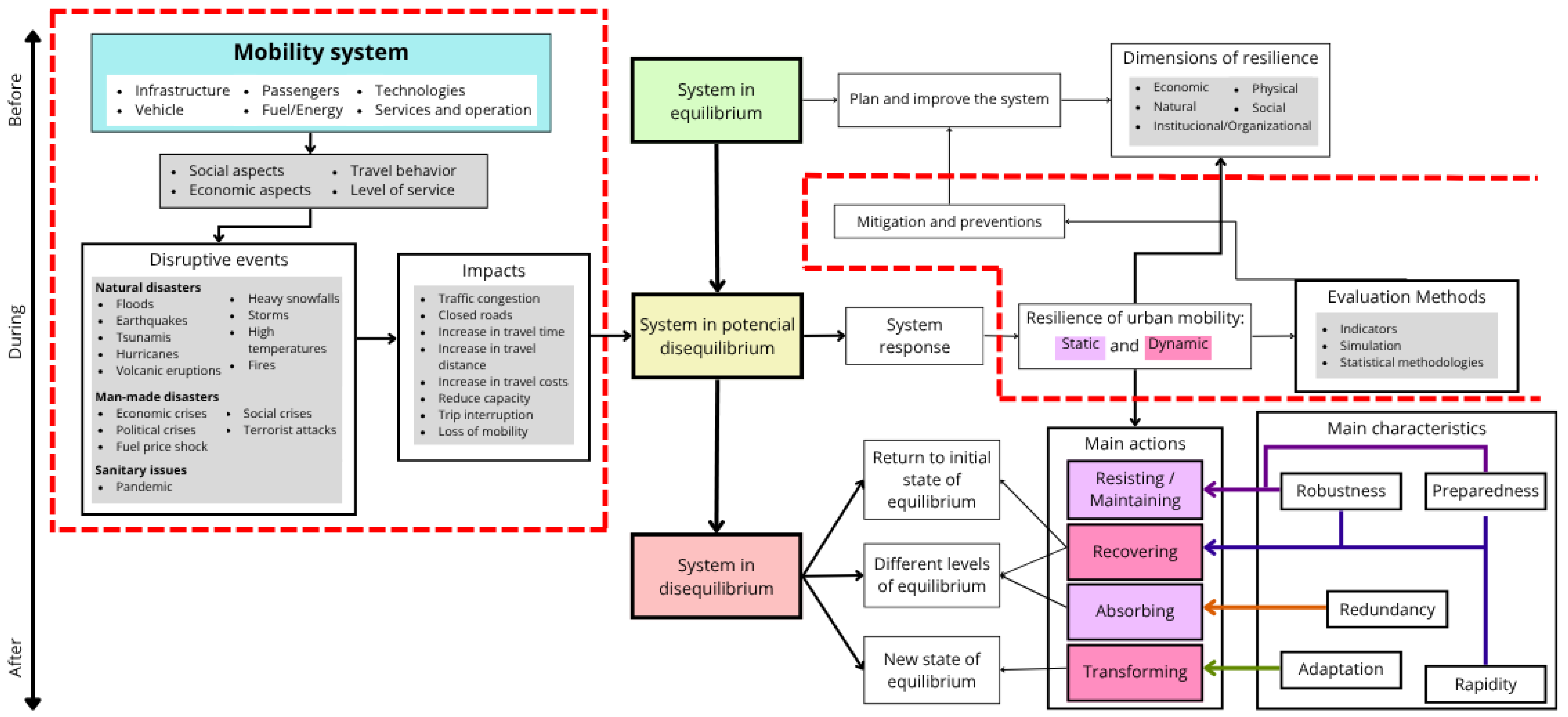
- (1)
- A detailed characterization of the urban mobility system, specifying its core components and influencing factors.
- (2)
- A typology of disruptive events relevant to mobility (e.g., natural disasters, man-made disasters) and their potential cascading impacts.
- (3)
- The explicit integration of static and dynamic resilience concepts, correlating them with specific system actions like resisting, recovering, absorbing and transforming.
- (4)
- A clear link between system evaluation methods and the proactive actions of mitigation and prevention in the ‘before’ phase.
3.2. Framework of Sustainable Urban Mobility
3.3. Comparative Analysis: Sustainability vs. Resilience in Urban Mobility
3.3.1. Synergies Between the Concepts of Sustainability and Resilience in Urban Mobility
3.3.2. Tensions and Trade-Offs Between the Concepts of Sustainability and Resilience in Urban Mobility
4. Discussion
5. Conclusions
- (1)
- The pursuit of sustainability and resilience in isolation is insufficient and can be counterproductive—the existence of trade-offs between the two concepts demonstrates that pursuing one in isolation may compromise long-term system performance. Tensions such as efficiency versus redundancy, rapid recovery versus sustainability, and innovation versus new vulnerabilities show that aligning these agendas is not automatic and requires strategic and evidence-based decision-making.
- (2)
- Significant synergies exist and offer pathways for integrated “win-win” solutions—despite their differences, the concepts converge in several strategic areas, including responses to climate change and the promotion of equal access to mobility. Priorities such as diversifying transport modes, developing green infrastructure, promoting renewable energy sources, encouraging active mobility, and integrating planning highlight the potential for designing systems that are both sustainable and resilient.
- (3)
- A holistic approach requires navigating trade-offs, not just seeking synergies—advancing toward an integrated sustainable and resilient system demands a multi-level strategy, moving beyond isolated interventions toward a systems-oriented perspective.
6. Practical Recommendations
- (1)
- Problem identification—First, managers must identify the city’s mobility challenges in order to target their actions effectively. This should be done through public consultations and meetings, as well as technical evaluations. Early stakeholder engagement ensures that both transport-specific challenges and community needs are integrated into the planning process.
- (2)
- System diagnosis—After identifying the problems, the next step is to analyze the system’s current situation. Because urban mobility is part of the city’s ecosystem, collaboration among all levels of government and stakeholders is essential. A resilient and sustainable mobility diagnosis requires both quantitative and qualitative data collection, including travel surveys, accessibility indicators, exposure to climate-related risks, and current state of infrastructure. Framing the diagnosis within both sustainability and resilience allows planners to identify trade-offs and synergies efficiently.
- (3)
- Definition of objectives and priorities—Objectives should reflect the integration of sustainability and resilience. Because resources are limited, prioritization should favor measures that deliver co-benefits across both paradigms. The focus should be on addressing critical problems for the majority of the population and ensuring equitable access to mobility.
- (4)
- Design of actions—The proposed actions should consider the developed framework, seeking solutions that increase resilience and sustainability while navigating synergies and trade-offs. Planners should prioritize investments in measures that have clear synergistic effects, such as redundancy in critical routes and active mobility infrastructure.
- (5)
- Implementation and monitoring—Planning does not end at project delivery. Actions must be monitored using integrated indicators. Continuous monitoring allows practitioners to adapt strategies over time, ensuring that mobility systems remain both sustainable in the long term and resilient to short-term shocks.
7. Future Research Directions and Limitations
Supplementary Materials
Author Contributions
Funding
Data Availability Statement
Conflicts of Interest
References
- Meerow, S.; Newell, J.P. Urban resilience for whom, what, when, where, and why? Urban Geogr. 2019, 40, 309–329. [Google Scholar] [CrossRef]
- Marchese, D.; Reynolds, E.; Bates, M.E.; Morgan, H.; Clark, S.S.; Linkov, I. Resilience and sustainability: Similarities and differences in environmental management applications. Sci. Total Environ. 2018, 613–614, 1275–1283. [Google Scholar] [CrossRef]
- Nakata-Osaki, C.M.; Rodrigues da Silva, A.N. Data analytics’ contributions to resilient and sustainable urban mobility: An exploratory study. In Proceedings of the 18th International Conference on Computational Urban Planning and Urban Management (CUPUM), Montreal, QC, Canada, 20–22 June 2023. [Google Scholar] [CrossRef]
- Adey, B.T.; Martani, C.; Kielhauser, C.; Robles, I.U.; Papathanasiou, N.; Burkhalter, M.; Beltran-Hernando, I.; Garcia-Sanchez, D. Estimating, and setting targets for, the resilience of transport infrastructure. Infrastruct. Asset Manag. 2021, 8, 167–190. [Google Scholar] [CrossRef]
- AbdelMagid, M.; AbdelRazig, Y.; Smith, D.; Horner, M.; Choi, J.; Kim, K.; Ventimiglia, B. Transportation system performance capabilities for vulnerable populations. Int. J. Disaster Risk Reduct. 2023, 96, 103991. [Google Scholar] [CrossRef]
- Santamaria-Ariza, M.; Sousa, H.S.; Matos, J.C.; Faber, M.H. An exploratory bibliometric analysis of risk, resilience, and sustainability management of transport infrastructure systems. Int. J. Disaster Risk Reduct. 2023, 97, 104063. [Google Scholar] [CrossRef]
- Beitelmal, W.H.; Nwokolo, S.C.; Meyer, E.L.; Ahia, C.C. Exploring adaptation strategies to mitigate climate threats to transportation infrastructure in Nigeria: Lagos city, as a case study. Climate 2024, 12, 117. [Google Scholar] [CrossRef]
- Islam, M.; Kabir, G. Navigating climate variability for the pursuit of transportation infrastructure sustainability: A systematic review. Infrastructures 2024, 9, 182. [Google Scholar] [CrossRef]
- Elmqvist, T.; Andersson, E.; Frantzeskaki, N.; McPhearson, T.; Olsson, P.; Gaffney, O.; Takeuchi, K.; Folke, C. Sustainability and resilience for transformation in the urban century. Nat. Sustain. 2019, 2, 267–273. [Google Scholar] [CrossRef]
- Bolívar, M.P.R.; Alcaide Muñoz, L.; Alcaide Muñoz, C. Identifying patterns in smart initiatives’ planning in smart cities. An empirical analysis in Spanish smart cities. Technol. Forecast Soc. Change 2023, 196, 122781. [Google Scholar] [CrossRef]
- Redman, C.L. Should sustainability and resilience be combined or remain distinct pursuits? Ecol. Soc. 2014, 19, 37. [Google Scholar] [CrossRef]
- Suárez, M.; Benayas, J.; Justel, A.; Sisto, R.; Montes, C.; Sanz-Casado, E. A holistic index-based framework to assess urban resilience: Application to the Madrid region, Spain. Ecol. Indic. 2024, 166, 112293. [Google Scholar] [CrossRef]
- Chen, H.; Zhou, R.; Chen, H.; Lau, A. Static and dynamic resilience assessment for sustainable urban transportation systems: A case study of Xi ’an, China. J. Clean. Prod. 2022, 368, 133237. [Google Scholar] [CrossRef]
- Aparicio, J.T.; Arsenio, E.; Santos, F.C.; Henriques, R. LINES: muLtImodal traNsportation rEsilience analySis. Sustainability 2022, 14, 7891. [Google Scholar] [CrossRef]
- Saxena, A.; Guneralp, B.; Bailis, R.; Yohe, G.; Oliver, C. Evaluating the resilience of forest dependent communities in central India by combining the sustainable livelihoods framework and the cross scale resilience analysis. Curr. Sci. 2016, 110, 1195–1207. Available online: https://www.jstor.org/stable/24908009 (accessed on 29 July 2025).
- Davidson, K.; Nguyen, T.M.P.; Beilin, R.; Briggs, J. The emerging addition of resilience as a component of sustainability in urban policy. Cities 2019, 92, 1–9. [Google Scholar] [CrossRef]
- Ferranti, E.J.S.; Oberling, D.F.; Quinn, A.D. Transport resilience to weather and climate: An interdisciplinary view from Rio de Janeiro. Proc. Inst. Civ. Eng. Urban Des. Plan. 2022, 175, 103–121. [Google Scholar] [CrossRef]
- Seto, K.C.; Golden, J.S.; Alberti, M.; Turner, B.L. Sustainability in an urbanizing planet. Proc. Natl. Acad. Sci. USA 2017, 114, 8935–8938. [Google Scholar] [CrossRef]
- Ribeiro, P.J.G.; Pena Jardim Gonçalves, L.A. Urban resilience: A conceptual framework. Sustain. Cities Soc. 2019, 50, 101625. [Google Scholar] [CrossRef]
- Roostaie, S.; Nawari, N.; Kibert, C.J. Sustainability and resilience: A review of definitions, relationships, and their integration into a combined building assessment framework. Build. Environ. 2019, 154, 132–144. [Google Scholar] [CrossRef]
- Tang, J.; Heinimann, H.; Han, K.; Luo, H.; Zhong, B. Evaluating resilience in urban transportation systems for sustainability: A systems-based Bayesian network model. Transp. Res. Part C Emerg. Technol. 2020, 121, 102840. [Google Scholar] [CrossRef]
- Zhang, X.Q. The trends, promises and challenges of urbanisation in the world. Habitat Int. 2016, 54, 241–252. [Google Scholar] [CrossRef]
- Gonçalves, L.A.P.J.; Ribeiro, P.J.G. Resilience of urban transportation systems. Concept, Characteristics, and Methods. J. Transp. Geogr. 2020, 85, 102727. [Google Scholar] [CrossRef]
- Roy, K.C.; Cebrian, M.; Hasan, S. Quantifying human mobility resilience to extreme events using geo-located social media data. EPJ Data Sci. 2019, 8, 26. [Google Scholar] [CrossRef]
- Tang, X.; Chen, N. A multi-scenario urban resilience simulation study based on the system dynamics model. Phys. Chem. Earth 2023, 132, 103467. [Google Scholar] [CrossRef]
- Gallo, M.; Marinelli, M. Sustainable Mobility: A Review of Possible Actions and Policies. Sustainability 2020, 12, 7499. [Google Scholar] [CrossRef]
- Holden, E.; Gilpin, G.; Banister, D. Sustainable mobility at thirty. Sustainability 2019, 11, 1965. [Google Scholar] [CrossRef]
- Banister, D. The sustainable mobility paradigm. Transp. Policy 2008, 15, 73–80. [Google Scholar] [CrossRef]
- Nakata-Osaki, C.M.; Rodrigues da Silva, A.N. An exploratory analysis of the mutual influence between sustainability and resilience in urban mobility. In Proceedings of the 36th Congresso de Ensino e Pesquisa em Transportes da ANPET, Fortaleza, Brazil, 8–12 November 2022; Available online: https://proceedings.science/anpet/anpet-2022/trabalhos/uma-analise-exploratoria-da-influencia-mutua-entre-sustentabilidade-e-resilienci?lang=pt-br (accessed on 29 July 2025). (In Portuguese).
- Asian Development Bank (ADB). Sustainable Transport Initiative Operational Plan. Institutional Document 2010, Philippines. Available online: https://www.adb.org/documents/sustainable-transport-initiative-operational-plan (accessed on 8 September 2025).
- Costa, M.d.S. An Index of Sustainable Urban Mobility. Ph.D. Thesis, Planning and Operation of Transportation Systems. University of São Paulo, São Carlos, Brazil, 2008. (In Portuguese) [Google Scholar] [CrossRef]
- Marletto, G.; Mameli, F. A participative procedure to select indicators of policies for sustainable urban mobility. Outcomes of a national test. Eur. Transp. Res. Rev. 2012, 4, 79–89. [Google Scholar] [CrossRef]
- Mihyeon Jeon, C.; Amekudzi, A. Addressing sustainability in transportation systems: Definitions, indicators, and metrics. J. Infrastruct. Syst. 2005, 11, 31–50. [Google Scholar] [CrossRef]
- Angarita-Lozano, D.; Hidalgo-Guerrero, D.; Díaz-Márquez, S.; Morales-Puentes, M.; Mendoza-Moreno, M.A. Multidimensional evaluation model for sustainable and smart urban mobility in global south cities: A citizen-centred comprehensive framework. Sustainability 2025, 17, 4684. [Google Scholar] [CrossRef]
- Al-lami, A.; Torok, A. Sustainability indicators of surface public transportation. Sustainability 2023, 15, 15289. [Google Scholar] [CrossRef]
- Rupprecht Consult. Sustainable Urban Mobility Indicators (SUMI): Harmonisation Guideline. Euro Cities 2020. Available online: https://transport.ec.europa.eu/document/download/c27597e7-f3ae-4c06-9f27-0304176fbc5b_en?filename=sumi_wp1_harmonisation_guidelines.pdf (accessed on 8 September 2025).
- Braga, I.P.C.; Dantas, H.F.B.; Leal, M.R.D.; Almeida, M.R.; Santos, E.M. Urban mobility performance indicators: A bibliometric analysis. Gestão Produção 2019, 26, e3828. [Google Scholar] [CrossRef]
- Miranda, H.d.F.; Rodrigues da Silva, A.N. Risks and opportunities of applying a reduced version of the sustainable urban mobility index. In Proceedings of the 36th Congresso de Ensino e Pesquisa em Transportes da ANPET, Fortaleza, Brazil, 8–12 November 2022; Available online: https://proceedings.science/anpet/anpet-2022/trabalhos/riscos-e-oportunidades-da-aplicacao-de-uma-versao-reduzida-do-indice-de-mobilida?lang=pt-br (accessed on 8 September 2025). (In Portuguese).
- Arrighi, C.; Pregnolato, M.; Dawson, R.J.; Castelli, F. Preparedness against mobility disruption by floods. Sci. Total Environ. 2019, 654, 1010–1022. [Google Scholar] [CrossRef]
- Abenayake, C.; Jayasinghe, A.; Kalpana, H.N.; Wijegunarathna, E.E.; Mahanama, P.K.S. An innovative approach to assess the impact of urban flooding: Modeling transportation system failure due to urban flooding. Appl. Geogr. 2022, 147, 102772. [Google Scholar] [CrossRef]
- Chen, H.; Zhang, H.; Jang, S.-G.; Liu, X.; Xing, L.; Wu, Z.; Zhang, L.; Liu, Y.; Chen, C. Road criticality assessment to improve commutes during floods. J. Environ. Manag. 2024, 349, 119592. [Google Scholar] [CrossRef] [PubMed]
- Morelli, A.B.; Cunha, A.L. Measuring urban road network vulnerability to extreme events: An application for urban floods. Transp. Res. Part D Transp. Environ. 2021, 93, 102770. [Google Scholar] [CrossRef]
- Xing, J.; Yin, X.; Zhang, J.; Chen, J. Resilience modeling and improvement of metro systems considering statistical behaviors of passenger mobility. Int. J. Disaster Risk Reduct. 2023, 96, 103975. [Google Scholar] [CrossRef]
- Meng, Y.; Zhao, X.; Liu, J.; Qi, Q.; Zhou, W. Data-driven complexity analysis of weighted Shenzhen metro network based on urban massive mobility in the rush hours. Phys. A Stat. Mech. Its Appl. 2023, 610, 128403. [Google Scholar] [CrossRef]
- Wang, X.; Koç, Y.; Derrible, S.; Ahmad, S.N.; Pino, W.J.A.; Kooij, R.E. Multi-criteria robustness analysis of metro networks. Phys. A Stat. Mech. Its Appl. 2017, 474, 19–31. [Google Scholar] [CrossRef]
- Leobons, C.M.; Gouvêa Campos, V.B.; de Mello Bandeira, R.A. Assessing Urban Transportation Systems Resilience: A Proposal of Indicators. Transp. Res. Procedia 2019, 37, 322–329. [Google Scholar] [CrossRef]
- Priolo, L.; Ribeiro, P.; Pinto, N. Urban resilience centered on transport systems. Transp. Res. Procedia 2023, 72, 4374–4381. [Google Scholar] [CrossRef]
- Serdar, M.Z.; Koç, M.; Al-Ghamdi, S.G. Urban transportation networks resilience: Indicators, disturbances, and assessment methods. Sustain. Cities Soc. 2022, 76, 103452. [Google Scholar] [CrossRef]
- Nelson, K.; Gillespie-Marthaler, L.; Baroud, H.; Abkowitz, M.; Kosson, D. An integrated and dynamic framework for assessing sustainable resilience in complex adaptive systems. Sustain. Resilient Infrastruct. 2020, 5, 311–329. [Google Scholar] [CrossRef]
- Bergantino, A.S.; Gardelli, A.; Rotaris, L. Assessing transport network resilience: Empirical insights from real-world data studies. Transp. Rev. 2024, 44, 834–857. [Google Scholar] [CrossRef]
- Santos, T.; Silva, M.A.; Fernandes, V.A.; Marsden, G. Resilience and vulnerability of public transportation fare systems: The case of the city of Rio de Janeiro, Brazil. Sustainability 2020, 12, 647. [Google Scholar] [CrossRef]
- Zhang, T.; Niu, C.; Nair, D.J.; Dixit, V.; Waller, S.T. Equity analysis and improvement in transportation resilience optimisation at the pre-event stage. Transp. Res. Part D Transp. Environ. 2023, 122, 103892. [Google Scholar] [CrossRef]
- Holden, E.; Banister, D.; Gössling, S.; Gilpin, G.; Linnerud, K. Grand narratives for sustainable mobility: A conceptual review. Energy Res. Soc. Sci. 2020, 65, 101454. [Google Scholar] [CrossRef]
- Kim, K.; Yamashita, E.; Ghimire, J.; Bye, P.G.; Matherly, D. Knowledge to action: Resilience planning among state and local transportation agencies in the United States. J. Emerg. Manag. 2023, 21, 7–22. [Google Scholar] [CrossRef]
- Nickdoost, N.; Jalloul, H.; Choi, J.; Smith, D. Identification and prioritization of multidimensional resilience factors for incorporation in coastal state transportation infrastructure planning. Nat. Hazards 2024, 120, 1603–1663. [Google Scholar] [CrossRef]
- Renne, J.; Wolshon, B.; Murray-Tuite, P.; Pande, A. Emergence of resilience as a framework for state departments of transportation (DOTs) in the United States. Transp. Res. Part D Transp. Environ. 2020, 82, 102178. [Google Scholar] [CrossRef]
- Hull, A. Policy integration: What will it take to achieve more sustainable transport solutions in cities? Transp. Policy 2008, 15, 94–103. [Google Scholar] [CrossRef]
- Achillopoulou, D.V.; Mitoulis, S.A.; Argyroudis, S.A.; Wang, Y. Monitoring of transport infrastructure exposed to multiple hazards: A roadmap for building resilience. Sci. Total Environ. 2020, 746, 141001. [Google Scholar] [CrossRef] [PubMed]
- Bianchini, D.; De Antonellis, V.; Garda, M. A big data exploration approach to exploit in-vehicle data for smart road maintenance. Future Gener. Comput. Syst. 2023, 149, 701–716. [Google Scholar] [CrossRef]
- Senegas, S.; Furno, A.; Palmas, P.; Simon, J. Framework for the analysis and enhancement of the accessibility of large-scale urban transit networks: A data-driven study for the city of Lyon, France. Transp. Res. Rec. 2024, 2678, 35–47. [Google Scholar] [CrossRef]
- Xu, Y.; Olmos, L.E.; Mateo, D.; Hernando, A.; Yang, X.; González, M.C. Urban dynamics through the lens of human mobility. Nat. Comput. Sci. 2023, 3, 611–620. [Google Scholar] [CrossRef]
- Ganin, A.A.; Mersky, A.C.; Jin, A.S.; Kitsak, M.; Keisler, J.M.; Linkov, I. Resilience in Intelligent Transportation Systems (ITS). Transp. Res. Part C Emerg. Technol. 2019, 100, 318–329. [Google Scholar] [CrossRef]
- Miskolczi, M.; Földes, D.; Munkácsy, A.; Jászberényi, M. Urban mobility scenarios until the 2030s. Sustain. Cities Soc. 2021, 72, 103029. [Google Scholar] [CrossRef]
- Aydın, M.M.; Dağlı, E.; Gitolendia, B. Intelligent urban mobility and traffic management: A case study of smart intersection implementation and e-mobility integration in Trabzon, Türkiye. J. Intell. Manag. Decis. 2025, 4, 148–172. [Google Scholar]
- Ahmed, S.; Dey, K. Resilience Modeling Concepts in Transportation Systems: A comprehensive review based on mode, and modeling techniques. J. Infrastruct. Preserv. Resil. 2020, 1, 8. [Google Scholar] [CrossRef]
- Barnett, J.; McMichael, C. The effects of climate change on the geography and timing of human mobility. Popul. Environ. 2018, 39, 339–356. [Google Scholar] [CrossRef]
- Zander, K.K.; Garnett, S. Risk and experience drive the importance of natural hazards for peoples’ mobility decisions. Clim. Change 2020, 162, 1639–1654. [Google Scholar] [CrossRef]
- Zhang, Y.; Xia, X.; Zhang, Y.; Jian, L. Mobilities in the Heat: Identifying Travel-Related Urban Heat Exposure and Its Built Environment Drivers Using Remote Sensing and Mobility Data in Chengdu, China. ISPRS Int. J. Geo-Inf. 2025, 14, 372. [Google Scholar] [CrossRef]
- Hoffmann, R. Contextualizing climate change impacts on human mobility in African drylands. Earth’s Future 2022, 10, e2021EF002591. [Google Scholar] [CrossRef]
- Jaroszweski, D.; Hooper, E.; Chapman, L. The impact of climate change on urban transport resilience in a changing world. Prog. Phys Geogr. 2014, 38, 448–463. [Google Scholar] [CrossRef]
- Borchers, T.; Wittowsky, D.; Fernandes, R.A.S. A comprehensive survey and future directions on optimising sustainable urban mobility. IEEE Access 2024, 12, 63023–63048. [Google Scholar] [CrossRef]
- Mitoulis, S.A.; Bompa, D.V.; Argyroudis, S. Sustainability and climate resilience metrics and trade-offs in transport infrastructure asset recovery. Transp. Res. Part D Transp. Environ. 2023, 121, 103800. [Google Scholar] [CrossRef]
- Peters, M.D.J.; Godfrey, C.M.; Khalil, H.; McInerney, P.; Parker, D.; Soares, C.B. Guidance for conducting systematic scoping reviews. Int. J. Evid. Based Healthc. 2015, 13, 141–146. [Google Scholar] [CrossRef] [PubMed]
- Munn, Z.; Peters, M.D.J.; Stern, C.; Tufanaru, C.; McArthur, A.; Aromataris, E. Systematic review or Scoping review? Guidance for authors when choosing between a systematic or scoping review approach. BMC Med. Res. Methodol. 2018, 18, 143. [Google Scholar] [CrossRef]
- Tricco, A.C.; Lillie, E.; Zarin, W.; O’Brien, K.K.; Colquhoun, H.; Levac, D.; Moher, D.; Peters, M.D.J.; Horsley, T.; Weeks, L.; et al. PRISMA extension for scoping reviews (PRISMA-ScR): Checklist and explanation. Ann. Intern. Med. 2018, 169, 467–473. [Google Scholar] [CrossRef] [PubMed]
- Chen, C.; Ibekwe-SanJuan, F.; Hou, J. The structure and dynamics of cocitation clusters: A multiple-perspective cocitation analysis. J. Am. Soc. Inf. Sci. Technol. 2010, 61, 1386–1409. [Google Scholar] [CrossRef]
- Chen, C.; Song, M. Visualizing a Field of Research: A methodology of systematic scientometric reviews. PLoS ONE 2019, 14, e0223994. [Google Scholar] [CrossRef]
- Aria, M.; Cuccurullo, C. Bibliometrix: An R-tool for comprehensive science mapping analysis. J. Informetr. 2017, 11, 959–975. [Google Scholar] [CrossRef]
- Carhuallanqui-Ciocca, E.I.; Echevarría-Quispe, J.Y.; Hernández-Vásquez, A.; Díaz-Ruiz, R.; Azañedo, D. Bibliometric analysis of the scientific production on inguinal hernia surgery in the Web of Science. Front. Surg. 2023, 10, 1138805. [Google Scholar] [CrossRef]
- Costa, P.B.; Neto, G.C.M.; Bertolde, A.I. Urban mobility indexes: A brief review of the literature. Transp. Res. Procedia 2017, 25, 3645–3655. [Google Scholar] [CrossRef]
- Rodrigues da Silva, A.N.; Costa, M.d.S.; Ramos, R.A.R. Development and application of I_SUM: An index of sustainable urban mobility. In Proceedings of the Transportation Research Board Annual Meeting, Washington, DC, USA, 10–14 June 2010; Available online: https://core.ac.uk/download/pdf/55618628.pdf (accessed on 8 September 2025).
- Sdoukopoulos, A.; Pitsiava-Latinopoulou, M.; Basbas, S.; Papaioannou, P. Measuring progress towards transport sustainability through indicators: Analysis and metrics of the main indicator initiatives. Transp. Res. Part D Transp. Environ. 2019, 67, 316–333. [Google Scholar] [CrossRef]
- Canal, A.; Pinto, P.C.; Vanin, D.V.F.; Hentges, T.I. Applying the index of sustainable urban mobility (I_SUM) in a planned small city: The case of Itá, Brazil. Case Stud. Transp. Policy 2023, 14, 101109. [Google Scholar] [CrossRef]
- Miranda, H.D.F.; Rodrigues da Silva, A.N. Benchmarking sustainable urban mobility: The case of Curitiba, Brazil. Transp. Policy 2012, 21, 141–151. [Google Scholar] [CrossRef]
- Lima, J.P.; Lima, R.d.S.; Rodrigues da Silva, A.N. Evaluation and selection of alternatives for the promotion of sustainable urban mobility. Procedia Soc. Behav. Sci. 2014, 162, 408–418. [Google Scholar] [CrossRef][Green Version]
- Rodrigues da Silva, A.N.; Azevedo Filho, M.A.N.; Macêdo, M.H.; Sorratini, J.A.; da Silva, A.F.; Lima, J.P.; Pinheiro, A.M.G.S. A comparative evaluation of mobility conditions in selected cities of the five Brazilian regions. Transp. Policy 2015, 37, 147–156. [Google Scholar] [CrossRef]
- Midgley, P. Improving Urban Mobility in Surabaya: Urban Mobility Guidelines. Indonesia Infrastructure Initiative 2011, Jakarta, Indonesia, Technical Report. Available online: https://tile.loc.gov/storage-services/service/gdc/gdcovop/2012330922/2012330922.pdf (accessed on 8 September 2025).
- Braun, V.; Clarke, V. Using thematic analysis in psychology. Qual. Res. Psychol. 2006, 3, 77–101. [Google Scholar] [CrossRef]
- Huang, Z.; Loo, B.P.Y. Urban Traffic Congestion in Twelve Large Metropolitan Cities: A Thematic Analysis of Local News Contents, 2009–2018. Int. J. Sustain. Transp. 2023, 17, 592–614. [Google Scholar] [CrossRef]
- Alyavina, E.; Nikitas, A.; Tchouamou Njoya, E. Mobility as a service and sustainable travel behaviour: A thematic analysis study. Transp. Res. Part F Traffic Psychol. Behav. 2020, 73, 362–381. [Google Scholar] [CrossRef]
- Agyei, V.; Adom-Asamoah, G.; Poku-Boansi, M. Sustainable transportation in Africa: A bibliometric, visualisation and thematic analysis. J. Clean. Prod. 2024, 462, 142727. [Google Scholar] [CrossRef]
- Gu, Y.; Fu, X.; Liu, Z.; Xu, X.; Chen, A. Performance of transportation network under perturbations: Reliability, vulnerability, and resilience. Transp. Res. E Logist. Transp. Rev. 2020, 133, 101809. [Google Scholar] [CrossRef]
- Reggiani, A.; Nijkamp, P.; Lanzi, D. Transport resilience and vulnerability: The role of connectivity. Transp. Res. Part A Policy Pract. 2015, 81, 4–15. [Google Scholar] [CrossRef]
- Pan, S.; Yan, H.; He, J.; He, Z. Vulnerability and resilience of transportation systems: A recent literature review. Physica A Stat. Mech. Appl. 2021, 581, 126235. [Google Scholar] [CrossRef]
- Twumasi-Boakye, R.; Sobanjo, J. Civil infrastructure resilience: State-of-the-art on transportation network systems. Transp. A Transp. Sci. 2019, 15, 455–484. [Google Scholar] [CrossRef]
- Mattsson, L.-G.; Jenelius, E. Vulnerability and resilience of transport systems—A discussion of recent research. Transp. Res. Part A Policy Pract. 2015, 81, 16–34. [Google Scholar] [CrossRef]
- Amoaning-Yankson, S.; Amekudzi-Kennedy, A. Transportation system resilience: Opportunities to expand from principally technical to sociotechnical approaches. Transp. Res. Rec. 2017, 2604, 28–36. [Google Scholar] [CrossRef]
- Trotter, M.J.; Ivory, V. A systems-based framework as an engagement tool: Adaptation for insight on transport network resilience. Case Stud. Transp. Policy 2019, 7, 167–177. [Google Scholar] [CrossRef]
- Wan, C.; Yang, Z.; Zhang, D.; Yan, X.; Fan, S. Resilience in transportation systems: A systematic review and future directions. Transp. Rev. 2018, 38, 479–498. [Google Scholar] [CrossRef]
- Martins, M.C.D.M.; Rodrigues da Silva, A.N.; Pinto, N. An indicator-based methodology for assessing resilience in urban mobility. Transp. Res. Part D Transp. Environ. 2019, 77, 352–363. [Google Scholar] [CrossRef]
- Machado-León, J.L.; Goodchild, A. Review of performance metrics for community-based planning for resilience of the transportation system. Transp. Res. Rec. 2017, 2604, 44–53. [Google Scholar] [CrossRef]
- Wandelt, S.; Shi, X.; Sun, X. Estimation and improvement of transportation network robustness by exploiting communities. Reliab. Eng. Syst. Saf. 2021, 206, 107307. [Google Scholar] [CrossRef]
- Li, Y.; Du, Q.; Zhang, J.; Jiang, Y.; Zhou, J.; Ye, Z. Visualizing the intellectual landscape and evolution of transportation system resilience: A bibliometric analysis in CiteSpace. Dev. Built Environ. 2023, 14, 100149. [Google Scholar] [CrossRef]
- Lara, D.V.R.; Pfaffenbichler, P.; Rodrigues da Silva, A.N. Modeling the resilience of urban mobility when exposed to the COVID-19 pandemic: A qualitative system dynamics approach. Sustain. Cities Soc. 2023, 91, 104411. [Google Scholar] [CrossRef]
- Wang, N.; Wu, M.; Yuen, K.F. Modelling and assessing long-term urban transportation system resilience based on system dynamics. Sustain. Cities Soc. 2024, 109, 105548. [Google Scholar] [CrossRef]
- Zhou, Y.; Wang, J.; Yang, H. Resilience of transportation systems: Concepts and comprehensive review. IEEE Trans. Intell. Transp. Syst. 2019, 20, 4262–4276. [Google Scholar] [CrossRef]
- Mirzaee, S.; Wang, Q. Urban mobility and resilience: Exploring Boston’s urban mobility network through Twitter data. Appl. Netw. Sci. 2020, 5, 75. [Google Scholar] [CrossRef]
- Wang, J.; Liao, F.; Wu, J.; Sun, H.; Wang, W.; Gao, Z. Measurement of functional resilience of transport network: The case of the Beijing subway network. Transp. Policy 2023, 140, 54–67. [Google Scholar] [CrossRef]
- Zhang, L.; Chen, T.; Liu, Z.; Yu, B.; Wang, Y. Analysis of multi-modal public transportation system performance under metro disruptions: A dynamic resilience assessment framework. Transp. Res. Part A Policy Pract. 2024, 183, 104077. [Google Scholar] [CrossRef]
- Zou, Q.; Chen, S. Resilience-based recovery scheduling of transportation network in mixed traffic environment: A deep-ensemble-assisted active learning approach. Reliab. Eng. Syst. Saf. 2021, 215, 107800. [Google Scholar] [CrossRef]
- Watson, G.; Ahn, J.E. A systematic review: To increase transportation infrastructure resilience to flooding events. Appl. Sci. 2022, 12, 12331. [Google Scholar] [CrossRef]
- Li, Z.; Yan, W.; Wang, L. Measuring mobility resilience with network-based simulations of flow dynamics under extreme events. Transp. Res. Part D Transp. Environ. 2024, 135, 104362. [Google Scholar] [CrossRef]
- Tachaudomdach, S.; Upayokin, A.; Kronprasert, N.; Arunotayanun, K. Quantifying road-network robustness toward flood-resilient transportation systems. Sustainability 2021, 13, 3172. [Google Scholar] [CrossRef]
- Xiong, W.; Ma, X.; Zhang, D.; Cai, C.S. Resilience of road transportation networks under hydrological hazards: A review of recent studies. J. Infrastruct. Syst. 2024, 30, 4. [Google Scholar] [CrossRef]
- Ji, T.; Yao, Y.; Dou, Y.; Deng, S.; Yu, S.; Zhu, Y.; Liao, H. The impact of climate change on urban transportation resilience to compound extreme events. Sustainability 2022, 14, 3880. [Google Scholar] [CrossRef]
- Wang, Q.; Taylor, J.E. Patterns and limitations of urban human mobility resilience under the influence of multiple types of natural disaster. PLoS ONE 2016, 11, e0147299. [Google Scholar] [CrossRef]
- Esmalian, A.; Yuan, F.; Rajput, A.A.; Farahmand, H.; Dong, S.; Li, Q.; Gao, X.; Fan, C.; Lee, C.-C.; Hsu, C.-W.; et al. Operationalizing resilience practices in transportation infrastructure planning and project development. Transp. Res. Part D Transp. Environ. 2022, 104, 103214. [Google Scholar] [CrossRef]
- Sohouenou, P.Y.R.; Neves, L.A.C. Assessing the effects of link-repair sequences on road network resilience. Int. J. Crit. Infrastruct. Prot. 2021, 34, 100448. [Google Scholar] [CrossRef]
- Chan, T.H.Y. How does bike-sharing enable (or not) resilient cities, communities, and individuals? Conceptualising transport resilience from the socio-ecological and multi-level perspective. Transp. Policy 2025, 163, 247–261. [Google Scholar] [CrossRef]
- Li, S.; Zhou, Y.; Zhang, F. Interdependency in transportation system resilience: Review and discussion. Transp. Res. Part D Transp. Environ. 2025, 140, 104618. [Google Scholar] [CrossRef]
- Tori, S.; te Boveldt, G.; Keseru, I.; Macharis, C. Brussels mobility in 2050: Participatory mixed-method scenario building to explore alternative futures. Transp. Res. Interdiscip. Perspect. 2023, 22, 100919. [Google Scholar] [CrossRef]
- Wu, Y.; Chen, S. Resilience modeling and pre-hazard mitigation planning of transportation network to support post-earthquake emergency medical response. Reliab. Eng. Syst. Saf. 2023, 230, 108918. [Google Scholar] [CrossRef]
- Zhang, X.; Lu, Y.; Wang, J.; Yuan, D.; Huang, X. Quantifying road transport resilience to emergencies: Evidence from China. Sustainability 2023, 15, 14956. [Google Scholar] [CrossRef]
- Bruneau, M.; Chang, S.E.; Eguchi, R.T.; Lee, G.C.; O’Rourke, T.D.; Reinhorn, A.M.; Shinozuka, M.; Tierney, K.; Wallace, W.A.; Von Winterfeldt, D. A framework to quantitatively assess and enhance the seismic resilience of communities. Earthq. Spectra 2003, 19, 733–752. [Google Scholar] [CrossRef]
- Bian, F.; Qiao, S.; Yeh, A.G.-O. Mobility resilience: Transit-oriented development, ride-hailing, and car ownership. Transp. Res. Part D Transp. Environ. 2023, 123, 103924. [Google Scholar] [CrossRef]
- Markolf, S.A.; Helmrich, A.; Kim, Y.; Hoff, R.; Chester, M. Balancing efficiency and resilience objectives in pursuit of sustainable infrastructure transformations. Curr. Opin. Environ. Sustain. 2022, 56, 101181. [Google Scholar] [CrossRef]






| Attribute | Sustainable Urban Mobility | Resilient Urban Mobility |
|---|---|---|
| Definition | It is a strategy that enables transportation to fulfill its economic and social roles while minimizing its negative environmental impact | It is the system’s ability to resist, absorb (static), recover, and transform (dynamic) in the face of a shock |
| Objectives | To achieve a long-term state that efficiently balances environmental, social and economic results, maximizes well-being, and minimizes damage. | Effectively maintain functionality during and after disruptions, learn and adapt |
| Dimensions | Social, economic and environmental | Social, economic, natural, physical and institutional |
| Time horizon | Predominantly long-term, often generational | Immediate (with a focus on the system’s response before, during, and after a perturbation) to medium-term (recovery and adaptation planning for future events) |
| Core question | What is the most desirable, equitable, and efficient system we can create for the long term? | How can we ensure the system continues to function and recovers quickly when faced with unexpected shocks and stresses? |
| Key indicators | Measures of efficiency, equity and long-term impact (e.g., GHG emissions/capita, modal split, accessibility scores, resource consumption, fatality rates). | Measures of response and recovery (e.g., recovery time, functionality loss, network redundancy, adaptive capacity, performance loss during disruption) |
| Attribute | Integrated Vision |
|---|---|
| Objective | A mobility system that meets users’ present needs and guarantees its functionality during disruptive events without compromising the environment or society in the future |
| Time horizon | Combine long-term planning with emergency preparation and response |
| Dimensions | Social, economic, environmental, physical and institutional |
| Indicators | Combine measures of efficiency, equity and long-term impact with measures of response, recover and adaptation |
Disclaimer/Publisher’s Note: The statements, opinions and data contained in all publications are solely those of the individual author(s) and contributor(s) and not of MDPI and/or the editor(s). MDPI and/or the editor(s) disclaim responsibility for any injury to people or property resulting from any ideas, methods, instructions or products referred to in the content. |
© 2025 by the authors. Licensee MDPI, Basel, Switzerland. This article is an open access article distributed under the terms and conditions of the Creative Commons Attribution (CC BY) license (https://creativecommons.org/licenses/by/4.0/).
Share and Cite
Sassaron, M.L.d.S.; Rodrigues da Silva, A.N.; Fonseca, F.; Rodrigues, D.; Ribeiro, P.J.G.; Nakata-Osaki, C.M. Combining Resilience and Sustainability in Urban Mobility: A Scoping Review and Thematic Analysis. Land 2025, 14, 2063. https://doi.org/10.3390/land14102063
Sassaron MLdS, Rodrigues da Silva AN, Fonseca F, Rodrigues D, Ribeiro PJG, Nakata-Osaki CM. Combining Resilience and Sustainability in Urban Mobility: A Scoping Review and Thematic Analysis. Land. 2025; 14(10):2063. https://doi.org/10.3390/land14102063
Chicago/Turabian StyleSassaron, Mariana Luiza da Silva, Antônio Nélson Rodrigues da Silva, Fernando Fonseca, Daniel Rodrigues, Paulo J. G. Ribeiro, and Camila Mayumi Nakata-Osaki. 2025. "Combining Resilience and Sustainability in Urban Mobility: A Scoping Review and Thematic Analysis" Land 14, no. 10: 2063. https://doi.org/10.3390/land14102063
APA StyleSassaron, M. L. d. S., Rodrigues da Silva, A. N., Fonseca, F., Rodrigues, D., Ribeiro, P. J. G., & Nakata-Osaki, C. M. (2025). Combining Resilience and Sustainability in Urban Mobility: A Scoping Review and Thematic Analysis. Land, 14(10), 2063. https://doi.org/10.3390/land14102063

