Toward a Sense of Place Unified Conceptual Framework Based on a Narrative Review: A Way of Feeding Place-Based GIS
Abstract
1. Introduction
2. Research Issues and Aims
- (1)
- How are human relationships with places described through the literature?
- (2)
- How are SOP and its related concepts characterized?
- (3)
- How to analyze and summarize the studies sought in a unified overview?
- (4)
- How to operationalize the sense of place, in the form of a unified conceptual framework, which would be compatible with the requirements of a PBGIS?
3. Methodology
3.1. Search Strategy and Data Collection
3.2. Studies Selection Criteria
3.3. Data Extraction and Analysis
4. Results (Conceptual Approaches)
4.1. Sense of Place Forms (Approaches)
- Direction 1: From places to people;
- Direction 2: From people to places.
4.2. Sense of Place Forms: From Places to People (Direction 1)
4.2.1. Environmental Image (Urban Image)
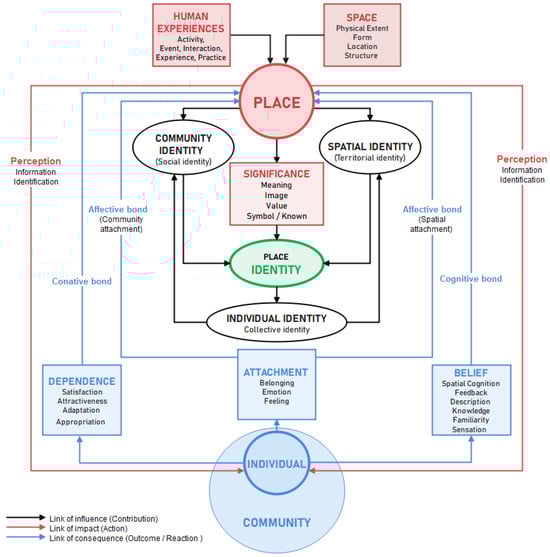
4.2.2. Identity of Place
4.2.3. Nature of Place
4.2.4. Sense of Urban Place
4.2.5. Placemaking
- Standard Placemaking: associated with the creation of quality places [76] in a general way (encompasses the other three types), as advanced by the (PPS) [75], which sees placemaking as inspiring people to collectively reimagine the public spaces that represent the heart of the community by facilitating modes of creativity and supporting its ongoing evolution [52,84];
- Strategic Placemaking: aims to design quality places that are particularly attractive to talented workers, especially in downtown areas;
- Creative Placemaking: this type is used to emphasize the use of the arts in community development [76]. It is about shaping the place character (physical and social) of urban places through artistic and cultural activities;
- Tactical Placemaking: aims at integrating citizen engagement into the process of modeling and modifying public spaces to create tactical places.
- A.
- “Tactical Urbanism” was created to improve the livability of neighborhoods.It includes several actions such as “Guerrilla Urbanism”, “Pop-Up Urbanism”, “City Repair”, “D.I.Y. Urbanism”, and others [75];
- B.
- “Lighter, Quicker, Cheaper (LQC) experiment”, originally proposed by Eric Reynolds at Urban Space Management, and later developed by PPS. This concept describes strategies for developing and transforming community spaces into successful and well-known places, on a large scale.
- Accessibility: this characteristic is measurable by the number of physical passages or visual connections of a place to its environment;
- Comfort and Image: a place must be comfortable and well presented or reputed; comfort includes, among other things, the feeling of safety, cleanliness, and availability of urban equipment and furnishings;
- Uses and activities: represent the main reasons why a place is unique, and why people visit and continue to visit public spaces;
- Sociability: a successful place must provide social gatherings and activities that promote exchanges with acquaintances and even strangers, which will provide a sense of community attachment or belonging [53].
4.2.6. Digital Placemaking
- People: The human component is an important factor to include in the process of designing solutions and initiatives for digital placemaking, to ensure lucidity and creativity; human interaction can take many forms, among others, the use of mobile applications or the input of data stored and managed by digital systems.
- Place: The design of urban places must take into account their physical environment, but also the understanding of their social and cultural environments, in order to ensure the inclusiveness and authenticity of the human experience related to these places.
- Technology: Within public space, the presence and reliability of technological infrastructure (including digital hardware and programs), as well as its inclusivity, supports digital placemaking approaches.
- Data: In a digital placemaking process, it is necessary to know the type and source of data (local or external) to use.
4.3. Sense of Place Forms: From People to Places (Direction 2)
4.3.1. Sense of Place as a Place Attachment
4.3.2. Place Attachment as a Component of Sense of Place
4.4. Conceptual Model of Sense of Place Proposal
5. Discussion
5.1. From a Social and Human Science Perspective
5.2. From a Psychological Perspective
5.3. Study Limitations
6. Conclusions
Author Contributions
Funding
Data Availability Statement
Conflicts of Interest
References
- Duarte, F. Space, Place and Territory: A Critical Review on Spatialities, 1st ed.; Routledge: London, UK, 2017. [Google Scholar]
- Blaschke, T.; Merschdorf, H.; Cabrera-Barona, P.; Gao, S.; Papadakis, E.; Kovacs-Györi, A. Place versus Space: From Points, Lines and Polygons in GIS to Place-Based Representations Reflecting Language and Culture. ISPRS Int. J. Geo-Inf. 2018, 7, 452. [Google Scholar] [CrossRef]
- Gao, S.; Janowicz, K.; McKenzie, G.; Li, L. Towards Platial Joins and Buffers in Place-Based GIS. In Proceedings of the COMP 2013—ACM SIGSPATIAL International Workshop on Computational Models of Place, Orlando, FL, USA, 5–8 November 2013; pp. 42–49. [Google Scholar]
- Cresswell, T. Place. In International Encyclopedia of Human Geography; Elsevier: Amsterdam, The Netherlands, 2009; Volume 8, pp. 169–177. [Google Scholar]
- Tuan, Y.-F. Space and place: The Perspective of Experience; University of Minnesota Press: Minneapolis, MN, USA, 1977. [Google Scholar]
- Meunier, C.M. Anne Brouillard et le Génie des Lieux; Textyles: Singapore, 2019; Volume 57, pp. 27–42. [Google Scholar]
- Koops, B.-J.; Galič, M. Conceptualizing space and place: Lessons from geography for the debate on privacy in public. In Privacy in Public Space; Edward Elgar Publishing: Cheltenham, UK, 2017. [Google Scholar]
- Kibler, K.M.; Cook, G.S.; Chambers, L.G.; Donnelly, M.; Hawthorne, T.L.; Rivera, F.I.; Walters, L. Integrating sense of place into ecosystem restoration a novel approach to achieve synergistic social-ecological impact. Ecol. Soc. 2018, 23, 25. [Google Scholar] [CrossRef]
- Masterson, V.A.; Stedman, R.C.; Enqvist, J.; Tengö, M.; Giusti, M.; Wahl, D.; Svedin, U. The contribution of sense of place to social-ecological systems research a review and research agenda. Ecol. Soc. 2017, 22, 639. [Google Scholar] [CrossRef]
- Bergsten, S.; Keskitalo, E.C.H. Feeling at Home from A Distance? How Geographical Distance and Non-Residency Shape Sense of Place among Private Forest Owners. Soc. Nat. Resour. 2019, 32, 184–203. [Google Scholar] [CrossRef]
- McCunn, L.J.; Gifford, R. Place imageability, sense of place, and spatial navigation: A community investigation. Cities 2021, 115, 103245. [Google Scholar] [CrossRef]
- Sekar, A.; Chen, R.B.; Cruzat, A.; Nagappan, M. Digital Narratives of Place: Learning About Neighborhood Sense of Place and Travel Through Online Responses. Transp. Res. Rec. 2017, 2666, 10–18. [Google Scholar] [CrossRef]
- Song, Y.; Wang, R.; Fernandez, J.; Li, D. Investigating sense of place of the Las Vegas Strip using online reviews and machine learning approaches. Landsc. Urban Plan. 2021, 205, 103956. [Google Scholar] [CrossRef]
- Gillespie, J.; Cosgrave, C.; Malatzky, C.; Carden, C. Sense of place, place attachment, and belonging-in-place in empirical research: A scoping review for rural health workforce research. Health Place 2022, 74, 102756. [Google Scholar] [CrossRef]
- McCunn, L.J.; Gifford, R. Spatial navigation and place imageability in sense of place. Cities 2018, 74, 208–218. [Google Scholar] [CrossRef]
- Quinn, T.; Bousquet, F.; Guerbois, C.; Sougrati, E.; Tabutaud, M. The dynamic relationship between sense of place and risk perception in landscapes of mobility. Ecol. Soc. 2018, 23, 39. [Google Scholar] [CrossRef]
- Tuan, Y.-F. Topophilia: A study of Environmental Perception, Attitudes, and Values; Columbia University Press: New York, NY, USA, 1990. [Google Scholar]
- Relph, E. A pragmatic sense of place. Environ. Archit. Phenomenol. 2009, 20, 24–31. [Google Scholar]
- Christin, D.; Roos, A.; Indradjati, P.N.; Tjokropandojo, D.S. A Conceptual Framework for Understanding Sense of Place Dimensions in the Heritage Context. J. Reg. City Plan. 2020, 31, 139–163. [Google Scholar]
- Norberg-Schulz, C. Genius loci: Towards a phenomenology of architecture (1979). Hist. Cities Issues Urban Conserv. 2019, 8, 31. [Google Scholar]
- Seamon, D. Place, place identity, and phenomenology: A triadic interpretation based on JG Bennett’s systematics. In The Role of Place Identity in the Perception, Understanding, and Design of Built Environments; Bentham Science Publishers: Sharjah, United Arab Emirates, 2012; pp. 3–21. [Google Scholar]
- Terashima, M.; Clark, K. A heuristic look at “Sense of Place” for planning. Can. J. Urban Res. 2021, 30, 72–84. [Google Scholar]
- Relph, E. Place and Placelessness; Pion: London, UK, 1976. [Google Scholar]
- Seamon, D.; Sowers, J. Place and Placelessness, Edward Relph. In Key Texts in Human Geography; Sage: London, UK, 2008; pp. 43–51. [Google Scholar]
- Kansas State University Architecture Department. Environmental & Architectural Phenomenology; New Prairie Press: Manhattan, KS, USA, 2009; Volume 20. [Google Scholar]
- Lisa, S. Contested Interiority: Sense of Outsideness/Insideness Conveyed through Everyday Interactions with University Campus Doors. Interiority 2019, 2, 25–41. [Google Scholar] [CrossRef]
- Papadakis, E.; Blaschke, T. Place-based GIS: Functional Space. In Proceedings of the 4th AGILE PhD School, 2208.; AGILE PhD School: Salzburg, Austria, 2017; pp. 1–4. [Google Scholar]
- Goodchild, M.F. Formalizing Place in Geographic Information Systems. In Communities, Neighborhoods, and Health: Expanding the Boundaries of Place; Burton, L.M., Matthews, S.A., Leung, M., Kemp, S.P., Takeuchi, D.T., Eds.; Springer: New York, NY, USA, 2011; pp. 21–33. [Google Scholar]
- Delpino-Chamy, M.; Albert, Y.P. Assessment of Citizens & rsquo; Perception of the Built Environment throughout Digital Platforms: A Scoping Review. Urban Sci. 2022, 6, 46. [Google Scholar] [CrossRef]
- Roche, S. Geographic Information Science I: Why does a smart city need to be spatially enabled? Prog. Hum. Geogr. 2014, 38, 703–711. [Google Scholar] [CrossRef]
- Huck, J.; Whyatt, J.; Coulton, P. Spraycan: A PPGIS for capturing imprecise notions of place. Appl. Geogr. 2014, 55, 229–237. [Google Scholar] [CrossRef]
- Roche, S. Geographic information science III: Spatial thinking, interfaces and algorithmic urban places—Toward smart cities. Prog. Hum. Geogr. 2017, 41, 657–666. [Google Scholar] [CrossRef]
- Roche, S.; Feick, R. Wiki-Place: Building Place-Based GIS from VGI. Position Paper from VGI Worshop Role of Volunteered Geographic Information in Advancing Science: Quality and Credibility, in conjunction with GIScience 2012. 2012. Available online: https://www.researchgate.net/publication/236624993_Wiki-place_Building_place-based_GIS_from_VGI (accessed on 20 August 2024).
- De Vidovich, L. Place-based tools for participatory urban planning: The potentialities of Soft GIS. In Proceedings of the Habitation Tactics: Imagining Future Spaces in Architecture, City and Landscape, Tirana, Albania, 20–23 September 2018. [Google Scholar]
- Quesnot, T.; Roche, S. Measure of Landmark Semantic Salience through Geosocial Data Streams. ISPRS Int. J. Geogr. Inf. 2014, 4, 1–31. [Google Scholar] [CrossRef]
- Levac, D.; Colquhoun, H.; O’Brien, K.K. Scoping studies: Advancing the methodology. Implement. Sci. 2010, 5, 69. [Google Scholar] [CrossRef] [PubMed]
- Peters, M.D.J.; Godfrey, C.; McInerney, P.; Khalil, H.; Larsen, P.; Marnie, C.; Pollock, D.; Tricco, A.C.; Munn, Z. Best practice guidance and reporting items for the development of scoping review protocols. JBI Evid. Synth. 2022, 20, 953–968. [Google Scholar] [CrossRef] [PubMed]
- Munn, Z.; Pollock, D.; Khalil, H.; Alexander, L.; Mclnerney, P.; Godfrey, C.M.; Peters, M.; Tricco, A.C. What are scoping reviews? Providing a formal definition of scoping reviews as a type of evidence synthesis. JBI Evid. Synth. 2022, 20, 950–952. [Google Scholar] [CrossRef]
- Pollock, D.; Peters, M.D.; Khalil, H.; McInerney, P.; Alexander, L.; Tricco, A.C.; Evans, C.; de Moraes, B.; Godfrey, C.M.; Pieper, D.; et al. Recommendations for the extraction, analysis, and presentation of results in scoping reviews. JBI Evid. Synth. 2023, 21, 520–532. [Google Scholar] [CrossRef]
- Munn, Z.; Peters, M.D.; Stern, C.; Tufanaru, C.; McArthur, A.; Aromataris, E. Systematic review or scoping review? Guidance for authors when choosing between a systematic or scoping review approach. BMC Med. Res. Methodol. 2018, 18, 143. [Google Scholar] [CrossRef]
- Peters, M.D.; Godfrey, C.; McInerney, P.; Munn, Z.; Tricco, A.C.; Khalil, H. Chapter 11: Scoping reviews. In JBI Manual for Evidence Synthesis; Joanna Briggs Institute reviewer’s manual; JBI: Johor, Malaysia, 2020. [Google Scholar]
- Peters, M.D.; Godfrey, C.M.; Khalil, H.; McInerney, P.; Parker, D.; Soares, C.B. Guidance for conducting systematic scoping reviews. JBI Evid. Implement. 2015, 13, 141–146. [Google Scholar] [CrossRef]
- Arksey, H.; O’Malley, L. Scoping studies: Towards a methodological framework. Int. J. Soc. Res. Methodol. 2005, 8, 19–32. [Google Scholar] [CrossRef]
- Haddaway, N.R.; Page, M.J.; Pritchard, C.C.; McGuinness, L.A. PRISMA2020: An R package and Shiny app for producing PRISMA 2020-compliant flow diagrams, with interactivity for optimised digital transparency and Open Synthesis. Campbell Syst. Rev. 2022, 18, e1230. [Google Scholar] [CrossRef]
- Erdiaw-Kwasie, M.O.; Basson, M. Reimaging socio-spatial planning: Towards a synthesis between sense of place and social sustainability approaches. Plan. Theory 2018, 17, 514–532. [Google Scholar] [CrossRef]
- Lynch, K. The Image of the City; MIT Press: Cambridge, MA, USA, 1964. [Google Scholar]
- Canter, D The Psychology of Place; St Martin’S Press: New York City, NY, USA, 1977.
- Ahmed, M.; Zeile, P. Places’ representation on social media—A study to analyze the differences between the virtual communities and the offline environment. In Proceedings of the 25th International Conference on Urban Planning, Regional Development, Information Society and Urban, Transport, and Environmental Technologies, Aachen, Germany, 15–18 September 2020. [Google Scholar]
- Punter, J. Participation in the design of urban space. Landsc. Des. 1991, 200, 24–27. [Google Scholar]
- Montgomery, J. Making a city: Urbanity, vitality and urban design. J. Urban Des. 1998, 3, 93–116. [Google Scholar] [CrossRef]
- Ghavampour, E.; Vale, B. Revisiting the “Model of Place”: A Comparative Study of Placemaking and Sustainability. Urban Plan. 2019, 4, 196–206. [Google Scholar] [CrossRef]
- Project_for_Public_Spaces_PPS. What Is Placemaking? 2007. Available online: https://www.pps.org/article/what-is-placemaking (accessed on 25 January 2023).
- Project_for_Public_Spaces_PPS. What Makes a Successful Place? 2020. Available online: https://www.pps.org/article/grplacefeat#comments (accessed on 25 January 2023).
- Morrison, J. Digital Town Centres: Digital Placemaking for People and Place. Smart Classes 2021. Available online: https://smartclasses.co/knowledge-base/digital-town-centres-digital-placemaking-for-people-and-place/ (accessed on 27 January 2023).
- Huang, J.; Obracht-Prondzynska, H.; Kamrowska-Zaluska, D.; Sun, Y.; Li, L. The image of the City on social media: A comparative study using “Big Data” and “Small Data” methods in the Tri-City Region in Poland. Landsc. Urban Plan. 2021, 206, 103977. [Google Scholar] [CrossRef]
- Dalton, R.; Bafna, S. The syntactical image of the city: A reciprocal definition of spatial elements and spatial syntaxes. In Proceedings of the 4th International Space Syntax Symposium, London, UK, 17–19 June 2003. [Google Scholar]
- Rossi, A. The Architecture of the City; Oppositions books; MIT Press: Cambridge, UK, 1984. [Google Scholar]
- Su, Q. Research and Application of the Locus and Urban Catalyst Theory in the Renewal of Chinese Traditional Districts—Urban Renewal of Yinxiang District in Nanjing, China; Blekinge Institute of Technology: Karlskrona, Sweden, 2014; p. 111. [Google Scholar]
- Lak, A.; Hakimian, P. Collective memory and urban regeneration in urban spaces: Reproducing memories in Baharestan Square, city of Tehran, Iran. City Cult. Soc. 2019, 18, 100290. [Google Scholar] [CrossRef]
- Jo, S. Aldo Rossi: Architecture and Memory. J. Asian Archit. Build. Eng. 2003, 2, 231–237. [Google Scholar] [CrossRef]
- Sameer, M.A. A Case Study on Intangible Cultural Heritage of Indus Valley Civilization: Alteration and Re-Appearance of Ancient Artifacts and Its Role in Modern Economy. Int. J. Recent Sci. Res. 2019, 9, 29898–28902. [Google Scholar]
- Ilovan, O.-R.; Dulamă, M.E. (Eds.) Territorial Identity and Values in Geographical Education; Presa Universitară Clujeană: Cluj-Napoca, Romania, 2016. [Google Scholar]
- Simak, L. Tourist maps to capture place identity during disruptive events: The case of Beirut. Urban Plan. 2022, 7, 155–168. [Google Scholar] [CrossRef]
- Ali, O.; Mansour, Y.; Elshater, A.; Fareed, A. Assessing the Identity of Place through Its Measurable Components to Achieve Sustainable Development. Civ. Eng. Arch. 2022, 10, 137–157. [Google Scholar] [CrossRef]
- Hu, X. Seeking Identity in College Towns through Public Spaces: An American Experience. Int. Trans. J. Eng. Manag. Appl. Sci. Technol. 2020, 11, 11A04P. [Google Scholar]
- Ghoomi, H.A.; Yazdanfar, S.A.; Hosseini, S.B.; Maleki, S.N. Comparing the Components of Sense of Place in the Traditional and Modern Residential Neighborhoods. Procedia-Soc. Behav. Sci. 2015, 201, 275–285. [Google Scholar] [CrossRef]
- Dimitrovski, D.; Lemmetyinen, A.; Nieminen, L. How could a social network analysis boost an evolutionary ecosystem in cultural heritage tourism? J. Destin. Mark. Manag. 2017, 19, 100554. [Google Scholar]
- Ghosh, M.; Nag, S.; Roy, S. Evolving Methodology for Visual Perception of Urban Place: Future Direction to Incorporate Geo-spatial Context. SPANDREL 2016, 12, 2015–2016. [Google Scholar]
- Moradi, A.; Yazdanfar, S.A.; Maleki, S.N. Exploring the Sense of Place Components in Historic Districts: A Strategy for Urban Designers and Architects. Iran Univ. Sci. Technol. 2020, 30, 30–43. [Google Scholar]
- Ramadhani, A.N.; Faqih, M.; Hayati, A. Inhabitant’s sense of place in the context of tourism Kampung. J. Archit. Environ. 2018, 17, 151–168. [Google Scholar] [CrossRef]
- Bahauddin, A.; Prihatmanti, R.; Putri, S. ‘Sense of Place’ on Sacred Cultural and Architectural Heritage: St. Peter’s Church of Melaka. Interiority 2022, 5, 53–74. [Google Scholar] [CrossRef]
- Hes, D.; Mateo-Babiano, I.; Lee, G. Fundamentals of Placemaking for the Built Environment: An Introduction. In Placemaking Fundamentals for the Built Environment; Hes, D., Hernandez-Santin, C., Eds.; Springer: Singapore, 2020; pp. 1–13. [Google Scholar]
- Abusaada, H.; Elshater, A. Effect of people on placemaking and affective atmospheres in city streets. Ain Shams Eng. J. 2021, 12, 3389–3403. [Google Scholar] [CrossRef]
- Mateo-Babiano, I.; Lee, G. People in Place: Placemaking Fundamentals. In Placemaking Fundamentals for the Built Environment; Hes, D., Hernandez-Santin, C., Eds.; Springer: Singapore, 2020; pp. 15–38. [Google Scholar]
- Wyckoff, M.A. Definition of placemaking: Four different types. Plan. Zoning News 2014, 32, 1. [Google Scholar]
- Ellery, P.J.; Ellery, J.; Borkowsky, M. Toward a Theoretical Understanding of Placemaking. Int. J. Community Well-Being 2021, 4, 55–76. [Google Scholar] [CrossRef]
- Svobodova, K.; Plieninger, T.; Sklenicka, P. Place re-making and sense of place after quarrying and social-ecological restoration. Sustain. Dev. 2023, 31, 2240–2255. [Google Scholar] [CrossRef]
- Freeman, G.; Bardzell, J.; Bardzell, S.; Liu, S.Y.; Lu, X.; Cao, D. Smart and Fermented Cities: An Approach to Placemaking in Urban Informatics. In Proceedings of the 2019 CHI Conference on Human Factors in Computing Systems; Association for Computing Machinery: Glasgow, UK, 2019; p. 44. [Google Scholar]
- Jacobs, J. The Death and Life of Great American Cities; Random House: New York, NY, USA, 1961. [Google Scholar]
- Whyte, W.H. The Social Life of Small Urban Spaces; Conservation Foundation: Washington, DC, USA, 1980. [Google Scholar]
- Gehl, J. Life Between Buildings: Using Public Space; Van Nostrand Reinhold: New York, NY, USA, 1987; Volume 23. [Google Scholar]
- Wesener, A.; Fox-Kämper, R.; Sondermann, M.; Münderlein, D. Placemaking in Action: Factors That Support or Obstruct the Development of Urban Community Gardens. Sustainability 2020, 12, 657. [Google Scholar] [CrossRef]
- Courage, C.; Borrup, T.; Jackson, M.R.; Legge, K.; McKeown, A.; Platt, L.; Schupbach, J. The Routledge Handbook of Placemaking; Routledge: Abingdon, UK, 2021. [Google Scholar]
- Ellery, P.J.; Ellery, J. Strengthening community sense of place through placemaking. Urban Plan. 2019, 4, 237–248. [Google Scholar] [CrossRef]
- Hardley, J.; Richardson, I. Digital placemaking and networked corporeality: Embodied mobile media practices in domestic space during COVID-19. Convergence 2021, 27, 625–636. [Google Scholar] [CrossRef]
- Norum, R.; Polson, E. Placemaking ‘experiences’ during COVID-19. Convergence 2021, 27, 609–624. [Google Scholar] [CrossRef]
- Sharma, A.; Jaggi, R.K. Reconceptualising Digital Placemaking: A Netnographic Study from the State of Uttarakhand, India. J. Creat. Commun. 2022, 18, 274–291. [Google Scholar] [CrossRef]
- Basaraba, N. The emergence of creative and digital place-making: A scoping review across disciplines. New Media Soc. 2021, 25, 1470–1497. [Google Scholar] [CrossRef]
- Liu, Z.-M.; Liu, C.-Y.; Chen, C.-Q.; Ye, X.-D. 360degree digital travel to improve emotional state and well-being during the COVID-19 pandemic: The role of presence and sense of place. Cyberpsychol. Behav. Soc. Netw. 2023, 26, 690–697. [Google Scholar] [CrossRef]
- Bowman, N.D.; Banks, J.; Rittenour, C.E. Country roads through 1s and 0s: Sense of place for and recollection of West Virginia following long-term engagement with Fallout 76. Technol. Mind Behav. 2020, 1, 1–11. [Google Scholar] [CrossRef]
- Tomitsch, M.; McArthur, I.; Haeusler, M.H.; Foth, M. The Role of Digital Screens in Urban Life: New Opportunities for Placemaking. In Citizen’s Right to the Digital City: Urban Interfaces, Activism, and Placemaking; Foth, M., Brynskov, M., Ojala, T., Eds.; Springer: Singapore, 2015; pp. 37–54. [Google Scholar]
- Frith, J.; Richter, J. Building participatory counternarratives: Pedagogical interventions through digital placemaking. Convergence 2021, 27, 696–710. [Google Scholar] [CrossRef]
- Główczyński, M. Toward User-Generated Content as a Mechanism of Digital Placemaking—Place Experience Dimensions in Spatial Media. ISPRS Int. J. Geo-Inf. 2022, 11, 261. [Google Scholar] [CrossRef]
- Halegoua, G.; Polson, E. Exploring ‘digital placemaking’. Convergence 2021, 27, 573–578. [Google Scholar] [CrossRef]
- Stokes, B.; Bar, F.; Baumann, K.; Caldwell, B.; Schrock, A. Urban furniture in digital placemaking: Adapting a storytelling payphone across Los Angeles. Convergence 2021, 27, 711–726. [Google Scholar] [CrossRef]
- Shih, C.-M.; Treija, S.; Zaleckis, K.; Bratuškins, U.; Chen, C.-H.; Chen, Y.-H.; Chiang, C.T.W.; Jankauskaitė-Jurevičienė, L.; Kamičaitytė, J.; Koroļova, A.; et al. Digital Placemaking for Urban Regeneration: Identification of Historic Heritage Values in Taiwan and the Baltic States. Urban Plan. 2021, 6, 257–272. [Google Scholar] [CrossRef]
- Morrison, J. A Definition of Digital Placemaking for Urban Regeneration. Calvium 2018. Available online: https://calvium.com/a-definition-of-digital-placemaking-for-urban-regeneration (accessed on 27 January 2023).
- Wang, Z.; Li, D.; Cheng, H.; Luo, T. Multifaceted Influences of Urbanization on Sense of Place in the Rural–Urban Fringes of China: Growing, Dissolving, and Transitioning. J. Urban Plan. Dev. 2020, 146, 04019026. [Google Scholar] [CrossRef]
- Shaykh-Baygloo, R. Foreign tourists’ experience: The tri-partite relationships among sense of place toward destination city, tourism attractions and tourists’ overall satisfaction—Evidence from Shiraz, Iran. J. Destin. Mark. Manag. 2021, 19, 100518. [Google Scholar] [CrossRef]
- Brown, G.; Raymond, C.M.; Corcoran, J. Mapping and measuring place attachment. Appl. Geogr. 2015, 57, 42–53. [Google Scholar] [CrossRef]
- Nelson, J.; Ahn, J.J.; Corley, E.A. Sense of place: Trends from the literature. J. Urban. Int. Res. Placemak. Urban Sustain. 2020, 13, 236–261. [Google Scholar] [CrossRef]
- Vanclay, F.M.; Higgins, M.; Blackshaw, A. Making Sense of Place: Exploring Concepts and Expressions of Place Through Different Senses and Lenses; National Museum of Australia Press: Canberra, Australia, 2011. [Google Scholar]
- Raymond, C.M.; Kytta, M.; Stedman, R. Sense of Place, Fast and Slow: The Potential Contributions of Affordance Theory to Sense of Place. Front. Psychol. 2017, 8, 1674. [Google Scholar] [CrossRef]
- Ghafourian, M.; Hesari, E. Evaluating the Model of Causal Relations Between Sense of Place and Residential Satisfaction in Iranian Public Housing (The Case of Mehr Housing in Pardis, Tehran). Soc. Indic. Res. 2018, 139, 695–721. [Google Scholar] [CrossRef]
- Mojtabavi, S.M.; Motalebi, G.; Far, S.H.G. An Analysis of Influential Factors in Developing a Sense of Place Attachment (Case Study: Tajrish Bazaar). Bagh-E Nazar 2022, 18, 37–54. [Google Scholar]
- Williams, D.; Roggenbuck, J. Measuring Place Attachment: Some Preliminary Results. In Proceedings of the National Parks and Recreation, Leisure Research Symposium, San Antonio, TX, USA, 20–22 October 1989. [Google Scholar]
- Li, X.; Kleinhans, R.; van Ham, M. Ambivalence in Place Attachment: The Lived Experiences of Residents in Declining Neighbourhoods Facing Demolition in Shenyang, China. Hous. Stud. 2017, 34, 997–1020. [Google Scholar] [CrossRef]
- Kyle, G.; Graefe, A.; Manning, R. Testing the Dimensionality of Place Attachment in Recreational Settings. Environ. Behav. 2005, 37, 153–177. [Google Scholar] [CrossRef]
- Halpenny, E.A. Pro-environmental behaviours and park visitors: The effect of place attachment. J. Environ. Psychol. 2010, 30, 409–421. [Google Scholar] [CrossRef]
- Ramkissoon, H.; Weiler, B.; Smith, L.D.G. Place attachment and pro-environmental behaviour in national parks: The development of a conceptual framework. J. Sustain. Tour. 2012, 20, 257–276. [Google Scholar] [CrossRef]
- Jorgensen, B.S.; Stedman, R.C. Stedman, Sense of Place as an Attitude: Lakeshore Owners Attitudes Toward Their Properties. J. Environ. Psychol. 2001, 21, 233–248. [Google Scholar] [CrossRef]
- Deutsch, K.; Yoon, S.Y.; Goulias, K. Modeling travel behavior and sense of place using a structural equation model. J. Transp. Geogr. 2013, 28, 155–163. [Google Scholar] [CrossRef]
- Rubinstein, R.I.; Parmelee, P.A. Attachment to Place and the Representation of the Life Course by the Elderly. In Place Attachment; Altman, I., Low, S.M., Eds.; Springer: Boston, MA, US, 1992; pp. 139–163. [Google Scholar]
- Yuksel, A.; Yuksel, F.; Bilim, Y. Destination attachment: Effects on customer satisfaction and cognitive, affective and conative loyalty. Tour. Manag. 2010, 31, 274–284. [Google Scholar] [CrossRef]
- Žlender, V.; Gemin, S. Testing urban dwellers’ sense of place towards leisure and recreational peri-urban green open spaces in two European cities. Cities 2020, 98, 102579. [Google Scholar] [CrossRef]
- Newell, R.; Canessa, R. From sense of place to visualization of place: Examining people-place relationships for insight on developing geovisualizations. Heliyon 2018, 4, e00547. [Google Scholar] [CrossRef]
- Williams, D.R.; Vaske, J.J. The Measurement of Place Attachment: Validity and Generalizability of a Psychometric Approach. For. Sci. 2003, 49, 830–840. [Google Scholar] [CrossRef]
- Soini, K.; Vaarala, H.; Pouta, E. Residents’ sense of place and landscape perceptions at the rural–urban interface. Landsc. Urban Plan. 2012, 104, 124–134. [Google Scholar] [CrossRef]
- Cao, W.; Yu, W.; Xu, J. City vs. Town residents’ place attachment, perceptions and support for tourism development in a linear World Cultural Heritage Site. PLoS ONE 2021, 16, e0258365. [Google Scholar] [CrossRef] [PubMed]
- Gokce, D.; Chen, F. Multimodal and scale-sensitive assessment of sense of place in residential areas of Ankara, Turkey. J. Hous. Built Environ. 2021, 36, 1077–1101. [Google Scholar] [CrossRef]
- Kyle, G.; Graefe, A.; Manning, R.; Bacon, J. Effect of Activity Involvement and Place Attachment on Recreationists’ Perceptions of Setting Density. J. Leis. Res. 2004, 36, 209–231. [Google Scholar] [CrossRef]
- Ramkissoon, H. Authenticity, satisfaction, and place attachment: A conceptual framework for cultural tourism in African island economies. Dev. South. Afr. 2015, 32, 292–302. [Google Scholar] [CrossRef]
- Hesari, E.; Peysokhan, M.; Havashemi, A.; Gheibi, D.; Ghafourian, M.; Bayat, F. Analyzing the Dimensionality of Place Attachment and Its Relationship with Residential Satisfaction in New Cities: The Case of Sadra, Iran. Soc. Indic. Res. 2019, 142, 1031–1053. [Google Scholar] [CrossRef]
- Hawthorne, T.L.; Toohy, K.R.; Yang, B.; Graham, L.; Lorenzo, E.M.; Torres, H.; McDonald, M.; Rivera, F.; Bouck, K.; Walters, L.J. Mapping Emotional Attachment as a Measure of Sense of Place to Identify Coastal Restoration Priority Areas. Appl. Geogr. 2022, 138, 102608. [Google Scholar] [CrossRef]
- Hashemnezhad, H.; Heidari, A.A.; Hoseini, P.M. Sense of Place” and “Place Attachment. Int. J. Archit. Urban Dev. 2013, 3, 5–12. [Google Scholar]
- Livani, M.; Saremi, H.; Rafieian, M. Developing a conceptual model for the relationship between rituals and the city based on the Theory of Sense of Place: The case of the historical texture of Gorgan, Iran. Urbe-Rev. Bras. De Gest. Urbana 2021, 13, e20200139. [Google Scholar] [CrossRef]
- A Yusran, Y.; Santoso, D.K. Buk: An inornate folksy construction in creating cultural space. IOP Conf. Ser. Earth Environ. Sci. 2020, 490, 012018. [Google Scholar] [CrossRef]
- Ujang, N.; Zakariya, K. The Notion of Place, Place Meaning and Identity in Urban Regeneration. Procedia-Soc. Behav. Sci. 2015, 170, 709–717. [Google Scholar] [CrossRef]
- Erfani, G. Reconceptualising Sense of Place: Towards a Conceptual Framework for Investigating Individual-Community-Place Interrelationships. J. Plan. Lit. 2022, 37, 452–466. [Google Scholar] [CrossRef]
- Rickard, L.N.; Stedman, R.C. From ranger talks to radio stations: The role of communication in sense of place. J. Leis. Res. 2015, 47, 15–33. [Google Scholar] [CrossRef]
- Rezaei, H.; Keramati, G.; Dehbashi Sharif, M.; Nasir Salami, M. A Schematic Explanatory Pattern for the Psychological Process of Achieving Environmental Meaning and Actualizing Sense of Place Focusing on the Intervening Role of the Perception. Bagh-E Nazar 2018, 15, 49–66. [Google Scholar]
- Peng, J.; Strijker, D.; Wu, Q. Place Identity: How Far Have We Come in Exploring Its Meanings? Front. Psychol. 2020, 11, 294. [Google Scholar] [CrossRef] [PubMed]
- Proshansky, H.M. The City and Self-Identity. Environ. Behav. 1978, 10, 147–169. [Google Scholar] [CrossRef]
- Jorgensen, B.S.; Stedman, R.C. A comparative analysis of predictors of sense of place dimensions: Attachment to, dependence on, and identification with lakeshore properties. J. Environ. Manag. 2006, 79, 316–327. [Google Scholar] [CrossRef]
- Sedawi, W.; Assaraf, O.B.Z.; Reiss, M.J. Regenerating Our Place: Fostering a Sense of Place Through Rehabilitation and Place-Based Education. Res. Sci. Educ. 2021, 51, 461–498. [Google Scholar] [CrossRef]
- Hussein, F.; Stephens, J.; Tiwari, R. Cultural Memories and Sense of Place in Historic Urban Landscapes: The Case of Masrah Al Salam, the Demolished Theatre Context in Alexandria, Egypt. Land 2020, 9, 294. [Google Scholar] [CrossRef]
- Domingues, R.B.; Goncalves, G.; de Jesus, S.N. Measuring Sense of Place: A New Place-People-Time-Self Model. J. Spat. Organ. Dyn. 2021, 9, 239–258. [Google Scholar]
- Stedman, R.C. Is It Really Just a Social Construction? The Contribution of the Physical Environment to Sense of Place. Soc. Nat. Resour. 2003, 16, 671–685. [Google Scholar] [CrossRef]
- Puechlong, C.; Charbonnier, E.; Weiss, K. Study of the links between emotional regulation strategies and sense of place in the expression of symptoms of post-traumatic stress disorder in flood victims. J. Environ. Psychol. 2021, 76, 101656. [Google Scholar] [CrossRef]
- Dameria, C.; Akbar, R.; Indradjati, P.N.; Tjokropandojo, D.S. The relationship between residents’ sense of place and sustainable heritage behaviour in Semarang Old Town, Indonesia. Int. Rev. Spat. Plan. Sustain. Dev. 2022, 10, 24–42. [Google Scholar] [CrossRef] [PubMed]
- Venables, D.; Pidgeon, N.F.; Parkhill, K.A.; Henwood, K.L.; Simmons, P. Living with nuclear power: Sense of place, proximity, and risk perceptions in local host communities. J. Environ. Psychol. 2012, 32, 371–383. [Google Scholar] [CrossRef]
- Lefebvre, H. The Production of Space; Nicholson-Smith, D., Translator; Wiley: Hoboken, NI, USA, 1991; p. 33. [Google Scholar]
- Ridgway, M.; Kirk, S. Home sweet home: Creating a sense of place in globally mobile working lives. Glob. Netw. 2021, 21, 749–768. [Google Scholar] [CrossRef]
- Cresswell, T. Place: An Introduction; John Wiley & Sons: Wiley: Hoboken, NI, USA, 2014. [Google Scholar]
- Augé, M. Non-Places: An Introduction to Supermodernity; Verso Books: Brooklyn, NY, USA, 2009. [Google Scholar]
- Erel, A.I.; Cohen, M. ‘No place like home?’ A qualitative study of the experience of sense of place among cancer patients near the end of life. Heal. Soc. Care Community 2021, 30, E1194–E1201. [Google Scholar]
- Khan, G.; Qureshi, J.A.; Khan, A.; Shah, A.; Ali, S.; Bano, I.; Alam, M. The role of sense of place, risk perception, and level of disaster preparedness in disaster vulnerable mountainous areas of Gilgit-Baltistan, Pakistan. Environ. Sci. Pollut. Res. 2020, 27, 44342–44354. [Google Scholar] [CrossRef]
- Devine-Wright, P. Rethinking NIMBYism: The role of place attachment and place identity in explaining place-protective action. J. Community Appl. Soc. Psychol. 2009, 19, 426–441. [Google Scholar] [CrossRef]
- Clermont, H.J.K.; Dale, A.; Reed, M.G.; King, L. Sense Place A Source Tens. Canada’s West Coast Energy Conflicts. Coast. Manag. 2019, 47, 189–206. [Google Scholar]
- Kim, G.; Ko, Y.; Lee, H. The Effects of Community-Based Socioscientific Issues Program (SSI-COMM) on Promoting Students’ Sense of Place and Character as Citizens. Int. J. Sci. Math. Educ. 2020, 18, 399–418. [Google Scholar] [CrossRef]
- Ng, M.K.; Yeung, T.C.; Kwan, M.-P.; Tieben, H.; Lau, T.Y.T.; Zhu, J.; Xu, Y. Place qualities, sense of place and subjective well-being: A study of two typical urban neighbourhoods in Hong Kong. Cities Heal. 2021, 6, 1122–1133. [Google Scholar] [CrossRef]
- Phungsoonthorn, T.; Charoensukmongkol, P. Antecedents and outcomes associated with a sense of place toward the organization of Myanmar migrant workers in Thailand. Equal. Divers. Incl. Int. J. 2020, 39, 195–218. [Google Scholar] [CrossRef]
- Eaton, W.M.; Eanes, F.R.; Ulrich-Schad, J.D.; Burnham, M.; Church, S.P.; Arbuckle, J.G.; Cross, J.E. Trouble with Sense of Place in Working Landscapes. Soc. Nat. Resour. 2019, 32, 827–840. [Google Scholar] [CrossRef]
- Puren, K.; Roos, V.; Coetzee, H. Sense of place: Using people’s experiences in relation to a rural landscape to inform spatial planning guidelines. Int. Plan. Stud. 2018, 23, 16–36. [Google Scholar] [CrossRef]
- Abou-Shouk, M.A.; Zoair, N.; El-Barbary, M.N.; Hewedi, M.M. Sense of place relationship with tourist satisfaction and intentional revisit: Evidence from Egypt. Int. J. Tour. Res. 2018, 20, 172–181. [Google Scholar] [CrossRef]
- Zhang, J.; Li, Q. Research on the Complex Mechanism of Placeness, Sense of Place, and Satisfaction of Historical and Cultural Blocks in Beijing’s Old City Based on Structural Equation Model. Complexity 2021, 2021, 6673158. [Google Scholar] [CrossRef]
- Peng, L.; Lin, L.; Liu, S.; Xu, D. Interaction between risk perception and sense of place in disaster-prone mountain areas: A case study in China’s Three Gorges Reservoir Area. Nat. Hazards 2017, 85, 777–792. [Google Scholar] [CrossRef]
- van Heel, B.F.; van den Born, R.J.G. Studying residents’ flood risk perceptions and sense of place to inform public participation in a Dutch river restoration project. J. Integr. Environ. Sci. 2020, 17, 35–55. [Google Scholar] [CrossRef]









| Boolean Operator | Search Line | Combination | Targeted Part | Criterion/Reason |
|---|---|---|---|---|
| Level 1 | “sense of place” OR “place identity” OR “place attachment” OR “sense of belonging” OR “place perception” | Title | SOP is essential in this study; to ensure the presence of the conceptualization and the components of SOP and related concepts. | |
| AND | Level 2 | “concept*“ OR “character*” OR “categor*” OR “component*” | Throughout the document | To achieve the research objective. |
| AND | Level 3 | “conceptual model” OR “conceptual framework” OR “conceptual basis” OR “conceptual schem*” OR “theoretical model” OR “theoretical framework” OR “theoretical basis” OR “theoretical schem*” | Throughout the document | To achieve the research objective. |
| Criteria | Information Considered | Justification |
|---|---|---|
| Inclusion criteria | ||
| Year of publication | All years. | For more results to consider. |
| Type of Study | No restrictions on document type. | |
| Language | English. | The research topic of (SOP) is sufficiently addressed in English. |
| Relevance | Presence of SOP characterization, aspects, and components; presence of a conceptual model. | Ensure the availability and quality of relevant information. |
| Exclusion criteria | ||
| Duplicates | Duplicate documents. | Reduce the number of results to avoid procedural redundancies. |
| Peer review | Not peer reviewed. | Ensure credibility and quality of studies. |
| Accessibility | Full text is not available or not accessible. | Keep only studies available and ready for analysis. |
| Conceptual Approach | Thinkers/Works | Conceptual Diagram/Components |
|---|---|---|
| Environmental image (urban image) | Kevin Lynch [46] | ![]() [46] |
| Identity of place | Edward Relph [23] | ![]() [23] |
| Nature of place | David Canter [47] | ![]() [48] |
| Sense of urban place | John Punter [49] John Montgomery [50] | ![]() ![]() [51] |
| Placemaking | Project for Public Spaces (PPS) [52] | ![]() [53] |
| Digital Placemaking | Jo Morrison (Calvium) [54] | ![]() [54] |
| Conceptual Approach | Thinkers/Works | Conceptual Diagram/Components (Source: Authors) |
|---|---|---|
| Sense of Place as a Place Attachment | Williams and Roggenbuck [106] | ![]() [107] |
| Kyle, Graefe and Manning [108] | ![]() [108] | |
| Elizabeth A. Halpenny [109] | ![]() [110] | |
| Place Attachment as a Component of Sens of Place | Jorgensen and Stedman [111] | ![]() [111] |
| Deutsch, Yoon and Goulias [112] | ![]() [112] |
Disclaimer/Publisher’s Note: The statements, opinions and data contained in all publications are solely those of the individual author(s) and contributor(s) and not of MDPI and/or the editor(s). MDPI and/or the editor(s) disclaim responsibility for any injury to people or property resulting from any ideas, methods, instructions or products referred to in the content. |
© 2025 by the authors. Licensee MDPI, Basel, Switzerland. This article is an open access article distributed under the terms and conditions of the Creative Commons Attribution (CC BY) license (https://creativecommons.org/licenses/by/4.0/).
Share and Cite
Rezeg, A.; Roche, S.; Eveno, E. Toward a Sense of Place Unified Conceptual Framework Based on a Narrative Review: A Way of Feeding Place-Based GIS. Land 2025, 14, 170. https://doi.org/10.3390/land14010170
Rezeg A, Roche S, Eveno E. Toward a Sense of Place Unified Conceptual Framework Based on a Narrative Review: A Way of Feeding Place-Based GIS. Land. 2025; 14(1):170. https://doi.org/10.3390/land14010170
Chicago/Turabian StyleRezeg, Ahmed, Stéphane Roche, and Emmanuel Eveno. 2025. "Toward a Sense of Place Unified Conceptual Framework Based on a Narrative Review: A Way of Feeding Place-Based GIS" Land 14, no. 1: 170. https://doi.org/10.3390/land14010170
APA StyleRezeg, A., Roche, S., & Eveno, E. (2025). Toward a Sense of Place Unified Conceptual Framework Based on a Narrative Review: A Way of Feeding Place-Based GIS. Land, 14(1), 170. https://doi.org/10.3390/land14010170













