Abstract
The role of spatial factors in reducing carbon emissions has been receiving increasing attention from researchers; however, these impacts may involve spatial heterogeneity. In this study, 337 prefecture-level cities in China were taken as the research object. Based on national-level urban data, the global impact of urban spatial form on carbon emissions was then investigated using ordinary least squares regression, the spatial error model, and the spatial lag model. The local effects of urban spatial form on carbon emissions in different cities were then investigated using geographically weighted regression. The findings are as follows. Overall, the larger the urban built-up area and the more fragmented and decentralized the urban land use, the greater the carbon emissions. Conversely, the more centralized the urban center of a city, the lower its carbon emissions. Locally, for some Chinese cities, the total area, landscape shape index, and mean Euclidean nearest-neighbor distance were found to have significant positive effects on carbon emissions, while the largest-patch index had a significant negative impact. For all Chinese cities, the patch density was found to have no significant effect on carbon emissions. In 29% of the cities in which the landscape division index was found to significantly affect carbon emissions, this effect was positive, while it was negative in the remaining 71%. The policy implications emerging from this study lie in the need for decision-makers and urban planners to guide the shaping of low-carbon urban spatial forms.
1. Introduction
Urban regions have emerged as major contributors to worldwide energy consumption. Studies have shown that cities account for more than two-thirds of worldwide energy use and over 70% of global carbon emissions [1]. Therefore, reducing urban carbon emissions is essential for tackling global climate change. Aside from socioeconomic factors, spatial-optimization strategies related to urban spatial form play a crucial part in mitigating carbon emissions and mitigating global warming [2,3]. Urban spatial form, which refers to the characteristics of urban space in relation to scale, shape, and compactness, is an important urban-geography research issue. The urban spatial form is the spatial projection of the urban development pattern, and this profoundly affects the growth of a city, including its land use, traffic organization, and infrastructure construction [4].
Different urban spatial forms tend to have different social, ecological, and environmental impacts. Under resource constraints and the need for ecologically sustainable development, ecology-oriented urban spatial regulation has become an area of considerable interest in research considering urban spatial form [5]. Building low-carbon cities from the dual perspectives of socioeconomic and spatial patterns is a vital aspect of China’s response to the challenges of climate change.
Notably, urban spatial form has dual significance in relation to climate change: on the one hand, it can help mitigate warming, i.e., by reducing local carbon emissions through optimization of urban spatial form; on the other hand, it can also be useful for adapting to climate change, e.g., by increasing the amount of open space to cope with urban flooding [6]. With the introduction of the concept of “low-carbon cities”, the mechanisms of the effect of urban spatial form on carbon emissions and the spatial planning paths required to achieve low-carbon goals have become notable issues in the field of sustainable urban development [7]. Privitera et al. argued that in the past few decades, rapid urban expansion has led to unsustainable urban spatial forms from the perspective of energy and the environment, and they noted that studying the connections between spatial form, energy consumption, and carbon emissions is essential for urban planning that seeks to deal with climate change [8]. Spatial planning, with its rich connotations of governance, corporate organization, policy integration, and technical analysis and design, can contribute to developing low-carbon cities by fostering technological advancements in the built environment [9].
In general, relevant studies have explored the impact of urban spatial form on carbon emissions from two main perspectives: urban sprawl and urban compactness. The expansion of construction land and the conversion of agricultural land is a general trend of urban land-use change, and urban expansion profoundly affects urban spatial form [10]. Sprawling and low-density development greatly impacts the environment [11], and curbing urban sprawl is essential to tackling climate change [12]. Some scholars have argued that urban sprawl generally leads to more air pollution and greater carbon emissions [13] and that smaller cities are more energy efficient than larger ones [14]. For example, Bereitschaft and Debbage used landscape metrics to quantify urban form in 86 metropolitan areas in the United States; they found that urban sprawl generally results in more air pollution and higher carbon emissions [15]. Ewing and Rong studied the effect of urban spatial form on household energy consumption and found that residents of towns and cities characterized by sprawling forms are more likely to live in spacious standalone residences and thus consume more energy [16].
Previous studies have primarily used socioeconomic data to quantify urban spatial form by constructing economy-based or population-based indicators, among which population density is a common metric. Liddle [17] used urban population density as a variable to measure urban form; he found that for cities in developing countries, the effect of urban form on private-vehicle energy use is more pronounced. Gudipudi et al.’s empirical study of the United States showed that doubling the urban population density would reduce carbon emissions by at least 42% [18]. Using data from 500 surveys, Kim and Kim examined the impact of population density on the carbon footprints of residents in Seoul and found that high population density is conducive to reducing residents’ carbon footprints [19]. Correspondingly, urban infill development is the counterpart to urban sprawl [20]. Enhancing land-use mix, urban development density, and public transport accessibility [21] are favorable for decreasing carbon emissions. Lee and Lee studied the impact of spatial form on household carbon emissions in 125 metropolitan areas in the United States; they suggested that governments should adopt “smart growth” policies to promote compact, transit-friendly urban development to reduce carbon emissions [22]. Sustainable urban planning principles include compact cities with high densities, diverse land use, and pedestrian-oriented community design [23].
In general, a compact urban spatial form is considered to be more environmentally friendly, reducing the need for commuting and shortening the average distance traveled, which is conducive to saving energy and reducing emissions [24]. Veneri’s study of 82 Italian metropolitan areas concluded that urban sprawl resulted in more carbon emissions, while urban compactness had a negative link with carbon emissions [25]. Liu and Sweeney conducted a study on the Greater Dublin area to analyze the correlation between carbon emissions and spatial form. They discovered that fragmented urban growth patterns led to higher levels of carbon emissions [26].
Some scholars have observed that compact urban development patterns lead to lower carbon emissions by improving urban transportation [27], adjusting commuting patterns [28], increasing population density [29], and changing land-use forms and urban central structures [30]. For example, research by Cirilli and Veneri of 111 Italian cities showed that urban form influenced carbon emissions by influencing commuting patterns and that small, compact, multi-centered urban spatial forms were conducive to lower carbon emissions [31]. Makido et al. investigated the correlation between urban spatial form and carbon emissions by examining 50 Japanese cities. They found that high-density monocentric urban forms may result in increased per-capita carbon emissions [32].
However, some scholars hold different views and believe that compactness is not necessarily required for low-carbon urban spatial forms. Gaigné et al. pointed out that the compact growth of cities affects prices, salaries, and land rents, which motivates businesses and residents to relocate, thus reshaping the spatial morphology of cities and generating more carbon emissions [33]. Reichert et al. considered the carbon effects of both daily and long-distance travel; they found that urban spatial form had different effects on each and that once long-distance travel was taken into account, it was not necessarily possible to conclude that “compact urban development patterns promote carbon reduction” [34]. Echenique et al. argued that while urban spatial form significantly influences the quality of environments, economic progress, and social equity, its impact on energy use and carbon emissions was very limited and that it should not be taken for granted that compact cities are the best strategy for all urban spatial forms [35].
Although prior research has been devoted to investigating the mechanisms by which urban spatial form affects carbon emissions, most have focused mainly on the overall impact, and there has been a lack of research on the spatial heterogeneity of urban carbon emissions. There are regional differences, and the impact of urban spatial form on carbon emissions may vary from city to city, leading to possible differences in relevant policy decisions. Therefore, this study sought to validate the differential impacts of urban spatial form on carbon emissions, thereby advancing the theoretical comprehension of the correlation between urban spatial form and carbon emissions.
The subsequent sections of this research are structured as follows. Section 2 of the study centers on data and methods, including methods for quantifying carbon emissions, metrics for measuring urban spatial form, use of global regression, and utilizing the geographically weighted regression (GWR) methodology. Section 3 provides the results, which include differences in urban spatial form, the outcomes of global regression, and GWR modeling. Section 4 summarizes the results and sets out four policy implications based on this study. Section 5 discusses some limitations of this study and presents the prospect of future research.
2. Methods and Data
2.1. Quantifying Carbon Emissions
Based on the top-down principle, the carbon-emission data for Chinese cities used in this study were calculated from energy statistics combined with nighttime lighting data and population-grid data. Ou et al. noted that some research has used spatial proxies, such as radiance-calibrated nightlight and population density, to create carbon emission inventories. These proxies are used to downscale national emission data into finer spatial scales [36]. The population grid is a useful tool for illustrating the spatial distribution of carbon emissions because it provides an appropriate measure of human activity [37]. Liu et al. pointed out that, as one of the spatial proxies, nighttime light imagery can detect information from urban areas, small human habitats, etc., and has been proven to be a more promising data source than population grid for estimating high-resolution carbon emissions [38]. Using nighttime imagery and demographic data from the U.S. Department of Energy (DOE), Ghosh et al. found that carbon emissions are distributed proportionally to the brightness of nighttime lights. They concluded that the relationship between satellite-observed nighttime lighting and carbon emissions is complex but that combining nighttime lighting imagery with population grids can help to disaggregate carbon emissions to spatial grids more accurately [39].
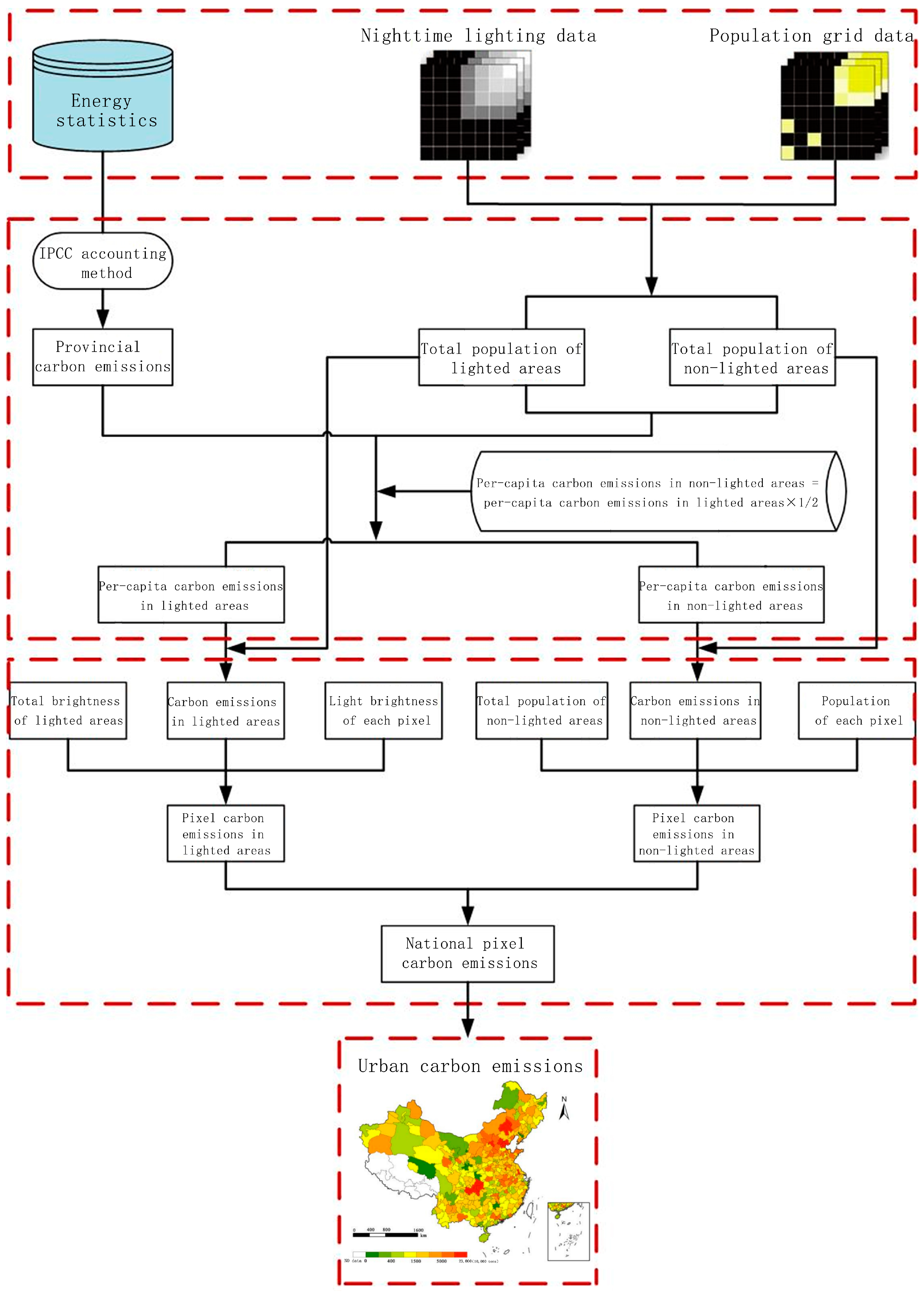
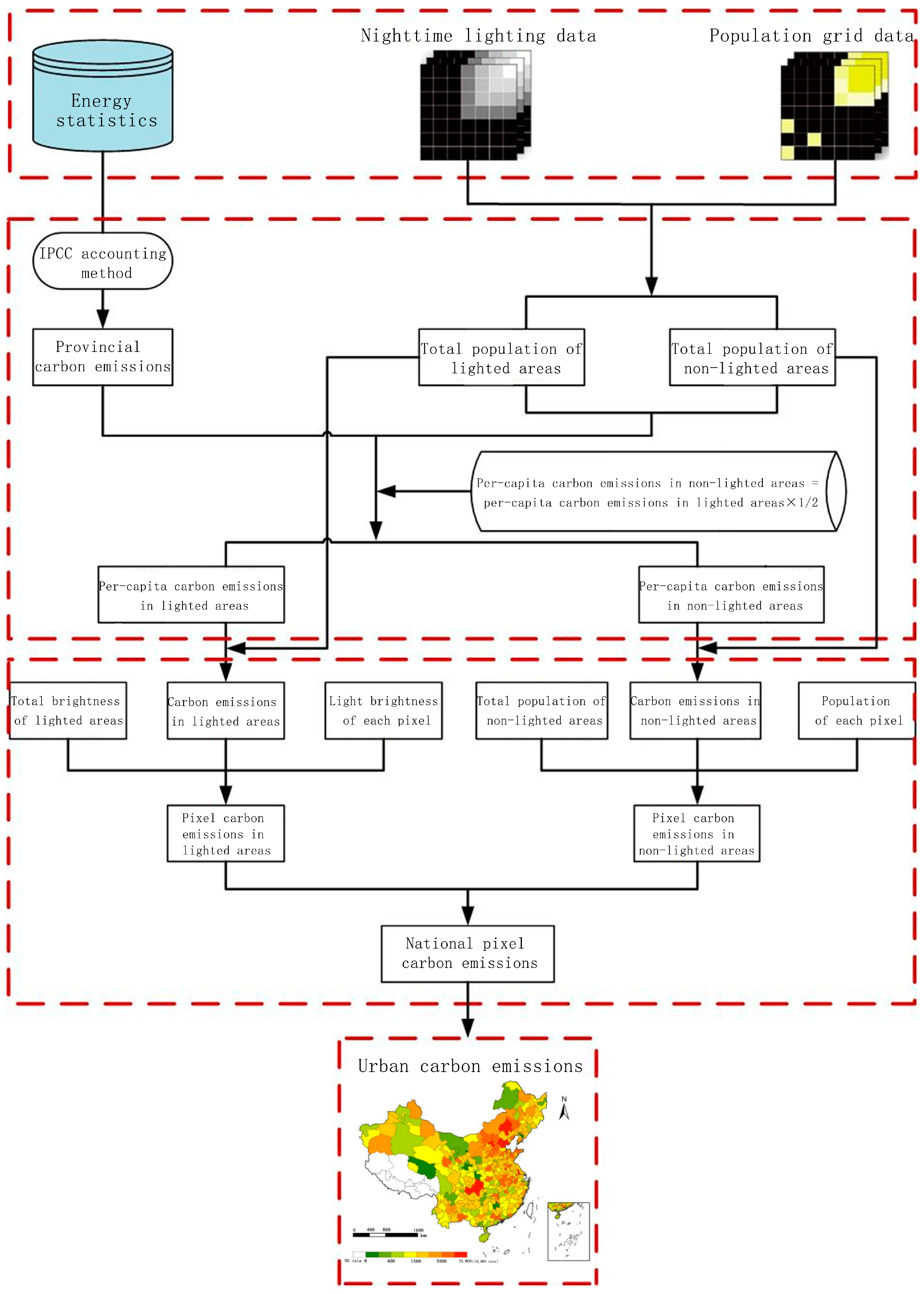
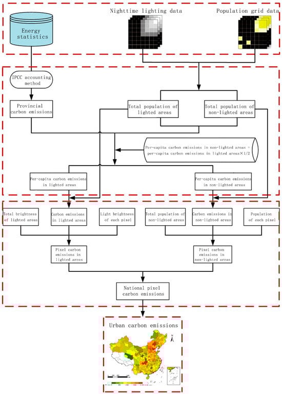
Figure 1 displays a schematic of the specific operational procedure for quantifying carbon emissions. In the first step, based on the energy consumption of each provincial administrative unit, the carbon-emission factors provided by the Intergovernmental Panel on Climate Change (IPCC) were used to calculate carbon emissions at the provincial level. In the second step, the nighttime lighting data were overlaid with the population-grid data to obtain the total populations of the lighted and non-lighted areas. In the third step, based on the conclusions of a relevant study (specifically that the per-capita carbon emissions in non-lighted areas are only half of those in lighted areas), the per-capita carbon emission in lighted and non-lighted regions was calculated by combining the provincial-scale carbon-emission data derived in the first step with the total populations in lighted and non-lighted areas derived in the second step. In the fourth step, the total carbon emissions from lighted and non-lighted regions were calculated using the per-capita carbon emissions derived in the third step and the population data derived in the second step. In the fifth step, based on the ratio between the total carbon emissions of the lighted areas and the total luminance, the carbon emissions of each image of the lighted areas were calculated using their luminance values. In the sixth step, based on the ratio between the total carbon emissions and the total population in the non-lighted area, the carbon emissions per image in the non-lighted area were calculated using the number of people per image. In the seventh step, the carbon-emission data obtained from images in the fifth and sixth steps were combined, i.e., the image carbon-emission data at the national level was calculated. In the eighth step, the carbon emissions of each municipal administrative unit were calculated separately by overlaying the municipal administrative area layer with the national carbon emissions derived in the seventh step.
Figure 1.
Summary of system for estimating urban carbon emissions from nighttime lighting data.
Because China only publishes energy statistics at the provincial level, provincial carbon emissions data in China are usually obtained through accounting methods. Carbon emissions data at the city level are not directly available through accounting methods and need to be calculated using energy statistics combined with nighttime lighting data and population grid data. Since data on various types of energy consumption and cement production can be obtained from China’s officially published statistical yearbooks, the IPCC’s emission-factor approach was used to estimate the carbon emissions of 30 provincial administrations in China:
where CEi denotes the carbon emissions of fossil-fuel type i (coal, coke, petrol, paraffin, diesel, fuel oil, or natural gas), Ei is the primary energy consumption of fossil fuel i, Fi denotes the carbon-emission factor for fossil fuel i, Q is the cement-production volume, and F is the carbon-emission factor for cement production.
The nighttime light data were taken from the fourth edition of the stable nighttime light data published by the National Geophysical Data Centre of the National Oceanic and Atmospheric Administration of America (https://ngdc.noaa.gov (accessed on 15 October 2023)). Figure 2 shows a map of China’s nighttime lights. The spatial distribution data of China’s population in 1 km grid squares was acquired from the Data Centre for Resource and Environmental Sciences of the Chinese Academy of Sciences (http://www.resdc.cn/ (accessed on 15 October 2023)). The data used for China’s spatial population distribution were obtained from county-level population statistics, taking into account a variety of factors closely related to population and applying a multi-factor weighting method to derive population values on a 1 km × 1 km grid. Figure 3 shows the spatial distribution of China’s population.
Figure 2.
Nighttime lighting map of China.
Figure 3.
Spatial distribution of China’s population.
In order to ensure the credibility of the results of the estimated values, the estimated values of carbon emissions were verified by comparing them with the accounting values of energy carbon emissions in the statistical yearbooks of the corresponding cities. However, since most cities in China do not publish official energy statistics at the prefecture level, this study obtained the energy terminal consumption of 17 cities by searching the statistical yearbooks of each prefecture-level city, which was used as a benchmark for comparison and validation. According to the results in Figure 4, the maximum difference between the estimated value of carbon emissions and the accounting value obtained through the statistical yearbook is 61.645 million tonnes, and the minimum difference is 836,300 tonnes, with an average relative error (MRE) of 35.61%, and the R2 between the estimated value and the statistical value is 91.79%. It shows that the accuracy of the estimated carbon emissions is good and can be used to carry out the analysis of the spatial and temporal distribution of carbon emissions and the pattern of changes in each prefecture-level city.
Figure 4.
Comparison of accounting values and estimated values of carbon emissions.
2.2. Quantifying Urban Spatial Form
In this study, various landscape metrics were selected to quantitatively measure the spatial forms of Chinese cities from different perspectives. These landscape metrics, which were initially used in landscape ecology studies, allow the quantification of landscape patterns at each of three levels: patch, class, and landscape. Landscape metrics have been extensively used to quantify urban morphology, and they can be used to mirror three fundamental characteristics of urban form: size, shape complexity, and compactness. For example, Li et al. selected seven landscape metrics such as total area (TA), perimeter–area fractal dimension (PAFRAC), area-weighted mean shape index (AWMSI), landscape shape index (LSI), patch density (PD), landscape division index (DIVISION), and splitting index (SPLIT) to quantify the three dimensions of the urban landscape pattern: expansion, shape complexity, and compactness [40]. Wang et al. chose seven landscape metrics, including total area (TA), perimeter–area fractal dimension (PAFRAC), mean perimeter–areas ratio (PARA_MN), landscape shape index (LSI), effective mesh size (MESH), patch cohesion index (COHESION), and contagion (CONTAG) to measure the three aspects of urban landscape pattern: extension, irregularity, and compactness [41].
For this study, six landscape metrics were selected to quantitatively measure the urban spatial forms of Chinese cities. The total area (TA) is the aggregate of the areas of all landscape patches, i.e., the total area of urban construction land. Changes in TA can reflect urban growth or shrinkage processes, and it can form the basis for calculating other landscape metrics. The largest-patch index (LPI) indicates the area of the largest patch among all landscape patches as a proportion of the TA; this can, to some extent, reflect the dominance or primacy of the central city. The landscape shape index (LSI) measures the overall complexity of landscape geometry based on the area–perimeter ratio. The LSI indicates the degree of irregularity in the geometry of urban areas: the larger the LSI, the more irregular the shape of an urban site. The landscape division index (DIVISION) reflects the degree of fragmentation of landscape patches. If the value of DIVISION is 0, this means that the landscape consists of a single intact patch; increasing values of DIVISION indicate increasingly fragmented landscape patches. The patch density (PD) indicates the number of landscape patches per unit area. The higher the value of PD, the more fragmented the metropolitan area. The mean Euclidean nearest-neighbor distance (ENN_MN) reflects the degree of landscape patch separation. A larger value of ENN_MN indicates that different landscape patches are further apart, and it can thus reflect the degree of dispersion of urban areas. In this study, TA was used to reflect a city’s spatial scale and growth or shrinkage; LPI was used to reflect a city’s centrality; LSI was used to reflect the complexity of the city shape; and PD, DIVISION, ENN_MN were used to reflect a city’s compactness. The formulae for these six landscape metrics are shown in Table 1.
Table 1.
Landscape metrics for measuring urban spatial form.
Remote sensing data relating to land use in China was acquired from the Data Centre for Resource and Environmental Sciences of the Chinese Academy of Sciences (http://www.resdc.cn (accessed on 15 October 2023)). In this study, current land-use data for China was obtained based on Landsat TM and Landsat ETM remote sensing images, and urban construction land was extracted separately as a basis for the next step of measuring urban spatial form. A set of metrics was then calculated to quantitatively measure urban spatial forms in terms of scale expansion, regularity of form, and compactness. Figure 5 shows the map of China’s land use.
Figure 5.
Map of China’s land use.
2.3. Modeling
2.3.1. Global Regression
Global linear regression employs a single equation to represent the overall statistical relationships between a dependent variable and several explanatory factors. Ordinary least squares (OLS) regression is the fundamental and widely used global regression method in classical econometrics, and it is widely applied to studying the correlations between variables. The equation for OLS regression is:
where s denotes the city under study, Ys denotes the dependent variable, Xsi denotes explanatory variable i, β denotes the parameter to be estimated, and εs denotes a random-error term.
The fundamental assumption of the OLS is that all units are independent of each other and are not interconnected, thus ignoring the spatial properties of the data, i.e., spatial interrelationships. Neglecting spatial factors may lead to a biased estimation.
Based on classical econometrics, spatial econometrics incorporates spatial autocorrelation into its analytical framework, resulting in spatial econometric models whose premise assumptions are more consistent with objective reality. The spatial-error model (SEM) and spatial-lag model (SLM) are commonly used spatial econometric models. Using an SEM to study the influences of spatial units on neighboring units can solve the error-term problem. The calculation formula for this is:
where ρ denotes the autocorrelation coefficient of the spatial error term, εs denotes the spatially autocorrelated error term, and Wss represents a diagonal weighting matrix.
The SLM can also be referred to as the spatial autoregressive model. This uses a spatial matrix to represent spatial correlations in addition to the explanatory variables. The spatial-lag term is substituted into the model to consider the spatial effects on the model itself. The calculation formula for this is as follows:
where W is a spatial weight matrix, Wy denotes a spatial-lag factor related to the dependent variable observation y, X denotes the independent variable observation matrix, ρ and β denote the spatial autocorrelation coefficients, and ε is an error term.
In this study, the general OLS model, the SEM, and the SLM were used to thoroughly examine the global impact of spatial form on carbon emissions, aiming to obtain a more precise and complete analysis.
2.3.2. Partial Regression
Another approach to multiple linear regression involves the application of local linear regression methods, and the most representative of these is GWR. In the framework of global regression, unique regression coefficients can be obtained, and spatial autocorrelation is not considered, blurring the potential relationships between important local variables. Compared with global regression, GWR has apparent advantages because it considers spatial heterogeneity and can produce corresponding regression coefficients for each spatial unit. Based on capturing the spatial heterogeneity aspect, Table 2 summarises the advantages and limitations of global regression and geographically weighted regression. The GWR model is expressed as follows:
where (ui,vi) is the coordinates of the point i in space, β0(ui,vi) is the intercept value, and βj(ui,vi) is a set of values of parameters at point i. Unlike the “fixed” coefficient estimates over space in the global model, the model allows the parameter estimates to vary across space and is, therefore, more likely to capture local effects.
Table 2.
Comparison between global regression and geographic weighted regression.
To calibrate the model, it is assumed that observed data close to point i will have a more significant impact on estimating the βj(ui,vi) parameters than data located farther from observation i. The estimation of parameters βj(ui,vi) is given by:
where W(ui,vi) is an n × n matrix whose diagonal elements denote the geographical weightings of data for observation i, and the off-diagonal elements are zero. The weight matrix is produced for each point i during the estimation of parameters.
The assumption of heterogeneous differences in the socioeconomic phenomena of different spatial units is more in line with objective reality. The spatial weight matrix W(ui,vi) is introduced to represent the relative importance of inter-regional interactions:
Selecting Wij is a critical step in constructing the GWR model; it is influenced by the bandwidth, i.e., the distance-decay function. The research established the best bandwidth by using the Akaike information criterion (AIC). In the GWR model, the regression parameters are obtained by calculating the spatial weight matrix Wij. A double-square weighting function was chosen to calculate the inter-city spatial weights:
where qij is the bandwidth particular to location i, qi denotes the distance between the qth region to the regression region, and I(di − qi) is a conditional function.
3. Results
3.1. Different Spatial Characteristics of Urban Spatial Forms in China
Based on the calculation results of the landscape metrics, spatial distribution maps of the six landscape metrics can be further derived to examine the different spatial characteristics of urban spatial forms in China. Figure 6 illustrates that the Beijing–Tianjin–Hebei, Yangtze River Delta, and Pearl River Delta are the three main metropolitan agglomerations with significantly high values of TA. This reflects the rapid urbanization processes in the three major urban agglomerations, which have brought about the rapid expansion of urban built-up regions. Moreover, North China has the second highest value of TA, indicating that the urban area of cities in North China is at a higher level than in much of the rest of the country. This is partly because North China is a typical densely populated area, and it has a greater overall demand for urban land; it is also due to the terrain of the North China Plain being flat, meaning that the growth of urban areas is less constrained by the terrain.
Figure 6.
Spatial distributions of indicators of urban spatial form in China.
Cities in the western region generally have smaller TA values, with Chengdu and Chongqing being the two western cities with larger urban-land areas. The LPI does not exhibit very significant spatial variation, and high and low LPI cities do not form distinct zones. The LSI has a greater geographical distribution in the south compared to the north, as well as a higher distribution in the east compared to the west. This suggests that the spatial geometries of cities in the south and the east are more irregular. It is particularly worth noting that the eastern coastal region and Chongqing City are prominent high-LSI-value areas, and this is mainly influenced by topography. Because coastal areas are usually intertwined with water networks, and Chongqing is China’s famous “mountain city”, the internal terrain of the city has a large number of undulations; all these factors will interfere with normal urban expansion, resulting in the formation of a more irregularly shaped urban spatial form.
The DIVISION values of China’s cities are generally high, and there is no obvious specific high-value area. However, the DIVISION values of cities in Xinjiang, Qinghai, Gansu, Ningxia, and other provinces and regions in the northwest are generally small and form a low-value area. This suggests that there is a low level of urban land fragmentation in northwestern cities. The regions of North China, Northeast China, and Xinjiang comprise low-PD-value areas, indicating that cities in these regions have fewer urban patches per unit area and less fragmentation of urban land. The ENN_MN has a pronounced geographical gradient, with greater values seen in the western area and lower values in the eastern region. This indicates that the average distance between neighboring land patches in the west area is larger than that in the east-central area.
By analyzing the spatial distributions of the DIVISION, PD, and ENN_MN values together, it can be found that although the DIVISION and PD values of cities in the northwest region are relatively low, their ENN_MN values are relatively high. This shows that although the land-use dispersion (fragmentation) of the cities in the northwest is not high, the separated urban land patches are generally far apart. This may be related to the vast size of urban administrative areas in the Northwest Territories, where distances between towns and cities are usually large.
3.2. Global Regression Results
The results of the OLS regression without considering spatial factors show that TA, DIVISION, and ENN_MN have significant positive effects on carbon emissions. In contrast, LPI has a substantial negative impact, and LSI and PD have no significant impact. The findings of the spatial econometric model estimate indicate that the SLM and SEM have higher R2 values than the non-spatial OLS model, indicating that the spatial econometric model fits the correlation between carbon emissions and spatial form better than the non-spatial OLS model. Both the SLM and SEM yielded results that were consistent with the OLS model, i.e., that TA, DIVISION, and ENN_MN have significant positive effects on carbon emissions, and LPI has negative effects. LSI and PD were again found to have no significant impact, signifying the robustness of the global regression findings.
Table 3 displays the global regression results. The findings of the global regression can be regarded as general conclusions for the whole sample. For this study, they represent the overall effect of spatial form on urban carbon emissions in China at the national level. TA has a positive impact on carbon emissions, indicating that the larger the area of urban construction land, the greater the carbon emissions. This is due to the urban development resulting from the fast urbanization in China, which has led to an increase in carbon emissions. As the LPI measures the centrality of a city, the significant negative effect of the LPI indicates that the higher a city’s centrality, the lower its carbon emissions. This shows that creating a “strong center” can reduce urban carbon emissions to a certain extent. DIVISION significantly affects urban carbon emissions, suggesting that decentralized and fragmented urban development patterns lead to greater carbon emissions. This is mainly due to the spatial separation of urban functions as a direct result of the fragmentation and decentralization of urban land use, which generates demand for cross-regional transport. In addition, the significant positive effect of ENN_MN further suggests that the greater the distance between different clusters/slices of a city, the greater its carbon emissions. This result ties well with the findings of previous research on the influence of urban sprawl on carbon emissions by scholars such as Bereitschaft and Debbage [15] and Ewing and Rong [16]. This is due to the daily and pervasive nature of such cross-regional traffic flows within cities and because urban carbon emissions increase with the distance between different areas within a city.
Table 3.
Results of global regression.
3.3. Partial Regression Results
As previously mentioned, the global regression does not account for spatial heterogeneity, meaning that the effects of urban spatial form on carbon emissions may vary across different cities. Thus, the GWR approach was used to further investigate the variety of spatial morphological impacts, based on the global regression findings.
Figure 7 displays the spatial distribution of the local R2 values of the GWR model. It can be seen that the R2 values are between 0.45 and 0.86, and most cities have R2 values greater than 0.5, indicating that the six spatial morphology indices selected in this study are a good fit for carbon emissions in Chinese cities. In addition, there are relatively noticeable spatial differences in the distribution of R2, with cities located in Guangdong, Guangxi, and Hainan having higher R2 values, generally above 0.83. In contrast, cities located in Northeast China, North China, and the central and lower sections of the Yangtze River have lower R2 values, generally between 0.45 and 0.65. This spatial divergence of R2 values may be due to differences in industrial structure: cities with a higher proportion of heavy industries are more influenced by the carbon emissions of high-emission sectors; in comparison, in cities with a lower proportion of heavy industries, these high-emission industries have a lesser impact. The influence of urban spatial form is, therefore, more pronounced in the latter.
Figure 7.
R2 distribution of GWR results.
Table 4 shows the proportions of cities (with respect to the overall quantity of cities) with significant effects (p < 0.05) on carbon emissions resulting from each of the six spatial-form indices, as well as the proportions of cities with positive and negative effects among the cities with significant effects. It can be seen that for 88.6% of Chinese cities, TA has a positive impact. This means that the larger the land area on which a city is built, the more carbon emissions it will create. For 90.5% of Chinese cities, LPI has a negative effect. This means that the higher a city’s centrality (the higher the percentage of the greatest urban area parcels) and the more compact its pattern, the lower the carbon emissions it will create. For 23.3% of Chinese cities, LSI has a positive effect. This means that the more irregular the geometry of a city, the more carbon emissions it will create. For 33.8% of Chinese cities, DIVISION has a significant effect. Of those cities where DIVISION significantly affects carbon emissions, 29% show a positive impact, and the remaining 71% show a negative effect. For 42.6% of Chinese cities, ENN_MN has a positive impact. The greater the distance between different clusters/regions within a city, the greater its carbon emissions. For all Chinese cities, PD was found to have no significant effect.
Table 4.
Summary of significance of GWR results.
Some of the results of the GWR local regressions correlate with those from the global regression. For example, the expansion of urban construction land results in an escalation of carbon emissions, and PD has no significant effect. In addition, the local regressions also yielded some findings that cannot be observed in the global regression. These include the negative effect of LPI and the positive impact of ENN_MN, which are only seen in some cities. From the global perspective, LSI has no significant effect. However, the results of GWR show that LSI has a positive impact in some cities. The results of the global regression only show a positive effect of DIVISION, while the results of GWR show detail that DIVISION has a positive impact in some cities but a negative effect in other parts of cities.
Figure 8 shows the spatial distributions of the coefficients of the six spatial pattern indices derived from the GWR model as explanatory variables. It can be seen that TA has a positive effect on the majority of cities. Moreover, the coefficients of TA are the largest for cities located in Guangdong, Guangxi, and Hainan, indicating that urban expansion makes a more important contribution to increasing carbon emissions in these cities.
Figure 8.
Distributions of coefficients of independent variables in GWR results.
LPI has a significant negative effect in most cities, and the magnitude of this effect increases from north to south. This shows that for most cities in China—especially those in the southern region—promoting the integration and development of fragmented urban land, forming concentrated and contiguous urban areas, and increasing the centrality of built-up urban areas is one possible way to reduce carbon emissions. The consolidation of fragmented urban land will facilitate the clustering of urban production functions on the one hand and the unclogging of links between different areas on the other, thereby improving operational efficiency and ultimately reducing energy consumption.
For cities in Xinjiang, Qinghai, Gansu, and Ningxia in northwest China and cities in Sichuan and Chongqing in southwest China, LSI has a positive effect, indicating that an increase in the irregularity of urban spatial shape results in greater carbon emissions. Therefore, if cities in the western region hope to achieve a reduction in carbon emissions, they should pay attention to and strengthen the guiding role of urban planning and promote the orderly development of urban space.
DIVISION shows different effects on carbon emissions in different cities: in cities in the border areas of Xinjiang and Inner Mongolia in the far north of China, DIVISION has a positive effect, indicating that the decentralized and fragmented development of cities will generate more carbon emissions. However, DIVISION exhibits a negative impact in the southeastern coastal region, suggesting that urban agglomeration in these areas generates more carbon emissions. Most of the cities in the northern border areas are sparsely populated with large administrative areas, and most of the towns are scattered and far apart. Conversely, the southeast coastal region is one of the most economically developed and densely populated areas in China, with a generally high level of urbanization development, and the concentrations of population and industry in urban centers have reached reasonably high levels. Further compact development will thus lead to uneconomic concentration, resulting in negative externalities such as traffic congestion, which will reduce energy-use efficiency and lead to more carbon emissions. This finding is consistent with the outcomes of Reichert et al., who state that long-distance travel and other traffic factors will contribute to a certain degree of rise in carbon emissions [34].
ENN_MN has a significant impact on the central and northwest regions, and this effect is more prominent in the central region. This indicates that for these cities, the greater the distance between different areas of the city, the more carbon emissions are generated. This finding implies that, while “leapfrog” development is an effective means of curbing urban sprawl, the distance between new urban districts and the city center should not be too great, as this will have a negative environmental effect and lead to more carbon emissions.
Based on the above findings, the results suggest that delineating an urban growth boundary can help to control urban sprawl and thus curb the growth of carbon emissions. In addition, a compact polycentric urban spatial configuration, efficient mixed land usage, and transit-oriented development (TOD) patterns are all ways to produce low-carbon urban spatial structures and patterns. This result ties well with the findings of previous studies on the impact of urban compactness on carbon emissions by scholars such as Des Rosiers [13], Zahabi [21], and Aguiléra and Voisin [28].
4. Conclusions and Policy Implications
In this study, 337 prefecture-level cities in China were taken as research objects, and urban construction land was extracted based on Landsat TM and Landsat ETM remote sensing images. Six landscape metrics—TA, LPI, LSI, DIVISION, PD, and ENN_MN—were used to quantitatively measure urban spatial form from three perspectives: size, shape complexity, and compactness. The study examined the global impact of urban spatial form on carbon emissions in China by analyzing national-level urban data with OLS regression, SEM, and SLM methods. The study then proceeded to examine the local impacts of urban spatial form on carbon emissions in various cities, using the technique of GWR.
The results of the global regression showed the following: the larger the area of urban construction land, the greater the carbon emissions; the higher the centrality of the central area, the lower the carbon emissions; the fragmentation and decentralization of urban land results in greater carbon emissions; and the greater the distance between different groups/parcels of a city, the greater its carbon emissions.
The results of partial regressions showed the following: for most Chinese cities, an increase in the area of urban construction land brings about a rise in carbon emissions; the negative effect of the dominance of a central city on carbon emissions and the positive impact of the average distance between districts is only reflected in some cities; the irregularity of urban shape has a significant positive effect in some cities; finally, the influence of urban compactness on carbon emissions is negative in some cities but positive in others.
The impact of urban spatial form on carbon emissions may vary from city to city, resulting in potential variations in policy implications. Therefore, governments in China should fully understand the role of planning instruments in optimizing urban spatial structure and promoting energy conservation and emissions reduction in cities by shaping low-carbon urban spatial forms.
First, appropriate “infill” development should be encouraged. Through planning means such as the use of urban growth boundaries to control the disorderly spread of a city, the transformation of the form of urban space should be guided from rough expansion to delicate filling. For example, the urban growth boundary is set to expand outwards along transport corridors and urban cluster patterns, encouraging infill development within the city while growing at the edges. The urban growth boundary is refined by taking into account such elements as the current state of land use, the location of service centers and main streets, and the location of environmentally sensitive areas and unsuitable sites for development so as to scientifically delineate the pattern of the growth boundary. The development intensity of a central city should be moderately increased, and the mixing of land-use functions should be encouraged.
Second, multi-center cluster development should be implemented as appropriate. The development of several relatively independent clusters outside the city center, each with as many internal functions as possible, allows most residents’ daily activities to be completed within these clusters; this reduces long-distance cross-regional travel and thus reduces carbon emissions. Following the stage characteristics of urban development, for cities that have formed a multi-center spatial development pattern, the Government should focus its efforts on the optimal layout of the functions of each center. It is necessary to integrate urban services and achieve a balance between employment and housing in order to achieve multi-center coordinated development.
Third, TOD should be actively promoted. The core of the TOD model is to reduce car trips by improving the accessibility of facilities from transit systems, thereby reducing carbon emissions. The time sequence of spatial development is clearly defined, the organization of urban production and life is guided around the public transport system, and the intensity of urban development is differentially controlled. Extensive public facilities should be synergistically sited with public transportation hubs to prioritize high-intensity, mixed-function development of areas around public transportation stations while improving the smoothness of connections between different modes of transportation by creating pedestrian-friendly and bike-friendly environments.
Fourth, vigorous efforts should be made to protect and restore the ecological environment. Controls over the use of territorial space should be strengthened, and significant carbon-sink resources such as forests, grasslands, and wetlands should be effectively protected. Emphasis should be placed on protecting and restoring mountains and water bodies in urban areas, and urban green space should be explored in depth. According to the three zones of agricultural space, ecological space, and urban space, three urban control lines are scientifically delineated: the red line for the protection of arable land and permanent basic farmland, the boundary line for urban development, and the red line for ecological protection. The greening of the national territory should be promoted, and the total amount of carbon sinks in the urban ecosystem should be increased through spatial response measures, such as strengthening the ecological pattern; ecological carbon sink forests should be built; and nested green space systems should be created. Multi-level ecological corridors and landscape ecological nodes in the spatial layout should be created, urban ecological barriers constructed, and the overall ecological quality of the city should be improved.
5. Discussion
This study is subject to some research constraints. Limited by the scale of the study, prefecture-level city data may mask important differences within cities. Therefore, finer spatial resolution needs to be considered to provide more detailed insights into urban spatial form and carbon emissions. The existing literature focuses more on the provincial level, the city cluster level, and the individual city level in terms of study scale. Future research efforts need to consider the micro-level within cities, especially at the street level or neighborhood level. Joint research at different levels, including macro, meso, and micro, can help reveal the impact mechanisms of urban carbon emissions more effectively and comprehensively.
Author Contributions
Investigation, X.Z. and Y.Z.; Writing—original draft, X.Z.; Writing—review and editing, D.F.; Conceptualization, Formal analysis, Funding acquisition, S.L. All authors have read and agreed to the published version of the manuscript.
Funding
This research was funded by the National Key Research and Development Program of China (Grant No. 2023YFC3807700), the National Natural Science Foundation of China (Grant No. 42301211), and the Guangdong Basic and Applied Basic Research Foundation (Grant No. 2020A1515110307).
Data Availability Statement
The original contributions presented in the study are included in the article, further inquiries can be directed to the corresponding author.
Conflicts of Interest
Author Deliang Fan was employed by the company Guangzhou Urban Planning & Design Survey Research Institute Co., Ltd. The remaining authors declare that the research was conducted in the absence of any commercial or financial relationships that could be construed as a potential conflict of interest.
References
- Van der Hoeven, M. World Energy Outlook 2012; International Energy Agency: Paris, France, 2012. [Google Scholar]
- Ou, J.; Liu, X.; Li, X.; Chen, Y. Quantifying the relationship between urban forms and carbon emissions using panel data analysis. Landsc. Ecol. 2013, 28, 1889–1907. [Google Scholar] [CrossRef]
- Wang, S.; Liu, X.; Zhou, C.; Hu, J.; Ou, J. Examining the impacts of socio-economic factors, urban form, and transportation networks on CO2 emissions in China’s megacities. Appl. Energy 2017, 185, 189–200. [Google Scholar] [CrossRef]
- Tsai, Y. Quantifying Urban Form: Compactness versus ‘Sprawl’. Urban Stud. 2005, 42, 141–161. [Google Scholar] [CrossRef]
- Rao, Y.; Dai, J.; Dai, D.; He, Q.; Wang, H. Effect of Compactness of Urban Growth on Regional Landscape Ecological Security. Land 2021, 10, 848. [Google Scholar] [CrossRef]
- Hamin, E.M.; Gurran, N. Urban form and climate change: Balancing adaptation and mitigation in the US and Australia. Habitat Int. 2009, 33, 238–245. [Google Scholar] [CrossRef]
- Zheng, S.; Huang, Y.; Sun, Y. Effects of Urban Form on Carbon Emissions in China: Implications for Low-Carbon Urban Planning. Land 2022, 11, 1343. [Google Scholar] [CrossRef]
- Privitera, R.; Palermo, V.; Martinico, F.; Fichera, A.; La Rosa, D. Towards lower carbon cities: Urban morphology contribution in climate change adaptation strategies. Eur. Plan. Stud. 2018, 26, 812–837. [Google Scholar] [CrossRef]
- Crawford, J.; French, W. A low-carbon future: Spatial planning’s role in enhancing technological innovation in the built environment. Energy Policy 2008, 36, 4575–4579. [Google Scholar] [CrossRef]
- Jia, C.; Feng, S.; Chu, H.; Huang, W. The Heterogeneous Effects of Urban Form on CO2 Emissions: An Empirical Analysis of 255 Cities in China. Land 2023, 12, 981. [Google Scholar] [CrossRef]
- Camagni, R.; Gibelli, M.C.; Rigamonti, P. Urban mobility and urban form: The social and environmental costs of different patterns of urban expansion. Ecol. Econ. 2002, 40, 199–216. [Google Scholar] [CrossRef]
- Marshall, J.D. Energy-efficient urban form. Environ. Sci. Technol. 2008, 42, 3133–3137. [Google Scholar] [CrossRef] [PubMed]
- Des Rosiers, F.; Thériault, M.; Biba, G.; Vandersmissen, M. Greenhouse gas emissions and urban form: Linking households’ socio-economic status with housing and transportation choices. Environ. Plan. B Urban Anal. City Sci. 2017, 44, 964–985. [Google Scholar] [CrossRef]
- Mohajeri, N.; Gudmundsson, A.; French, J.R. CO2 emissions in relation to street-network configuration and city size. Transp. Res. Part D Transp. Environ. 2015, 35, 116–129. [Google Scholar] [CrossRef]
- Bereitschaft, B.; Debbage, K. Urban Form, Air Pollution, and CO2 Emissions in Large U.S. Metropolitan Areas. Prof. Geogr. 2013, 65, 612–635. [Google Scholar] [CrossRef]
- Ewing, R.; Rong, F. The impact of urban form on US residential energy use. Hous. Policy Debate 2008, 19, 1–30. [Google Scholar] [CrossRef]
- Liddle, B. Urban density and climate change: A STIRPAT analysis using city-level data. J. Transp. Geogr. 2013, 28, 22–29. [Google Scholar] [CrossRef]
- Gudipudi, R.; Fluschnik, T.; Ros, A.G.C.; Walther, C.; Kropp, J.P. City density and CO2 efficiency. Energy Policy 2016, 91, 352–361. [Google Scholar] [CrossRef]
- Kim, T.; Kim, H. Analysis of the effects of intra-urban spatial structures on carbon footprint of residents in Seoul, Korea. Habitat Int. 2013, 38, 192–198. [Google Scholar] [CrossRef]
- Hankey, S.; Marshall, J.D. Impacts of urban form on future US passenger-vehicle greenhouse gas emissions. Energy Policy 2010, 38, 4880–4887. [Google Scholar] [CrossRef]
- Zahabi, S.A.H.; Miranda-Moreno, L.F.; Patterson, Z.; Barla, P. Urban Transportation Greenhouse Gas Emissions and Their Link with Urban Form, Transit Accessibility, and Emerging Green Technologies. Transp. Res. Rec. J. Transp. Res. Board 2013, 2375, 45–54. [Google Scholar] [CrossRef]
- Lee, S.; Lee, B. The influence of urban form on GHG emissions in the US household sector. Energy Policy 2014, 68, 534–549. [Google Scholar] [CrossRef]
- Chen, H.; Jia, B.; Lau, S.S.Y. Sustainable urban form for Chinese compact cities: Challenges of a rapid urbanised economy. Habitat Int. 2008, 32, 28–40. [Google Scholar] [CrossRef]
- Banister, D. Energy, quality of life and the environment: The role of transport. Transp. Rev. 1996, 16, 23–35. [Google Scholar] [CrossRef]
- Veneri, P. Urban Polycentricity and the Costs of Commuting: Evidence from Italian Metropolitan Areas. Growth Chang. 2010, 41, 403–429. [Google Scholar] [CrossRef]
- Liu, X.; Sweeney, J. Modelling the impact of urban form on household energy demand and related CO2 emissions in the Greater Dublin Region. Energy Policy 2012, 46, 359–369. [Google Scholar] [CrossRef]
- Muniz, I.; Sanchez, V. Urban Spatial Form and Structure and Greenhouse-gas Emissions From Commuting in the Metropolitan Zone of Mexico Valley. Ecol. Econ. 2018, 147, 353–364. [Google Scholar] [CrossRef]
- Aguiléra, A.; Voisin, M. Urban form, commuting patterns and CO2 emissions: What differences between the municipality’s residents and its jobs? Transportation Research Part a: Policy and Practice 2014, 69, 243–251. [Google Scholar] [CrossRef]
- Tamura, S.; Iwamoto, S.; Tanaka, T. The impact of spatial population distribution patterns on CO2 emissions and infrastructure costs in a small Japanese town. Sust. Cities Soc. 2018, 40, 513–523. [Google Scholar] [CrossRef]
- Yin, Y.; Mizokami, S.; Aikawa, K. Compact development and energy consumption: Scenario analysis of urban structures based on behavior simulation. Appl. Energy 2015, 159, 449–457. [Google Scholar] [CrossRef]
- Cirilli, A.; Veneri, P. Spatial Structure and Carbon Dioxide (CO2) Emissions Due to Commuting: An Analysis of Italian Urban Areas. Reg. Stud. 2014, 48, 1993–2005. [Google Scholar] [CrossRef]
- Makido, Y.; Dhakal, S.; Yamagata, Y. Relationship between urban form and CO2 emissions: Evidence from fifty Japanese cities. Urban Clim. 2012, 2, 55–67. [Google Scholar] [CrossRef]
- Gaigné, C.; Riou, S.; Thisse, J. Are compact cities environmentally friendly? J. Urban Econ. 2012, 72, 123–136. [Google Scholar] [CrossRef]
- Reichert, A.; Holz-Rau, C.; Scheiner, J. GHG emissions in daily travel and long-distance travel in Germany–Social and spatial correlates. Transp. Res. Part D Transp. Environ. 2016, 49, 25–43. [Google Scholar] [CrossRef]
- Echenique, M.H.; Hargreaves, A.J.; Mitchell, G.; Namdeo, A. Growing Cities Sustainably: Does Urban Form Really Matter? J. Am. Plan. Assoc. 2012, 78, 121–137. [Google Scholar] [CrossRef]
- Ou, J.; Liu, X.; Li, X.; Shi, X. Mapping Global Fossil Fuel Combustion CO2 Emissions at High Resolution by Integrating Nightlight, Population Density, and Traffic Network Data. IEEE J. Sel. Top. Appl. Earth Observ. Remote Sens. 2016, 9, 1674–1684. [Google Scholar] [CrossRef]
- Olivier, J.G.J.; Van Aardenne, J.A.; Dentener, F.J.; Pagliari, V.; Ganzeveld, L.N.; Peters, J.A.H.W. Recent trends in global greenhouse gas emissions:regional trends 1970–2000 and spatial distributionof key sources in 2000. Environ. Sci. 2007, 2, 81–99. [Google Scholar] [CrossRef]
- Liu, X.; Ou, J.; Wang, S.; Li, X.; Yan, Y.; Jiao, L.; Liu, Y. Estimating spatiotemporal variations of city-level energy-related CO2 emissions: An improved disaggregating model based on vegetation adjusted nighttime light data. J. Clean. Prod. 2018, 177, 101–114. [Google Scholar] [CrossRef]
- Ghosh, T.; Elvidge, C.D.; Sutton, P.C.; Baugh, K.E.; Ziskin, D.; Tuttle, B.T. Creating a Global Grid of Distributed Fossil Fuel CO2 Emissions from Nighttime Satellite Imagery. Energies 2010, 3, 1895–1913. [Google Scholar] [CrossRef]
- Li, S.; Zhou, C.; Wang, S.; Hu, J. Dose urban landscape pattern affect CO2 emission efficiency? Empirical evidence from megacities in China. J. Clean. Prod. 2018, 203, 164–178. [Google Scholar] [CrossRef]
- Wang, S.; Wang, J.; Fang, C.; Li, S. Estimating the impacts of urban form on CO2 emission efficiency in the Pearl River Delta, China. Cities 2019, 85, 117–129. [Google Scholar] [CrossRef]
Disclaimer/Publisher’s Note: The statements, opinions and data contained in all publications are solely those of the individual author(s) and contributor(s) and not of MDPI and/or the editor(s). MDPI and/or the editor(s) disclaim responsibility for any injury to people or property resulting from any ideas, methods, instructions or products referred to in the content. |
© 2024 by the authors. Licensee MDPI, Basel, Switzerland. This article is an open access article distributed under the terms and conditions of the Creative Commons Attribution (CC BY) license (https://creativecommons.org/licenses/by/4.0/).







