Estimating the Aboveground Fresh Weight of Sugarcane Using Multispectral Images and Light Detection and Ranging (LiDAR)
Abstract
1. Introduction
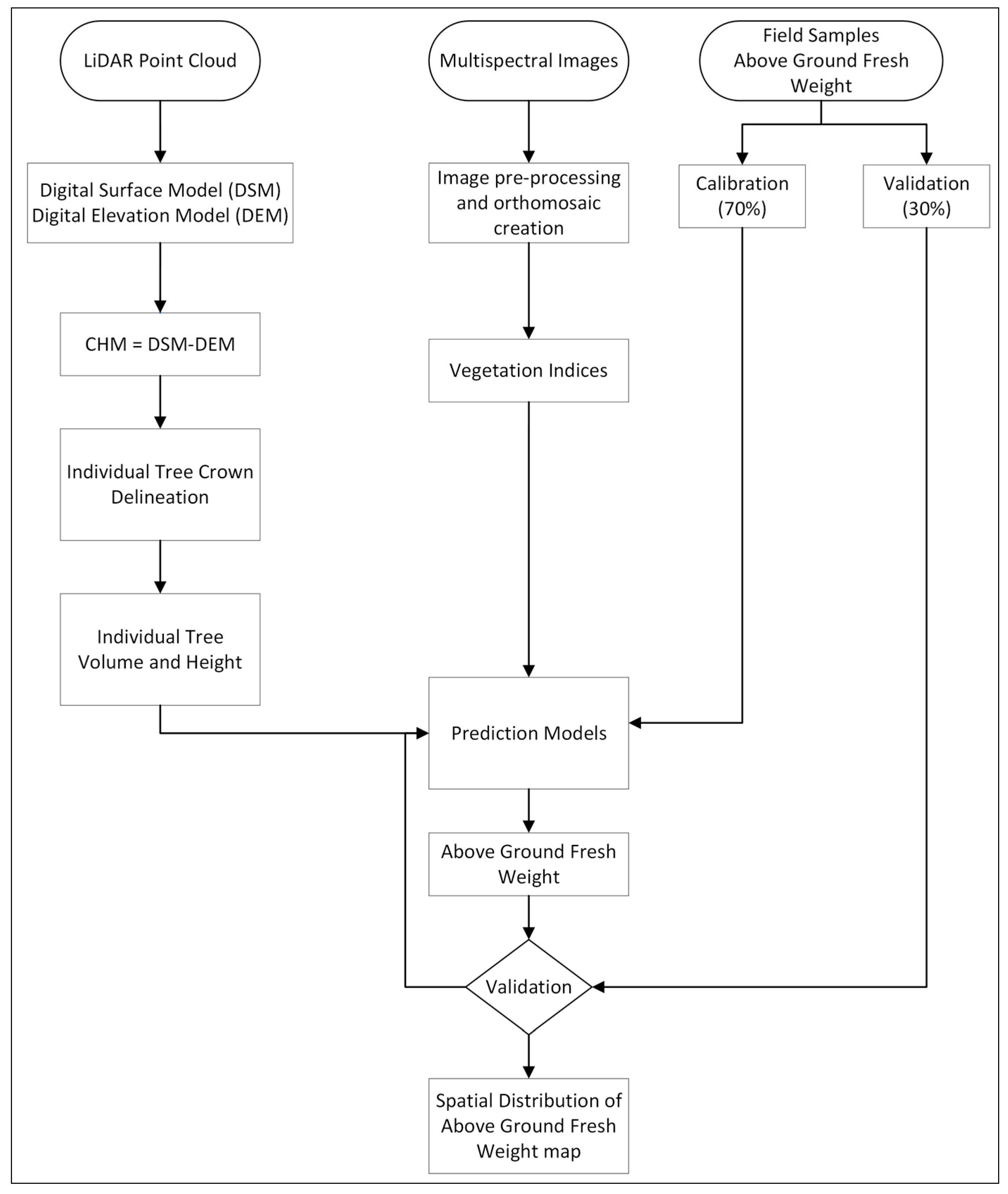
2. Materials and Methods
2.1. Study Area
2.2. Data Acquisition and Preprocessing
2.3. Individual Tree Crown Delineation
2.4. Estimating the Aboveground Fresh Weight
3. Results
3.1. Individual Tree Crown Delineation
3.2. Estimating Aboveground Fresh Weight
3.2.1. Multiple Linear Regression (MLR)
3.2.2. Partial Least-Squares Regression (PLSR) Model
3.3. Spatial Distribution of Aboveground Fresh Weight
4. Discussion
4.1. Individual Tree Crown Delineation
4.2. Estimating Aboveground Fresh Weight
5. Conclusions
Author Contributions
Funding
Data Availability Statement
Acknowledgments
Conflicts of Interest
References
- Pan, S.; Zabed, H.M.; Wei, Y.; Qi, X. Technoeconomic and environmental perspectives of biofuel production from sugarcane bagasse: Current status, challenges and future outlook. Ind. Crops Prod. 2022, 188, 115684. [Google Scholar] [CrossRef]
- Garcia Tavares, R.; Lakshmanan, P.; Peiter, E.; O’Connell, A.; Caldana, C.; Vicentini, R.; Sérgio Soares, J.; Menossi, M. ScGAI is a key regulator of culm development in sugarcane. J. Exp. Bot. 2018, 69, 3823–3837. [Google Scholar] [CrossRef]
- Waclawovsky, A.J.; Sato, P.M.; Lembke, C.G.; Moore, P.H.; Souza, G.M. Sugarcane for bioenergy production: An assessment of yield and regulation of sucrose content. Plant Biotechnol. J. 2010, 8, 263–276. [Google Scholar] [CrossRef]
- Canata, T.F.; Wei, M.C.F.; Maldaner, L.F.; Molin, J.P. Sugarcane Yield Mapping Using High-Resolution Imagery Data and Machine Learning Technique. Remote Sens. 2021, 13, 232. [Google Scholar] [CrossRef]
- Vignola, R.; Poveda, K.; Watler, W.; Vargas, A.; Berrocal, Á. Prácticas efectivas para la reducción de impactos por eventos climáticos: Cultivo de caña de azúcar en Costa Rica. Costa Rica. 2018. Available online: https://www.mag.go.cr/bibliotecavirtual/F01-8327.pdf (accessed on 15 October 2023).
- León, J.; Arroyo, N. Desarrollo Histórico del Sector Agroindustrial de la Caña de Azúcar en el Siglo XX: Aspectos Económicos, Institucionales y Tecnológicos; Universisdad de Costa Rica, Instituto de Investigaciones en Ciencias Económicas: San Pedro, Costa Rica, 2012; Volume 1. [Google Scholar]
- Jin, X.; Kumar, L.; Li, Z.; Feng, H.; Xu, X.; Yang, G.; Wang, J. A review of data assimilation of remote sensing and crop models. Eur. J. Agron. 2018, 92, 141–152. [Google Scholar] [CrossRef]
- Sumesh, K.C.; Ninsawat, S.; Som-ard, J. Integration of RGB-based vegetation index, crop surface model and object-based image analysis approach for sugarcane yield estimation using unmanned aerial vehicle. Comput. Electron. Agric. 2021, 180, 105903. [Google Scholar] [CrossRef]
- Xu, J.X.; Ma, J.; Tang, Y.N.; Wu, W.X.; Shao, J.H.; Wu, W.B.; Wei, S.Y.; Liu, Y.F.; Wang, Y.C.; Guo, H.Q. Estimation of Sugarcane Yield Using a Machine Learning Approach Based on UAV-LiDAR Data. Remote Sens. 2020, 12, 2823. [Google Scholar] [CrossRef]
- Oliveira, R.P.; Júnior, M.R.B.; Pinto, A.A.; Oliveira, J.L.P.; Zerbato, C.; Furlani, C.E.A. Predicting Sugarcane Biometric Parameters by UAV Multispectral Images and Machine Learning. Agronomy 2022, 12, 1992. [Google Scholar] [CrossRef]
- Sanches, G.M.; Duft, D.G.; Kölln, O.T.; Luciano AC, D.S.; De Castro SG, Q.; Okuno, F.M.; Franco, H.C.J. The potential for RGB images obtained using unmanned aerial vehicle to assess and predict yield in sugarcane fields. Int. J. Remote Sens. 2018, 39, 5402–5414. [Google Scholar] [CrossRef]
- Som-ard, J.; Hossain, M.D.; Ninsawat, S.; Veerachitt, V. Pre-harvest Sugarcane Yield Estimation Using UAV-Based RGB Images and Ground Observation. Sugar Tech 2018, 20, 645–657. [Google Scholar] [CrossRef]
- Aleman, B.; Henriquez, C.; Ramirez, T.; Largaespada, K. Estimación De Rendimiento En El Cultivo De Caña De Azúcar (Saccharum Officinarum) A Partir De Fotogrametría Con Vehículos Aéreos No Tripulados (Vant). Agron. Costarric. 2021, 45, 67–80. [Google Scholar] [CrossRef]
- Villareal, M.K.; Tongco, A.F. Remote Sensing Techniques for Classification and Mapping of Sugarcane Growth. Eng. Technol. Appl. Sci. Res. 2020, 10, 6041–6046. [Google Scholar] [CrossRef]
- Sofonia, J.; Shendryk, Y.; Phinn, S.; Roelfsema, C.; Kendoul, F.; Skocaj, D. Monitoring sugarcane growth response to varying nitrogen application rates: A comparison of UAV SLAM LiDAR and photogrammetry. Int. J. Appl. Earth Obs. Geoinf. 2019, 82, 101878. [Google Scholar] [CrossRef]
- Zhang, Y.; Zhao, D.; Liu, H.; Huang, X.; Deng, J.; Jia, R.; He, X.; Tahir, M.N.; Lan, Y. Research hotspots and frontiers in agricultural multispectral technology: Bibliometrics and scientometrics analysis of the Web of Science. Front. Plant Sci. 2022, 13, 955340. [Google Scholar] [CrossRef]
- CATSA. Caña de Azucar: Generalidades. Available online: https://www.catsa.net/service/generalidades-del-area-agricola/ (accessed on 28 January 2024).
- Torres, J. Presented at the Meeting with the Administrator of Agricola El Cantaro, Cañas, Costa Rica. 24 August 2023. [Google Scholar]
- DJI Matrice. Drone DJI Matrice 300 RTK [Divece]. Available online: https://enterprise.dji.com/matrice-300?site=enterprise&from=nav (accessed on 20 February 2024).
- DJI Enterprise. Zenmuse L1 Laser Scanner: Lidar and RGB [Device]. 2023. Available online: https://enterprise.dji.com/ (accessed on 20 February 2024).
- AgEagle. Micasense Red Edge-P Camera [Devise]. Available online: https://ageagle.com/drone-sensors/rededge-p-high-res-multispectral-camera/ (accessed on 20 February 2024).
- ASPRS. LASER (LAS) FILE FORMAT EXCHANGE ACTIVITIES. The Imaging and Geospatial Information Society. Available online: https://www.asprs.org/divisions-committees/lidar-division/laser-las-file-format-exchange-activities (accessed on 22 November 2023).
- Zaque, W.B.; Rey, L.K.E.; García, L. Obtención de parámetros óptimos en la clasificación de nubes de puntos LiDAR, a partir de sensores aerotransportados. Av. Investig. Ing. 2017, 14, 9–20. [Google Scholar] [CrossRef]
- GISware Integro. Spatix (Version 023.002) [Software]. Available online: https://spatix.com/ (accessed on 20 February 2024).
- Pix4D. Pix4DMapper [Software]. Available online: https://www.pix4d.com/product/pix4dmapper-photogrammetry-software/ (accessed on 20 February 2024).
- Zhang, Y.; Zhang, Y.; Zhang, Y.; Li, X. Automatic extraction of dtm from low resolution dsm by twosteps semi-global filtering. ISPRS Ann. Photogramm. Remote Sens. Spat. Inf. Sci. 2016, III–3, 249–255. [Google Scholar] [CrossRef]
- Roussel, J.; Auty, D.; Boissieu, F.; Sánchez, A. lidR: Airborne LiDAR Data Manipulation and Visualization for Forestry Applications (4.1.0) [R Package]. Available online: https://cran.r-project.org/web/packages/lidR/index.html (accessed on 21 February 2024).
- Dalponte, M.; Coomes, D.A. Tree-centric mapping of forest carbon density from airborne laser scanning and hyperspectral data. Methods Ecol. Evol. 2016, 7, 1236–1245. [Google Scholar] [CrossRef]
- Kharuf, S.; Hernández, L.; Orozco, R. Análisis de imágenes multiespectrales adquiridas con vehículos aéreos no tripulados. Ing. Electrónica Automática Comun. 2018, 39, 79–91. Available online: http://ref.scielo.org/cd8p4f (accessed on 9 November 2023).
- Alemán, B.; Serra, P.; Zabala, A. Modelos para la estimación del rendimiento de la caña de azúcar en Costa Rica con datos de campo e índices de vegetación. Rev. Teledetección 2023, 61, 1–13. [Google Scholar] [CrossRef]
- Huete, A.R. A soil-adjusted vegetation index (SAVI). Remote Sens. Environ. 1988, 25, 295–309. [Google Scholar] [CrossRef]
- NV5 Geospatial. Broadband Greenness: Triangular Greenness Index (TGI). Available online: https://www.nv5geospatialsoftware.com/docs/BroadbandGreenness.html#Triangul (accessed on 24 April 2024).
- Todd, J.; Johnson, R. Prediction of Ratoon Sugarcane Family Yield and Selection Using Remote Imagery. Agronomy 2021, 11, 1273. [Google Scholar] [CrossRef]
- Gitelson, A.A.; Kaufman, Y.J.; Merzlyak, M.N. Use of a green channel in remote sensing of global vegetation from EOS-MODIS. Remote Sens. Environ. 1996, 58, 289–298. [Google Scholar] [CrossRef]
- Thompson, C.N.; Guo, W.; Sharma, B.; Ritchie, G.L. Using Normalized Difference Red Edge Index to Assess Maturity in Cotton. Crop Sci. 2019, 59, 2167–2177. [Google Scholar] [CrossRef]
- Tucker, C.J. Red and photographic infrared linear combinations for monitoring vegetation. Remote Sens. Environ. 1979, 8, 127–150. [Google Scholar] [CrossRef]
- Hunt, E.R.; Daughtry, C.S.T.; Eitel, J.U.H.; Long, D.S. Remote Sensing Leaf Chlorophyll Content Using a Visible Band Index. Agron. J. 2011, 103, 1090–1099. [Google Scholar] [CrossRef]
- Jordan, C.F. Derivation of Leaf-Area Index from Quality of Light on the Forest Floor. Ecology 1969, 50, 663–666. [Google Scholar] [CrossRef]
- Abdi, H. Partial Least Squares (PLS) Regression. Encycl. Res. Methods Soc. Sci. 2003, 6, 792–795. [Google Scholar]
- Mevik, B.H.; Wehrens, R. Introduction to the pls Package. University Center for Information Technology, University of Oslo Norway & Biometris, Wageningen University & Research The Netherlands. Available online: https://cran.r-project.org/web/packages/pls/vignettes/pls-manual.pdf (accessed on 5 December 2023).
- Hovde, K.; Mevik, B.; Wehrens, R.; Hiemstra, P. pls: Partial Least Squares and Principal Component Regression (2.8-3). 2023. Available online: https://cran.r-project.org/web/packages/pls/index.html (accessed on 21 February 2024).
- Duro, D.C.; Franklin, S.E.; Dubé, M.G. A comparison of pixel-based and object-based image analysis with selected machine learning algorithms for the classification of agricultural landscapes using SPOT-5 HRG imagery. Remote Sens. Environ. 2012, 118, 259–272. [Google Scholar] [CrossRef]
- Nasiri, V.; Hawryło, P.; Janiec, P.; Socha, J. Comparing Object-Based and Pixel-Based Machine Learning Models for Tree-Cutting Detection with PlanetScope Satellite Images: Exploring Model Generalization. Int. J. Appl. Earth Obs. Geoinf. 2023, 125, 103555. [Google Scholar] [CrossRef]
- Banerjee, B.P.; Joshi, S.; Thoday-Kennedy, E.; Pasam, R.K.; Tibbits, J.; Hayden, M.; Spangenberg, G.; Kant, S. High-throughput phenotyping using digital and hyperspectral imaging-derived biomarkers for genotypic nitrogen response. J. Exp. Bot. 2020, 71, 4604–4615. [Google Scholar] [CrossRef]
- Niedbała, G. Application of multiple linear regression for multi-criteria yield prediction of winter wheat. J. Res. Appl. Agric. Eng. 2018, 63, 125–131. Available online: https://yadda.icm.edu.pl/baztech/element/bwmeta1.element.baztech-38e3a710-0dbc-4ba2-80ee-3e3be6dcb15f (accessed on 22 February 2024).
- Abrougui, K.; Gabsi, K.; Mercatoris, B.; Khemis, C.; Amami, R.; Chehaibi, S. Prediction of organic potato yield using tillage systems and soil properties by artificial neural network (ANN) and multiple linear regressions (MLR). Soil Tillage Res. 2019, 190, 202–208. [Google Scholar] [CrossRef]
- Nahhas, R. Introduction to Regression Methods for Public Health Using R. Sensitivity Analysis. Available online: https://www.bookdown.org/rwnahhas/RMPH/mlr-sensitivity.html (accessed on 28 February 2024).
- Minitap. What Is Partial Least Squares Regression. Available online: https://support.minitab.com/en-us/minitab/21/help-and-how-to/statistical-modeling/regression/supporting-topics/partial-least-squares-regression/what-is-partial-least-squares-regression/ (accessed on 27 February 2024).
- Lopez-Fornieles, E.; Brunel, G.; Rancon, F.; Gaci, B.; Metz, M.; Devaux, N.; Taylor, J.; Tisseyre, B.; Roger, J.M. Potential of Multiway PLS (N-PLS) Regression Method to Analyse Time-Series of Multispectral Images: A Case Study in Agriculture. Remote Sens. 2022, 14, 216. [Google Scholar] [CrossRef]
- Jeong, J.H.; Resop, J.P.; Mueller, N.D.; Fleisher, D.H.; Yun, K.; Butler, E.E.; Timlin, D.J.; Shim, K.M.; Gerber, J.S.; Reddy, V.R.; et al. Random Forests for Global and Regional Crop Yield Predictions. PLoS ONE 2016, 11, e0156571. [Google Scholar] [CrossRef]







| Band | Wavelength (nm) | Bandwidth (nm) |
|---|---|---|
| Blue | 475 | 32 |
| Green | 560 | 27 |
| Red | 668 | 14 |
| Red edge | 717 | 12 |
| Near infrared (NIR) | 842 | 57 |
| Panchromatic | 634.5 | 463 |
| Name | Equation | References |
|---|---|---|
| Green Normalized Difference Vegetation Index (GNDVI) | [34] | |
| Normalized Difference Red Edge Index (NDRE) | [35] | |
| Normalized Difference Vegetation Index (NDVI) | [36] | |
| Soil-Adjusted Vegetation Index (SAVI) | [31] | |
| Modified Soil-Adjusted Vegetation Index (MSAVI) | [37] | |
| Simple Ratio (SR) | [38] | |
| Normalized Green–Red Difference Index (NGRDI) | [33,37] | |
| Normalized Green–Red Edge Difference Index (NDGRed) | [37] | |
| Triangular Greenness Index (TGI) | * | [33,37] |
| Variable | Correlation Coefficient (r) |
|---|---|
| Canopy area (m2) | 0.86 |
| Canopy height (m) | 0.63 |
| NDVI | 0.72 |
| NDRE | 0.67 |
| GNDVI | 0.63 |
| SAVI | 0.91 |
| MSAVI | 0.95 |
| Volume | 0.16 |
Disclaimer/Publisher’s Note: The statements, opinions and data contained in all publications are solely those of the individual author(s) and contributor(s) and not of MDPI and/or the editor(s). MDPI and/or the editor(s) disclaim responsibility for any injury to people or property resulting from any ideas, methods, instructions or products referred to in the content. |
© 2024 by the authors. Licensee MDPI, Basel, Switzerland. This article is an open access article distributed under the terms and conditions of the Creative Commons Attribution (CC BY) license (https://creativecommons.org/licenses/by/4.0/).
Share and Cite
Vargas, C.M.; Heenkenda, M.K.; Romero, K.F. Estimating the Aboveground Fresh Weight of Sugarcane Using Multispectral Images and Light Detection and Ranging (LiDAR). Land 2024, 13, 611. https://doi.org/10.3390/land13050611
Vargas CM, Heenkenda MK, Romero KF. Estimating the Aboveground Fresh Weight of Sugarcane Using Multispectral Images and Light Detection and Ranging (LiDAR). Land. 2024; 13(5):611. https://doi.org/10.3390/land13050611
Chicago/Turabian StyleVargas, Charot M., Muditha K. Heenkenda, and Kerin F. Romero. 2024. "Estimating the Aboveground Fresh Weight of Sugarcane Using Multispectral Images and Light Detection and Ranging (LiDAR)" Land 13, no. 5: 611. https://doi.org/10.3390/land13050611
APA StyleVargas, C. M., Heenkenda, M. K., & Romero, K. F. (2024). Estimating the Aboveground Fresh Weight of Sugarcane Using Multispectral Images and Light Detection and Ranging (LiDAR). Land, 13(5), 611. https://doi.org/10.3390/land13050611

