The Impact of Low-Carbon City Construction on Urban Shrinkage: Evidence from China
Abstract
1. Introduction
2. Materials and Methods
2.1. Literature Review and Theoretical Analysis
2.2. Selection of Variables
2.2.1. Explained Variables
2.2.2. Core Explanatory Variables
2.2.3. Control Variable
2.2.4. Instrumental Variable
2.2.5. Mechanism Variable
- Technological innovation. It is used in the Technology Innovation Index in the Fudan University 2017 China Urban and Industrial Innovation Report [9], which fully considers the value difference of patents at different stages. After adjusting for patent value, the stock index measures the regional intangible capital stock using the value of patents.
- Ecological environment quality. Based on Xu et al. [36] from Beijing Normal University, a set of ecological environmental quality assessment models applicable to China’s regional scale was constructed, and the historical high-resolution ecological environmental quality data set of China was produced based on the model.
2.3. Methods
2.3.1. Methodology
2.3.2. Model
2.3.3. Data Source
3. Results
3.1. Baseline Regression Results
3.2. DML Results
3.3. Robustness Test Results
3.3.1. Parallel Trend Test and Dynamic Effect Identification
3.3.2. Placebo Test Results
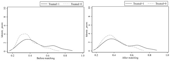
3.3.3. Propensity Score Matching Test (PSM-DID) Results
3.3.4. Synthetic DID Estimation
3.3.5. Other Robustness Tests
3.4. Endogeneity Test
3.5. Mechanism Inspection
3.6. Heterogeneity Analysis and Results Discussion
3.6.1. Economic Regional Heterogeneity
3.6.2. Resource-Based Cities and Non-Resource-Based Cities
4. Discussion
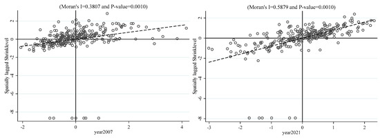
4.1. Spatial Autocorrelation Test
4.2. Construction of Spatial Metrology Model
4.3. Empirical Regression Results of Spatial Econometric Model
5. Conclusions
5.1. Conclusion and Policy Implications
5.2. Discussions
Author Contributions
Funding
Data Availability Statement
Conflicts of Interest
References
- Liu, Z.; Liu, S. Urban shrinkage in a developing context: Rethinking China’s present and future trends. Sust. Cities Soc. 2022, 80, 103779. [Google Scholar] [CrossRef]
- Lang, W.; Deng, J.; Li, X. Identification of “growth” and “shrinkage” pattern and planning strategies for shrinking cities based on a spatial perspective of the Pearl River Delta Region. J. Urban Plan. Dev. 2020, 146, 05020020. [Google Scholar] [CrossRef]
- Wang, S.; Liu, X.; Chen, X.; Song, M. An evaluative study of economic security from the perspective of land resource assets. Land Use Pol. 2024, 139, 107062. [Google Scholar] [CrossRef]
- Oswalt, P.; Rieniets, T. Atlas of Shrinking Cities; Hatje Cantz: New York, NY, USA, 2006. [Google Scholar]
- Zhang, X.; Zhang, Q.; Zhang, X.; Gu, R. Spatial-temporal evolution pattern of multidimensional urban shrinkage in China and its impact on urban form. Appl. Geogr. 2023, 159, 103062. [Google Scholar] [CrossRef]
- Wang, T.; Wu, K.; Yao, C.; Liu, X. Complex pathways to population shrinkage: Case study of Hegang City, China. Chin. Geogr. Sci. 2022, 32, 418–437. [Google Scholar] [CrossRef]
- Li, Z.; Chen, S.; Chang, X. Achieving clean energy via economic stability to qualify sustainable development goals in China. Econ. Anal. Policy 2024, 81, 1382–1394. [Google Scholar] [CrossRef]
- Cattaneo, A.; Adukia, A.; Brown, D.L.; Christiaensen, L.; Evans, D.K.; Haakenstad, A.; McMenomy, T.; Partridge, M.; Vaz, S.; Weiss, D.J. Economic and social development along the urban–rural continuum: New opportunities to inform policy. World Dev. 2022, 157, 105941. [Google Scholar] [CrossRef]
- Zeng, S.; Jin, G.; Tan, K.; Liu, X. Can low-carbon city construction reduce carbon intensity? Empirical evidence from low-carbon city pilot policy in China. J. Environ. Manag. 2023, 332, 117363. [Google Scholar] [CrossRef]
- Wu, Q.; Sun, Z.; Jiang, L.; Jiang, L. “Bottom-up” abatement on climate from the “top-down” design: Lessons learned from China’s low-carbon city pilot policy. Empir. Econ. 2024, 66, 1223–1257. [Google Scholar] [CrossRef]
- Wang, S.; Yang, D.Y. Policy Experimentation in China: The Political Economy of Policy Learning; National Bureau of Economic Research: Cambridge, MA, USA, 2021. [Google Scholar] [CrossRef]
- Mohsin, M.; Nurunnabi, M.; Zhang, J.; Sun, H.; Iqbal, N.; Iram, R.; Abbas, Q. The evaluation of efficiency and value addition of IFRS endorsement towards earnings timeliness disclosure. Int. J. Financ. Econ. 2021, 26, 1793–1807. [Google Scholar] [CrossRef]
- Zhang, Z.; Wang, J.; Feng, C.; Chen, X. Do pilot zones for green finance reform and innovation promote energy savings? Evidence from China. Energy Econ. 2023, 124, 106763. [Google Scholar] [CrossRef]
- Chen, W.; Wang, G.; Xu, N.; Ji, M.; Zeng, J. Promoting or inhibiting? New-type urbanization and urban carbon emissions efficiency in China. Cities 2023, 140, 104429. [Google Scholar] [CrossRef]
- Li, G.; Wen, H. The low-carbon effect of pursuing the honor of civilization? A quasi-experiment in Chinese cities. Econ. Anal. Policy 2023, 78, 343–357. [Google Scholar] [CrossRef]
- Liu, J.; Feng, H.; Wang, K. The low-carbon city pilot policy and urban land use efficiency: A policy assessment from China. Land 2022, 11, 604. [Google Scholar] [CrossRef]
- Li, J.; Liu, W.; Du, L.; Xiao, J. High-tech industry agglomeration and regional green development: An analysis of spatial Durbin model. Technol. Forecast. Soc. Chang. 2024, 123372. [Google Scholar] [CrossRef]
- Wen, S.; Liu, H. Research on energy conservation and carbon emission reduction effects and mechanism: Quasi-experimental evidence from China. Energy Policy 2022, 169, 113180. [Google Scholar] [CrossRef]
- Li, P.; Lu, Y.; Wang, J. Does flattening government improve economic performance? Evidence from China. J. Dev. Econ. 2016, 123, 18–37. [Google Scholar] [CrossRef]
- Song, M.; Zhao, X.; Shang, Y. The impact of low-carbon city construction on ecological efficiency: Empirical evidence from quasi-natural experiments. Resour. Conserv. Recycl. 2020, 157, 104777. [Google Scholar] [CrossRef]
- Liu, C.; Sun, W.; Li, P. Characteristics of spatiotemporal variations in coupling coordination between integrated carbon emission and sequestration index: A case study of the Yangtze River Delta, China. Ecol. Indic. 2022, 135, 108520. [Google Scholar] [CrossRef]
- Liu, Z.; Yu, C.; Qian, Q.K.; Huang, R.; You, K.; Visscher, H.; Zhang, G. Incentive initiatives on energy-efficient renovation of existing buildings towards carbon-neutral blueprints in China: Advancements, challenges and perspectives. Energy Build. 2023, 296, 113343. [Google Scholar] [CrossRef]
- Yang, F.; Shi, B.; Xu, M.; Feng, C. Can reducing carbon emissions improve economic performance–evidence from China. Economics 2019, 13, 20190047. [Google Scholar] [CrossRef]
- Chen, S.; Oliva, P.; Zhang, P. Air pollution and mental health: Evidence from China. AEA Pap. Proc. 2024, 114, 423–428. [Google Scholar] [CrossRef]
- Liu, Z.; Liu, S.; Song, Y. Understanding urban shrinkage in China: Developing a multi-dimensional conceptual model and conducting empirical examination from 2000 to 2010. Habitat Int. 2020, 104, 102256. [Google Scholar] [CrossRef]
- Shao, S.; Zhang, X.; Yang, L. Natural resource dependence and urban shrinkage: The role of human capital accumulation. Resour. Policy 2023, 81, 103325. [Google Scholar] [CrossRef]
- Afonso, A.; Jalles, J.T.; Venâncio, A. Fiscal decentralization and public sector efficiency: Do natural disasters matter? Econ. Model. 2024, 137, 106763. [Google Scholar] [CrossRef]
- Liu, X.; Zhao, S.; Ding, J.; Jia, Y. Role of Fintech adoption in the impact of sustainable policy intervention on enterprise transformation in resource-based cities: Evidence from China. Resour. Policy 2024, 88, 104443. [Google Scholar] [CrossRef]
- Truong, L.D.; Friday, H.S.; Pham, T.D. The Effects of Geopolitical Risk on Foreign Direct Investment in a Transition Economy: Evidence from Vietnam. J. Risk Financ. Manag. 2024, 17, 101. [Google Scholar] [CrossRef]
- Arza, V.; López, A.; Montes-Rojas, G.; Pascuini, P. In the name of TRIPS: The impact of IPR harmonisation on patent activity in Latin America. Res. Policy 2023, 52, 104759. [Google Scholar] [CrossRef]
- Xiong, M.; Zhang, F.; Zhang, H.; Wang, H. Digital economy, credit expansion, and modernization of industrial structure in China. Financ. Res. Lett. 2023, 58, 104500. [Google Scholar] [CrossRef]
- Yao, T.; Huang, Z.; Zhao, W. Are smart cities more ecologically efficient? Evidence from China. Sustain. Cities Soc. 2020, 60, 102008. [Google Scholar] [CrossRef]
- Jin, P.; Wang, S.; Yin, D.; Zhang, H. Environmental institutional supply that shapes a green economy: Evidence from Chinese cities. Technol. Forecast. Soc. Chang. 2023, 187, 122214. [Google Scholar] [CrossRef]
- Zhou, L.; Fan, J.; Hu, M.; Yu, X. Clean air policy and green total factor productivity: Evidence from Chinese prefecture-level cities. Energy Econ. 2024, 133, 107512. [Google Scholar] [CrossRef]
- Hwang, Y.K.; Díez, Á.S. Renewable energy transition and green growth nexus in Latin America. Renew. Sust. Energ. Rev. 2024, 198, 114431. [Google Scholar] [CrossRef]
- Xu, D.; Yang, F.; Yu, L.; Zhou, Y.; Li, H.; Ma, J.; Huang, J.; Wei, J.; Xu, Y.; Zhang, C.; et al. Quantization of the coupling mechanism between eco-environmental quality and urbanization from multisource remote sensing data. J. Clean Prod. 2021, 321, 128948. [Google Scholar] [CrossRef]
- Zhang, Y.; Khan, S.U.; Swallow, B.; Liu, W.; Zhao, M. Coupling coordination analysis of China’s water resources utilization efficiency and economic development level. J. Clean Prod. 2022, 373, 133874. [Google Scholar] [CrossRef]
- Camacho, M.; Romeu, A.; Ruiz-Marin, M. Symbolic transfer entropy test for causality in longitudinal data. Econ. Model. 2021, 94, 649–661. [Google Scholar] [CrossRef]
- Lynn, C.W.; Cornblath, E.J.; Papadopoulos, L.; Bertolero, M.A.; Bassett, D.S. Broken detailed balance and entropy production in the human brain. Proc. Natl. Acad. Sci. USA 2021, 118, e2109889118. [Google Scholar] [CrossRef] [PubMed]
- Chen, D.; Fang, C.; Liu, Z. Progress and major themes of research on urban shrinkage and its eco-environmental impacts. J. Geogr. Sci. 2023, 33, 1113–1138. [Google Scholar] [CrossRef]
- Chen, H.; Cheng, K.; Zhang, M. Does geographic proximity affect firms’ cross-regional development? Evidence from high-speed rail construction in China. Econ. Model. 2023, 126, 106402. [Google Scholar] [CrossRef]
- Kou, Z.; Liu, X. FIND Report on City and Industrial Innovation in China; Fudan Institute of Industrial Development, School of Economics, Fudan University: Shanghai, China, 2017; Available online: https://fddi.fudan.edu.cn/fddien/main.htm (accessed on 11 December 2024).
- Bia, M.; Huber, M.; Lafférs, L. Double machine learning for sample selection models. J. Bus. Econ. Stat. 2024, 42, 958–969. [Google Scholar] [CrossRef]
- Yang, J.C.; Chuang, H.C.; Kuan, C.M. Double machine learning with gradient boosting and its application to the Big N audit quality effect. J. Econom. 2020, 216, 268–283. [Google Scholar] [CrossRef]
- Beck, T.; Levine, R.; Levkov, A. Big bad banks? The winners and losers from bank deregulation in the United States. J. Financ. 2010, 65, 1637–1667. [Google Scholar] [CrossRef]
- Chen, C.; Lin, Y.; Lv, N.; Zhang, W.; Sun, Y. Can government low-carbon regulation stimulate urban green innovation? Quasi-experimental evidence from China’s low-carbon city pilot policy. Appl. Econ. 2022, 54, 6559–6579. [Google Scholar] [CrossRef]
- Wang, J.; Yang, Z.; Qian, X. Driving factors of urban shrinkage: Examining the role of local industrial diversity. Cities 2020, 99, 102646. [Google Scholar] [CrossRef]
- Su, X.; Tan, J. Regional energy transition path and the role of government support and resource endowment in China. Renew. Sust. Energ. Rev. 2023, 174, 113150. [Google Scholar] [CrossRef]
- Böckerman, P.; Ilmakunnas, P. Unemployment and self-assessed health: Evidence from panel data. Health Econ. 2009, 18, 161–179. [Google Scholar] [CrossRef]
- Arkhangelsky, D.; Athey, S.; Hirshberg, D.A.; Imbens, G.W.; Wager, S. Synthetic difference-in-differences. Am. Econ. Rev. 2021, 111, 4088–4118. [Google Scholar] [CrossRef]
- Chen, Y.; Chen, S.; Miao, J. Does smart city pilot improve urban green economic efficiency: Accelerator or inhibito. Environ. Impact Assess. Rev. 2024, 104, 107328. [Google Scholar] [CrossRef]
- Yang, S.; Jahanger, A.; Hossain, M.R. How effective has the low-carbon city pilot policy been as an environmental intervention in curbing pollution? Evidence from Chinese industrial enterprises. Energy Econ. 2023, 118, 106523. [Google Scholar] [CrossRef]
- Su, Y.; Fan, Q. Renewable energy technology innovation, industrial structure upgrading and green development from the perspective of China’s provinces. Technol. Forecast. Soc. Chang. 2022, 180, 121727. [Google Scholar] [CrossRef]
- Guo, Q.; Zhong, J. The effect of urban innovation performance of smart city construction policies: Evaluate by using a multiple period difference-in-differences model. Technol. Forecast. Soc. Chang. 2022, 184, 122003. [Google Scholar] [CrossRef]
- Yang, X.; Wang, W.; Wu, H.; Wang, J.; Ran, Q.; Ren, S. The impact of the new energy demonstration city policy on the green total factor productivity of resource-based cities: Empirical evidence from a quasi-natural experiment in China. J. Environ. Plan. Manag. 2022, 66, 293–326. [Google Scholar] [CrossRef]
- Pan, M.; Huang, L.; Song, D.; Qian, X. Can intellectual property rights protection reduce air pollution? A quasi-natural experiment from China. Struct. Chang. Econ. Dyn. 2023, 65, 210–222. [Google Scholar] [CrossRef]
- Ma, Z.; Zhou, G.; Zhang, J.; Liu, Y.; Zhang, P.; Li, C. Urban shrinkage in the regional multiscale context: Spatial divergence and interaction. Sust. Cities Soc. 2024, 100, 105020. [Google Scholar] [CrossRef]






| Dimensionality | Index | Unit | Index Attribute |
|---|---|---|---|
| Population shrinkage | Natural growth rate | % | − |
| Population density | / | − | |
| Birth population | Thousands of people | − | |
| Employed population | Thousands of people | − | |
| End-of-year total population | Thousands of people | − | |
| Economic shrinkage | Primary industry proportion | % | − |
| Secondary industry proportion | % | − | |
| Tertiary industry proportion | % | − | |
| An average resident’s income | Ten thousand yuan | − | |
| Amount of GDP per capita | Ten thousand yuan | − | |
| Fiscal revenue from general government | Ten thousand yuan | − | |
| General public financial expenditure | Ten thousand yuan | + | |
| Social shrinkage | Average brightness of nighttime lights | / | − |
| Unemployment rate | Ten thousand yuan | − | |
| Unemployment rate | % | + |
| Variable | Obs | Mean | Std. Dev. | Min | Max |
|---|---|---|---|---|---|
| citylccpost | 4230 | 0.25 | 0.433 | 0 | 1 |
| shrinklevel | 4230 | 0.436 | 0.084 | 0.228 | 0.699 |
| fisc | 4230 | 0.454 | 0.223 | 0.088 | 1.022 |
| techfina | 4230 | 2.657 | 1.718 | 0 | 6.172 |
| lnfdi | 4230 | 2.946 | 1.632 | 0 | 7.061 |
| rd | 4230 | 8.263 | 2.942 | 0 | 11.719 |
| lnfinance | 4230 | 5.396 | 0.875 | 3.753 | 7.545 |
| indstradvanced | 4230 | 0.978 | 0.493 | 0.236 | 2.971 |
| edu | 4230 | 3.62 | 3.171 | 0.198 | 17.157 |
| Variables | (1) | (2) |
|---|---|---|
| citylccpost | −0.0203 *** | −0.0180 *** |
| (0.0044) | (0.0039) | |
| fisc | −0.0118 | |
| (0.0135) | ||
| techfina | −0.0065 *** | |
| (0.0012) | ||
| lnfdi | −0.0005 | |
| (0.0012) | ||
| rd | −0.0022 *** | |
| (0.0005) | ||
| lnfinance | 0.0153 *** | |
| (0.0044) | ||
| indstradvanced | 0.0003 | |
| (0.0037) | ||
| edu | −0.0037 *** | |
| (0.0011) | ||
| Constant | 0.4413 *** | 0.4138 *** |
| (0.0011) | (0.0214) | |
| Year-FE | Yes | Yes |
| City-FE | Yes | Yes |
| Observations | 4230 | 4230 |
| R-squared | 0.8827 | 0.8924 |
| Variables | (1) | (2) |
|---|---|---|
| citylccpost | −0.019 ** | −0.019 *** |
| (0.009) | (0.004) | |
| Controls | Yes | Yes |
| Year-FE | Yes | Yes |
| City-FE | Yes | Yes |
| Observations | 4230 | 4230 |
| Variables | (1) |
|---|---|
| citylccpost | −0.014 *** |
| (0.004) | |
| Constant | 0.438 *** |
| (0.019) | |
| Controls | Yes |
| Year-FE | Yes |
| City-FE | Yes |
| Observations | 4111 |
| R-squared | 0.911 |
| Variables | (1) | (2) |
|---|---|---|
| citylccpost | −0.0197 *** (0.005) | −0.0171 *** (0.005) |
| Controls | No | Yes |
| Year-FE | Yes | Yes |
| City-FE | Yes | Yes |
| Observations | 4230 | 4230 |
| Se method | bootstrap | bootstrap |
| (1) | (2) | (3) | |
|---|---|---|---|
| Variables | Population | Economy | Social |
| citylccpost | −0.0109 * | −0.0159 *** | −0.0312 *** |
| (0.0058) | (0.0039) | (0.0089) | |
| Constant | 0.7058 *** | 0.3107 *** | 0.4262 *** |
| (0.0271) | (0.0272) | (0.0432) | |
| Controls | Yes | Yes | Yes |
| Year-FE | Yes | Yes | Yes |
| City-FE | Yes | Yes | Yes |
| Observations | 4230 | 4230 | 4230 |
| R-squared | 0.8492 | 0.9255 | 0.7846 |
| (1) | (2) | |
|---|---|---|
| Variables | Citylccpost | Shrinklevel |
| Intemp | −0.0007 *** | |
| (0.000) | ||
| citylccpost | −0.2133 *** | |
| (0.029) | ||
| Constant | 0.1183 ** | 0.2852 *** |
| (0.059) | (0.014) | |
| Controls | Yes | Yes |
| Year-FE | Yes | Yes |
| City-FE | Yes | Yes |
| Observations | 4230 | 4230 |
| Variables | (1) | (2) |
|---|---|---|
| citylccpost | −0.0038 * | 16.9977 *** |
| (0.0022) | (5.3261) | |
| Constant | 0.9867 *** | 104.7942 ** |
| (0.0149) | (40.7830) | |
| Controls | Yes | Yes |
| Year-FE | Yes | Yes |
| City-FE | Yes | Yes |
| Observations | 4230 | 4230 |
| R-squared | 0.0918 | 0.6490 |
| Variables | (1) |
|---|---|
| citylccpost × ecology | 0.1437 *** |
| (0.0289) | |
| citylccpost | −0.0434 *** |
| (0.0151) | |
| Constant | 0.4222 *** |
| (0.0258) | |
| Controls | Yes |
| Year-FE | Yes |
| City-FE | Yes |
| Observations | 4230 |
| R-squared | 0.8929 |
| Variables | (1) | (2) | (3) |
|---|---|---|---|
| citylccpost | −0.0228 *** | −0.0126 * | −0.0225 ** |
| (0.0054) | (0.0071) | (0.0100) | |
| Constant | 0.3471 *** | 0.4357 *** | 0.5622 *** |
| (0.0343) | (0.0373) | (0.0302) | |
| Controls | Yes | Yes | Yes |
| Year-FE | Yes | Yes | Yes |
| City-FE | Yes | Yes | Yes |
| Observations | 2655 | 930 | 495 |
| R-squared | 0.8625 | 0.9176 | 0.9395 |
| Variables | (1) | (2) |
|---|---|---|
| citylccpost × resource | −0.0006 | |
| (0.0056) | ||
| citylccpost × non-resource | −0.0214 *** | |
| (0.0047) | ||
| Constant | 0.4744 *** | 0.3569 *** |
| (0.0245) | (0.0320) | |
| Controls | Yes | Yes |
| Year-FE | Yes | Yes |
| City-FE | Yes | Yes |
| Observations | 1710 | 2520 |
| R-squared | 0.9370 | 0.8677 |
| (1) | (2) | |
|---|---|---|
| Variables | W1 | W2 |
| citylccpost | −0.0142 *** | −0.0182 *** |
| (0.0018) | (0.0017) | |
| W_citylccpost | 0.0005 | −0.0249 *** |
| (0.0027) | (0.0093) | |
| rho | 0.4695 *** | −0.3047 *** |
| (0.0163) | (0.0847) | |
| sigma2_e | 0.0006 *** | 0.0008 *** |
| (0.0000) | (0.0000) | |
| Controls | Yes | Yes |
| Observations | 4230 | 4230 |
| R-squared | 0.2720 | 0.2112 |
| Variables | (1) | (2) | (3) |
|---|---|---|---|
| citylccpost | −0.0149 *** | −0.0104 ** | −0.0253 *** |
| (0.0018) | (0.0041) | (0.0044) | |
| Controls | Yes | Yes | Yes |
| Year-FE | Yes | Yes | Yes |
| City-FE | Yes | Yes | Yes |
| Observations | 4230 | 4230 | 4230 |
| R-squared | 0.2720 | 0.2720 | 0.2720 |
| Variables | (1) | (2) | (3) |
|---|---|---|---|
| citylccpost | −0.0180 *** | −0.0144 ** | −0.0325 *** |
| (0.0018) | (0.0068) | (0.0069) | |
| Controls | Yes | Yes | Yes |
| Year-FE | Yes | Yes | Yes |
| City-FE | Yes | Yes | Yes |
| Observations | 4230 | 4230 | 4230 |
| R-squared | 0.2112 | 0.2112 | 0.2112 |
Disclaimer/Publisher’s Note: The statements, opinions and data contained in all publications are solely those of the individual author(s) and contributor(s) and not of MDPI and/or the editor(s). MDPI and/or the editor(s) disclaim responsibility for any injury to people or property resulting from any ideas, methods, instructions or products referred to in the content. |
© 2024 by the authors. Licensee MDPI, Basel, Switzerland. This article is an open access article distributed under the terms and conditions of the Creative Commons Attribution (CC BY) license (https://creativecommons.org/licenses/by/4.0/).
Share and Cite
Li, B.; Huang, M.; Li, Q. The Impact of Low-Carbon City Construction on Urban Shrinkage: Evidence from China. Land 2024, 13, 2185. https://doi.org/10.3390/land13122185
Li B, Huang M, Li Q. The Impact of Low-Carbon City Construction on Urban Shrinkage: Evidence from China. Land. 2024; 13(12):2185. https://doi.org/10.3390/land13122185
Chicago/Turabian StyleLi, Bowen, Meiying Huang, and Quan Li. 2024. "The Impact of Low-Carbon City Construction on Urban Shrinkage: Evidence from China" Land 13, no. 12: 2185. https://doi.org/10.3390/land13122185
APA StyleLi, B., Huang, M., & Li, Q. (2024). The Impact of Low-Carbon City Construction on Urban Shrinkage: Evidence from China. Land, 13(12), 2185. https://doi.org/10.3390/land13122185

