Mapping of Forest Species Using Sentinel-2A Images in the Alentejo and Algarve Regions, Portugal
Abstract
1. Introduction
2. Materials and Methods
2.1. Study Area
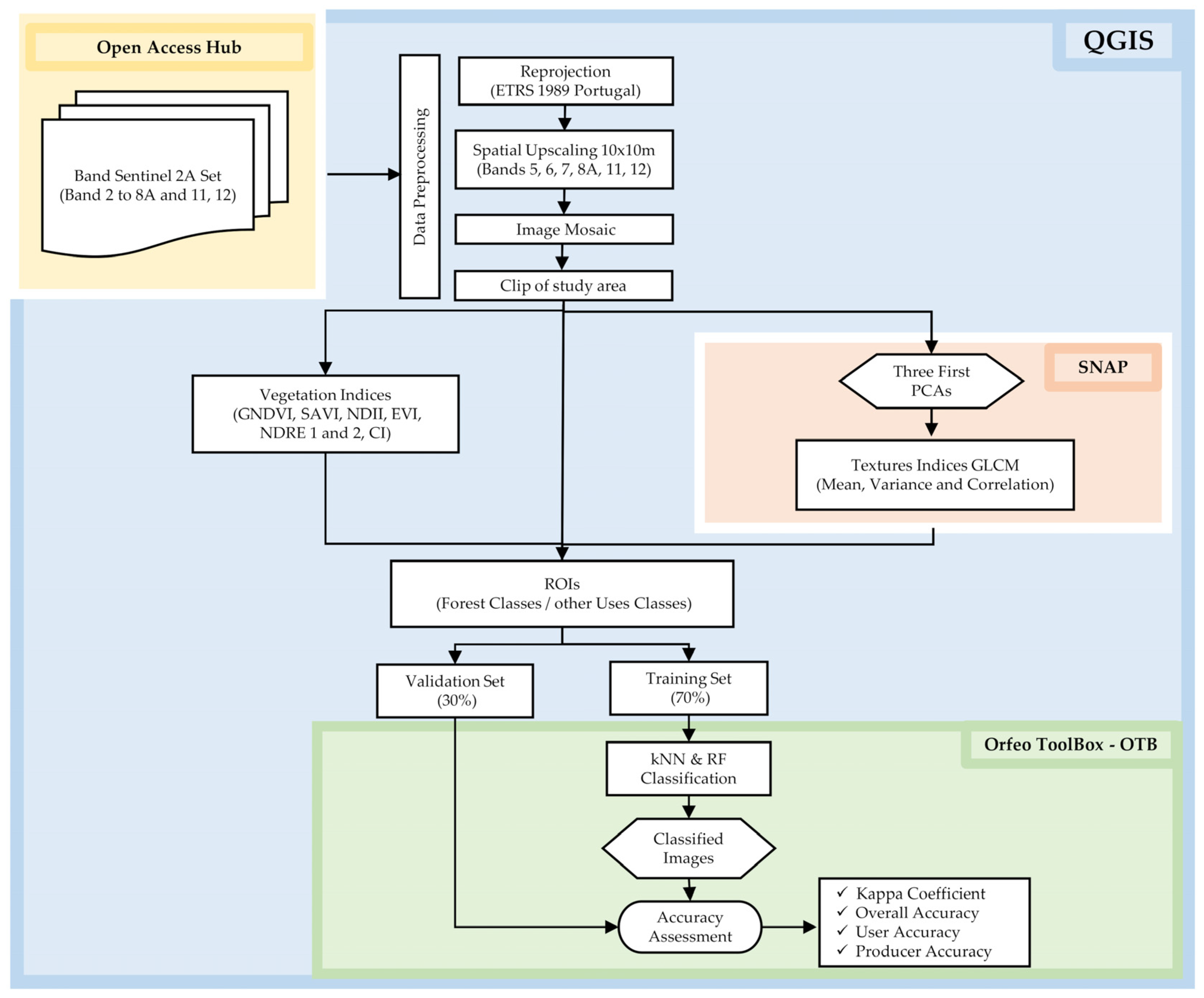
2.2. Data Processing and Dataset
2.3. Spectral Data
| Types | Descriptions | Equations | |
|---|---|---|---|
| Vegetation Indices * (VIs) | GNDVI [79] | Green Normalized Difference Vegetation Index | |
| SAVI [80] | Soil-Adjusted Vegetation Index | ||
| NDII [81] | Normalized Difference Infrared Index | ||
| EVI [82] | Enhanced Vegetation Index | ||
| NDRE 1 [83] | Normalized Difference Red Edge Index 1 | ||
| NDRE 2 [83] | Normalized Difference Red Edge Index 2 | ||
| CI [84] | Red-edge Chlorophyll Index | ||
| Textures ** | Gray-level co-occurrence matrix (GLCM) [20] | MEA | |
| VAR | |||
| COR | |||
| NUTIII Regions | AA | AC | AL | BA | AG |
|---|---|---|---|---|---|
| PC1 | 77.69% | 96.87% | 75.64% | 81.60% | 95.77% |
| PC1 + PC2 | 93.16% | 98.81% | 92.99% | 93.15% | 98.24% |
| PC1 + PC2 + PC3 | 97.18% | 99.78% | 97.42% | 97.10% | 99.45% |
2.4. Supervised Classification
2.4.1. K-Nearest Neighbor and Random Forest Classifiers
2.4.2. Accuracy Assessment
3. Results
3.1. Classification Accuracy
3.2. Forest Classes Level Accuracy Assessment and Classified Maps
4. Discussion
4.1. Contribution of Independent Variables to Gains in Accuracy
4.2. The Forest Occupancy Classification Challenges with Images from Sentinel-2
5. Conclusions
Author Contributions
Funding
Data Availability Statement
Conflicts of Interest
References
- Chatziantoniou, A.; Psomiadis, E.; Petropoulos, G.P. Co-Orbital Sentinel 1 and 2 for LULC Mapping with Emphasis on Wetlands in a Mediterranean Setting Based on Machine Learning. Remote Sens. 2017, 9, 1259. [Google Scholar] [CrossRef]
- ICNF. 6º Inventário Florestal Nacional (IFN6); 2015 Relatório Final; ICNF–Instituto da Conservação da Natureza e das Florestas: Lisboa, Portugal, 2019; p. 284. [Google Scholar]
- Peñuelas, J.; Gracia, C.; Jump, A.; Filella, I.; Carnicer, J.; Coll, M.; Lloret, F.; Curiel Yuste, J.; Estiarte, M.; Rutishauser, T.; et al. Introducing the Climate Change Effects on Mediterranean Forest Ecosystems: Observation, Experimentation, Simulation, and Management. Forêt Médit. 2010, 31, 357–362. Available online: https://hal.science/hal-03573304/ (accessed on 12 November 2024).
- Vasilakos, C.; Kavroudakis, D.; Georganta, A. Machine Learning Classification Ensemble of Multitemporal Sentinel-2 Images: The Case of a Mixed Mediterranean Ecosystem. Remote Sens. 2020, 12, 2005. [Google Scholar] [CrossRef]
- Di Fazio, S.; Modica, G.; Zoccali, P. Evolution Trends of Land Use/Land Cover in a Mediterranean Forest Landscape in Italy. In Proceedings of the Computational Science and Its Applications-ICCSA 2011, Part I, Lecture Notes in Computer Science, Santander, Spain, 20–23 June 2011; pp. 284–299. [Google Scholar] [CrossRef]
- Modica, G.; Merlino, A.; Solano, F.; Mercurio, R. An Index for the Assessment of Degraded Mediterranean Forest Ecosystems. For. Syst. 2015, 24, 1–13. [Google Scholar] [CrossRef]
- Friedl, M.A.; McIver, D.K.; Hodges, J.C.F.; Zhang, X.Y.; Muchoney, D.; Strahler, A.H.; Woodcock, C.E.; Gopal, S.; Schneider, A.; Cooper, A.; et al. Global Land Cover Mapping from MODIS: Algorithms and Early Results. Remote Sens. Environ. 2002, 83, 287–302. [Google Scholar] [CrossRef]
- Isbaex, C.; Coelho, A.M. The potential of Sentinel-2 satellite images for land-cover/land-use and forest biomass estimation: A review. In Forest Biomass—From Trees to Energy; Gonçalves, A.C., Sousa, A.M.O., Eds.; IntechOpen: London, UK, 2020; pp. 1–25. [Google Scholar] [CrossRef]
- De Luca, G.; Silva, J.M.N.; Cerasoli, S.; Araújo, J.; Campos, J.; Di Fazio, S.; Modica, G. Object-Based Land Cover Classification of Cork Oak Woodlands Using UAV Imagery and Orfeo Toolbox. Remote Sens. 2019, 11, 1238. [Google Scholar] [CrossRef]
- Chen, Y.; Guerschman, J.P.; Cheng, Z.; Guo, L. Remote Sensing for Vegetation Monitoring in Carbon Capture Storage Regions: A Review. Appl. Energy 2019, 240, 312–326. [Google Scholar] [CrossRef]
- ESA. Sentinel-2 User Handbook; ESA Standard Document; European Space Agency: Paris, France, 2015; Volume 2, p. 64. [Google Scholar] [CrossRef]
- ESA Sentinel Online Spatial Resolution. Available online: https://sentinel.esa.int/web/sentinel/user-guides/sentinel-2-msi/resolutions/spatial (accessed on 12 April 2021).
- Hawryło, P.; Bednarz, B.; Wężyk, P.; Szostak, M. Estimating Defoliation of Scots Pine Stands Using Machine Learning Methods and Vegetation Indices of Sentinel-2. Eur. J. Remote Sens. 2018, 51, 194–204. [Google Scholar] [CrossRef]
- Mananze, S.; Pôças, I.; Cunha, M. Mapping and Assessing the Dynamics of Shifting Agricultural Landscapes Using Google Earth Engine Cloud Computing, a Case Study in Mozambique. Remote Sens. 2020, 12, 1279. [Google Scholar] [CrossRef]
- Tassi, A.; Vizzari, M. Object-Oriented LULC Classification in Google Earth Learning Algorithms. Remote Sens. 2020, 12, 3776. [Google Scholar] [CrossRef]
- Frampton, W.J.; Dash, J.; Watmough, G.; Milton, E.J. Evaluating the Capabilities of Sentinel-2 for Quantitative Estimation of Biophysical Variables in Vegetation. ISPRS J. Photogramm. Remote Sens. 2013, 82, 83–92. [Google Scholar] [CrossRef]
- Vélez, S.; Martínez-Peña, R.; Castrillo, D. Beyond Vegetation: A Review Unveiling Additional Insights into Agriculture and Forestry through the Application of Vegetation Indices. J 2023, 6, 421–436. [Google Scholar] [CrossRef]
- Godinho, S.; Guiomar, N.; Gil, A. Estimating Tree Canopy Cover Percentage in a Mediterranean Silvopastoral Systems Using Sentinel-2A Imagery and the Stochastic Gradient Boosting Algorithm. Int. J. Remote Sens. 2018, 39, 4640–4662. [Google Scholar] [CrossRef]
- Hall-Beyer, M. Practical Guidelines for Choosing GLCM Textures to Use in Landscape Classification Tasks over a Range of Moderate Spatial Scales. Int. J. Remote Sens. 2017, 38, 1312–1338. [Google Scholar] [CrossRef]
- Haralick, R.M.; Shanmugam, K.; Dinstein, I. Textural Features for Image Classification. IEEE Trans. Syst. Man. Cybern. 1973, 6, 610–621. [Google Scholar] [CrossRef]
- Julesz, B. Experiments in the Visual Perception of Texture. Sci. Am. 1975, 232, 34–43. [Google Scholar] [CrossRef] [PubMed]
- Kupidura, P. The Comparison of Different Methods of Texture Analysis for Their Efficacy for Land Use Classification in Satellite Imagery. Remote Sens. 2019, 11, 1233. [Google Scholar] [CrossRef]
- Colombo, R.; Bellingeri, D.; Fasolini, D.; Marino, C.M. Retrieval of Leaf Area Index in Different Vegetation Types Using High Resolution Satellite Data. Remote Sens. Environ. 2003, 86, 120–131. [Google Scholar] [CrossRef]
- Ferro, C.J.S.; Warner, T.A. Scale and Texture in Digital Image Classification. Photogramm. Eng. Remote Sens. 2002, 68, 51–63. [Google Scholar] [CrossRef][Green Version]
- Deur, M.; Gašparović, M.; Balenović, I. Tree Species Classification in Mixed Deciduous Forests Using Very High Spatial Resolution Satellite Imagery and Machine Learning Methods. Remote Sens. 2020, 12, 3926. [Google Scholar] [CrossRef]
- Kayitakire, F.; Hamel, C.; Defourny, P. Retrieving Forest Structure Variables Based on Image Texture Analysis and IKONOS-2 Imagery. Remote Sens. Environ. 2006, 102, 390–401. [Google Scholar] [CrossRef]
- Jollife, I.T.; Cadima, J. Principal Component Analysis: A Review and Recent Developments. Phil. Trans. R. Soc. A 2016, 374, 20150202. [Google Scholar] [CrossRef]
- Pinheiro, G.; Minz, S. Granular Computing Based Segmentation and Textural Analysis (GrCSTA) Framework for Object-Based LULC Classification of Fused Remote Sensing Images. Appl. Intell. 2024, 54, 5748–5767. [Google Scholar] [CrossRef]
- Zhao, X.; Jing, L.; Zhang, G.; Zhu, Z.; Liu, H.; Ren, S. Object-Oriented Convolutional Neural Network for Forest Stand Classification Based on Multi-Source Data Collaboration. Forests 2024, 15, 529. [Google Scholar] [CrossRef]
- Liu, P.; Ren, C.; Wang, Z.; Jia, M.; Yu, W.; Ren, H.; Xia, C. Evaluating the Potential of Sentinel-2 Time Series Imagery and Machine Learning for Tree Species Classification in a Mountainous Forest. Remote Sens. 2024, 16, 293. [Google Scholar] [CrossRef]
- Franco-Lopez, H.; Ek, A.R.; Bauer, M.E. Estimation and Mapping of Forest Stand Density, Volume, and Cover Type Using the k-Nearest Neighbors Method. Remote Sens. Environ. 2001, 77, 251–274. [Google Scholar] [CrossRef]
- Moeur, M.; Stage, A.R. Most Similar Neighbor: An Improved Sampling Inference Procedure for Natural Resource Planning. Forest Sci. 1995, 41, 337–359. [Google Scholar] [CrossRef]
- Cover, T.M.; Hart, P.E. Nearest Neighbor Pattern Classification. IEEE Trans. Inf. Theory 1967, 13, 21–27. [Google Scholar] [CrossRef]
- Breiman, L. Random Forests. Mach. Learn. 2001, 45, 5–32. [Google Scholar] [CrossRef]
- Wettschereck, D.; Aha, D.W.; Mohri, T. A Review and Empirical Evaluation of Feature Weighting Methods for a Class of Lazy Learning Algorithms. Artif. Intell. Rev. 1997, 11, 273–314. [Google Scholar] [CrossRef]
- Duda, R.; Hart, P. Pattern Classification and Scene Analysis; John Wiley & Sons: New York, NY, USA, 1973. [Google Scholar]
- Akbulut, Y.; Sengur, A.; Guo, Y.; Smarandache, F. NS-k-NN: Neutrosophic Set-Based k-Nearest Neighbors Classifier. Symmetry 2017, 9, 179. [Google Scholar] [CrossRef]
- Qian, Y.; Zhou, W.; Yan, J.; Li, W.; Han, L. Comparing Machine Learning Classifiers for Object-Based Land Cover Classification Using Very High Resolution Imagery. Remote Sens. 2015, 7, 153–168. [Google Scholar] [CrossRef]
- Wei, C.; Huang, J.; Mansaray, L.R.; Li, Z.; Liu, W.; Han, J. Estimation and Mapping of Winter Oilseed Rape LAI from High Spatial Resolution Satellite Data Based on a Hybrid Method. Remote Sens. 2017, 9, 488. [Google Scholar] [CrossRef]
- Dorigo, W.; Lucieer, A.; Podobnikar, T.; Carni, A. Mapping Invasive Fallopia Japonica by Combined Spectral, Spatial, and Temporal Analysis of Digital Orthophotos. Int. J. Appl. Earth Obs. Geoinf. 2012, 19, 185–195. [Google Scholar] [CrossRef]
- Hu, Y.; Xu, X.; Wu, F.; Sun, Z.; Xia, H.; Meng, Q.; Huang, W.; Zhou, H.; Gao, J.; Li, W.; et al. Estimating Forest Stock Volume in Hunan Province, China, by Integrating In Situ Plot Data, Sentinel-2 Images, and Linear and Machine Learning Regression Models. Remote Sens. 2020, 12, 186. [Google Scholar] [CrossRef]
- European Space Agency (ESA). Sentinel Application Platform—SNAP. Available online: https://step.esa.int/main/download/snap-download/ (accessed on 6 May 2021).
- Hernandez, I.; Benevides, P.; Costa, H.; Caetano, M. Exploring Sentinel-2 for Land Cover and Crop Mapping in Portugal. Int. Arch. Photogramm. Remote Sens. Spat. Inf. Sci. 2020, 43, 83–89. [Google Scholar] [CrossRef]
- Gislason, P.O.; Benediktsson, J.A.; Sveinsson, J.R. Random Forests for Land Cover Classification. Pattern Recognit. Lett. 2006, 27, 294–300. [Google Scholar] [CrossRef]
- Jin, Y.; Liu, X.; Chen, Y.; Liang, X. Land-Cover Mapping Using Random Forest Classification and Incorporating NDVI Time-Series and Texture: A Case Study of Central Shandong. Int. J. Remote Sens. 2018, 39, 8703–8723. [Google Scholar] [CrossRef]
- Praticò, S.; Solano, F.; Di Fazio, S.; Modica, G. Machine Learning Classification of Mediterranean Forest Habitats in Google Earth Engine Based on Seasonal Sentinel-2 Time-Series and Input Image Composition Optimisation. Remote Sens. 2021, 13, 586. [Google Scholar] [CrossRef]
- Ouma, Y.O.; Gabasiane, T.G.; Nkhwanana, N. Mapping Prosopis L. (Mesquites) Using Sentinel-2 MSI Satellite Data, NDVI and SVI Spectral Indices with Maximum-Likelihood and Random Forest Classifiers. J. Sens. 2023, 2023, 18. [Google Scholar] [CrossRef]
- Thanh Noi, P.; Kappas, M. Comparison of Random Forest, k-Nearest Neighbor, and Support Vector Machine Classifiers for Land Cover Classification Using Sentinel-2 Imagery. Sensors 2018, 18, 18. [Google Scholar] [CrossRef]
- Lu, D.; Weng, Q. A Survey of Image Classification Methods and Techniques for Improving Classification Performance. Int. J. Remote Sens. 2007, 28, 823–870. [Google Scholar] [CrossRef]
- Gómez, C.; White, J.C.; Wulder, M.A. Optical Remotely Sensed Time Series Data for Land Cover Classification: A Review. ISPRS J. Photogramm. Remote Sens. 2016, 116, 55–72. [Google Scholar] [CrossRef]
- Rodriguez-Galiano, V.F.; Ghimire, B.; Rogan, J.; Chica-Olmo, M.; Rigol-Sanchez, J.P. An Assessment of the Effectiveness of a Random Forest Classifier for Land-Cover Classification. ISPRS J. Photogramm. Remote Sens. 2012, 67, 93–104. [Google Scholar] [CrossRef]
- Papadopoulou, E.; Mallinis, G.; Siachalou, S.; Koutsias, N.; Thanopoulos, A.C.; Tsaklidis, G. Agricultural Land Cover Mapping through Two Deep Learning Models in the Framework of EU’s CAP Activities Using Sentinel-2 Multitemporal Imagery. Remote Sens. 2023, 15, 4657. [Google Scholar] [CrossRef]
- Kycko, M.; Zagajewski, B.; Kluczek, M.; Tardà, A.; Pineda, L.; Palà, V.; Corbera, J. Sentinel-2 and AISA Airborne Hyperspectral Images for Mediterranean Shrubland Mapping in Catalonia. Remote Sens. 2022, 14, 5531. [Google Scholar] [CrossRef]
- Valdivieso-Ros, C.; Alonso-Sarria, F.; Gomariz-Castillo, F. Effect of the Synergetic Use of Sentinel-1, Sentinel-2, LiDAR and Derived Data in Land Cover Classification of a Semiarid Mediterranean Area Using Machine Learning Algorithms. Remote Sens. 2023, 15, 312. [Google Scholar] [CrossRef]
- Abida, K.; Barbouchi, M.; Boudabbous, K.; Toukabri, W.; Saad, K.; Bousnina, H.; Sahli Chahed, T. Sentinel-2 Data for Land Use Mapping: Comparing Different Supervised Classifications in Semi-Arid Areas. Agriculture 2022, 12, 1429. [Google Scholar] [CrossRef]
- Orfeo ToolBox (OTB). Available online: https://www.orfeo-toolbox.org/ (accessed on 30 April 2022).
- Cresson, R.; Grizonnet, M.; Michel, J. Orfeo ToolBox Applications. In QGIS and Generic Tools; John Wiley & Sons, Inc.: Hoboken, NJ, USA, 2018; pp. 151–242. [Google Scholar] [CrossRef]
- Grizonnet, M.; Michel, J.; Poughon, V.; Inglada, J.; Savinaud, M.; Cresson, R. Orfeo ToolBox: Open Source Processing of Remote Sensing Images. Open Geospat. Data Softw. Stand. 2017, 2, 15. [Google Scholar] [CrossRef]
- Gabinete de Estratégia e Estudos. Nut II/Nut IIII. Categorias. Available online: https://www.gee.gov.pt/pt/documentos/publicacoes/estatisticas-regionais/nut-ii-nut-iii (accessed on 30 April 2022).
- Sousa, A.M.O.; Gonçalves, A.C.; da Silva, J.R.M. Above-Ground Biomass Estimation with High Spatial Resolution Satellite Images. In Biomass Volume Estimation and Valorization for Energy; IntechOpen: London, UK, 2017; pp. 1–24. [Google Scholar] [CrossRef]
- Pinto-Correia, T.; Ribeiro, N.; Sá-Sousa, P. Introducing the Montado, the Cork and Holm Oak Agroforestry System of Southern Portugal. Agrofor. Syst. 2011, 82, 99–104. [Google Scholar] [CrossRef]
- Barrico, L.; Rodríguez-Echeverría, S.; Freitas, H. Diversity of Soil Basidiomycete Communities Associated with Quercus Suber L. in Portuguese Montados. Eur. J. Soil Biol. 2010, 46, 280–287. [Google Scholar] [CrossRef]
- Gonçalves, A.C.; Sousa, A.M.O.; Mesquita, P.G. Estimation and Dynamics of Above Ground Biomass with Very High Resolution Satellite Images in Pinus pinaster stands. Biomass Bioenergy 2017, 106, 146–154. [Google Scholar] [CrossRef]
- Sandim, A.; Silva, M.E.; Gonçalves, A.C.; Tomé, M.; Fonseca, T.F. Management of Pinus pinaster Aiton for Wood and Resin Production: A Technical-Financial Feasibility Analysis. In Conifers-Recent Advances; IntechOpen: London, UK, 2022; pp. 1–20. [Google Scholar] [CrossRef]
- National Forestry Accounting Plan Portugal 2021–2025; Governo de Portugal, Agência Portuguesa de Ambiente: Lisboa, Portugal, 2020; pp. 1–80.
- Sousa, J.L.C.; Ramos, P.A.B.; Freire, C.S.R.; Silva, A.M.S.; Silvestre, A.J.D. Chemical Composition of Lipophilic Bark Extracts from Pinus Pinaster and Pinus Pinea Cultivated in Portugal. Appl. Sci. 2018, 8, 2575. [Google Scholar] [CrossRef]
- Martínez-Chico, M.; Batlles, F.J.; Bosch, J.L. Cloud Classification in a Mediterranean Location Using Radiation Data and Sky Images. Energy 2011, 36, 4055–4062. [Google Scholar] [CrossRef]
- Zheng, H.; Du, P.; Chen, J.; Xia, J.; Li, E.; Xu, Z.; Li, X.; Yokoya, N. Performance Evaluation of Downscaling Sentinel-2 Imagery for Land Use and Land Cover Classification by Spectral-Spatial Features. Remote Sens. 2017, 9, 1274. [Google Scholar] [CrossRef]
- Wiesmair, M.; Feilhauer, H.; Magiera, A.; Otte, A.; Waldhardt, R. Estimating Vegetation Cover from High-Resolution Satellite Data to Assess Grassland Degradation in the Georgian Caucasus. Mt. Res. Dev. 2016, 36, 56–65. [Google Scholar] [CrossRef]
- Jensen, J.R. Remote Sensing of the Environment: An Earth Resource Perspective; Prentice Hall: Upper Saddle River, NJ, USA, 2006. [Google Scholar]
- Eklundh, L.; Singh, A. A Comparative Analysis of Standardised and Unstandardised Principal Components Analysis in Remote Sensing. Int. J. Remote Sens. 1993, 14, 1359–1370. [Google Scholar] [CrossRef]
- Waser, L.T.; Küchler, M.; Jütte, K.; Stampfer, T. Evaluating the Potential of Worldview-2 Data to Classify Tree Species and Different Levels of Ash Mortality. Remote Sens. 2014, 6, 4515–4545. [Google Scholar] [CrossRef]
- Fragoso-Campón, L.; Quirós, E.; Gallego, J.A.G. Optimization of Land Cover Mapping through Improvements in Sentinel-1 and Sentinel-2 Image Dimensionality and Data Mining Feature Selection for Hydrological Modeling. Stoch. Environ. Res. Risk Assess. 2021, 35, 2493–2519. [Google Scholar] [CrossRef]
- Franklin, S.E.; Hall, R.J.; Moskal, L.M.; Maudie, A.J.; Lavigne, M.B. Incorporating Texture into Classification of Forest Species Composition from Airborne Multispectral Images. Int. J. Remote Sens. 2000, 21, 61–79. [Google Scholar] [CrossRef]
- Szantoi, Z.; Escobedo, F.; Abd-Elrahman, A.; Smith, S.; Pearlstine, L. Analyzing Fine-Scale Wetland Composition Using High Resolution Imagery and Texture Features. Int. J. Appl. Earth Obs. Geoinf. 2013, 23, 204–212. [Google Scholar] [CrossRef]
- Huang, C.; Zhang, C.; He, Y.; Liu, Q.; Li, H.; Su, F.; Liu, G.; Bridhikitti, A. Land Cover Mapping in Cloud-Prone Tropical Areas Using Sentinel-2 Data: Integrating Spectral Features with Ndvi Temporal Dynamics. Remote Sens. 2020, 12, 1163. [Google Scholar] [CrossRef]
- De Fioravante, P.; Luti, T.; Cavalli, A.; Giuliani, C.; Dichicco, P.; Marchetti, M.; Chirici, G.; Congedo, L.; Munafò, M. Multispectral Sentinel-2 and Sar Sentinel-1 Integration for Automatic Land Cover Classification. Land 2021, 10, 611. [Google Scholar] [CrossRef]
- Chaves, M.E.D.; Soares, A.R.; Mataveli, G.A.V.; Sánchez, A.H.; Sanches, I.D. A Semi-Automated Workflow for LULC Mapping via Sentinel-2 Data Cubes and Spectral Indices. Automation 2023, 4, 94–109. [Google Scholar] [CrossRef]
- Gitelson, A.A.; Kaufman, Y.J.; Merzlyak, M.N. Use of a Green Channel in Remote Sensing of Global Vegetation from EOS- MODIS. Remote Sens. Environ. 1996, 58, 289–298. [Google Scholar] [CrossRef]
- Huete, A.R. A Soil-Adjusted Vegetation Index (SAVI). Remote Sens. Environ. 1988, 25, 295–309. [Google Scholar] [CrossRef]
- Hunt, E.R.; Rock, B.N. Detection of Changes in Leaf Water Content Using Near- and Middle-Infrared Reflectances. Remote Sens. Environ. 1989, 30, 43–54. [Google Scholar] [CrossRef]
- Liu, H.Q.; Huete, A. Feedback Based Modification of the NDVI to Minimize Canopy Background and Atmospheric Noise. IEEE Trans. Geosci. Remote Sens. 1995, 33, 457–465. [Google Scholar] [CrossRef]
- Navarro, G.; Caballero, I.; Silva, G.; Parra, P.C.; Vázquez, Á.; Caldeira, R. Evaluation of Forest Fire on Madeira Island Using Sentinel-2A MSI Imagery. Int. J. Appl. Earth Obs. Geoinf. 2017, 58, 97–106. [Google Scholar] [CrossRef]
- Zarco-Tejada, P.J.; Miller, J.R.; Noland, T.L.; Mohammed, G.H.; Sampson, P.H. Scaling-up and Model Inversion Methods with Narrowband Optical Indices for Chlorophyll Content Estimation in Closed Forest Canopies with Hyperspectral Data. IEEE Trans. Geosci. Remote Sens. 2001, 39, 1491–1507. [Google Scholar] [CrossRef]
- Ma, L.; Li, M.; Ma, X.; Cheng, L.; Du, P.; Liu, Y. A Review of Supervised Object-Based Land-Cover Image Classification. ISPRS J. Photogramm. Remote Sens. 2017, 130, 277–293. [Google Scholar] [CrossRef]
- Documentation QGIS. MetaSearch Catalog Plugin. 2021. Available online: https://plugins.qgis.org/plugins/MetaSearch/ (accessed on 1 July 2023).
- Divisão Geral do Território—DGT. Carta de Uso e Ocupação do Solo—COS 2018. 2020. Available online: https://www.dgterritorio.gov.pt/Carta-de-Uso-e-Ocu (accessed on 1 July 2023).
- Immitzer, M.; Vuolo, F.; Atzberger, C. First Experience with Sentinel-2 Data for Crop and Tree Species Classifications in Central Europe. Remote Sens. 2016, 8, 166. [Google Scholar] [CrossRef]
- Liu, Y.; Meng, Q.; Zhang, L.; Wu, C. NDBSI: A Normalized Difference Bare Soil Index for Remote Sensing to Improve Bare Soil Mapping Accuracy in Urban and Rural Areas. Catena 2022, 214, 106265. [Google Scholar] [CrossRef]
- Hofierka, J.; Onačillová, K. Estimating Visible Band Albedo from Aerial Orthophotographs in Urban Areas. Remote Sens. 2022, 14, 164. [Google Scholar] [CrossRef]
- Adam, E.; Mutanga, O.; Odindi, J.; Abdel-Rahman, E.M. Land-Use/Cover Classification in a Heterogeneous Coastal Landscape Using RapidEye Imagery: Evaluating the Performance of Random Forest and Support Vector Machines Classifiers. Int. J. Remote Sens. 2014, 35, 3440–3458. [Google Scholar] [CrossRef]
- Saini, R.; Ghosh, S.K. Crop Classification on Single Date Sentinel-2 Imagery Using Random Forest and Suppor Vector Machine. Int. Arch. Photogramm. Remote Sens. Spat. Inf. Sci. 2018, XLII–5, 683–688. [Google Scholar] [CrossRef]
- Lim, J.; Kim, K.M.; Jin, R. Tree Species Classification Using Hyperion and Sentinel-2 Data with Machine Learning in South Korea and China. ISPRS Int. J. Geo-Inf. 2019, 8, 150. [Google Scholar] [CrossRef]
- Pal, M. Random Forest Classifier for Remote Sensing Classification. Int. J. Remote Sens. 2005, 26, 217–222. [Google Scholar] [CrossRef]
- Maxwell, A.E.; Warner, T.A.; Fang, F. Implementation of Machine-Learning Classification in Remote Sensing: An Applied Review. Int. J. Remote Sens. 2018, 39, 2784–2817. [Google Scholar] [CrossRef]
- Jombo, S.; Adelabu, S. Evaluating Landsat-8, Landsat-9 and Sentinel-2 Imageries in Land Use and Land Cover (LULC) Classification in a Heterogeneous Urban Area. GeoJournal 2023, 88, 377–399. [Google Scholar] [CrossRef]
- Chabalala, Y.; Adam, E.; Ali, K.A. Machine Learning Classification of Fused Sentinel-1 and Sentinel-2 Image Data towards Mapping Fruit Plantations in Highly Heterogenous Landscapes. Remote Sens. 2022, 14, 2621. [Google Scholar] [CrossRef]
- Kluczek, M.; Zagajewski, B.; Zwijacz-Kozica, T. Mountain Tree Species Mapping Using Sentinel-2, PlanetScope, and Airborne HySpex Hyperspectral Imagery. Remote Sens. 2023, 15, 844. [Google Scholar] [CrossRef]
- Breiman, L.; Friedman, J.H.; Olshen, R.A.; Stone, C.J. Classification and Regression Trees; Chapman & Hall: New York, NY, USA, 1984; pp. 1–17. ISBN 9780412048418. [Google Scholar]
- Billah, M.; Islam, A.K.M.S.; Bin Mamoon, W.; Rahman, M.R. Random Forest Classifications for Landuse Mapping to Assess Rapid Flood Damage Using Sentinel-1 and Sentinel-2 Data. Remote Sens. Appl. Soc. Environ. 2023, 30, 100947. [Google Scholar] [CrossRef]
- Fu, Y.; Tan, H.; Kou, W.; Xu, W.; Wang, H.; Lu, N. Estimation of Rubber Plantation Biomass Based on Variable Optimization from Sentinel-2 Remote Sensing Imagery. Forests 2024, 15, 900. [Google Scholar] [CrossRef]
- Hastie, T.; Tibshirani, R.; Friedman, J. Random forests. In The Elements of Statistical Learning; Springer: Berlin/Heidelberg, Germany, 2009; pp. 587–604. [Google Scholar] [CrossRef]
- Huang, B.F.F.; Boutros, P.C. The Parameter Sensitivity of Random Forests. BMC Bioinform. 2016, 17, 331. [Google Scholar] [CrossRef]
- Mellor, A.; Haywood, A.; Stone, C.; Jones, S. The Performance of Random Forests in an Operational Setting for Large Area Sclerophyll Forest Classification. Remote Sens. 2013, 5, 2838–2856. [Google Scholar] [CrossRef]
- FAO—Food and Agriculture Organization of the United Nations. Map Accuracy Assessment and Area Estimation: A Practical Guide; FAO: Rome, Italy, 2016; Volume E, pp. 1–55. [Google Scholar]
- Xiong, J.; Thenkabail, P.S.; Tilton, J.C.; Gumma, M.K.; Teluguntla, P.; Oliphant, A.; Congalton, R.G.; Yadav, K.; Gorelick, N. Nominal 30-m Cropland Extent Map of Continental Africa by Integrating Pixel-Based and Object-Based Algorithms Using Sentinel-2 and Landsat-8 Data on Google Earth Engine. Remote Sens. 2017, 9, 1065. [Google Scholar] [CrossRef]
- Story, M.; Congalton, R.G. Remote Sensing Brief Accuracy Assessment: A User’s Perspective. Photogramm. Eng. Remote Sens. 1986, 52, 397–399. Available online: https://www.asprs.org/wp-content/uploads/pers/1986journal/mar/1986_mar_397-399.pdf (accessed on 30 April 2022).
- Phiri, D.; Simwanda, M.; Salekin, S.; Ryirenda, V.R.; Murayama, Y.; Ranagalage, M.; Oktaviani, N.; Kusuma, H.A.; Zhang, T.; Su, J.; et al. Remote Sensing Sentinel-2 Data for Land Cover/Use Mapping: A Review. Remote Sens. 2019, 42, 2219. [Google Scholar] [CrossRef]
- Landis, J.R.; Koch, G.G. The Measurement of Observer Agreement for Categorical Data. Int. Biom. Soc. 1977, 33, 159–174. [Google Scholar] [CrossRef]
- Manfré, L.A.; De Albuquerque Nóbrega, R.A.; Quintanilha, J.A. Evaluation of Multiple Classifier Systems for Landslide Identification in LANDSAT Thematic Mapper (TM) Images. ISPRS Int. J. Geo-Inf. 2016, 5, 164. [Google Scholar] [CrossRef]
- Foody, G.M.; Mathur, A. Toward Intelligent Training of Supervised Image Classifications: Directing Training Data Acquisition for SVM Classification. Remote Sens. Environ. 2004, 93, 107–117. [Google Scholar] [CrossRef]
- Boateng, E.Y.; Otoo, J.; Abaye, D.A.; Boateng, E.Y.; Otoo, J.; Abaye, D.A. Basic Tenets of Classification Algorithms K-Nearest-Neighbor, Support Vector Machine, Random Forest and Neural Network: A Review. J. Data Anal. Inf. Process. 2020, 8, 341–357. [Google Scholar] [CrossRef]
- Çağlayan, S.D.; Leloglu, U.M.; Ginzler, C.; Psomas, A.; Zeydanlı, U.S.; Bilgin, C.C.; Waser, L.T. Species Level Classification of Mediterranean Sparse Forests-Maquis Formations Using Sentinel-2 Imagery. Geocarto Int. 2020, 37, 1587–1606. [Google Scholar] [CrossRef]
- Puletti, N.; Chianucci, F.; Castaldi, C. Use of Sentinel-2 for Forest Classification in Mediterranean Environments. Ann. Silvic. Res. 2017, 42, 32–38. [Google Scholar] [CrossRef]
- Barbati, A.; Marchetti, M.; Chirici, G.; Corona, P. European Forest Types and Forest Europe SFM Indicators: Tools for Monitoring Progress on Forest Biodiversity Conservation. For. Ecol. Manag. 2014, 321, 145–157. [Google Scholar] [CrossRef]
- Pelletier, C.; Valero, S.; Inglada, J.; Champion, N.; Dedieu, G. Assessing the Robustness of Random Forests to Map Land Cover with High Resolution Satellite Image Time Series over Large Areas. Remote Sens. Environ. 2016, 187, 156–168. [Google Scholar] [CrossRef]
- Liaw, A.; Wiener, M. Classification and Regression by RandomForest. R News 2002, 2, 18–22. [Google Scholar]
- Gutkin, N.; Uwizeyimana, V.; Somers, B.; Muys, B.; Verbist, B. Supervised Classification of Tree Cover Classes in the Complex Mosaic Landscape of Eastern Rwanda. Remote Sens. 2023, 15, 2606. [Google Scholar] [CrossRef]
- Nandasena, W.D.K.V.; Brabyn, L.; Serrao-Neumann, S. Using Google Earth Engine to Classify Unique Forest and Agroforest Classes Using a Mix of Sentinel 2a Spectral Data and Topographical Features: A Sri Lanka Case Study. Geocarto Int. 2022, 37, 9544–9559. [Google Scholar] [CrossRef]
- Pouliot, D.A.; King, D.J.; Bell, F.W.; Pitt, D.G. Automated Tree Crown Detection and Delineation in High-Resolution Digital Camera Imagery of Coniferous Forest Regeneration. Remote Sens. Environ. 2002, 82, 322–334. [Google Scholar] [CrossRef]
- Zarco-Tejada, P.J.; Hornero, A.; Beck, P.S.A.; Kattenborn, T.; Kempeneers, P.; Hernández-Clemente, R. Chlorophyll Content Estimation in an Open-Canopy Conifer Forest with Sentinel-2A and Hyperspectral Imagery in the Context of Forest Decline. Remote Sens. Environ. 2019, 223, 320–335. [Google Scholar] [CrossRef] [PubMed]
- Adamczyk, J.; Osberger, A. Red-Edge Vegetation Indices for Detecting and Assessing Disturbances in Norway Spruce Dominated Mountain Forests. Int. J. Appl. Earth Obs. Geoinf. 2015, 37, 90–99. [Google Scholar] [CrossRef]
- Clevers, J.G.P.W.; Gitelson, A.A. Remote Estimation of Crop and Grass Chlorophyll and Nitrogen Content Using Red-Edge Bands on Sentinel-2 and-3. Int. J. Appl. Earth Obs. Geoinf. 2013, 23, 344–351. [Google Scholar] [CrossRef]
- Bolyn, C.; Michez, A.; Gaucher, P.; Lejeune, P.; Bonnet, S. Forest Mapping and Species Composition Using Supervised per Pixel Classification of Sentinel-2 Imagery. Biotechnol.Agron. Soc. Environ. 2018, 22, 172–187. [Google Scholar] [CrossRef]
- Rautiainen, M.; Lukeš, P.; Homolová, L.; Hovi, A.; Pisek, J.; Mõttus, M. Spectral Properties of Coniferous Forests: A Review of in Situ and Laboratory Measurements. Remote Sens. 2018, 10, 207. [Google Scholar] [CrossRef]
- Sibanda, M.; Mutanga, O.; Rouget, M. Examining the Potential of Sentinel-2 MSI Spectral Resolution in Quantifying above Ground Biomass across Different Fertilizer Treatments. ISPRS J. Photogramm. Remote Sens. 2015, 110, 55–65. [Google Scholar] [CrossRef]
- Fragoso-Campón, L.; Quirós, E.; Mora, J.; Gallego, J.A.G.; Durán-Barroso, P. Overstory-Understory Land Cover Mapping at the Watershed Scale: Accuracy Enhancement by Multitemporal Remote Sensing Analysis and LiDAR. Environ. Sci. Pollut. Res. 2020, 27, 75–88. [Google Scholar] [CrossRef]
- Pesaresi, S.; Mancini, A.; Quattrini, G.; Casavecchia, S. Evaluation and Selection of Multi-Spectral Indices to Classify Vegetation Using Multivariate Functional Principal Component Analysis. Remote Sens. 2024, 16, 1224. [Google Scholar] [CrossRef]
- Solymosi, K.; Kövér, G.; Romvári, R. The Progression of Vegetation Indices: A Short Overview. Acta Agrar. Kaposváriensis 2019, 23, 75–90. [Google Scholar] [CrossRef]
- Schulz, C.; Förster, M.; Vulova, S.V.; Rocha, A.D.; Kleinschmit, B. Spectral-Temporal Traits in Sentinel-1 C-Band SAR and Sentinel-2 Multispectral Remote Sensing Time Series for 61 Tree Species in Central Europe. Remote Sens. Environ. 2024, 307, 114162. [Google Scholar] [CrossRef]
- Trong, H.N.; Nguyen, T.D.; Kappas, M. Land Cover and Forest Type Classification by Values of Vegetation Indices and Forest Structure of Tropical Lowland Forests in Central Vietnam. Int. J. For. Res. 2020. [Google Scholar] [CrossRef]
- Numbisi, F.N.; Van Coillie, F.; De Wulf, R. Multi-date Sentinel 1 SAR image textures discriminate perennial agroforests in a tropical forest-savanna transition landscape. Int. Arch. Photogramm. Remote Sens. Spat. Inf. Sci. 2018, 42, 339–346. [Google Scholar] [CrossRef]
- Park, Y.; Guldmann, J.M. Measuring Continuous Landscape Patterns with Gray-Level Co-Occurrence Matrix (GLCM) Indices: An Alternative to Patch Metrics? Ecol. Indic. 2020, 109, 105802. [Google Scholar] [CrossRef]
- Blanco-Sacristán, J.; Guirado, E.; Molina-Pardo, J.L.; Cabello, J.; Giménez-Luque, E.; Alcaraz-Segura, D. Remote Sensing-Based Monitoring of Postfire Recovery of Persistent Shrubs: The Case of Juniperus Communis in Sierra Nevada (Spain). Fire 2023, 6, 4. [Google Scholar] [CrossRef]
- Morell-Monzó, S.; Sebastiá-Frasquet, M.T.; Estornell, J. Land Use Classification of Vhr Images for Mapping Small-Sized Abandoned Citrus Plots by Using Spectral and Textural Information. Remote Sens. 2021, 13, 681. [Google Scholar] [CrossRef]
- Wang, X.; Wang, S.; Dai, L. Estimating and Mapping Forest Biomass in Northeast China Using Joint Forest Resources Inventory and Remote Sensing Data. J. For. Res. 2018, 29, 797–811. [Google Scholar] [CrossRef]
- Feng, Q.; Liu, J.; Gong, J. UAV Remote Sensing for Urban Vegetation Mapping Using Random Forest and Texture Analysis. Remote Sens. 2015, 7, 1074–1094. [Google Scholar] [CrossRef]
- Campos-Taberner, M.; Javier García-Haro, F.; Martínez, B.; Sánchez-Ruiz, S.; Moreno-Martínez, Á.; Camps-Valls, G.; Amparo Gilabert, M. Land Use Classification over Smallholding Areas in the European Common Agricultural Policy Framework. ISPRS J. Photogramm. Remote Sens. 2023, 197, 320–334. [Google Scholar] [CrossRef]
- Agrillo, E.; Filipponi, F.; Pezzarossa, A.; Casella, L.; Smiraglia, D.; Orasi, A.; Attorre, F.; Taramelli, A. Earth Observation and Biodiversity Big Data for Forest Habitat Types Classification and Mapping. Remote Sens. 2021, 13, 1231. [Google Scholar] [CrossRef]
- Fassnacht, F.E.; Latifi, H.; Stereńczak, K.; Modzelewska, A.; Lefsky, M.; Waser, L.T.; Straub, C.; Ghosh, A. Review of Studies on Tree Species Classification from Remotely Sensed Data. Remote Sens. Environ. 2016, 186, 64–87. [Google Scholar] [CrossRef]
- Grabska, E.; Hostert, P.; Pflugmacher, D.; Ostapowicz, K. Forest Stand Species Mapping Using the Sentinel-2 Time Series. Remote Sens. 2019, 11, 1197. [Google Scholar] [CrossRef]
- Coelho, A.M.; Sousa, A.M.O.; Gonçalves, A.C. Spatial Variability of Forest Species: Case Study for Alto Alentejo, Portugal. Land 2023, 12, 46. [Google Scholar] [CrossRef]
- Sousa, A.M.O.; Gonçalves, A.C.; Mesquita, P.; Marques da Silva, J.R. Biomass Estimation with High Resolution Satellite Images: A Case Study of Quercus Rotundifolia. ISPRS J. Photogramm. Remote Sens. 2015, 101, 69–79. [Google Scholar] [CrossRef]
- Macedo, F.L.; Sousa, A.M.O.; Gonçalves, A.C.; Marques da Silva, J.R.; Mesquita, P.A.; Rodrigues, R.A.F. Above-Ground Biomass Estimation for Quercus Rotundifolia Using Vegetation Indices Derived from High Spatial Resolution Satellite Images. Eur. J. Remote Sens. 2018, 51, 932–944. [Google Scholar] [CrossRef]
- Joyce, S.; Olsson, H. Monitoring Forest Growth Using Long Time Series of Satellite Data. Int. Arch. Photogramm. Remote Sens. 2000, 33, 1081–1088. [Google Scholar]
- Nilson, T.; Rautiainen, M.; Pisek, J.; Peterso, U. Seasonal Reflectance Courses of Forests. In New Adv. Contribut. Forest. Res.; IntechOpen: London, UK, 2012; pp. 33–58. [Google Scholar] [CrossRef]
- Stohr, C.J.; West, T.R. Terrain and Look Angle Effects Upon I Multispectral Scanner Response. Photogramm. Eng. Remote Sens. 1985, 51, 229–235. Available online: https://www.asprs.org/wp-content/uploads/pers/1985journal/feb/1985_feb_229-235.pdf (accessed on 30 April 2022).
- Teillet, P.M. Image Correction for Radiometric Effects in Remote Sensing. Int. J. Remote Sens. 1986, 7, 1637–1651. [Google Scholar] [CrossRef]
- Hugli, H.; Frei, W. Understanding Anisotropic Reflectance in Mountainous Terrain. Photogramm. Eng. Remote Sens. 1983, 49, 671–683. Available online: https://www.asprs.org/wp-content/uploads/pers/1983journal/may/1983_may_671-683.pdf (accessed on 30 April 2022).
- Teillet, P.M.; Guindon, B.; Goodenough, D.G. On the Slope-Aspect Correction of Multispectral Scanner Data. Can. J. Remote Sens. 1982, 8, 84–106. [Google Scholar] [CrossRef]
- Hosciło, A.; Lewandowska, A. Mapping Forest Type and Tree Species on a Regional Using Multi-Temporal Sentinel-2 Data. Remote Sens. 2019, 11, 929. [Google Scholar] [CrossRef]
- Dados.gov. Hipsometria de Portugal Continental. Available online: https://dados.gov.pt/pt/datasets/hipsometria-de-portugal-continental/ (accessed on 8 July 2024).
- Lomba, A.; Vicente, J.; Moreira, F.; Honrado, J. Effects of Multiple Factors on Plant Diversity of Forest Fragments in Intensive Farmland of Northern Portugal. For. Ecol. Manag. 2011, 262, 2219–2228. [Google Scholar] [CrossRef]
- Akbari, V.; Solberg, S.; Puliti, S. Multitemporal Sentinel-1 and Sentinel-2 Images for Characterization and Discrimination of Young Forest Stands under Regeneration in Norway. IEEE J. Sel. Top. Appl. Earth Obs. Remote Sens. 2021, 14, 5049–5063. [Google Scholar] [CrossRef]
- Allen, H.; Simonson, W.; Parham, E.; Santos, E.D.B.E.; Hotham, P. Satellite Remote Sensing of Land Cover Change in a Mixed Agro-Silvo-Pastoral Landscape in the Alentejo, Portugal. Int. J. Remote Sens. 2018, 39, 4663–4683. [Google Scholar] [CrossRef]
- Nelson, M. Evaluating Multitemporal Sentinel-2 Data for Forest Mapping Using Random Forest. Master’s Thesis, Stockholm University, Stockholm, Sweden, 2017. [Google Scholar]
- Tavares, P.A.; Beltrão, N.E.S.; Guimarães, U.S.; Teodoro, A.C. Integration of Sentinel-1 and Sentinel-2 for Classification and LULC Mapping in the Urban Area of Belém, Eastern Brazilian Amazon. Sensors 2019, 19, 1140. [Google Scholar] [CrossRef]
- Mngadi, M.; Odindi, J.; Peerbhay, K.; Mutanga, O. Examining the Effectiveness of Sentinel-1 and 2 Imagery for Commercial Forest Species Mapping. Geocarto Int. 2021, 36, 1–12. [Google Scholar] [CrossRef]
- Dobrinić, D.; Gašparović, M.; Medak, D. Sentinel-1 and 2 Time-Series for Vegetation Mapping Using Random Forest Classification: A Case Study of Northern Croatia. Remote Sens. 2021, 13, 2321. [Google Scholar] [CrossRef]
- Mercier, A.; Betbeder, J.; Rumiano, F.; Baudry, J.; Al, E. Evaluation of Sentinel-1 and 2 Time Series for Land Cover Classification of Forest–Agriculture Mosaics in Temperate and Tropical Landscapes. Remote Sens. 2019, 11, 979. [Google Scholar] [CrossRef]
- Malinowski, R.; Lewiński, S.; Rybicki, M.; Gromny, E.; Jenerowicz, M.; Krupiński, M.; Nowakowski, A.; Wojtkowski, C.; Krupiński, M.; Krätzschmar, E.; et al. Automated Production of a Land Cover/Use Map of Europe Based on Sentinel-2 Imagery. Remote Sens. 2020, 12, 3523. [Google Scholar] [CrossRef]
- Gabinete da Ministra da Coesão Territorial. Portaria n.º 377/2024/2. Diário da República n.49, S. 2, 8 de março de 2024. Available online: https://files.diariodarepublica.pt/2s/2024/03/049000000/0006300065.pdf (accessed on 8 July 2024).



| NUTS III Regions | AC | AL | BA | AA | AG | |||||
|---|---|---|---|---|---|---|---|---|---|---|
| Classifiers | KNN | RF | KNN | RF | KNN | RF | KNN | RF | KNN | RF |
| OA (%) | 88.69 | 92.16 | 83.03 | 87.49 | 80.99 | 86.88 | 80.25 | 85.24 | 75.43 | 81.86 |
| K | 0.87 | 0.91 | 0.80 | 0.86 | 0.78 | 0.85 | 0.77 | 0.83 | 0.72 | 0.79 |
| NUTIII Regions | AC | AL | BA | AA | AG | ||||||
|---|---|---|---|---|---|---|---|---|---|---|---|
| Forest Classes | Accuracy | KNN | RF | KNN | RF | KNN | RF | KNN | RF | KNN | RF |
| Eucalyptus spp. | PA(%) | 81.59 | 87.85 | 70.69 | 77.61 | 74.38 | 83.47 | 77.38 | 79.14 | 77.43 | 85.40 |
| UA (%) | 80.03 | 88.17 | 68.91 | 77.90 | 73.05 | 84.25 | 77.66 | 80.30 | 69.27 | 78.72 | |
| Pinus pinea | PA(%) | 82.91 | 89.06 | 67.44 | 76.13 | 80.00 | 85.33 | 66.59 | 81.10 | 64.96 | 72.45 |
| UA (%) | 83.97 | 89.75 | 77.62 | 79.90 | 73.75 | 80.80 | 71.98 | 75.90 | 65.09 | 77.05 | |
| Pinus pinaster | PA(%) | - | - | 74.48 | 77.80 | - | - | 75.25 | 81.15 | 54.09 | 67.24 |
| UA (%) | - | - | 68.95 | 76.27 | - | - | 79.34 | 82.75 | 65.81 | 72.72 | |
| Quercusrotundifolia | PA(%) | 82.45 | 85.79 | - | - | 64.09 | 73.61 | 82.06 | 84.55 | 71.63 | 78.58 |
| UA (%) | 75.53 | 80.94 | - | - | 64.87 | 75.42 | 68.71 | 79.69 | 63.06 | 71.67 | |
| Quercus suber | PA(%) | 84.10 | 86.77 | 78.31 | 84.52 | 69.40 | 78.22 | 63.19 | 74.45 | 61.28 | 72.04 |
| UA (%) | 86.99 | 90.00 | 70.46 | 79.51 | 76.27 | 82.22 | 74.13 | 78.55 | 57.00 | 65.47 | |
Disclaimer/Publisher’s Note: The statements, opinions and data contained in all publications are solely those of the individual author(s) and contributor(s) and not of MDPI and/or the editor(s). MDPI and/or the editor(s) disclaim responsibility for any injury to people or property resulting from any ideas, methods, instructions or products referred to in the content. |
© 2024 by the authors. Licensee MDPI, Basel, Switzerland. This article is an open access article distributed under the terms and conditions of the Creative Commons Attribution (CC BY) license (https://creativecommons.org/licenses/by/4.0/).
Share and Cite
Isbaex, C.; Coelho, A.M.; Gonçalves, A.C.; Sousa, A.M.O. Mapping of Forest Species Using Sentinel-2A Images in the Alentejo and Algarve Regions, Portugal. Land 2024, 13, 2184. https://doi.org/10.3390/land13122184
Isbaex C, Coelho AM, Gonçalves AC, Sousa AMO. Mapping of Forest Species Using Sentinel-2A Images in the Alentejo and Algarve Regions, Portugal. Land. 2024; 13(12):2184. https://doi.org/10.3390/land13122184
Chicago/Turabian StyleIsbaex, Crismeire, Ana Margarida Coelho, Ana Cristina Gonçalves, and Adélia M. O. Sousa. 2024. "Mapping of Forest Species Using Sentinel-2A Images in the Alentejo and Algarve Regions, Portugal" Land 13, no. 12: 2184. https://doi.org/10.3390/land13122184
APA StyleIsbaex, C., Coelho, A. M., Gonçalves, A. C., & Sousa, A. M. O. (2024). Mapping of Forest Species Using Sentinel-2A Images in the Alentejo and Algarve Regions, Portugal. Land, 13(12), 2184. https://doi.org/10.3390/land13122184

